Preprint
Article

This version is not peer-reviewed.

The Imaginary Universe

Submitted:

10 March 2023

Posted:

13 March 2023

Read the latest preprint version here

Abstract
Imaginary dimensions in physics require an imaginary set of base Planck units and some negative parameter $c_n$ corresponding to the speed of light in vacuum $c$. Fresnel coefficients for the normal incidence of electromagnetic radiation on monolayer graphene introduce the second, negative fine-structure constant $\alpha_2^{-1} \approx -140.178$ as a fundamental constant of nature and this constant introduces these imaginary base Planck units along with this negative parameter $c_n \approx -3.06 \times 10^8~\text{[m/s]}$. Neutron stars and white dwarfs, considered as \emph{objects} emitting perfect black-body radiation, are conjectured to possess energy exceeding their mass-energy equivalence ratios, wherein the imaginary parts of two complex energies inaccessible for direct observation make storing excess of these energies possible. With this assumption, black holes are fundamentally uncharged; charged micro neutron stars and white dwarfs with masses lower than $5.7275 \times 10^{-10}~[\text{kg}]$ cannot be observed; and the radii of white dwarfs' cores are limited to $R_{WD} < 6.7933~G M_{WD}/c^2$, where $M_{WD}$ is a white dwarf mass. This sets the bounds on charged blackbody objects' minimum masses and maximum radii.
Keywords: 
;  ;  ;  

1. Introduction

The universe began with the Big Bang, which is a current prevailing scientific opinion. But this Big Bang was not an explosion of 4-dimensional spacetime, which also is a current prevailing scientific opinion, but an explosion of dimensions. More precisely, in the 1 -dimensional void, a 0-dimensional point appeared implying the appearance of countably infinitely other points indistinguishable from the first one. The breach made by the first operation of the dimensional successor function of the Peano axioms inevitably continued leading to the formation of the first two 1-dimensional, real and imaginary lines allowing for an ordering of points using multiples of real units (ones) or imaginary units ( a R a = 1 b 1, a I a = i b , b R ). These two lines again implied the appearance of countably infinitely other ones, wherein an initial point (0) on each curve decomposed them into two half-lines or rays. Then out of two lines of each kind, crossing each other only at one initial point ( 0 , 0 ) , the dimensional successor function formed 2-dimensional R 2 , I 2 , and R × I Euclidean planes, with I 2 plane being a mirror reflection of R 2 plane. And so on, forming n-dimensional Euclidean spaces R a × I b with a N real and b N imaginary lines, a + b = n , and the scalar product defined by
X · Y = x 1 , t . . . , x a , i x 1 , t . . . , i x b y 1 , t . . . , y a , i y 1 , t . . . , i y b k = 1 a x k y k + l = 1 b x l y l ¯ .
With the onset of the first 0-dimensional point, information began to evolve [1,2,3,4,5,6].
However, dimensional properties are not uniform. Concerning regular convex n-polytopes, for example, there are countably infinitely many regular convex polygons, five regular convex polyhedra (Platonic solids), six regular convex 4-polytopes, and only three regular convex 4-polytopes if n > 3 , n N [7]. In particular, 4-dimensional euclidean space is endowed with a peculiar property known as exotic R 4 [8]. This property allowed for variation of phenotypic traits within populations of individuals [9] perceiving emergent Euclidean R 3 × I space of three real and one imaginary (time) dimension. The evolution of information extended into biological evolution.
Each dimension requires certain units of measure. In real dimensions, these natural units of measure, were introduced by Max Planck in 1899 as "independent of special bodies or substances, thereby necessarily retaining their meaning for all times and for all civilizations, including extraterrestrial and non-human ones" [10].
This study introduces the complementary set of Planck units applicable for imaginary dimensions, including the imaginary base units, and outlines certain prospects for their research. As the speed of electromagnetic radiation (EMR) is c = ν λ , where ν is the frequency, and λ is the wavelength (which are real and at least non-negative), and both these quantities are imaginary in imaginary dimensions, some real but negative parameter c n = ν i λ i corresponding to the speed of light in vacuum c (i.e., the Planck speed) is also necessary ( i 2 = 1 ). It also turns out that the imaginary Planck energy E P i and temperature are larger up to moduli than the Planck energy E P and temperature T P . Thus, the minimum energy principle sets more favorable conditions for biological evolution to prefer R 3 × I Euclidean space over I 3 × R Euclidean one.
The study shows that the energies of neutron stars and white dwarfs exceed their mass–energy equivalences. Therefore, the excess of this energy must be stored in imaginary dimensions and is inaccessible to direct observations. It turns out, however, that there is that the slopes of their radii, which are linear functions of their masses, are bounded, not only from below (black holes) but also from above.
The paper is structured as follows. Section 2 shows that Fresnel coefficients for the normal incidence of EMR on MLG introduce the second, negative fine-structure constant α 2 as a fundamental constant of nature. Section 3 shows that nature endows us with the imaginary base Planck units by this second fine-structure constant. Section 4 introduces the concept of a black-body object in thermodynamic equilibrium emitting black-body radiation and discusses its necessary properties. Section 5 introduces the concept of two complex energies and discusses their applications to black-body objects. Section 6 discusses the findings of this study.

2. The second Fine-Structure Constant

Numerous publications provide Fresnel coefficients for the normal incidence of EMR on monolayer graphene (MLG), which are remarkably defined only by π and the fine-structure constant α having the reciprocal
α 1 = q P e 2 = 4 π ϵ 0 c e 2 137.036 .
Transmittance (T) of MLG
T = 1 1 + π α 2 2 97.746 %
for normal EMR incidence was derived from the Fresnel equation in the thin-film limit [11] (Eq. 3), whereas spectrally flat absorptance (A) A π α 2.3 % was reported [12,13] for photon energies between about 0.5 and 2.5 [eV]. T was related to reflectance (R) [14] (Eq. 53) as R = π 2 α 2 T / 4 , i.e,
R = 1 4 π 2 α 2 1 + π α 2 2 0.013 % ,
The above equations for T and R, as well as the equation for the absorptance
A = π α 1 + π α 2 2 2.241 % ,
were also derived [15] (Eqs. 29-31) based on the thin film model (setting n s = 1 for substrate).
The sum of transmittance (3) and the reflectance (4) at normal EMR incidence on MLG was also derived [16] (Eq. 4a) as
T + R = 1 4 σ η 4 + 4 σ η + σ 2 η 2 + k 2 χ 2 = 1 + 1 4 π 2 α 2 1 + π α 2 2 97.759 % ,
where η is the vacuum impedance
η = 4 π α e 2 = 1 ϵ 0 c 376.73 [ Ω ] ,
where ϵ 0 is vacuum permittivity, σ = e 2 / ( 4 ) = π α / η is the MLG conductivity [17], and χ = 0 is the electric susceptibility of vacuum.
These coefficients are thus well-established theoretically and experimentally confirmed [11,12,13,16,18,19].
As a consequence of the conservation of energy
( T + A ) + R = 100 % .
In other words, the transmittance in the Fresnel equation describing the reflection and transmission of EMR at normal incidence on a boundary between different optical media is, in the case of the 2-dimensional (boundary) of MLG, modified to include its absorption.
The reflectance R = 0.013 % (4) of MLG can be expressed as a quadratic equation with respect to α
1 4 R 1 π 2 α 2 + R π α + R = 0 ,
having two roots with reciprocals
α 1 = π π R 2 R 137.036 , and
α 2 1 = π π R 2 R 140.178 .
Therefore, the quadratic equation (9) introduces the second, negative fine-structure constant α 2 .
The sum of the reciprocals of these fine-structure constants (10) and (11)
α 1 + α 2 1 = π π R π π R 2 R = π ,
is remarkably independent of the reflectance R (The same result can be obtained for T and A, as shown in Appendix A).
Furthermore, this result is intriguing in the context of a peculiar algebraic expression for the fine-structure constant [20]
α 1 = 4 π 3 + π 2 + π 137.036303776
that contains a free  π term and is very close to the physical definition (2) of α 1 , which according to the CODATA 2018 value is 137.035999084 . Notably, the value of the fine-structure constant is not constant but increases with time [21,22,23,24,25]. Thus, the algebraic value given by (13) can be interpreted as the asymptote of the α increase.
Using Equations (12) and (13), we can express the negative reciprocal of the 2 nd fine-structure constant α 2 1 that emerged in the quadratic equation (9) also as a function of π only
α 2 1 = π α 1 1 = 4 π 3 π 2 2 π 140.177896429 ,
and this value can also be interpreted as the asymptote of the α 2 decrease with the current value of α 2 1 140.177591737 , assuming the rate of change is the same for α and α 2 .
Transmittance T (3), reflectance R (4), and absorptance A (5) of MLG for normal EMR incidence can be expressed just by π and introduce two π -like constants for two surfaces with positive and negative Gaussian curvatures (cf. Appendix B).

3. α 2 -set of Planck units

Planck units can be derived from numerous starting points [5,26] (cf. Appendix C). The definition of the Planck charge q P = 4 π ϵ 0 c can be solved for the speed of light yielding c = q P 2 / ( 4 π ϵ 0 ) . Furthermore, the definition of the fine-structure constant α = e 2 / q P 2 (2) applied for the negative α 2 , requires an introduction of some imaginary Planck charge q P i so that its square would yield a negative value of α 2
q P i 2 e 2 = α 2 1 140.178 < 0 .
Using the value of the elementary charge e in (15) and the value of the α 2 (11) or (14), the imaginary Planck charge q P i can be thus derived as
q P i = ± e 2 α 2 = ± 4 π ϵ 0 c n .
Almost all physical constants of the 4 π ϵ 0 c n term are positive2, whereas the charge e is squared (and is a real value by the relation (44)). Only the c n = ν i λ i parameter must be negative, as it corresponds to the speed of light c = ν λ , and both these quantities (frequency ν i and wavelength λ i ) are imaginary in imaginary dimensions. Therefore, equation (16) can be solved for c n yielding
c n = q P i 2 / ( 4 π ϵ 0 ) 3.066653 × 10 8 [ m / s ] ,
which is greater than the speed of light in vacuum c in modulus3.
The negative parameter c n (17) introduces the imaginary set of base Planck units q P i , P i , m P i , t P i , and T P i that redefined by square roots containing c n raised to an odd (1, 3, 5) power become imaginary and bivalued
q P i = ± 4 π ϵ 0 c n = ± q P α α 2 ± i 1.8969 × 10 18 [ C ] > q P ,
P i = ± G c n 3 = ± P α 2 3 α 3 ± i 1.5622 × 10 35 [ m ] < P ,
m P i = ± c n G = ± m P α α 2 ± i 2.2012 × 10 8 [ kg ] > m P ,
t P i = ± G c n 5 = ± t P α 2 5 α 5 ± i 5.0942 × 10 44 [ s ] < t P ,
T P i = ± c n 5 G k B 2 = ± T P α 5 α 2 5 ± i 1.4994 × 10 32 [ K ] > T P ,
and can be expressed4, using the relation (31), in terms of base Planck units P , m P , t P , and T P .
Planck units derived from the imaginary base units (19)-(22) are generally not imaginary. The α 2 Planck volume
P i 3 = ± G c n 3 3 / 2 = ± P 3 α 2 9 α 9 ± i 3.8127 × 10 105 [ m 3 ] < P 3 ,
the α 2 Planck momentum
p P i = ± m P i c n = ± c n 3 G = ± m P c α 3 α 2 3 ± i 6.7504 [ kg m / s ] > m P c ,
the α 2 Planck energy
E P i = ± m P i c n 2 = ± c n 5 G = ± E P α 5 α 2 5 ± i 2.0701 × 10 9 [ J ] > E P ,
and the α 2 Planck acceleration
a P i = ± c n t P i = ± c n 7 G = ± a P α 7 α 2 7 ± i 6.0198 × 10 51 [ m / s 2 ] > a P ,
are imaginary and bivalued. However, the α 2 Planck force
F P 2 = ± E P i P i = ± c n 4 G = ± F P α 4 α 2 4 ± 1.3251 × 10 44 [ N ] > F P ,
and the α 2 Planck density
ρ P 2 = ± m P i P i 3 = ± c n 5 G 2 = ± ρ P α 5 α 2 5 ± 5.7735 × 10 96 [ kg / m 3 ] > ρ P ,
are real and bivalued. On the other hand, the α 2 Planck area
P i 2 = G c n 3 = P 2 α 2 3 α 3 2.4406 × 10 70 [ m 2 ] < P 2 ,
is strictly negative, while the Planck area P 2 is strictly positive.
Both α 2 and c n introduce the second negative vacuum impedance
η 2 = 4 π α 2 e 2 = 1 ϵ 0 c n 368.29 [ Ω ] < η ,
which is lower in modulus than η (7). Solving both impedances (7) and (30) for 4 π ϵ 0 / e 2 and comparing with each other yields the following important relation between the speed of light in vacuum c, negative parameter c n , and the fine-structure constants α , α 2
c α = c n α 2 = v e ,
where, notably, v e is the electron’s velocity at the first circular orbit in the Bohr model of the hydrogen atom.
The relations between time (21) and temperature α 2 Planck units (22) are inverted, α 5 t P i 2 = α 2 5 t P 2 , α 2 5 T P i 2 = α 5 T P 2 , and saturate Heisenberg’s (energy-time version) uncertainty principle using the equipartition theorem for one degree of freedom (one bit of information [5,27])
1 2 k B T P t P = 1 2 k B T P i t P i = 2 .
Furthermore, eliminating α and α 2 from (18)-(20) yield
q P 2 m P 2 = q P i 2 m P i 2 = 4 π ϵ 0 G ,
and
P m P 3 = P i m P i 3 and P q P 3 = P i q P i 3 .
Base Planck units themselves admit negative values as negative square roots. By choosing complex analysis, within the framework of emergent dimensionality [5,9,28,29,30], we enter into bivalence by the very nature of this analysis. All geometric objects admitting both positive and negative volumes and surfaces [30] equal in moduli. On the other hand, imaginary and negative physical quantities are the subject of research. In particular, the subject of scientific research is thermodynamics in the complex plane. Lee–Yang zeros, for example, have been experimentally observed [31,32].
We note here that the imaginary Planck Units are not imaginary due to being multiplied by the imaginary unit i. Contrary to mathematics, they are truly imaginary numbers I by their very nature; thus, they define imaginary physical quantities inaccessible to direct observations. The complementary Planck units do not apply only to the time dimension but to any imaginary dimension. However, in our four-dimensional Euclidean R 3 × I space-time, Planck units apply in general to the spatial dimensions, while the imaginary ones in general to the imaginary temporal dimension. All the complementary Planck units have a physical meaning. However, some of them are elusive, like the negative area or imaginary volume, which require two or three orthogonal imaginary dimensions.

4. Black Body Objects

There seem to be only three observable objects in nature that emit perfect black-body radiation: unsupported black holes ( B H , the densest), neutron stars ( N S ) supported by neutron degeneracy pressure, and white dwarfs ( W D ), supported by electron degeneracy pressure (the least dense). We shall collectively call them black-body objects ( B B O ). It has recently been experimentally confirmed that the so-called accretion instability is a fundamental physical process [33] common for all B B O s.
As black-body radiation is radiation emitted by a body in thermodynamic equilibrium, it is patternless (thermal noise) radiation and depends only on the temperature of this body. In the case of B H s, this is known as Hawking radiation, wherein the B H temperature T B H = T P / ( 2 π d B H ) , where T P is the Planck temperature as a function of the B H diameter [5] D B H = d B H P , where d B H R (in the following d is also called a diameter) and P is the Planck length.
As Hawking radiation depends only on the diameter of a B H , it must be the same for a given B H , even though it is momentary as it fluctuates (cf. Appendix D). As the interiors of the B B O s are inaccessible to an exterior observer [34], B B O s do not have interiors and can only be defined by their diameters (cf. [5] Fig. 2(b)). The term object as a collection of matter is a misnomer in general, as it neglects quantum nonlocality. But it is a particularly staring misnomer if applied to B B O s. Thus we use emphasis for particle and object as these terms have no substantial meaning in emergent dimensionality. In particular, given the recent observation of quasiparticles in classical systems [35].
But not only B B O s are perfectly spherical. Also, the early epochs of their collisions must be perfectly spherical, as it has been recently, experimentally confirmed [36] for N S s based on the AT2017gfo kilonova data. One can hardly expect a collision of two perfectly spherical, patternless thermal noises to produce some aspherical pattern instead of another perfectly spherical patternless noise. Where would the information about this pattern come from at the moment of the collision? From the point of impact? No point of impact is distinct on a patternless surface.
As black-body radiation is patternless, the triangulated [5] of the B B O s, as well as their early epoch collisions, must contain a balanced number of Planck area triangles, each carrying binary potential δ φ k = { 0 , 1 } c 2 , as it has been shown for B H s [5], based on Bekenstein-Hawking entropy
S B H = 1 4 k B N B H ,
where N B H 4 π R B H 2 / P 2 = π d B H 2 is the B H information capacity (i.e., the number of the triangular Planck areas at the B H horizon, corresponding to bits of information [27,34,37] and the fractional part triangle { π d B H 2 } to small to carry a single bit of information [sic]) and R B H = 2 G M B H / c 2 is the B H (Schwarzschild) radius. The B H entropy (35) can be derived from the Bekenstein bound
S 2 π k B R E c ,
an upper limit on the thermodynamic entropy S that can be contained within a sphere of radius R having energy E, where k B is the Boltzmann constant and is the reduced Planck constant, after plugging into (36) the B H radius R B H and energy E B H = M B H c 2 taken from mass-energy equivalence.
Since the patternless nature of the perfect black-body radiation was derived [5] by comparing B H entropy (35) with the binary entropy variation δ S = k B N 1 / 2 ([5] Eq. (55)), which is valid for any holographic sphere, where N 1 N denotes the number of active Planck areas with binary potential δ φ k = c 2 , the BH entropy (35) must be valid also for N S s and W D s. Thus, defining the generalized radius of a holographic sphere of mass M as a function of G M / c 2 multiplier k [5]
R k G M c 2 ,
and the generalized energy E of this sphere as a function of M c 2 multiplier a
E a M c 2 ,
with k , a R : k 2 , the generalized Bekenstein bound (36) becomes
S 1 2 k B a k N ,
where N 4 π R 2 / P 2 is the information capacity of this sphere, the surface of which contains N Planck triangles, where " x " is the floor function that yields the greatest integer less than or equal to its argument x.
The generalized Bekenstein bound (39) equals the B H entropy (35) if a 2 k = 1 4 a = k 2 . Thus, the energy of all B B O s having a radius (37) is
E B B O = k 2 M B B O c 2 ,
with k = 2 in the case of B H s and k > 2 for N S s and W D s.
Schwarzschild B H s are fundamentally uncharged, contrary to N S s and W D s, since the entropy (35) of any B H is equal to that of the uncharged Schwarzschild B H with the same area by the Penrose process. It is accepted that in the case of N S s, electrons combine with protons to form neutrons but it is never the case that all electrons and all protons become neutrons; W D s are charged by definition as they are composed mostly of electron-degenerate matter.
As the entropy of independent systems is additive, a collision of two B B O s, B B O 1 and B B O 2 , having entropies S B B O 1 = 1 4 k B N B B O 1 = 1 4 k B π d B B O 1 2 and S B B O 2 = 1 4 k B π d B B O 2 2 , produces another B B O C having entropy
S B B O C = S B B O 1 + S B B O 2 d B B O C 2 = d B B O 1 2 + d B B O 1 2 .
This shows that a collision of two primordial B H s, each having the Planck length diameter, the reduced Planck temperature T P 2 π (which is the largest physically significant temperature [28]), and no tangential acceleration a L L [5,28], produces a B H having d B H = ± 2 which represents the minimum B H diameter allowing for the notion of time [28], while a collision of the latter two B H s produces a B H having d B H = ± 2 having the triangulation defining only one precise diameter between its poles (cf. [5] Fig. 3(b)). Diameter d B H = ± 2 is also recovered [5] from Heisenberg’s Uncertainty Principle (cf. Appendix C).
The hitherto considerations may be unsettling for the reader as the energy (40) of B B O s other than B H s exceeds mass-energy equivalence E = M c 2 for k > 2 , which is the maximum real energy. Thus, a part of the energy of N S s and W D s must be imaginary and thus unmeasurable. We shall consider this question in the subsequent section.

5. Complex Energies

A complex energy formula
E R E M R + i E Q R = 1 + i β R M R c 2 ,
where E M R = M R c 2 represents real and i E Q R imaginary energy of an object having mass M R and charge Q R 5 of the object, and
β R E Q R E M R = Q R 2 M R π ϵ 0 G ,
is the imaginary-real energy ratio6, was proposed in [38] (Eqs. (1), (3), and (4)). Equations (42) and (43) consider real (physically measurable) masses M R and charges Q R .
Planck charge relations (2) and (16) imply that the elementary charge e is the same both in real and imaginary dimensions, since
e 2 = α q P 2 = α 2 q P i 2 .
On the other hand, there is no physically meaningful elementary mass  m e = ± 3.4566 × 10 18 [ kg ] that would satisfy the analogous relation (20)
m e 2 = α m P 2 = α 2 m P i 2 .
Thus, as to the modulus, charges are the same in both real and imaginary dimensions, while masses are different. We note that the relations (44) and (20) reflect the inverse-square proportionality of both Coulomb’s law and Newton’s law of gravity.
We shall discretize charges by the elementary charge, Q q e e , q e Z , and modify the equation (42) to the form involving imaginary masses M i and charges Q i = i Q = i q e e defining the following two complex energies, the complex energy of real mass M and imaginary charge Q i
E M Q i : = E M + E Q i = = 1 + β Q i M c 2 = M + i q e α m P c 2 ,
and the complex energy of real charge Q and imaginary mass M i
E Q M i : = E Q + E M i = = β Q + 1 M i c n 2 = q e α 2 m P i + M i c n 2 ,
where
β Q i : = Q i 2 M π ϵ 0 G = i q e α m P M I ,
β Q : = Q 2 M i π ϵ 0 G = q e α 2 m P i M i I .
Equations (46)-(49) yield two different quanta of the charge-dependent energies corresponding to the elementary charge, the imaginary quantum
E Q i ( q e = ± 1 ) = ± i α E P ± i 1.67 × 10 8 [ J ] ,
and the larger in modulus, real quantum
E Q ( q e = ± 1 ) = ± α 2 E P i ± 1.75 × 10 8 [ J ] ,
and furthermore α 2 E Q i = i α 2 2 E Q .
Complex energies (46), (47) are real-to-imaginary balanced ( | E M | = | E Q i | and | E Q | = | E M i | ) if
M = q e α m P ± 1.8592 × 10 9 [ kg ] , M i = q e α 2 m P ± i 1.8383 × 10 9 [ kg ] .
Furthermore, complex energies (46), (47) unify Coulomb’s law and Newton’s law of gravity between two particles in four complex force equations (cf. Appendix E).
The squared moduli of the energies (42) and (46) can be expressed as
| E M Q i | 2 = M 2 c 4 1 β Q i 2 = M 2 + q e 2 α m P 2 c 4 ,
and (using relations (31) and (20))
| E Q M i | 2 = M i 2 c n 4 β M i 2 1 = q e 2 α 2 m P i 2 M i 2 c n 4 = = α 4 α 2 4 q e 2 α m P 2 M i 2 c 4 .
We assume these moduli are equal, which yields the value of the imaginary mass M i corresponding to the particle having mass M and charge Q
α 2 4 M 2 + q e 2 α m P 2 = α 4 q e 2 α m P 2 M i 2 , M i = ± q e 2 α m P 2 1 α 2 4 α 4 α 2 4 α 4 M 2 ,
In particular for an uncharged mass M ( q e = 0 ) this yields
M i α 2 = ± i M α 2 2 or M i = ± i α 2 2 α 2 M ± 0.9557 i M .
Since mass M i is imaginary by definition, the argument of the square root in the relation (55) must be negative. This leads to
| M | > | q e | m P α α 4 α 2 4 1 | q e | 5.7275 × 10 10 [ kg ] ,
which means that masses of uncharged micro B H s ( M B H < 5.7275 × 10 10 [ kg ] ) can be arbitrary but micro N S s and micro W D s cannot be observed, as achieving a net charge Q = 0 is impossible in this case. Even a single elementary charge renders the mass M = 5.7275 × 10 10 [ kg ] comparable to the mass of a grain of sand.
We can interpret the modulus of the generalized energy of B B O s (40) as the modulus of the complex energy of real mass (53), taking the observable real energy E B B O = M B B O c 2 of the B B O as the real part of this energy. Thus
k 2 M B B O c 2 2 = M B B O 2 + q e B B O 2 α m P 2 c 4 , q e B B O = ± M B B O m P 1 α k 2 4 1 ,
which is real for k 2 and for k = 2 confirms vanishing net charge of B H s. Similarly, we can interpret the modulus of the generalized energy of B B O s (40) as the modulus of the complex energy of real charge (54). Thus
k 2 4 M B B O 2 = α 4 α 2 4 q e B B O 2 α m P 2 M i B B O 2 , M i B B O 2 = q e B B O 2 α m P 2 α 2 4 α 4 k 2 4 M B B O 2 .
Substituting q e B B O 2 from the relation (58) into the relation (59) yields
M i B B O 2 = k 2 4 1 α 2 4 α 4 1 M B B O 2 , M i B B O = ± M B B O k 2 4 1 α 2 4 α 4 1 ,
which for k = 2 also corresponds to the relation (56) between uncharged masses M and M i , where no assumptions concerning the B B O energy have been made.
Furthermore, the argument of the square root in the relation (60) must be negative, as mass M i is imaginary by definition. This leads to
| k m a x | < 2 1 α 2 4 α 4 6.7933 .
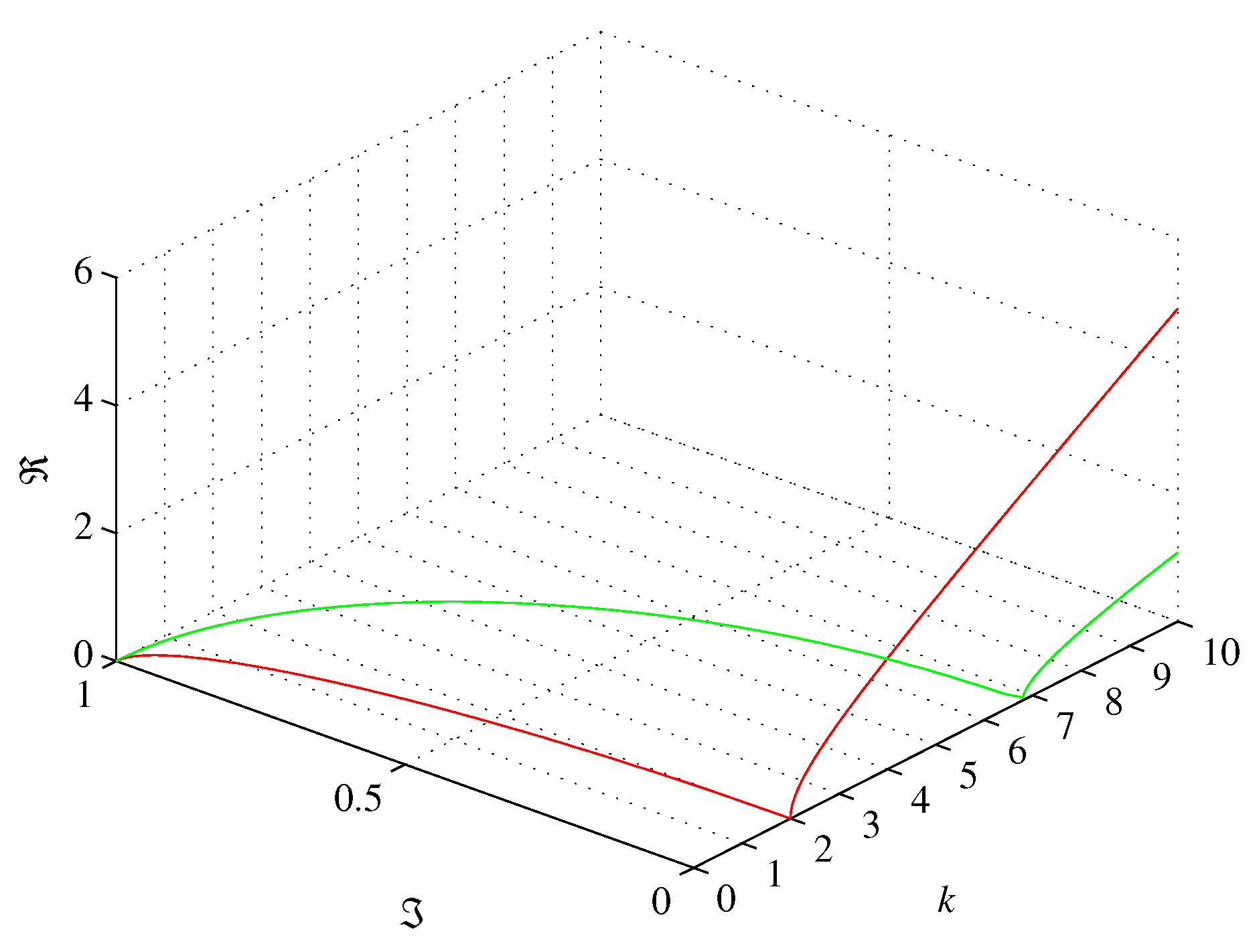
Relations (58) and (60) are shown in Fig 1.
The relation (61) sets the upper bound on the B B O radius and energy
R B B O < R B H 1 α 2 4 α 4 and E B B O < M B B O c 2 1 α 2 4 α 4
where R B H is the radius of B H having a mass of the B B O . As W D s are the largest B B O s, this bound defines the maximum radius of a W D core.
These results show that the radius of charged B B O s (i.e., B B O s other than B H s) is a continuous function of k R : 2 < k < k m a x . k m a x is the largest k satisfying the B B O entropy relation (35), a necessary condition of perfect black body patternless radiation [5].

6. Discussion

We have shown that the reflectance of graphene under the normal incidence of electromagnetic radiation expressed as the quadratic equation for the fine-structure constant α must introduce the 2 nd negative fine-structure constant α 2 . The sum of the reciprocal of this 2 nd fine-structure constant α 2 with the reciprocal of the fine-structure constant α (2) is independent of the reflectance value R and remarkably equals simply π . Particular algebraic definition of the fine-structure constant α 1 = 4 π 3 + π 2 + π (13), containing the free π term, can be interpreted as the asymptote of the CODATA value α 1 , the value of which increases with time. The negative fine-structure constant α 2 introduces the complementary set of Planck units applicable to imaginary dimensions, including five imaginary base Planck units (18)-(22). Real and imaginary mass and charge units (33), length and mass units (34) units, and temperature and time units (32) are directly related to each other. Also, the elementary charge e is common for real and imaginary dimensions (44).
It has been shown that the generalized energy (40) of all perfect black-body objects (black holes, neutron stars, and white dwarfs) having the generalized radius R B B O = k G M / c 2 exceed mass-energy equivalence if k > 2 . Applying the complementary Planck units to a complex energy formula [38] yields two complex energies (46), (47) allowing for storing the excess of this energy in their imaginary parts, inaccessible for direct observation. The results show that the perfect black-body objects other than black holes cannot have masses lower than 5.7275 × 10 10 [ kg ] and that the maximum radius of their cores is given by k = 2 / 1 α 2 4 / α 4 6.7933 .
The findings of this study inquire further research in the context of information-theoretic approach [1,2,3,4,5,6] and emergent dimensionality [9,29,30].

Acknowledgments

I truly thank my wife for her support when this research [39,40] was conducted. I thank Wawrzyniec Bieniawski for inspiring discussions, constructive ideas concerning the layout and flow of this paper. I thank Tomasz Tomski for the definition of the scalar product for Euclidean spaces R a × I b (1).

Appendix A Other Quadratic Equations

The quadratic equation for the sum of transmittance (3) and absorptance (5), putting C T A T + A , is
1 4 C T A π 2 α 2 + C T A 1 π α + C T A 1 = 0 ,
and has two roots with reciprocals
α 1 = C T A π 2 1 C T A + 1 C T A 137.036 ,
and
α 2 1 = C T A π 2 1 C T A 1 C T A 140.178 ,
whereas their sum α 1 + α 2 1 = π is, similarly as (12), also independent of T and A.
Other quadratic equations do not feature this property. For example, the sum of T + R (6) expressed as the quadratic equation and putting C T R T + R , is
1 4 C T R 1 π 2 α 2 + C T R π α + C T R 1 = 0 ,
and has two roots with reciprocals
α 1 = π ( C T R 1 ) 2 C T R + 2 2 C T R 1 137.036 ,
and
α T R 1 = π ( C T R 1 ) 2 C T R 2 2 C T R 1 0.0180 ,
whereas their sum
α T R 1 1 + α T R 2 1 = π C T R C T R 1 137.054
is dependent on T and R.

Appendix B Two π-Like Constants

With algebraic definitions of α (13) and α 2 (14), transmittance T (3), reflectance R (4) and absorptance A (5) of MLG for normal EMR incidence can be expressed just by π . For α 1 = 4 π 3 + π 2 + π (13) they become
T α = 4 4 π 2 + π + 1 2 8 π 2 + 2 π + 3 2 97.746 % ,
A α = 4 4 π 2 + π + 1 8 π 2 + 2 π + 3 2 2.241 % ,
while for α 2 1 = 4 π 3 π 2 2 π (14) they become
T α 2 = 4 4 π 2 + π + 2 2 8 π 2 + 2 π + 3 2 102.279 % ,
A α 2 = 4 4 π 2 + π + 2 8 π 2 + 2 π + 3 2 2.292 % ,
with
R α = R α 2 = 1 8 π 2 + 2 π + 3 2 0.013 % .
Obviously ( T ( α ) + A ( α ) ) + R ( α ) = ( T ( α 2 ) + A ( α 2 ) ) + R ( α 2 ) = 1 as required by the law of conservation of energy (8), whereas each conservation law is associated with a certain symmetry, as asserted by Noether’s theorem. Nonetheless, physical interpretation of T ( α 2 ) > 1 and A ( α 2 ) < 0 invites further research. A ( α ) > 0 implies a sink, whereas A ( α 2 ) < 0 implies a source, whereas the opposite holds true for the transmittance T, as illustrated schematically in Fig A1. Perhaps, the negative absorptance and transmittance exceeding 100% for α 2 (11) or (14) could be explained in terms of graphene spontaneous emission.
The quadratic equation (9) describing the reflectance R of MLG under normal incidence of EMR (or alternatively (A1)) can also be solved for π yielding two roots
π ( R , α * ) 1 = 2 R α * ( 1 R ) , and
π ( R , α * ) 2 = 2 R α * ( 1 + R ) ,
dependent on R and α * , where α * indicates α or α 2 . This can be further evaluated using the MLG reflectance R (4) or (A12) (which is the same for both α and α 2 ), yielding four, yet only three distinct, possibilities
π 1 = π ( α ) 1 = π 4 π 2 + π + 1 4 π 2 + π + 2 = π α 2 α 3.0712 ,
π ( α ) 2 = π ( α 2 ) 1 = π 3.1416 , and
π 2 = π ( α 2 ) 2 = π 4 π 2 + π + 2 4 π 2 + π + 1 = π α α 2 3.2136 .
Figure A1. Illustration of the concepts of negative absorptance and excessive transmittance of EMR under normal incidence on MLG.
Figure A1. Illustration of the concepts of negative absorptance and excessive transmittance of EMR under normal incidence on MLG.
Preprints 69654 g0a1
The modulus of π 1 (A15) corresponds to a convex surface having a positive Gaussian curvature, whereas the modulus of π 2 (A17) - to a negative Gaussian curvature. Their product π 1 π 2 = π 2 is independent of α * , and their quotient π 1 / π 2 = α 2 2 / α 2 is independent of π . It remains to be found, whether each of them describes the ratio of circumference of a circle drawn on the respective surface to its diameter ( π c ) or the ratio of the area of this circle to the square of its radius ( π a ). These definitions produce different results on curved surfaces, whereas π a > π c on convex surfaces, while π a < π c on saddle surfaces [41].

Appendix C Planck Units and HUP

Perhaps the simplest derivation of the squared Planck length is based on Heisenberg’s uncertainty principle
δ P HUP δ R HUP 2 or δ E HUP δ t HUP 2 ,
where δ P HUP , δ R HUP , δ E HUP , and δ t HUP denote momentum, position, energy, and time uncertainties, by replacing energy uncertainty δ E HUP = δ M HUP c 2 with mass uncertainty and time uncertainty with position uncertainty, using mass-energy equivalence and δ t HUP = δ R / c HUP [26], which yields
δ M HUP δ R HUP 2 c .
Plugging δ M HUP = δ R HUP c 2 / ( 2 G ) for B H mass into (A19) we arrive at δ R HUP 2 = P 2 δ D HUP = ± 2 P and recover B H diameter d B H = ± 2 .
However, using the same procedure but inserting the B H radius, instead of the B H mass, into the uncertainty principle (A19) leads to δ M HUP 2 = 1 4 c / G = 1 4 m P 2 . In general, using the generalized radius (37) in both procedures, one obtains
δ M HUP 2 = 1 2 k m P 2 and δ R HUP 2 = k 2 P 2 .
Thus, if k increases mass δ M HUP decreases, and δ R HUP increases and the factor is the same for k = 1 i.e., for orbital speed radius δ R = G δ M / c 2 or the orbital speed mass δ M = δ R c 2 / G .

Appendix D Fluctuations of the Holographic Spheres

A simple relation describing the B H information capacity after absorption ( + 16 π 2 d B H / l ) or emission ( 16 π 2 d B H / l ) of a particle having the wavelength λ multiplier l = λ / P has been derived in [5] (Eq. (18)) as
N B H A / E ( d B H , l ) = 64 π 3 1 l 2 ± 16 π 2 d B H l + π d B H 2 .
Using the generalized radius (37), this equation can be generalized to all holographic spheres, including B B O s
N A / E ( d , l ) = 16 k 2 π 3 1 l 2 ± 8 k π 2 d l + π d 2 .

Appendix E Complex Forces

Complex energies (46) and (47) of real and complex masses and charges (similarly to the complex energy of real masses and charges (42), [38] Eqs. (7), (8)) unify Coulomb’s law and Newton’s law of gravity between two particles in four complex force equations, the complex force between two real masses acting over a real distance R r P , r R
F M Q i = G c 4 R 2 E 1 M Q i E 2 M Q i = = G M 1 M 2 R 2 1 + β 1 Q i + β 2 Q i 1 4 π ϵ 0 Q 1 Q 2 R 2 .
the complex force between two real masses acting over an imaginary distance R i r i P i 2 , r i R
F ˜ M Q i = G c n 4 R i 2 E 1 M Q i E 2 M Q i = = α 2 4 α 4 G M 1 M 2 R i 2 1 + β 1 Q i + β 2 Q i 1 4 π ϵ 0 Q 1 Q 2 R i 2 , = α 2 α r 2 r i 2 G M 1 M 2 R 2 1 + β 1 Q i + β 2 Q i 1 4 π ϵ 0 Q 1 Q 2 R 2 = = α 2 α r 2 r i 2 F M Q i ,
the complex force between two imaginary masses acting over an imaginary distance R i
F ˜ M i Q = G c n 4 R i 2 E 1 M i Q E 2 M i Q = = G M 1 i M 2 i R i 2 1 + β 1 M i + β 2 M i + 1 4 π ϵ 0 Q 1 Q 2 R i 2 , = α 3 α 2 3 r 2 r i 2 G M 1 i M 2 i R 2 1 + β 1 M i + β 2 M i + 1 4 π ϵ 0 Q 1 Q 2 R 2 ,
and the complex force between two imaginary masses acting over a real distance R
F M i Q = G c 4 R 2 E 1 M i Q E 2 M i Q = = α 4 α 2 4 G M 1 i M 2 i R 2 1 + β 1 M i + β 2 M i + 1 4 π ϵ 0 Q 1 Q 2 R 2 = = α α 2 r i 2 r 2 F ˜ M i Q ,
We exclude mixed forces (of real and imaginary masses/charges), as real and imaginary dimensions are orthogonal. Thus
α 2 r 2 F M Q i = α r i 2 F ˜ M Q i and α 2 r 2 F M i Q = α r i 2 F ˜ M i Q .
which, with a simplifying assumption of r = r i , leads to
F M Q i 1.0229 F ˜ M Q i and F M i Q 1.0229 F ˜ M i Q ,
and
F M i Q + F M Q i = α 4 α 2 4 G M 1 i M 2 i + M 1 M 2 R 2 + G 2 π ϵ 0 Q 1 ( M 2 i M 2 ) + Q 2 ( M 1 i M 1 ) R 2 ,
which, for uncharged masses, is
F M i Q + F M Q i = α 4 α 2 4 G M 1 i M 2 i + M 1 M 2 R 2 1.0949 G M 1 i M 2 i + M 1 M 2 R 2 ,
which using (56) becomes
F M i Q + F M Q i = G M 1 M 2 R 2 1 + α 4 α 2 4 2.0949 G M 1 M 2 R 2 .
Thus, forces acting over a real distance R are stronger and opposite to the corresponding forces acting over an imaginary distance R i even though the Planck force is lower in modulus than the complementary (and, in this case, real) Planck force (27). This matter requires further research.

References

  1. de Chardin, P.T. The Phenomenon of Man; Harper: New York, 1959. [Google Scholar]
  2. Prigogine, I.; Stengers, I. Order out of Chaos: Man’s New Dialogue with Nature; 1984. [Google Scholar]
  3. Melamede, R. Dissipative structures and the origins of life. In Unifying Themes in Complex Systems IV; Minai, A.A., Bar-Yam, Y., Eds.; Springer Berlin Heidelberg: Berlin, Heidelberg, 2008; pp. 80–87. [Google Scholar]
  4. Vedral, V. Decoding Reality: The Universe as Quantum Information, Oxford University Press, 2010.
  5. Łukaszyk, S. Black Hole Horizons as Patternless Binary Messages and Markers of Dimensionality; Nova Science Publishers, 2023. [Google Scholar]
  6. Vopson, M.M.; Lepadatu, S. Second law of information dynamics. AIP Advances 2022, 12, 075310. [Google Scholar] [CrossRef]
  7. “Platonic Solids in All Dimensions.
  8. Taubes, C.H. Gauge theory on asymptotically periodic {4}-manifolds. J. Differ. Geom. 1987, 25. [Google Scholar] [CrossRef]
  9. Łukaszyk, S. Four Cubes. arXiv, arXiv:2007.03782.
  10. Planck, M. Über irreversible Strahlungsvorgänge; 1899.
  11. Kuzmenko, A.B.; van Heumen, E.; Carbone, F.; van der Marel, D. Universal dynamical conductance in graphite. Phys. Rev. Lett. 2008, arXiv:0712.0835 [cond-mat]100, 17401. [Google Scholar] [CrossRef] [PubMed]
  12. Mak, K.F.; Sfeir, M.Y.; Wu, Y.; Lui, C.H.; Misewich, J.A.; Heinz, T.F. Measurement of the Optical Conductivity of Graphene. Phys. Rev. Lett. 2008, 101, 196405. [Google Scholar] [CrossRef] [PubMed]
  13. Nair, R.R.; Blake, P.; Grigorenko, A.N.; Novoselov, K.S.; Booth, T.J.; Stauber, T.; Peres, N.M.R.; Geim, A.K. Universal Dynamic Conductivity and Quantized Visible Opacity of Suspended Graphene. Science 2008, arXiv:0803.3718 [cond-mat]320, 1308. [Google Scholar] [CrossRef]
  14. Stauber, T.; Peres, N.M.R.; Geim, A.K. Optical conductivity of graphene in the visible region of the spectrum. Phys. Rev. B 2008, 78, 085432. [Google Scholar] [CrossRef]
  15. Wang, X.; Chen, B. Origin of Fresnel problem of two dimensional materials. Sci. Rep. 2019, 9, 17825. [Google Scholar] [CrossRef]
  16. Merano, M. Fresnel coefficients of a two-dimensional atomic crystal. Phys. Rev. A 2016, 93, 013832. [Google Scholar] [CrossRef]
  17. Ando, T.; Zheng, Y.; Suzuura, H. Dynamical Conductivity and Zero-Mode Anomaly in Honeycomb Lattices. J. Phys. Soc. Jpn. 2002, 71, 1318–1324. [Google Scholar] [CrossRef]
  18. Zhu, S.-E.; Yuan, S.; Janssen, G.C.A.M. Optical transmittance of multilayer graphene. EPL (Europhysics Letters) 2014, 108, 17007. [Google Scholar] [CrossRef]
  19. Ivanov, I.G.; Hassan, J.U.; Iakimov, T.; Zakharov, A.A.; Yakimova, R.; Janzén, E. Layer-number determination in graphene on SiC by reflectance mapping. Carbon 2014, 77, 492–500. [Google Scholar] [CrossRef]
  20. Varlaki, P.; Nadai, L.; Bokor, J. Number Archetypes in System Realization Theory Concerning the Fine Structure Constant. In Proceedings of the 2008 International Conference on Intelligent Engineering Systems, Miami, FL, USA, Febuary 2008; pp. 83–92. [Google Scholar]
  21. Webb, J.K.; Flambaum, V.V.; Churchill, C.W.; Drinkwater, M.J.; Barrow, J.D. Search for Time Variation of the Fine Structure Constant. Phys. Rev. Lett. 1999, 82, 884–887. [Google Scholar] [CrossRef]
  22. Murphy, M.T.; Webb, J.K.; Flambaum, V.V.; Dzuba, V.A.; Churchill, C.W.; Prochaska, J.X.; Barrow, J.D.; Wolfe, A.M. Possible evidence for a variable fine-structure constant from QSO absorption lines: motivations, analysis and results. Mon. Not. R. Astron. Soc. 2001, 327, 1208–1222. [Google Scholar] [CrossRef]
  23. Webb, J.K.; Murphy, M.T.; Flambaum, V.V.; Dzuba, V.A.; Barrow, J.D.; Churchill, C.W.; Prochaska, J.X.; Wolfe, A.M. Further Evidence for Cosmological Evolution of the Fine Structure Constant. Phys. Rev. Lett. 2001, 87, 091301. [Google Scholar] [CrossRef] [PubMed]
  24. Murphy, M.T.; Webb, J.K.; Flambaum, V.V. Further evidence for a variable fine-structure constant from Keck/HIRES QSO absorption spectra. Mon. Not. R. Astron. Soc. 2003, 345, 609–638. [Google Scholar] [CrossRef]
  25. Rosenband, T.; Hume, D.B.; Schmidt, P.O.; Chou, C.W.; Brusch, A.; Lorini, L.; Oskay, W.H.; Drullinger, R.E.; Fortier, T.M.; Stalnaker, J.E.; Diddams, S.A.; Swann, W.C.; Newbury, N.R.; Itano, W.M.; Wineland, D.J.; Bergquist, J.C. Frequency Ratio of Al + and Hg + Single-Ion Optical Clocks; Metrology at the 17th Decimal Place. Science 2008, 319, 1808–1812. [Google Scholar] [CrossRef] [PubMed]
  26. Scardigli, F. Some heuristic semi-classical derivations of the Planck length, the Hawking effect and the Unruh effect. Il Nuovo Cimento B (1971-1996) 1995, 110, 1029–1034. [Google Scholar] [CrossRef]
  27. Verlinde, E. On the origin of gravity and the laws of Newton. J. High Energy Phys. 2011, 2011, 29. [Google Scholar] [CrossRef]
  28. Łukaszyk, S. Life as the Explanation of the Measurement Problem. 2018.
  29. Łukaszyk, S. Novel Recurrence Relations for Volumes and Surfaces of n-Balls, Regular n-Simplices, and n-Orthoplices in Real Dimensions. Mathematics 2022, 10, 2212. [Google Scholar] [CrossRef]
  30. Łukaszyk, S. Omnidimensional Convex Polytopes. Math. Comput. Sci. 2023, preprint. [Google Scholar] [CrossRef]
  31. Peng, X.; Zhou, H.; Wei, B.-B.; Cui, J.; Du, J.; Liu, R.-B. Experimental Observation of Lee-Yang Zeros. Phys. Rev. Lett. 2015, 114, 010601. [Google Scholar] [CrossRef] [PubMed]
  32. Gnatenko, K.; Kargol, A.; Tkachuk, V. Lee–Yang zeros and two-time spin correlation function. Phys. A Stat. Mech. Its Appl. 2018, 509, 1095–1101. [Google Scholar] [CrossRef]
  33. Vincentelli, F.M.; Neilsen, J.; Tetarenko, A.J.; Cavecchi, Y.; Segura, N.C.; Palacio, S.D.; Eijnden, J.V.D.; Vasilopoulos, G.; Altamirano, D.; Padilla, M.A.; Bailyn, C.D.; Belloni, T.; Buisson, D.J.K.; Cúneo, V.A.; Degenaar, N.; Knigge, C.; Long, K.S.; Jiménez-Ibarra, F.; Milburn, J.; Darias, T.M.; Arabacı, M.Ö.; Remillard, R.; Russell, T. A shared accretion instability for black holes and neutron stars. Nature 2023, 615, 45–49. [Google Scholar] [CrossRef] [PubMed]
  34. Bekenstein, J.D. Black Holes and Entropy. Phys. Rev. D 1973, 7, 2333–2346. [Google Scholar] [CrossRef]
  35. I. Saeed, H. K. I. Saeed, H. K. Pak, and T. Tlusty, “Quasiparticles, flat bands and the melting of hydrodynamic matter,” Nature Physics, Jan. 2023.
  36. Sneppen, A.; Watson, D.; Bauswein, A.; Just, O.; Kotak, R.; Nakar, E.; Poznanski, D.; Sim, S. Spherical symmetry in the kilonova AT2017gfo/GW170817. Nature 2023, 614, 436–439. [Google Scholar] [CrossRef]
  37. Hooft, G.t. Dimensional Reduction in Quantum Gravity. 1993.
  38. Zhang, T. Electric Charge as a Form of Imaginary Energy. 2008.
  39. Łukaszyk, S. A short note about graphene and the fine structure constant. 2020.
  40. Łukaszyk, S. A short note about the geometry of graphene. 2020.
  41. Mahajan, S. Calculation of the pi-like circular constants in curved geometry. ResearchGate, Nov. 2013.
1
This is, of course, a circular definition, but it is given for clarity.
2
Vacuum permittivity ϵ 0 is the value of the absolute dielectric permittivity of classical vacuum. Thus, ϵ 0 cannot be negative. The Planck constant h is the uncertainty principle parameter. Thus, it cannot be negative; negative probabilities do not seem to withstand Occam’s razor.
3
Their average ( c + c n ) / 2 3.436417 × 10 6 [ m / s ] is in the range of the Fermi velocity.
4
The notation P i ( < P ) , for example, means that the modulus of the imaginary Planck length P i = G / c n 3 is lower than the modulus of the Planck length P = G / c 3 .
5
Charges in the cited study are defined in CGS units; here we adopt SI.
6
In the cited study it is called α , so we shall call it β to avoid confusion with the fine-structure constant α .
Figure 1. Imaginary mass M i B B O / M B B O (green) and charge q B B O m P α / M B B O (red) of a B B O . Mass is imaginary up to k < 6.79 .
Figure 1. Imaginary mass M i B B O / M B B O (green) and charge q B B O m P α / M B B O (red) of a B B O . Mass is imaginary up to k < 6.79 .
Preprints 69654 g001
Disclaimer/Publisher’s Note: The statements, opinions and data contained in all publications are solely those of the individual author(s) and contributor(s) and not of MDPI and/or the editor(s). MDPI and/or the editor(s) disclaim responsibility for any injury to people or property resulting from any ideas, methods, instructions or products referred to in the content.
Copyright: This open access article is published under a Creative Commons CC BY 4.0 license, which permit the free download, distribution, and reuse, provided that the author and preprint are cited in any reuse.
Prerpints.org logo

Preprints.org is a free preprint server supported by MDPI in Basel, Switzerland.

Subscribe

Disclaimer

Terms of Use

Privacy Policy

Privacy Settings

© 2026 MDPI (Basel, Switzerland) unless otherwise stated