Preprint
Article

This version is not peer-reviewed.

The Imaginary Universe

Submitted:

02 April 2023

Posted:

03 April 2023

Read the latest preprint version here

Abstract
Imaginary dimensions in physics require an imaginary set of base Planck units and some negative parameter $c_n$ corresponding to the speed of light in vacuum $c$. The second, negative fine-structure constant $\alpha_2^{-1} \approx -140.178$ is present in Fresnel coefficients for the normal incidence of electromagnetic radiation on monolayer graphene, leading to these imaginary Planck units, and it establishes $c_n \approx -3.06 \times 10^8~\text{[m/s]}$. It follows that electric charges are the same in real and imaginary dimensions. We model neutron stars and white dwarfs, emitting perfect black-body radiation, as objects having energy exceeding their mass-energy equivalence ratios. We define complex energies in terms of real and imaginary Planck units. Their imaginary parts, inaccessible for direct observation, store the excess of these energies. It follows that black holes are fundamentally uncharged, charged micro neutron stars and white dwarfs with masses lower than $5.7275 \times 10^{-10}~[\text{kg}]$ are inaccessible for direct observation, and the radii of white dwarfs' cores are limited to $R_{\text{WD}} < 6.7933~G M_{\text{WD}}/c^2$. It is conjectured that the maximum atomic number $Z=238$. A black-body object is in the equilibrium of complex energies of masses, charges, and photons if its radius $R_\text{eq} \approx 2.7665~G M_{\text{BBO}}/c^2$, which corrects the value of the photon sphere radius $R_{\text{ps}}=3G M/c^2$, by taking into account the value(s) of the fine-structure constant(s), which is otherwise neglected in general relativity. Complex Newton’s law of universal gravitation, based on complex energies, leads to the black-body object's surface gravity and the generalized Hawking radiation temperature, which includes its charge. The proposed model explains the registered (GWOSC) high masses of neutron stars' mergers without resorting to any hypothetical types of exotic stellar objects.
Keywords: 
;  ;  ;  ;  ;  ;  ;  ;  ;  ;  ;  ;  ;  ;  ;  

1. Introduction

The universe began with the Big Bang, which is a current prevailing scientific opinion. But this Big Bang was not an explosion of 4-dimensional spacetime, which also is a current prevailing scientific opinion, but an explosion of dimensions. More precisely, in the 1 -dimensional void, a 0-dimensional point appeared, inducing the appearance of countably infinitely other points indistinguishable from the first one. The breach made by the first operation of the dimensional successor function of the Peano axioms inevitably continued leading to the formation of 1-dimensional, real and imaginary lines allowing for an ordering of points using multipliers of real units (ones) or imaginary units ( a R a = 1 b 1 , a I a = i b , b R ). Then out of two lines of each kind, crossing each other only at one initial point ( 0 , 0 ) , the dimensional successor function formed 2-dimensional R 2 , I 2 , and R × I Euclidean planes, with I 2 being a mirror reflection of R 2 . And so on, forming n-dimensional Euclidean spaces R a × I b with a N real and b N imaginary lines, n a + b , and the scalar product defined by
x · y = x 1 , , x a , i x 1 , , i x b y 1 , , y a , i y 1 , , i y b k = 1 a x k y k + l = 1 b x l y l ¯ ,
where x , y R a × I b . With the onset of the first 0-dimensional point, information began to evolve [1,2,3,4,5,6].
However, dimensional properties are not uniform. Concerning regular convex n-polytopes in natural dimensions, for example, there are countably infinitely many regular convex polygons, five regular convex polyhedra (Platonic solids), six regular convex 4-polytopes, and only three regular convex n-polytopes if n > 3 [7]. In particular, 4-dimensional euclidean space is endowed with a peculiar property known as exotic R 4 [8]. This property allowed for variation of phenotypic traits within populations of individuals [9] and extended the evolution of information into biological evolution. Each biological cell perceives emergent Euclidean R 3 × I space of three real and one imaginary (time) dimension observer-dependently [10] and at present when i 0 = 0 is real; perceived space requires an integer dimensionality [11]. This is the emergent dimensionality (ED) [5,9,12,13,14].
Each dimension requires certain units of measure. In real dimensions, the natural units of measure were derived by Max Planck in 1899 as "independent of special bodies or substances, thereby necessarily retaining their meaning for all times and for all civilizations, including extraterrestrial and non-human ones" [15]. This study derives the complementary set of Planck units applicable for imaginary dimensions, including the imaginary base units. As the speed of electromagnetic radiation is the product of its wavelength and frequency and both these quantities are imaginary in imaginary dimensions, some real but negative parameter c n = ν i λ i corresponding to the speed of light in vacuum c (i.e., the Planck speed) is also necessary as i 2 = 1 . It turns out that the imaginary Planck energy E P i and temperature T P i are larger in moduli than the Planck energy E P and temperature T P setting more favorable conditions for biological evolution to emerge in R 3 × I Euclidean space than in I 3 × R Euclidean one due to the minimum energy principle.
The study shows that the energies of neutron stars and white dwarfs exceed their mass–energy equivalences and that excess energy is stored in imaginary dimensions and is inaccessible to direct observations. This corrects the value of the photon sphere radius and results in the upper bound on the size-to-mass ratio of their cores, where the Schwarzschild radius sets the lower bound.
The paper is structured as follows. Section 2 shows that Fresnel coefficients for the normal incidence of electromagnetic radiation on monolayer graphene include the second, negative fine-structure constant α 2 as a fundamental constant of nature. Section 3 shows that by this second fine-structure constant nature endows us with the complementary set of α 2 -Planck units. Section 4 introduces the concept of a black-body object in thermodynamic equilibrium, emitting perfect black-body radiation, and reviews its necessary properties. Section 5 introduces complex energies of masses, charges, and photons expressed in terms of real and imaginary Planck units introduced in Section 3 and discusses equilibria formed by comparing their moduli. Section 6 applies these equilibria to black-body objects to derive the range of their size-to-mass ratios and the equilibrium ratio. Section 7 applies this range to the observed mergers of black-body objects to show that the observed data is explainable with no need to introduce hypothetical exotic stellar objects. Section 8 define complex forces to derive a black-body object surface gravity, and the generalized Hawking radiation temperature. Section 9 summarizes the findings of this study. Certain prospects for further research are given in the appendices.

2. The second Fine-Structure Constant

Numerous publications provide Fresnel coefficients for the normal incidence of electromagnetic radiation (EMR) on monolayer graphene (MLG), which are remarkably defined only by π and the fine-structure constant α
α 1 = q P e 2 = 4 π ϵ 0 c e 2 137.036 ,
where q P is the Planck charge, ϵ 0 is vacuum permittivity (the electric constant), is the reduced Planck constant, and e is the elementary charge. Transmittance (T) of MLG
T = 1 1 + π α 2 2 0.9775 ,
for normal EMR incidence was derived from the Fresnel equation in the thin-film limit [16] (Eq. 3), whereas spectrally flat absorptance (A) A π α 2.3 % was reported [17,18] for photon energies between about 0.5 and 2.5 [eV]. T was related to reflectance (R) [19] (Eq. 53) as R = π 2 α 2 T / 4 , i.e,
R = 1 4 π 2 α 2 1 + π α 2 2 1.2843 × 10 4 ,
The above equations for T and R, as well as the equation for the absorptance
A = π α 1 + π α 2 2 0.0224 ,
were also derived [20] (Eqs. 29-31) based on the thin film model (setting n s = 1 for substrate). The sum of transmittance (3) and the reflectance (4) at normal EMR incidence on MLG was derived [21] (Eq. 4a) as
T + R = 1 4 σ η 4 + 4 σ η + σ 2 η 2 + k 2 χ 2 = 1 + 1 4 π 2 α 2 1 + π α 2 2 0.9776 ,
where η is the vacuum impedance
η = 4 π α e 2 = 1 ϵ 0 c 376.73 [ Ω ] ,
σ = e 2 / ( 4 ) = π α / η is the MLG conductivity [22], and χ = 0 is the electric susceptibility of vacuum. These coefficients are thus well-established theoretically and experimentally confirmed [16,17,18,21,23,24].
As a consequence of the conservation of energy
( T + A ) + R = 1 .
In other words, the transmittance in the Fresnel equation describing the reflection and transmission of EMR at normal incidence on a boundary between different optical media is, in the case of the 2-dimensional (boundary) of MLG, modified to include its absorption.
The reflectance R = 0.013 % (4) of MLG can be expressed as a quadratic equation with respect to α
1 4 R 1 π 2 α 2 + R π α + R = 0 .
This quadratic equation has two roots with reciprocals
α 1 = π π R 2 R 137.036 , and
α 2 1 = π π R 2 R 140.178 .
Therefore, the equation (9) includes the second, negative fine-structure constant α 2 . It happens that the sum of the reciprocals of these fine-structure constants (10) and (11)
α 1 + α 2 1 = π π R π π R 2 R = π ,
is remarkably independent of the value of the reflectance R. The same result can only be obtained for T + A (cf. Appendix A). This result is intriguing in the context of a peculiar algebraic expression for the fine-structure constant [25]
α 1 = 4 π 3 + π 2 + π 137.036303776
that contains a free  π term and is very close to the physical definition (2) of α 1 , which according to the CODATA 2018 value is 137.035999084 . Notably, the value of the fine-structure constant is not constant but increases with time [26,27,28,29,30]. Thus, the algebraic value given by (13) can be interpreted as the asymptote of the α increase.
Using relations (12) and (13), we can express the negative reciprocal of the 2 nd fine-structure constant α 2 1 that emerged in the quadratic equation (9) also as a function of π only
α 2 1 = π α 1 1 = 4 π 3 π 2 2 π 140.177896429 ,
and this value can also be interpreted as the asymptote of the α 2 decrease, where the current value would amount to α 2 1 140.177591737 , assuming the rate of change is the same for α and α 2 .
Using relations (13) and (14), transmittance T (3), reflectance R (4), and absorptance A (5) of MLG for normal EMR incidence can be expressed just by π . Moreover, equation (9) includes two π -like constants for two surfaces with positive and negative Gaussian curvatures (cf. Appendix B).

3. Set of α 2 -Planck units

Planck units can be derived from numerous starting points [5,31] (cf. Appendix C). The definition of the Planck charge q P = 4 π ϵ 0 c can be solved for the speed of light yielding c = q P 2 / ( 4 π ϵ 0 ) . Furthermore, the ratio of charges in the definition of the fine-structure constant α = e 2 / q P 2 (2) applied for the negative α 2 , requires an introduction of some imaginary Planck charge q P i so that its square would yield a negative value of α 2
q P i 2 e 2 = α 2 1 140.178 ,
and since the elementary charge e is real
q P i = ± e 2 α 2 = ± 4 π ϵ 0 c n .
Among the physical constants of the 4 π ϵ 0 c n term, almost all are positive2. Only the c n = ν i λ i parameter, corresponding to the speed of light c, is negative as both frequency ν i and wavelength λ i are imaginary in imaginary dimensions. Therefore, the equation (16) can be solved for c n yielding
c n = q P i 2 / ( 4 π ϵ 0 ) 3.066653 × 10 8 [ m / s ] ,
which is greater than the speed of light in vacuum c in modulus3. We also note that c is defined by the electric constant ϵ 0 and the magnetic constant μ 0 as c = 1 / ϵ 0 μ 0 ; a square root is bivalued and the value of μ 0 depends on α . Furthermore, c is defined by α -dependent vacuum impedance (7).
The negative parameter c n (17) leads to the imaginary Planck charge q P i , length P i , mass m P i , time t P i , and temperature T P i that redefined by square roots containing c n raised to an odd (1, 3, 5) power become imaginary and bivalued
q P i = ± 4 π ϵ 0 c n = ± q P α α 2 ± i 1.8969 × 10 18 [ C ] | q P i | > | q P | ,
P i = ± G c n 3 = ± P α 2 3 α 3 ± i 1.5622 × 10 35 [ m ] | P i | < | P | ,
m P i = ± c n G = ± m P α α 2 ± i 2.2012 × 10 8 [ kg ] | m P i | > | m P | ,
t P i = ± G c n 5 = ± t P α 2 5 α 5 ± i 5.0942 × 10 44 [ s ] | t P i | < | t P | ,
T P i = ± c n 5 G k B 2 = ± T P α 5 α 2 5 ± i 1.4994 × 10 32 [ K ] | T P i | > | T P | ,
and furthermore can be expressed, using the relation (31), in terms of base Planck units q P , P , m P , t P , and T P .
Planck units derived from the imaginary base units (19)-(21) are generally not imaginary. The α 2 Planck volume
P i 3 = ± G c n 3 3 / 2 = ± P 3 α 2 9 α 9 ± i 3.8127 × 10 105 [ m 3 ] | P i 3 | < | P 3 | ,
the α 2 Planck momentum
p P i = ± m P i c n = ± c n 3 G = ± m P c α 3 α 2 3 ± i 6.7504 [ kg m / s ] | m P i c n | > | m P c | ,
the α 2 Planck energy
E P i = ± m P i c n 2 = ± c n 5 G = ± E P α 5 α 2 5 ± i 2.0701 × 10 9 [ J ] | E P i | > | E P | ,
and the α 2 Planck acceleration
a P i = ± c n t P i = ± c n 7 G = ± a P α 7 α 2 7 ± i 6.0198 × 10 51 [ m / s 2 ] | a P i | > | a P | ,
are imaginary and bivalued. However, the α 2 Planck force
F P 2 = ± E P i P i = ± c n 4 G = ± F P α 4 α 2 4 ± 1.3251 × 10 44 [ N ] | F P 2 | > | F P | ,
and the α 2 Planck density
ρ P 2 = ± m P i P i 3 = ± c n 5 G 2 = ± ρ P α 5 α 2 5 ± 5.7735 × 10 96 [ kg / m 3 ] | ρ P 2 | > | ρ P | ,
are real and bivalued. On the other hand, the α 2 Planck area
P i 2 = G c n 3 = P 2 α 2 3 α 3 2.4406 × 10 70 [ m 2 ] | P i 2 | < | P 2 | ,
is strictly negative, while the Planck area P 2 is strictly positive. In the following, we shall call the units (18)-(29) α 2 -Planck units.
Both α 2 and c n lead to the second, negative vacuum impedance
η 2 = 4 π α 2 e 2 = 1 ϵ 0 c n 368.29 [ Ω ] | η 2 | < | η | .
Solving both impedances (7) and (30) for 4 π ϵ 0 / e 2 and comparing with each other yields the following important relation between the speed of light in vacuum c, negative parameter c n , and the fine-structure constants α , α 2
c α = c n α 2 = v e ,
where, notably, v e is the electron’s velocity at the first circular orbit in the Bohr model of the hydrogen atom. This is not the only α to α 2 relation. Along with the two π -like constants π 1 , π 2 (relations (A15) and (A17), cf. Appendix B)
α 2 α = c c n = π 1 π = π π 2 0.9776 .
The relations between time (21) and temperature (22) α 2 -Planck units are inverted, α 5 t P i 2 = α 2 5 t P 2 , α 2 5 T P i 2 = α 5 T P 2 , and saturate Heisenberg’s uncertainty principle (energy-time version) taking energy from the equipartition theorem for one degree of freedom (or one bit of information [5,32])
1 2 k B T P t P = 1 2 k B T P i t P i = 2 .
Furthermore, eliminating α and α 2 from the relations (18)-(20), yield
q P 2 m P 2 = q P i 2 m P i 2 = 4 π ϵ 0 G ,
and
P m P 3 = P i m P i 3 and P q P 3 = P i q P i 3 .
Base Planck units themselves admit negative values as negative square roots. By choosing complex analysis, within the framework of ED, we enter into bivalence by the very nature of this analysis. All geometric objects have both positive and negative volumes and surfaces [14] equal in moduli. On the other hand, imaginary and negative physical quantities are the subject of research. In particular, the subject of scientific research is thermodynamics in the complex plane. Lee–Yang zeros, for example, have been experimentally observed [33,34]. We note here that the imaginary Planck Units are not imaginary due to being multiplied by the imaginary unit i. They are imaginary due to the negativity of odd powers of c n being the square root argument; thus, they define imaginary physical quantities inaccessible to direct measurements4. They do not apply only to the time dimension but to any imaginary dimension. However, in our four-dimensional Euclidean R 3 × I space-time, Planck units apply in general to the spatial dimensions, while the imaginary ones in general to the imaginary temporal dimension. All the α 2 -Planck units have physical meanings. However, some are elusive, like the negative area or imaginary volume, which require two or three orthogonal imaginary dimensions.
Planck charge relations (2) and (16) imply that the elementary charge e is the same both in real and imaginary dimensions since
e 2 = α q P 2 = α 2 q P i 2 .
There is no physically meaningful elementary mass  M e = ± 1.8592 × 10 9 [ kg ] that would satisfy the relation (20)
M e 2 = α m P 2 = α 2 m P i 2 .
Neither is there a physically meaningful elementary (and imaginary) length  L e ± i 9.7382 × 10 39 [ m ] satisfying the relation (29)
L e 2 = α 3 P i 2 = α 2 3 P 2 ,
(which in modulus is almost 1660 times smaller than the Planck length), or an elementary temperature  T e ± 6.4450 × 10 26 [ K ] abiding to (22)
T e 2 = α 5 T P 2 = α 2 5 T P i 2 ,
and close to the Hagedorn temperature of grand unified string models.
Thus, as to the modulus, charges are the same in real and imaginary dimensions, while masses, lengths, temperatures, and other derived quantities that can vary with time, may differ (the dimensional character of the charges is additionally emphasized by the real α multiplied by i in the imaginary charge energy (54) and imaginary α 2 in the real charge energy (55)). We note that the same form of the relations (36) and (37) reflect the same form of Coulomb’s law and Newton’s law of gravity, which are inverse-square laws.

4. Black Body Objects

There are only three observable objects in nature that emit perfect black-body radiation: unsupported black holes (BHs, the densest), neutron stars (NSs), supported, as it is accepted, by neutron degeneracy pressure, and white dwarfs (WDs), supported by electron degeneracy pressure (the least dense). We shall collectively call them black-body objects (BBOs). This term is not used in standard cosmology, but standard cosmology scrunches under embarrassingly significant failings, not just tensions as is sometimes described, as if to somehow imply that a resolution will eventually be found [35]. It has recently been experimentally confirmed that the so-called accretion instability is a fundamental physical process [36]. We conjecture that this process is common for all BBOs. Furthermore, the term object as a collection of matter is a misnomer, as it neglects quantum nonlocality [37] that is independent of the entanglement among the particles [38]. Thus we use emphasis for (indistinguishable) particle and (distinguishable) object, as well as for matter and distance. These terms have no absolute meaning in ED. In particular, given the recent observation of quasiparticles in classical systems [39].
As black-body radiation is radiation of global thermodynamic equilibrium, it is patternless (thermal noise) radiation that depends only on one parameter. In the case of BHs, this is known as Hawking radiation and this parameter is the BH temperature T BH = T P / ( 2 π d BH ) corresponding to the BH diameter [5] D BH = d BH P , where d BH R . As black-body radiation is patternless, the triangulated [5] BBOs contain a balanced number of Planck area triangles, each carrying binary potential δ φ k = c 2 · { 0 , 1 } , as it has been shown for BHs, based on Bekenstein-Hawking (BH) entropy. BH entropy can be derived from the Bekenstein bound
S 2 π k B R E c ,
which defines an upper limit on the thermodynamic entropy S that can be contained within a sphere of radius R having energy E. After plugging the BH (Schwarzschild) radius R BH = 2 G M BH / c 2 and mass-energy equivalence E BH = M BH c 2 , where M BH is the BH mass, into the bound (40), it reduces BH entropy. In other words, BH entropy saturates the Bekenstein bound (40).
The patternless nature of the perfect black-body radiation was derived [5] by comparing BH entropy with the binary entropy variation δ S = k B N 1 / 2 ([5] Eq. (55)), valid for any holographic sphere, where N 1 N denotes the number of active Planck triangles with binary potential δ φ k = c 2 . Thus, the entropy of all BBOs is
S BBO = 1 4 k B N BBO ,
where N BBO 4 π R BBO 2 / P 2 = π d BBO 2 is the information capacity of the BBO surface, i.e., the N BBO N Planck triangles (where " x " is the floor function that yields the greatest integer less than or equal to its argument x) corresponding to bits of information [32,40,41], and the fractional part triangle(s) having the area { N BBO } P 2 = ( N BBO N BBO ) P 2 to small to carry a single bit of information. Furthermore, N 1 = N BBO / 2 .
We shall define the generalized radius of a BBO having mass M BBO as a function of G M BBO / c 2 multiplier k R
R BBO k G M BBO c 2 ,
and the generalized BBO energy E BBO as a function of M BBO c 2 multiplier a R
E BBO a M BBO c 2 .
Plugging definitions (42) and (43) into the Bekenstein bound (40) it becomes
S 1 2 k B a k N BBO ,
and equals the BBO entropy (41) if a 2 k = 1 4 a = k 2 . Thus, the energy of all BBOs having a radius (42) is
E BBO = k 2 M BBO c 2 ,
with k = 2 in the case of BHs and k > 2 for NSs and WDs. We shall further call the coefficient k the size-to-mass ratio.
BHs are fundamentally uncharged since the parameters of any conceivable BH, in particular charged (Reissner–Nordström) and charged-rotating (Kerr–Newman) BH, can be altered arbitrarily, provided that the BH area does not decrease [42] by means of Penrose processes [43,44] to extract BH electrostatic and/or rotational energy [45]. Thus any BH is defined by only one real parameter: its diameter (cf. [5] Fig. 2(b)), mass, temperature, energy, etc., each corresponding to the other. We note that in the complex Euclidean R 3 × I space, an n-ball ( n C ) is spherical only for a vanishing imaginary dimension [14]. As the interiors of the BBOs are inaccessible to an exterior observer [40], BBOs do not have interiors5, which makes them similar to interior-less mathematical points. Yet, a BH can embrace this defining parameter. That means that three points forming a Planck triangle corresponding to a bit of information on a BH surface can store this parameter and this is intuitively comprehensible: the area of a spherical triangle is larger than that of a flat triangle defined by the same vertices, providing the curvature is nonvanishing, and depends on this curvature, i.e., this additional parameter defines it.
On the other hand, it is accepted that in the case of NSs, electrons combine with protons to form neutrons so that NSs are composed almost entirely of neutrons. But it is never the case that all electrons and all protons of an NS become neutrons. WDs are charged by definition as they are accepted to be composed mostly of electron-degenerate matter. But how can a charged BBO store both the curvature and an additional parameter corresponding to its charge? Fortunately, the relation (36) ensures that charges are the same in real and imaginary dimensions. Therefore each Planck triangle of a BBO surface is associated with three R × I Planck triangles, each sharing a vertex or two vertices with this triangle in R 2 . And this configuration is capable of storing both the curvature and the charge. The Planck triangle P 2 and the R × I imaginary Planck triangle P P i = P 2 α 2 3 / α 3 , which has a smaller area in modulus, can be considered in a polyspherical coordinate system, in which gravitation/acceleration acts in a radial direction (with the entropic gravitation acting inwardly and acceleration acting in both radial directions) [5], while electrostatics act in a tangential direction.
Not only BBOs are perfectly spherical. Also, their mergers, to which we shall return in Section 7, are perfectly spherical, as it has been recently experimentally confirmed [46] based on the registered gravitational event GW170817. One can hardly expect a collision of two perfectly spherical, patternless thermal noises to produce some aspherical pattern instead of another perfectly spherical patternless noise. Where would the information about this pattern come from at the moment of the collision? From the point of impact? No point of impact is distinct on a patternless surface.
The hitherto considerations may be unsettling for the reader, as the energy (45) of BBOs other than BHs (i.e., for k > 2 ) exceeds mass-energy equivalence E = M c 2 , which is the limit of the maximum real energy. In the subsequent section, we shall show that a part of the energy of NSs and WDs is imaginary and thus unmeasurable.

5. Complex Energies and Equilibria

A complex energy formula
E R E M R + i E Q R = M R c 2 + i Q R 2 π ϵ 0 G c 2 ,
where E M R and i E Q R represent respectively real and imaginary energy of an object having mass M R and charge Q R 6 was proposed in [47]. Equation (46) considers real (i.e., physically measurable) masses M R and charges Q R . We shall modify it to a form involving real and imaginary physical quantities expressing them, where deemed appropriate, by Planck units
M m m P , M i m i m P i , m , m i R , Q q e , Q i i Q = i q e , q Z λ l P , λ i l i P i , l , l i R ,
where uppercase M, Q, and λ denote respectively masses, charges, and wavelengths, while the subscripts i refer to imaginary quantities. We note that the discretization of charges by integer multipliers q of the elementary charge e is far-fetched, considering the fractional charges of quasiparticles.
We define the following two complex energies, the complex energy of real mass and imaginary charge
E M Q i E M + E Q i = M c 2 + Q i 2 π ϵ 0 G c 2 = = m m P + i q α m P c 2 = m + i q α E P ,
of real charge and imaginary mass
E Q M i E Q + E M i = Q 2 π ϵ 0 G c n 2 + M i c n 2 = = q α 2 m P i + m i m P i c n 2 = α 2 α 2 2 q α + α α 2 m i E P ,
of real photon (energy or frequency ν ) and imaginary mass
E F M i h ν + M i c n 2 = f + α 5 α 2 5 m i E P ,
of real photon and imaginary charge
E F Q i h ν + Q i 2 π ϵ 0 G c 2 = f + i q α E P ,
of real mass and imaginary photon (with frequency ν i = c n / λ i )
E M F i M c 2 + h c n λ i = m + α 5 α 2 5 f i E P ,
and of real charge and imaginary photon
E Q F i Q 2 π ϵ 0 G c n 2 + h ν i = α 2 α 2 2 q α + α α 2 f i E P ,
where h ν = 2 π c λ = 2 π l E P f E P , h ν i f i E P i , f R .
Complex energies (48)-(53) link mass, charge, and photon energies within the framework of ED. We note in passing that using the different speed of light parameters in energies (48) and (??) yields a contradiction (cf. Appendix D).
Energies (48), (49), (51), and (53) yield two different quanta of the charge energies corresponding to the elementary charge, the imaginary quantum
E Q i ( q = ± 1 ) = ± i α E P ± i 1.6710 × 10 8 [ J ] ,
and the - larger in modulus - real quantum
E Q ( q = ± 1 ) = ± α 2 E P i ± 1.7684 × 10 8 [ J ] .
Furthermore, q , α 2 E Q i = i α 2 2 E Q . We note that photon energy vanishes for the infinite wavelength.
The squared moduli of the energies (48)-(53) are
| E M Q i | 2 = M 2 + q 2 α m P 2 c 4 = m 2 + q 2 α E P 2 ,
| E Q M i | 2 = α 4 α 2 4 q 2 α m P 2 M i 2 c 4 = α 4 α 2 4 q 2 α α α 2 m i 2 E P 2 ,
| E F M i | 2 = f 2 α 5 α 2 5 m i 2 E P 2 ,
| E M F i | 2 = m 2 α 5 α 2 5 f i 2 E P 2 .
| E F Q i | 2 = f 2 + q 2 α E P 2 ,
| E Q F i | 2 = α 4 α 2 4 q 2 α α 5 α 2 5 f i 2 E P 2 ,
where we used relations (20), (25), (31), and (47).
Postulating that the squared moduli (56) and (57) are equal
| E M Q i | 2 = | E Q M i | 2 , α 2 4 M 2 + q 2 α m P 2 = α 4 q 2 α m P 2 M i 2 ,
we demand a mass-charge energy equilibrium condition from which we can obtain the value of the imaginary mass M i as a function of mass M and charge Q in this equilibrium
M i = ± q 2 α m P 2 1 α 2 4 α 4 α 2 4 α 4 M 2 .
In particular for q = 0 this yields
M i α 2 = ± i M α 2 2 or M i = ± i α 2 2 α 2 M ± 0.9557 i M .
Since mass M i is imaginary by definition, the argument of the square root in the relation (63) must be negative
M > | q | m P α α 4 α 2 4 1 | q | 5.7275 × 10 10 [ kg ] .
This means that masses of uncharged micro BHs ( q = 0 ) in thermodynamic equilibrium can be arbitrary. However, micro NSs and micro WDs, also in thermodynamic equilibrium, are inaccessible for direct observation, as they cannot achieve a net charge Q = 0 . Even a single elementary charge of a white dwarf renders its mass M WD = 5.7275 × 10 10 [ kg ] comparable to the mass of a grain of sand.
We note here that only the masses satisfying M < 2 π m P 1.3675 × 10 7 [ kg ] have Compton wavelengths larger than the Planck length [5]. Comparing this bound with the bound (65) yields the charge multiplier q corresponding to an atomic number
Z = 2 π α α 4 α 2 4 1 = 238 ,
of a hypothetical element, which - as we conjecture - sets the limit on an extended periodic table and is a little higher than the accepted limit of Z = 184 (unoctquadium). More massive elements would have Compton wavelengths smaller than the Planck length, which is physically implausible.
Postulating that the squared moduli (60) and (61) are equal
| E F Q i | 2 = | E Q F i | 2 , α 2 4 f 2 + q 2 α = α 4 q 2 α α α 2 f i 2 ,
we demand a photon-charge energy equilibrium condition from which we can obtain the value of the imaginary photon energy h ν i corresponding to the real photon energy h ν and charge Q in this equilibrium
f i = ± α 2 5 α 5 q 2 α α 4 α 2 4 1 f 2 .
Since α 2 5 / α 5 is imaginary, we demand q 2 α ( α 4 / α 2 4 1 ) < f 2 to ensure that f i R . Thus
h ν = f E P > ± q α α 4 α 2 4 1 E P ± q 5.1477 × 10 7 [ J ] ,
which, using mass-energy equivalence, corresponds to the bound (65). We can also obtain the maximum wavelength in this equilibrium corresponding to the charge. For q 2 = 1 it is λ < 3.8589 × 10 33 [ m ] with l < 238.7580 corresponding to the bound (66).
It seems that no meaningful conclusions can be derived by postulating the equality of the squared moduli (58) and (59). Such a mass-photon energy equilibrium is an equation with four unknowns. Neither physically meaningful elementary mass (37) nor length (38) is common for real and imaginary dimensions.
Postulating the equality of all the squared moduli (56)-(61) to some constant energy
| E M Q i | 2 = | E Q M i | 2 = | E F M i | 2 = = | E F Q i | 2 = | E M F i | 2 = | E Q F i | 2 A E P 2 , A R ,
we demand a mass-charge-photon equilibrium condition, which can be solved for A. Subtracting moduli (56) and (60) yields m 2 = f 2 , and similarly subtracting moduli (57) and (61) yields m i 2 = f i 2 . This equates moduli (58) and (59). Substituting m i 2 = f i 2 into the modulus (61) and subtracting from the modulus (56) yields
m 2 + α α 2 m i 2 = A 1 α 2 4 α 4 .
Subtracting this from (58) or (59) yields
m i 2 = f i 2 = A α 2 9 α 5 ( α 4 + α 2 4 ) ,
which substituted into the relation (71) yields
m 2 = f 2 = A α 4 α 4 + α 2 4 .
Finally, substituting the relation (73) into the modulus (56) yields
q 2 α = A α 2 4 α 4 + α 2 4 .

6. BBO Complex Energy Equilibria

We can interpret the modulus of the generalized energy of BBOs (45) as the modulus of the complex energy of real mass (56), taking the observable real energy E BBO = M BBO c 2 of the BBO as the real part of this energy. Thus
k 2 M BBO c 2 2 = M BBO 2 + q BBO 2 α m P 2 c 4 ,
leads to
q BBO = ± M BBO m P 1 α k 2 4 1 ,
representing a charge surplus energy exceeding M BBO c 2 . For k = 2 , q BBO vanishes, confirming the vanishing net charge of BHs. Similarly, we can interpret the modulus of the generalized energy of BBOs (45) as the modulus of the complex energy of real charge (57). Thus
k 2 4 M BBO 2 = α 4 α 2 4 q BBO 2 α m P 2 M i B B O 2 , M i B B O 2 = q BBO 2 α m P 2 α 2 4 α 4 k 2 4 M BBO 2 .
Substituting q BBO 2 from the relation (76) into the relation (77) turns the equilibrium condition (63) into a function of the size-to-mass ratio k instead of the charge q
M i BBO 2 = k 2 4 1 α 2 4 α 4 1 M BBO 2 , M i BBO = ± M BBO k 2 4 1 α 2 4 α 4 1 ,
which for BHs ( k = 2 ) also corresponds to the relation (64) between uncharged masses M and M i , where no assumptions concerning the BBO energy were made.
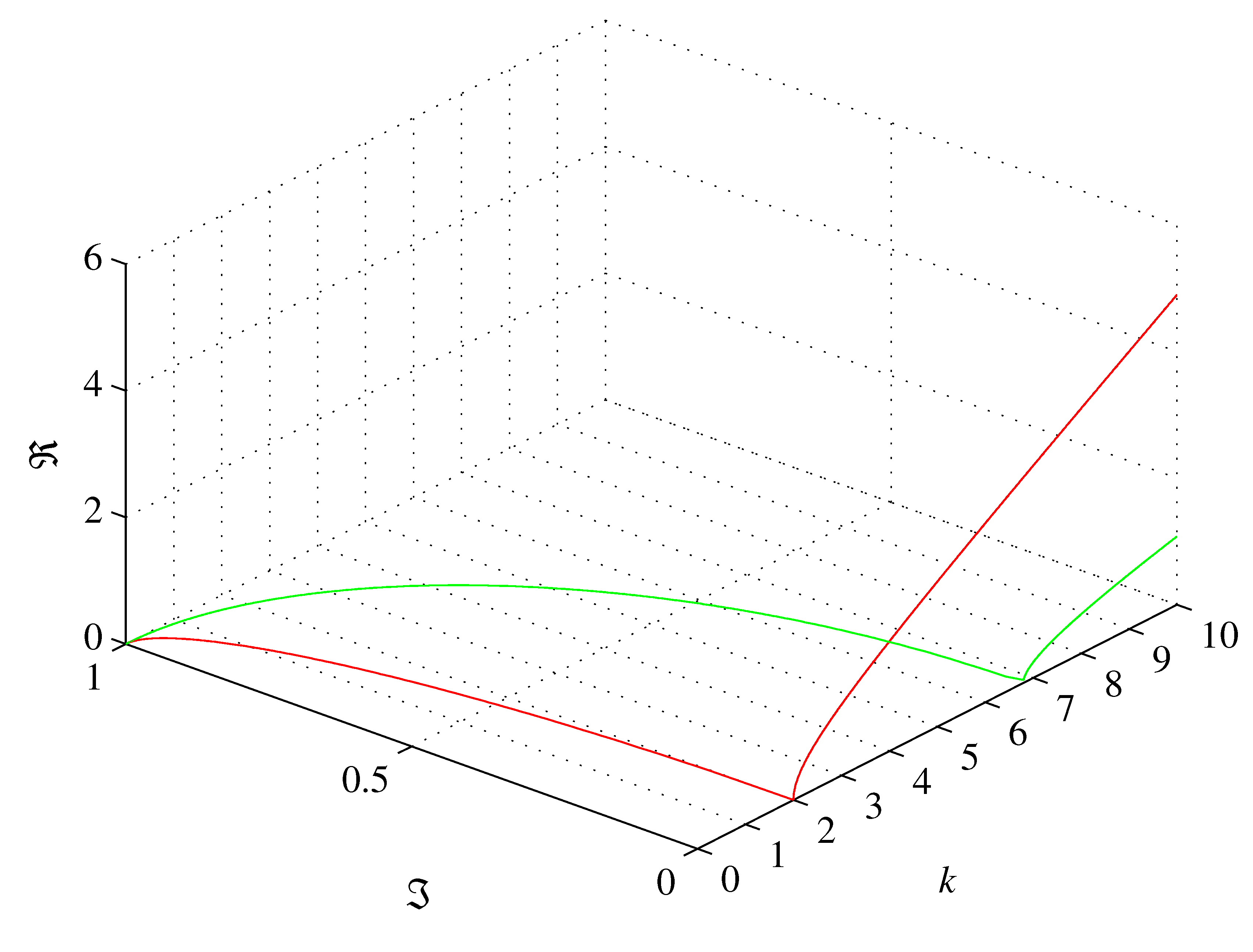
Furthermore, the argument of the square root in the relation (78) must be negative, as mass M i is imaginary by definition. This leads to the maximum size-to-mass ratio
k max = ± 2 1 α 2 4 α 4 6.7933 ,
where k < | k max | satisfies the mass equilibrium (78). Relations (76) and (78) are shown in Figure 1.
The maximum size-to-mass ratio k max (79) sets the bounds on the BBO energy (45), mass, and radius (42)
R BH = 2 G M BBO c 2 R BBO < k max G M BBO c 2 .
In particular, using relations (47), 2 m BBO r BBO < k max m BBO or r BBO / k max < m BBO r BBO / 2 . As WDs are the least dense BBOs, this bounds define the maximum radius and mass of a WD core.
Furthermore, relations (65) and (79) set the bound on the BBO minimum mass in the equilibrium (62)
m BBO > max q BBO α α 4 α 2 4 1 , d BBO 4 1 α 4 α 2 4 ,
where
q BBO = 1 4 α 2 4 α 5 d BBO
defines a condition in which neither q BBO nor d BBO can be further increased to reach its counterpart (defined respectively by d BBO and q BBO ) in the bound (81). Thus, for example, 1-bit BBO ( d BBO = 1 / π ) corresponds to q BBO > 1.5780 , π -bit BBO ( d BBO = 1 ) corresponds to q BBO > 2.7969 , while the maximum atomic number q BBO (66) corresponds to
d BBO = ± 8 π 1 α 2 4 α 4 85.3666 .
In the case of a BBO, we obtain the equilibrium condition (70) by comparing the squared moduli (56)-(61) of the energies (48)-(53) with the squared BBO energy (45) which yields a solvable system of six nonlinear equations with six unknowns k , q , m , m i , f , f i
| E M Q i | 2 m 2 + q 2 α = k 2 4 m 2 , q 2 α = m 2 k 2 4 1 , | E Q M i | 2 α 4 α 2 4 q 2 α α 5 α 2 5 m i 2 = k 2 4 m 2 , | E F M i | 2 f 2 α 5 α 2 5 m i 2 = k 2 4 m 2 , | E F Q i | 2 f 2 + q 2 α = k 2 4 m 2 , | E M F i | 2 m 2 1 k 2 4 = α 5 α 2 5 f i 2 , | E Q F i | 2 α 4 α 2 4 q 2 α f i 2 α 5 α 2 5 = k 2 4 m 2 .
Substituting q 2 α = m 2 k 2 4 1 from | E M Q i | 2 to | E F Q i | 2 recovers the Compton wavelength of the BBO, λ BBO = h M BBO c , in its Planck units form l 2 = 4 π 2 m 2 . Furthermore, by substituting q 2 α and the Compton mass m 2 = 4 π 2 l 2 into | E Q M i | 2 , and comparing the LHSs of | E Q M i | 2 and | E F M i | 2 we obtain the BBO equilibrium size-to-mass ratio
k eq 2 4 = α 2 4 α 4 + 1 k eq = ± 2 1 + α 2 4 α 4 2.7665 ,
where k = k eq satisfies the equilibrium condition (70) for
A = 1 4 k eq 2 m BBO 2 = 1 + α 2 4 α 4 m BBO 2 1.9133 m BBO 2 .
The equilibrium k eq (85) and the maximum k max (79) size-to-mass ratios are related as k eq 2 + 16 / k max 2 = 8 . Also, the following relations can be derived from the relations (84) for the BBO in the equilibrium k eq (85)
m i 2 = α 2 9 α 9 m 2 M i BBO eq = ± i α 2 4 α 4 M BBO eq ,
l i 2 = α 9 α 2 9 l 2 λ i BBO eq = ± i α 3 α 2 3 λ BBO eq ,
m 2 = f 2 = 4 π 2 l 2 λ BBO eq = h M BBO eq c ,
q 2 α = α 2 4 α 4 m 2 .
The BBO in the energy equilibrium k eq bearing the elementary charge ( q 2 = 1 ) would have mass M BBO eq ± 1.9455 × 10 9 [ kg ] , imaginary mass M i BBO eq ± i 1.7768 × 10 9 [ kg ] , wavelength λ BBO eq ± 1.1361 × 10 33 [ m ] , and imaginary wavelength λ i BBO eq ± i 1.2160 × 10 33 [ m ] .
These results show that the radius (42) of charged BBOs is a continuous function of k R : 2 < k < k max satisfying the BBO entropy relation (41), a necessary condition of patternless perfect black body radiation [5].
Notably, 2.25 < k eq < 3 , where 9 / 4 is the size-to-mass ratio of a radius of the maximal sustainable density for gravitating spherical matter given by Buchdahl’s theorem, and 3 is the size-to-mass ratio of a BH photon sphere radius7. This hints that k eq 2.766 is a true photon sphere radius, where BBO gravity, charge, and photon energies remain at equilibrium. Aside from the Schwarzschild radius (derivable from escape velocity v e s c 2 = 2 G M / R of mass M by setting v e s c 2 = c 2 ), all the remaining thresholds of general relativity, such as Buchdahl’s threshold or a photon sphere radius, are only crude approximations. General relativity neglects the value of the fine-structure constants α and α 2 , which, similarly as π or the base of the natural logarithm, are the fundamental constants of nature.

7. BBO Mergers

As the entropy of independent systems is additive, a merger of BBO 1 and BBO 2 having entropies (41) S BBO 1 = 1 4 k B N BBO 1 and S BBO 2 = 1 4 k B π d BBO 2 2 , produces a BBO C having entropy
S BBO 1 + S BBO 2 = S BBO C d BBO 1 2 + d BBO 1 2 = d BBO C 2 ,
which shows that a merger of two primordial BHs, each having the Planck length diameter, the reduced Planck temperature T P 2 π (the largest physically significant temperature [12]), and no tangential acceleration a L L [5,12], produces a BH having d BH = ± 2 which represents the minimum BH diameter allowing for the notion of time [12]. In comparison, a collision of the latter two BHs produces a BH having d BH = ± 2 having the triangulation defining only one precise diameter between its poles (cf. [5] Fig. 3(b)), which is also recovered from Heisenberg’s Uncertainty Principle (cf. Appendix C).
Substituting the generalized radius (42) into the entropy relation (91) yields
k BBO C 2 M BBO C 2 = k BBO 1 2 M BBO 1 2 + k BBO 2 2 M BBO 2 2 ,
which establishes a Pythagorean relation between the generalized energies (45) of the merging components and the merger
k BBO C 2 4 M BBO C 2 c 4 = k BBO 1 2 4 M BBO 1 2 c 4 + k BBO 2 2 4 M BBO 2 2 c 4 .
The relation (93) explains the measurements of large masses of the BBO mergers with at least one charged merging component without resorting to any hypothetical types of exotic stellar objects such as quark stars. We note in passing that describing the registered gravitational events as waves is misleading. Normal modulation of the gravitational potential, caused by rotating (in the merger case - inspiral) bodies, is wrongly interpreted as a gravitational wave understood as a carrier of gravity [48]. Interferometric data, available online at the Gravitational Wave Open Science Center (GWOSC) portal8, indicate that the total mass of a merger is the sum of the masses of the merging components. Thus9
M BBO C M BBO 1 + M BBO 2 M BBO C 2 M BBO 1 2 + M BBO 2 2 + 2 M BBO 1 M BBO 2 M BBO C 2 > M BBO 1 2 + M BBO 2 2 .
The accepted value of the Chandrasekhar WD mass limit, preventing its collapse into a denser form, is M Ch 1.4 M [49] and the accepted value of the analogous Tolman–Oppenheimer–Volkoff NS mass limit is M TOV 2.9 M [50,51]. There is no accepted value of the BH mass limit. The conjectured value is 5 × 10 10 M . The masses of most of the registered merging components are well beyond M TOV . Of those that are not, most of the total or final masses exceed this limit. Therefore these mergers were classified as BH mergers. Only a few were classified otherwise, including GW170817, GW190425, GW200105, and GW200115. They are listed in Table 1.
We can use the BBO equilibrium relations (84) to derive some information from the relation (93). For example, substituting the squared energy modulus | E M Q i | 2 into the relation (93) and using the inequality (94), based on GWOSC data, yields
m BBO C 2 + q BBO C 2 α = m BBO 1 2 + m BBO 2 2 + q BBO 1 2 + q BBO 2 2 α , q BBO C 2 α = m BBO 1 2 + m BBO 2 2 + q BBO 1 2 + q BBO 2 2 α m BBO C 2 , m BBO C 2 = m BBO 1 2 + m BBO 2 2 + q BBO 1 2 + q BBO 2 2 α q BBO C 2 α > m BBO 1 2 + m BBO 2 2 , q BBO C 2 < q BBO 1 2 + q BBO 2 2 .
On the other hand, substituting the squared energy modulus | E Q M i | 2 from the relation (84) and q BBO C 2 α from the relation (95) into the relation (93), and using the inequality (94) yields
q BBO C 2 α α α 2 m iBBO C 2 = = q BBO 1 2 + q BBO 2 2 α α α 2 m iBBO 1 2 + m iBBO 2 2 , m BBO 1 2 + m BBO 2 2 + q BBO 1 2 + q BBO 2 2 α m BBO C 2 α α 2 m iBBO C 2 = = q BBO 1 2 + q BBO 2 2 α α α 2 m iBBO 1 2 + m iBBO 2 2 , m BBO C 2 = = m BBO 1 2 + m BBO 2 2 + α α 2 m iBBO 1 2 + m iBBO 2 2 α α 2 m iBBO C 2 > m BBO 1 2 + m BBO 2 2 , m iBBO C 2 < m iBBO 1 2 + m iBBO 2 2 .
Similarly, the squared energy modulus | E M F i | 2 (84) and the relations (93), (94) yield
f iBBO C 2 > f iBBO 1 2 + f iBBO 2 2 .
Therefore, the size-to-mass ratio k BBO C decreases making the BBO C denser until it becomes a BH for k BBO C = 2 and no further charge reduction is possible (cf. Figure 1). From the relation (92) and the inequality (94) we see that this holds for
k BBO C 2 M BBO 1 2 + M BBO 2 2 < k BBO 1 2 M BBO 1 2 + k BBO 2 2 M BBO 2 2 .
From inequalities (94)-(97) we also conjecture that | q BBO C | = | | q BBO 1 | | q BBO 2 | | , m iBBO C = | m iBBO 1 m iBBO 2 | , and f iBBO C = | f iBBO 1 + f iBBO 2 | . In other words, the merger’s real mass and the imaginary photon energy are sums of the merging components’ masses and imaginary photon energies. In contrast, the charge and imaginary mass are absolute differences of their charges and imaginary masses.
Table 1 lists the mass-to-size ratios k BBO C calculated according to the relation (93) that provide the measured mass M BBO C of the merger and satisfy the inequality (98). Mass-to-size ratios k BBO 1 and k BBO 2 of the merging components were arbitrarily selected based on their masses, taking into account the M TOV NS mass limit.

8. BBO complex gravity and temperature

Complex energies (48)-(53) define complex forces (similarly to the complex energy of real masses and charges (46), [47] Eq. (7)) acting over real and imaginary distances  R , R i . Using the relations (47), we obtain the following products
E 1 m q i E 2 m q i E 1 M Q i E 2 M Q i / E P 2 = = m 1 m 2 q 1 q 2 α + i α ( m 1 q 2 + m 2 q 1 ) , E 1 q m i E 2 q m i E 1 Q M i E 2 Q M i / E P 2 = = α 5 α 2 4 q 1 q 2 + 1 α 2 m i 1 m i 2 + 1 α 2 q 1 m i 2 + q 2 m i 1 ,
E 1 f m i E 2 f m i E 1 F M i E 2 F M i / E P 2 = = f 1 f 2 + α 5 α 2 5 m i 1 m i 2 + α 5 α 2 5 f 1 m i 2 + f 2 m i 1 , E 1 m f i E 2 m f i E 1 M F i E 2 M F i / E P 2 = = m 1 m 2 + α 5 α 2 5 f i 1 f i 2 + α 5 α 2 5 m 1 f i 2 + m 2 f i 1 ,
E 1 q f i E 2 q f i E 1 Q F i E 2 Q F i / E P 2 = = α 4 α 2 4 q 1 q 2 α + α 5 α 2 5 f i 1 f i 2 + α 5 α 2 9 f i 2 q 1 + f i 1 q 2 , E 1 f q i E 2 f q i E 1 F Q i E 2 F Q i / E P 2 = = f 1 f 2 q 1 q 2 α + i α f 1 q 2 + f 2 q 1 ,
defining six complex forces acting over a real distance R := r P , r R
F A B i = G c 4 R 2 E 1 A B i E 2 A B i = F P r 2 E 1 a b i E 2 a b i ,
and six complex forces acting over an imaginary distance Ri := r i P i , r i R
F ˜ A B i = G c n 4 R i 2 E 1 A B i E 2 A B i = α 2 α F P r i 2 E 1 a b i E 2 a b i ,
where A , B { M , Q , F } and a , b { m , q , f } , and
α 2 r 2 F A B i = α r i 2 F ˜ A B i .
With a simplifying assumption of r 2 = r i 2 , the forces acting over a real distance R are stronger and opposite to the corresponding forces acting over an imaginary distance R i even though the Planck force is lower in modulus than the (real) α 2 -Planck force (27). We excluded mixed forces (based on real and imaginary masses/charges/photons) as real and imaginary dimensions are orthogonal.
In particular, we can use the complex force F M Q i (102) with (99) (i.e., complex Newton’s law of universal gravitation) to calculate the BBO surface gravity g BBO , assuming an uncharged ( q 2 = 0 ) test mass m 2
F P r BBO 2 m BBO m 2 + i α m 2 q BBO = M 2 g BBO = = m 2 m P g ^ BBO a P , g ^ BBO = 1 r BBO 2 m BBO + i α q BBO ,
where g BBO = g ^ BBO a P , g ^ BBO R . Substituting the BBO equilibrium relation (76) and the generalized BBO radius (42) r BBO = k m BBO into the relation (105) yields
g BBO = a P k r BBO 1 ± i k 2 4 1 ,
which reduces to BH surface gravity for k = 2 , in modulus
g ^ BBO 2 = 1 k 2 r BBO 2 1 + i k 2 4 1 1 i k 2 4 1 = 1 4 r BBO 2 ,
equals to a squared BH surface gravity for all k, and in particular,
g BBO ( k max ) = ± a P d BBO 0.2944 ± 0.9557 i ,
g BBO ( k eq ) = ± a P d BBO 0.7229 ± 0.6909 i .
The BBO surface gravity (106) leads to the generalized complex Hawking blackbody-radiation equation
T BBO = 2 π c k B g BBO = T P k π d BBO 1 ± i k 2 4 1 ,
describing the BBO temperature10 by including its charge in the imaginary part, which also in modulus equals squared BH temperature k . In particular,
T BBO ( k max ) = ± T P 2 π d BBO α 4 α 2 4 α 2 ± i α 2 2 α 2 ,
T BBO ( k eq ) = ± T P 2 π d BBO α 2 ± i α 2 2 α 4 + α 2 4 ,
reduce to a BH temperature for α 2 = 0 . We note that for d BBO = 1 , Re ( T BBO ( k max ) ) 6.6387 × 10 30 [ K ] (where T P / ( 2 π ) 2.2549 × 10 31 [ K ] ) has the magnitude of the Hagedorn temperature of strings.
It seems, therefore, that a universe without imaginary dimensions (i.e., with α 2 = 0 ) would be a black hole. Hence, the evolution of information [1,2,3,4,5,6] requires imaginary time.

9. Discussion

The reflectance of graphene under the normal incidence of electromagnetic radiation expressed as the quadratic equation for the fine-structure constant α includes the 2 nd negative fine-structure constant α 2 . The sum of the reciprocal of this 2 nd fine-structure constant α 2 with the reciprocal of the fine-structure constant α (2) is independent of the reflectance value R and remarkably equals simply π . Particular algebraic definition of the fine-structure constant α 1 = 4 π 3 + π 2 + π , containing the free π term, can be interpreted as the asymptote of the CODATA value α 1 , the value of which varies with time. The negative fine-structure constant α 2 leads to the set of α 2 -Planck units applicable to imaginary dimensions, including imaginary α 2 -Planck units (18)-(26). Real and imaginary mass and charge units (34), length and mass units (35) units, and temperature and time units (33) are directly related to each other. Also, the elementary charge e is common for real and imaginary dimensions (36).
Applying the α 2 -Planck units to a complex energy formula [47] yields complex energies (48), (49) setting the atomic number Z = 238 as the limit on an extended periodic table. The generalized energy (45) of all perfect black-body objects (black holes, neutron stars, and white dwarfs) having the generalized radius R BBO = k G M / c 2 exceed mass-energy equivalence if k > 2 . Complex energies (48), (49) allow for storing the excess of this energy in their imaginary parts, inaccessible for direct observation. The results show that the perfect black-body objects other than black holes cannot have masses lower than 5.7275 × 10 10 [ kg ] and that the size-to-mass ratios of their cores cannot exceed k max 6.7933 defined by the relation (79). It is further shown that a black-body object is in the equilibrium of complex energies if its radius R eq 2.7665 G M BBO / c 2 (85). It is conjectured that this is the correct value of the photon sphere radius. BBO fluctuations for k eq and k max are briefly discussed in Appendix E. The proposed model explains the registered (GWOSC) high masses of the neutron stars mergers without resorting to any hypothetical types of exotic stellar objects.
In the context of the results of this study, monolayer graphene, a truly 2-dimensional material with no thickness11, is a keyhole to other, unperceivable, dimensionalities. Graphene history is also instructive. Discovered in 1947 [53], graphene was long considered an academic material until it was eventually pulled from graphite in 2004 [54] by means of ordinary Scotch tape12. These fifty-seven years, along with twenty-nine years (1935-1964) between the condemnation of quantum theory as incomplete [55] and Bell’s mathematical theorem [56] asserting that it is not true, and the fifty-eight years (1964-2022) between the formulation of this theorem and 2022 Nobel prize in physics for its experimental loophole-free confirmation, should remind us that Max Planck, the genius who discovered Planck units, has also discovered Planck’s principle.

Acknowledgments

I truly thank my wife for her support when this research [57,58] was conducted. I thank Wawrzyniec Bieniawski for inspiring discussions and constructive ideas concerning the layout of this paper and for his feedback while working on the BBO mergers section. I thank Andrzej Tomski for the definition of the scalar product for Euclidean spaces R a × I b (1).

Appendix A Other quadratic equations

The quadratic equation for the sum of transmittance (3) and absorptance (5), putting C T A T + A , is
1 4 C T A π 2 α 2 + C T A 1 π α + C T A 1 = 0 ,
and has two roots with reciprocals
α 1 = C T A π 2 1 C T A + 1 C T A 137.036 ,
and
α 2 1 = C T A π 2 1 C T A 1 C T A 140.178 ,
whereas their sum α 1 + α 2 1 = π is, similarly as the relation (12), also independent of T and A.
Other quadratic equations do not feature this property. For example, the sum of T + R (6) expressed as the quadratic equation and putting C T R T + R , is
1 4 C T R 1 π 2 α 2 + C T R π α + C T R 1 = 0 ,
and has two roots with reciprocals
α 1 = π ( C T R 1 ) 2 C T R + 2 2 C T R 1 137.036 ,
and
α T R 1 = π ( C T R 1 ) 2 C T R 2 2 C T R 1 0.0180 ,
whereas their sum
α T R 1 1 + α T R 2 1 = π C T R C T R 1 137.054
is dependent on T and R.

Appendix B Two π-like constants

With algebraic definitions of α (13) and α 2 (14), transmittance T (3), reflectance R (4) and absorptance A (5) of MLG for normal EMR incidence can be expressed just by π . For α 1 = 4 π 3 + π 2 + π (13) they become
T α = 4 4 π 2 + π + 1 2 8 π 2 + 2 π + 3 2 0.9775 ,
A α = 4 4 π 2 + π + 1 8 π 2 + 2 π + 3 2 0.0224 ,
while for α 2 1 = 4 π 3 π 2 2 π (14) they become
T α 2 = 4 4 π 2 + π + 2 2 8 π 2 + 2 π + 3 2 1.0228 ,
A α 2 = 4 4 π 2 + π + 2 8 π 2 + 2 π + 3 2 0.0229 ,
with
R α = R α 2 = 1 8 π 2 + 2 π + 3 2 1.2843 × 10 4 .
( T ( α ) + A ( α ) ) + R ( α ) = ( T ( α 2 ) + A ( α 2 ) ) + R ( α 2 ) = 1 as required by the law of conservation of energy (8), whereas each conservation law is associated with a certain symmetry, as asserted by Noether’s theorem. A ( α ) > 0 and A ( α 2 ) < 0 imply respectively a sink and a source, while the opposite holds true for the transmittance T, as illustrated schematically in Figure A1. Perhaps, the negative absorptance and transmittance exceeding 100% for α 2 (11) or (14) could be explained in terms of graphene spontaneous emission.
The quadratic equation (9) describing the reflectance R of MLG under normal incidence of EMR (or alternatively (A1)) can also be solved for π yielding two roots
π ( R , α * ) 1 = 2 R α * ( 1 R ) , and
π ( R , α * ) 2 = 2 R α * ( 1 + R ) ,
dependent on R and α * , where α * indicates α or α 2 . This can be further evaluated using the MLG reflectance R (4) or (A12) (which is the same for both α and α 2 ), yielding four, yet only three distinct, possibilities
π 1 = π ( α ) 1 = π 4 π 2 + π + 1 4 π 2 + π + 2 = π α 2 α 3.0712 ,
π ( α ) 2 = π ( α 2 ) 1 = π 3.1416 , and
π 2 = π ( α 2 ) 2 = π 4 π 2 + π + 2 4 π 2 + π + 1 = π α α 2 3.2136 .
Figure A1. Illustration of the concepts of negative absorptance and excessive transmittance of EMR under normal incidence on MLG.
Figure A1. Illustration of the concepts of negative absorptance and excessive transmittance of EMR under normal incidence on MLG.
Preprints 70467 g0a1
The modulus of π 1 (A15) corresponds to a convex surface having a positive Gaussian curvature, whereas the modulus of π 2 (A17) - to a negative Gaussian curvature. Their product π 1 π 2 = π 2 is independent of α * , and their quotient π 1 / π 2 = α 2 2 / α 2 is not directly dependent of π . It remains to be found whether each of these π -like constants describes the ratio of the circumference of a circle drawn on the respective surface to its diameter ( π c ) or the ratio of the area of this circle to the square of its radius ( π a ). These definitions produce different results on curved surfaces, whereas π a > π c on convex surfaces, while π a < π c on saddle surfaces [59].

Appendix C Planck units and HUP

Perhaps the simplest derivation of the squared Planck length is based on Heisenberg’s uncertainty principle
δ P HUP δ R HUP 2 or δ E HUP δ t HUP 2 ,
where δ P HUP , δ R HUP , δ E HUP , and δ t HUP denote momentum, position, energy, and time uncertainties, by replacing energy uncertainty δ E HUP = δ M HUP c 2 with mass uncertainty and time uncertainty with position uncertainty, using mass-energy equivalence and δ t HUP = δ R / c HUP [31], which yields
δ M HUP δ R HUP 2 c .
Plugging δ M HUP = δ R HUP c 2 / ( 2 G ) for BH mass into (A19) we arrive at δ R HUP 2 = P 2 δ D HUP = ± 2 P and recover [5] BH diameter d BH = ± 2 .
However, using the same procedure but inserting the BH radius, instead of the BH mass, into the uncertainty principle (A19) leads to δ M HUP 2 = 1 4 c / G = 1 4 m P 2 . In general, using the generalized radius (42) in both procedures, one obtains
δ M HUP 2 = 1 2 k m P 2 and δ R HUP 2 = k 2 P 2 .
Thus, if k increases mass δ M HUP decreases, and δ R HUP increases and the factor is the same for k = 1 i.e., for orbital speed radius δ R = G δ M / c 2 or the orbital speed mass δ M = δ R c 2 / G .

Appendix D A mixed speeds hypothesis

Let us define the mass/charge energies (48), (49) with different speeds of light, i.e., the charge part of the energy E M Q i with c n and the charge part of the energy E Q M i with c
E ^ M Q i M c 2 + Q i 2 π ϵ 0 G c n 2 = M c 2 ± i q α m P α 2 α 2 2 c 2 , E ^ Q M i Q 2 π ϵ 0 G c 2 + M i c n 2 = ± q α m P c 2 + M i α 2 α 2 2 c 2 ,
Demanding equality of their moduli
M 2 + q 2 α m P 2 α 4 α 2 4 = q 2 α m P 2 M i 2 α 4 α 2 4 , M i = ± q 2 α m P 2 α 2 4 α 4 1 α 2 4 α 4 M 2 .
For q = 0 this relation corresponds to the relation (64). However, since mass M i is imaginary, the argument of the square root in the relation (A22) must be negative, i.e.,
| M | | q | m P α 1 α 4 α 2 4 .
But α 4 > α 2 4 , yielding imaginary M, while M is real by definition. The same result would be obtained if mass energy E Q M i was parametrized with c n and E Q M i with c, since
α α 2 4 α 4 1 I , α 1 α 2 4 α 4 R , α α 4 α 2 4 1 R , α 1 α 4 α 2 4 I .
Therefore, complex energies E M Q i (48) and E Q M i (49) must be parametrized respectively by c and c n .

Appendix E Fluctuations of the BBOs

A relation describing a BH information capacity after absorption (+) or emission (−) of a particle having the wavelength l can be generalized (cf. [5], Appendix 3), using the generalized radius (42), to all holographic spheres, including BBOs as
N A / E ( d , l ) = 16 k 2 π 3 1 l 2 ± 8 k π 2 d l + π d 2 .
The wavelength of a particle emitted from a BH that does not change the BH diameter corresponds to half of the BH Compton wavelength ( l BH = 8 π / d BH ). Accordingly, the wavelength of a particle absorbed by a BH that does not change its diameter is l BHconst = 4 π / d BH . We note in passing that three spatial dimensions set the minimum for such conditions to occur (cf. [5], Table III). In general, l BBOconst = 2 k π / d BBO . In particular, for k eq the relation (A25) yields
4 π 1 + α 2 4 α 4 = d l const 1 + α 2 4 α 4 , B α 2 4 α 4 , 16 π 2 B 2 + 32 π 2 d 2 l const 2 B + 16 π 2 d 2 l const 2 = 0 , Δ = ± d 2 l const 2 , B 1 , 2 = d 2 l const 2 32 π 2 ± d 2 l const 2 32 π 2 .
The second solution is contradicting, as α 2 4 α 4 . But the first one
l const = 4 π 1 + α 2 4 α 4 d 1.3832 4 π d ,
(with "−" for absorption and "+" for emission) reduces to l BHconst for α 2 = 0 . For k max the relation (A25) yields
4 π 1 α 2 4 α 4 = d l const 1 α 2 4 α 4 , B α 2 4 α 4 , d 2 l const 2 B 2 + ( 16 π 2 2 d 2 l const 2 ) B + d 2 l const 2 16 π 2 = 0 , Δ = ± 16 π 2 , B 1 , 2 = 2 d 2 l const 2 16 π 2 ± 16 π 2 2 d 2 l const 2 .
The first solution is contradicting, but the second one
l const = 4 π d 1 α 2 4 α 4 3.3966 4 π d ,
also reduces to l BHconst for α 2 = 0 .
The relation (A25) is remarkably similar to the algebraic definitions of the inverses of α (13) and α 2 (14) also containing π 3 , π 2 , and π terms. This raises the question of whether the fine-structure constants’ inverses correspond to the number of bits13. Recently the fine-structure constant has been reported as the quantum of rotation [60]. Two alphas between α 1 137.0363 and α 2 1 140.1779 hinted by the relations (13), (14), and (A25)
α ˜ 1 = 4 π 3 π 2 + π 117.2971 , α 2 ˜ 1 = 4 π 3 + π 2 2 π 120.4387 ,
are thus intriguing.
It was shown that the spectral density in the phenomenon of sonoluminescence, light emission by sound-induced collapsing gas bubbles in fluids, has the same frequency dependence as black-body radiation [61,62]. Thus, the sonoluminescence, and in particular shrimpoluminescence [63], is emitted by collapsing micro-BBOs. For example, the relation (A25) yields the wavelength l = 8 π / ( d BH ± 1 ) required for collapsing a BH to the π -bit BH (i.e., to the reduced Planck temperature limit [12], to d BH = ± 1 ). Demanding | l | 1 we obtain | d BH | 8 π ± 1 .

Notes

1
This is, of course, a circular definition, but it is given for clarity.
2
Vacuum permittivity ϵ 0 is the value of the absolute dielectric permittivity of classical vacuum. Thus, ϵ 0 cannot be negative. The Planck constant h is the uncertainty principle parameter. Thus, it cannot be negative.
3
Their average ( c + c n ) / 2 3.436417 × 10 6 [ m / s ] is in the range of the Fermi velocity.
4
Quantum measurement outcomes are real eigenvalues of hermitian operators.
5
Thus, the term object is a particularly staring misnomer if applied to BBOs.
6
Charges in the cited study are defined in CGS units. Here we adopt SI.
7
At which, according to an accepted photon sphere definition, the strength of gravity forces photons to travel in orbits. The author wonders why photons would not travel in orbits at radius R = G M / c 2 corresponding to the orbital velocity v orb 2 = G M / R . Obviously, photons do not travel.
8
9
We assume M > 0 . Negative masses are inaccessible for direct observation, unlike charges.
10
In a commonly used form it is T BBO = c 3 2 k 2 π G M BBO k B 1 ± i k 2 4 1 .
11
Thickness of MLG is reported [52] as 0.37 [nm] with other reported values up to 1.7 [nm]. However, considering that 0.335 [nm] is the established inter-layer distance and consequently the thickness of bilayer graphene, these results do not seem credible: the thickness of bilayer graphene is not 2 × 0.37 + 0.335 = 1.075 [nm].
12
Introduced into the market in 1932.
13
The floor function of the inverse of the fine-structure constant α represents the threshold on the atomic number (137) of a hypothetical element feynmanium that, in the Bohr model of the atom, still allows the 1s orbital electrons to travel slower than the speed of light

References

  1. de Chardin, P.T. The Phenomenon of Man; Harper, New York, 1959.
  2. Prigogine, I.; Stengers, I. Order out of Chaos: Man’s New Dialogue with Nature; 1984.
  3. Melamede, R. Dissipative Structures and the Origins of Life. Unifying Themes in Complex Systems IV; Minai, A.A., Bar-Yam, Y., Eds.; Springer Berlin Heidelberg: Berlin, Heidelberg, 2008; pp. 80–87. [Google Scholar]
  4. Vedral, V. Decoding Reality: The Universe as Quantum Information; Oxford University Press, 2010. [CrossRef]
  5. Łukaszyk, S. , Black Hole Horizons as Patternless Binary Messages and Markers of Dimensionality. In Future Relativity, Gravitation, Cosmology; Dvoeglazov, V.V.; Caldera Cabral, M.d.G.; Cázares Montes, J.A.; Quintanar González, J.L., Eds.; Nova Science Publishers, 2023. [CrossRef]
  6. Vopson, M.M.; Lepadatu, S. Second law of information dynamics. AIP Advances 2022, 12, 075310. [Google Scholar] [CrossRef]
  7. Platonic Solids in All Dimensions.
  8. Taubes, C.H. Gauge theory on asymptotically periodic {4}-manifolds. Journal of Differential Geometry 1987, 25. [Google Scholar] [CrossRef]
  9. Łukaszyk, S. Four Cubes, 2021. arXiv:2007.03782 [math].
  10. Brukner, Č. A No-Go Theorem for Observer-Independent Facts. Entropy 2018, 20. [Google Scholar] [CrossRef] [PubMed]
  11. Lukaszyk, S. Solving the black hole information paradox. Research Outreach 2023. [Google Scholar] [CrossRef]
  12. Łukaszyk, S. Life as the Explanation of the Measurement Problem 2018. [CrossRef]
  13. Łukaszyk, S. Novel Recurrence Relations for Volumes and Surfaces of n-Balls, Regular n-Simplices, and n-Orthoplices in Real Dimensions. Mathematics 2022, 10, 2212. [Google Scholar] [CrossRef]
  14. Łukaszyk, S.; Tomski, A. Omnidimensional Convex Polytopes. Symmetry 2023, 15. [Google Scholar] [CrossRef]
  15. Planck, M. Über irreversible Strahlungsvorgänge, 1899.
  16. Kuzmenko, A.B.; van Heumen, E.; Carbone, F.; van der Marel, D. Universal dynamical conductance in graphite. Physical Review Letters 2008, 100, 117401–arXiv:0712. [Google Scholar] [CrossRef]
  17. Mak, K.F.; Sfeir, M.Y.; Wu, Y.; Lui, C.H.; Misewich, J.A.; Heinz, T.F. Measurement of the Optical Conductivity of Graphene. Physical Review Letters 2008, 101, 196405. [Google Scholar] [CrossRef]
  18. Nair, R.R.; Blake, P.; Grigorenko, A.N.; Novoselov, K.S.; Booth, T.J.; Stauber, T.; Peres, N.M.R.; Geim, A.K. Universal Dynamic Conductivity and Quantized Visible Opacity of Suspended Graphene. Science 2008, 320, 1308–1308. [Google Scholar] [CrossRef]
  19. Stauber, T.; Peres, N.M.R.; Geim, A.K. Optical conductivity of graphene in the visible region of the spectrum. Physical Review B 2008, 78, 085432. [Google Scholar] [CrossRef]
  20. Wang, X.; Chen, B. Origin of Fresnel problem of two dimensional materials. Scientific Reports 2019, 9, 17825. [Google Scholar] [CrossRef] [PubMed]
  21. Merano, M. Fresnel coefficients of a two-dimensional atomic crystal. Physical Review A 2016, 93, 013832. [Google Scholar] [CrossRef]
  22. Ando, T.; Zheng, Y.; Suzuura, H. Dynamical Conductivity and Zero-Mode Anomaly in Honeycomb Lattices. Journal of the Physical Society of Japan 2002, 71, 1318–1324. [Google Scholar] [CrossRef]
  23. Zhu, S.E.; Yuan, S.; Janssen, G.C.A.M. Optical transmittance of multilayer graphene. EPL (Europhysics Letters) 2014, 108, 17007. [Google Scholar] [CrossRef]
  24. Ivanov, I.G.; Hassan, J.U.; Iakimov, T.; Zakharov, A.A.; Yakimova, R.; Janzén, E. Layer-number determination in graphene on SiC by reflectance mapping. Carbon 2014, 77, 492–500. [Google Scholar] [CrossRef]
  25. Varlaki, P.; Nadai, L.; Bokor, J. Number Archetypes in System Realization Theory Concerning the Fine Structure Constant. 2008 International Conference on Intelligent Engineering Systems; IEEE: Miami, FL, 2008; pp. 83–92. [Google Scholar] [CrossRef]
  26. Webb, J.K.; Flambaum, V.V.; Churchill, C.W.; Drinkwater, M.J.; Barrow, J.D. Search for Time Variation of the Fine Structure Constant. Physical Review Letters 1999, 82, 884–887. [Google Scholar] [CrossRef]
  27. Murphy, M.T.; Webb, J.K.; Flambaum, V.V.; Dzuba, V.A.; Churchill, C.W.; Prochaska, J.X.; Barrow, J.D.; Wolfe, A.M. Possible evidence for a variable fine-structure constant from QSO absorption lines: motivations, analysis and results. Monthly Notices of the Royal Astronomical Society 2001, 327, 1208–1222. [Google Scholar] [CrossRef]
  28. Webb, J.K.; Murphy, M.T.; Flambaum, V.V.; Dzuba, V.A.; Barrow, J.D.; Churchill, C.W.; Prochaska, J.X.; Wolfe, A.M. Further Evidence for Cosmological Evolution of the Fine Structure Constant. Physical Review Letters 2001, 87, 091301. [Google Scholar] [CrossRef]
  29. Murphy, M.T.; Webb, J.K.; Flambaum, V.V. Further evidence for a variable fine-structure constant from Keck/HIRES QSO absorption spectra. Monthly Notices of the Royal Astronomical Society 2003, 345, 609–638. [Google Scholar] [CrossRef]
  30. Rosenband, T.; Hume, D.B.; Schmidt, P.O.; Chou, C.W.; Brusch, A.; Lorini, L.; Oskay, W.H.; Drullinger, R.E.; Fortier, T.M.; Stalnaker, J.E.; Diddams, S.A.; Swann, W.C.; Newbury, N.R.; Itano, W.M.; Wineland, D.J.; Bergquist, J.C. Frequency Ratio of Al + and Hg + Single-Ion Optical Clocks; Metrology at the 17th Decimal Place. Science 2008, 319, 1808–1812. [Google Scholar] [CrossRef]
  31. Scardigli, F. Some heuristic semi-classical derivations of the Planck length, the Hawking effect and the Unruh effect. Il Nuovo Cimento B (1971-1996) 1995, 110, 1029–1034. [Google Scholar] [CrossRef]
  32. Verlinde, E. On the origin of gravity and the laws of Newton. Journal of High Energy Physics 2011, 2011, 29. [Google Scholar] [CrossRef]
  33. Peng, X.; Zhou, H.; Wei, B.B.; Cui, J.; Du, J.; Liu, R.B. Experimental Observation of Lee-Yang Zeros. Physical Review Letters 2015, 114, 010601. [Google Scholar] [CrossRef] [PubMed]
  34. Gnatenko, K.; Kargol, A.; Tkachuk, V. Lee–Yang zeros and two-time spin correlation function. Physica A: Statistical Mechanics and its Applications 2018, 509, 1095–1101. [Google Scholar] [CrossRef]
  35. Melia, F. A Candid Assessment of Standard Cosmology. Publications of the Astronomical Society of the Pacific 2022, 134, 121001. [Google Scholar] [CrossRef]
  36. Vincentelli, F.M.; Neilsen, J.; Tetarenko, A.J.; Cavecchi, Y.; Castro Segura, N.; Del Palacio, S.; Van Den Eijnden, J.; Vasilopoulos, G.; Altamirano, D.; Armas Padilla, M.; Bailyn, C.D.; Belloni, T.; Buisson, D.J.K.; Cúneo, V.A.; Degenaar, N.; Knigge, C.; Long, K.S.; Jiménez-Ibarra, F.; Milburn, J.; Muñoz Darias, T.; Özbey Arabacı, M.; Remillard, R.; Russell, T. A shared accretion instability for black holes and neutron stars. Nature 2023, 615, 45–49. [Google Scholar] [CrossRef] [PubMed]
  37. Lukaszyk, S. A No-go Theorem for Superposed Actions (Making Schrödinger’s Cat Quantum Nonlocal). In New Frontiers in Physical Science Research Vol. 3; Purenovic, D.J., Ed.; Book Publisher International (a part of SCIENCEDOMAIN International), 2022; pp. 137–151. [CrossRef]
  38. Qian, K.; Wang, K.; Chen, L.; Hou, Z.; Krenn, M.; Zhu, S.; Ma, X.s. Multiphoton non-local quantum interference controlled by an undetected photon. Nature Communications 2023, 14, 1480. [Google Scholar] [CrossRef]
  39. Saeed, I.; Pak, H.K.; Tlusty, T. Quasiparticles, flat bands and the melting of hydrodynamic matter. Nature Physics 2023. [Google Scholar] [CrossRef]
  40. Bekenstein, J.D. Black Holes and Entropy. Phys. Rev. D 1973, 7, 2333–2346. [Google Scholar] [CrossRef]
  41. Hooft, G.t. Dimensional Reduction in Quantum Gravity, 1993. [CrossRef]
  42. Gould, A. Classical derivation of black-hole entropy. Physical Review D 1987, 35, 449–454. [Google Scholar] [CrossRef]
  43. Penrose, R.; Floyd, R.M. Extraction of Rotational Energy from a Black Hole. Nature Physical Science 1971, 229, 177–179. [Google Scholar] [CrossRef]
  44. Christodoulou, D.; Ruffini, R. Reversible Transformations of a Charged Black Hole. Physical Review D 1971, 4, 3552–3555. [Google Scholar] [CrossRef]
  45. Stuchlík, Z.; Kološ, M.; Tursunov, A. Penrose Process: Its Variants and Astrophysical Applications. Universe 2021, 7, 416. [Google Scholar] [CrossRef]
  46. Sneppen, A.; Watson, D.; Bauswein, A.; Just, O.; Kotak, R.; Nakar, E.; Poznanski, D.; Sim, S. Spherical symmetry in the kilonova AT2017gfo/GW170817. Nature 2023, 614, 436–439. [Google Scholar] [CrossRef] [PubMed]
  47. Zhang, T. Electric Charge as a Form of Imaginary Energy, 2008.
  48. Szostek, R.; Góralski, P.; Szostek, K. Gravitational waves in Newton’s gravitation and criticism of gravitational waves resulting from the General Theory of Relativity (LIGO). Bulletin of the Karaganda University. "Physics" Series 2019, 96, 39–56. [Google Scholar] [CrossRef]
  49. Hawking, S.W. (Ed.) Three hundred years of gravitation, transferred to digital print ed.; Cambridge University Press: Cambridge, 2003. [Google Scholar]
  50. Kalogera, V.; Baym, G. The Maximum Mass of a Neutron Star. The Astrophysical Journal 1996, 470, L61–L64. [Google Scholar] [CrossRef]
  51. Ai, S.; Gao, H.; Zhang, B. What Constraints on the Neutron Star Maximum Mass Can One Pose from GW170817 Observations? The Astrophysical Journal 2020, 893, 146. [Google Scholar] [CrossRef]
  52. Jussila, H.; Yang, H.; Granqvist, N.; Sun, Z. Surface plasmon resonance for characterization of large-area atomic-layer graphene film. Optica 2016, 3, 151. [Google Scholar] [CrossRef]
  53. Wallace, P.R. Erratum: The Band Theory of Graphite [Phys. Rev. 71, 622 (1947)]. Physical Review 1947, 72, 258–258. [Google Scholar] [CrossRef]
  54. Novoselov, K.S.; Geim, A.K.; Morozov, S.V.; Jiang, D.; Zhang, Y.; Dubonos, S.V.; Grigorieva, I.V.; Firsov, A.A. Electric Field Effect in Atomically Thin Carbon Films. Science 2004, 306, 666–669. [Google Scholar] [CrossRef]
  55. Einstein, A.; Podolsky, B.; Rosen, N. Can Quantum-Mechanical Description of Physical Reality Be Considered Complete? Physical Review 1935, 47, 777–780. [Google Scholar] [CrossRef]
  56. Bell, J.S. On the Einstein Podolsky Rosen paradox. Physics Physique Fizika 1964, 1, 195–200. [Google Scholar] [CrossRef]
  57. Łukaszyk, S. A short note about graphene and the fine structure constant 2020. [CrossRef]
  58. Łukaszyk, S. A short note about the geometry of graphene 2020. [CrossRef]
  59. Mahajan, S. Calculation of the pi-like circular constants in curved geometry. ResearchGate, 2013.
  60. Shuvaev, A.; Pan, L.; Tai, L.; Zhang, P.; Wang, K.L.; Pimenov, A. Universal rotation gauge via quantum anomalous Hall effect. Applied Physics Letters 2022, 121, 193101. [Google Scholar] [CrossRef]
  61. Hiller, R.; Putterman, S.J.; Barber, B.P. Spectrum of synchronous picosecond sonoluminescence. Physical Review Letters 1992, 69, 1182–1184. [Google Scholar] [CrossRef]
  62. Eberlein, C. Theory of quantum radiation observed as sonoluminescence. Physical Review A 1996, 53, 2772–2787. [Google Scholar] [CrossRef]
  63. Lohse, D.; Schmitz, B.; Versluis, M. Snapping shrimp make flashing bubbles. Nature 2001, 413, 477–478. [Google Scholar] [CrossRef]
Figure 1. Ratios of imaginary mass M i BBO to real mass M BBO (green) and real charge q BBO m P α to M BBO (red) of a BBO as a function of the size-to-mass ratio k : 0 k 10 . Mass M i BBO is imaginary for k 6.79 . Charge q BBO is real for k 2 .
Figure 1. Ratios of imaginary mass M i BBO to real mass M BBO (green) and real charge q BBO m P α to M BBO (red) of a BBO as a function of the size-to-mass ratio k : 0 k 10 . Mass M i BBO is imaginary for k 6.79 . Charge q BBO is real for k 2 .
Preprints 70467 g001
Table 1. Selected BBO mergers discovered with LIGO and Virgo. Masses in M .
Table 1. Selected BBO mergers discovered with LIGO and Virgo. Masses in M .
Event M BBO 1 M BBO 2 M BBO C k BBO 1 k BBO 2 k BBO C
GW170817 1 . 46 0.10 + 0.12 1 . 27 0.09 + 0.09 2.8 4.39 4.39 3.03
GW190425 2 . 00 0.2 + 0.6 1 . 4 0.3 + 0.3 3 . 4 0.1 + 0.3 4.39 4.39 3.15
GW200105 8 . 9 1.5 + 1.2 1 . 9 0.2 + 0.3 10 . 9 1.2 + 1.1 2.76 4.39 2.38
GW200115 5 . 7 2.1 + 1.8 1 . 5 0.3 + 0.7 7 . 1 1.4 + 1.5 3 4.39 2.64
Disclaimer/Publisher’s Note: The statements, opinions and data contained in all publications are solely those of the individual author(s) and contributor(s) and not of MDPI and/or the editor(s). MDPI and/or the editor(s) disclaim responsibility for any injury to people or property resulting from any ideas, methods, instructions or products referred to in the content.
Copyright: This open access article is published under a Creative Commons CC BY 4.0 license, which permit the free download, distribution, and reuse, provided that the author and preprint are cited in any reuse.
Prerpints.org logo

Preprints.org is a free preprint server supported by MDPI in Basel, Switzerland.

Subscribe

Disclaimer

Terms of Use

Privacy Policy

Privacy Settings

© 2026 MDPI (Basel, Switzerland) unless otherwise stated