Preprint
Article

This version is not peer-reviewed.

The Imaginary Universe

Submitted:

29 May 2023

Posted:

02 June 2023

Read the latest preprint version here

Abstract
Maxwell’s Equations in vacuum provide the negative speed of light $-c$, which leads to the imaginary set of base Planck units. However, the second, negative fine-structure constant $\alpha_2^{-1} \approx -140.178$, present in Fresnel coefficients for the normal incidence of electromagnetic radiation on monolayer graphene, establishes the different negative speed of light in vacuum $c_n \approx -3.06 \times 10^8~\text{[m/s]}$, which introduces the imaginary set of base Planck units different in magnitude from the ones parametrized with $c$. It follows that electric charges are the same in real and imaginary dimensions. We model neutron stars and white dwarfs, emitting perfect black-body radiation, as objects having energy exceeding their mass-energy equivalence ratios. We define complex energies in terms of real and imaginary natural units. Their imaginary parts, inaccessible for direct observation, store the excess of these energies. It follows that black holes are fundamentally uncharged, charged micro neutron stars and white dwarfs with masses lower than $5.7275 \times 10^{-10}~[\text{kg}]$ are inaccessible for direct observation, and the radii of white dwarfs' cores are limited to $R_{\text{WD}} < 3.3967~R_{\text{BH}}$, where $R_{\text{BH}}$ is the Schwarzschild radius of a white dwarf mass. It is conjectured that the maximum atomic number $Z=238$. A black-body object is in the equilibrium of complex energies of masses, charges, and photons if its radius $R_\text{eq} \approx 1.3833~R_{\text{BH}}$, which is marginally greater than a locally negative energy density bound of $4/3~R_{\text{BH}}$. Complex Newton’s law of universal gravitation, based on complex energies, leads to the black-body object's surface gravity and the generalized Hawking radiation temperature, which includes its charge. The proposed model takes into account the value(s) of the fine-structure constant(s), which is/are otherwise neglected in general relativity, and explains the registered (GWOSC) high masses of neutron stars' mergers and the associated fast radio bursts (CHIME) without resorting to any hypothetical types of exotic stellar objects.
Keywords: 
;  ;  ;  ;  ;  ;  ;  ;  ;  ;  ;  ;  ;  ;  ;  

I. INTRODUCTION

The universe began with the Big Bang, which is a current prevailing scientific opinion. But this Big Bang was not an explosion of 4-dimensional spacetime, which also is a current prevailing scientific opinion, but an explosion of dimensions. More precisely, in the 1 -dimensional void, a 0-dimensional point appeared, inducing the appearance of countably infinitely other points indistinguishable from the first one. The breach made by the first operation of the dimensional successor function of the Peano axioms inevitably continued leading to the formation of 1-dimensional, real and imaginary lines allowing for an ordering of points using multipliers of real units (ones) or imaginary units ( a R a = 1 b 1, a I a = i b , b R ). Then out of two lines of each kind, crossing each other only at one initial point ( 0 , 0 ) , the dimensional successor function formed 2-dimensional R 2 , I 2 , and R × I Euclidean planes, with I 2 being a mirror reflection of R 2 . And so on, forming n-dimensional Euclidean spaces R a × I b with a N real and b N imaginary lines, n a + b , and the scalar product defined by
x · y = x 1 , t o 1 e m . . . , x a , i x 1 , t o 1 e m . . . , i x b y 1 , t o 1 e m . . . , y a , i y 1 , t o 1 e m . . . , i y b k = 1 a x k y k + l = 1 b x l y l ¯ ,
where x , y R a × I b . With the onset of the first 0-dimensional point, information began to evolve [1,2,3,4,5,6].
However, dimensional properties are not uniform. Concerning regular convex n-polytopes in natural dimensions, for example, there are countably infinitely many regular convex polygons, five regular convex polyhedra (Platonic solids), six regular convex 4-polytopes, and only three regular convex n-polytopes if n > 3 [7]. In particular, 4-dimensional Euclidean space is endowed with a peculiar property known as exotic R 4 [8], absent in other dimensionalities. Thanks to this property, R 3 × I space provides a continuum of homeomorphic but non-diffeomorphic differentiable structures. Each piece of individually memorized information is homeomorphic to the corresponding piece of individually perceived information but remains non-diffeomorphic (non-smooth). This allowed for variation of phenotypic traits within populations of individuals [9] and extended the evolution of information into biological evolution. Exotic R 4 solves the problem of extra dimensions of nature and perceived space requires a natural number of dimensions [10]. Each biological cell perceives emergent space of three real and one imaginary (time) dimension observer-dependently [11] and at present, when i 0 = 0 is real, through a spherical Planck triangle corresponding to one bit of information in units of c 2 , where c is the speed of light in vacuum. This is the emergent dimensionality (ED) [5,9,12,13,14].
Each dimension requires certain units of measure. In real dimensions, the natural units of measure were derived by Max Planck in 1899 as "independent of special bodies or substances, thereby necessarily retaining their meaning for all times and for all civilizations, including extraterrestrial and non-human ones" [15]. Planck units utilize the Planck constant h that he introduced in his black-body radiation formula. However, already in 1881, George Stoney derived a system of natural units [16] based on the elementary charge e (Planck’s constant was unknown at that time). The ratio of Stoney units to Planck units is α , where α is the fine-structure constant. This study derives the complementary set of natural units applicable for imaginary dimensions, including the imaginary units, based on the discovered negative fine-structure constant α 2 leading to the negative speed of light in vacuum c n greater in modulus than the speed of light c. Thus, the imaginary Planck energy E P i and temperature T P i are larger in moduli than the Planck energy E P and temperature T P setting more favorable conditions for biological evolution to emerge in R 3 × I Euclidean space than in I 3 × R Euclidean one due to the minimum energy principle.
The study shows that the energies of neutron stars and white dwarfs exceed their mass–energy equivalences and that excess energy is stored in imaginary dimensions and is inaccessible to direct observations. This corrects the value of the photon sphere radius and results in the upper bound on the size-to-mass ratio of their cores, where the Schwarzschild radius sets the lower bound.
The paper is structured as follows. Section II shows that Fresnel coefficients for the normal incidence of electromagnetic radiation on monolayer graphene include the second, negative fine-structure constant α 2 as a fundamental constant of nature. Section III shows that by this second fine-structure constant nature endows us with the complementary set of α 2 -natural units. Section IV introduces the concept of a black-body object in thermodynamic equilibrium, emitting perfect black-body radiation, and reviews its necessary properties. Section V introduces complex mass, charge, and Compton energies expressed in terms of real and imaginary Planck units introduced in Section III and discusses equilibria of their moduli. Also, the equilibrium of all their moduli is applied to black-body objects to derive the range of their size-to-mass ratios and the equilibrium size-to-mass ratio. Section VI applies this range to the observed mergers of black-body objects to show that the observed data is explainable with no need to introduce hypothetical exotic stellar objects. Section VII discusses fluctuations of black-body objects. Section VIII defines complex forces to derive a black-body object surface gravity and the generalized Hawking radiation temperature. Section IX summarizes the findings of this study. Certain prospects for further research are given in the appendices.

II. THE SECOND FINE-STRUCTURE CONSTANT

Numerous publications provide Fresnel coefficients for the normal incidence of electromagnetic radiation (EMR) on monolayer graphene (MLG), which are remarkably defined only by π and the fine-structure constant α
α 1 = q P e 2 = 4 π ϵ 0 c e 2 137.036 ,
where q P is the Planck charge, is the reduced Planck constant, ϵ 0 8 . 8542 × 10 12 [ kg 1 · m 3 · s 2 · C 2 ] is vacuum permittivity (the electric constant), and e is the elementary charge. Transmittance (T) of MLG
T = 1 1 + π α 2 2 0.9775 ,
for normal EMR incidence was derived from the Fresnel equation in the thin-film limit [17] (Eq. 3), whereas spectrally flat absorptance (A) A π α 2 . 3 % was reported [18,19] for photon energies between about 0 . 5 and 2 . 5 [eV]. T was related to reflectance (R) [20] (Eq. 53) as R = π 2 α 2 T / 4 , i.e,
R = 1 4 π 2 α 2 1 + π α 2 2 1.2843 × 10 4 ,
The above equations for T and R, as well as the equation for the absorptance
A = π α 1 + π α 2 2 0.0224 ,
were also derived [21] (Eqs. 29-31) based on the thin film model (setting n s = 1 for substrate). The sum of transmittance (3) and the reflectance (4) at normal EMR incidence on MLG was derived [22] (Eq. 4a) as
T + R = 1 4 σ η 4 + 4 σ η + σ 2 η 2 + k 2 χ 2 = = 1 + 1 4 π 2 α 2 1 + π α 2 2 0.9776 ,
where η 376 . 73 [ Ω ] is the vacuum impedance, σ = e 2 / ( 4 ) = π α / η 6 . 0853 × 10 5 [ Ω 1 ] is the MLG conductivity [23], k is the wave vector of light in vacuum, and χ = 0 is the electric susceptibility of vacuum. These coefficients are thus well-established theoretically and experimentally confirmed [17,18,19,22,24,25].
As a consequence of the conservation of energy
( T + A ) + R = 1 .
In other words, the transmittance in the Fresnel equation describing the reflection and transmission of EMR at normal incidence on a boundary between different optical media is, in the case of the 2-dimensional (boundary) of MLG, modified to include its absorption.
The reflectance R = 0 . 013 % (4) of MLG can be expressed as a quadratic equation with respect to α
R 1 + π α 2 2 1 4 π 2 α 2 = 0 1 4 R 1 π 2 α 2 + R π α + R = 0 .
This quadratic equation (8) has two roots with reciprocals
α 1 = π π R 2 R 137.036 , and
α 2 1 = π π R 2 R 140.178 .
Therefore, the equation (8) includes the second, negative fine-structure constant α 2 . It turns out that the sum of the reciprocals of these fine-structure constants (9) and (10)
α 1 + α 2 1 = / π π / R / π π / R 2 / R = / 2 π / 2 = π ,
is remarkably independent of the value of the reflectance R. The same result can only be obtained for T + A (cf. Appendix B). This result is intriguing in the context of a peculiar algebraic expression for the fine-structure constant [26]
α 1 = 4 π 3 + π 2 + π 137.036303776
that contains a free  π term and is very close to the physical definition (2) of α 1 , which according to the CODATA 2018 value is 137 . 035999084 . Notably, the value of the fine-structure constant is not constant but increases with time [27,28,29,30,31]. Thus, the algebraic value given by (12) can be interpreted as the initial Big Bang geometric α 1 .
Using relations (11) and (12), we can express the negative reciprocal of the 2 nd fine-structure constant α 2 1 that emerged in the quadratic equation (8) also as a function of π only
α 2 1 = π α 1 1 = 4 π 3 π 2 2 π 140.177896429 ,
and this value can also be interpreted as the initial α 2 1 , where the current value would amount to α 2 1 140 . 177591737 , assuming the rate of change is the same for α and α 2 .
The floor function of the inverse of the fine-structure constant α represents the threshold on the atomic number (137) of a hypothetical element feynmanium that, in the Bohr model of the atom, still allows the 1s orbital electrons to travel slower than the speed of light c. This raises the question of whether the fine-structure constants’ inverses correspond to the number of bits. Furthermore, the fine-structure constant has been reported as the quantum of rotation [32].
Using relations (12) and (13), T (3), R (4), and A (5) of MLG for normal EMR incidence can be expressed just by π . Moreover, equation (8) includes two π -like constants for two surfaces with positive and negative Gaussian curvatures (cf. Appendix C).

III. SET OF α 2 -PLANCK UNITS

In this section, we shall derive the complementary set of α 2 -Planck units based on the second fine-structure constant α 2 , which are mostly bivalued and imaginary. Real Planck units are also bivalued with negative values provided by negative non-principal square roots. By choosing complex analysis, within the framework of ED, we enter into bivalence by the very nature of this analysis ( d = d 2 / 2 = d 2 = ? ± d ) [14]. On the other hand, imaginary and negative physical quantities are the subject of research. In particular, the subject of scientific research is thermodynamics in the complex plane. For example, Lee–Yang zeros [33,34] and photon-photon thermodynamic processes under negative optical temperature conditions [35] have been experimentally observed. Nonetheless, physical quantities accessible for direct, everyday observation are mostly real and positive with the negativity of distances, velocities, accelerations, etc., induced by the assumed orientation of space.
Natural units can be derived from numerous starting points [5,36] (cf. Appendices Appendix D and Appendix E). The central assumption in all systems of natural units is that the quotient of the unit of length * and time t * is a unit of speed - let us call it c - c = * / t * . It is the speed of light in vacuum c in all systems of natural units, except for Hartree and Schrödinger units, where it is c α , and Rydberg units, where it is c α / 2 . On the other hand, c as the velocity of the electromagnetic wave is derivable from Maxwell’s Equations in vacuum
2 E = μ 0 ϵ 0 2 E t 2 , 2 E x 2 = μ 0 ϵ 0 2 E t 2 ,
where E is the electric field, ϵ 0 is vacuum permittivity (the electric constant) and μ 0 is vacum permeability (the magnetic constant). Without postulating any solution to this equation but by simple substitution x = * and t = t * , 2 E = E * factors out, and we obtain well known
1 = μ 0 ϵ 0 c 2 ,
symmetric in its electric and magnetic parts [37] from which the value of c 2 can be obtained, knowing the values of μ 0 and ϵ 0 , yielding bivalued c = ± 1 / μ 0 ϵ 0 . We note that it is c 2 , not c, present in mass-energy equivalence, the Lorentz factor, the BH potential, etc. We further note that Maxwell’s Equations in vacuum are not directly dependent on the fine-structure constant(s). It is sewn into the magnetic constant μ 0 .
In the following, we assume the universality of the real elementary electric charge e defining both matter and antimatter, the Planck constant h, the uncertainty principle parameter, and the gravitational constant G; i.e., we assume that there are no counterparts to these physical constants in other physical dimensions in our model. The last two assumptions are probably too far-reaching, given that we don’t need to know the gravitational constant G, the Planck constant h, or the speed of light c to find the product of the Planck length P and the speed of light c [38]. The fine-structure constant can be defined as the quotient (2) of the squared (and thus positive) elementary charge e and the squared (and thus also positive) Planck charge, α = e 2 / q P 2 . We chose Planck units over other systems of natural units not only because they incorporate the fine-structure constant α and the Planck constant h. Other systems of natural units (except for Stoney units) also incorporate them. The reason is that only the Planck area defines one bit of information on a patternless black hole surface given by the Bekenstein bound (47) and the binary entropy variation [5].
To accommodate a negative fine-structure constant discovered in the preceding section, we must introduce the imaginary Planck charge q P i so that its square would yield a negative value of α 2 .
q P 2 = e 2 α q P i 2 = e 2 α 2 q P i I , e 2 = q P 2 α = q P i 2 α 2 .
Planck charge relation (16) and the charge conservation principle imply that the elementary charge e is the same in real and imaginary dimensions. Next, we note that an imaginary q P i , that must have a physical definition analogous to q P , requires either real and negative speed of light parameter or real and negative electric constant. Let us call them c n and ϵ 0 ˜
q P 2 = 4 π ϵ 0 c > 0 q P i 2 = 4 π ϵ 0 ˜ c n < 0 .
From this equation, we can find the value of the product ϵ 0 ˜ c n < 0 , as the values of the other constants are known. Next, we assume that the solution (15) of Maxwell’s Equations in vacuum is valid also for other values of the constants involved. Let us call the unknown magnetic constant μ 2 , so
μ 0 ϵ 0 c 2 = μ 2 ϵ 0 ˜ c n 2 = 1 .
From that and from ϵ 0 ˜ c n < 0 , we conclude that also the product μ 2 c n < 0 . We note that the quotient of the squared Planck charge and mass introduces the imaginary Planck mass m P i
q P 2 m P 2 = q P i 2 m P i 2 = 4 π ϵ 0 G ,
the value of which can be calculated, knowing the value of the imaginary Planck charge q P i from the relation (16). From (19) we also conclude that ϵ 0 ˜ = ϵ 0 > 0 and then by (18) μ 2 > 0 . Finally, knowing m P i we can determine the value of the negative, non-principal square root of c n = ± 1 / μ 2 ϵ 0 in (18) as
c n = q P i 2 4 π ϵ 0 3.066653 × 10 8 [ m / s ] ,
which is greater than the speed of light in vacuum c in modulus2. Mass, length, time, and charge units can express all electrical units. Therefore, along with temperature, they can be considered base units. We further conclude that the magnetic constants are
μ 0 = 4 π α c e 2 1.2569 × 10 6 [ kg · m · C 2 ] , μ 2 = 4 π α 2 c n e 2 1.2012 × 10 6 [ kg · m · C 2 ] .
Contrary to the electric constant ϵ 0 , the magnetic constants μ are time-independent. Furthermore, both α 2 and c n lead to the second, also time-dependent but negative vacuum impedance
η 2 = 4 π α 2 e 2 = 1 ϵ 0 c n 368.29 [ kg · m 2 · s 1 · C 2 ] | η 2 | < | η | .
Finally, relations (16) and (17)
e 2 = 4 π ϵ 0 c α = 4 π ϵ 0 c n α 2 ,
yield the following important relation between the speed of light in vacuum c, negative parameter c n , and the fine-structure constants α , α 2
c α = c n α 2 .
Notably, c α is the electron’s velocity at the first circular orbit in the Bohr model of the hydrogen atom and the unit of speed in Hatree and Schrodinger natural units. This is not the only α to α 2 relation. Along with the two π -like constants π 1 , π 2 (relations (C8) and (C10), cf. Appendix C)
α 2 α = c c n = π 1 π = π π 2 = m P 2 m P i 2 = q P 2 q P i 2 0.9776 .
The negative parameter c n (20) leads to the imaginary Planck charge q P i , length P i , mass m P i , time t P i , and temperature T P i that redefined by square roots containing c n raised to odd (1, 3, 5) powers become imaginary and bivalued
q P i = ± 4 π ϵ 0 c n = ± q P α α 2 ± i 1.8969 × 10 18 [ C ] | q P i | > | q P | ,
P i = ± G c n 3 = ± P α 2 3 α 3 ± i 1.5622 × 10 35 [ m ] | P i | < | P | ,
m P i = ± c n G = ± m P α α 2 ± i 2.2012 × 10 8 [ kg ] | m P i | > | m P | ,
t P i = ± G c n 5 = ± t P α 2 5 α 5 ± i 5.0942 × 10 44 [ s ] | t P i | < | t P | ,
T P i = ± c n 5 G k B 2 = ± T P α 5 α 2 5 ± i 1.4994 × 10 32 [ K ] | T P i | > | T P | ,
and furthermore can be expressed, using the relation (24), in terms of base Planck units q P , P , m P , t P , and T P .
Planck units derived from the imaginary base units (26)-(30) are mostly also imaginary. The α 2 Planck volume
P i 3 = ± G c n 3 3 / 2 = ± P 3 α 2 9 α 9 ± i 3.8127 × 10 105 [ m 3 ] | P i 3 | < | P 3 | ,
the α 2 Planck momentum
p P i = m P i c n = ± c n 3 G = ± m P c α 3 α 2 3 ± i 6.7504 [ kg m / s ] | m P i c n | > | m P c | ,
the α 2 Planck energy
E P i = m P i c n 2 = ± c n 5 G = ± E P α 5 α 2 5 ± i 2.0701 × 10 9 [ J ] | E P i | > | E P | ,
and the α 2 Planck acceleration
a P i = c n t P i = ± c n 7 G = ± a P α 7 α 2 7 ± i 6.0198 × 10 51 [ m / s 2 ] | a P i | > | a P | ,
are imaginary and bivalued. The α 2 -Planck density
ρ P 2 = c n 5 G 2 = ρ P α 5 α 2 5 5.7735 × 10 96 [ kg / m 3 ] | ρ P 2 | > | ρ P | ,
and the α 2 -Planck area
P i 2 = G c n 3 = P 2 α 2 3 α 3 2.4406 × 10 70 [ m 2 ] | P i 2 | < | P 2 | ,
are strictly negative, while the Planck density ρ P and area P 2 are strictly positive. However, both Planck forces
F P 2 = c n 4 G = c 4 G α 4 α 2 4 = F P α 4 α 2 4 1.3251 × 10 44 [ N ] F P 2 > F P ,
are strictly positive. We note that Coulomb’s law for elementary charges and Newton’s law of gravity for Planck masses define the fine-structure constants
1 4 π R * 2 e 2 ϵ 0 = α G m P 2 R * 2 = α 2 G m P i 2 R * 2 ,
where R * is some real or imaginary distance. The area of a disk in the denominator of the Coulomb force invites further research.
Notably, the imaginary Planck Units are not imaginary due to being multiplied by the imaginary unit i. They are imaginary due to the negativity of odd powers of negative c n being the square root argument; thus, they define imaginary physical quantities inaccessible to direct measurements3. They do not apply only to the time dimension but to any imaginary dimension. However, in our four-dimensional Euclidean R 3 × I space-time, Planck units apply in general to the spatial dimensions, while the imaginary ones in general to the imaginary temporal dimension. All the α 2 -Planck units have physical meanings. However, some are elusive, like the negative area or imaginary volume, which require two or three orthogonal imaginary dimensions. The speed of electromagnetic radiation is the product of its wavelength and frequency, and these quantities would be imaginary if factored by imaginary Planck units; the negative speed of light is necessary to accommodate it as i 2 = 1 . Therefore, non-principal square root of c = ± 1 / μ 0 ϵ 0 and principal square root of c n = ± 1 / μ 2 ϵ 0 in (18) also introduce, respectively, imaginary c -Planck units and real c n -Planck units. In particular, the imaginary c -Planck time parametrizes the real to imaginary time relations [5,12]. However, these symmetric systems of units seem more appropriate for factoring physical quantities of I 3 × R Euclidean space rather than R 3 × I Euclidean one, that we perceive due to the minimum energy principle ( | E P i | > | E P | ). Furthermore, the relation (24) introduces an interesting interplay between α vs. α 2 and c vs. c n that, as we conjecture, should be able to explain ν = 5 / 2 state in the fractional quantum Hall effect in 2D system of electrons, as well as other fractional states with an even denominator [39].
The relations between time (29) and temperature (30) α 2 -Planck units are inverted, α 5 t P i 2 = α 2 5 t P 2 , α 2 5 T P i 2 = α 5 T P 2 , and saturate the energy-time version of Heisenberg’s uncertainty principle (HUP) taking energy from the equipartition theorem for one degree of freedom (or one bit of information [5,40]4)
1 2 k B T P t P = 1 2 k B T P i t P i = 2 .
Furthermore, eliminating α and α 2 from the relations (27)-(28), yields
P m P 3 = P i m P i 3 and P q P 3 = P i q P i 3 .
Contrary to the elementary charge e (16), there is no physically meaningful elementary mass  M e = ± 1 . 8592 × 10 9 [ kg ] that would satisfy the relation (28)
M e 2 = α m P 2 = α 2 m P i 2 .
Neither is there a physically meaningful elementary (and imaginary) length  L e ± i 9 . 7382 × 10 39 [ m ] satisfying the relation (36)
L e 2 = α 3 P i 2 = α 2 3 P 2 ,
(which in modulus is almost 1660 times smaller than the Planck length), or an elementary temperature  T e ± 6 . 4450 × 10 26 [ K ] abiding to (30)
T e 2 = α 5 T P 2 = α 2 5 T P i 2 ,
and close to the Hagedorn temperature of grand unified string models. Thus, as to the modulus, charges are the same in real and imaginary dimensions, while masses, lengths, temperatures, and other derived quantities that can vary with time, may differ (the dimensional character of the charges is additionally emphasized by the real α multiplied by i in the imaginary charge energy (70) and imaginary α 2 in the real charge energy (71)). We note that the same form of the relations (16) and (41) reflect the same form of Coulomb’s law and Newton’s law of gravity, which are inverse-square laws.
In the following, where deemed appropriate, we shall express the physical quantities by Planck units
M m m P , M i m i m P i m , m i R , Q q e , Q i i Q = i q e q Z , E f E P E i f E P i f = m , f i = m i , λ l P , λ i l i P i l = 2 π / m , l i = 2 π / m i , { R , D } { r , d } P , { R i , D i } { r i , d i } P i r , r i , d , d i R , T T ^ T P T i T ^ i T P i T ^ , T ^ i R ,
where uppercase letters M, Q, λ , R, D, E, and T denote respectively masses, charges, Compton wavelengths, diameters, radii (or lengths), Compton energies, and temperatures, lowercase letters (except temperatures, where "hats" are used) denote multipliers of the positive (principal square roots) Planck units, and the subscripts i refer to imaginary quantities. We note that the discretization of charges by integer multipliers q of the elementary charge e seems too far-reaching, considering the fractional charges of quasiparticles, in particular in the open research problem of the fractional quantum Hall effect.
Coulomb’s force F C is positive or negative, depending on the sign and type (real or imaginary) of charges, as summarized below
q 1 q 2 > 0 q 1 q 2 < 0 Q k = q k e F C > 0 F C < 0 Q k = i q k e F C < 0 F C > 0
Newton’s law of universal gravitation is also positive or negative, depending on the sign and type of masses, as summarized below
m * 1 m * 2 > 0 m * 1 m * 2 < 0 M k = m k m P F G > 0 F G < 0 M i k = m i k m P i F 2 G < 0 F 2 G > 0
However, it is larger in modulus in the case of imaginary masses. Unlike charges, negative, real masses are generally inaccessible for direct observation. We note that dissipative coupling between excitons and photons in an optical microcavity leads to the formation of exciton polaritons with negative mass [41]. Bose-Einstein exciton condensate is present in photosynthetic light-harvesting complexes already in ambient conditions [42]. In Section VI we will show that negative, real masses also result from merging black-body objects.

IV. BLACK BODY OBJECTS

There are only three observable objects in nature that emit perfect black-body radiation: unsupported black holes (BHs, the densest), neutron stars (NSs), supported, as it is accepted, by neutron degeneracy pressure, and white dwarfs (WDs), supported, as it is accepted, by electron degeneracy pressure (the least dense). We shall collectively call them black-body objects (BBOs). It was also shown that the spectral density in sonoluminescence, light emission by sound-induced collapsing gas bubbles in fluids has the same frequency dependence as black-body radiation [43,44]. Thus, the sonoluminescence, and in particular shrimpoluminescence [45], is emitted by collapsing micro-BBOs. A micro-BH induced in glycerin by modulating acoustic waves was reported [46].
The term "black-body object" is not used in standard cosmology, but standard cosmology scrunches under embarrassingly significant failings, not just tensions as is sometimes described, as if to somehow imply that a resolution will eventually be found [47]. Entropic gravity [40] explains galaxy rotation curves without resorting to dark matter, has been experimentally confirmed [48], and is decoherence-free [49]. It has been experimentally confirmed that the so-called accretion instability is a fundamental physical process [50]. We conjecture that this process, already recreated in laboratory conditions [51], is common for all BBOs. Also, James Webb Space Telescope data show multiple galaxies that grew too massive too soon after the Big Bang, which is a strong discrepancy with the Λ cold dark matter model ( Λ CDM) expectations on how galaxies formed at early times at both redshifts, even when considering observational uncertainties [52]. This is an important unresolved issue indicating that fundamental changes to the reigning Λ CDM model of cosmology are needed [52]. Therefore, the term object as a collection of matter is a misnomer, as it neglects (quantum) nonlocality [53] that is independent of the entanglement among the particles [54], as well as of Kochen-Specker contextuality [55], and increases as the number of particles grows [56]. Thus we use emphasis for (perceivably indistinguishable) particle and (perceivably distinguishable) object, as well as for matter and distance. The ugly duckling theorem [57,58] asserts that every two objects we perceive are equally similar (or equally dissimilar), however ridiculous and contrary to common sense5 that may sound. Therefore, these terms have no absolute meaning in ED. In particular, given the observation of quasiparticles in classical systems [59]. Within the framework of ED no object is enclosed in space.
As black-body radiation is radiation of global thermodynamic equilibrium, it is patternless [60] (thermal noise) radiation that depends only on one parameter. In the case of BHs, this is known as Hawking [61] radiation, and this parameter is the BH temperature T BH = T P / ( 2 π d BH ) corresponding to the BH diameter [5] D BH = d BH P , where d BH R . Furthermore, BHs absorb patternless information [5,62]. Therefore, since Hawking radiation depends only on the diameter of a BH, it is the same for a given BH, even though it is momentary as the BH fluctuates (cf. Section VII).
As black-body radiation is patternless, the triangulated [5] BBOs contain a balanced number of Planck area triangles, each carrying binary potential δ φ k = c 2 · { 0 , 1 } , as it has been shown for BHs [5], based on Bekenstein-Hawking (BH) entropy [63] S BH = k B N BH / 4 , where N BH = π d BH 2 is the BH information capacity.
BH entropy can be derived from the Bekenstein bound
S 2 π k B R E c = π k B f d ,
which defines an upper limit on the thermodynamic entropy S that can be contained within a sphere of radius R and energy E. After plugging the BH (Schwarzschild) radius R BH = 2 G M BH / c 2 and mass-energy equivalence E BH = M BH c 2 , where M BH is the BH mass, into the bound (47), it reduces to the BH entropy. In other words, the BH entropy saturates the Bekenstein bound (47).
The patternless nature of the perfect black-body radiation was derived [5] by comparing BH entropy with the binary entropy variation δ S = k B N 1 / 2 ([5] Eq. (55)), valid for any entropy variation sphere (EVS), where N 1 N denotes the number of active Planck triangles with binary potential δ φ k = c 2 . Thus, the entropy of all BBOs is
S BBO = 1 4 k B N BBO ,
where N BBO 1234567894 π R BBO 2 / P 2 = π d BBO 2 is the information capacity of the BBO surface, i.e., the N BBO N Planck triangles6 corresponding to bits of information [5,12,40,63,64], and the fractional part triangle(s) having the area { N BBO } P 2 = ( N BBO N BBO ) P 2 to small to carry a single bit of information [sic!]. Furthermore, N 1 = N BBO / 2 confirms the patternless thermodynamic equilibrium of the BBOs by maximizing Shannon entropy [5].
We shall define the generalized radius of a BBO (this definition applies to all EVSs) having mass M BBO as a function of G M BBO / c 2 multiplier k R , k > 0
R BBO k G M BBO c 2 , d BBO = 2 k m BBO , d BBO i = 2 k m BBO i ,
and the generalized BBO energy E BBO as a function of M BBO c 2 multiplier a R (this definition also applies to all EVSs)
E BBO a M BBO c 2 .
Plugging M BBO from (49) into (50) and the latter into the Bekenstein bound (47) it becomes
S 1 2 k B a k N BBO ,
and equals the BBO entropy (48) if a 2 k = 1 4 a = k 2 . Thus, the energy of all BBOs having a radius (49) is
E BBO = k 2 M BBO c 2 ,
with k 2 and k = 2 in the case of BHs, setting the lower bound for other BBOs. We shall further call the coefficient k the size-to-mass ratio (STM). It is similar to the specific volume (the reciprocal of density) of the BBO. We shall derive the upper STM bound in Section V D.
According to the no-hair theorem, all BHs general relativity (GR) solutions are characterized only by three parameters: mass, electric charge, and angular momentum. However, BHs are fundamentally uncharged since the parameters of any conceivable BH, in particular, charged (Reissner–Nordström) and charged-rotating (Kerr–Newman) BH, can be altered arbitrarily, provided that the BH area does not decrease [65] by means of Penrose processes [66,67] to extract BH electrostatic and/or rotational energy [68]. Thus any BH is defined by only one real parameter: its diameter (cf. [5] Figure 2b), mass, temperature, energy, etc., each corresponding to the other. We note that in the complex Euclidean R 3 × I space, an n-ball ( n C ) is spherical only for a vanishing imaginary dimension [14]. As the interiors of the BBOs are inaccessible to an exterior observer [63], BBOs do not have interiors7, which makes them similar to interior-less mathematical points representing the real numbers on a number line. Yet, a BH can embrace this defining parameter. That means that three points forming a Planck triangle corresponding to a bit of information on a BH surface can store this parameter, and this is intuitively comprehensible: the area of a spherical triangle is larger than that of a flat triangle defined by the same vertices, providing the curvature is nonvanishing, and depends on this curvature, i.e., this additional parameter defines it. Thus, the only meaningful spatial notion is the Planck area triangle, encoding one bit of classical information and its curvature.
On the other hand, it is accepted that in the case of NSs, electrons combine with protons to form neutrons so that NSs are composed almost entirely of neutrons. But it is never the case that all electrons and all protons of an NS become neutrons. WDs are charged by definition as they are accepted to be composed mostly of electron-degenerate matter. But how can a charged BBO store both the curvature and an additional parameter corresponding to its charge? Fortunately, the relation (16) ensures that charges are the same in real and imaginary dimensions. Therefore each charged Planck triangle of a BBO surface is associated with at least three R × I Planck triangles, each sharing a vertex or two vertices with this triangle in R 2 . And this configuration is capable of storing both the curvature and the charge. The Planck area P 2 and the R × I imaginary Planck area P P i = P 2 α 2 3 / α 3 ± 0 . 9666 i P 2 , which is smaller in modulus, can be considered in a polyspherical coordinate system, in which gravitation/acceleration acts in a radial direction (with the entropic gravitation acting inwardly and acceleration acting in both radial directions) [5], while electrostatics act in a tangential direction. We note, however, that a triangle has a bivalued complex volume and surface in purely imaginary and complex dimensions even if its edge length is real [14]. Contrary to the no-hair theorem, we characterize BBOs only by mass and charge, neglecting the angular momentum since the latter introduces the notion of time, which we find redundant in the BBO description of a patternless thermodynamical equilibrium.
Not only BBOs are perfectly spherical. Also, their mergers, to which we shall return in Section VI, are perfectly spherical, as it has been experimentally confirmed [69] based on the registered gravitational event GW170817. One can hardly expect a collision of two perfectly spherical, patternless thermal noises to produce some aspherical pattern instead of another perfectly spherical patternless noise. Where would the information about this pattern come from at the moment of the collision? From the point of impact? No point of impact is distinct on a patternless surface.
The hitherto considerations may be unsettling for the reader, as the energy (52) of BBOs other than BHs (i.e., for k > 2 ) exceeds mass-energy equivalence E = M c 2 , which is the limit of the maximum real energy. We note that mass-energy equivalence stems from Taylor expansion of the Lorentz factor γ = 1 / 1 v 2 / c 2 around the vanishing velocity v = 0
γ 1 + 1 2 v 2 c 2 + 3 8 v 4 c 4 + 5 16 v 6 c 6 + 35 128 v 8 c 8 + 63 256 v 10 c 10 + ,
which if multiplied by M c 2 and truncated to the first two terms yields the 1 st  timeless term corresponding to energy in a system’s rest frame, and the 2 nd corresponding to the kinetic energy of mass Mmoving at the speed v. Thus, the notion of time is included in the 2 nd and the remaining countably infinite fractions of Taylor expansion (53). But M c 2 is time-independent. In the subsequent section, we shall model a part of the energy of NSs and WDs, exceeding M c 2 as imaginary and thus unmeasurable.

V. COMPLEX ENERGIES AND EQUILIBRIA

A complex energy formula
E R E M R + i E Q R = M R c 2 + i Q R 2 π ϵ 0 G c 2 ,
where E M R and i E Q R represent respectively real and imaginary energy of an object having mass M R and charge Q R 8 was proposed in [70]. Equation (54) considers real (i.e., physically measurable) masses M R and charges Q R . We shall modify it to a form involving real and imaginary physical quantities using Planck units, relations (24), (28), (33), (44), and (23)
e 2 π ϵ 0 = α c = α 2 c n .
To this end, we define the following six complex energies, the complex energy of real mass and imaginary charge
E M Q i E M + E Q i = M c 2 + Q i 2 π ϵ 0 G c 2 = = m m P + i q α m P c 2 = m + i q α E P ,
of real charge and imaginary mass
E Q M i E Q + E M i = Q 2 π ϵ 0 G c n 2 + M i c n 2 = = q α 2 m P i + m i m P i c n 2 = α 2 α 2 2 q α + α α 2 m i E P ,
of real Compton energy and imaginary mass
E F M i h ν + M i c n 2 = f + α 5 α 2 5 m i E P ,
of real mass and imaginary Compton energy (frequency ν i = c n / λ i )
E M F i M c 2 + h c n λ i c n 2 = m + α 5 α 2 5 f i E P ,
of real Compton energy and imaginary charge
E F Q i h ν + Q i 2 π ϵ 0 G c 2 = f + i q α E P ,
and of real charge and imaginary Compton energy
E Q F i Q 2 π ϵ 0 G c n 2 + h c n λ i c n 2 = α 2 α 2 2 q α + α α 2 f i E P ,
where h ν = 2 π c λ = 2 π l E P f E P , h ν i f i E P i , f , f i R . We note that using different speeds of light c or c n in energies (56), (57), (60), and (61) yields a contradiction (cf. Appendix F). Therefore, the fundamental unit of energy is mass, not a product of mass and squared velocity.
Complex energies (56)–(61) link mass, charge, and Compton energies within the framework of ED. Their squared moduli are
| E M Q i | 2 = M 2 + q 2 α m P 2 c 4 = m 2 + q 2 α E P 2 ,
| E Q M i | 2 = α 4 α 2 4 q 2 α m P 2 M i 2 c 4 = α 4 α 2 4 q 2 α α α 2 m i 2 E P 2 ,
| E F M i | 2 = f 2 α 5 α 2 5 m i 2 E P 2 ,
| E M F i | 2 = m 2 α 5 α 2 5 f i 2 E P 2 ,
| E F Q i | 2 = f 2 + q 2 α E P 2 ,
| E Q F i | 2 = α 4 α 2 4 q 2 α α α 2 f i 2 E P 2 .
Complex energies (56), (57), (60), and (61) are real-to-imaginary equilibrium if their real and imaginary parts are equal in modulus. This holds for
m 2 = f 2 = q 2 α = α α 2 f i 2 = α α 2 m i 2 .
However, they cannot be simultaneously in equilibrium with the energies (58) and (59), as
f 2 = α 5 α 2 5 m i 2 and m 2 = α 5 α 2 5 f i 2 .
We note that real and imaginary mass and Compton energies vanish in (68) for q = 0 , i.e., for the equilibrium case of an uncharged BH. This implies that BHs cannot be in real-to-imaginary equilibrium and lead to their fluctuations.
Energies (56), (57), (60), and (61) yield two different charge energies corresponding to the elementary charge, the imaginary quantum
E Q i ( q = ± 1 ) = ± i α E P ± i 1.6710 × 10 8 [ J ] ,
and the - larger in modulus - real quantum
E Q ( q = ± 1 ) = ± α 2 E P i ± 1.7684 × 10 8 [ J ] .
Furthermore, q , α 2 E Q i = i α 2 2 E Q .

 A. Mass and charge energy equilibrium

Postulating that the squared moduli of complex energies (62) and (63) are equal
| E M Q i | 2 = | E Q M i | 2 , α 2 4 M 2 + q 2 α m P 2 = α 4 q 2 α m P 2 M i 2 ,
we demand a mass-charge energy equilibrium condition from which we can obtain the value of the imaginary mass M i as a function of mass M and charge Q in this equilibrium
M i = ± q 2 α m P 2 1 α 2 4 α 4 α 2 4 α 4 M 2 .
In particular for q = 0 this yields
M i α 2 = ± i M α 2 2 or M i = ± i α 2 2 α 2 M ± 0.9557 i M .
Since mass M i is imaginary by definition, the argument of the square root in the relation (73) must be negative. Thus
M > | q | m P α α 4 α 2 4 1 | q | 5.7275 × 10 10 [ kg ] .
This means that masses of uncharged micro BHs ( q = 0 ) in thermodynamic equilibrium can be arbitrary. However, micro NSs and micro WDs, also in thermodynamic equilibrium, are inaccessible for direct observation, as they cannot achieve a net charge Q = 0 . Even a single elementary charge of a white dwarf renders its mass M WD = 5 . 7275 × 10 10 [ kg ] comparable to the mass of a grain of sand.
We note here that only the masses satisfying M < 2 π m P 1 . 3675 × 10 7 [ kg ] have Compton wavelengths larger than the Planck length [5]. We note in passing that a classical description has been ruled out at the microgram ( 1 × 10 9 [ kg ] ) mass scale [71]. Comparing this bound with the bound (75) yields the charge multiplier q corresponding to an atomic number
Z = 2 π α α 4 α 2 4 1 = 238 ,
of a hypothetical element, which - as we conjecture - sets the limit on an extended periodic table and is a little higher than the accepted limit of Z = 184 (unoctquadium). More massive elements would have Compton wavelengths smaller than the Planck length, which is physically implausible because the Planck area is the smallest area required to encode one bit of information [5,40,63,64].

 B. Compton and charge energy equilibrium

Postulating similarly that the squared moduli of complex energies (66) and (67) are equal
| E F Q i | 2 = | E Q F i | 2 , α 2 4 f 2 + q 2 α = α 4 q 2 α α α 2 f i 2 ,
we demand a Compton-charge energy equilibrium condition from which we can obtain the value of the imaginary Compton energy h ν i corresponding to the real Compton energy h ν and charge Q in this equilibrium
f i = ± α 2 5 α 5 q 2 α α 4 α 2 4 1 f 2 .
Since α 2 5 / α 5 is imaginary, we demand q 2 α ( α 4 / α 2 4 1 ) < f 2 to ensure that f i R . Thus
h ν = f E P > ± q α α 4 α 2 4 1 E P ± q 5.1477 × 10 7 [ J ] ,
which, using mass-energy equivalence, corresponds to the bound (75). We can also obtain the maximum wavelength in this equilibrium corresponding to the charge. For q 2 = 1 it is λ < 3 . 8589 × 10 33 [ m ] with l < 238 . 7580 corresponding to the bound (76).
No meaningful conclusions can be derived by postulating the equilibrium of mass and Compton squared energies (64) and (65). Such a mass-Compton energy equilibrium is an equation with four unknowns. Neither physically meaningful elementary mass (41) nor length (42) is common for real and imaginary dimensions.

 C. Mass, charge, and Compton energy equilibrium

Postulating the equality of all the squared moduli (62)–(67) to some constant energy
| E M Q i | 2 = | E Q M i | 2 = | E F M i | 2 = = | E F Q i | 2 = | E M F i | 2 = | E Q F i | 2 A E P 2 , A R , A > 0
we demand a mass-charge-Compton energy equilibrium condition. Subtracting moduli (62) and (66) yields m 2 = f 2 , and similarly subtracting moduli (63) and (67) yields m i 2 = f i 2 . This equates moduli (64) and (65). Substituting f i 2 = m i 2 into the modulus (67) and subtracting from the modulus (62) yields
m 2 + α α 2 m i 2 = A 1 α 2 4 α 4 .
Subtracting this from (64) or (65) yields
m i 2 = f i 2 = A α 2 9 α 5 ( α 4 + α 2 4 ) ,
which substituted into the relation (81) yields
m 2 = f 2 = A α 4 α 4 + α 2 4 .
Finally, substituting the relation (83) into the modulus (62) yields
q 2 α = A α 2 4 α 4 + α 2 4 .

 D. BBO complex energy equilibria

We can interpret the modulus of the generalized energy of BBOs (52) as the modulus of the complex energy of real mass (62), taking the observable real energy E BBO = M BBO c 2 of the BBO as the real part of this energy. Thus
k 2 M BBO c 2 2 = M BBO 2 + q BBO 2 α m P 2 c 4 ,
leads to
q BBO = ± M BBO m P 1 α k 2 4 1 ,
representing a charge surplus energy exceeding M BBO c 2 . For k = 2 , q BBO vanishes, confirming the vanishing net charge of BHs. Similarly, we can interpret the modulus of the generalized energy of BBOs (52) as the modulus of the complex energy of real charge (63). Thus
k 2 4 M BBO 2 = α 4 α 2 4 q BBO 2 α m P 2 M i B B O 2 , M i B B O 2 = q BBO 2 α m P 2 α 2 4 α 4 k 2 4 M BBO 2 .
Substituting q BBO 2 from the relation (86) into the relation (87) turns the equilibrium condition (73) into a function of the STM k instead of the charge q
M i BBO 2 = k 2 4 1 α 2 4 α 4 1 M BBO 2 , M i BBO = ± M BBO k 2 4 1 α 2 4 α 4 1 ,
which yields the imaginary mass of a BH (for k = 2 ) and corresponds to the relation (74) between uncharged masses M and M i , where no assumptions concerning the BBO energy were made.
Furthermore, the argument of the square root in the relation (88) must be negative, as mass M i is imaginary by definition. This leads to the maximum STM ratio
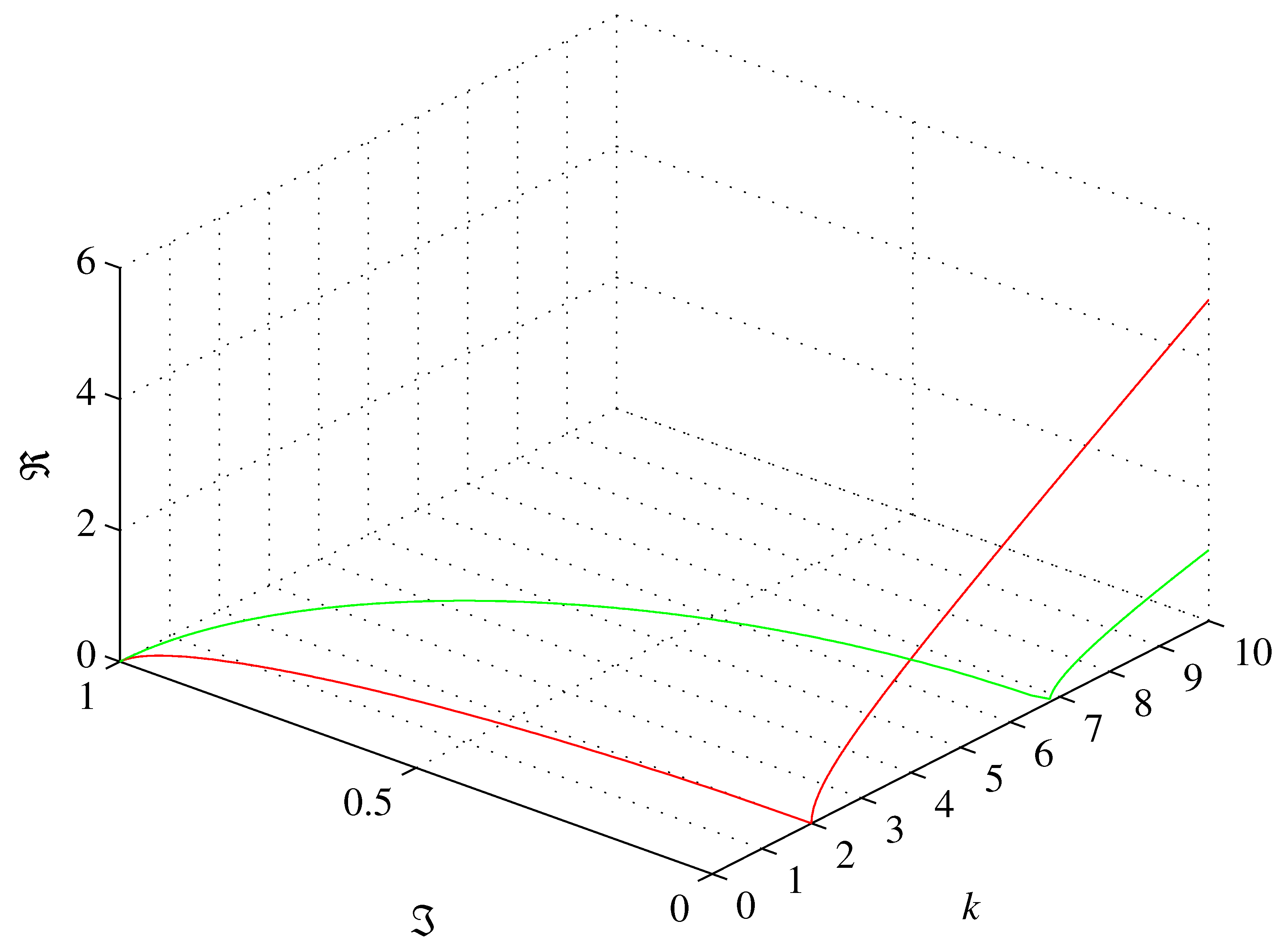
k max = 2 1 α 2 4 α 4 6.7933 ,
where k < k max satisfies the mass equilibrium (88). Relations (86) and (88) are shown in Figure 1.
The maximum STM ratio k max (89) sets the bounds on the BBO energy (52), mass, and radius (49)
R BH = 2 G M BBO c 2 R BBO < k max G M BBO c 2 .
In particular, using relations (44), 2 m BBO r BBO < k max m BBO or r BBO / k max < m BBO r BBO / 2 . WDs are the least dense BBOs, so these bounds define a WD core’s maximum radius and mass. BBOs other than BHs do not have Compton wavelengths as their energies exceed mass-energy equivalence E = M c 2 .
Furthermore, relations (75) and (89) set the bound on the BBO minimum mass in the equilibrium (72)
m BBO > max q BBO α α 4 α 2 4 1 , d BBO 4 1 α 4 α 2 4 ,
where
q BBO = 1 4 α 2 4 α 5 d BBO
defines a condition in which neither q BBO nor d BBO can be further increased to reach its counterpart (defined respectively by d BBO and q BBO ) in the bound (91). Thus, for example, 1-bit BBO ( d BBO = 1 / π ) corresponds to q BBO > 1 . 5780 , π -bit BBO ( d BBO = 1 ) corresponds to q BBO > 2 . 7969 , while the conjectured heaviest element with atomic number q BBO (76) corresponds to
d BBO = ± 8 π 1 α 2 4 α 4 ± 85.3666 .
In the case of a BBO, we obtain the equilibrium condition (80) by comparing the squared moduli (62)–(67) of the energies (56)–(61) with the squared BBO energy (52) which this time yields a solvable system of six nonlinear equations with six unknowns k , q , m , m i , f , f i ( A = m 2 k 2 / 4 in (80))
| E M Q i | 2 m 2 + q 2 α = k 2 4 m 2 q 2 α = m 2 k 2 4 1 , | E Q M i | 2 α 4 α 2 4 q 2 α α α 2 m i 2 = k 2 4 m 2 , | E F M i | 2 f 2 α 5 α 2 5 m i 2 = k 2 4 m 2 , | E M F i | 2 m 2 α 5 α 2 5 f i 2 = k 2 4 m 2 α 5 α 2 5 f i 2 = m 2 1 k 2 4 , | E F Q i | 2 f 2 + q 2 α = k 2 4 m 2 , | E Q F i | 2 α 4 α 2 4 q 2 α α α 2 f i 2 = k 2 4 m 2 .
Subtracting moduli | E M Q i | 2 and | E F Q i | 2 yields m 2 = f 2 , and similarly subtracting moduli | E Q M i | 2 and | E Q F i | 2 yields m i 2 = f i 2 . Finally, by substituting q 2 α from | E M Q i | 2 into | E Q M i | 2 , f i 2 = m i 2 into | E M F i | 2 and comparing the LHSs of | E Q M i | 2 and | E M F i | 2 we obtain the BBO equilibrium STM ratio
k eq = 2 1 + α 2 4 α 4 2.7665 ,
where BBO gravity, charge, and Compton energies remain at equilibrium. The equilibrium k eq (95) and the maximum k max (89) STM ratios are related as k eq 2 + 16 / k max 2 = 8 . Also, the following relations can be derived from the relations (94) for the BBO in the equilibrium k eq (95)
m i 2 = α 2 9 α 9 m 2 , l i 2 = α 9 α 2 9 l 2 , m 2 = f 2 = 4 π 2 l 2 , m i 2 = f i 2 = 4 π 2 l i 2 , q 2 α = α 2 4 α 4 m 2 = α 5 α 2 5 m i 2 .
We note the peculiar asymmetry of m and m i with charge q.
The BBO in the energy equilibrium k eq bearing the elementary charge ( q 2 = 1 ) would have mass M BBO eq ± 1 . 9455 × 10 9 [ kg ] , imaginary mass M i BBO eq ± i 1 . 7768 × 10 9 [ kg ] , wavelength λ BBO eq ± 1 . 1361 × 10 33 [ m ] , and imaginary wavelength λ i BBO eq ± i 1 . 2160 × 10 33 [ m ] . On the other hand, the relation (86) provides the charge of the BBO in equilibrium (80) as q BBO ( k eq ) 11 . 1874 m BBO and the limit of the BBO charge q BBO ( k max ) 37 . 9995 m BBO
We note that objects with STM 2 k 3 are referred to in state of the art as ultracompact [72], where k = 3 is a photon sphere radius9. Any object that undergoes complete gravitational collapse passes through an ultracompact stage [73], where k < 3 . Collapse can be approached by gradual accretion, increasing the mass to the maximum stable value, or by the loss of angular momentum [73]. During the loss of angular momentum, the star passes through a sequence of increasingly compact configurations until it finally collapses to become a black hole. It was also pointed out [74] that for a neutron star of constant density, the pressure at the center would become infinite if k = 2 . 25 , a radius of the maximal sustainable density for gravitating spherical matter given by Buchdahl’s theorem. It was shown [75] that this limit applies to any well-behaved spherical star where density increases monotonically with radius. Furthermore, some observers would measure a locally negative energy density if k < 2 . 6 ( 6 ) thus breaking the dominant energy condition, although this may be allowed [76]. As the surface gravity grows, photons from further behind the NS become visible. At k 3 . 52 the whole NS surface becomes visible [77]. The relative increase in brightness between the maximum and minimum of a light curve are greater in the case of k < 3 than in the case of k > 3 [77]. Therefore the equilibrium STM ratio k eq 2 . 7665 (95) is well within the range of radii of ultracompact objects researched in state-of-the-art within the framework of GR.
However, aside from the Schwarzschild radius, derivable from escape velocity v e s c 2 = 2 G M / R of mass M by setting v e s c 2 = c 2 , and discovered in 1783 by John Michell [78], all the remaining significant radii of GR are only approximations10. GR neglects the value of the fine-structure constants α and α 2 , which, similarly to π or the base of the natural logarithm, are the fundamental constants of nature.

VI. BBO MERGERS

As the entropy (Boltzmann, Gibbs, Shannon, von Neumann) of independent systems is additive, a merger of BBO 1 and BBO 2 having entropies (48) S BBO 1 = 1 4 k B N BBO 1 and S BBO 2 = 1 4 k B π d BBO 2 2 , produces a BBO C having entropy
S BBO 1 + S BBO 2 = S BBO C d BBO 1 2 + d BBO 1 2 = d BBO C 2 ,
which shows that the resultant information capacity is the sum of the merging components. Thus, a merger of two primordial BHs, each having the Planck length diameter, the reduced Planck temperature T P 2 π (the largest physically significant temperature [12]), and no tangential acceleration a L L [5,12], produces a BH having d BH = ± 2 which represents the minimum BH diameter allowing for the notion of time [12]. In comparison, a collision of the latter two BHs produces a BH having d BH = ± 2 having the triangulation defining only one precise diameter between its poles (cf. [5] Figure 3b), which is also recovered from HUP (cf. Appendix D).
Substituting the generalized diameter (49) into the entropy relation (97) establishes a Pythagorean relation between the generalized energies (52) of the merging components and the merger
k BBO C 2 4 m BBO C 2 = k BBO 1 2 4 m BBO 1 2 + k BBO 2 2 4 m BBO 2 2 ,
valid both for m BBO 0 and m BBO 0 .
It is accepted that gravitational events’ observations alone are able to measure the masses of the merging components and set a lower limit on their compactness, but the results do not exclude mergers more compact than neutron stars such as quark stars, black holes, or more exotic objects [86]. We note in passing that describing the registered gravitational events as waves is misleading - normal modulation of the gravitational potential, caused by rotating (in the merger case - inspiral) bodies, is wrongly interpreted as a gravitational wave understood as a carrier of gravity [87].
The accepted value of the Chandrasekhar WD mass limit, preventing its collapse into a denser form, is M Ch 1 . 4 M [88] and the accepted value of the analogous Tolman–Oppenheimer–Volkoff NS mass limit is M TOV 2 . 9 M [89,90], where M 1 . 9885 × 10 30 kg is the solar mass. There is no accepted value of the BH mass limit. The conjectured value is 5 × 10 10 M 9 . 95 × 10 40 kg . We note in passing that a BH with a surface gravity equal to the Earth’s surface gravity (9.81 m/s 2 ) would require a diameter of D B H 9 . 16 × 10 15 m (slightly less than one light year) [5] and mass M B H 3 . 08 × 10 42 kg exceeding the conjectured limit. The masses of most of the registered merging components are well beyond M TOV . Of those that are not, most of the total or final masses exceed this limit. Therefore these mergers are classified as BH mergers. Only a few are classified otherwise, including GW170817, GW190425, GW200105, and GW200115. They are listed in Table 1.
The relation (98) explains the measurements of large masses of the BBO mergers with at least one charged merging component without resorting to any hypothetical types of exotic stellar objects such as quark stars. Interferometric data, available online at the Gravitational Wave Open Science Center (GWOSC) portal11, indicates that the total mass of a merger is the sum of the masses of the merging components. Thus
m BBO C = m BBO 1 + m BBO 2 m BBO C 2 = m BBO 1 2 + m BBO 2 2 + 2 m BBO 1 m BBO 2 m BBO C 2 m BBO 1 2 + m BBO 2 2 if m BBO 1 m BBO 2 0 m BBO 1 2 + m BBO 2 2 if m BBO 1 m BBO 2 0 .
We initially assume m BBO 0 m BBO 1 m BBO 2 0 , since negative masses, similarly to negative lengths, and their products with positive ones, are inaccessible for direct observation, unlike charges.
We can use the BBO equilibrium relations (94) to derive some information about the merger from the relation (98). | E M Q i | 2 with the first inequality (99) yields
m BBO C 2 + α q BBO C 2 = = m BBO 1 2 + α q BBO 1 2 + m BBO 2 2 + α q BBO 2 2 , m BBO C 2 = = m BBO 1 2 / + m BBO 2 2 / + / α ( q BBO 1 2 + q BBO 2 2 ) / α q BBO C 2 , m BBO 1 2 / + m BBO 2 2 / q BBO C 2 q BBO 1 2 + q BBO 2 2 ,
which, by the charge conservation principle, implies mixed (positive and negative) charges of the merging components satisfying q BBO 1 q BBO 2 0 . On the other hand, | E M F i | 2 with the first inequality (99) lead to
m BBO C 2 m BBO 1 2 + m BBO 2 2 f i BBO C 2 f i BBO 1 2 + f i BBO 2 2 .
But | E Q F i | 2 with the inequality (100) lead to an apparent contradiction
q BBO C 2 q BBO 1 2 + q BBO 2 2 f i BBO C 2 f i BBO 1 2 + f i BBO 2 2 ,
while | E M F i | 2 with the inequality (102) lead to
f i BBO C 2 f i BBO 1 2 + f i BBO 2 2 m BBO C 2 m BBO 1 2 + m BBO 2 2 ,
introducing the product of positive and negative masses in the second inequality (99). | E Q F i | 2 with the inequality (101) yields
f i BBO C 2 f i BBO 1 2 + f i BBO 2 2 q BBO C 2 q BBO 1 2 + q BBO 2 2 ,
and so on ( | E Q M i | 2 , | E F M i | 2 , | E F Q i | 2 )
q BBO C 2 q BBO 1 2 + q BBO 2 2 m i BBO C 2 m i BBO 1 2 + m i BBO 2 2 f BBO C 2 f BBO 1 2 + f BBO 2 2 q BBO C 2 q BBO 1 2 + q BBO 2 2 .
Additivity of entropy (97) of statistically independent merging BBOs, both in global thermodynamic equilibrium, defined by their generalized radii (49), introduces the energy relation (98). This relation, equality of charges in real and imaginary dimensions (16), and the BBO equilibrium relations (94) of the BBO complex energies (62)-(67) induce not only mixed charges but also imaginary, negative, and mixed wavelengths and masses during the merger. A BBO merger spreads in all dimensions, not only the observable ones, as a gravitational event associated with a fast radio burst (FRB) event, as it has been reported [91] based on GW1904251 gravitational event and FRB 20190425A event12. Furthermore, IXPE13 observations show that the detected polarized X-rays from 4U 0142+61 pulsar exhibit a 90 linear polarization swing from low to high Compton energies [92]. Also, direct evidence for a magnetic field strength reversal based on the observed sign change and extreme variation of FRB 20190520B’s rotation measure, which changed from 10000 [ rad · m 2 ] to 16000 [ rad · m 2 ] between June 2021 and January 2022 has been reported [93]; such extreme rotation measure reversal has never been observed before in any FRB nor in any astronomical object.
In the observable dimensions during the merger, the STM ratio k BBO C decreases making the BBO C denser until it becomes a BH for k BBO C = 2 and no further charge reduction is possible (cf. Fig Figure 1). From the relation (98) and the first inequality (99) we see that this holds for
k BBO C 2 M BBO 1 2 + M BBO 2 2 k BBO 1 2 M BBO 1 2 + k BBO 2 2 M BBO 2 2 .
For two merging BHs k BBO 1 = k BBO 2 = 2 and the relation (106) yields k BBO C 2 4 k BBO C = 2 = k BH C .
Table 1 lists the mass-to-size ratios k BBO C calculated according to the relation (98) that provide the measured mass M BBO C of the merger and satisfy the inequality (106). Mass-to-size ratios k BBO 1 and k BBO 2 of the merging components were arbitrarily selected based on their masses, taking into account the M TOV NS mass limit.
The meaning of f and f i Compton energies in the relations (101)-(105) requires further research. We conjecture that f relates to the spectrum of measured FRBs of the mergers.

VII. BBO FLUCTUATIONS

A relation [94] (p.160) describing a BH information capacity, having an initial information capacity14  N j = 4 π R BH 2 / P 2 , after absorption of a particle having the Compton wavelength equal to the BH radius R BH
N j + 1 A = 64 π 3 P 2 R BH 2 + 32 π 2 + 4 π R BH 2 P 2 ,
was subsequently generalized [5] (Eq. (18)) to all Compton wavelengths λ = l P = 2 π f P (or frequencies ν = c / λ = 1 / ( l t P ) ) and thus to all Compton energies E = f E P (44)
N j + 1 A / E ( f ) = 16 π f 2 ± 8 π N j f + N j ,
absorbed (+) or emitted (−) by a BH.
The relation (108) can be further generalized, using the generalized radius (49), to all EVSs, including BBOs as
N j + 1 A / E ( k , f ) = 4 π k 2 f 2 ± 4 k π N j f + N j .
Thus, in general, a BBO (having a corresponding mass m = d / ( 2 k ) (49)) changes its information capacity by
Δ N = N j + 1 N j = 4 π k f k f ± N j π = 4 π k 2 f f ± 2 m , Δ N A > 0 f ( , 2 m ) ( 0 , ) = 0 f = { 2 m , 0 } < 0 f ( 2 m , 0 ) , Δ N E > 0 f ( , 0 ) ( 2 m , ) = 0 f = { 0 , 2 m } < 0 f ( 0 , 2 m ) ,
absorbing or emitting energy f with min Δ N = 4 π k 2 m 2 . The relation (110) shows that depending on its mass m, a BBO can expand or contract by emitting or absorbing energy f [5]. However, expansion by emission ( Δ N E > 0 ), for example, requires negative energy or energies f > 2 m exceeding the BBO mass-energy equivalence.
The relation (110) is a quadratic equation satisfied by two energies
f 1 / 2 = N ± N + Δ N 2 k π ,
allowing for such a change of information capacity, where N stands for absorption and + N for emission, Δ N > 0 corresponds to expansion and Δ N < 0 , to contraction. The BBO information capacity variation Δ N vanishes after absorbing energy f = N / π / k or emitting energy f = N / π / k . That means that f exchanged between BBO 1 and BBO 2 remains constant for
N 1 N 2 = d 1 2 d 2 2 = k 1 2 k 2 2 ,
which can be stated in the following theorem.
 Theorem 1.
A BBO cannot exchange arbitrary energy with another BBO having the same size and size-to-mass ratio by radiation.
Proof. Consider two BBOs having the same information capacities N and STM ratios k. Assume that the 1 st BBO contracts (or expands) by Δ N by emitting (or absorbing) an energy f while the 2 nd BBO expands (or contracts) by absorbing (or emitting) this energy f. Thus both energies (111) must be equal to each other, taking into account the emission and absorption effects
± N ± N Δ N 2 k π = N ± N + Δ N 2 k π , ± 2 N = ± N + Δ N N Δ N , 4 N = ( N + Δ N ) 2 N + Δ N N Δ N + ( N Δ N ) , 2 N = 2 N 2 Δ N 2 , N 2 = N 2 Δ N 2 Δ N = 0 N ,
which holds only if the emitted energy f = N / π / k .
The case of the 1 st BBO contracting and the 2 nd BBO expanding, both by emitting (or absorbing) energy f makes no physical sense, as we assume the exchange of energy f between BBOs. Yet, the same result is obtained
± N ± N Δ N = ± N ± N + Δ N , N Δ N = N + Δ N Δ N = 0 N .
In case, the BBOs have the same information capacities N but different STM ratios k 1 , k 2 , the relation (113) yield two solutions: Δ N = 0 (for k 1 = k 2 = k ) and
Δ N = ± 4 N k 1 k 2 ( k 1 2 + k 2 2 ) 2 k 1 2 k 2 2 ,
for k 1 k 2 . The partial derivative of (115) Δ N / k 1 / 2 vanishes for k 1 / 2 = ± k 2 / 1 2 ± 1 { ± 0 . 4142 , ± 2 . 4142 } k 2 / 1 15. representing the optimal STM ratio k 1 / k 2 = 2 + 1 maximizing the information capacity variation Δ N during an exchange of energy f between two BBOs having the same information capacities N. In particular, if one BBO is a BH, then Δ N / k yields the optimal STM k = 2 2 + 1 4 . 8284 of the other non-BH BBO. We note that this optimal STM is below the k max (89) and within the range of ultracompact STMs discussed in Section V D, even though it was derived using only the generalized radius (49), the Compton wavelength, and the procedure proposed in [94].
We conjecture that a BBO cannot exchange energy with another BBO of the same size by radiation if its information capacity N > 4 k 2 π 3 . Wavelengths smaller than the Planck length are physically implausible because the Planck area is the smallest area required to encode one bit of information. Therefore l 1 implies f 2 π . Since, by Theorem 1, BBOs having the same size can only exchange energy f = N / π / k , then N 4 k 2 π 3 .

VIII. BBO COMPLEX GRAVITY AND TEMPERATURE

Complex energies (56)–(61) define complex forces (similarly to the complex energy of real masses and charges (54), [70] Eq. (7)) acting over real and imaginary distances  R , R i . Using the relations (44), we obtain the following products
E 1 m q i E 2 m q i E 1 M Q i E 2 M Q i / E P 2 = = m 1 m 2 q 1 q 2 α + i α ( m 1 q 2 + m 2 q 1 ) , E 1 q m i E 2 q m i E 1 Q M i E 2 Q M i / E P 2 = = α 4 α 2 4 α q 1 q 2 + α α 2 m i 1 m i 2 + α α 2 α q 1 m i 2 + q 2 m i 1 ,
E 1 f m i E 2 f m i E 1 F M i E 2 F M i / E P 2 = f 1 f 2 + α α 2 m i 1 m i 2 + α 5 α 2 5 f 1 m i 2 + f 2 m i 1 , E 1 m f i E 2 m f i E 1 M F i E 2 M F i / E P 2 = = m 1 m 2 + α α 2 f i 1 f i 2 + α 5 α 2 5 m 1 f i 2 + m 2 f i 1 ,
E 1 q f i E 2 q f i E 1 Q F i E 2 Q F i / E P 2 = = α 4 α 2 4 α q 1 q 2 + α α 2 f i 1 f i 2 + α α 2 α f i 2 q 1 + f i 1 q 2 , E 1 f q i E 2 f q i E 1 F Q i E 2 F Q i / E P 2 = = f 1 f 2 q 1 q 2 α + i α f 1 q 2 + f 2 q 1 ,
defining six complex forces acting over a real distance R
F A B i = G c 4 R 2 E 1 A B i E 2 A B i = F P r 2 E 1 a b i E 2 a b i ,
and six complex forces acting over an imaginary distance  R i
F ˜ A B i = G c n 4 R i 2 E 1 A B i E 2 A B i = α 2 α F P r i 2 E 1 a b i E 2 a b i ,
where A , B { M , Q , F } and a , b { m , q , f } , and
α 2 r 2 F A B i = α r i 2 F ˜ A B i .
We exclude mixed forces (based on real and imaginary masses/charges/Compton energies) as real and imaginary dimensions are orthogonal.
With a further simplifying assumption of r 2 = r i 2 , the forces acting over a real distanceR are stronger and opposite to the corresponding forces acting over an imaginary distance R i even though the Planck force is lower in modulus than the (real) α 2 -Planck force (37). This is a strong assumption but seemingly correct. General radius (49) and energy (52) are the same in Planck units, and α 2 -Planck units; STM remains the same.
In particular, we can use the complex force F M Q i (119) with (116) (i.e., complex Newton’s law of universal gravitation) to calculate the BBO surface gravity g BBO , assuming an uncharged ( q 2 = 0 ) test mass m 2
F P r BBO 2 m BBO m 2 + i α m 2 q BBO = = M 2 g BBO = m 2 m P g ^ BBO a P , g ^ BBO = 1 r BBO 2 m BBO + i α q BBO ,
where g BBO = g ^ BBO a P , g ^ BBO R . Substituting the BBO equilibrium relation (86) and the generalized BBO radius (49) r BBO = k m BBO into the relation (122) yields
g ^ BBO = 1 k r BBO 1 ± i k 2 4 1 ,
which reduces to BH surface gravity for k = 2 and in modulus
g ^ BBO 2 = 1 k 2 r BBO 2 1 + i k 2 4 1 1 i k 2 4 1 = 1 4 r BBO 2 .
for all k. In particular,
g BBO ( k max ) = ± a P d BBO 0.2944 ± 0.9557 i ,
g BBO ( k eq ) = ± a P d BBO 0.7229 ± 0.6909 i .
As the BBO potential is [5]
δ φ BBO = N 1 N BBO c 2 = 1 2 c 2 ,
we conjecture that its complex form is
δ φ BBO = ± c 2 k 1 ± i k 2 4 1
and only its negative modulus equals c 2 / 2 .
The BBO surface gravity (123) leads to the generalized complex Hawking blackbody-radiation equation
T BBO = 2 π c k B g BBO = T P k π d BBO 1 ± i k 2 4 1 ,
describing the BBO temperature16 by including its charge in the imaginary part, which also in modulus equals squared BH temperature k 0 . In particular,
T BBO ( k max ) = ± T P 2 π d BBO α 4 α 2 4 α 2 ± i α 2 2 α 2 , = ± T P 2 π 3 d BBO π 4 π 1 4 ± i π 1 2 , = ± T P 2 π π 2 2 d BBO π 2 4 π 4 ± i π 2 ,
T BBO ( k eq ) = ± T P 2 π d BBO α 2 ± i α 2 2 α 4 + α 2 4 , = ± T P 2 π d BBO π 2 ± i π 1 2 π 4 + π 1 4 = ± T P 2 π d BBO π 2 2 ± i π 2 π 2 4 + π 4 ,
reduce to the BH temperature for α 2 = 0 . We note that for d BBO = 1 , Re ( T BBO ( k max ) ) 6 . 6387 × 10 30 [ K ] has the magnitude of the Hagedorn temperature of strings, while T P / ( 2 π ) 2 . 2549 × 10 31 [ K ] . It seems, therefore, that a universe without α 2 -imaginary dimensions (i.e., with α 2 = 0 ) would be a black hole. Hence, the evolution of information [1,2,3,4,5,6] requires imaginary time. And we cannot zero α 2 as we would have to neglect graphene.

IX. DISCUSSION

The reflectance of graphene under the normal incidence of electromagnetic radiation expressed as the quadratic equation for the fine-structure constant α includes the 2 nd negative fine-structure constant α 2 . The sum of the reciprocal of this 2 nd fine-structure constant α 2 with the reciprocal of the fine-structure constant α (2) is independent of the reflectance value R and remarkably equals simply π . Particular algebraic definition of the fine-structure constant α 1 = 4 π 3 + π 2 + π , containing the free π term, can be interpreted as the asymptote of the CODATA value α 1 , the value of which varies with time. The negative fine-structure constant α 2 leads to the set of α 2 -Planck units applicable to imaginary dimensions, including imaginary α 2 -Planck units (26)-(34). Real and imaginary mass and charge units (19), length and mass units (40) units, and temperature and time units (39) are directly related to each other. Also, the elementary charge e is common for real and imaginary dimensions (16).
Applying the α 2 -Planck units to a complex energy formula [70] yields complex energies (56), (57) setting the atomic number Z = 238 as the limit on an extended periodic table. The generalized energy (52) of all perfect black-body objects (black holes, neutron stars, and white dwarfs) having the generalized radius R BBO = k R BH / 2 exceed mass-energy equivalence if k > 2 . Complex energies (56), (57) allow for storing the excess of this energy in their imaginary parts, inaccessible for direct observation. The results show that the perfect black-body objects other than black holes cannot have masses lower than 5 . 7275 × 10 10 [ kg ] and that the STM ratios of their cores cannot exceed k max 6 . 7933 defined by the relation (89). It is further shown that a black-body object is in the equilibrium of complex energies if its radius R eq 1 . 3833 R BH (95). The proposed model explains the registered (GWOSC) high masses of the neutron stars mergers without resorting to any hypothetical types of exotic stellar objects.
In the context of the results of this study, monolayer graphene, a truly 2-dimensional material with no thickness17, is a keyhole to other, unperceivable, dimensionalities. Graphene history is also instructive. Discovered in 1947 [96], graphene was long considered an academic material until it was eventually pulled from graphite in 2004 [97] by means of ordinary Scotch tape18. These fifty-seven years, along with twenty-nine years (1935-1964) between the condemnation of quantum theory as incomplete [98] and Bell’s mathematical theorem [99] asserting that it is not true, and the fifty-eight years (1964-2022) between the formulation of this theorem and 2022 Nobel Prize in Physics for its experimental loophole-free confirmation, should remind us that Max Planck, the genius who discovered Planck units, has also discovered Planck’s principle.

Acknowledgments

I truly thank my wife for her support when this research [100,101] began. I thank Wawrzyniec Bieniawski for inspiring discussions and constructive ideas concerning the layout of this paper and his feedback while working on the BBO mergers and BBO fluctuations sections. I thank Andrzej Tomski for the definition of the scalar product for Euclidean spaces R a × I b (1).

Appendix A. Abbreviations

The following abbreviations are used in this manuscript:
ED emergent dimensionality
EMR electromagnetic radiation
MLG monolayer graphene
T transmittance
R reflectance
A absorptance
HUP Heisenberg’s uncertainty principle
DOF degree of freedom
BH black hole
NS neutron star
WD white dwarf
BBO black-body object
EVS entropy variation sphere
STM size-to-mass ratio
GR general relativity

Appendix B. Other quadratic equations

The quadratic equation for the sum of transmittance (3) and absorptance (5) of MLG under normal incidence of EMR, putting C TA T + A , is
1 4 C TA π 2 α 2 + C TA 1 π α + C TA 1 = 0 ,
and has two roots with reciprocals
α 1 = C TA π 2 1 C TA + 1 C TA 137.036 ,
and
α 2 1 = C TA π 2 1 C TA 1 C TA 140.178 ,
whereas their sum α 1 + α 2 1 = π is, similarly as the relation (11), also independent of T and A.
Other quadratic equations do not feature this property. For example, the sum of T + R (6) expressed as the quadratic equation and putting C TR T + R , is
1 4 C TR 1 π 2 α 2 + C TR π α + C TR 1 = 0 ,
and has two roots with reciprocals
α 1 = π ( C TR 1 ) 2 C TR + 2 2 C TR 1 137.036 ,
and
α TR 1 = π ( C TR 1 ) 2 C TR 2 2 C TR 1 0.0180 ,
whereas their sum
α TR 1 1 + α TR 2 1 = π C TR C TR 1 137.054
is dependent on T and R.

Appendix C. Two π-like constants

With algebraic definitions of α (12) and α 2 (13), T (3), R (4) and A (5) of MLG for normal EMR incidence can be expressed just by π . For α 1 = 4 π 3 + π 2 + π (12) they become
T α = 4 4 π 2 + π + 1 2 8 π 2 + 2 π + 3 2 0.9775 ,
A α = 4 4 π 2 + π + 1 8 π 2 + 2 π + 3 2 0.0224 ,
while for α 2 1 = 4 π 3 π 2 2 π (13) they become
T α 2 = 4 4 π 2 + π + 2 2 8 π 2 + 2 π + 3 2 1.0228 ,
A α 2 = 4 4 π 2 + π + 2 8 π 2 + 2 π + 3 2 0.0229 ,
with
R α = R α 2 = 1 8 π 2 + 2 π + 3 2 1.2843 × 10 4 .
( T ( α ) + A ( α ) ) + R ( α ) = ( T ( α 2 ) + A ( α 2 ) ) + R ( α 2 ) = 1 as required by the law of conservation of energy (7), whereas each conservation law is associated with a certain symmetry, as asserted by Noether’s theorem. A ( α ) > 0 and A ( α 2 ) < 0 imply a sink and a source respectively, while the opposite holds true for T, as illustrated schematically in Figure A1. Perhaps, the negative A and T exceeding 100% for α 2 (10) or (13) could be explained in terms of spontaneous graphene emission.
The quadratic equation (8) describing the reflectance R of MLG under the normal incidence of EMR (or alternatively (B1)) can also be solved for π yielding two roots
π ( R , α * ) 1 = 2 R α * ( 1 R ) , and
π ( R , α * ) 2 = 2 R α * ( 1 + R ) ,
dependent on R and α * , where α * indicates α or α 2 . This can be further evaluated using the MLG reflectance R (4) or (C5) (which is the same for both α and α 2 ), yielding four, yet only three distinct possibilities
π 1 = π ( α ) 1 = π 4 π 2 + π + 1 4 π 2 + π + 2 = π α 2 α 3.0712 ,
π ( α ) 2 = π ( α 2 ) 1 = π 3.1416 , and
π 2 = π ( α 2 ) 2 = π 4 π 2 + π + 2 4 π 2 + π + 1 = π α α 2 3.2136 .
Figure A1. Illustration of the concepts of negative absorptance and excessive transmittance of EMR under normal incidence on MLG.
Figure A1. Illustration of the concepts of negative absorptance and excessive transmittance of EMR under normal incidence on MLG.
Preprints 75055 g0a1
The modulus of π 1 (C8) corresponds to a convex surface having a positive Gaussian curvature, whereas the modulus of π 2 (C10) - to a negative Gaussian curvature. Their product π 1 π 2 = π 2 is independent of α * , their quotient π 1 / π 2 = α 2 2 / α 2 is not directly dependent of π , and π 1 π π π 2 . It remains to be found whether each of these π -like constants describes the ratio of the circumference of a circle drawn on the respective surface to its diameter ( π c ) or the ratio of the area of this circle to the square of its radius ( π a ). These definitions produce different results on curved surfaces, whereas π a > π c on convex surfaces, while π a < π c on saddle surfaces [102].

Appendix D. Planck units and HUP

Perhaps the simplest derivation of the squared Planck length is based on HUP
δ P HUP δ R HUP 2 or δ E HUP δ t HUP 2 ,
where δ P HUP , δ R HUP , δ E HUP , and δ t HUP denote momentum, position, energy, and time uncertainties, by replacing energy uncertainty δ E HUP = δ M HUP c 2 with mass uncertainty using mass-energy equivalence, and time uncertainty with position uncertainty using δ t HUP = δ R HUP / c [36], which yields
δ M HUP δ R HUP 2 c .
Interpreting δ M HUP = δ R HUP c 2 / ( 2 G ) as the BH mass in (D2) we derive the Planck length as δ R HUP 2 = P 2 δ D HUP = ± 2 P and recover [5] the BH diameter d BH = ± 2 .
However, using the same procedure but inserting the BH radius, instead of the BH mass, into the uncertainty principle (D2) leads to δ M HUP 2 = 1 4 c / G = 1 4 m P 2 . In general, using the generalized radius (49) in both procedures, one obtains
δ M HUP 2 = 1 2 k m P 2 and δ R HUP 2 = k 2 P 2 .
Thus, if k increases mass δ M HUP decreases, and δ R HUP increases and the factor is the same for k = 1 i.e., for orbital speed radius δ R = G δ M / c 2 or the orbital speed mass δ M = δ R c 2 / G .

Appendix E. The Stoney units derivation

We assume that the elementary charge is the unit of charge q S = e and that the speed of light is the quotient of the unit of length and time c = l S / t S . Next, we compare the Coulomb force between two elementary charges and units of masses m S with Newton’s law of gravity, acting over the same distance
1 4 π ϵ 0 e 2 R 2 = G m S 2 R 2 m S = ± e 2 4 π ϵ 0 G .
Finally, we compare the inertial force of the unit of mass with Newton’s law of gravity
m S S t S 2 = G m S 2 S 2 S = ± G e 2 4 π ϵ 0 c 4 ,
to derive the Stoney length S and the remaining Stoney units. Using the negative c n (20) we can determine the values of c n -Stoney units (Sn). For mass, length, time, and energy they are
m S n = m S = α m P 0.0854 m P , S n = α 2 2 α 2 S 0.9557 l S 0.0816 l P , t S n = α 2 3 α 3 t S 0.9343 t S 0.0798 t P , E S n = m S c n 2 = α 2 α 2 2 E S 1.0464 E S 0.0894 E P .
We note that the c n -Stoney energy induced by c n is larger than the Stoney energy and the c n -Stoney time runs in the opposite direction. We also note that the negative value of the gravitational constant G would yield imaginary Stoney units regardless of the sign of c, as all Stoney units (except charge) contain c raised to even (4, 6) powers.

Appendix F. A mixed speeds hypothesis

Let us define the mass/charge energies (56), (57) with different speeds of light, i.e., the charge part of the energy E M Q i with c n and the charge part of the energy E Q M i with c
E ˜ M Q i M c 2 + Q i 2 π ϵ 0 G c n 2 = M c 2 ± i q α m P α 2 α 2 2 c 2 , E ˜ Q M i Q 2 π ϵ 0 G c 2 + M i c n 2 = ± q α m P c 2 + M i α 2 α 2 2 c 2 ,
Demanding equality of their moduli
M 2 + q 2 α m P 2 α 4 α 2 4 = q 2 α m P 2 M i 2 α 4 α 2 4 , M i = ± q 2 α m P 2 α 2 4 α 4 1 α 2 4 α 4 M 2 .
For q = 0 this relation corresponds to the relation (74). However, since mass M i is imaginary, the argument of the square root in the relation (A25) must be negative, i.e.,
| M | | q | α m P 1 α 4 α 2 4 .
But α 4 > α 2 4 , yielding imaginary M, while M is real by definition. The same result would be obtained if E M Q i was parametrized with c n and E Q M i with c, since
α 2 4 α 4 1 I , 1 α 2 4 α 4 R , α 4 α 2 4 1 R , 1 α 4 α 2 4 I .
Therefore, complex energies E M Q i (56) and E F Q i (60) must be parametrized by c, while complex energies E Q M i (57) and E Q F i (61) - by c n .

References

  1. de Chardin, P.T. The Phenomenon of Man; Harper: New York, 1959. [Google Scholar]
  2. Prigogine, I.; Stengers, I. Order out of Chaos: Man’s New Dialogue with Nature; Bantam Books, 1984. [Google Scholar]
  3. Melamede, R. Dissipative Structures and the Origins of Life. Unifying Themes in Complex Systems IV; Minai, A.A., Bar-Yam, Y., Eds.; Springer Berlin Heidelberg: Berlin, Heidelberg, 2008; pp. 80–87. [Google Scholar]
  4. Vedral, V. Decoding Reality: The Universe as Quantum Information; Oxford University Press, 2010. [Google Scholar] [CrossRef]
  5. Łukaszyk, S. Black Hole Horizons as Patternless Binary Messages and Markers of Dimensionality. In Future Relativity, Gravitation, Cosmology; chapter 15; Nova Science Publishers, 2023; pp. 317–374. [Google Scholar] [CrossRef]
  6. Vopson, M.M.; Lepadatu, S. Second law of information dynamics. AIP Advances 2022, 12, 075310. [Google Scholar] [CrossRef]
  7. Platonic Solids in All Dimensions.
  8. Taubes, C.H. Gauge theory on asymptotically periodic {4}-manifolds. Journal of Differential Geometry 1987, 25. [Google Scholar] [CrossRef]
  9. Łukaszyk, S. Four Cubes, 2021. arXiv:2007.03782 [math].
  10. Lukaszyk, S. Solving the black hole information paradox. Research Outreach 2023. [Google Scholar] [CrossRef]
  11. Brukner, Č. A No-Go Theorem for Observer-Independent Facts. Entropy 2018, 20. [Google Scholar] [CrossRef]
  12. Łukaszyk, S. Life as the Explanation of the Measurement Problem, 2018. [CrossRef]
  13. Łukaszyk, S. Novel Recurrence Relations for Volumes and Surfaces of n-Balls, Regular n-Simplices, and n-Orthoplices in Real Dimensions. Mathematics 2022, 10, 2212. [Google Scholar] [CrossRef]
  14. Łukaszyk, S.; Tomski, A. Omnidimensional Convex Polytopes. Symmetry 2023, 15. [Google Scholar] [CrossRef]
  15. Planck, M. Über irreversible Strahlungsvorgänge, 1899.
  16. Stoney, G.J. LII. On the physical units of nature. The London, Edinburgh, and Dublin Philosophical Magazine and Journal of Science 1881, 11, 381–390. [Google Scholar] [CrossRef]
  17. Kuzmenko, A.B.; van Heumen, E.; Carbone, F.; van der Marel, D. Universal dynamical conductance in graphite. Physical Review Letters 2008, 100, 117401–arXiv:0712. [Google Scholar] [CrossRef]
  18. Mak, K.F.; Sfeir, M.Y.; Wu, Y.; Lui, C.H.; Misewich, J.A.; Heinz, T.F. Measurement of the Optical Conductivity of Graphene. Physical Review Letters 2008, 101, 196405. [Google Scholar] [CrossRef]
  19. Nair, R.R.; Blake, P.; Grigorenko, A.N.; Novoselov, K.S.; Booth, T.J.; Stauber, T.; Peres, N.M.R.; Geim, A.K. Universal Dynamic Conductivity and Quantized Visible Opacity of Suspended Graphene. Science 2008, 320, 1308–1308. [Google Scholar] [CrossRef]
  20. Stauber, T.; Peres, N.M.R.; Geim, A.K. Optical conductivity of graphene in the visible region of the spectrum. Physical Review B 2008, 78, 085432. [Google Scholar] [CrossRef]
  21. Wang, X.; Chen, B. Origin of Fresnel problem of two dimensional materials. Scientific Reports 2019, 9, 17825. [Google Scholar] [CrossRef]
  22. Merano, M. Fresnel coefficients of a two-dimensional atomic crystal. Physical Review A 2016, 93, 013832. [Google Scholar] [CrossRef]
  23. Ando, T.; Zheng, Y.; Suzuura, H. Dynamical Conductivity and Zero-Mode Anomaly in Honeycomb Lattices. Journal of the Physical Society of Japan 2002, 71, 1318–1324. [Google Scholar] [CrossRef]
  24. Zhu, S.E.; Yuan, S.; Janssen, G.C.A.M. Optical transmittance of multilayer graphene. EPL (Europhysics Letters) 2014, 108, 17007. [Google Scholar] [CrossRef]
  25. Ivanov, I.G.; Hassan, J.U.; Iakimov, T.; Zakharov, A.A.; Yakimova, R.; Janzén, E. Layer-number determination in graphene on SiC by reflectance mapping. Carbon 2014, 77, 492–500. [Google Scholar] [CrossRef]
  26. Varlaki, P.; Nadai, L.; Bokor, J. Number Archetypes in System Realization Theory Concerning the Fine Structure Constant. 2008 International Conference on Intelligent Engineering Systems; IEEE: Miami, FL, 2008; pp. 83–92. [CrossRef]
  27. Webb, J.K.; Flambaum, V.V.; Churchill, C.W.; Drinkwater, M.J.; Barrow, J.D. Search for Time Variation of the Fine Structure Constant. Physical Review Letters 1999, 82, 884–887. [Google Scholar] [CrossRef]
  28. Murphy, M.T.; Webb, J.K.; Flambaum, V.V.; Dzuba, V.A.; Churchill, C.W.; Prochaska, J.X.; Barrow, J.D.; Wolfe, A.M. Possible evidence for a variable fine-structure constant from QSO absorption lines: motivations, analysis and results. Monthly Notices of the Royal Astronomical Society 2001, 327, 1208–1222. [Google Scholar] [CrossRef]
  29. Webb, J.K.; Murphy, M.T.; Flambaum, V.V.; Dzuba, V.A.; Barrow, J.D.; Churchill, C.W.; Prochaska, J.X.; Wolfe, A.M. Further Evidence for Cosmological Evolution of the Fine Structure Constant. Physical Review Letters 2001, 87, 091301. [Google Scholar] [CrossRef] [PubMed]
  30. Murphy, M.T.; Webb, J.K.; Flambaum, V.V. Further evidence for a variable fine-structure constant from Keck/HIRES QSO absorption spectra. Monthly Notices of the Royal Astronomical Society 2003, 345, 609–638. [Google Scholar] [CrossRef]
  31. Rosenband, T.; Hume, D.B.; Schmidt, P.O.; Chou, C.W.; Brusch, A.; Lorini, L.; Oskay, W.H.; Drullinger, R.E.; Fortier, T.M.; Stalnaker, J.E.; Diddams, S.A.; Swann, W.C.; Newbury, N.R.; Itano, W.M.; Wineland, D.J.; Bergquist, J.C. Frequency Ratio of Al + and Hg + Single-Ion Optical Clocks; Metrology at the 17th Decimal Place. Science 2008, 319, 1808–1812. [Google Scholar] [CrossRef] [PubMed]
  32. Shuvaev, A.; Pan, L.; Tai, L.; Zhang, P.; Wang, K.L.; Pimenov, A. Universal rotation gauge via quantum anomalous Hall effect. Applied Physics Letters 2022, 121, 193101. [Google Scholar] [CrossRef]
  33. Peng, X.; Zhou, H.; Wei, B.B.; Cui, J.; Du, J.; Liu, R.B. Experimental Observation of Lee-Yang Zeros. Physical Review Letters 2015, 114, 010601. [Google Scholar] [CrossRef]
  34. Gnatenko, K.; Kargol, A.; Tkachuk, V. Lee–Yang zeros and two-time spin correlation function. Physica A: Statistical Mechanics and its Applications 2018, 509, 1095–1101. [Google Scholar] [CrossRef]
  35. Marques Muniz, A.L.; Wu, F.O.; Jung, P.S.; Khajavikhan, M.; Christodoulides, D.N.; Peschel, U. Observation of photon-photon thermodynamic processes under negative optical temperature conditions. Science 2023, 379, 1019–1023. [Google Scholar] [CrossRef] [PubMed]
  36. Scardigli, F. Some heuristic semi-classical derivations of the Planck length, the Hawking effect and the Unruh effect. Il Nuovo Cimento B (1971-1996) 1995, 110, 1029–1034. [Google Scholar] [CrossRef]
  37. Tobar, M.E. Global representation of the fine structure constant and its variation. Metrologia 2005, 42, 129–133. [Google Scholar] [CrossRef]
  38. Haug, E.G. Finding the Planck length multiplied by the speed of light without any knowledge of G, c, or h, using a Newton force spring. Journal of Physics Communications 2020, 4, 075001. [Google Scholar] [CrossRef]
  39. Lin, X.; Du, R.; Xie, X. Recent experimental progress of fractional quantum Hall effect: 5/2 filling state and graphene. National Science Review 2014, 1, 564–579. [Google Scholar] [CrossRef]
  40. Verlinde, E. On the origin of gravity and the laws of Newton. Journal of High Energy Physics 2011, 2011, 29. [Google Scholar] [CrossRef]
  41. Wurdack, M.; Yun, T.; Katzer, M.; Truscott, A.G.; Knorr, A.; Selig, M.; Ostrovskaya, E.A.; Estrecho, E. Negative-mass exciton polaritons induced by dissipative light-matter coupling in an atomically thin semiconductor. Nature Communications 2023, 14, 1026. [Google Scholar] [CrossRef]
  42. Schouten, A.O.; Sager-Smith, L.M.; Mazziotti, D.A. Exciton-Condensate-Like Amplification of Energy Transport in Light Harvesting. PRX Energy 2023, 2, 023002. [Google Scholar] [CrossRef]
  43. Hiller, R.; Putterman, S.J.; Barber, B.P. Spectrum of synchronous picosecond sonoluminescence. Physical Review Letters 1992, 69, 1182–1184. [Google Scholar] [CrossRef] [PubMed]
  44. Eberlein, C. Theory of quantum radiation observed as sonoluminescence. Physical Review A 1996, 53, 2772–2787. [Google Scholar] [CrossRef] [PubMed]
  45. Lohse, D.; Schmitz, B.; Versluis, M. Snapping shrimp make flashing bubbles. Nature 2001, 413, 477–478. [Google Scholar] [CrossRef] [PubMed]
  46. Rietman, E.A.; Melcher, B.; Bobrick, A.; Martire, G. A Cylindrical Optical-Space Black Hole Induced from High-Pressure Acoustics in a Dense Fluid. Universe 2023, 9, 162. [Google Scholar] [CrossRef]
  47. Melia, F. A Candid Assessment of Standard Cosmology. Publications of the Astronomical Society of the Pacific 2022, 134, 121001. [Google Scholar] [CrossRef]
  48. Brouwer, M.M.; others. First test of Verlinde’s theory of emergent gravity using weak gravitational lensing measurements. Monthly Notices of the Royal Astronomical Society 2017, 466, 2547–2559. [Google Scholar] [CrossRef]
  49. Schimmoller, A.J.; McCaul, G.; Abele, H.; Bondar, D.I. Decoherence-free entropic gravity: Model and experimental tests. Physical Review Research 2021, 3, 033065. [Google Scholar] [CrossRef]
  50. Vincentelli, F.M.; et al. . A shared accretion instability for black holes and neutron stars. Nature 2023, 615, 45–49. [Google Scholar] [CrossRef]
  51. Valenzuela-Villaseca, V.; Suttle, L.; Suzuki-Vidal, F.; Halliday, J.; Merlini, S.; Russell, D.; Tubman, E.; Hare, J.; Chittenden, J.; Koepke, M.; Blackman, E.; Lebedev, S. Characterization of Quasi-Keplerian, Differentially Rotating, Free-Boundary Laboratory Plasmas. Physical Review Letters 2023, 130, 195101. [Google Scholar] [CrossRef]
  52. Boylan-Kolchin, M. Stress testing ΛCDM with high-redshift galaxy candidates. Nature Astronomy 2023. [Google Scholar] [CrossRef]
  53. Lukaszyk, S. A No-go Theorem for Superposed Actions (Making Schrödinger’s Cat Quantum Nonlocal). In New Frontiers in Physical Science Research Vol. 3; Purenovic, D.J., Ed.; Book Publisher International (a part of SCIENCEDOMAIN International), 2022; pp. 137–151. [CrossRef]
  54. Qian, K.; Wang, K.; Chen, L.; Hou, Z.; Krenn, M.; Zhu, S.; Ma, X.s. Multiphoton non-local quantum interference controlled by an undetected photon. Nature Communications 2023, 14, 1480. [Google Scholar] [CrossRef]
  55. Xue, P.; Xiao, L.; Ruffolo, G.; Mazzari, A.; Temistocles, T.; Cunha, M.T.; Rabelo, R. Synchronous Observation of Bell Nonlocality and State-Dependent Contextuality. Physical Review Letters 2023, 130, 040201. [Google Scholar] [CrossRef]
  56. Tran, D.M.; Nguyen, V.D.; Ho, L.B.; Nguyen, H.Q. Increased success probability in Hardy’s nonlocality: Theory and demonstration. Phys. Rev. A 2023, 107, 042210. [Google Scholar] [CrossRef]
  57. Watanabe, S. Knowing and Guessing: A Quantitative Study of Inference and Information; Wiley, 1969.
  58. Watanabe, S. Epistemological Relativity. Annals of the Japan Association for Philosophy of Science 1986, 7, 1–14. [Google Scholar] [CrossRef]
  59. Saeed, I.; Pak, H.K.; Tlusty, T. Quasiparticles, flat bands and the melting of hydrodynamic matter. Nature Physics 2023. [Google Scholar] [CrossRef]
  60. Chaitin, G.J. On the Length of Programs for Computing Finite Binary Sequences. J. ACM 1966, 13, 547–569. [Google Scholar] [CrossRef]
  61. Hawking, S. Black hole explosions? Nature 1974, 248, 30–31. [Google Scholar] [CrossRef]
  62. Alsing, P.M.; Milburn, G.J. Teleportation with a Uniformly Accelerated Partner. Phys. Rev. Lett. 2003, 91, 180404. [Google Scholar] [CrossRef]
  63. Bekenstein, J.D. Black Holes and Entropy. Phys. Rev. D 1973, 7, 2333–2346. [Google Scholar] [CrossRef]
  64. Hooft, G.t. Dimensional Reduction in Quantum Gravity, 1993. [CrossRef]
  65. Gould, A. Classical derivation of black-hole entropy. Physical Review D 1987, 35, 449–454. [Google Scholar] [CrossRef] [PubMed]
  66. Penrose, R.; Floyd, R.M. Extraction of Rotational Energy from a Black Hole. Nature Physical Science 1971, 229, 177–179. [Google Scholar] [CrossRef]
  67. Christodoulou, D.; Ruffini, R. Reversible Transformations of a Charged Black Hole. Physical Review D 1971, 4, 3552–3555. [Google Scholar] [CrossRef]
  68. Stuchlík, Z.; Kološ, M.; Tursunov, A. Penrose Process: Its Variants and Astrophysical Applications. Universe 2021, 7, 416. [Google Scholar] [CrossRef]
  69. Sneppen, A.; Watson, D.; Bauswein, A.; Just, O.; Kotak, R.; Nakar, E.; Poznanski, D.; Sim, S. Spherical symmetry in the kilonova AT2017gfo/GW170817. Nature 2023, 614, 436–439. [Google Scholar] [CrossRef]
  70. Zhang, T. Electric Charge as a Form of Imaginary Energy, 2008.
  71. Schrinski, B.; Yang, Y.; Von Lüpke, U.; Bild, M.; Chu, Y.; Hornberger, K.; Nimmrichter, S.; Fadel, M. Macroscopic Quantum Test with Bulk Acoustic Wave Resonators. Physical Review Letters 2023, 130, 133604. [Google Scholar] [CrossRef]
  72. Iyer, B.R.; Vishveshwara, C.V.; Dhurandhar, S.V. Ultracompact (R<3 M) objects in general relativity. Classical and Quantum Gravity 1985, 2, 219–228. [Google Scholar] [CrossRef]
  73. Nemiroff, R.J.; Becker, P.A.; Wood, K.S. Properties of ultracompact neutron stars. The Astrophysical Journal 1993, 406, 590. [Google Scholar] [CrossRef]
  74. Lightman, A.P.; Press, W.H.; Price, R.H.; Teukolsky, S.A. Problem Book in Relativity and Gravitation; Princeton University Press, 2017. [CrossRef]
  75. Weinberg, S. Gravitation and cosmology: principles and applications of the general theory of relativity; Wiley: New York, 1972. [Google Scholar]
  76. Morris, M.S.; Thorne, K.S. Wormholes in spacetime and their use for interstellar travel: A tool for teaching general relativity. American Journal of Physics 1988, 56, 395–412. [Google Scholar] [CrossRef]
  77. Pechenick, K.R.; Ftaclas, C.; Cohen, J.M. Hot spots on neutron stars - The near-field gravitational lens. The Astrophysical Journal 1983, 274, 846. [Google Scholar] [CrossRef]
  78. Montgomery, C.; Orchiston, W.; Whittingham, I. Michell, Laplace and the Origin of the Black Hole Concept. Journal of Astronomical History and Heritage 2009, 12, 90–96. [Google Scholar] [CrossRef]
  79. Szostek, R.; Szostek, K. Transformations of time and position coordinates in kinematics with a universal reference system. Prace Naukowe Akademii im. Jana Długosza w Czestochowie. Technika, Informatyka, Inzynieria Bezpieczenstwa 2018, 6, 199–227. [Google Scholar] [CrossRef]
  80. Szostek, R. The Original Method of Deriving Transformations for Kinematics with a Universal Reference System. Jurnal Fizik Malaysia 2022, 43, 10244–10263. [Google Scholar]
  81. Szostek, R.; Szostek, K. The Existence of a Universal Frame of Reference, in Which it Propagates Light, is Still an Unresolved Problem of Physics. Jordan Journal of Physics 2022, 15, 457–467. [Google Scholar] [CrossRef]
  82. Szostek, R. Explanation of What Time in Kinematics Is and Dispelling Myths Allegedly Stemming from the Special Theory of Relativity. Applied Sciences 2022, 12, 6272. [Google Scholar] [CrossRef]
  83. Unnikrishnan, C.S. Cosmic Gravity and the Quantum Spin. In New Relativity in the Gravitational Universe; Springer International Publishing: Cham, 2022. [Google Scholar] [CrossRef]
  84. Unnikrishnan, C.S. Cosmic Relativity—The Theory and Its Primary Fundamental Results. In New Relativity in the Gravitational Universe; Springer International Publishing: Cham, 2022. [Google Scholar] [CrossRef]
  85. Szostek, K.; Szostek, R.; Department of Aerospace and Space Engineering, Rzeszow University of Technology; Department of Quantitative Methods, Rzeszow University of Technology. The concept of a mechanical system for measuring the one-way speed of light. Technical Transactions 2023, 2023, 1–9. [Google Scholar] [CrossRef]
  86. Abbott, B.P.; et al. . GW170817: Observation of Gravitational Waves from a Binary Neutron Star Inspiral. Physical Review Letters 2017, 119, 161101. [Google Scholar] [CrossRef]
  87. Szostek, R.; Góralski, P.; Szostek, K. Gravitational waves in Newton’s gravitation and criticism of gravitational waves resulting from the General Theory of Relativity (LIGO). Bulletin of the Karaganda University. "Physics" Series 2019, 96, 39–56. [Google Scholar] [CrossRef]
  88. Hawking, S.W. (Ed.) Three hundred years of gravitation, transferred to digital print ed.; Cambridge University Press: Cambridge, 2003. [Google Scholar]
  89. Kalogera, V.; Baym, G. The Maximum Mass of a Neutron Star. The Astrophysical Journal 1996, 470, L61–L64. [Google Scholar] [CrossRef]
  90. Ai, S.; Gao, H.; Zhang, B. What Constraints on the Neutron Star Maximum Mass Can One Pose from GW170817 Observations? The Astrophysical Journal 2020, 893, 146. [Google Scholar] [CrossRef]
  91. Moroianu, A.; Wen, L.; James, C.W.; Ai, S.; Kovalam, M.; Panther, F.H.; Zhang, B. An assessment of the association between a fast radio burst and binary neutron star merger. Nature Astronomy 2023. [Google Scholar] [CrossRef]
  92. Lai, D. IXPE detection of polarized X-rays from magnetars and photon mode conversion at QED vacuum resonance. Proceedings of the National Academy of Sciences 2023, 120, e2216534120. [Google Scholar] [CrossRef] [PubMed]
  93. Anna-Thomas, R.; Connor, L.; Dai, S.; Feng, Y.; Burke-Spolaor, S.; Beniamini, P.; Yang, Y.P.; Zhang, Y.K.; Aggarwal, K.; Law, C.J.; Li, D.; Niu, C.; Chatterjee, S.; Cruces, M.; Duan, R.; Filipovic, M.D.; Hobbs, G.; Lynch, R.S.; Miao, C.; Niu, J.; Ocker, S.K.; Tsai, C.W.; Wang, P.; Xue, M.; Yao, J.M.; Yu, W.; Zhang, B.; Zhang, L.; Zhu, S.; Zhu, W. Magnetic field reversal in the turbulent environment around a repeating fast radio burst. Science 2023, 380, 599–603. [Google Scholar] [CrossRef] [PubMed]
  94. Susskind, L. Black Hole War: My Battle with Stephen Hawking to Make the World Safe for Quantum Mechanics; Little, Brown and Company, 2008.
  95. Jussila, H.; Yang, H.; Granqvist, N.; Sun, Z. Surface plasmon resonance for characterization of large-area atomic-layer graphene film. Optica 2016, 3, 151. [Google Scholar] [CrossRef]
  96. Wallace, P.R. Erratum: The Band Theory of Graphite [Phys. Rev. 71, 622 (1947)]. Physical Review 1947, 72, 258–258. [Google Scholar] [CrossRef]
  97. Novoselov, K.S.; Geim, A.K.; Morozov, S.V.; Jiang, D.; Zhang, Y.; Dubonos, S.V.; Grigorieva, I.V.; Firsov, A.A. Electric Field Effect in Atomically Thin Carbon Films. Science 2004, 306, 666–669. [Google Scholar] [CrossRef] [PubMed]
  98. Einstein, A.; Podolsky, B.; Rosen, N. Can Quantum-Mechanical Description of Physical Reality Be Considered Complete? Physical Review 1935, 47, 777–780. [Google Scholar] [CrossRef]
  99. Bell, J.S. On the Einstein Podolsky Rosen paradox. Physics Physique Fizika 1964, 1, 195–200. [Google Scholar] [CrossRef]
  100. Łukaszyk, S. A short note about graphene and the fine structure constant, 2020. [CrossRef]
  101. Łukaszyk, S. A short note about the geometry of graphene, 2020. [CrossRef]
  102. Mahajan, S. Calculation of the pi-like circular constants in curved geometry. ResearchGate, 2013.
1
This is, of course, a circular definition. But it is given for clarity.
2
Their average ( c + c n ) / 2 3 . 436417 × 10 6 [ m / s ] is in the range of the Fermi velocity.
3
Quantum measurement outcomes are real eigenvalues of hermitian operators.
4
The energy of one bit at the BH temperature given by the equipartition theorem is E = 1 2 k B T BH = E P 4 π d BH . On the other hand, the BH energy is E BH = M BH c 2 = d BH E P 4 . Both energies are equal for 1-bit BH having diameter d BH = ± 1 / π . Thus one DOF equals one bit corresponding to the Planck area P 2 . The equipartition theorem has been rigorously proven only for one DOF.
5
Which inevitably enforces understanding the nature in a manner that is common to nearly all people and hinders its research.
6
" x " is the floor function that yields the greatest integer less than or equal to its argument x.
7
Thus, the term object is a particularly staring misnomer if applied to BBOs.
8
Charges in the cited study are defined in CGS units. Here we adopt SI.
9
At which, according to an accepted photon sphere definition, the strength of gravity forces photons to travel in orbits. The author wonders why photons would not travel in orbits at radius R = G M / c 2 corresponding to the orbital velocity v orb 2 = G M / R . (Obviously, photons do not travel.)
10
One may find constructive criticism of GR in [79,80,81,82,83,84,85].
11
12
Data available online at the Canadian Hydrogen Intensity Mapping Experiment (CHIME) portal (https://www.chime-frb.ca/catalog).
13
X-ray Polarimetry Explorer (https://ixpe.msfc.nasa.gov).
14
We drop the EVS, BBO, BH subscripts in this section for clarity.
15
± k 2 + 1 k 2 1 = ± 2 k and ± k 2 ( 2 + 1 ) ( 2 1 ) = ± k 2 .
16
In a commonly used form it is T BBO = c 3 2 k 2 π G M BBO k B 1 ± i k 2 4 1 .
17
Thickness of MLG is reported [95] as 0.37 [nm] with other reported values up to 1.7 [nm]. However, considering that 0.335 [nm] is the established inter-layer distance and consequently the thickness of bilayer graphene, these results do not seem credible: the thickness of bilayer graphene is not 2 × 0 . 37 + 0 . 335 = 1 . 075 [nm].
18
Introduced into the market in 1932.
Figure 1. Ratios of imaginary mass M i BBO to real mass M BBO (green) and real charge q BBO m P α to M BBO (red) of a BBO as a function of the size-to-mass ratio k : 0 k 10 . Mass M i BBO is imaginary for k 6.79 . Charge q BBO is real for k 2 .
Figure 1. Ratios of imaginary mass M i BBO to real mass M BBO (green) and real charge q BBO m P α to M BBO (red) of a BBO as a function of the size-to-mass ratio k : 0 k 10 . Mass M i BBO is imaginary for k 6.79 . Charge q BBO is real for k 2 .
Preprints 75055 g001
Table 1. Selected BBO mergers discovered with LIGO and Virgo. Masses in M .
Table 1. Selected BBO mergers discovered with LIGO and Virgo. Masses in M .
Event M BBO 1 M BBO 2 M BBO C k BBO 1 k BBO 2 k BBO C
GW170817 1 . 46 0.10 + 0.12 1 . 27 0.09 + 0.09 2.8 4.39 4.39 3.03
GW190425 2 . 00 0.2 + 0.6 1 . 4 0.3 + 0.3 3 . 4 0.1 + 0.3 4.39 4.39 3.15
GW200105 8 . 9 1.5 + 1.2 1 . 9 0.2 + 0.3 10 . 9 1.2 + 1.1 2.76 4.39 2.38
GW200115 5 . 7 2.1 + 1.8 1 . 5 0.3 + 0.7 7 . 1 1.4 + 1.5 3 4.39 2.64
Disclaimer/Publisher’s Note: The statements, opinions and data contained in all publications are solely those of the individual author(s) and contributor(s) and not of MDPI and/or the editor(s). MDPI and/or the editor(s) disclaim responsibility for any injury to people or property resulting from any ideas, methods, instructions or products referred to in the content.
Copyright: This open access article is published under a Creative Commons CC BY 4.0 license, which permit the free download, distribution, and reuse, provided that the author and preprint are cited in any reuse.
Prerpints.org logo

Preprints.org is a free preprint server supported by MDPI in Basel, Switzerland.

Subscribe

Disclaimer

Terms of Use

Privacy Policy

Privacy Settings

© 2026 MDPI (Basel, Switzerland) unless otherwise stated