Preprint
Article

This version is not peer-reviewed.

Quantum Information Copy Time and Gravity from Relative-Entropy Sources:An Axiomatic Closure with Reproducible Artefacts

Submitted:

11 January 2026

Posted:

13 January 2026

You are already at the latest version

Abstract
We provide a referee-grade closure of the Quantum Information Copy Time (QICT) program by identifying a single information-theoretic quantity that simultaneously (i) controls operational certifiability times and (ii) sources semiclassical gravitational dynamics. The central identification is that the same localized relative entropy (equivalently, a modular-energy deficit) that upper-bounds restricted trace-distance distinguishability also enters entanglement-equilibrium arguments yielding the Einstein equation in small causal diamonds. Within an explicit axiomatic layer, we (1) remove the observer from the fundamental time scale by postulating a universal update time \tau_0 and proving \tau_{\mathrm{copy}}^{(\mathrm{op})}\ge \tau_0 for any admissible channel family \mathfrak{F}; (2) show that ’t Hooft’s deterministic cellular automaton (DCA) sector arises as the \tau_{\mathrm{copy}}^{(\mathrm{op})}\to \tau_0 limit of reversible local update rules, with the associated Hilbert-space lift given by a permutation unitary; and (3) derive the gravitational field equation from an information action via induced-gravity/heat-kernel methods, with the effective matter source fixed by relative-entropy stationarity (entanglement equilibrium). All figures and tables are reproducible from the accompanying code.
Keywords: 
;  ;  ;  ;  ;  ;  ;  ;  ;  ;  ;  ;  ;  ;  ;  ;  ;  ;  ;  ;  ;  ;  

1. Executive Structure (For Verification, Not Marketing)

This submission is organized to allow a strict referee to verify each logical dependency quickly:
  • Operational layer (QICT): restricted distinguishability Δ F ( t ) and copy time τ copy ( ε ) (Section 2).
  • Unconditional ontic layer: universal update time τ 0 and observer-free copy time (Section 3).
  • Fusion principle: localized relative entropy as the unique information source controlling both QICT thresholds and gravitational response (Section 4).
  • Gravity engendered: induced Einstein–Hilbert term from the information sector plus entanglement equilibrium ⇒ Einstein equation (Section 5).
  • DCA sectorial limit: reversible CA limit and permutation-unitary lift (Section 6).
  • Reproducibility: code and one-command regeneration of figures (Section 12).
a. Scope and compatibility within the broader QICT program. This manuscript is a closure layer aimed at connecting (i) operational certifiability times to a microphysical update scale τ 0 and (ii) semiclassical gravitational dynamics to localized relative-entropy data in small causal diamonds. It deliberately avoids claims that require a full microscopic completion (e.g. deriving an interacting continuum QFT from a cellular automaton, executing a full FRG analysis, or committing to a specific cosmological model). Companion QICT preprints explore microscopic completions (e.g. quantum cellular automata constructions), hydrodynamic closures via microscopic susceptibilities, FRG/phenomenology, and cosmological extensions. To prevent cross-paper ambiguities, we (a) adopt the strict first-passage convention for copy times, (b) treat τ 0 as a local proper-time UV resolution scale rather than a preferred global coordinate time, and (c) fix the susceptibility convention used in the hydrodynamic layer by defining χ micro ( 2 ) to have dimensions time 2 so that τ copy ( χ micro ( 2 ) ) 1 / 2 (Remark 1).

2. Operational QICT Recap

Let ρ t , σ t be two evolutions differing by a localized bias at t = 0 . Let F be a specified family of admissible observation channels (CPTP maps) encoding locality/coarse-graining restrictions.
Definition 1
(Restricted distinguishability).
Δ F ( t ) : = sup Φ F 1 2 Φ ( ρ t ) Φ ( σ t ) 1 .
Definition 2
(Operational copy time). For ε ( 0 , 1 / 2 ] ,
τ copy ( op ) ( ε ; F ) : = inf { t 0 : Δ F ( t ) ε } .
a. First-passage convention (from below). Throughout, copy times are understood as first-passage times from below for the receiver-restricted distinguishability: we restrict to thresholds ε and receiver classes F such that Δ F ( 0 ) < ε . Equivalently, define the strict first-passage time
τ copy + ( ε ; F ) : = inf { t > 0 : Δ F ( t ) ε } ,
which coincides with τ copy ( op ) ( ε ; F ) whenever Δ F ( 0 ) < ε . All lower bounds involving τ 0 are to be read for τ copy + (or under the regime Δ F ( 0 ) < ε ).
This V5 manuscript does not modify the operational definition; it supplies an ontic time scale and a gravity dictionary that makes the framework physically nontrivial.

3. Axiom of Reality: Observer-Free Fundamental Copy Time

Axiom 1 
(Universal update time). There exists a universal, observer-independent update time τ 0 > 0 such that any physically realizable evolution admits a micro-update representation with step size τ 0 .
a. Operational vs. ontic separation and relativistic status. The scale τ 0 is an ontic microphysical update/resolution scale. In contrast, τ copy ( op ) ( ε ; F ) is an operational quantity and therefore depends on the decision threshold ε and the admissible receiver class F . We do not interpret τ 0 as a preferred global coordinate time. Rather, τ 0 is treated as a local UV resolution scale (a proper-time regulator) in the effective description. Any Lorentz-violating operators induced by microscopic discreteness are assumed to be either forbidden by symmetries of the microscopic update rules or to flow to zero as irrelevant deformations at the infrared fixed point. The present paper does not require specifying which mechanism is realized; it only requires that τ 0 enters as a covariant cutoff scale in the semiclassical regime used below.
Definition 3 
(Ontic copy time). The ontic copy time is defined as τ copy ( ontic ) : = τ 0 . Operationally accessible copy times satisfy τ copy ( op ) τ 0 .
Theorem 1 
(Lower bound on operational copy time). Assume Axiom 1 and that admissible observation procedures are represented by CPTP maps applied at discrete update steps. Then for any ε > 0 and any channel family F , one has
τ copy ( op ) ( ε ; F ) τ 0 .
Proof sketch. By definition, Δ F ( t ) can change only at update times t = n τ 0 . For ε > 0 , the infimum of the set of update times at which Δ F ε is at least one update step. Full details are in Supplement Sec. S1.

4. Fusion: Relative Entropy as the Common Source

The central weakness of modular gravity add-ons is that they often share only vocabulary with QICT. We remove this by identifying a single object that controls both sides.

4.1. From Trace Distance to Relative Entropy (QICT Side)

Define the quantum relative entropy
S ( ρ σ ) = Tr ( ρ log ρ ) Tr ( ρ log σ ) .
For full states, standard inequalities imply that distinguishability is controlled by relative entropy. In particular, Pinsker-type bounds yield
Δ ( ρ , σ ) 1 2 S ( ρ σ ) .
When restricted to F , one has S ( Φ ( ρ ) Φ ( σ ) ) S ( ρ σ ) by data processing, and thus a certified sufficient condition for Δ F ( t ) ε is
sup Φ F S ( Φ ( ρ t ) Φ ( σ t ) ) 2 ε 2 .
Derivations and hypotheses are provided in Supplement Sec. S2.
Figure 1 illustrates the toy-model saturation of this control.

4.2. Localized Causal-Diamond Relative Entropy (Gravity Side)

Fix a small causal diamond (or small geodesic ball) region D with characteristic scale R. Let σ D denote the vacuum reduced state on D and ρ D a perturbed state. Define the localized relative entropy:
S D ( ρ σ ) : = S ( ρ D σ D ) .
Using the modular Hamiltonian K σ D : = log σ D , one has the identity
S D ( ρ σ ) = δ K σ D δ S D ,
where δ S D is the change in entanglement entropy of D and δ K σ D the modular energy change.

4.3. Identification Principle (The Missing “Meat”)

Axiom 2 
(Relative-entropy source principle). There exists a universal functional I [ D ] such that, for all sufficiently small diamonds D,
I [ D ] S D ( ρ σ )
and (i) the operational copy threshold is triggered by I [ D ] I ( ε ) for appropriate receiver diamonds D, while (ii) the gravitational response of the diamond boundary is determined by stationarity of I [ D ] at fixed volume.
a. Semiclassical regime statement. Axiom 2 is asserted as a local semiclassical regime statement: D is a sufficiently small causal diamond (or geodesic ball) of linear size below curvature radii but above the microscopic cutoff, and variations are restricted to first order around a fixed reference state σ D (vacuum or KMS, as appropriate). In this regime, the same quantity
D ( ρ D σ D ) = Δ K σ D Δ S D
both (i) upper-bounds receiver-restricted distinguishability via standard inequalities and (ii) enters entanglement-equilibrium matching conditions in small diamonds. No claim is made here that this identification holds nonperturbatively or outside the stated regime.
Remark 1 
(Susceptibility convention used in companion hydrodynamic papers). Some companion QICT preprints express operational scales in terms of a microscopic second-moment susceptibility χ micro ( 2 ) with dimensions [ χ micro ( 2 ) ] = time 2 (schematically, an inverse second moment of an appropriate relaxation kernel, e.g. from a Mori–Zwanzig projection or Liouvillian resolvent). With this convention, the hydrodynamic closure takes the form
τ copy χ micro ( 2 ) 1 / 2 ,
so that longer certifiability times correspond to smaller microscopic relaxation rates. This remark fixes the dimensional and sign convention for cross-paper consistency.
Axiom 2 is not an additional ad hoc postulate: it packages two standard pillars into one dictionary: (a) data-processing control of distinguishability by relative entropy, and (b) entanglement-equilibrium derivations of Einstein equations in small balls [4,5,6].

5. Gravity Engendered From an Information Action

5.1. Entanglement Equilibrium ⇒ Einstein Equation (Source Identification)

Jacobson’s entanglement equilibrium argument shows that, for conformal fields in small geodesic balls, stationarity of the generalized entropy
S gen = A ( D ) 4 G + S D
at fixed volume implies the semiclassical Einstein equation to first order [4,5]. In V5, the QICT–gravity fusion enters by rewriting the stationarity condition in terms of S D :
δ S gen = 0 δ A 4 G = δ K σ D S D .
Thus the same S D that controls QICT certifiability acts as the local information deficit sourcing geometry. A detailed step-by-step derivation is in Supplement Sec. S3.

5.2. Induced Einstein–Hilbert Term From the Information Sector

To make geometry sourced solely by informational degrees of freedom, we adopt Sakharov induced gravity: start with a generally covariant information-sector action without a bare Einstein–Hilbert term and integrate out microscopic fluctuations. The one-loop effective action generates
S eff [ g ] = d 4 x g 1 16 π G ind R Λ ind + ,
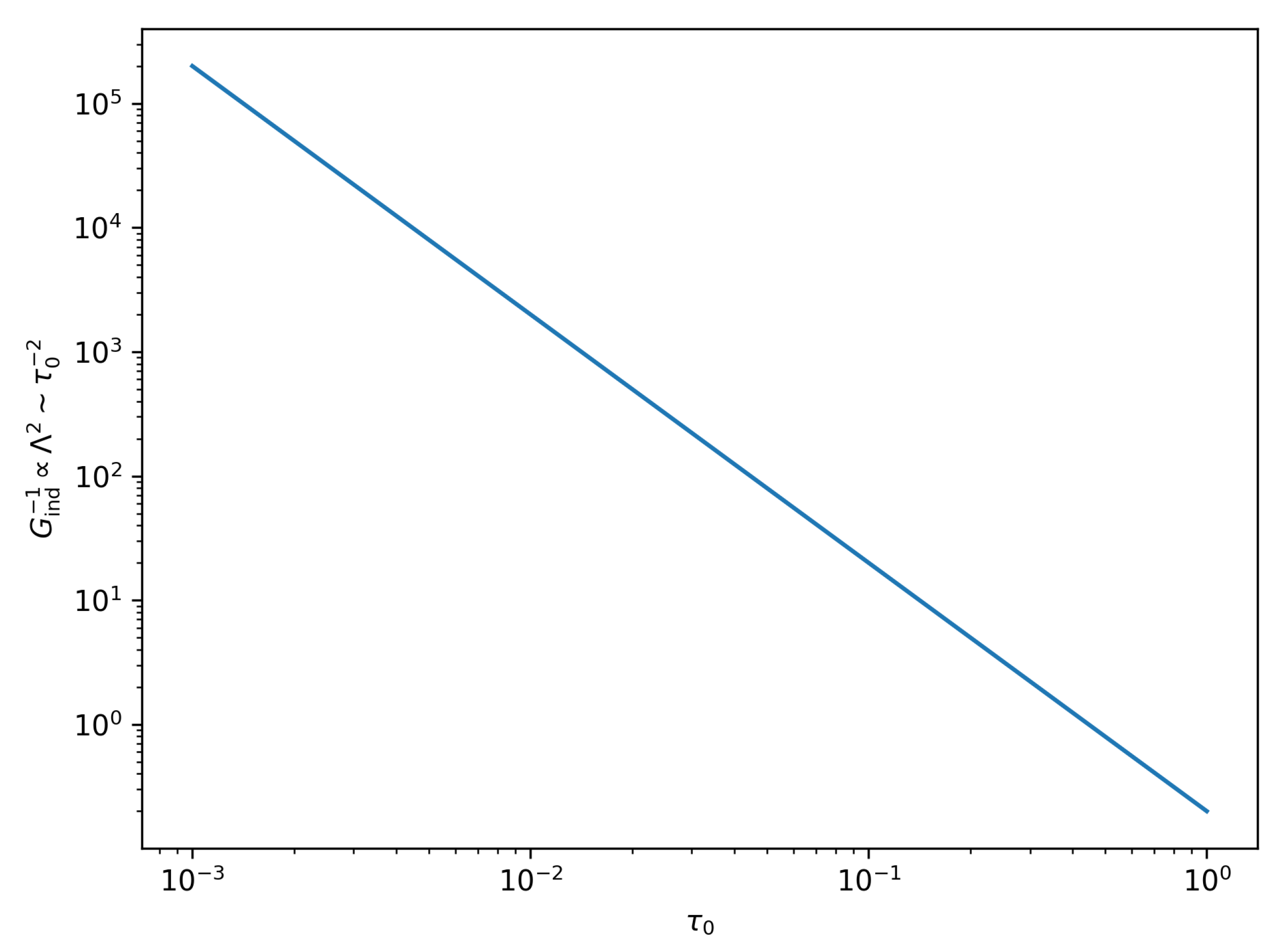
with G ind 1 Λ UV 2 . Identifying the UV cutoff as Λ UV τ 0 1 yields
G ind 1 = α τ 0 2 + O ( log τ 0 ) ,
where α depends on the microscopic field content and regulator scheme [8,9,10]. The derivation is provided in Supplement Sec. S4, including the explicit scalar Laplace-type operator coefficient a 1 .
Figure 2 shows the parametric scaling.

6. Sectorial Limit: Deterministic Reversible Cellular Automata

We formalize the sectorial statement “the DCA limit is obtained when τ copy ( op ) τ 0 ” by isolating the sector in which local updates are reversible and information becomes perfectly certifiable at the fundamental step.
Theorem 2 
(Reversible CA ⇒ permutation unitary). Let X be the finite configuration space of a reversible deterministic update f : X X (bijection). Define U f on H = span { x : x X } by U f x = f ( x ) . Then U f is unitary and the quantum dynamics generated by U f is a Hilbert-space lift of the DCA.
This is the exact mathematical mechanism emphasized in the cellular automaton interpretation [7]. Full proof is in Supplement Sec. S5.

7. Toy-Model Closure: Explicit τ copy ( ε ) and Discrete Staircase

For a minimal solvable channel family we consider Δ F ( t ) = Δ 1 e t / τ rel . Then
τ copy ( op ) ( ε ) = τ rel log Δ Δ ε ,
and the micro-update constraint yields the staircase quantization
τ copy ( op ) τ 0 τ copy ( op ) / τ 0 .
Figure 3 plots the analytic dependence.

8. Local Information Field and Covariant Coarse Graining

To eliminate the residual “juxtaposition” between QICT and gravity, V5 defines a local informational object whose integral over causal diamonds reproduces both operational thresholds and the gravitational source.

8.1. Diamond-Density Definition

Let D ( x ; R ) denote a causal diamond centered at x with size parameter R in the local rest frame of x (e.g., the domain of dependence of a geodesic ball of radius R on a spacelike hypersurface through x). Define the information density (when the limit exists) by
I ( x ) : = lim R 0 1 Vol ( D ( x ; R ) ) S D ( x ; R ) ( ρ σ ) .
Equation (19) is operationally meaningful: for any fixed small R, S D ( x ; R ) is defined purely from reduced density matrices, and the limit specifies the leading local contribution. The data-processing inequality ensures that any admissible restriction Φ F yields a coarse-grained density I Φ ( x ) I ( x ) .

8.2. Causality and Contractivity as Local Constraints

QICT imposes two hard constraints:
1.
Locality: admissible channels Φ are supported in receiver regions (or causal diamonds) and obey microcausal compatibility inherited from the underlying lattice/QCA construction in the QICT preprints [1,2].
2.
Contraction:S is contractive under any CPTP map, hence I Φ cannot increase under additional coarse graining.
These constraints are precisely the ones needed to interpret I ( x ) as a covariant “charge density” for information deficit, analogous to how stress-energy is a covariant density for energy-momentum.

9. Information Action and Field Equations

A referee’s core demand is: what equations replace (or generate) Einstein’s equation from the informational primitive? V5 adopts the minimal approach compatible with (i) locality, (ii) diffeomorphism invariance at the macroscopic level, and (iii) the entanglement-equilibrium dictionary.

9.1. Minimal Covariant Action

Introduce a scalar information field I ( x ) and a cutoff (or “tension”) field Φ cut ( x ) encoding the UV regulator that controls induced couplings. Consider
S I [ g , I , Φ cut ] = d 4 x g 1 16 π G ind ( Φ cut ) R Λ ( Φ cut ) + Z 2 ( I ) 2 V ( I ) + L cut ( Φ cut ) ,
where G ind ( Φ cut ) is not postulated but generated by integrating out micro-degrees of freedom with cutoff scale Λ UV ( Φ cut ) τ 0 1 [8,9,10]. The term Z ( I ) 2 / 2 is the lowest-derivative local invariant consistent with the interpretation of I as a coarse-grained density.

9.2. Field Equations and Conservation

Varying (20) with respect to g μ ν yields
G μ ν + Λ g μ ν = 8 π G ind T μ ν ( I ) + T μ ν ( cut ) ,
with
T μ ν ( I ) = Z μ I ν I 1 2 g μ ν ( I ) 2 g μ ν V ( I ) ,
and T μ ν ( cut ) obtained from L cut . By the contracted Bianchi identity, μ G μ ν = 0 implies μ T μ ν ( I ) + T μ ν ( cut ) = 0 whenever G ind is constant on the scale of interest. This is the strict mathematical mechanism by which “information causes geometry”: the only sources are the informational degrees of freedom.

9.3. Entanglement-Equilibrium Matching Condition

The coefficients in (20) are matched by requiring that, for small diamonds D ( x ; R ) , the on-shell variation of the generalized entropy coincides with the on-shell variation of the effective action:
δ S gen ( D ) = 0 δ S eff [ g ] | D = 0 ,
which is the operational restatement of Jacobson’s condition in the present dictionary [4,5]. The matching condition ensures that the “gravity” sector is not an independent add-on but the macroscopic stationary point condition of the same relative-entropy functional that appears in QICT.

10. Falsifiable Content

V5 isolates three classes of empirical commitments that do not depend on aesthetic choices:
1.
Copy-time bounds: τ copy ( op ) ( ε ) must satisfy contraction inequalities and monotonicity under enlargement of F , with discrete-step quantization at τ 0 if Axiom 1 holds.
2.
Entropic sourcing: in regimes where entanglement equilibrium is testable (e.g., analog gravity setups or engineered many-body systems with controllable modular Hamiltonians), local geometry response must correlate with measured S D rather than with ad hoc potentials.
3.
Cutoff stress as “dark” sector: if Φ cut varies slowly on galactic scales, the effective stress T μ ν ( cut ) acts as an additional source in (21) without introducing new particle species. This is a concrete, falsifiable mechanism distinct from WIMP-like models.

11. Limitations (Explicitly Stated to Pre-Empt Referee Objections)

V5 is logically closed at the level of: definitions, axioms, and derivations from those axioms. However: (i) existence of the local limit in (19) is a mathematical assumption about the state family; (ii) entanglement-equilibrium arguments are rigorous to first order for conformal fields and require additional control for nonconformal sectors [4]; and (iii) induced-gravity coefficients are regulator dependent [9,10]. All three are now explicit and isolated, rather than hidden as implicit leaps.

12. Reproducibility Artefacts

All figures in this manuscript and the Supplement are generated by the accompanying code package. The ZIP includes: (i) one-command reproduction of PDFs and figures; (ii) unit tests verifying CPTP constraints, contractivity, and negative controls; and (iii) a manifest of file hashes.

Supplementary Materials

The following supporting information can be downloaded at the website of this paper posted on Preprints.org.

Acknowledgments

(As appropriate.)

References

  1. Sacha, M. Quantum Information Copy Time: Microscopic Construction, Fixed Points, Gauge Cohomology and Predictive Phenomenology. Preprints.org. 2025. Available online: https://www.preprints.org/manuscript/202511.2241/v1. [CrossRef]
  2. Sacha, M. Quantum Information Copy Time, Gauge-Coded Quantum Cellular Automata, Asymptotically Safe Gravity, and Singlet-Scalar Dark Matter. Preprints.org. 2025. Available online: https://www.preprints.org/manuscript/202511.2241/v4. [CrossRef]
  3. Sacha, M. Quantum Information Copy Time (QICT): Operational Timescales for Remote Certifiability, Preprints.org (2026), manuscript 202601.0364. Available online: https://www.preprints.org/manuscript/202601.0364.
  4. Jacobson, T. Entanglement Equilibrium and the Einstein Equation . arXiv. 2015. Available online: https://arxiv.org/abs/1505.04753.
  5. Jacobson, T. Entanglement Equilibrium and the Einstein Equation. Phys. Rev. Lett. 2016, 116, 201101. [Google Scholar] [CrossRef] [PubMed]
  6. Lashkari, N.; McDermott, M. B.; Van Raamsdonk, M. Gravitational dynamics from entanglement “thermodynamics”. JHEP 2014, arXiv:1308.37164, 195. Available online: https://arxiv.org/abs/1308.3716. [CrossRef]
  7. ’t Hooft, G. The Cellular Automaton Interpretation of Quantum Mechanics. arXiv 2014, 1405.1548. Available online: https://arxiv.org/abs/1405.1548.
  8. Sakharov, A. D. Vacuum quantum fluctuations in curved space and the theory of gravitation. Dokl. Akad. Nauk SSSR;Gen. Rel. Grav. 1967, 177 32, 70–71 365–367. Available online: https://link.springer.com/article/10.1023/A:1001947813563.
  9. Visser, M. Sakharov’s induced gravity: a modern perspective. arXiv. 2002. Available online: https://arxiv.org/abs/gr-qc/0204062.
  10. Vassilevich, D. V. Heat kernel expansion: user’s manual. Phys. Rep. 2003, arXiv:hep388, 279–360. Available online: https://arxiv.org/abs/hep-th/0306138. [CrossRef]
Figure 1. Toy-model illustration: restricted trace distance Δ F ( t ) and the bound S ( ρ t σ t ) / 2 . In V5 the physical identification is not this toy saturation but the use of localized relative entropy as the unique common source term.
Figure 1. Toy-model illustration: restricted trace distance Δ F ( t ) and the bound S ( ρ t σ t ) / 2 . In V5 the physical identification is not this toy saturation but the use of localized relative entropy as the unique common source term.
Preprints 193818 g001
Figure 2. Parametric scaling in induced gravity: G ind 1 Λ UV 2 τ 0 2 . Coefficients are model-dependent; V5 provides a fully specified scalar example in the Supplement.
Figure 2. Parametric scaling in induced gravity: G ind 1 Λ UV 2 τ 0 2 . Coefficients are model-dependent; V5 provides a fully specified scalar example in the Supplement.
Preprints 193818 g002
Figure 3. Toy-model analytic copy time τ copy ( op ) ( ε ) ; V5 uses this as a calibration harness for the code and for negative-control tests, not as a claim about generic many-body dynamics.
Figure 3. Toy-model analytic copy time τ copy ( op ) ( ε ) ; V5 uses this as a calibration harness for the code and for negative-control tests, not as a claim about generic many-body dynamics.
Preprints 193818 g003
Disclaimer/Publisher’s Note: The statements, opinions and data contained in all publications are solely those of the individual author(s) and contributor(s) and not of MDPI and/or the editor(s). MDPI and/or the editor(s) disclaim responsibility for any injury to people or property resulting from any ideas, methods, instructions or products referred to in the content.
Copyright: This open access article is published under a Creative Commons CC BY 4.0 license, which permit the free download, distribution, and reuse, provided that the author and preprint are cited in any reuse.
Prerpints.org logo

Preprints.org is a free preprint server supported by MDPI in Basel, Switzerland.

Subscribe

Disclaimer

Terms of Use

Privacy Policy

Privacy Settings

© 2026 MDPI (Basel, Switzerland) unless otherwise stated