Submitted:
09 June 2025
Posted:
09 June 2025
You are already at the latest version
Abstract

Keywords:
1. Introduction
2. Materials and Methods
2.1. Fish Sampling and Myxosporean Survey
2.2. DNA Extraction, Amplification, and Sequencing
2.3. Sequence Assembly and Phylogenetic Analysis
3. Results
3.1. Species Characterisation of Kentmoseria vulgaris n. sp.
3.2. Kentmoseria lusitanica n. comb. (Sirin, Santos and Rangel, 2018)
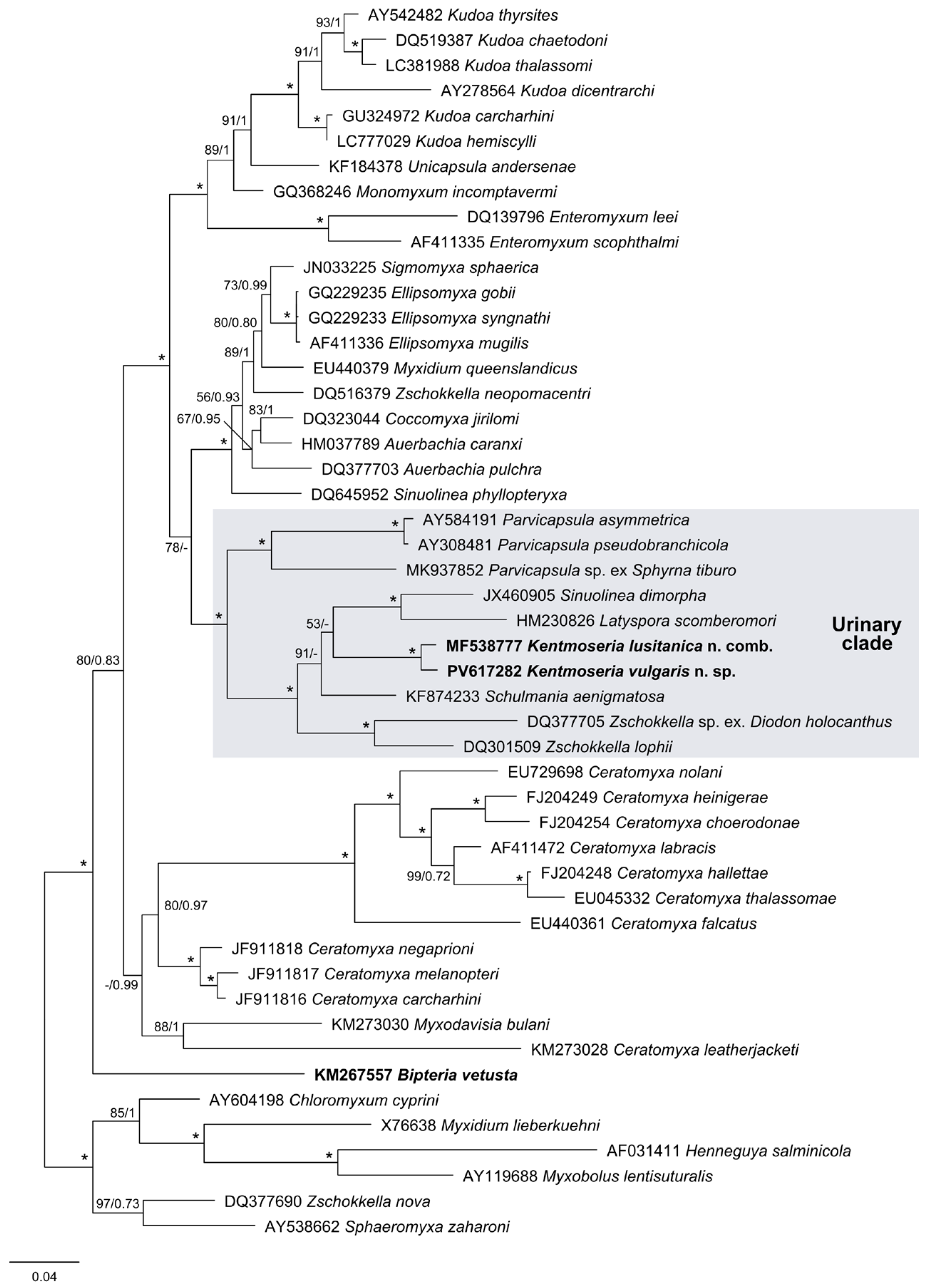
3.3. Phylogenetic Analysis
4. Discussion
Author Contributions
Funding
Institutional Review Board Statement
Informed Consent Statement
Conflicts of Interest
References
- Kent, M.L.; Andree, K.B.; Bartholomew, J.L.; El-Matbouli, M.; Desser, S.S.; Devlin, R.H.; Feist, S.W.; Hedrick, R.P.; Hoffmann, R.W.; Khattra, J.; Hallett, S.L.; Lester, R.J.; Longshaw, M.; Palenzuela, O.; Siddall, M.E.; Xiao, C. Recent advances in our knowledge of the Myxozoa. J. Eukaryot. Microbiol. 2001, 48, 395–413. [Google Scholar] [CrossRef] [PubMed]
- Lom, J.; Dyková, I. Myxozoan genera: definition and notes on taxonomy, life-cycle terminology and pathogenic species. Folia Parasitol. 2006, 53, 1–36. [Google Scholar] [CrossRef]
- Eszterbauer, E.; Atkinson, S.; Diamant, A.; Morris, D.; El-Matbouli, M.; Hartikainen, H. Myxozoan life cycles: practical approaches and insights. In Myxozoan Evolution, Ecology and Development, Okamura, B., Gruhl, A., Bartholomew, J.L. Eds.; Springer International Publishing, 2015; pp. 175–198.
- Yokoyama, H.; Grabner, D.S.; Shirakashi, S. Transmission Biology of the Myxozoa. In Health and Environment in Aquaculture, Carvalho, E., David, G.S., Silva, R.J. Eds.; IntechOpen, 2012; pp. 3–42.
- Fiala, I.; Bartošová-Sojková, P.; Whipps, C.M. Classification and phylogenetics of Myxozoa. In Myxozoan Evolution, Ecology and Development, Okamura, B., Gruhl, A., Bartholomew, J.L. Eds.; Springer International Publishing, 2015; pp. 85–110.
- Okamura, B.; Hartigan, A.; Naldoni, J. Extensive Uncharted Biodiversity: The Parasite Dimension. Integr. Comp. Biol. 2018, 58, 1132–1145. [Google Scholar] [CrossRef]
- Fiala, I. The phylogeny of Myxosporea (Myxozoa) based on small subunit ribosomal RNA gene analysis. Int. J. Parasitol. 2006, 36, 1521–1534. [Google Scholar] [CrossRef]
- Fiala, I.; Bartošová, P. History of myxozoan character evolution on the basis of rDNA and EF-2 data. BMC Evol. Biol. 2010, 10, 228. [Google Scholar] [CrossRef] [PubMed]
- Fiala, I.; Hlavničková, M.; Kodádková, A.; Freeman, M.A.; Bartošová-Sojková, P.; Atkinson, S.D. Evolutionary origin of Ceratonova shasta and phylogeny of the marine myxosporean lineage. Mol. Phylogenet. Evol. 2015, 86, 75–89. [Google Scholar] [CrossRef]
- Liu, Y.; Lövy, A.; Gu, Z.; Fiala, I. Phylogeny of Myxobolidae (Myxozoa) and the evolution of myxospore appendages in the Myxobolus clade. Int. J. Parasitol. 2019, 49, 523–530. [Google Scholar] [CrossRef] [PubMed]
- Bartošová, P.; Fiala, I.; Jirků, M.; Cinková, M.; Caffara, M.; Fioravanti, M.L.; Atkinson, S.D.; Bartholomew, J.L.; Holzer, A.S. Sphaerospora sensu stricto: taxonomy, diversity and evolution of a unique lineage of myxosporeans (Myxozoa). Mol. Phylogenet. Evol. 2013, 68, 93–105. [Google Scholar] [CrossRef] [PubMed]
- Whipps, C.M.; Grossel, G.; Adlard, R.D.; Yokoyama, H.; Bryant, M.S.; Munday, B.L.; Kent, M.L. Phylogeny of the multivalvulidae (Myxozoa : Myxosporea) based on comparative ribosomal DNA sequence analysis. J. Parasitol. 2004, 90, 618–622. [Google Scholar] [CrossRef]
- Lom, J.; Noble, E.R. Revised classification of the class Myxosporea Butschli, 1881. Folia Parasitol. 1984, 31, 193–205. [Google Scholar]
- Kent, M.L.; Moser, M. Ortholinea alata n. sp. (Myxosporea, Ortholineidae) in the Northern Butterfly fish Chaetodon rainfordi. J. Protozool. 1990, 37, 49–51. [Google Scholar] [CrossRef] [PubMed]
- Zhao, Y.; Song, W. Myxoproteus cheni sp n. and Sinuolinea mai sp n. (Myxosporea: Sinuolineidae) parasitic in the urinary bladder of marine fish (Thamnaconus septentrionalis Gunther, 1877) from the Yellow Sea, off the Qingdao coast of China. Acta Protozool. 2001, 40, 125–130. [Google Scholar]
- Kovaleva, A.A.; Zubchenko, A.V.; Krasin, V.K. Foundation of a new Myxosporidean family (Protozoa, Myxosporidia) with a description of two new genera. Parazitologiya 1983, 17, 195–202. [Google Scholar]
- Kodádková, A.; Bartošová-Sojková, P.; Holzer, A.S.; Fiala, I. Bipteria vetusta n. sp. – an old parasite in an old host: tracing the origin of myxosporean parasitism in vertebrates. Int. J. Parasitol. 2015, 45, 269–276. [Google Scholar] [CrossRef]
- Kovaleva, A.A.; Velev, P.; Vladev, P. New data on myxosporidians (Cnidospora: Myxosporea) fauna from commercial fishes of the Atlantic coast of Africa. In Ecology and resources of commercial fishes of the eastern Atlantic, Bukatin, P.A. Ed.; AtlantNIRO, Kaliningrad, 1993; pp. 174–193.
- Kovaleva, A.A.; Rodjuk, G.N. New members of Myxosporidia (Cnidospora, Myxosporea) from fishes in the Falkland-Patagonian region. Parazitologiya 1991, 25, 549–551. [Google Scholar]
- Sirin, C.; Santos, M.J.; Rangel, L.F. Morphological and molecular analyses of Bipteria lusitanica n. sp. in wild white seabream, Diplodus sargus (Linnaeus, 1758) in Portugal. Parasitol. Res. 2018, 117, 2035–2041. [Google Scholar] [CrossRef]
- Kalavati, C.; Anuradha, I. A new myxosporean, Bipteria indica sp. n. (Myxospora: Sinuolineidae) from the gall bladder of the striped mullet, Mugil cephalus Linneaus. Acta Protozool. 1995, 34, 307–309. [Google Scholar]
- Geoffroy, St. Hilaire, E. Poissons du Nil, de la mer Rouge et de la Méditerranée. In Description de l'Egypte ou recueil des observations et des recherches qui ont été faites en Égypte pendant l'expedition de l'Armée français, publié par les ordres de sa Majesté-L'Empereur Napoléon le Grand., Vol. 1; Histoire Naturelle, 1817; pp. 18–27.
- FishStat: Global capture production 1950-2022. Available online: www.fao.org/fishery/en/statistics/software/fishstatj (accessed on 18 March 2025).
- FishStat: Global aquaculture production 1950-2022. Available online: www.fao.org/fishery/en/statistics/software/fishstatj (accessed on 18 March 2025).
- Alama-Bermejo, G.; Raga, J.A.; Holzer, A.S. Host-parasite relationship of Ceratomyxa puntazzi n. sp. (Myxozoa: Myxosporea) and sharpsnout seabream Diplodus puntazzo (Walbaum, 1792) from the Mediterranean with first data on ceratomyxid host specificity in sparids. Vet. Parasitol. 2011, 182, 181–192. [Google Scholar] [CrossRef]
- Athanasopoulou, F.; Prapas, T.; Rodger, H. Diseases of Puntazzo puntazzo Cuvier in marine aquaculture systems in Greece. J. Fish Dis. 1999, 22, 215–218. [Google Scholar] [CrossRef]
- Golomazou, E.; Athanassopoulou, F.; Karagouni, E.; Tsagozis, P.; Tsantilas, H.; Vagianou, S. Experimental transmission of Enteromyxum leei Diamant, Lom and Dyková, 1994 in sharpsnout sea bream, Diplodus puntazzo C. and the effect on some innate immune parameters. Aquaculture 2006, 260, 44–53. [Google Scholar] [CrossRef]
- Lubat, J.; Radujkovic, B.; Marques, A.; Bouix, G. Parasites des poissons marins du Montenegro: Myxosporidies. Acta Adriat. 1989, 30, 31–50. [Google Scholar]
- Katharios, P.; Garaffo, M.; Sarter, K.; Athanasopoulou, F.; Mylonas, C. A case of high mortality due to heavy infestation of Ceratomyxa diplodae in sharpsnout sea bream (Diplodus puntazzo) treated with reproductive steroids. Bull. Eur. Assoc. Fish Pathol. 2007, 27, 43–47. [Google Scholar]
- Merella, P.; Cherchi, S.; Salati, F.; Garippa, G. Parasitological survey of sharpsnout seabream Diplodus puntazzo (Cetti, 1777) reared in sea cages in Sardinia (western Mediterranean). Bull. Eur. Assoc. Fish Pathol. 2005, 25, 140–147. [Google Scholar]
- Rocha, S.; Casal, G.; Rangel, L.; Severino, R.; Castro, R.; Azevedo, C.; Santos, M.J. Ultrastructural and phylogenetic description of Zschokkella auratis sp. nov. (Myxozoa), a parasite of the gilthead seabream Sparus aurata. Dis. Aquat. Org. 2013, 107, 19–30. [Google Scholar] [CrossRef]
- Rocha, S.; Filipe Rangel, L.; Casal, G.; Severino, R.; Soares, F.; Rodrigues, P.; Santos, M.J. Occurrence of two myxosporean parasites in the gall bladder of white seabream Diplodus sargus (L.) (Teleostei, Sparidae), with the morphological and molecular description of Ceratomyxa sargus n. sp. PeerJ 2023, 11, e14599. [Google Scholar] [CrossRef]
- Lom, J.; Arthur, J.R. A guideline for the preparation of species descriptions in Myxosporea. J. Fish Dis. 1989, 12, 151–156. [Google Scholar] [CrossRef]
- Barta, J.R.; Martin, D.S.; Liberator, P.A.; Dashkevicz, M.; Anderson, J.W.; Feighner, S.D. Phylogenetic relationships among eight Eimeria species infecting domestic fowl inferred using complete small subunit ribosomal DNA sequences. J. Parasitol. 1997, 83, 262–271. [Google Scholar] [CrossRef]
- Hillis, D.M.; Dixon, M.T. Ribosomal DNA: molecular evolution and phylogenetic inference. Q. Rev. Biol. 1991, 66, 411–453. [Google Scholar] [CrossRef] [PubMed]
- Hallett, S.L.; Diamant, A. Ultrastructure and small-subunit ribosomal DNA sequence of Henneguya lesteri n. sp. (Myxosporea), a parasite of sand whiting Sillago analis (Sillaginidae) from the coast of Queensland, Australia. Dis. Aquat. Org. 2001, 46, 197–212. [Google Scholar] [CrossRef]
- Kent, M.L.; Khattra, J.; Hedrick, R.P.; Devlin, R.H. Tetracapsula renicola n. sp. (Myxozoa: Saccosporidae); the PKX myxozoan – the cause of proliferative kidney disease of salmonid fishes. J. Parasitol. 2000, 86, 103–111. [Google Scholar]
- Whipps, C.M.; Adlard, R.D.; Bryant, M.S.; Lester, R.J.; Findlay, V.; Kent, M.L. First report of three Kudoa species from eastern Australia: Kudoa thyrsites from mahi mahi (Coryphaena hippurus), Kudoa amamiensis and Kudoa minithyrsites n. sp. from sweeper (Pempheris ypsilychnus). J. Eukaryot. Microbiol. 2003, 50, 215–219. [Google Scholar] [CrossRef]
- Werle, E.; Schneider, C.; Renner, M.; Völker, M.; Fiehn, W. Convenient single-step, one tube purification of PCR products for direct sequencing. Nucleic Acids Res. 1994, 22, 4354–4355. [Google Scholar] [CrossRef] [PubMed]
- Tamura, K.; Stecher, G.; Kumar, S. MEGA11: Molecular Evolutionary Genetics Analysis Version 11. Mol. Biol. Evol. 2021, 38, 3022–3027. [Google Scholar] [CrossRef] [PubMed]
- Katoh, K.; Rozewicki, J.; Yamada, K.D. MAFFT online service: multiple sequence alignment, interactive sequence choice and visualization. Brief. Bioinform. 2019, 20, 1160–1166. [Google Scholar] [CrossRef]
- Dereeper, A.; Guignon, V.; Blanc, G.; Audic, S.; Buffet, S.; Chevenet, F.; Dufayard, J.F.; Guindon, S.; Lefort, V.; Lescot, M.; Claverie, J.M.; Gascuell, O. Phylogeny.fr: robust phylogenetic analysis for the non-specialist. Nucleic Acids Res. 2008, 36, W465–W469. [Google Scholar] [CrossRef] [PubMed]
- Castresana, J. Selection of Conserved Blocks from Multiple Alignments for Their Use in Phylogenetic Analysis. Mol. Biol. Evol. 2000, 17, 540–552. [Google Scholar] [CrossRef]
- Guindon, S.; Dufayard, J.F.; Lefort, V.; Anisimova, M.; Hordijk, W.; Gascuel, O. New Algorithms and Methods to Estimate Maximum-Likelihood Phylogenies: Assessing the Performance of PhyML 3.0. Syst. Biol. 2010, 59, 307–321. [Google Scholar] [CrossRef]
- Ronquist, F.; Huelsenbeck, J.P. MrBayes 3: Bayesian phylogenetic inference under mixed models. Bioinformatics 2003, 19, 1572–1574. [Google Scholar] [CrossRef]
- Kuiter, R.H. Guide to Sea Fishes of Australia; New Holland Publishers, 2023; pp. 433.
- Bauchot, M.L.; Hureau, J.C. Sparidae. In Check-list of the Fishes of the Eastern Tropical Atlantic (CLOFETA), Quero, J.C., Hureau, J.C., Karrer, C., Post, A., Saldanha, L. Eds.; Vol. 2; JNICT, Lisbon; SEI, Paris; and UNESCO, Paris, 1990.
- Fiala, I.; Bartošová-Sojková, P.; Okamura, B.; Hartikainen, H. Adaptive Radiation and Evolution Within the Myxozoa. In Myxozoan Evolution, Ecology and Development, Okamura, B., Gruhl, A., Bartholomew, J.L. Eds.; Springer International Publishing, 2015; pp. 69–84.
- Bartošová, P.; Fiala, I.; Hypša, V. Concatenated SSU and LSU rDNA data confirm the main evolutionary trends within myxosporeans (Myxozoa: Myxosporea) and provide an effective tool for their molecular phylogenetics. Mol. Phylogenet. Evol. 2009, 53, 81–93. [Google Scholar] [CrossRef]
- Gunter, N.; Adlard, R. The demise of Leptotheca Thélohan, 1895 (Myxozoa: Myxosporea: Ceratomyxidae) and assignment of its species to Ceratomyxa Thélohan, 1892 (Myxosporea: Ceratomyxidae), Ellipsomyxa Koie, 2003 (Myxosporea: Ceratomyxidae), Myxobolus Bütschli, 1882 and Sphaerospora Thélohan, 1892 (Myxosporea: Sphaerosporidae). Syst. Parasitol. 2010, 75, 81–104. [Google Scholar]
- Whipps, C.M. Interrenal disease in bluegills (Lepomis macrochirus) caused by a new genus and species of Myxozoan. J. Parasitol. 2011, 97, 1159–1165. [Google Scholar] [CrossRef] [PubMed]
- Atkinson, S.D.; Foott, J.S.; Bartholomew, J.L. Erection of Ceratonova n. gen. (Myxosporea: Ceratomyxidae) to encompass freshwater species C. gasterostea n. sp. from threespine stickleback (Gasterosteus aculeatus) and C. shasta n. comb. from salmonid fishes. J. Parasitol. 2014, 100, 640–645. [Google Scholar] [CrossRef] [PubMed]
- Freeman, M.A.; Kristmundsson, A. Studies of Myxidium giardi Cépède, 1906 infections in Icelandic eels identifies a genetically diverse clade of myxosporeans that represents the Paramyxidium n. g. (Myxosporea: Myxidiidae). Parasit. Vectors 2018, 11, 551. [Google Scholar] [CrossRef]
- Lom, J.; Dyková, I. New species of the genera Zschokkella and Ortholinea (Myxozoa) from the Southeast Asian teleost fish, Tetraodon fluviatilis. Folia Parasitol. 1995, 42, 161–168. [Google Scholar]
- Guo, Q.; Huang, M.; Liu, Y.; Zhang, X.; Gu, Z. Morphological plasticity in Myxobolus Bütschli, 1882: a taxonomic dilemma case and renaming of a parasite species of the common carp. Parasit. Vectors 2018, 11, 399. [Google Scholar] [CrossRef]
- Zhai, Y.; Whipps, C.M.; Gu, Z.; Guo, Q.; Wu, Z.; Wang, H.; Liu, Y. Intraspecific morphometric variation in myxosporeans. Folia Parasitol. 2016, 63, 011. [Google Scholar] [CrossRef]
- Karlsbakk, E.; Kristmundsson, A.; Albano, M.; Brown, P.; Freeman, M.A. Redescription and phylogenetic position of Myxobolus aeglefini and Myxobolus platessae n. comb. (Myxosporea), parasites in the cartilage of some North Atlantic marine fishes, with notes on the phylogeny and classification of the Platysporina. Parasitol. Int. 2017, 66, 952–959. [Google Scholar] [CrossRef]
- Rocha, S.; Rocha, F.; Casal, G.; Mendonca, I.; Oliveira, E.; Al-Quraishy, S.; Azevedo, C. Supplemental diagnosis and phylogeny of Myxobolus absonus (Cnidaria, Myxozoa) from the eye of the freshwater fish Pimelodus maculatus (Siluriformes, Pimelodidae). Acta Trop. 2019, 191, 87–97. [Google Scholar] [CrossRef]
- Rocha, S.; Azevedo, C.; Oliveira, E.; Alves, A.; Antunes, C.; Rodrigues, P.; Casal, G. Phylogeny and comprehensive revision of mugiliform-infecting myxobolids (Myxozoa, Myxobolidae), with the morphological and molecular redescription of the cryptic species Myxobolus exiguus. Parasitology 2019, 146, 479–496. [Google Scholar] [CrossRef]
- Alama-Bermejo, G.; Jirků, M.; Kodádková, A.; Pecková, H.; Fiala, I.; Holzer, A.S. Species complexes and phylogenetic lineages of Hoferellus (Myxozoa, Cnidaria) including revision of the genus: A problematic case for taxonomy. Parasit. Vectors 2016, 9, 1–21. [Google Scholar] [CrossRef]
- Alama-Bermejo, G.; Viozzi, G.P.; Waicheim, M.A.; Flores, V.R.; Atkinson, S.D. Host-parasite relationship of Ortholinea lauquen sp. nov. (Cnidaria: Myxozoa) and the fish Galaxias maculatus in northwestern Patagonia, Argentina. Dis. Aquat. Org. 2019, 136, 163–174. [Google Scholar] [CrossRef] [PubMed]
- Chandran, A.; Zacharia, P.U.; Sanil, N.K. Ortholinea scatophagi (Myxosporea: Ortholineidae), a novel myxosporean infecting the spotted scat, Scatophagus argus (Linnaeus 1766) from southwest coast of India. Parasitol. Int. 2020, 75, 102020. [Google Scholar] [CrossRef]
- Shin, S.P.; Jin, C.N.; Sohn, H.; Kim, J.; Lee, J. Ortholinea nupchi n. sp. (Myxosporea: Ortholineidae) from the urinary bladder of the cultured olive flounder Paralichthys olivaceus, South Korea. Parasitol. Int. 2023, 94, 102734. [Google Scholar] [CrossRef] [PubMed]
- Rangel, L.F.; Rocha, S.; Casal, G.; Castro, R.; Severino, R.; Azevedo, C.; Cavaleiro, F.; Santos, M.J. Life cycle inference and phylogeny of Ortholinea labracis n. sp. (Myxosporea: Ortholineidae), a parasite of the European seabass Dicentrarchus labrax (Teleostei: Moronidae), in a Portuguese fish farm. J. Fish Dis. 2017, 40, 243–262. [Google Scholar] [CrossRef] [PubMed]
- Lisnerová, M.; Martinek, I.N.; Alama-Bermejo, G.; Bouberlová, K.; Schaeffner, B.C.; Nkabi, N.; Holzer, A.S.; Bartošová-Sojková, P. An ancient alliance: Matching evolutionary patterns of cartilaginous fishes (Elasmobranchii) and chloromyxid parasites (Myxozoa). Infect. Genet. Evol. 2022, 103, 105346. [Google Scholar] [CrossRef]
- Holzer, A.S.; Bartošová-Sojková, P.; Born-Torrijos, A.; Lovy, A.; Hartigan, A.; Fiala, I. The joint evolution of the Myxozoa and their alternate hosts: A cnidarian recipe for success and vast biodiversity. Mol. Ecol. 2018, 27, 1651–1666. [Google Scholar] [CrossRef]
- Lisnerová, M.; Fiala, I.; Cantatore, D.; Irigoitia, M.; Timi, J.; Pecková, H.; Bartošová-Sojková, P.; Sandoval, C.M.; Luer, C.; Morris, J.; Holzer, A.S. Mechanisms and Drivers for the Establishment of Life Cycle Complexity in Myxozoan Parasites. Biology 2020, 9, 10. [Google Scholar] [CrossRef]
- Kodádková, A.; Dyková, I.; Tyml, T.; Ditrich, O.; Fiala, I. Myxozoa in high Arctic: Survey on the central part of Svalbard archipelago. Int. J. Parasitol. Parasites Wildl. 2014, 3, 41–56. [Google Scholar] [CrossRef]
- Rocha, S.; Casal, G.; Rangel, L.; Castro, R.; Severino, R.; Azevedo, C.; Santos, M.J. Ultrastructure and phylogeny of Ceratomyxa auratae n. sp. (Myxosporea: Ceratomyxidae), a parasite infecting the gilthead seabream Sparus aurata (Teleostei: Sparidae). Parasitol. Int. 2015, 64, 305–313. [Google Scholar] [CrossRef]




| Name | Sequence (5’-3’) | Paired with | Source |
| ERIB1 | ACC TGG TTG ATC CTG CCA G | ERIB10 | Barta et al. (1997) |
| ERIB10 | CTT CCG CAG GTT CAC CTA CGG | ERIB1 | Barta et al. (1997) |
| 18E | CTG GTT GAT CCT GCC AGT | ACT1R, MyxGen4r | Hillis and Dixon (1991) |
| MyxospecF | TTC TGC CCT ATC AAC TTG TTG | MyxGen4r, 18R | Fiala (2006) |
| ACT1R | AAT TTC ACC TCT CGC TGC CA | 18E | Hallett and Diamant (2001) |
| MyxGen4r | ACC TGT TAT TGC CAC GCT | 18E, MyxospecF | Kent et al. (2000) |
| 18R | CTA CGG AAA CCT TGT TAC G | MyxospecF | Whipps et al. 2003 |
| D. vulgaris specimen # | ||||||||||||
| 1 | 2 | 3 | 4 | 5 | 6 | 7 | 8 | 9 | 10 | 11 | 12 | |
| Gallbladder | – | – | – | – | – | – | – | – | – | – | – | C1, C2 |
| Spleen | Mb | Mb | – | – | – | Mb | – | – | – | – | – | – |
| Kidney | Mb | – | Kl | Sp, Kl | Sp | Mb | Mb, Sp | – | Kv | – | Sp | – |
| Urinary bladder | – | – | Kl | Kl | – | – | – | – | Kv | – | – | – |
Disclaimer/Publisher’s Note: The statements, opinions and data contained in all publications are solely those of the individual author(s) and contributor(s) and not of MDPI and/or the editor(s). MDPI and/or the editor(s) disclaim responsibility for any injury to people or property resulting from any ideas, methods, instructions or products referred to in the content. |
© 2025 by the authors. Licensee MDPI, Basel, Switzerland. This article is an open access article distributed under the terms and conditions of the Creative Commons Attribution (CC BY) license (http://creativecommons.org/licenses/by/4.0/).
