Submitted:
22 January 2025
Posted:
23 January 2025
You are already at the latest version
Abstract
Keywords:
1. Introduction
2. Materials and Methods
2.1. Data mining and Retrieval of Antibiotic Resistance Proteins
2.2. Data Mining and Retrieval of Natural Compounds with Known Antibiotic Activities
2.3. Docking of the Natural Compounds Against the MRSA Antibiotic-Resistance Protein
2.4. Analyses of the Binding Affinity of the Antibiotic Resistance Proteins to the Natural Compounds
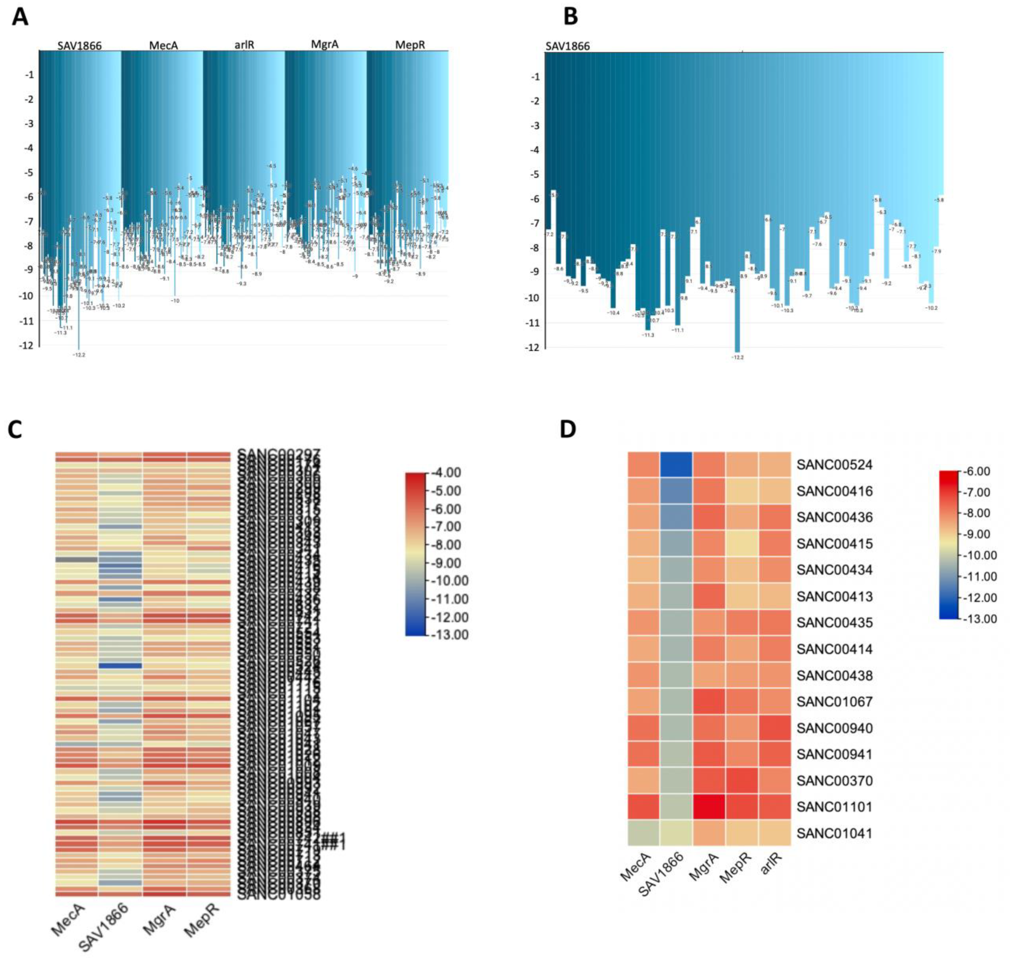
3. Results
4. Discussion
5. Conclusions
Supplementary Materials
Author Contributions
Funding
Institutional Review Board Statement
Informed Consent Statement
Data Availability Statement
Conflicts of Interest
References
- Adelusi, T.I., et al. Molecular modeling in drug discovery. Informatics in Medicine Unlocked 2022:100880.
- Agnihotry, S., et al. Molecular docking and structure-based drug design. Computer-aided drug design 2020:115-131.
- Akhtar, A.A. and Turner, D.P. The role of bacterial ATP-binding cassette (ABC) transporters in pathogenesis and virulence: Therapeutic and vaccine potential. Microbial Pathogenesis 2022;171:105734.
- Álvarez-Martínez, F., et al. Antibacterial plant compounds, extracts and essential oils: An updated review on their effects and putative mechanisms of action. Phytomedicine 2021;90:153626.
- Barbieri, R., et al. Phytochemicals for human disease: An update on plant-derived compounds antibacterial activity. Microbiological research 2017;196:44-68.
- Berman, H.M., et al. The protein data bank. Nucleic acids research 2000;28(1):235-242.
- Birukou, I., et al. The molecular mechanisms of allosteric mutations impairing MepR repressor function in multidrug-resistant strains of Staphylococcus aureus. MBio 2013;4(5):e00528-00513.
- Brown, N.M., et al. Treatment of methicillin-resistant Staphylococcus aureus (MRSA): updated guidelines from the UK. JAC-Antimicrobial Resistance 2021;3(1):dlaa114.
- Burley, S.K., et al. Protein Data Bank (PDB): the single global macromolecular structure archive. Protein crystallography: methods and protocols 2017:627-641.
- Chen, C., et al. TBtools, a toolkit for biologists integrating various biological data handling tools with a user-friendly interface. BioRxiv 2018;289660(10.1101):289660.
- Chen, P.R., et al. An oxidation-sensing mechanism is used by the global regulator MgrA in Staphylococcus aureus. Nature chemical biology 2006;2(11):591-595.
- Chukwujekwu, J., Van Heerden, F. and Van Staden, J. Antibacterial activity of flavonoids from the stem bark of Erythrina caffra thunb. Phytotherapy Research 2011;25(1):46-48.
- Dahiya, P. and Purkayastha, S. Phytochemical screening and antimicrobial activity of some medicinal plants against multi-drug resistant bacteria from clinical isolates. Indian journal of pharmaceutical sciences 2012;74(5):443.
- Dashtbani-Roozbehani, A. and Brown, M.H. Efflux pump mediated antimicrobial resistance by staphylococci in health-related environments: challenges and the quest for inhibition. Antibiotics 2021;10(12):1502.
- Dawson, R.J. and Locher, K.P. Structure of a bacterial multidrug ABC transporter. Nature 2006;443(7108):180-185.
- Diallo, B., et al. SANCDB: an update on South African natural compounds and their readily available analogs. Journal of Cheminformatics 2021;13(1):1-14.
- Dugassa, J. and Shukuri, N. Review on antibiotic resistance and its mechanism of development. Journal of Health, Medicine and Nursing 2017;1(3):1-17.
- Elal Mus, T., et al. Investigation of mecA gene, virulence traits and antibiotic resistance profiles in methicillin-resistant Staphylococcus aureus isolates from dairy products. Journal of Food Safety 2019;39(3):e12620.
- Elmaidomy, A.H., et al. Antimicrobial potentials of natural products against multidrug resistance pathogens: A comprehensive review. RSC advances 2022;12(45):29078-29102.
- English, B.K. and Gaur, A.H. The use and abuse of antibiotics and the development of antibiotic resistance. Hot topics in infection and immunity in children VI 2010:73-82.
- Feig, M. Computational protein structure refinement: almost there, yet still so far to go. Wiley Interdisciplinary Reviews: Computational Molecular Science 2017;7(3):e1307.
- Ferreira, L.G., et al. Molecular docking and structure-based drug design strategies. Molecules 2015;20(7):13384-13421.
- Gore, S., et al. Validation of structures in the Protein Data Bank. Structure 2017;25(12):1916-1927.
- Hatherley, R., et al. SANCDB: a South African natural compound database. Journal of cheminformatics 2015;7:1-9.
- Kane, T.L., Carothers, K.E. and Lee, S.W. Virulence factor targeting of the bacterial pathogen Staphylococcus aureus for vaccine and therapeutics. Current drug targets 2018;19(2):111-127.
- Kiplimo, J.J. and Koorbanally, N.A. Antibacterial activity of an epoxidised prenylated cinnamaldehdye derivative from Vepris glomerata. Phytochemistry Letters 2012;5(3):438-442.
- Kurlenda, J. and Grinholc, M. Alternative therapies in Staphylococcus aureus diseases. Acta Biochimica Polonica 2012;59(2).
- Lade, H. and Kim, J.-S. Bacterial targets of antibiotics in methicillin-resistant Staphylococcus aureus. Antibiotics 2021;10(4):398.
- Lall, N., et al. Alkaloids from aerial parts of Annona senegalensis against Streptococcus mutans. Natural Product Research 2017;31(16):1944-1947.
- Langeveld, W.T., Veldhuizen, E.J. and Burt, S.A. Synergy between essential oil components and antibiotics: a review. Critical reviews in microbiology 2014;40(1):76-94.
- Lee, A.S., et al. Methicillin-resistant Staphylococcus aureus. Nature reviews Disease primers 2018;4(1):1-23.
- Li, X.-C., van der Bijl, P. and Wu, C.D. Binaphthalenone Glycosides from African Chewing Sticks, Diospyros l ycioides. Journal of natural products 1998;61(6):817-820.
- Lim, D. and Strynadka, N.C. Structural basis for the β lactam resistance of PBP2a from methicillin-resistant Staphylococcus aureus. Nature structural biology 2002;9(11):870-876.
- Liu, Y., et al. CB-Dock2: Improved protein–ligand blind docking by integrating cavity detection, docking and homologous template fitting. Nucleic Acids Research 2022;50(W1):W159-W164.
- Lowy, F.D. Antimicrobial resistance: the example of Staphylococcus aureus. The Journal of clinical investigation 2003;111(9):1265-1273.
- Marquez, B., et al. Multidrug resistance reversal agent from Jatropha elliptica. Phytochemistry 2005;66(15):1804-1811.
- Martin, K.W. and Ernst, E. Herbal medicines for treatment of bacterial infections: a review of controlled clinical trials. Journal of Antimicrobial Chemotherapy 2003;51(2):241-246.
- Meng, X.-Y., et al. Molecular docking: a powerful approach for structure-based drug discovery. Current computer-aided drug design 2011;7(2):146-157.
- Morell, E.A. and Balkin, D.M. Methicillin-resistant Staphylococcus aureus: a pervasive pathogen highlights the need for new antimicrobial development. The Yale journal of biology and medicine 2010;83(4):223.
- Müller, S., et al. Poorly cross-linked peptidoglycan in MRSA due to mecA induction activates the inflammasome and exacerbates immunopathology. Cell host & microbe 2015;18(5):604-612.
- Mun, S.-H., et al. Curcumin reverse methicillin resistance in Staphylococcus aureus. Molecules 2014;19(11):18283-18295.
- Nandhini, P., et al. In-Silico molecular screening of natural compounds as a potential therapeutic inhibitor for Methicillin-resistant Staphylococcus aureus inhibition. Chemico-Biological Interactions 2023;374:110383.
- Nascimento, G.G., et al. Antibacterial activity of plant extracts and phytochemicals on antibiotic-resistant bacteria. Brazilian journal of microbiology 2000;31:247-256.
- Otarigho, B. and Falade, M.O. Analysis of antibiotics resistant genes in different strains of Staphylococcus aureus. Bioinformation 2018;14(3):113.
- Otarigho, B. and Falade, M.O. Computational Screening of Approved Drugs for Inhibition of the Antibiotic Resistance Gene mecA in Methicillin-Resistant Staphylococcus aureus (MRSA) Strains. BioTech 2023;12(2):25.
- Ouyang, Z., et al. Deciphering the activation and recognition mechanisms of Staphylococcus aureus response regulator ArlR. Nucleic Acids Research 2019;47(21):11418-11429.
- Pendota, S., Aderogba, M. and Van Staden, J. In vitro antimicrobial activity of extracts and an isolated compound from Boscia albitrunca leaves. South African Journal of Botany 2015;96:91-93.
- Pinzi, L. and Rastelli, G. Molecular docking: shifting paradigms in drug discovery. International journal of molecular sciences 2019;20(18):4331.
- Pollo, L.A., et al. Search for antimicrobial activity among fifty-two natural and synthetic compounds identifies anthraquinone and polyacetylene classes that inhibit Mycobacterium tuberculosis. Frontiers in Microbiology 2021;11:622629.
- Porras, G., et al. Ethnobotany and the role of plant natural products in antibiotic drug discovery. Chemical reviews 2020;121(6):3495-3560.
- Skariyachan, S., et al. Computer aided screening and evaluation of herbal therapeutics against MRSA infections. Bioinformation 2011;7(5):222.
- Turner, N.A., et al. Methicillin-resistant Staphylococcus aureus: an overview of basic and clinical research. Nature Reviews Microbiology 2019;17(4):203-218.
- Van der Kooy, F., Meyer, J. and Lall, N. Antimycobacterial activity and possible mode of action of newly isolated neodiospyrin and other naphthoquinones from Euclea natalensis. South African Journal of Botany 2006;72(3):349-352.
- Velamakanni, S., et al. Multidrug transport by the ABC transporter Sav1866 from Staphylococcus aureus. Biochemistry 2008;47(35):9300-9308.
- Vestergaard, M., Frees, D. and Ingmer, H. Antibiotic resistance and the MRSA problem. Microbiology spectrum 2019;7(2):7.2. 18.
- Wielders, C., et al. mecA gene is widely disseminated in Staphylococcus aureus population. Journal of clinical microbiology 2002;40(11):3970-3975.
- Yao, Y.: University of Cambridge; 2011. Multidrug transport by the ABC transporter Sav1866 from Staphylococcus aureus.
- Yoshikai, H., et al. Multidrug-resistance transporter AbcA secretes Staphylococcus aureus cytolytic toxins. The Journal of Infectious Diseases 2016;213(2):295-304.
- Zoraghi, R., et al. Methicillin-resistant Staphylococcus aureus (MRSA) pyruvate kinase as a target for bis-indole alkaloids with antibacterial activities. Journal of Biological Chemistry 2011;286(52):44716-44725.







Disclaimer/Publisher’s Note: The statements, opinions and data contained in all publications are solely those of the individual author(s) and contributor(s) and not of MDPI and/or the editor(s). MDPI and/or the editor(s) disclaim responsibility for any injury to people or property resulting from any ideas, methods, instructions or products referred to in the content. |
© 2025 by the authors. Licensee MDPI, Basel, Switzerland. This article is an open access article distributed under the terms and conditions of the Creative Commons Attribution (CC BY) license (http://creativecommons.org/licenses/by/4.0/).