Preprint
Article

This version is not peer-reviewed.

Further Insights into the Universe Evolution Problem

Submitted:

27 January 2026

Posted:

28 January 2026

You are already at the latest version

Abstract
The ΛCDM cosmological model has been highly successful in describing the large-scale structure and evolution of the Universe, yet it continues to face persistent challenges, most notably the cosmological constant problem and the Hubble tension. Building upon a recently proposed conceptual framework, this work investigates the temporal evolution of the Universe’s total energy density and its constituent components—dark energy, matter, and radiation—under the assumptions that the Hubble parameter evolves inversely with cosmic time and that gravitationally repulsive dark energy remains in dynamical balance with attractive matter–radiation components. Within this framework, the Universe expands linearly with time and exhibits zero acceleration, sustained by a constant expectation value of an energy inflow rate attributed to gravity-driven vacuum energy fluctuations. Analytical results indicate that dark energy acts as a persistent energy reservoir, continuously supplying energy for the formation and evolution of matter and radiation throughout cosmic history. A simplified phenomenological description of the radiation–matter transition, while not derived from first principles, is shown to reproduce the broad thermal history of the Universe, yielding temperature estimates in good agreement with established cosmological epochs from the Planck era to the present day. Furthermore, the framework offers a potential pathway toward reconciling quantum field theory predictions of vacuum energy density with cosmological observations and provides a possible explanation for the unexpectedly rapid formation and maturity of early galaxies observed at high redshift.
Keywords: 
;  ;  ;  ;  ;  

1. Introduction

Modern cosmology rests upon the ΛCDM (Lambda Cold Dark Matter) model, which provides a quantitative description of the universe’s large-scale structure and evolution. According to current observations, the universe is composed primarily of dark energy, matter (both dark and baryonic), and radiation [1,2]. Dark energy dominates the present-day cosmic energy budget, driving the expansion of the universe.
Present theoretical considerations suggest that dark energy may arise from a scalar field (quintessence), modified gravity, or vacuum energy, but its physical origin remains elusive [3]. However, the “cosmological constant problem” [4] persists as one of the most severe fine-tuning challenges in physics. This problem refers to the enormous discrepancy between the theoretically predicted and the observed values of the vacuum energy density (or cosmological constant, Λ) in the universe. Quantum field theory predicts that empty space should have an immense energy density—about 10¹²⁰ times larger than what cosmological observations (such as the universe’s expansion rate) actually show [5].
An additional issue is the Hubble tension, referring to the discrepancy between the value of the Hubble constant (H₀) inferred from the early universe (e.g., cosmic microwave background data interpreted using the ΛCDM model) and the value measured directly in the local universe using supernovae and Cepheid variables [6]. The CMB-based ΛCDM estimate gives a lower H₀, while local measurements yield a higher one—a difference that may indicate unknown systematics or new physics beyond ΛCDM.
To address such discrepancies, a new conceptual framework was introduced by [7], offering a promising route toward resolving these problems. Among its key findings are: (a) The universe’s total energy density evolves as a function of time, reaching values remarkably close to the vacuum energy density expected from quantum field theory at Planck scales. This behavior offers a potential resolution to both the longstanding cosmological constant discrepancy and the Hubble tension problem. (b) The universe expands with zero acceleration, supported by a quantized energy inflow rate emerging from gravity-driven vacuum energy fluctuations with a constant expectation value (ER).
This framework is grounded in two core hypotheses:
  • The Hubble parameter evolves inversely with the age of the universe.
  • The gravitationally repulsive dark energy and the gravitationally attractive constituents (matter and radiation) remain in dynamical balance, in conceptual consistency with Newton’s third law.
These two hypotheses are treated as inseparable parts of General Relativity (GR) and the standard Friedmann equations for a flat Friedmann–Lemaître–Robertson–Walker (FLRW) universe, excluding the cosmological constant. The framework also capitalizes on contemporary knowledge of the universe’s composition. Preliminary comparisons of the Hubble parameter with state-of-the-art observations for a moderate range of redshifts have been encouraging.
Discrepancies are expected when dealing with the early universe, where the cosmological constant problem is more pronounced. Initial estimations at the Planck scale indicate a relatively high dark energy density compared to the radiation density, with an approximate ratio of 4:1 [7]. Therefore, further investigation is warranted. The main aim of the present study is to examine how this new conceptual framework interprets the evolution of the universe’s individual components, including its thermal history and the role of dark energy in these processes. The objective of the present work is not to establish a fundamental microscopic theory of dark energy or vacuum physics, but rather to examine whether a simplified, phenomenological framework can provide a coherent and physically transparent description of the Universe’s global evolution. In this sense, the approach is intended to offer qualitative insight and conceptual guidance for future fundamental research aimed at assessing the validity and physical origin of the proposed framework.

2. The Present Approach and the Results.

2.1. The Basics

The present analysis builds upon the fundamental relationship introduced in [7], which defines the Hubble parameter H(t) as the relative expansion rate of the Universe at cosmic time t after the Big Bang,
H t = a   ˙ ( t ) a ( t ) = 1 t
where a(t) denotes the cosmic scale factor.
Εquation (1) is claimed to be valid from Plack epoch. For the current epoch, the Hubble parameter may be well approximated by Equation (1) i.e.
H 0 1 t 0
where t 0 is the present age of the universe.
Solving Equation (1) yields a linear evolution of the scale factor with cosmic time,
  a t   ~ t
As a consequence, any characteristic physical length scale R(t) in the Universe evolves according to Equation (4) :
R t = R ( τ ) · t τ
where denotes an initial reference time and t the corresponding later epoch.
Following the Big Bang, any length scale generated at the Planck epoch may be assumed to originate at τ = t P l , the Planck time. Setting this value in Equation (4) and taking into consideration that R t P l = c · t P l , The physical radius of the Universe evolves linearly with cosmic time, as given by Equation (5) :
R t = c · t
indicating a linear expansion with cosmic time.
This result, implied by Equations (5) and (6), indicates that the Universe expands without acceleration, with an effective expansion rate equal to the speed of light. Importantly, this “speed” refers to the growth of the cosmological length scale rather than to the local motion of matter through spacetime. In this sense, the expansion remains consistent with the principles of special relativity, which constrain local signal propagation but not metric expansion.
This behavior is consistent with the second Friedmann acceleration equation for a flat FLRW universe, which reduces in this case to Equation (6):
a ¨ t = 0
leading to the fundamental relationship for the total pressure (P) given by Equation (7):
P + 1 3 · ρ = 0
We now consider the total energy content of the Universe, approximated as:
E ( t ) ρ · 4 π 3 R ( t ) 3
where ρ=ρ(t) represents the universe’s energy density and R is given by the relationship (5).
where ρ(t)\rho(t)ρ(t) represents the average cosmic energy density and R(t)
is given by Eq. (5).
The differentiation of Equation (8) and the application of the 3rd Friedmann energy equation lead to following relationship for the total energy rate ( E ˙ ) :
E ˙ = 4 π R 3 · H t · P
A key result reported in Bartzis (2025) is that the rate of energy inflow into the expanding Universe exhibits a constant expectation value (ER) ,
< E ˙ > = E R c 2 G 5
Details of the derivation of Equations (9) and (10) are provided in [7]
In summary, the set of equations presented above, constitutes a closed and self-consistent dynamical system. This system can be written in a form formally equivalent to the standard Friedmann equations for a spatially flat FLRW universe without an explicit cosmological constant, while adopting a different physical interpretation of the energy budget and its evolution. Although the field equations retain their standard Friedmann form, the underlying physical interpretation differs from ΛCDM due to the presence of a constant energy inflow and non-adiabatic energy exchange among cosmic components, leading in particular to modified early-universe behavior. This alternative perspective will be explored further in the following sections.

2.2. The Universe Composition Evolution

Unless otherwise stated, all quantities refer to spatial averages within a flat FLRW cosmology.
Recall that the total pressure P is the sum of the partial pressures of its constituents, namely
P P m + P r a d + P d e
where m, rad, and de denote matter, radiation, and dark energy, respectively.
Following the state of the art, the corresponding equations of state , for the attractive gravity constituents are given by (e.g. [8]):
P m 0
P r a d = 1 3 · ρ r a d
In the present conceptual framework ([7]), dark energy is treated as a perfect fluid :
P d e = 1 2 · ρ d e
Having defined the equations of state for each constituent, we may now examine the universe’s composition and its transformation.
Concerning the energy conservation per each constituent, energy exchange among the cosmic components is described phenomenologically through internal energy exchange terms, as expressed by Equations (13a) and (13b), while preserving local covariant conservation:
ρ i ˙ = 3 H ρ i + P i + Q i
under the condition that :
Q i = 0
The source term Q i allows for internal energy exchange among constituents.
In cosmological modeling, the inclusion of an additional source term in the 3rd Friedmann equation has been widely employed to describe internal energy exchange among the different constituents of the Universe (e.g. [9]). The standard adiabatic conservation law (i.e.   Q i = 0   ) assumes that each component (e.g., radiation, matter, or dark energy) evolves independently, without exchanging energy or particles. However, both theoretical and observational considerations motivate departures from this idealization. In the early universe, phenomena such as reheating and particle creation after inflation ([10,11]) require modeling energy transfer between fields, while in the late universe, interacting dark energy–dark matter scenarios have been proposed to alleviate the coincidence problem—the question of why the energy densities of dark matter and dark energy are of the same order of magnitude today despite evolving differently[12,13]. Similarly, within the framework of nonequilibrium thermodynamics, source terms have been introduced to account for particle production or bulk viscous dissipation in the cosmic fluid [14,15]. In other words, the introduction of such a source term ( Q i ) provides a phenomenological and sometimes field-theoretic means to describe realistic, non-adiabatic cosmic evolution where internal energy exchange plays a role.
The volume-integrated version of Equation (13a) can be derived analogously to Equation (9), yielding Equation (14):
E R i = 4 π R 3 3 ( 3 H · P i + Q i )
Where E R i is the energy rate for the component i.
Dividing Equation (14) by Equation (9), we obtain Equation (15a)
E R i E R P i P + q ι
where
q i = 4 π R 3 3 · Q i E R
and
q i = 0
The dimensionless parameters q i represent the fractional internal energy exchange rates among the cosmic components. obeying to constraint (15c).
We can define the corresponding density parameters:
Ω i = ρ i ρ = E i E
In this case , if we take into consideration that under the present conceptual framework, ER is a constant and consequently E ~ t , the Equation (15a) can be rewritten:
E R i E R = 1 E R · ϑ ϑ t Ω i E = Ω i + t · Ω i ˙ P i P + q ι
Applying the individual equations of state (12) and the total pressure equation of state (7) to the equation (17), we obtain per constituent:
E R d e E R = Ω d e + t · Ω ˙ d e 3 2 Ω d e + q d e
E R r a d E R = Ω r a d + t · Ω ˙ r a d Ω r a d + q r a d
E R m E R = Ω m + t · Ω ˙ m q m
By adding Equations (18a)–(18c), we derive the relationship given by Equation (19a):
Ω d e = 2 · 3 ( Ω r a d + 1 )
Taking into consideration that Ω d e + Ω r a d + Ω n = 1   we estimate Ω m :
Ω m = 1 3 5 3 · Ω r a d
The differentiation of Equations (19a) and (19b) leads to the additional relationships:
Ω ˙ d e = 2 3 · Ω ˙ r a d  
Ω ˙ m = 5 3 · Ω ˙ r a d
In summary, the coupled system of Equations (18)–(20) provides a self-consistent frame for quantitatively investigating how the proposed conceptual model describes the temporal evolution of the universe’s individual components. In particular, this formulation allows one to follow the time dependence of the parameters, starting near the boundary of the Planck epoch and extending into later cosmological eras.
It should be emphasized, however, that such an analysis is subject to several inherent limitations. These include: (i) the scarcity and largely indirect nature of observational constraints on the very early universe; (ii) uncertainties associated with the modeling assumptions and parameterizations employed within the theoretical framework; and (iii) the sensitivity of the results to the choice of initial conditions, which may amplify small deviations when extrapolated from Planck-scale physics to cosmological times. Additional challenges arise from the possible breakdown of classical spacetime descriptions at ultra-high energies, as well as from degeneracies among competing cosmological models that can lead to similar late-time observables. [e.g. [16,17]).
In light of these considerations, the present study is deliberately restricted to a first-order approximation scheme. The aim is not to derive precise numerical predictions, but rather to obtain quantified estimates that reveal qualitative trends and to assess the extent to which the resulting behavior is consistent with the standard cosmological paradigm. Where additional empirical or theoretical input is required, the most relevant and currently established results available in the literature are employed.
For the purposes of the present analysis, the evolution of the universe is divided into three distinct eras: (a) the post-radiation era; (b) the radiation-dominated era; and (c) the intermediate transition era between radiation and matter domination.

2.2.1. The Universe Post-Radiation Era

Let us examine first, the post-radiation era when the radiation has become negligible compared to matter.
In this case. we can take for this analysis Ω r a d 0 .
It is noted that the today’s universe is considered to be well within this the post-radiation era.
The approximate density parameters values for the present period Ω d e , 0   and Ω m , 0   are taken as follows [7] :
Ω d e , 0 2 3
Ω m , 0 1 3
The equations (19), by setting Ω r a d = 0   ,   lead to constant values for both Ω d e   and Ω m   i.e.
Ω d e = 2 3   Ω d e , 0
Ω m = 1 3   Ω m , 0
In other words, an expanding, not accelerating universe entails nearly constant density parameters for both matter and dark energy, as long as radiation parameter remains negligible.
The above constant density parameters modify the terms in the Equations (18a) and (18c) for the post radiation era as follows :
3 2 Ω d e + q d e E R d e E R Ω d e
q m   E R m E R     Ω m
Equations (23) allow for the estimation of both source terms :
q d e 1 2 · Ω d e 1 3
and
q m   Ω m 1 3 q d e 1 2 · Ω d e
We can write explicitly now, the energy rates for dark energy ( E R d e ) and matter ( E R m ) starting from Equations (18a) and (18c) and incorporating the relationships (22) and (24) :
E R d e = E R 1 3 · E R
and
E R m = 1 3 · E R
These relations represent the era when radiation can be considered negligible. They are significant for two main reasons:
  • They support the interpretation that, during this regime, vacuum energy manifests entirely as dark energy.
  • They indicate that matter draws its energy for existence and growth from dark energy, with a corresponding energy flow estimated to be roughly one-third of the incoming energy rate.
In other words, dark energy acts as the sustainable component that, on one hand, provides the energy necessary to maintain a non-accelerating expansion of the universe and, on the other, determines decisively the fate of matter as a whole.
Concerning consistency with relevant observations, the interpretation often depends on the theories used as bases. It could be quite useful to look such observations using the present conceptual framework as a basis in order to be clarified, to what degree there are agreements or contradictions. On the positive side for such an initiative, is that the present conceptual framework does not seem to face the cosmological constant Problem or the Hubble Tension Problem.

2.2.2. The Radiation-Dominated era

It is noticed that in the very early universe, all relativistic species—photons, neutrinos, and any other light particles—are expected to form a nearly homogeneous radiation field. As the universe expanded and cooled, non-relativistic matter began to dominate. However, when considering the contemporary radiation density, we are in practice estimating only the cosmic microwave background (CMB) photons, since neutrinos, initially behaving as radiation, gradually transitioned to matter-like behavior, contributing to the matter-dominated era [18].
Focusing on the very early universe i.e. when time is still scaled by the Planck time ( t P L 5.4 × 10 44 ) . the only attractive gravitational constituent can be classified as radiation. In this case, we can assume Ω m 0 and the Equations (19) yield:
Ω d e Ω d e , P l 0.8
Ω m Ω r a d , P l 0.2
It should be noted here that, if the present conceptual framework is valid, as we move from the present epoch toward the very early universe, the dark energy fraction shows a mild increase from 0.7 to 0.8, while the radiation fraction stays below a maximum of about 0.2 corresponding to Planck regime.
Feeding those values to the Equations (18) we end up with the following relationships for q d e   a n d   q r a d :
q d e = q r a d 1 2 · Ω d e 2 5
In terms of energy rates , the ones for dark energy ( E R d e ) and radiation ( E R r a d ), Equations (14) and (23) give :
E R d e 6 5 · E R 2 5 · E R = 0.8 · E R
and
E R r a d 1 5 E R + 2 5 · E R = 0.2 · E R
These relations represent the epoch when matter is negligible. They are also significant since they support the interpretation that, during this regime, vacuum energy manifests as a mixture of repulsive dark energy and attractive radiation energy in analogy 6:1.
It is also interesting to note that looking at the Equations (27a) and (28), in both cases, nearly half of the dark energy is transferred to the attractive gravity constituents. This seems to happen at least when the dark energy rate remains nearly constant, i.e. when Ω ˙ d e 0 .

2.2.3. The Radiation – Matter Transition Era

The radiation–matter transition era represents the period during which all three cosmic components—radiation, matter, and dark energy—contribute non-negligibly to the total energy density.
In order to propose a simple but physically reasonable function for Ω m , we adopt the following empirical relation, given by Equation (29):
Ω m 1 3 · ( 1 exp λ t )
For the estimation of parameter λ we will exploit the present knowledge concerning the time when Ω m , e q Ω r a d , e q . This time has been estimated to be roughly t e q 51   k y r s [19].
Under the present conceptual frame , the Equations (19) give:
Ω m , e q = Ω r a d , e q = 0.125
Substituting the above values into the Equation (29) we end up with the following value for λ :
λ = 9.216 × 10 3   k y r 1
The   Ω r a d , is derived from Equations (19b) :
Ω r a d = 1 3 Ω m 5 = 0.2 · exp ( λ t )
It should be emphasized that the above parametrization is not derived from first principles, but is introduced as a deliberately simplified and phenomenological representation of the transition era. At this stage, the objective is not to obtain a unique or exact solution, but rather to explore whether a deliberately simplified phenomenological description can capture the main qualitative features of the Universe’s compositional evolution. In this respect, Equation (29) satisfies several essential consistency requirements: (a) it qualitatively follows the expected monotonic growth of the matter density parameter Ω m during the radiation–matter transition; (b) in the limit of sufficiently large cosmic time, it correctly asymptotes to the constant values of parameter Ω d e and Ω m ​ given by Equations (22); (c) it yields equal values of parameter Ω r a d and Ω m ​ at t≈51 kyrs, in agreement with the standard cosmological estimate for radiation–matter equality; and (d) with respect to the radiation density parameter Ω r a d ​, it is intended to apply only within the transition regime, where radiation remains dynamically significant. At later times, when Ω r a d becomes relatively negligible, its evolution is treated separately, as discussed in subsection 2.3. Alternative parametrizations satisfying the same consistency conditions are possible, but their detailed comparison lies beyond the scope of this first-order investigation.
An additional and independent consistency check of Equation (29) is provided by its implications for the thermal history of the Universe. When combined with the present formulation of energy exchange among cosmic components, this simplified parametrization leads to temperature estimates across major cosmological epochs that closely track widely accepted benchmark values, as summarized in Table 1. This level of agreement, achieved without the introduction of additional free parameters or epoch-specific fine tuning, suggests that Equation (29), despite its phenomenological nature, captures essential features of the radiation–matter transition relevant for the thermal evolution of the Universe.
By adopting those relationships, we are able to produce a rough estimate of the individual constituent density parameters. The results are shown in Figure 1.
The radiation density parameter decreases, becoming relatively insignificant roughly after 300 kyrs, a logical time, given that the radiation matter equality is set at 51 kyrs. After this period, the matter and dark energy are mutually adjusted to reach nearly steady state. The transition period seems to start after roughly 10kyrs. After this period , the dark energy starts gradually to be reduced reaching the steady state after 300kyrs.
Figure 1 shows that at early cosmic times, the radiation density parameter dominates and decreases rapidly with time, reflecting the strong dilution of relativistic components. The matter density parameter increases and approaches a quasi-constant value, indicating the transition to a matter-dominated regime. Dark energy remains the dominant component at late times, varying slowly compared to matter and radiation.
The radiation density parameter becoming relatively insignificant roughly after 300kyrs, a logical time, given that the radiation matter equality is set at 51kyrs. After this period, the matter and dark energy are mutually adjusted to reach nearly steady state. The transition period seems to start after roughly 10kyrs. After this period, the dark energy starts gradually to be reduced reaching the steady state after 300kyrs.
We can also estimate the internal energy exchange fraction ( q i ) for each constituent (i), obeying to the equations (18):
q d e 1 2 Ω d e + t · Ω ˙ d e
q r a d 2 · Ω r a d + t · Ω ˙ r a d
q m Ω m + t · Ω ˙ m
The differentiation of Equation (32) yields Equation (34):
t · Ω ˙ r a d = λ t · Ω r a d
From Equations (20) we derive :
t · Ω ˙ d e = 2 3 · λ t · Ω r a d  
t · Ω ˙ m = 5 3 · λ t · Ω ˙ r a d
Then Equations (33) become :
q d e 1 2 Ω d e 2 3 · λ t · Ω r a d
q r a d ( 2 λ t ) · Ω r a d
q m Ω m + 5 3 · λ t · Ω ˙ r a d
By adopting those relationships, we are able to produce a rough estimate of the individual energy exchange rate fractions individual constituent density parameters. The results are shown in Figure 2.
Figure 2 shows that at early cosmic times, the radiation exchange fraction dominates, reflecting the strong coupling of the radiation sector in the primordial Universe. As cosmic time increases, this contribution rapidly decreases, indicating a progressive decoupling of radiation from the energy transfer mechanism. Conversely, the matter exchange fraction grows monotonically during the early-to-intermediate epochs and approaches a quasi-saturated regime at late times. This behavior suggests that matter becomes the primary mediator of internal energy redistribution once radiation becomes dynamically subdominant. The dark energy exchange fraction remains negative throughout the entire cosmic evolution considered here, with only mild temporal variation. This persistent negative contribution indicates a net transfer of energy away from the dark energy sector, consistent with its effective role as an energy reservoir.

2.3. The Cosmic Temperature

The cosmic temperature T refers to the photon temperature, while the radiation energy density includes all relativistic species. It can be estimated from radiation density ( ρ r a d   ) as follows, using Equation (36) (e.g. [10]):
T = 2 ρ r a d g * T a r 0.25
where g * (T) is the effective number of relativistic degrees of freedom contributing to the energy density [20], and   a r is the radiation constant [19], i.e. a r = 7.5657   · 10 16   J · m 3 · K 4 . The parameter g * (T) generally varies with the different cosmic epochs [20].
In the present study for the time period up to t=100kyears we estimate the cosmic temperature from Equation (36). The radiation density   ( ρ r a d ) is estimated from Ω r a d and the total density ρ ( t ) = 3 c 2 8 π G · 1 t 2 derived in [7].
Concerning later times (i.e. t > 100kyears) the selected approach is to use simple relationships such as T ~   t n , starting from the temperature predicted by Equation (36) at 100kyears, to ensure continuation. The other end of the correlation is the contemporary temperature T 0 = 2.725   .   The T ~   t n fitting has led to following relationship:
T T 0 t t 0 n ;   n 0.649 ;   t > 100   k y r s
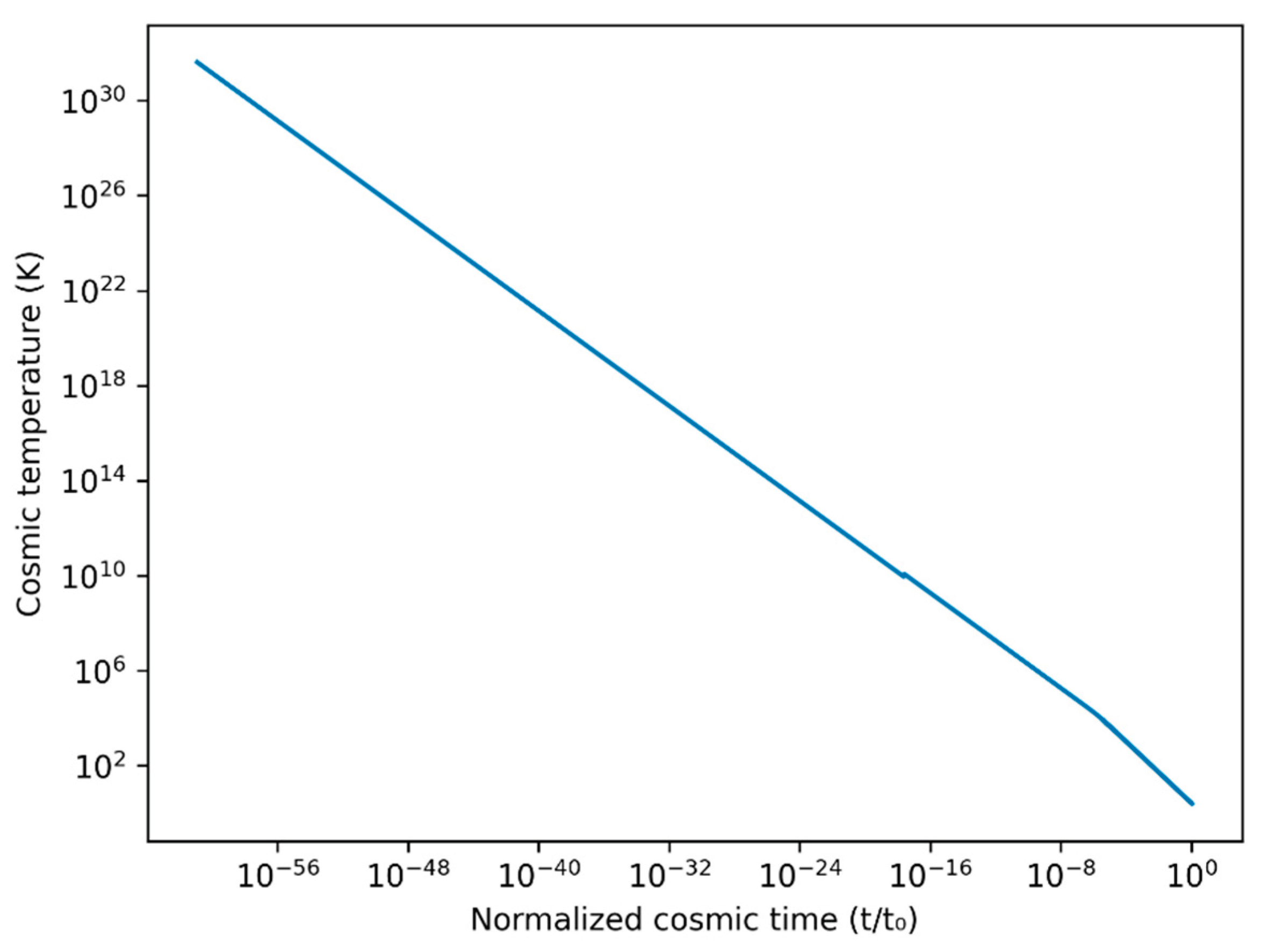
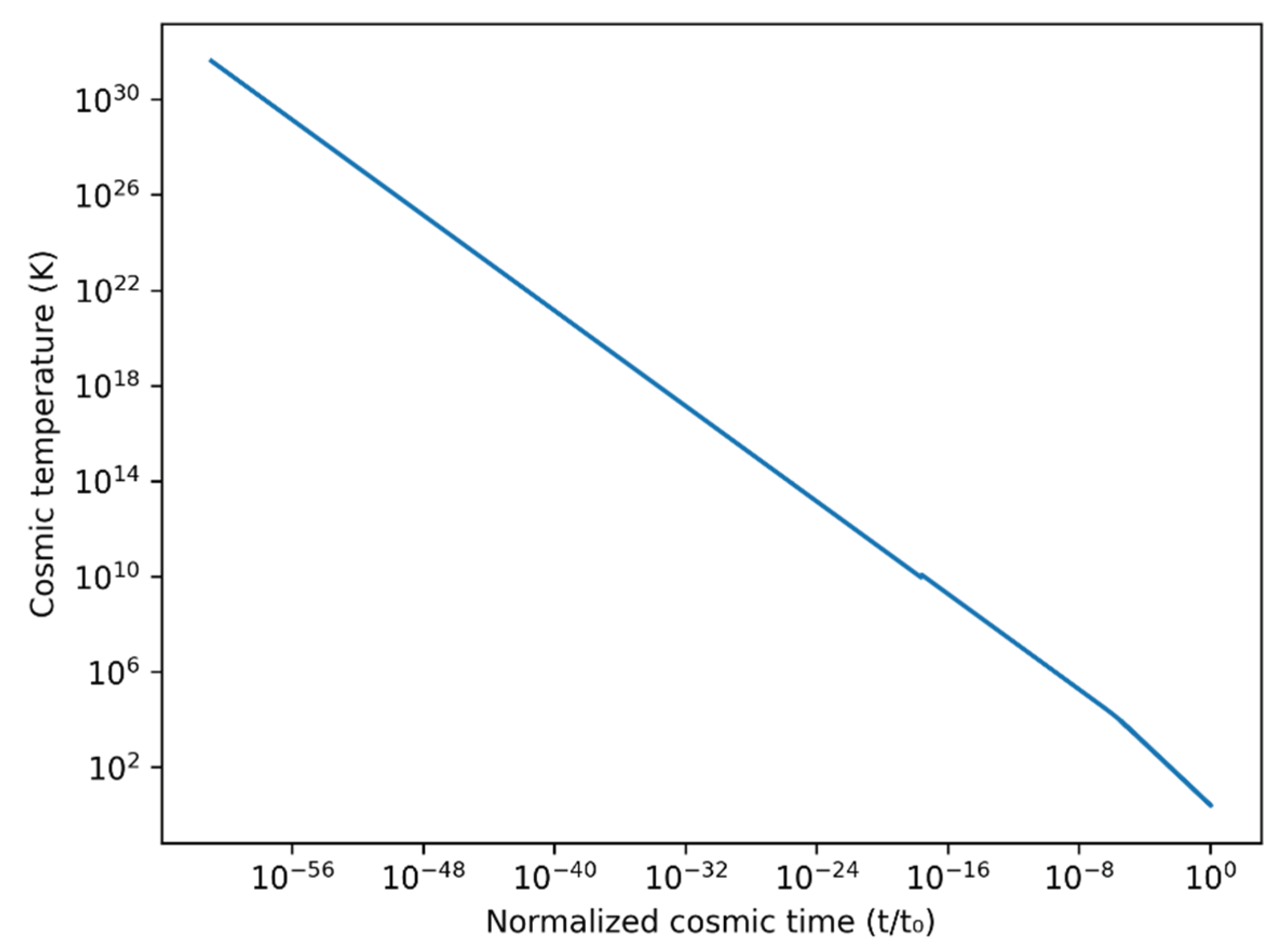
Figure 3. Cosmic temperature as a function of normalized cosmic t time (t/t₀) (where t 0 is the present age of the Universe), shown on logarithmic scales.
Figure 3. Cosmic temperature as a function of normalized cosmic t time (t/t₀) (where t 0 is the present age of the Universe), shown on logarithmic scales.
Preprints 196321 g003
In summary, Equations (36) and (37) are used to derive a first-order approximation for the cosmic temperature evolution, covering the whole time range up to the present time.
Figure3 shows the evolution of the cosmic temperature as a function of the normalized time ratio (t/t₀) as given by Equations (36) and (37). The monotonic decline reflects the cooling of the Universe due to cosmic expansion, with early epochs characterized by extremely high temperatures and later times approaching present-day values.
It would be interesting at this stage to see how the present conceptual framework performs in predictions of key cosmic temperatures that characterize the Universe evolution. These estimations are as summarized in Table 1 and compared with the data reflecting more or less the present state of the art.
Table 1 demonstrates a generally good level of agreement between the predictions of the present conceptual framework and representative state-of-the-art estimates. This agreement is particularly noteworthy given that (a) the present analysis is intentionally based on simplified, first-order approximations, and (b) the reference values reported in the literature themselves carry non-negligible uncertainties, both in the estimated temperatures and in the corresponding cosmic times associated with each epoch

3. Discussion

In the present study an effort has been made to get further insight to the universe evolution, giving emphasis to what degree the conceptual framework initiated by Bartzis ([7]) can be considered as an approach able to contribute towards further understanding of this complex issue. The ambition is primarily justifiable from the fact that this approach is trying to build a bridge between Quantum Field Theory and General Relativity. The purpose of proposing the above simple empirical relationships concerning the universe key components evolution was not to give accurate numbers but (a) to try to reveal time trends with respect to composition and internal energy exchange and (b) to identify possible consistencies or inconsistencies with the present conceptual framework.
It is noticed that the degree to which the present conceptual framework can be classified as a solid theoretical alternative depends on its compliance with:
(a) well-established physical laws,
(b) existing observations, and
(c) future observations of the early or even pre–early universe.
Its full consistency with the laws of General Relativity—while eliminating the cosmological constant problem—is a clear strength. Another positive aspect is that the framework is largely grounded in empirical and theoretical findings related to the contemporary universe. The present analysis has offered simplified scenarios of universe time evolution from Planck scale to today, able to predict cosmic temperatures rather close to ones suggested by standard Cosmology.
However, as we move backward in time toward the early universe, discrepancies arise compared with the prevailing cosmological theories based on the standard ΛCDM model. A notable example concerns the dark energy density near the Planck scale. In the standard ΛCDM model, the dark or vacuum energy density, derived from the cosmological constant (Λ), maintains a constant value of approximately 10⁻⁹ Joules/m³ across all epochs. In the present conceptual framework, however, the dark energy density reaches quantum field theory (QFT) levels, yielding a value of about 10 112 Joules/m³ at the Planck time—a drastically different magnitude. Nevertheless, this agreement with QFT predictions opens a promising pathway toward resolving the cosmological constant problem. Consequently, building conceptual and quantitative bridges between cosmology and quantum field theory should be a high priority for future research.
Turning to recent observational data from the early universe, particularly those from the James Webb Space Telescope (JWST), new findings show galaxies at redshifts z = 10–15 that appear unexpectedly evolved for their epoch. These systems exhibit substantial stellar masses, evidence of metal enrichment, and, in some cases, organized morphologies [26]. Such characteristics imply a level of maturity far exceeding that predicted by conventional ΛCDM-based models of early galaxy formation [27].
This evidence invites interpretation within the present conceptual framework. A good example is the JADES-GS-z14-0 galaxy, one of the earliest known galaxies, with an observed redshift of z = 14.3. Current estimations place its cosmic age at approximately 294 Myr[28]. According to the present conceptual framework, the redshift is related to cosmic time by the following relationship [7]:
1 + z = t 0 t
This yields a cosmic age t ≈ 902 Myr—roughly three times greater than the standard estimate. Such a result moves in the right direction when considering the observed high degree of maturity in early galaxies. This finding is also consistent with the predicted non-adiabatic evolution of the universe’s constituents, which allows rapid matter formation and creates favorable conditions for galaxy formation within the available timescales.

4. Further Considerations

In this section, we explore additional conceptual implications of the present framework by focusing on the energetics of the Universe at very early stages of its evolution. The analysis is intentionally formulated in terms of scale rather than time, in order to remain applicable in the sub-Planck and near-Planck regimes, where the classical notion of time evolution may not be well defined.

Energy–Scale Relation and Bulk Pressure

Let us consider the Universe, at its birth, as an expanding spherical domain characterized by a bulk energy E and a characteristic radius R. The bulk pressure associated with such an expanding system can be expressed through the Equation :
ϑ E ϑ R = 4 π R 2 · P = 1 4 π R 2 · ϑ E ϑ R  
Where E is the bulk energy of the expanding medium:
Assuming a barotropic equation of state, the pressure is related to the energy through the relationship
P = w ρ = w E V = w · 3 E 4 π R 3
Where w is the equation of state parameter for the medium.
Combining Equations (39) and (40) we end up with the following relationship:
ϑ E ϑ R = 3 w E R
For constant w, the solution is
E ~ C · R 3 w  
where C is an integration constant. This relation allows a direct energetic classification based solely on the value of w:
For w > −1/3, the total energy decreases rapidly with increasing R, indicating an energetically unsustainable scaling in the absence of an external energy supply.
For w < −1/3, the energy decreases more slowly or increases relative to scale, corresponding to an energetically unstable configuration prone to amplification of perturbations.
The case w = −1/3 represents a critical symmetry condition for which E ∝ R, corresponding to a scale-invariant energetic balance.
Within the present framework, the value w = −1/3 emerges naturally as the effective total equation of state associated with zero cosmic acceleration and constant energy inflow. From the scale-based perspective adopted here, this value plays a distinguished role as the unique energetic balance point separating unstable from unsustainable regimes.
Importantly, for w = −1/3, no energy singularities arise as R → 0⁺, allowing a regular description of the Universe’s birth without invoking divergent energy densities. This feature suggests that the emergence of a Universe-like configuration may be understood as the result of vacuum energy fluctuations that initially manifest as a repulsive, gravity-driven energetic instability. Consistency with Newton’s third law and global pressure balance then requires the simultaneous generation of compensating attractive contributions, leading the system toward the symmetry condition of vanishing total pressure (PT) as defined by the Equation(43) (Bartzis,2025) .
P T = P + 1 3 · ρ = 0
The analysis presented above demonstrates that essential qualitative features of the Universe’s origin and sustainability can be inferred directly from scale-based energetic considerations, without invoking explicit time evolution or classical expansion laws. By avoiding unnecessary dynamical assumptions, this formulation strengthens the conceptual foundations of the present framework and clarifies its applicability to the earliest stages of cosmic evolution.

5. Concluding Remarks

In this work, further insight into cosmic evolution has been pursued by examining the implications of a recently proposed conceptual framework that seeks to bridge General Relativity and Quantum Field Theory through a phenomenological description of cosmic expansion and energy exchange. The primary objective has not been to derive high-precision numerical predictions, but rather to explore qualitative trends in the evolution of the Universe’s energy components and to assess the degree of internal consistency and observational plausibility of the framework across a wide range of cosmological epochs.
A key feature of the proposed approach is its compatibility with the standard Friedmann equations for a spatially flat FLRW Universe, while eliminating the need for an explicit cosmological constant. Within this interpretation, cosmic expansion proceeds without acceleration and is sustained by a constant expectation value of an energy inflow associated with gravity-driven vacuum fluctuations. Dark energy emerges as a dynamically active component, acting as a persistent energy reservoir that continuously supplies both matter and radiation through non-adiabatic internal energy exchange. Despite the simplicity of the adopted approximations, the resulting first-order estimates of the Universe’s thermal history show encouraging agreement with established cosmological benchmarks, from the Planck epoch through recombination to the present-day cosmic microwave background temperature
An additional conceptual outcome of the present study concerns the earliest stages of cosmic evolution. By formulating the problem in terms of scale-dependent energetics rather than explicit time evolution, it is shown that the effective equation of state w = −1/3, already required by the macroscopic dynamics of the model, also corresponds to a unique energetic balance condition at sub-Planck scales. This result allows a regular, non-singular description of the Universe’s emergence, without invoking classical expansion laws in regimes where their applicability is uncertain. While deliberately qualitative, this scale-based perspective provides further internal consistency to the proposed framework and clarifies its domain of validity.
At the same time, the framework departs significantly from the standard ΛCDM picture in the very early Universe. In particular, the predicted dark energy density near the Planck scale approaches values expected from quantum field theory, in contrast to the constant and extremely small vacuum energy density implied by a cosmological constant. While this discrepancy challenges conventional interpretations, it simultaneously highlights a potential pathway toward resolving the cosmological constant problem by directly linking cosmological evolution with vacuum energy physics.
The framework also provides an intriguing perspective on recent high-redshift observations by the James Webb Space Telescope. By predicting larger cosmic ages for given redshifts and allowing non-adiabatic energy transfer from dark energy to matter, the model naturally accommodates the early formation and apparent maturity of galaxies observed at redshifts z ≳ 10. Although these results remain preliminary, they point toward a potentially fruitful reinterpretation of early structure formation.
It should be emphasized that the present study is deliberately phenomenological in character. Its purpose is not to replace a fundamental microscopic theory of dark energy or vacuum dynamics, but to examine whether a minimal and internally consistent description of cosmic expansion, energy exchange, and composition evolution can capture the main qualitative features of the Universe. In this sense, the framework provides a coherent picture of cosmic evolution that may serve as a useful guide for future fundamental research aimed at connecting cosmology with quantum field theory and quantum gravity.

Conflicts of Interest

The author declares no conflict of interest.

References

  1. Peebles, P. J. E., & Ratra, B. (2003). The cosmological constant and dark energy. Reviews of Modern Physics, 75(2), 559–606, . [CrossRef]
  2. Planck Collaboration. (2020). Planck 2018 results. VI. Cosmological parameters, Astronomy & Astrophysics, 641, A6, . [CrossRef]
  3. Tsujikawa, Sh,, (2013), Quintessence: a review, Class. Quantum Grav. 30 214003, . [CrossRef]
  4. Weinberg, S. (1989). The cosmological constant problem, Reviews of Modern Physics, 61, 1–23, . [CrossRef]
  5. Peracaula, J.S, (2022), The Cosmological Constant Problem and Running Vacuum in the Expanding Universe, Trans. R. Soc. A 380 (2022) 20210182, . [CrossRef]
  6. Kamionkowski, M., Riess, A.G. (2023), The Hubble Tension and Early Dark Energy, Rev. Mod. Phys. 2023, 95, 025004, . [CrossRef]
  7. Bartzis, J. G., (2025), Revisiting the Universe Expansion and Dark Energy Problem, Applied Physics Research, 17, . [CrossRef]
  8. Maoz, D. (2016), Astrophysics in a nutshell (2nd ed.). Princeton University Press.
  9. Kodama, H., M. Sasaki (1984), Cosmological Perturbation Theory, Progress of Theoretical Physics Supplement 78, 1–166, . [CrossRef]
  10. Kolb, E. W., (1990) Turner, M. S. (1990), The Early Universe, Addison-Wesley.
  11. Linde, A. D., (1990), Particle Physics and Inflationary Cosmology. Harwood Academic.
  12. Amendola, L. (2000), Coupled quintessence, Phys. Rev. D 62, 043511. [CrossRef]
  13. Wang, B., Abdalla, E., Atrio-Barandela, F., & Pavón, D. (2016). Rep. Prog. Phys. 79, 096901. [CrossRef]
  14. Prigogine, I., Geheniau, J., Gunzig, E., & Nardone, P. (1989). Gen. Relativ. Gravit. 21, 767–776. [CrossRef]
  15. Lima, J. A. S., & Germano, A. S. M. (1992). Phys. Lett. A 170, 373–378. [CrossRef]
  16. Weinberg, S. (2008). Cosmology. Oxford University Press.
  17. Mukhanov, V.,(2005), Physical Foundations of Cosmology, Cambridge University Press.
  18. Lesgourgues, J., Pastor, S. (2012). Neutrino cosmology. New Journal of Physics, 14, 105005. [CrossRef]
  19. Groom, D. E., & Scott, D. (2023). Astrophysical constants and parameters, Review of Particle Physics. https://pdg.lbl.gov/2023/reviews/rpp2023-rev-astrophysical-constants.pdf.
  20. Prog. Theor. Exp. Phys. 2024, 083C01.
  21. Alpher, R. A., Bethe, H., & Gamow, G. (1948). The origin of chemical elements. Physical Review, 73(7), 803–804. [CrossRef]
  22. Shuryak, E. V. (2005). What RHIC experiments and theory tell us about properties of quark–gluon plasma? Nuclear Physics A, 750 (1), 64–83, https://10.1016/j.nuclphysa.2004.10.022. [CrossRef]
  23. Weinberg, S. (1967). A Model of Leptons. Physical Review Letters, 19(21), 1264–1266. https://doi.org/10.1103/PhysRevLett.19.1264. [CrossRef]
  24. Weinberg, S.(1972) Gravitation and Cosmology; John Wiley & Sons: New York, NY, USA.
  25. Alpher, R. A., Bethe, H., & Gamow, G. (1948). The origin of chemical elements. Physical Review, 73(7), 803–804. https://doi.org/10.1103/PhysRev.73.803. [CrossRef]
  26. Robertson, B.E., Tacchella, S., Johnson, B.D. et al. (2023), Identification and properties of intense star-forming galaxies at redshifts z > 10. Nat Astron 7, 611–621, . [CrossRef]
  27. Boylan-Kolchin, M. (2023). Stress testing ΛCDM with high-redshift galaxy candidates. Nature Astronomy, 7(6), 731–735, . [CrossRef]
  28. Ferrara, A. (2024), The eventful life of GS-z14-0, the most distant galaxy at redshift z = 14.32, A&A, 689, A310, . [CrossRef]
Figure 1. Evolution of the cosmological density parameters Ω r a d (radiation), Ω d e (dark energy) and Ω m (matter), as a function of cosmic time. The curves illustrate the relative contributions of each component to the total energy density over time.
Figure 1. Evolution of the cosmological density parameters Ω r a d (radiation), Ω d e (dark energy) and Ω m (matter), as a function of cosmic time. The curves illustrate the relative contributions of each component to the total energy density over time.
Preprints 196321 g001
Figure 2. Evolution of the internal energy exchange fractions q r a d , q d e and q m as functions of cosmic time, as predicted by the present simplified approximations.
Figure 2. Evolution of the internal energy exchange fractions q r a d , q d e and q m as functions of cosmic time, as predicted by the present simplified approximations.
Preprints 196321 g002
Table 1. Temperature evolution of the Universe across major cosmological epochs as estimated in this work, compared with representative state-of-the-art values from the literature.
Table 1. Temperature evolution of the Universe across major cosmological epochs as estimated in this work, compared with representative state-of-the-art values from the literature.
Epoch / Event Time After Big Bang Estimated Temperature (This Work) Literature Values
Planck Era ~10⁻⁴³ s 4.1 × 10³¹ K ∼10³² K [10]
Grand Unification Era ~10⁻³⁶ s 9.2 × 10²⁷ K 10²⁹–10³² K [10]
End of Inflation / Reheating ~10⁻³² s 9.1 × 10²⁵ K 10²⁷–10²⁹ K [21]
Quark–Gluon Plasma ~10⁻¹² s 9.2 × 10¹⁵ K ∼10¹⁵ K [22]
Electroweak Symmetry Breaking 10⁻¹²–10⁻⁶ s 9.2 × 10¹⁵ – 9.1 × 10¹² K 10¹⁵ → 10¹³ K [23]
Hadron Era ~10⁻⁶ s 9.1 × 10¹² K ∼10¹³ K [10]
Electron–Positron Annihilation 1–10 s (9.1–3.9) × 10⁹ K ∼5 × 10⁹ K [24]
g-Bang Nucleosynthesis 1–3 min (1.6–0.93) × 10⁹ K ∼10⁹ K [25]
Recombination / CMB Release ~3.8 × 10⁵ yr 2.53 × 10³ K ∼3000 K [2]
Present Day 13.8 × 10⁹ yr 2.725 K 2.725 K [2]
Disclaimer/Publisher’s Note: The statements, opinions and data contained in all publications are solely those of the individual author(s) and contributor(s) and not of MDPI and/or the editor(s). MDPI and/or the editor(s) disclaim responsibility for any injury to people or property resulting from any ideas, methods, instructions or products referred to in the content.
Copyright: This open access article is published under a Creative Commons CC BY 4.0 license, which permit the free download, distribution, and reuse, provided that the author and preprint are cited in any reuse.
Prerpints.org logo

Preprints.org is a free preprint server supported by MDPI in Basel, Switzerland.

Subscribe

Disclaimer

Terms of Use

Privacy Policy

Privacy Settings

© 2026 MDPI (Basel, Switzerland) unless otherwise stated