Preprint
Review

This version is not peer-reviewed.

Unveiling the Health Benefits of Inulin: A Dietary Fiber Worth Embracing

Submitted:

19 December 2025

Posted:

22 December 2025

You are already at the latest version

Abstract
This review explores inulin as a versatile dietary fiber, covering its extraction, characterization, functional properties, applications, chemical modifications and sustainability. It first presents conventional and emerging extraction methods, including hot water, microwave and ultrasound‑assisted extraction, enzymatic processes and pulsed electric fields, together with purification by ion‑exchange resins and membrane filtration, and analytical techniques (FTIR, HPLC, TLC) used to identify and quantify inulin. The influence of degree of polymerization and molecular weight distribution on solubility, rheology, thermal stability and sweetness is then discussed, highlighting inulin’s role as a fat and sugar replacer in complex food matrices. The manuscript reviews applications in food, pharmaceutical, agricultural and cosmetic fields, focusing on prebiotic effects, texture modulation, drug delivery and biostimulant potential. Significant attention is given to chemically modified inulins (butyrate, acetyl, carboxymethyl, and other functionality derivatives) that provide enhanced stability, bioactivity, encapsulation efficiency, and sensory characteristics. Finally, the review examines economic, environmental, and social aspects, focusing on the valorization of chicory and artichoke by-products and positions inulin as a key ingredient for the developed of healthier and more sustainable products.
Keywords: 
;  ;  ;  ;  ;  ;  ;  ;  

1. Introduction

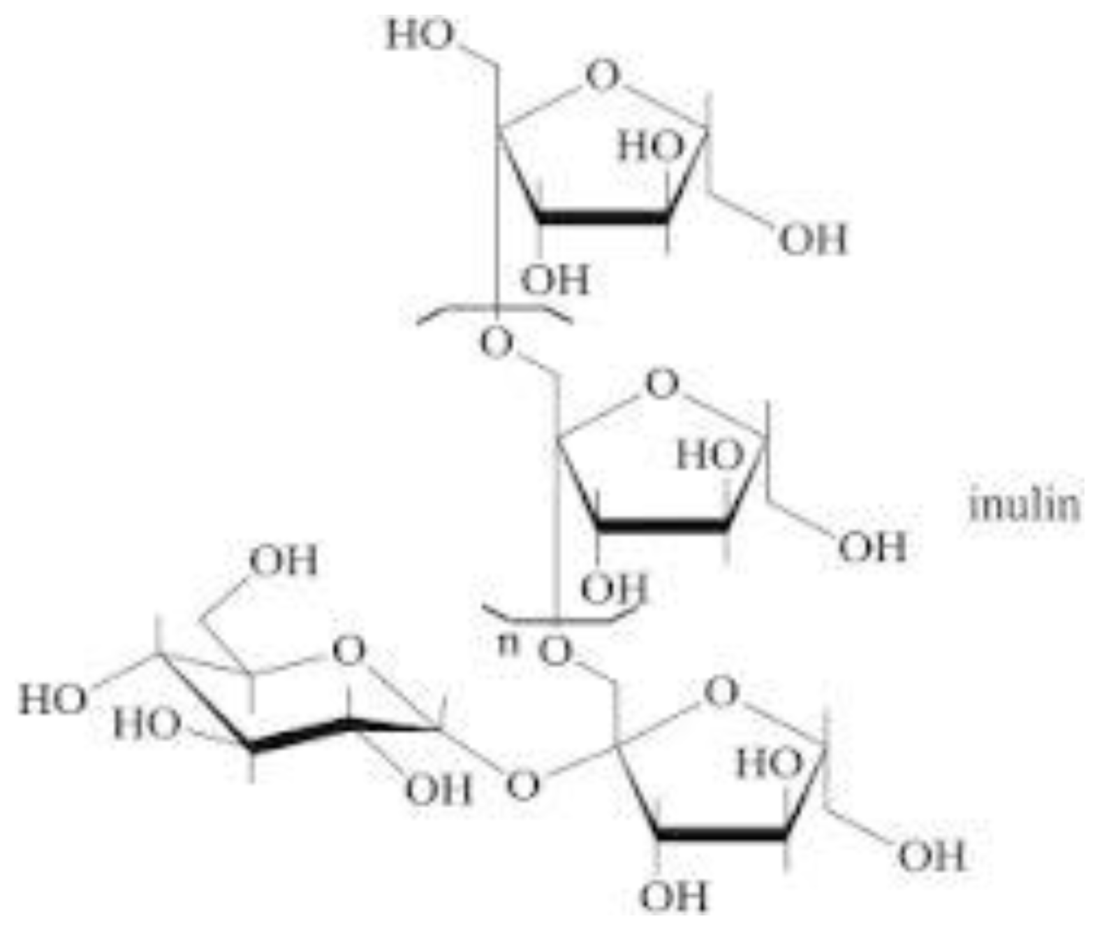
Inulin, a polysaccharide presented in numerous plants, is attracting a growing interest owing to its nutritional properties and beneficial health effects. This soluble dietary fiber belongs to the fructan class and consists of fructose chains with a β (2-1) linkage [1].
Figure 1. Inulin structure.
Figure 1. Inulin structure.
Preprints 190534 g001
Inulin, a reserve carbohydrate in plants, is typically found with a degree of polymerization (DP) between 2 and 60, with an average DP (DPa) of 10 to 15 in chicory, and even less for inulin with a DP < 10, often referred to as short-chain or low molecular weight inulin [2]. Inulin is found in abundance in more than 36,000 plant species worldwide, including various dicotyledonous families such as Asteraceae, Platycodonaceae, and Gentianaceae, as well as monocotyledons such as Liliaceae and Gramineae. Inulin is found in artichokes (Cynara cardunculus L. subsp. scolymus L. Hayek, formerly Cynara scolymus L.), chicory (Cichorium intybus L.), Jerusalem artichokes (Helianthus tuberosus L.), and elecampane (Inula helenium) [3]. Chicory and Jerusalem artichoke are the principal sources of inulin. Chicory roots have a typical content of 40%, while Jerusalem artichoke tubers contain about 18%. Furthermore, research has suggested that inulin is found not only in plants, but also in algae, fungi, and bacteria. It’s noteworthy that different sources of inulin exhibit diverse functional properties [4]. The length of the artichoke cultivation cycle, which adversely affects yields and head quality, has prompted artichoke producers to explore the development of new cultivars grown from semen for annual plant crops. At the end of the harvest period, artichoke roots represent valuable agricultural residue, despite the fact that adventitious roots contain significant amounts of inulin. Consequently, the recovery of inulin could be a viable utilization of this waste [5].
Figure 2. Representative diagram of parts.
Figure 2. Representative diagram of parts.
Preprints 190534 g002
The inulin content in the artichoke core became from 2 to 10 g/100 g dry weight, with a wide polydispersity ranging from 2 to 250 DP. Processing artichoke into various parts currently generates a significant amount of waste, with up to 77% by mass of the entire artichoke being discarded by the food industry. So artichoke by-products from the canning industry are reported to contain 10 g/100 g dry weight of inulin. Despite this, the majority of commercially available inulin is sourced from chicory roots, which represent the primary crop utilized for its industrial production. Chicory roots typically contain an inulin content ranging from 42 g to 76 g/100 g dry weight [6]. As obesity-related illnesses become more prevalent, the food industry faces mounting pressure from governmental bodies and public health agencies to reformulate food products, aiming to reduce both fat and sugar content in order to address the burden of disease. Both fat and sugar are crucial in determining physical, chemical, and ultimately, sensory properties of numerous consumer-favorite food items.
Consequently, manufacturers must seek viable alternatives to fat and sugar that maintain the desired rheological and sensory characteristics of the final food product. However, since inulin bioactivity is intricately tied to its extraction method, and given that inulin, a water-soluble dietary fiber, offers various health benefits such as blood sugar regulation, obesity mitigation, and cardiovascular disease prevention, hot water extraction remains the conventional method due to its simplicity and minimal equipment requirements.

2. Inulin Extraction via Different Biotechnological Process

2.1. Extraction:

2.1.1. Hot Water Extraction

The extraction of inulin from sources such as chicory roots or artichokes usually involves the use of hot water at high temperatures. For example, Saggan et al. [7] conducted the extraction of chicory roots from 2-gram samples, adding water according to a predetermined ratio. The authors optimized the process by varying key parameters, testing temperatures between 60 and 90 °C, extraction times between 30 and 90 minutes, and solvent/raw material ratios between 10:1 and 30:1. After extraction in a hot water bath, the extracted material was filtered and centrifuged to separate the supernatant [7]. Similarly, the method described by Maria Castellino et al. [5] consists of mixing 10 grams of ground artichoke roots with 60 ml of water at a pH of 6.8, followed by extraction at 80 °C for 2 hours. The resulting extract is then filtered and precipitated [5].
These methods frequently require further steps, such as oven drying, reducing the inulin yield from fresh roots. While about 80% to 90% of soluble sugars could be extracted in 15 minutes at a temperature between 80 °C and 90 °C, temperatures near boiling point could result in undesirable co-extractions and hydrolysis of inulin. Over-extraction can also lead to inulin hydrolysis, which reduces yield [7]. Temperature, duration, and liquid/solid ratio have a significant impact on inulin extraction. While raising the temperature improves yield, excessive temperatures can degradate the inulin; the optimal range identified is between 70 °C and 80 °C. Similarly, longer extraction times initially increase yield but can lead to hydrolysis over time. It is therefore best not to exceed 75 minutes, with 60 minutes considered the optimal duration. Lower liquid/solid ratios result in higher inulin content due to better solubility, but excessive use of water can reduce efficiency; the optimized ratio reported by Xia Zhang et al. [8] is 1:4. Overall, optimizing extraction parameters such as temperature, duration, and liquid/solid ratio is crucial to maximize inulin yield while ensuring efficiency and minimizing costs [8].

2.1.2. Microwaves Assisted Extraction

The extraction of inulin from Jerusalem artichoke tubers using microwave-assisted extraction (MAE) was investigated in 2020 by Aalabadi and Abood [9], following the methodological framework established by Saengkanuk et al. [10]. At first, the experiments were done at 700 W for 5 minutes with a 1:30 (w/v) ratio. Then, the power was reduced to 450 W and 350 W, upping the exposure times to 8 and 14 minutes, respectively. After that, a microwave power of 450 W was used, keeping the same mixing ratio and prolonging the extraction time to 8 minutes. Finally, a microwave power of 350 W was utilized, with a similar mixing ratio and an extraction time increased to 14 minutes. This study showed significant differences in inulin yield and extraction performance. According to Alaabadi and Abood [9], the highest inulin yields were obtained at 700 W for 5 minutes (39.61%) and at 450 W for 14 minutes (36.38%).
These results are comparable to those reported by Ruo-ling et al. [11], who observed extraction efficiency above 700 W compared to lower power levels. In addition, Gaafar et al. [12] reported optimal efficiency in conventional thermal reflux conditions, highlighting the effectiveness of high temperatures in increasing extraction yield [12]. Overall, optimization of extraction parameters such as microwave power, extraction time, and solid-to-liquid ratio is key to maximizing inulin yield and extraction efficiency while minimizing energy consumption and costs [9].

2.1.3. Ultrasound-Assisted Extraction

Ultrasound-assisted extraction (UAE) has grown in popularity in the food industry due to its ability to enhance extraction efficiency through a variety of ultrasonic effects. Compared to traditional HWE, UAE offers greater efficiency, faster processing, and operates at lower temperatures. A recent study on the extraction of inulin from elecampane roots identified the optimal conditions for UAE. These included a raw material particle size between 0.5 and 1.0 mm, an extraction temperature of 80 °C, an extraction rate of 3, an ultrasonic frequency of 35 kHz, and a liquid-to-solid ratio of 1 g:15 ml. This optimized approach significantly increased the yield to 20.63 ± 0.36% and reduced the extraction time to 6-7 hours. Additional research has explored the effect of factors such as temperature, ultrasonic amplitude, and time on extraction efficiency. Increases in ultrasonic amplitude and time enhanced the efficiency of inulin extraction from burdock root without any significant changes in temperature. For the ultrasound-assisted extraction of inulin from Jerusalem artichokes, optimal conditions involved an extraction time of 20 minutes, a solid-to-liquid ratio of 1 g: 25 mL and a pH of 7. However, direct exposition to ultrasonic waves can deteriorate inulin molecules. In this situation, the indirect method may be preferred to obtain intact inulin, as direct exposure could produce low molecular weight by-products [1].
Figure 3. Ultrasound-assisted extraction.
Figure 3. Ultrasound-assisted extraction.
Preprints 190534 g003

2.1.4. Enzymatic Extraction

Enzymatic extraction (EME) is an extraction method that doesn’t require high energy levels. EME efficiently increases inulin yield and reducing extraction time. A buffer-enzyme combination of protease and hemicellulase was applied to extract both pectin and inulin from Cynara cardunculus materials. The optimal conditions for extracting inulin from Jerusalem artichoke waste using pectin were optimized with a response surface methodology. The optimal conditions were as follows: pH 4.5, extraction temperature of 50 °C, enzyme-substrate ratio of 7.5 U/1 g, for an extraction time of 2 hours. The inulin yield achieved by this extraction method was 35.30% ± 0.85%. EME offers advantages such as easy handling, soft conditions, high efficiency, specificity, and no introduction of impurities compared to the standard immersion methodology, making it a potentially promising technique for inulin extraction [12]. In addition, the extraction of sugars from roots is essential, especially for inulin and fructose, which are of major importance. Enzymatic hydrolysis of inulin is a standard method, which includes the use of exo- and endo-inulinase enzymes.
Exo-inulinase breaks down molecules at the ends of the chain, while endo-inulinase affects internal bonds. Optimal temperatures for different inulinase strains range from 30 °C to 60 °C. However, enzymatic hydrolysis has the disadvantage of prolonged reaction times, which may be problematic in the context of biorefinery processes, in addition to its high cost [2].
Figure 4. Inulin structure after enzymatic hydrolysis.
Figure 4. Inulin structure after enzymatic hydrolysis.
Preprints 190534 g004

2.1.5. Pulsed Electric Field Extraction

Extraction using the pulsed electric field (PEF) method is based on the principle of placing the sample or material between two electrodes. A rupture in the cell membranes is induced when exposed to an adequate external electric field, with better extraction recorded during short high-intensity pulses [13]. The electric field must exceed the cell’s electrical endurance limit to cause membrane deterioration. This deterioration depends on the field intensity; if the field is of low intensity, the damage can be reversible. After membrane deterioration, the cell’s internal ingredients can be directly extracted by the solvent. This technique is characterized by a non-thermal extraction process for selective extraction, requiring less time and operating under environmentally friendly conditions [14]. Additionally, polyphenol extraction from grape skin was enhanced by five electrical pulses per second at levels of 30 to 60 kV [15].
Researchers demonstrated that applying pulsed electric fields was necessary to extract certain polyphenols from grape marc and skin, which was not possible with other treatments. Results showed that longer pulses were more effective, with maximum recovery achieved at specific pulse strengths. Moreover, pulsed electric fields have been used to extract phenolics from various sources such as apple pomace, sorghum flour, european blueberries, and rapeseed stems and leaves. Finally, pulsed electric field application has been successfully used in large-scale production facilities for processing large quantities of red and white grapes, demonstrating its industrial-scale efficiency [16]. For example, PEF electroporation associated with the effect of ohmic heating as a pretreatment for the extraction of inulin from chicory roots.
Their results showed that ohmic heating at a high temperature (55 °C) coupled with high-intensity electroporation (800 V/cm) damaged chicory tissue more than ohmic heating at a low temperature (30 °C) with the similar PEF intensity. The diffusivity of solutes D for the various PEF treatments at constant temperature (30 °C) was similar for equal Z values. Tissues preheated to 50 °C and 70 °C exhibited minimal cell lysis without electroporation [17].
Figure 5. Inulin Pulsed Electric Field extraction.
Figure 5. Inulin Pulsed Electric Field extraction.
Preprints 190534 g005

2.2. Characterizations:

2.2.1. FTIR Analysis

Fourier transform infrared spectroscopy (FTIR), commonly associated with the ATR accessory, is a basic non-destructive technique for the structural characterization of inulin in samples and extracts. It provides confirmation of the presence of inulin-type fructans by detection of the characteristic absorption peak at 935 cm−1, which is specific to the β-2(1)-glycosidic bond. The FTIR technique was utilized to analyze the chemical composition and structural characteristics of inulin extracts obtained from various samples. The FTIR spectra exhibited two typical bands at 3260 cm⁻¹ (O-H bond) and 2926 cm⁻¹ (C-H bond), as well as bands at 1200-970 cm⁻¹ for C-C and C-O stretching, and bands typical of inulin at 935 cm⁻¹ and 1075-1100 cm⁻¹. Jerusalem artichoke showed the highest content of inulin and FOS, followed by chicory root, with artichokes having less inulin, as shown by the band at 935 cm⁻¹ [6].
In the research by Nadezhda et al. [18], after inulin esterification with acetic anhydride using the MAE method, FTIR spectroscopy confirmed the presence of acetyl residues in chicory inulin. Esterification reduced -OH group vibrations, indicating acetyl substitution and new bands appeared at 1749, 1373 and 1236 cm⁻¹ for C=O, C–H and C–O vibrations, respectively. The presence of β-D-fructose residues with glycoside bonds was indicated by bands at 817 cm⁻¹. Overall, FTIR analysis verified successful inulin acetylation [18]. And finally according to Maria et al. [5], the FTIR analysis of the extracts revealed spectra similar to standard inulin from chicory and other sources. Fructans have a distinct band at 1050 cm, while inulin shows two shoulders at 940 and 1130 cm-1. Common carbohydrate bands are seen in the 3000-2700 cm-1 range. Additional bands at 1640, 835 and 770 cm-1 were noted. Extracts from artichoke inulin showed similar features. No significant differences were observed among accessions. Sonicated extracts had a less intense 1050 cm-1 band, possibly due to the extracting of other polymers or to chemical modifications [5].

2.2.2. HPLC Analysis

The HPLC method enabled precise identification and quantification of inulin and various low-molecular-weight carbohydrates (LMWC) in plant extracts. The extracts obtained under optimal conditions were analyzed using HPLC and FTIR spectroscopy. All sample extracts exhibited a similar profile of low molecular weight carbohydrates, including inulin and fructooligosaccharides (FOS), but their concentrations varied. Chicory and Jerusalem artichoke had the highest inulin content (approximately 54 g/100 g dw), whereas the artichoke by-product (0.7 g/100 g dw) and core (1.71 g/100 g dw) had the lowest. Furthermore, chicory and Jerusalem artichoke also showed higher FOS content (5.4–14.3 g/100 g dw) compared to globe artichoke samples (1.3–1.6 g/100 g dw). It has been established that chicory root and Jerusalem artichoke tuber contain natural fructooligosaccharides (FOS) with a degree of polymerisation (DP) of up to 7, and inulin chains reaching about 60 units.
All samples contained sucrose, glucose, and fructose (5.7–9.3 g/100 g dw); in artichoke inflorescence samples, glucose was the dominant sugar, whereas sucrose was identified as the predominant carbohydrate in Jerusalem artichoke tubers and chicory roots, which are considered as storage organs. The total LMWC content ranged between 65.4 g/100 g dw in chicory and 78.2 g/100 g dw in Jerusalem artichoke, with globe artichoke samples having. The total LMWC content was found to be significantly lower in both samples, reaching 9 g and 12.5 g per 100 g dw. The inulin + FOS content ranged from 64% to 76% in chicory roots and Jerusalem artichoke tubers, significantly higher than in artichoke samples. These differences in LMWC content were expected, as roots and tubers are storage organs of plants, while inflorescence carbohydrates are metabolized into simple sugars, as seen in globe artichoke [6]. RP-HPLC analysis of the purified inulin, compared with that of native chicory inulin, showed a distinct chromatographic pattern with clearly separated peaks [9]. The first monomer peak observed was fructose, followed by a glucose peak, sucrose (disaccharide), and then FOS peaks, such as kestose and nystose. The degree of polymerization (DP) of inulin ranged from 2 to 35 units, consistent with previous studies.
The retention time of inulin units increased with higher DP, with each peak in the chromatogram representing an inulin moiety containing more fructose than the previous peak. The FOS had a DP ranging from 2 to 10 units and began to appear after the sucrose unit. The FOS content in inulin extracted from JAT powder was found to be 16%, indicating a high FOS content in JAT powder. These results were similar to those of earlier studies that showed FOS content in JAT inulin. The amount of reducing sugars in the purified inulin was 3.22%, while the rest of the carbohydrates represented pure inulin with a DP higher than 10 units [9].

2.2.3. Qualitative Analysis of Inulin Using Thin Layer Chromatography

Thin-layer chromatography (TLC) is an essentially qualitative method for identification of inulin and FOS, allowing separation and observation of polydisperse carbohydrate units based on their DP.
In the study by Alabadi and Abood [9], we can also observe that TLC analysis of inulin extracted from JAT powder revealed a polydisperse carbohydrate with a DP ranging from 3 to 9 units; a higher DP resulted in a lower retention factor (RF). The results of the TLC analysis were consistently with the RP-HPLC analysis in terms of the separation of inulin units. It was noticed that the inulin extracted from JAT powder, containing FOS, was appearing as distinct spots on the TLC plate. These spots overlapped progressively as the molecular weight increased, leading to immobilization with the mobile phase [9].

2.3. Purification of Solutions

2.3.1. Resin Exchange of Ion

Inulin extract, which is rich in impurities and brown in color, needs to be desalinated and decolorized to attain high purity. Ion exchange resin, which is used in various industries, adsorbs ions based on its properties. By mixing different resins, you can achieve the pH needed for industrial production. Inulin’s sensitive reaction to acidic and basic conditions means you have to connect the resins in series to make sure the desalting and decolorization really work.
The purification process for inulin extracted from JA starts with rinsing the ion exchange resin using demineralized water to eliminate any residual impurities [8]. In order to maintain the integrity of inulin and to comply for food standards, the extract produced after desalination must have a neutral pH, which will prevent any degradation of the molecule. To achieve this, the process uses a series combination of resins with strong basic, strong acidic and weak basic properties, allowing the final solution to reach neutrality. Several resin combinations were tested for their effectiveness in desalination and decolorization, evaluated by measuring absorbance at wavelengths of 420 and 720 nm (for the decolorization rate) and conductivity (for salinity reduction).
The results indicate that an optimal combination considerably reduces conductivity (from 7310 to 675 μS/cm) and salinity (from 0.39% to 0.03%). Above a treatment volume of 1600 ml of solution, resin saturation leads to a gradual increase in conductivity and salinity levels, limiting the system’s ability to approximately four times the volume of resin used [8].

2.3.2. Purification of Inulin by Membrane Filtration Method

Membrane filtration is a widely recognized technique for the purification of inulin due to its ability to separate impurities while maintaining the bioactive properties of the polysaccharide. This method provides an effective alternative to conventional purification techniques, combining high selectivity with ease of operation and scalability. The purification of inulin and FOS from chicory roots using membrane filtration technology according to Sagcan et al. [7].
This technique employs ultrafiltration membranes with pore sizes of 1, 5, and 10 kDa, enabling effective removal of high molecular weight sugars, proteins, and impurities. The membrane filtration system was manually operate using high-purity nitrogen gas with continuous stirring to prevent membrane fouling and maintain filtration efficiency. The conditions of the process included a pressure of 2 bar and a stirring speed of 400 rpm. Quantitative analysis of the inulin and FOS contents was performing by HPLC with a refractive index detector, which confirmed purities of about 90% for inulin and 76% for FOS [7].
This membrane filtration method has some cool perks, like high productivity, cheaper operating costs, and higher product quality, which makes it a great alternative to traditional chromatography purification methods in the pharmaceutical and food industries [7].

3. Inulin Properties

3.1. Solubility

The solubility of inulin is directly related to its DP: as the DP increases, the solubility of inulin decreases, hence short-chain inulin is highly soluble. Additionally, solubility is temperature-dependent, decreasing as temperature decreases. Therefore, temperature is the primary factor influencing solubility [19,20]. The solubility of inulin in water is influenced by its polydispersity. The solubility of inulin in water depends on the temperature and quantity of inulin in the sample. Increasing the quantity of inulin increases solubility due to the broad distribution of inulin molecules. Low molecular weight molecules dissolve first, followed by larger molecules until saturation.
The study found that at 25 °C, almost 90% of inulin is dissolved, with maximum solubility reached at temperatures slightly above 60 °C. A reference curve was generated to determine the concentration of dissolved inulin. The data suggests that The solubility of inulin rises as the sample preparation temperature rises [21].

3.2. Rheological Properties

Inulin is recognized for its thickening and gelling abilities in aqueous solutions. Its gelling behavior and rheological properties have been thoroughly investigated by Steffen et al. [21] and Xu and Kenar [22], who have demonstrated that these characteristics are highly dependent on inulin concentration, temperature, and preparation conditions, which makes inulin a valuable functional ingredient in food and pharmaceutical applications [21,22]. Current research has examined the rheological behavior of inulin by determining the G’ and G’‘ parameters at different concentrations. G’’ (storage modulus) is a measure of the material’s stiffness. It is applied to characterize the stiffness of inulin gels at various frequencies and concentrations, indicating the material’s capacity to retain mechanical energy as elastic work. Conversely, G’’ (loss modulus) measures the viscosity of the material, indicating its capacity to dissipate mechanical energy in the form of heat. Solutions with an inulin concentration of less than 25% weight do not form gels.
However, from 27.5% by weight and up to 40% by weight, inulin solutions form gels, and the rheological properties (G’ and G’’) of the gels increase with higher inulin concentrations, as shown by the results reported in the article. Deformation sweep tests showed that inulin gels have a very low linear range, less than 0.1%, which suggests that these gels are weak and can be easily affected by forces or disturbances. The viscoelastic property of the gels was evaluated using conventional methods involving a mechanical rheometer and dynamic light scattering (DLS) spectroscopy.
The results demonstrated that inulin gels are made up of three-dimensional networks physically bonded by interactions and chain entanglements, which lines up with the results of stress relaxation tests. These properties indicate that inulin gels hold up to external forces at really high frequencies and are good at dealing with disturbances, even though they’re fragile and prone to major deformations [22]. It has been demonstrated that the hardness of inulin gels is dependent on both the preparation temperature and the size of the primary particles. The results indicating that the fracture behavior of the gels is affected by the preparation temperature, with the hardness decreasing as the temperature increasing.
Moreover, a high shear rate during preparation favors an increase in gel hardness. For instance, a shear rate of 7000 rpm produces harder gels compared to 600 rpm, while maintaining the overall trend of decreasing hardness with rising temperature. Above 60 °C, the solubility of inulin increases to the point where over 20% dissolves, preventing the formation of a coherent gel upon cooling [21].

3.3. Reaction to Heat Treatment

Inulin-type fructans (ITF) and, to a lesser extent, short-chain fructooligosaccharides (scFOS) are widely used as functional ingredients in many food products, including bread, biscuits and cakes. However, depending on the manufacturing processes used, these ingredients may undergo thermal degradation. Although the thermal stability of ITF has been studied, comparing results between different studies is often challenging due to several confounding factors. When inulin is directly exposed to thermal treatment at temperatures ranging from 135 to 195 °C for durations of 5 to 60 minutes, the most critical conditions for ITF degradation appear to occur at 165 °C for 30 minutes and 195 °C for 15 minutes [23]. ITF has been found to remain functionally stable when heated in solution at 85 °C for up to 6 h under neutral pH conditions [24].
However, none of these studies reflect the matrices of a more complex food product approach.

3.4. Sweetening Power

Since inulin provides approximately 30 to 50% of the sweetness of sucrose and, above all, has a low caloric value (1 to 2 kcal/g), it may be used as a substitutive or in combinations with other sweeteners such as aspartame and acesulfame in various food products [25]. It has already been demonstrated that adding inulin to baked foods not only replaces sugar, but also increases fiber levels and improves rheological qualities [26]. The relatively low sweetness intensity of inulin restricts its application as a direct sugar replacer. To overcome this limitation, various strategies have been investigated. Enzymatic hydrolysis, for example, enables the conversion of inulin into FOS with higher sweetness levels while preserving its prebiotic properties, although production costs and enzyme stability may present challenges [27].
There are few studies specifically addressing the sweetness potential of inulin, although it is frequently used as a sugar replacer in various formulations. Oligofructose-type inulin and inulin in general have some big nutritional benefits as sugar replaceers. They’re low in calories, with just 1 to 1.5 kcal/g (versus 4 kcal/g for sucrose), don’t raise blood sugar levels, and don’t cause insulin secretion, which means they’re good for people with diabetes. In addition, they support the growth of beneficial bifidobacteria due to their prebiotic effect and enhance the dietary fiber content of foods without negatively impacting their taste.
These qualities make oligofructose a functional ingredient of choice for developing products that are high in fiber and low in sugar and calories, while keeping their nutritional value and sensory qualities [25] [27,28]. An alternative approach is to combine inulin in synergy with intense sweeteners such as stevia or sucralose, which can reduce calorie intake while enhancing texture and taste, although the synergistic interaction between these ingredients may necessitate adjustments. Laura Furlan et al. [29] investigated the combining effects of stevia and sucralose with inulin as double substitutes for sugar and fat in low-sugar, low-fat dairy desserts, prove the feasibility of this formulation approach.
Their results indicated that incorporating 2.5% (w/v) inulin together with an equal blend of stevia and sucralose (50St50Su2.5I) significantly reduced syneresis and enhanced product stability during 20 days of storage. This formulation also exhibited higher consistency, confirming the functional role of inulin as both a fat and sugar replacer, and achieved greater sensory acceptance than the commercial reduced-fat, reduced-sugar counterpart. Sensory testing revealed no differences compared to the reference product in terms of flavor, color, or aroma, although texture was rated more favorably in the inulin-enriched formulation [29].

4. Inulin Application, Its Biological and Physical Effects

4.1. Application in Food Industry

Nowadays, there is growing demand for inulin due to its wide use in food fortification and the produce of beverages, diet supplements, animal feed, and pharmaceuticals [30]. There’s growing interest in inulin as a food ingredient because of its positive effects on human health, which are mostly related to its degree of polymerization and its branching [31].
Inulin is currently widely used in the food industry: it acts as a low-calorie sweetener, a fat replacer in dairy products, a non-digestible fiber, and a prebiotic [32,33,34]. In addition In addition to its nutritional benefits, inulin can be utilized as a rheological modifier in food preparation due to its high water retention capacity, white color, and characteristic powder resembling flour or starch, as well as its excellent gelatinous consistency characteristic [35,36].

4.1.1. Organoleptic and Rheological Aspects

Highly polymerized inulin can be used in food products to improve organoleptic and rheological characteristics, including the stability of foams and emulsions. In addition, it has been highlighted that inulin obtained from Jerusalem artichoke can be utilized as a bioactive ingredient in dairy products (yogurts and cheeses), bakery products (cakes, cookies, and bread), sausages, and beverages [37,38,39]. The quality of composite gels made from proteins and polysaccharides plays a crucial role in their practical use in the food industry.
The textural properties of protein-gluten gels containing inulin were investigated under thermal processing conditions, using different concentrations of L-, M-, and H-type inulin. As the inulin content rises, the hardness of the gels decreases, with higher molecular weight inulins yielding softer gels at a constant inulin content. Hardness is affected by various interactions, like ionic and disulfide bonds, that impact the gelation process. A decrease in gel hardness indicates changes in the interactions within the mixture due to the changing properties of the inulin. The presence of inulin leads to lower gluten density and disrupts the formation of the gluten network, affecting the cohesion of protein-inulin gels. Adding M or H-type inulin instead of L-type inulin reduces chewiness, requiring less force to chew, potentially improving mouthfeel. The increase in inulin content correlates with trends in chewiness and hardness, consistent with previous studies. The recovery of protein-inulin gel decreases with increasing inulin content, reaching a minimum at 40% added inulin. H-type inulin causes more significant textural damage to the gluten gel properties compared to L- and M-type inulin, affecting hardness, cohesion, and recovery. Inulin having a higher degree of polymerization has a stronger impact on the gluten protein structure, significantly weakening the gluten gel, especially with high concentrations or large molecular weight inulin, resulting in a softer heat-induced inulin-gluten gel [40].

4.1.2. Inulin Heat Treatment in Bakery Products

Thermal treatment of inulin conducted by Whelan et al. [41], the fructan content of several supermarket breads as well as white bread vs white toast was discussed. The authors demonstrated, after correction for moisture loss, that white toast had a slightly lower fructan content compared to its white bread counterpart (0.28 g vs. 0.33 g per slice). However, although these results suggest a slight loss of fructans due to toasting, it can be said that the amount lost 0.05 g is negligible and has no significant functional effect [41]. The Maillard reaction also occurs in the baking process, resulting in the formation of brown pigments in baked products. The Maillard reactions ia a non-enzymatic browning reactions involving the amino group of amino acids and the carbonyl group of reducing sugars [42].
ITF is a mixture of reducing and non-reducing oligosaccharides, making it susceptible to participating in the Maillard reaction [34]. Several studies have discussed the impact of baking processes on bakery and pastry products. The focus of these studies is that the addition of ITF to these products alters the color of the final product through browning. For example, in the study by Poinot et al. [43], it was found that bread containing 5% ITF darkened 3 minutes faster than bread containing 0% and 3% ITF. This suggests that reducing ITF participates in the Maillard reaction, thereby accelerating the cooking rate. However, given that most bakery products are baked for a relatively short duration and that the core temperature of the product generally does not exceed 100 °C, the rate of ITF involved in the Maillard reaction is likely to be minimal [43].

4.1.3. Inulin Effect on Sensory Quality and His Acceptability

The sensory quality of inulin was evaluated in two tofu varieties, Balkan and Lana. Their comparison between tofu with and without inulin revealed that the addition of this ingredient enhances the sensory quality of the food, and that the higher the amount of inulin, the better the sensory quality of the final product. Inulin-enriched Balkan-type tofu exhibited the best flavor, odor and color, while the Lana variety stood out for its texture and sectional appearance. Sensory analysis showed that Balkan tofu achieved the highest average score in terms of sensory quality following the addition of inulin at a concentration of 25 g/L. The addition of inulin had a significant impact on the flavor and oral texture of tofu, a moderate impact on odor and a low impact on color. Thus, the incorporation of inulin into tofu, without the lipoxygenase enzyme, played a significant role in enhancing the sensory attributes of quality [44].

4.1.4. Texture

Krystyjan et al [45] emphasized that adding 10% inulin could cause viscoelastic changes in pasta [45]. Haijian et al. [46evaluated the degree of starch recrystallization during the cooling process of starch paste, particularly the level of crystallization and rearrangement of amylose molecules. evaluated the degree of starch recrystallization during the cooling process of starch paste, particularly the level of crystallization and rearrangement of amylose molecules. This phenomenon could be related to the presence of small sugars in inulin, which positively influence the inhibition of starch retrogradation or the formation of a layer around starch particles, limiting the rearrangement of the amylose molecular structure in the paste [46]. According to Luo et al. [47], Starch deterioration depends on the degree of recrystallization of amylopectin. The study shows that retrogradation enthalpy values decrease with the addition of inulin, probably due to the presence of mainly low molecular weight sugars, such as fructose, sucrose, and trehalose, that can delay starch retrogradation and recrystallization [47].

4.1.5. Quality of a Product

Inulin was also included in candies to qualify them as “high fiber” products for dysphagia prevention. The fortified products offered greater firmness, flexibility, consistency, and binding than any hydrocolloid used, as shown by the back extrusion test [48]. According to some studies, fortifying durum wheat flour with inulin can prolong stability time and quality and decrease water absorption and bread volume. Inulin could potentially reduce bread baking time without any effect on quality [43]. The addition of inulin to the biscuit dough has been demonstrated to enhance the quality and shelf life of the biscuits. [49]. Biscuits enriched with Jerusalem artichoke powder, a natural source of inulin, demonstrated high consumer acceptability while providing lower energy content compared to conventional wheat flour biscuits [50]. Meat, an important part of the human diet, is high in fat and protein. To make it more healthy, some functional ingredients, like indigestible polysaccharides, are added., can be added in meat products such as burgers [51,52], sausages [53,54,55,56,57,58,59,60], ham [61], patties [62] and minced meat [63].
The inulin contained in meat products helps retain water, reduce cooking losses, and maintain tenderness. One of the factors that reduce the shelving life and quality of meat is lipid rancidity, caused by high levels of unsaturated fatty acids and oxidizing compounds present in meat. Meat processing also speeds up the oxidation of lipids by liberating membrane phospholipids. This problem can be mitigated by the addition of indigestible antioxidant polysaccharides, complex polysaccharide fragments linked by a β-1,4-glycosidic linkage that cannot be digested by humans, such as lignocellulose (cellulose, hemicellulose, lignin, and pectin), dietary fiber (gum, resistant starch, agar), and inulin[64].

4.1.6. Effect of Inulin on the Heat Treatment of Infant Milk Formula

Inulin, when combined with milk proteins, specifically whey proteins, has a significant effect on the denaturation temperature (Td) of whey proteins (WP). The addition of casein and inulin in the formulation of infant milk formula (IMF) does not affect the Td of WP, but inulin significantly increases the Td of non-heated formulas. After thermal treatment, the Td of WP and WP-INUL combinations (containing inulin) increases only from 75 °C, whereas the Td of WP-CAS and WP-CAS-INUL combinations (with casein and inulin) increases from 70 °C and 75 °C, respectively. This indicates that inulin alone shifts the Td of WP to higher temperatures, thereby delaying their thermal denaturation. In the presence of casein, the effect of inulin is even more pronounced, increasing the Td from 70 °C. Thus, inulin has a protective effect on WP against thermal denaturation by increasing their denaturation temperature, especially when combined with casein. This effect is likely due to interactions between inulin, casein, and WP that stabilize the protein structure and delay their denaturation [65].

4.2. Biostimulants for Agriculture

Coating zinc oxide nanoparticles with inulin has been shown to enhance their efficiency. This method has demonstrated positive effects on the stimulation of bean seedling growth, including a considerable accumulation of zinc in the leaves, showing the potential of inulin-coated zinc oxide (ZnO) nanoparticles to serve as biostimulants for agriculture.
The study compares two methods of synthesis—a two-step process and a single-step gel-type process—highlighting significantly different sample morphology and electronic characteristics. The study is focused on characterizing the samples, especially their phase, morphology, and coating level, with different techniques such as X-ray diffraction and infrared spectroscopy. Initial bioactivity tests on fava bean seedlings demonstrated growth stimulation and zinc accumulation in the leaves, showing how effective the coated nanoparticles are. The two-step method shows the most promise for creating effective ZnO nanoparticles coated with inulin for use as biostimulants, owing to the optimized properties of size, morphology, and the degree of coating.
Inulin has a crucial role by acting as a mimetic agent that aids the absorption and transfer of nanoparticles in the plant, helping their distribution and increasing their efficiency in the biostimulation process. Additionally, the inulin coating protects the zinc oxide nanoparticles from degradation, thereby increasing their bioavailability within the plant. Inulin also facilitates the significant migration of the metal to the leaves after being absorbed by the roots, while continuously offering protection against nanoparticle degradation [66].

4.3. Pharmaceutic Industry

4.3.1. Inulin in Drug Delivery System

The application of natural materials for drug delivery offers a number of advantages over artificial materials. Natural polysaccharides are used for the controllable delivery of bioactive substances. They overcome various disadvantages associated with synthesised polymers, such as biodegradation, high cost of chemical modifications, poor receptor targeting abilities, instability, weak mechanical properties, and excretion. Natural polysaccharides have properties that meet many of the requirements of optimal drug delivery systems, including stealth and targeting abilities [67].
Inulin has distinctive and adaptable structural properties, providing protective and stabilizing effects, and possesses effective organ targeting capabilities, making it a remarkable biomaterial for drug delivery in comparison to other biodegradable polysaccharides. Inulin has a flexible backbone, unlike other polysaccharides, due to the absence of a carbohydrate ring. Coupled with its relatively high glass transition temperature (Tg), this property makes inulin an effective stabilizer for proteins under dry conditions, making it suitable for use in the food and pharmaceutical industries. In plus, thanks to its linear and flexible structure, inulin has an awesome ability to stabilize proteins and lipid-based delivery systems relative to many other polysaccharides. Its capacity to form a gel sensitive to the degree of polymerization and its viscoelastic nature make it a good choice for developing delivery systems, such as gels.
Inulin has been investigated for targeted drug delivery to the colon due to its ability to endure the acidic environment of the stomach, which is advantageous for any biomaterial or delivery system built from these biomaterials intended for use in delivering drugs to the colon, where they can be efficiently absorbed by the intestinal epithelium into the bloodstream. The various drug delivery systems have been explored in order to administer different drugs that utilize the potency of inulin in the therapy of several diseases. Numerous research groups have also focused on the potential and achievable chemical modification of inulin to produce advanced formulations, which have opened up novel and promising avenues for the treatment of various diseases, including ulcerative colitis, Morbus Crohn [68].

4.3.2. Anti-Inflammatory Effect: Insights from Advanced Omics Approaches

The use of two advanced omics approaches allowed for a better understanding of the molecular effects of inulin on the regulation of inflammatory activity, as suggested by previous in vitro and in vivo studies. The results showed that inulin has two main effects contributing to its anti-inflammatory properties. First, the reduction of NF-κB levels: inulin decreases the levels of NF-κB, a key transcription factor in inflammation, thereby reducing the expression of pro-inflammatory genes such as COX2 and, consequently, inflammatory prostaglandins. Second, the stimulation of Hmox1 transcription: inulin also stimulates the transcription of Hmox1, an antioxidant defense protein, via the Nrf2 pathway. These mechanisms of action on the NF-κB and Nrf2 pathways explain the overall decrease in the expression of genes coding for inflammatory cytokines and chemokines observed in the transcriptomic analysis, resulting in a global anti-inflammatory effect of inulin. The study of bioactive molecules and their impact on the human body is a complex and constantly evolving field. Consequently, further research on inulin is necessary, and it would be helpful to study its anti-inflammatory effects locally in the intestinal epithelium [69].

4.4. Application in Cosmetic Industry

In the cosmetic industry, inulin is regarded an antimicrobial agent that confers a a protective effect on the skin and mucous membranes thanks to its probiotic nature. Inulin is used in the cosmetic industry as a stabilizing agent. Plant sources have antioxidant properties and are used in cosmetic formulations for their ability to protect against cell damage caused by free radicals that damage skin cells. Probiotics including inulin are widely used in the cosmetic industry, as highlighted by Jiaxin Dou et al. [70]. This study summarized the results of trials on the use of probiotics in lotions, conducted in vivo, ex vivo, and in vitro. These lotions are commonly incorporated into anti-aging creams for their ability to prevent the deterioration of epidermal cells and to hydrate the skin. Additionally, probiotics have demonstrated their effectiveness in skin lightening by inhibiting melanin production by epidermal cells exposed to prolonged UV rays [70].

4.4.1. Use of Inulin in Gel Formulation

Plant substances are a rich source of primary and secondary metabolites. Many of these compounds have antioxidant qualities and are used both as inactive ingredients and active agents in cosmetic preparations. In addition, these components play a significant role in the prevention of cell damage caused by free radicals. Reactive oxygen species can induce oxidative stress, causing disturbances in cell metabolism and membrane lipid peroxidation. Free radicals also damage amino acids and proteins, altering their chemical structure and damaging mitochondrial DNA, as well as degrading elastin, or structural changes in collagen. As a result, the changed proteins become less active and build up in cells, accelerating their aging. Free radicals also impact carbohydrates, notably by depolymerizing hyaluronic acid, a key component for keeping skin hydrated [71].

4.4.2. Antioxidant Activity

Plant-based antioxidant compounds are super important for protecting cells against oxidative damage, particularly in the skin. Adding them to cosmetics is a great way to fight against premature skin aging due to oxidative stress. Cosmetics with plant-based antioxidants have a lot of advantages over those with synthetic ingredients. First, these natural compounds are more readily absorbed by the skin and pose less of a risk of causing allergic reactions or skin sensitization. In addition, they inhibit the oxidation process of other substances used in cosmetic formulations, which also extends the stability of the product. Inulin, which is the most common polysaccharide in chicory and Jerusalem artichoke, has the ability to neutralize certain reactive oxygen species, such as superoxide anion, hydroxyl radical, and hydrogen peroxide. The analysis was based on the resazurin test, a rapid and sensitive technique for measuring cell proliferation and in vitro cytotoxicity.
The resazurin dye changes color from blue to red in reaction to reduction by living cells present in the culture medium. The tests were performed with concentrations ranging from 1 to 5 mg/mL. The greatest decrease compared to the control sample was observed with inulin obtained from chicory at a concentration of 2.5 mg/mL. These studies suggest that a concentration of 5 mg/mL of inulin in a cosmetic formulation should not irritate the skin and could promote fibroblast proliferation. In the second part of this study, shower gel formulas were tested with the addition of inulin to evaluate their potential for skin irritation. The risk of skin irritation is a major drawback of body wash cosmetics due to the presence of surfactants, which can interact with the skin’s surface proteins, denature them and ultimately wash them away. The inulin-enriched gels were subjected to skin interaction tests (zein test) to evaluate their potential for irritation, allergy and sensitization (by patch test). The results showed that the addition of inulin to shower gel formulations significantly reduces their potential for skin irritation. Compared to the baseline sample without inulin (zein value of approximately 300 mgN/100 mL), gels containing inulin have a skin irritation potential reduced by about 40%. However, the study did not show a significant influence of inulin concentration or plant origin type on skin irritation potential [71].

5. Modification of Inulin

5.1. Inulin Butyrate Ester

Several polysaccharides with complex structures have been chemically modified to enhance their intrinsic biological functions. These modifications include the alteration of groups such as hydroxyl, carboxyl, and amino by introducing new groups like sulfuric acid, alkyl and carboxymethyl. Modified inulin is widely used in various industries due to its numerous improved properties. According to Zhu et al. [72], inulin was esterified using pyridine to dissolve it in a round-bottom flask placed in an oil bath. Esterification was achieved through the gradual addition of butyric anhydride until the complete dissolution of inulin, with constant agitation throughout. This was followed by a 24-hour reaction period. After a 24-hour reaction at controlled temperature, the mixture was first extracted twice, first with 100 mL of water, then with 200 mL of dichloromethane. Next, saturated solutions of sodium chloride and sodium bicarbonate were utilized to wash the organic phase, eliminating excess pyridine and any residual anhydride. Finally, the product was concentrated by rotary evaporation and the inulin butyrate ester (IBE) was obtained using a vacuum pump. The obtained IBE was analyzed by FTIR spectroscopy. The analyses showed that the spectra of inulin had peaks at 3394, 2927, 1423, and 1033 cm-1, indicating hydroxyl and C─H stretching vibrations. After reacting with butyric anhydride, new peaks at 1743 and 1253 cm-1 appeared, indicating ester carbonyl (C═O) and acetyl (─COCH2CH2CH3) groups. Peaks at 2965, 2881, 2742, and 2672 cm-1 indicated the addition of propyl groups (─CH2CH2CH3). 1H NMR confirmed the connection with butyric anhydride, validating the conversion to butylated inulin and the successful creation of IBE. Different factors can influence the DS, such as the molar ratio of butyric anhydride to inulin.
Experiments conducted with butyric anhydride/inulin ratios from 1.5:1 to 4:1 at a constant temperature of 60 °C, an inulin concentration of 25% and a reaction time of 24 h showed that the DS increased with the ratio, reaching a maximum of 1.94 with a ratio of 1:3,5. However, further increases in the ratio led to more by-products and purification difficulties. A ratio of 4:1 was chosen as optimal for other experiments using response surface methodology (RSM). Inulin concentration also affects the DS of IBE. Experiments with inulin concentrations from 15% to 35% showed that DS increased up to 25% but decreased beyond that due to increased viscosity inhibiting substitution. The DS of IBE was also studied at different temperatures (20-70 °C) with a ratio of 4:1 butyric anhydride/inulin, an inulin concentration of 25%, and a reaction time of 24 h. DS increased up to 40 °C but then decreased due to side reactions. The antioxidant activity of inulin butyrate ester (IBE) was compared to that of native inulin, showing that while inulin has a low capacity to scavenge superoxide anions, IBE’s scavenging ability increases with concentration, especially at 3.2 mg/mL, indicating enhanced superoxide capture due to butyrylation. For highly reactive hydroxyl radicals, inulin’s scavenging remains stable, but IBE’s capacity improves with concentration, peaking at 1.6 mg/mL, surpassing inulin’s effectiveness at higher doses.
Figure 6. Esterification by butyric anhydride.
Figure 6. Esterification by butyric anhydride.
Preprints 190534 g006
Additionally, during in vitro fermentation, IBE initially produced fewer short-chain fatty acids (SCFAs) than inulin, but after 48 hours, IBE generated higher overall SCFA levels, including increased proportions of propionate and butyrate. These SCFAs, resulting from gut microbial fermentation of dietary fibers, benefit health, and IBE’s structure allows it to act as a carrier, releasing butyrate specifically in the colon, thus potentially enhancing total SCFA production and the butyrate ratio [72].

5.2. Inulin Acetylation and the Use in Prodrugs

Use of inulin in the manufacture of prodrugs, whether by esterification of bonds or by formation of Schiff bases with bioactive substances. Certain drug molecules containing carboxyl and hydroxyl groups have low bioavailability and diffusion are limited through lipid membranes due to the ionization of these functional groups in a physiological condition. The formation of inulin derivates by esterification with other groups can generate molecules with the desired hydrophilic, lipophilic, and in vivo characteristics. esterification with other groups can produce compounds with the desired properties of hydrophilicity, lipophilicity, and in vivo activity. Researchers created a drug based on inulin and metronidazole by combining them through a chemical reaction (1,10 carbonyldiimidazole (CDI)). Catalysts were used to improve this reaction. This inulin-based drug performed well in the stomach but quickly decomposed in the intestine to release metronidazole. This decomposition is important to activate metronidazole and its effect against amoebas. The second type is a prodrug based on Schiff bases with bioactive substances.
Drugs containing amines tend to ionize at physiological pH, which can lead to accelerated diffusion, a higher first-pass effect, instability, and off-target delivery to non-tumor sites. This makes the advancement of amino acid prodrugs very problematic for formulation researchers. To overcome this challenge, researchers developed a method involving the binding of procainamide to inulin to prevent its diffusion throughout the body and ensure its cellular absorption via pinocytosis. In vitro release studies showed that the drug was slowly released from the prodrug and that the rate of release was affected by the medium ionic strength. One of the problems faced was the low prodrug yield, which was attributed to a slower-reacting inulin hemiacetal intermediate. formed during the oxidation process. To address this issue, a different coupling method was used, activating inulin with epichlorohydrin before coupling it to procainamide in a neutral medium. [73].

5.3. Inulin Acetate

The esterification of inulin from various sources was carried out to obtain inulin acetate (InAC) with different degrees of acetylation, notably 2.5 and 3.0. This method offers several advantages, including a significant reduction in acetylation time and the elimination of the use of DMF (N,N-dimethylformamide) as a solvent for esterification. Therefore, inulin esterification was performed using microwaves with acetic anhydride and in the presence of anhydrous sodium acetate. InAC was tested against certain microorganisms and exhibited inhibitory activity against various microorganisms.
For example, at a concentration of 1 mg/mL, InAC showed an effect against Listeria monocytogenes and Staphylococcus aureus, comparable to that of the antibiotic Biseptol. However, it had no effect on Bacillus subtilis, Salmonella Typhi, yeasts, and fungi. Inulin acetate derived from short-chain inulin (DP<9) inhibited Beauveria bassiana at a concentration of 5 mg/ml, while that derived from long-chain inulin (DP>22) had no effect on Beauveria bassiana. Inulin acetate with a degree of acetylation of 3.0 exhibited the highest level of inhibition of microbial activity, demonstrating antimicrobial effects against Candida albicans, Escherichia coli, and Aspergillus niger at a concentration of 1 mg/ml. A high concentration of inulin acetate, 50 mg/ml, inhibited the proliferation of microorganisms such as Bacillus cereus, Escherichia coli, Salmonella abony, Candida albicans, and Penicillium spp. Thus, inulin acetate may be proposed as a solution in the formulation of disinfectants or fungicides as an ecological and biodegradable solution [74].

5.4. Chemical Functionalization of Inulin by Small Molecular Weight Molecules

Inulin can be modified through various chemical treatments for use in the pharmaceutical industry, as explored in the review article by Giuseppe Tripodo and Delia Mandracchia [75]. This article reviewed numerous studies and experiments on inulin modification, including the chemical functionalization of inulin by small molecular weight molecules. The derivatization of inulin (INU) with small molecules such as acetyl groups significantly modifies the physicochemical properties of the final product, depending on the substituent and its degree of substitution (DS). The reaction generally occurs on the primary hydroxyl group (C6) of fructose. Researchers have synthesized an INU prodrug with 5-aminosalicylic acid (5-ASA) protected by a formyl group. The INU-5-ASA derivative is not digested but fermented by intestinal bifidobacteria. Ibuprofen has also been conjugated to INU by esterification, forming micelles capable of loading the drug methylprednisolone. Other acetylated or methylated derivatives have been obtained with a high DS, making INU insoluble in water. Despite these modifications, INU remains poorly degraded by inulinase and bifidobacteria. Solubility depends on the DS of acetyl groups, while succinyl groups increase aqueous solubility. INU has also been carboxymethylated to obtain a polyanion usable as a dispersing agent. Cationic polyamine derivatives have been synthesized for gene delivery by complexing nucleic acids [75].

6. Sustainability

6.1. Economical

The economic analysis of inulin production from chicory in the H2020 CHIC project highlights the significant positive impact that new plant breeding technologies (NPBTs) can have on the value chain. The study shows that improved chicory variants with a higher inulin content, 19% compared to the conventional 17%, enable higher production yields and consequently greater economic output. The global market for inulin is sizeable, with over 200 kilotons produced annually and a market value close to one billion US dollars [77]. Key exporters include Belgium, Chile and the Netherlands, which together account for 99% of export volume [77]. Socio-economic assessments using multi-regional input-output (MRIO) analysis reveal that NPBT-based inulin production increases the total value added to the economy by over 40 million euros in multiproduct scenarios including health-beneficial terpenes and by around 5 million euros in improved inulin-only scenarios, relative to reference processes.
This translates to direct value added making up half of total production output in NPBT scenarios, compared to only a third in the conventional process. The value-added effects largely accrue in the Netherlands and across the European Union, boosting regional economic activity, job creation (up to nearly 1,000 jobs in the multiproduct case) and competitiveness. In addition, the multiplier effect for NPBT inulin and terpene production is substantial, with 2.4 euros of value added generated per euro spent by the end consumer, demonstrating strong indirect and induced economic benefits. Environmental benefits accompany these economic gains, with NPBT scenarios showing lower greenhouse gas emissions and energy demand. Overall, the incorporation of innovations in chicory breeding significantly improves the economic viability and sustainability of the inulin supply chain in Europe [76]. In the technical-economic analysis focusing on the valorization of chicory pulp as an industrially valuable by-product of inulin extraction, biomass valorization may be economically attractive, significantly improving the utility value of residues.
The primary costs in this sector are linked to capital invests and labor expenses, with significant potential for optimizing through increasing production capacity. However, the profitability is highly influenced by the market prices achieved for the bioactive extracts that are produced. In the cosmetics sector, as an example, natural bioactive extracts deriving from chicory are regarded as substitutes for synthetic preservation agents, and their prices can be significantly more expensive than traditional preservation agents, thus opening up significant economic opportunities for the valorization of chicory biomass [77].

6.2. Environmental

Agricultural processing generates substantial waste residues that present significant disposal challenges and adverse environmental consequences. To address these sustainability issues, research initiatives are working hard to develop ways to make the most of byproducts from processing plants rich in inulin, like agave, chicory, coffee, and sugarcane. The biological conversion of these residual waste streams, such as agave leaves, chicory root waste, wheat bran, coffee pulp, sugarcane bagasse, and apple pomace, into value-added products is a key area of research [78,79,80,81,82,83].
Jerusalem artichoke is an alternative source of inulin, with tubers that contain 14–19% inulin on a dry weight basis [84]. This perennial crop provides numerous environmental benefits for ecosystem protection and degraded land restoration [85]. The species shows rapid biomass accumulation combined with minimal agronomic input requirements, such as the reduced use of pesticides, fertilizers, and irrigation water [86].
The environmental assessment of inulin produced from chicory has significant implications for the sustainability of food systems in Europe. Based on a comprehensive life cycle assessment (LCA) of the whole value chain, the conventional production of inulin from chicory generates greenhouse gas (GHG) emissions of 1.46 to 1.62 t CO₂ eq. per ton of inulin generated, with a cumulated primary energy demand of 7.16 to 7.91 MWh/t. The implementatation of new plant breeding technologies (NPBT) for developing chicory varieties with increased inulin content (19% instead of 17%) presents substantial environmental advantages. In particular, the enhanced inulin production process reduces GHG emissions by around 11% while a multi-product process yielding both inulin and health-promoting terpenes can achieve a reduction of around 14% versus the baseline scenario.
An important conclusion of the detailed environmental assessment is that the processing stage is the primary source of environmental impacts, representing 77 to 80% of total GHG emissions and 81 to 84% of primary energy consumption, whereas transportation accounts for only a marginal contribution, with 9 to 10% of total emissions. The electricity mix in the processing phase appears to be the major source of emissions, representing approximately 59% of GHG emissions in the improved inulin production process. This identification points to a significant opportunity for reducing environmental impacts: the shift to a renewable electricity mix could decrease GHG emissions by 47 to 53% and reduce the primary energy demand by 22 to 26%. Such a transition is entirely consistent with Europe’s commitment to climate-neutral food production, as set out in the European Green Deal and the Farm to Fork Strategy, makes chicory-based inulin a viable pathway to achieving sustainability objectives within the European food system [76].

6.3. Sociological

The study done by Camille Amadieu et al. [87] demonstrated that inulin supplementation in patients with alcohol use disorder (AUD) undergoing withdrawal had a positive impact on the compositional diversity of the gut microbiota and on certain sociability aspects, without impacting gastrointestinal symptoms. This pilot study examined the effects of inulin supplementation over a three-week period in 50 patients with AUD who were hospitalized for alcohol dependence. Patients were assigned randomly to two groups: one group consumed 16 g/day of inulin, while the other group consumed a placebo. Questionnaires were used to assess gastrointestinal symptoms, depression, anxiety, craving, and sociability. The results showed that inulin supplementation improved certain aspects of sociability in AUD patients, notably by increasing social motivation and interest in social interactions.
This positive effect on sociability could be linked to changes observed in the gut microbiota, which can influence brain function and behavior through the gut-brain axis. Inulin supplementation showed a significant increase in sociability scores for moderately pleasant social activities from the beginning to the end of the study in the inulin group, unlike the placebo group where the score remained stable. No significant effect of inulin was observed on sociability scores for very pleasant or less pleasant social activities. Furthermore, a significant positive correlation was found between the increase in Bifidobacterium in the gut microbiota and the improvement in sociability scores in the inulin group.
This suggests that the specific changes induced by inulin in the composition of the gut microbiota, particularly the increase in Bifidobacterium, could be related to the observed positive effect on certain aspects of sociability. This beneficial effect of inulin on sociability is particularly interesting as it could facilitate the social reintegration of AUD patients undergoing withdrawal, a crucial aspect of their care [87]. The work of Maria Hingsamer et al [76], aforementioned in Section V.1, describes the sociological impact of inulin. The production of inulin from new NPBT (New Plant Breeding Techniques) variants of chicory has significant positive socio-economic effects. It creates more jobs than the current process based on conventional chicory, generating nearly 1,000 jobs in the multi-product production scenario (inulin and terpenes), compared to only 652 jobs in the reference scenario. These jobs are created mainly in sectors upstream and downstream of inulin production, like agriculture, the food industry, chemicals, and business services. The extra value generated by the multi-product process is also more than $40 million higher than the baseline process, reaching $41 million. Around 70% of this added value is generated in the Netherlands and more than 80% at European level, which highlights the significant regional economic benefits of this new industry. From a policy perspective, these findings demonstrate that NPBT-based value chains have the potency to enhance the EU’s competitive position and reduce its external dependency. Their incorporation into regional and European food strategies may therefore yield socio-economic benefits [76].

7. Conclusions

In conclusion, inulin is a polyvalent polysaccharide with a variety of properties, applications, and modification capabilities, which makes it a valuable ingredient in a range of industrial sectors. As a soluble dietary fiber of the fructan family, inulin is composed of fructose chains linked by β-(2-1) bonds, with a degree of polymerization (DP) usually between 2 and 60. This structural variety confers unique functional properties on inulin, such as solubility, emulsification, and gelation, that are essential for its application in the food industry. Inulin can be extracted by several methods, such as hot water extraction, microwave-assisted extraction, ultrasonic-assisted extraction, enzymatic extraction, and pulsed electric field (PEF) methods. Each method has its propres advantages and disadvantages in terms of accuracy, yield, and environmental impact. For example, while hot extraction is a simple and widely used method, MAE and UAE methods have proved to be more efficient and faster. Enzymatic methods offer great specificity and work under mild conditions, but can be more expensive. Optimizing these extraction processes is crucial to maximize yield while minimizing energy consumption and costs. Inulin is known for its health benefits, in particularly for promoting gut health by acting as a prebiotic. It supports the growth of beneficial gut bacteria, that can help improve digestive health and strengthen the immune system. In addition, inulin is known to help regulate blood sugar levels and support weight management by increasing feelings of fullness. With the global rise in obesity and associated health problems, the demand for functional ingredients such as inulin has gone up, pushing food manufacturers to reformulate their products by reducing fat and sugar levels while keeping the good sensory characteristics.
Inulin can therefore be modified to enhance its functional properties or give it new functionalities. Techniques like esterification can be applied to produce derivatives such as inulin butyrate or inulin acetate, which can potentially offer better solubility and modified rheological properties. These modifications extend the applications of inulin to sectors other than conventional food products, such as pharmaceuticals and cosmetics. Sustainability is becoming increasingly important in inulin production. Utilizing agricultural by-products, such as chicory or artichoke residues, can reduce waste and serve as a valuable source of functional ingredients, particularly inulin.
This not only supports environmental sustainability but also provides economic benefits through the creation of new sources of income for farmers and producers. In summary, the various properties of inulin make it a key ingredient in a wide range of sectors, notably in food technology, where health considerations are becoming increasingly important. As research keeps uncovering new uses and benefits, and extraction and modification methods keep getting more advanced, inulin’s important role is expected to grow. In addition, the recent focus on sustainable practices will drive inulin to be a key part of meeting both consumer demands and environmental challenges facing the food industry.

Author Contributions

Conceptualization, W.M and I.J.; methodology, W.M.; validation, M.A., P.M., V.L. and I.J.; formal analysis, W.M. and I.J; investigation, W.M.; resources, M.A and I.J.; data curation, W.M. and I.J..; writing—original draft preparation, W.M.; writing—review and editing, I.J., M.A. V.L. and P.M.; visualization, W.M.; supervision, I.J.; project administration, I.J., M.A. and P.M.; funding acquisition, M.A. and P.M. All authors have read and agreed to the published version of the manuscript.”.

Funding

This research received no external funding.

Institutional Review Board Statement

Not applicable.

Acknowledgments

The authors gratefully acknowledge the support and resources provided by Artois university, France, and the LMMA (LR11ES22) laboratory at IPEST Marsa, Tunisia.

Conflicts of Interest

The authors declare no conflicts of interest.

Abbreviations

The following abbreviations are used in this manuscript:
AUD Alcohol Use Disorder
ATR Attenuated Total Reflectance
CDI 1,1’-Carbonyldiimidazole
DP Degree of Polymerization
DPa Average Degree of Polymerization
DMF N,N-Dimethylformamide
DS Degree of Substitution
DWS Dynamic Light Scattering Spectroscopy
EME Enzymatic Extraction
FOS Fructooligosaccharides
FTIR Fourier Transform Infrared Spectroscopy
GHG Greenhouse Gas
G’ Storage Modulus
G’’ Loss Modulus
HPLC High-Performance Liquid Chromatography
HWE Hot Water Extraction
IBE Inulin Butyrate Ester
IMF Infant Milk Formula
InAC Inulin Acetate
INU Inulin
ITF Inulin-Type Fructans
IBE Inulin Butyrate Ester
IMF Infant Milk Formula
InAC Inulin Acetate
INU Inulin
ITF Inulin-Type Fructans
JAT Jerusalem Artichoke Tuber
LCA Life Cycle Assessment
LMWC Low-Molecular-Weight Carbohydrates
MAE Microwave-Assisted Extraction
MRIO Multi-Regional Input-Output
NF-κB Nuclear Factor Kappa B
NPBT New Plant Breeding Technologies
Nrf2 Nuclear Factor Erythroid 2-Related Factor 2
PEF Pulsed Electric Field
RF Retention Factor
RP-HPLC Reversed-Phase High-Performance Liquid Chromatography
RSM Response Surface Methodology
scFOS Short-Chain Fructooligosaccharides
SCFA Short-Chain Fatty Acids
Td Denaturation Temperature
Tg Glass Transition Temperature
TLC Thin Layer Chromatography
UAE Ultrasound-Assisted Extraction
WP Whey Proteins
ZnO Zinc Oxide
5-ASA 5-Aminosalicylic Acid

References

  1. M. Du, X. Cheng, L. Qian, A. Huo, J. Chen and Y. Sun, “Extraction, Physicochemical Properties, Functional Activities and Applications of Inulin Polysaccharide: A Review,” Plant Foods for Human Nutrition, 2023. [CrossRef]
  2. K. Stökle, D. Jung et A. Kruse, «Acid-assisted extraction and hydrolysis of inulin from chicory roots to obtain fructose-enriched extracts» 2020.
  3. A. Bhanja, P. P. Sutar et o. Mishra, « Inulin-A polysaccharide: Review on its functional and prebiotic efficacy» Journal of Food Biochemistry, 2022.
  4. ROLNIK, Agata et OLAS, Beata. The plants of the Asteraceae family as agents in the protection of human health. International journal of molecular sciences, 2021, vol. 22, no 6, p. 3009. [CrossRef]
  5. CASTELLINO, Maria, RENNA, Massimiliano, LEONI, Beniamino, et al. Conventional and unconventional recovery of inulin rich extracts for food use from the roots of globe artichoke. Food Hydrocolloids, 2020, vol. 107, p. 105975. [CrossRef]
  6. REDONDO-CUENCA, Araceli, HERRERA-VÁZQUEZ, Selene Elizabeth, CONDEZO-HOYOS, Luis, et al. Inulin extraction from common inulin-containing plant sources. Industrial Crops and Products, 2021, vol. 170, p. 113726. [CrossRef]
  7. SAĞCAN, Nihan, SAĞCAN, Hasan, BOZKURT, Fatih, et al. Optimization of inulin extraction from chicory roots and an ultrafiltration application to obtain purified inulin and hydrolyzed fructooligosaccharides. Journal of Agricultural Sciences, 2024, vol. 30, no 1, p. 166-178. [CrossRef]
  8. X. Zhang, X. Zhu, X. Shi, Y. Hou et a. Y. Yi, «Extraction and Purification of Inulin from Jerusalem Artichoke with Response Surface Method and Ion Exchange Resins» ACS Omega, vol. 7, p. 12048−12055, 2022. [CrossRef]
  9. A. M. D. Alabadi et S. c. Abood, «MICROWAVE-ASSISTED EXTRACTION OF INULIN FROM JERUSALEM ARTICHOKE AND PARTIAL ACID HYDROLYSES» Iraqi Journal of Agricultural Sciences, vol. 1, pp. 401-410, 2020. [CrossRef]
  10. SAENGKANUK, Araya, NUCHADOMRONG, Suporn, JOGLOY, Sanun et e. al., «A simplified spectrophotometric method for the determination of inulin in Jerusalem artichoke (Helianthus tuberosus L.) tubers» European Food Research and Technology, vol. 233, p. 609–616, 2011. [CrossRef]
  11. GAAFAR, H. M. A., ABDEL-RAOUF, E. M., et EL-REIDY, K. F. A. Effect of fibrolytic enzyme supplementation and fiber content of total mixed ration on productive performance of lactating buffaloesm. Slovak Journal of Animal Science, 2010, vol. 43, no 3, p. 147-153.
  12. D. CS, G. C et N. D. e. al., «Enzyme assisted extraction of pectin and inulin enriched fractions isolated from microwave treated cynara cardunculus tissues» Int J Food Sci Tech, vol. 56, p. 242–249, 2020.
  13. TURK, Mohammad F., BARON, Alain, et VOROBIEV, Eugene. Effect of pulsed electric fields treatment and mash size on extraction and composition of apple juices. Journal of Agricultural and Food Chemistry, 2010, vol. 58, no 17, p. 9611-9616. [CrossRef]
  14. TEH, Sue-Siang, NIVEN, Brian E., BEKHIT, Alaa El-Din A., et al. Microwave and pulsed electric field assisted extractions of polyphenols from defatted canola seed cake. International Journal of Food Science and Technology, 2015, vol. 50, no 5, p. 1109-1115. [CrossRef]
  15. K. Takaki, H. Hatayama, S. Koide et Y. Kawamura, «Amélioration de l’extraction des polyphénols de la peau du raisin par champ électrique pulsé,» IEEE Pulsed Power Conference, pp. 1262-1265, 2011.
  16. B. F.J., Brianceau, S. Turk et M. e. al., «Effect of Alternative Physical Treatments (Ultrasounds, Pulsed Electric Fields, and High-Voltage Electrical Discharges) on Selective Recovery of Bio-compounds from Fermented Grape Pomace» Food Bioprocess Technol 8, pp. 1139-1148, 2015.
  17. ZHU, Zhenzhou, BALS, Olivier, GRIMI, Nabil, et al. Better damage of chicory tissue by combined electroporation and ohmic heating for solute extraction. Food and Bioproducts Processing, 2015, vol. 94, p. 248-254. [CrossRef]
  18. PETKOVA, Nadezhda, ARABADZHIEVA, Radka, VASSILEV, Dragomir, et al. Physicochemical characterization and antimicrobial properties of inulin acetate obtained by microwave-assisted synthesis. Journal of Renewable Materials, 2020, vol. 8, no 4, p. 365. [CrossRef]
  19. D. Bosscher, J. V. Loo et A. Franck, «Inulin and oligofructose as prebiotics in the prevention of intestinal infections and diseases» Nutrition Research Reviews, pp. 216-226, 2006.
  20. CUI, Yong. A material science perspective of pharmaceutical solids. International journal of pharmaceutics, 2007, vol. 339, no 1-2, p. 3-18. [CrossRef]
  21. S. Beccard, J. Bernard, R. Wouters, K. Gehrich, B. Zielbauer, M. Mezger et T. A. Vilgis, «Alteration of the structural properties of inulin gels» Food Hydrocolloids, vol. 89, pp. 302-310, 2019. [CrossRef]
  22. XU, Jingyuan et KENAR, James A. Rheological and micro-rheological properties of chicory inulin gels. Gels, 2024, vol. 10, no 3, p. 171.
  23. BÖHM, A., KAISER, I., TREBSTEIN, A., et al. Heat-induced degradation of inulin. European Food Research and Technology, 2005, vol. 220, no 5, p. 466-471. [CrossRef]
  24. J. Huebner, R. Wehling, A. Parkhurst et R. Hutkins, «Effect of processing conditions on the prebiotic activity of commercial prebiotics» International Dairy Journal, pp. 287-293, 2008. [CrossRef]
  25. KELLY, Greg. Inulin-type prebiotics--a review: part 1. Alternative Medicine Review, 2008, vol. 13, no 4.
  26. A. W. et S. Rashid, «Functional and therapeutic potential of inulin: A comprehensive review» Critical Reviews in Food Science and Nutrition, 2019.
  27. R. Marcel, «Inulin-type fructans: functional food ingredients» CRC Press, 2004.
  28. NINESS, Kathy R. Inulin and oligofructose: what are they?. The Journal of nutrition, 1999, vol. 129, no 7, p. 1402S-1406S. [CrossRef]
  29. L. T. R. Furlán et M. E. Campderrós, «The combined effects of Stevia and sucralose as sugar substitute and inulin as fat mimetic on the physicochemical properties of sugar-free reduced-fat dairy dessert» International Journal of Gastronomy and Food Science, 2017.
  30. MELILLI, M. Grazia, P. Antonella, S. Salvatore et e. al., «Omega-3 rich foods: Durum wheat spaghetti fortified with Portulaca oleracea» Food Bioscience, vol. 37, p. 100730, 2020.
  31. G. Antonella, D. Isabella, M. M. Grazia et e. al., «Inulin enriched durum wheat spaghetti: Effect of polymerization degree on technological and nutritional characteristics» Journal of Functional Foods, vol. 71, p. 104004, 2020.
  32. MELILLI, Maria Grazia, COSTA, Cristina, LUCERA, Annalisa, et al. Fiordilatte cheese fortified with inulin from Cichorium intybus or Cynara cardunculus. Foods, 2021, vol. 10, no 6, p. 1215. [CrossRef]
  33. MELILLI, M. G., BRANCA, F., SILLITTI, C., et al. Germplasm evaluation to obtain inulin with high degree of polymerization in Mediterranean environment. Natural Product Research, 2020, vol. 34, no 1, p. 187-191. [CrossRef]
  34. M. A. MENSINK, H. W. FRIJLINK, K. VAN DER VOORT MAARSCHALK et e. al., «Inulin, a flexible oligosaccharide. II: Review of its pharmaceutical applications» Carbohydrate Polymers, vol. 134, pp. 418-428, 2015. [CrossRef]
  35. GAO, Jingrong, BRENNAN, Margaret A., MASON, Susan L., et al. Effect of sugar replacement with stevianna and inulin on the texture and predictive glycaemic response of muffins. International Journal of Food Science and Technology, 2016, vol. 51, no 9, p. 1979-1987. [CrossRef]
  36. KUNTZ, Marilyn GF, FIATES, Giovanna MR, et TEIXEIRA, Evanilda. Characteristics of prebiotic food products containing inulin. British Food Journal, 2013, vol. 115, no 2, p. 235-251. [CrossRef]
  37. ALIBEKOV, R. S., GABRILYANTS, E. A., UTEBAEVA, A. A., et al. Cottage cheese fortified by natural additives. Food Research, 2021, vol. 5, no 1, p. 152-159. [CrossRef]
  38. GUPTA, Diksha et CHATURVEDI, Neelam. Impact of Processing on Inulin and sugars content of Jerusalem Artichoke Tuber. Research Journal of Pharmacy and Technology, 2020, vol. 13, no 7, p. 3143-3146. [CrossRef]
  39. K. KHUENPET, M. FUKUOKA, W. JITTANIT et e. al., «Spray drying of inulin component extracted from Jerusalem artichoke tuber powder using conventional and ohmic-ultrasonic heating for extraction process» Journal of Food Engineering, vol. 194, pp. 67-78, 2017. [CrossRef]
  40. M. LIU, G. CHEN, H. ZHANG et e. al., «Heat-induced inulin-gluten gel: Insights into the influences of inulin molecular weight on the rheological and structural properties of gluten gel to molecular and physicochemical characteristics» Food Hydrocolloids, vol. 111, p. 106397, 2021. [CrossRef]
  41. WHELAN, Kevin, ABRAHMSOHN, Olivia, DAVID, Gondi JP, et al. Fructan content of commonly consumed wheat, rye and gluten-free breads. International journal of food sciences and nutrition, 2011, vol. 62, no 5, p. 498-503. [CrossRef]
  42. LUND, Marianne N. et RAY, Colin A. Control of Maillard reactions in foods: Strategies and chemical mechanisms. Journal of agricultural and food chemistry, 2017, vol. 65, no 23, p. 4537-4552.
  43. POINOT, Pauline, ARVISENET, Gaëlle, GRUA-PRIOL, Joëlle, et al. Influence of inulin on bread: Kinetics and physico-chemical indicators of the formation of volatile compounds during baking. Food Chemistry, 2010, vol. 119, no 4, p. 1474-1484. [CrossRef]
  44. S. P. STANOJEVIC, M. B. BARAĆ, PEŠIĆ, M. B. et e. al., «Protein composition and textural properties of inulin-enriched tofu produced by hydrothermal process» LWT, vol. 126, p. 109309, 2020. [CrossRef]
  45. M. Krystyjan, W. Ciesielski, G. Khachatryan, M. Sikora et P. Tomasik, « Structure, rheological, textural and thermal properties of potato starch – Inulin gels» LWT - Food Science and Technology, pp. 131-136, 2015. [CrossRef]
  46. Q. He, H. Yang, L. Wu et C. Hu, « Effect of light intensity on physiological changes, carbon allocation and neutral lipid accumulation in oleaginous microalgae» Bioresource Technology, pp. 219-228, 2015. [CrossRef]
  47. D. Luo, Y. Li, B. Xu, G. Ren, P. Li, X. Li, S. Han et J. Liu, «Effects of inulin with different degree of polymerization on gelatinization and retrogradation of wheat starch» Food chemistry, vol. 229, pp. 35-43, 2017. [CrossRef]
  48. M. Cartagena, L. Giura, D. Ansorena et I. Astiasaran, «A texture-modified dessert with high nutritional value designed for people with dysphagia: effect of refrigeration and frozen storage» Food Science and Human Wellness, pp. 462-471, 2024. [CrossRef]
  49. GALLAGHER, E., GORMLEY, T. R., et ARENDT, E. K. Crust and crumb characteristics of gluten free breads. Journal of food engineering, 2003, vol. 56, no 2-3, p. 153-161. [CrossRef]
  50. A. DIAZ, R. BOMBEN, C. DINI et e. al., «Jerusalem artichoke tuber flour as a wheat flour substitute for biscuit elaboration» Lwt, , vol. 108, pp. 361-369, 2019. [CrossRef]
  51. BIS-SOUZA, Camila Vespucio, HENCK, Jenifer Mayara Monari, et BARRETTO, Andrea Carla Da Silva. Performance of low-fat beef burger with added soluble and insoluble dietary fibers. Food Science and Technology, 2018, vol. 38, no 3, p. 522-529. [CrossRef]
  52. T. E. R. Y. B. B. A. e. a. EL-ZENY, «Effect of using chicory roots powder as a fat replacer on beef burger quality,» Slov Vet Res, 2019.
  53. BERIZI, E., SHEKARFOROUSH, S. S., MOHAMMADINEZHAD, S., et al. The use of inulin as fat replacer and its effect on texture and sensory properties of emulsion type sausages. Iranian journal of veterinary research, 2017, vol. 18, no 4, p. 253.
  54. H.-S. Choi, H.-G. Choi, Y.-S. Choi, J.-H. Kim, J.-H. Lee, E.-H. Jung, S.-H. Lee, Y.-I. Choi et J.-S. Choi, «Effect of Chicory Fiber and Smoking on Quality Characteristics of Restructured Sausages» Korean J Food Sci Anim Resour, 2016.
  55. DE SOUZA PAGLARINI, Camila, VIDAL, Vitor AS, RIBEIRO, Wanessa, et al. Using inulin-based emulsion gels as fat substitute in salt reduced Bologna sausage. Journal of the Science of Food and Agriculture, 2021, vol. 101, no 2, p. 505-517.
  56. FERJANČIČ, Blaž, KUGLER, Saša, KOROŠEC, Mojca, et al. Development of low-fat chicken bologna sausages enriched with inulin, oat fibre or psyllium. International Journal of Food Science and Technology, 2021, vol. 56, no 4, p. 1818-1828. [CrossRef]
  57. GLISIC, Marija, BALTIC, Milan, GLISIC, Milica, et al. Inulin-based emulsion-filled gel as a fat replacer in prebiotic-and PUFA-enriched dry fermented sausages. International Journal of Food Science and Technology, 2019, vol. 54, no 3, p. 787-797.
  58. KEENAN, Derek F., AUTY, Mark AE, DORAN, Linda, et al. Investigating the influence of inulin as a fat substitute in comminuted products using rheology, calorimetric and microscopy techniques. Food Structure, 2014, vol. 2, no 1-2, p. 1-13. [CrossRef]
  59. MÉNDEZ-ZAMORA, Gerardo, GARCÍA-MACÍAS, José Arturo, SANTELLANO-ESTRADA, Eduardo, et al. Fat reduction in the formulation of frankfurter sausages using inulin and pectin. Food Science and Technology (Campinas), 2015, vol. 35, no 1, p. 25-31. [CrossRef]
  60. N. PRAPASUWANNAKUL, «Characteristics of reduced-fat Thai pork sausage with inulin addition,» Int J Food Eng, vol. 4, pp. 322-326, 2018. [CrossRef]
  61. DOS SANTOS SILVA, Rosicleide, DOS SANTOS LIMA, Alcione, DA SILVA, Leandro Paulo, et al. Addition of essential oils and inulin for production of reduced salt and fat ham. Australian Journal of Crop Science, 2019, vol. 13, no 6, p. 1031-1036.
  62. GUEDES-OLIVEIRA, Juliana M., COSTA-LIMA, Bruno RC, OLIVEIRA, Denize, et al. Mixture design approach for the development of reduced fat lamb patties with carboxymethyl cellulose and inulin. Food science & nutrition, 2019, vol. 7, no 4, p. 1328-1336. [CrossRef]
  63. FURLÁN, Laura T. Rodriguez, PADILLA, Antonio Pérez, et CAMPDERRÓS, Mercedes E. Development of reduced fat minced meats using inulin and bovine plasma proteins as fat replacers. Meat Science, 2014, vol. 96, no 2, p. 762-768. [CrossRef]
  64. POPOOLA-AKINOLA, Oyekemi Olabisi, RAJI, Temiloluwa Joy, et OLAWOYE, Babatunde. Lignocellulose, dietary fibre, inulin and their potential application in food. Heliyon, 2022, vol. 8, no 8. [CrossRef]
  65. M. R. ARZUAGA, A. BOSCH, M. C. AÑÓN et e. al., « Heat induced conformational changes of whey proteins in model infant formulae: Effect of casein and inulin,» International Dairy Journal, vol. 105, p. 104695, 2020. [CrossRef]
  66. GONTRANI, Lorenzo, BAUER, Elvira Maria, CASOLI, Lorenzo, et al. Inulin-coated ZnO nanoparticles: a correlation between preparation and properties for biostimulation purposes. International Journal of Molecular Sciences, 2024, vol. 25, no 5, p. 2703. [CrossRef]
  67. X. WAN, H. GUO, Y. LIANG et e. al., «The physiological functions and pharmaceutical applications of inulin: A review» Carbohydrate polymers, vol. 246, p. 116589, 2020. [CrossRef]
  68. W. AKRAM, V. PANDEY, R. SHARMA et e. al., «Inulin: Unveiling its potential as a multifaceted biopolymer in prebiotics, drug delivery, and therapeutics,» International Journal of Biological Macromolecules, vol. 259, p. 129131, 2024. [CrossRef]
  69. FARABEGOLI, Federica, SANTACLARA, Francisco J., COSTAS, Daniel, et al. Exploring the anti-inflammatory effect of inulin by integrating transcriptomic and proteomic analyses in a murine macrophage cell model. Nutrients, 2023, vol. 15, no 4, p. 859. [CrossRef]
  70. DOU, Jiaxin, FENG, Ning, GUO, Fangyu, et al. Applications of probiotic constituents in cosmetics. Molecules, 2023, vol. 28, no 19, p. 6765. [CrossRef]
  71. NIZIOŁ-ŁUKASZEWSKA, Zofia, BUJAK, Tomasz, WASILEWSKI, Tomasz, et al. Inulin as an effectiveness and safe ingredient in cosmetics. Polish Journal of Chemical Technology, 2019, vol. 21, no 1, p. 44-49. [CrossRef]
  72. ZHU, Xiaozhen, ZHANG, Xia, GAO, Xuelu, et al. Synthesis and characterization of inulin butyrate ester, and evaluation of its antioxidant activity and in vitro effect on SCFA production. Starch-Stärke, 2020, vol. 72, no 11-12, p. 1900323. [CrossRef]
  73. AFINJUOMO, Franklin, ABDELLA, Sadikalmahdi, YOUSSEF, Souha H., et al. Inulin and its application in drug delivery. Pharmaceuticals, 2021, vol. 14, no 9, p. 855.
  74. PETKOVA, Nadezhda, ARABADZHIEVA, Radka, VASSILEV, Dragomir, et al. Physicochemical characterization and antimicrobial properties of inulin acetate obtained by microwave-assisted synthesis. Journal of Renewable Materials, 2020, vol. 8, no 4, p. 365. [CrossRef]
  75. G. TRIPODO et D. MANDRACCHIA, «Inulin as a multifaceted (active) substance and its chemical functionalization: From plant extraction to applications in pharmacy, cosmetics and food,» European Journal of Pharmaceutics and Biopharmaceutics, vol. 141, pp. 21-36, 2019.
  76. M. HINGSAMER, V. KULMER, M. DE ROODE et e. al., «Environmental and socio-economic impacts of new plant breeding technologies: A case study of root chicory for inulin production,» Frontiers in Genome Editing, vol. 4, p. 919392, 2022. [CrossRef]
  77. HÄKKINEN, Suvi Tuulikki, CANKAR, Katarina, NOHYNEK, Liisa, et al. Enzyme-treated chicory for cosmetics: application assessment and techno-economic analysis. AMB Express, 2022, vol. 12, no 1, p. 152. [CrossRef]
  78. HUITRON, C., PEREZ, R., SANCHEZ, A. E., et al. Agricultural waste from the tequila industry as substrate for the production of commercially important enzymes. Journal of Environmental Biology, 2007, vol. 29, no 1, p. 37.
  79. NEAGU BONCIU, Camelia et BAHRIM, Gabriela. INULINASES-A VERSATILE TOOL FOR BIOTECHNOLOGY. Innovative Romanian Food Biotechnology, 2011, no 9.
  80. TREICHEL, Helen, OLIVEIRA, D. d, LERIN, Lindomar, et al. A review on the production and partial characterization of microbial inulinases. Global J. Biochem, 2012, vol. 3, no 7.
  81. M. VERMA, N. M’HAMDI, Z. DKHILI et e. al., «Thermochemical transformation of agro-biomass into biochar: simultaneous carbon sequestration and soil amendment,» Biotransformation of waste biomass into high value biochemicals. New York, NY : Springer New York, pp. 51-70, 2013.
  82. NAVA-CRUZ, Naivy Y., MEDINA-MORALES, Miguel A., MARTINEZ, José L., et al. Agave biotechnology: an overview. Critical reviews in biotechnology, 2015, vol. 35, no 4, p. 546-559.
  83. GAO, X.-Q., FENG, J.-X., WANG, X.-D., et al. Enhanced steroid metabolites production by resting cell phytosterol bioconversion. Chemical and Biochemical Engineering Quarterly, 2015, vol. 29, no 4, p. 567-573.
  84. KANGO, Naveen et JAIN, Sumat Chand. Production and properties of microbial inulinases: recent advances. Food Biotechnology, 2011, vol. 25, no 3, p. 165-212.
  85. SINGH, S. P. et SINGH, Dipti. Biodiesel production through the use of different sources and characterization of oils and their esters as the substitute of diesel: a review. Renewable and sustainable energy reviews, 2010, vol. 14, no 1, p. 200-216. [CrossRef]
  86. YUAN, Xiaoyan, GAO, Mingzhe, XIAO, Hongbin, et al. Free radical scavenging activities and bioactive substances of Jerusalem artichoke (Helianthus tuberosus L.) leaves. Food Chemistry, 2012, vol. 133, no 1, p. 10-14. [CrossRef]
  87. AMADIEU, Camille, COSTE, Valentin, NEYRINCK, Audrey M., et al. Restoring an adequate dietary fiber intake by inulin supplementation: a pilot study showing an impact on gut microbiota and sociability in alcohol use disorder patients. Gut Microbes, 2022, vol. 14, no 1, p. 2007042. [CrossRef]
Disclaimer/Publisher’s Note: The statements, opinions and data contained in all publications are solely those of the individual author(s) and contributor(s) and not of MDPI and/or the editor(s). MDPI and/or the editor(s) disclaim responsibility for any injury to people or property resulting from any ideas, methods, instructions or products referred to in the content.
Copyright: This open access article is published under a Creative Commons CC BY 4.0 license, which permit the free download, distribution, and reuse, provided that the author and preprint are cited in any reuse.
Prerpints.org logo

Preprints.org is a free preprint server supported by MDPI in Basel, Switzerland.

Subscribe

Disclaimer

Terms of Use

Privacy Policy

Privacy Settings

© 2026 MDPI (Basel, Switzerland) unless otherwise stated