Submitted:
12 December 2025
Posted:
15 December 2025
You are already at the latest version
Abstract
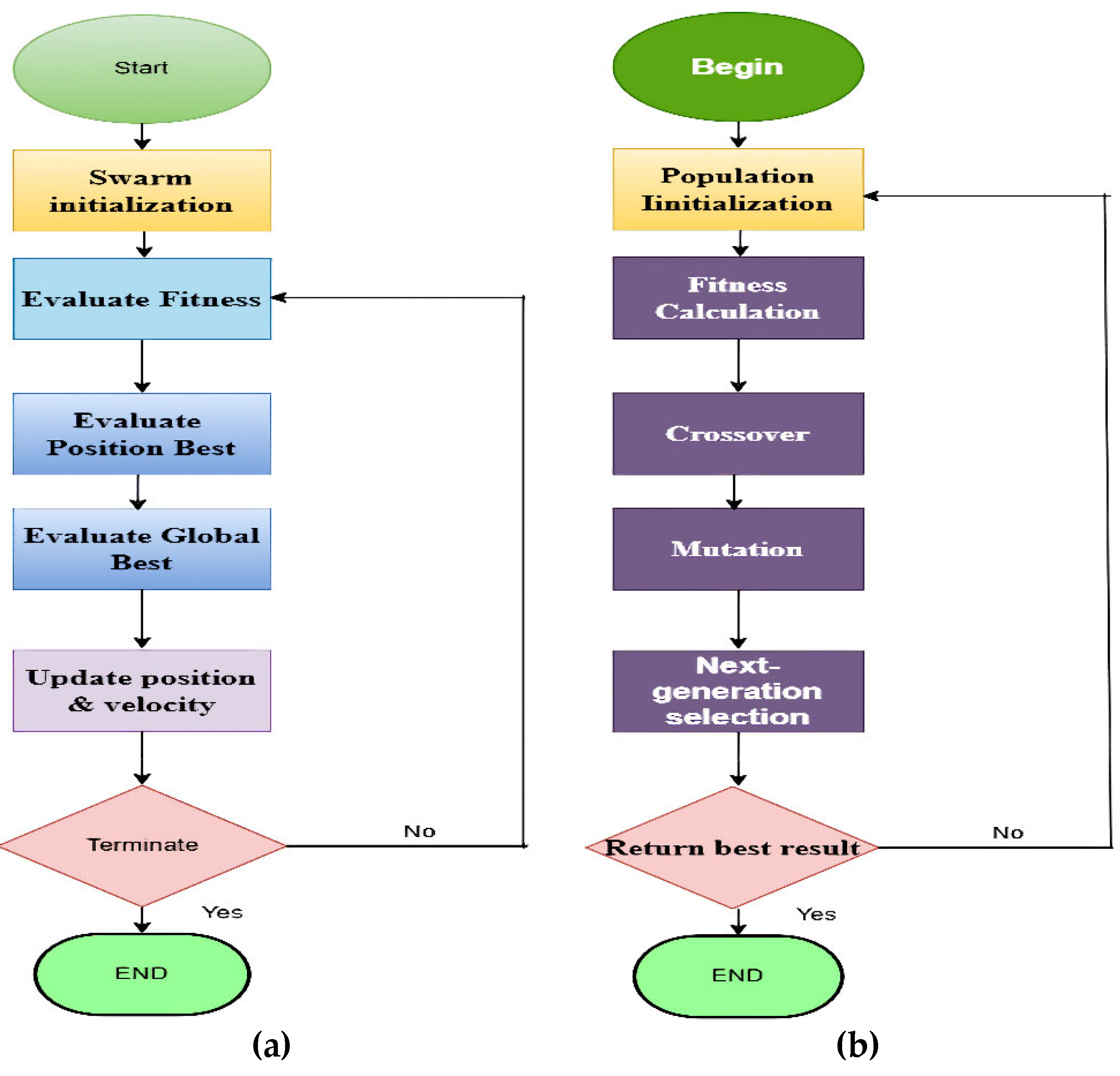
An optimal topographical arrangement of Wind Turbines (WTs) is essential for increasing the total power production of a Wind Farm (WF). This work introduces PSO-GA, a newly formulated algorithm based on the hybrid of Particle Swarm Optimization (PSO) and the Genetic Algorithm (GA) method, to provide the best possible and reliable WF Layout (WFL) for enhanced output power. Because GA improves on PSO-found solutions while PSO investigates several regions, PSO-GA can effectively handle issues with multiple local optima. In the first phase of the framework, PSO improves the original variables; in the second phase, variables are changed for improved fitness. The goal function takes into account both the power production of the WF and the total cost of WTs while analyzing wake upshot using the Jenson-Wake model. To evaluate the robustness of this strategy, three case studies are analyzed. The algorithm identifies the best possible position of turbines and strictly complies with industry-standard separation distances to prevent extreme wake interference. The comparative study with the past layout improvement process models demonstrates that the proposed hybrid algorithm has enhanced performance with the power improvement of 0.03-0.04% with the p value< 0.01 and 24-27.3% reduction in the wake loss. The above findings indicate that the proposed PSO-GA can be better than the other innovative methods, especially in the aspects of quality and consistency of the solution.

