Submitted:
10 October 2025
Posted:
14 October 2025
You are already at the latest version
Abstract
Keywords:
1. Introduction
Q1: Are there differences in wellbeing (measured by MHC-SF) and general distress (measured by DASS-21) between Armenian and Italian youths?
H1: This is an exploratory question, given that no previous studies have compared the wellbeing of youths between these two populations.
Q2: Does the intolerance of uncertainty negatively affect wellbeing?
H2: Participants experiencing greater uncertainty will exhibit more pronounced negative emotional symptoms and diminished levels of wellbeing.
Q3: Is a future orientation—positively defined as an expectation for upcoming opportunities, plans, and future objectives (Carstensen & Lang, 1996)— linked with higher levels of wellbeing?
H3: The perception of increased opportunities and planning prospects in the future is associated with enhanced wellbeing.
Q4: Are societal sources of worry, such as war and the climate crisis, correlated with wellbeing and general distress of Armenian and Italian youth?
H4: Higher worry levels for war and/or climate change are associated with reduced well-being and higher general distress.
Q5: Do latent dimensions of sense (i.e., general meanings) mediate the relationships between levels of wellbeing and/or general distress and other measures (i.e., intolerance of uncertainty, future-oriented time perspective, worries about war and/or climate crisis)?
H5: The hypothesis is that specific semiotic configurations mediate the effect of social sources of worry (war and/or climate change) on the levels of wellbeing and general distress.
2. Materials and Methods
2.1. Participants
2.2. Measures and Data Collection Procedure
2.3. Statistical Analysis
- 1)
- through 3 (Semiotic cluster) x 2 (Group) ANOVAs and Chi-square test estimating the differences (Q1) in MHC-SF (including the prevalences of wellbeing diagnoses) and DASS-21 between Armenian and Italian participants. Additionally, as a function of national groups and semiotic clusters, differences were tested in all other measures.
- 2)
- Regression analyses were performed to explore the impact of (Q2) IUS-R, (Q3) FTP, (Q4) CCWS, and WEWS on wellbeing and distress.
- 3)
- Finally, mediation models were computed to assess (Q5) how meanings (i.e., Latent Dimensions of Meanings by VOC) mediate the relations between worry about climate change and war, and levels of wellbeing and general distress.
3. Results
3.1. Detection of Cultural Meanings
3.2. Cluster of Meanings and Cross-Cultural Differences (Q1)
3.3. Determinants of Wellbeing and Distress (Q2, Q3 and Q4)
3.4. Mediational Role of Cultural Meanings (Q5)
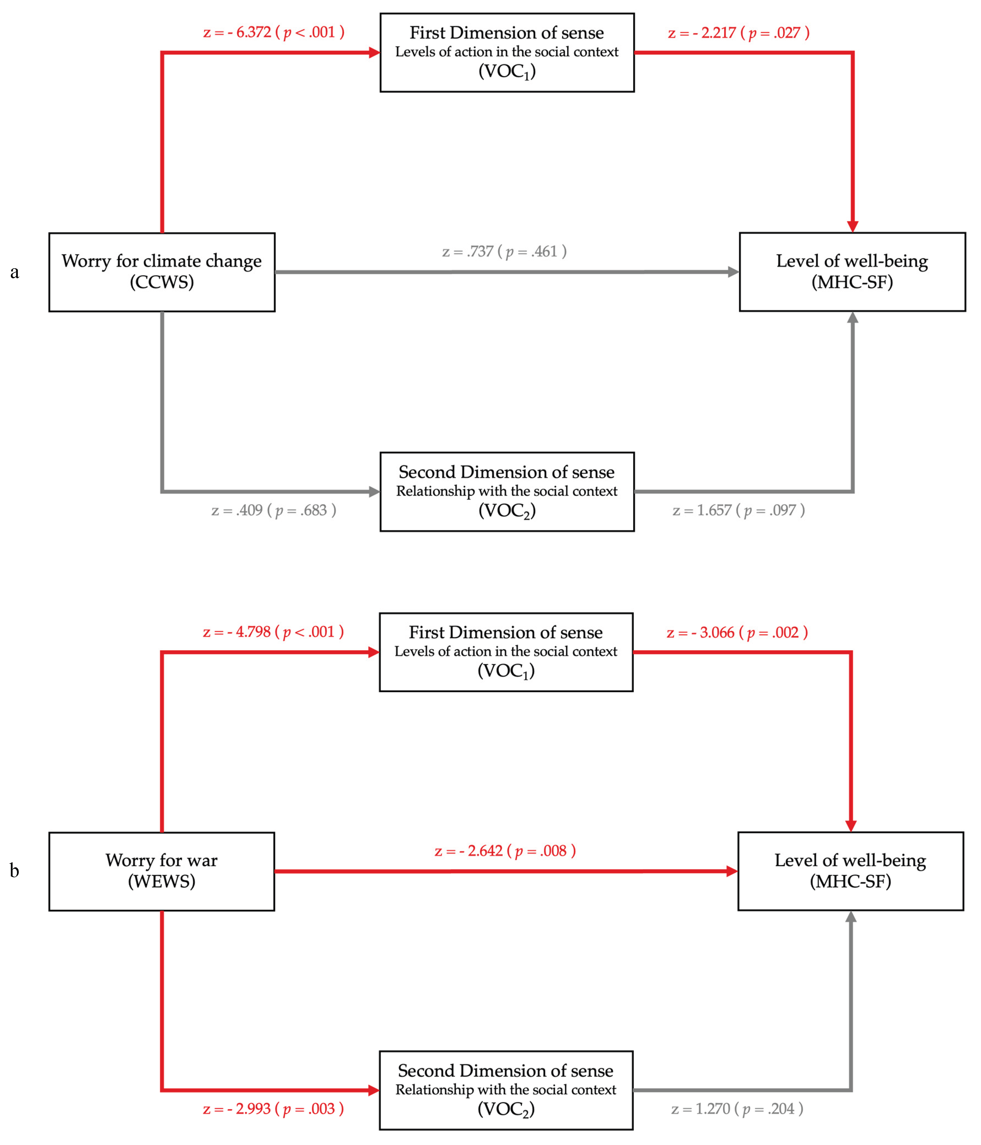
| Effect | Esteem | SE | Z | p | 95% CI | ||||
| Lower | Upper | ||||||||
| Direct | CCWS > MHC-SF | 0.046 | 0.063 | 0.737 | 0.461 | -0.077 | 0.170 | ||
| Indirect | CCWS > VOC1 > MHC-SF | 0.039 | 0.019 | 2.094 | 0.036 | 0.003 | 0.076 | ||
| CCWS > VOC2 > MHC-SF | 0.002 | 0.005 | 0.397 | 0.692 | -0.007 | 0.011 | |||
| Total | CCWS > MHC-SF | 0.088 | 0.061 | 1.437 | 0.151 | -0.032 | 0.207 | ||
| Path coefficients | CCWS > VOC1 | -0.013 | 0.002 | -6.372 | <.001 | -0.017 | -0.009 | ||
| CCWS > VOC2 | 0.000 | 0.002 | 0.409 | 0.683 | -0.003 | 0.005 | |||
| VOC1 > MHC-SF | -2.943 | 1.328 | -2.217 | 0.027 | -5.545 | -0.341 | |||
| VOC2 > MHC-SF | 2.406 | 1.452 | 1.657 | 0.097 | -0.439 | 5.251 | |||
| IUS-R > CCWS | 0.194 | 0.043 | 4.470 | <.001 | 0.109 | 0.279 | |||
| FTP > CCWS | -1.187 | 0.450 | -2.637 | 0.008 | -2.069 | -0.305 | |||
| IUS-R > VOC1 | -0.009 | 0.002 | -4.652 | <.001 | -0.013 | -0.005 | |||
| FTP > VOC1 | -0.162 | 0.021 | -7.847 | <.001 | -0.203 | -0.122 | |||
| IUS-R > VOC2 | -0.002 | 0.002 | -0.862 | 0.388 | -0.005 | 0.002 | |||
| FTP > VOC2 | -0.038 | 0.019 | -2.011 | 0.044 | -0.075 | 0.000 | |||
| IUS > MHC-SF | -0.254 | 0.060 | -4.262 | <.001 | -0.371 | -0.137 | |||
| FTP > MHC-SH | 4.639 | 0.637 | 7.278 | <.001 | 3.390 | 5.888 | |||
| Note: p <.05 are considered statistically significant and marked in bold. Grey area represents background variables. CCWS = Climate Change Worry Scale; FTP = Future Time perspective scale; IUS-R = Intolerance Uncertainty Scale 12; MHC-SF = Mental Health Continuum - Short Form; VOC 1 = First Dimension of sense (Levels of action in the social context); VOC 2 = Second Dimension of sense (Relationship with the social context). | |||||||||
| Effect | Esteem | SE | Z | P | 95% CI | ||||
| Lower | Upper | ||||||||
| Direct | WEWS > MHC-SF | -0.159 | 0.060 | -2.642 | 0.008 | -0.277 | -0.041 | ||
| Indirect | WEWS > VOC1 > MHC-SF | 0.039 | 0.015 | 2.583 | 0.010 | 0.009 | 0.069 | ||
| WEWS > VOC2 > MHC-SF | -0.010 | 0.009 | -1.169 | 0.242 | -0.027 | 0.007 | |||
| Total | WEWS > MHC-SF | -0.130 | 0.059 | -2.206 | 0.027 | -0.245 | -0.014 | ||
| Path coefficients | WEWS > VOC1 | -0.010 | 0.002 | -4.798 | <.001 | -0.014 | -0.006 | ||
| WEWS > VOC2 | -0.005 | 0.002 | -2.993 | 0.003 | -0.009 | -0.002 | |||
| VOC1 > MHC-SF | -3.979 | 1.298 | -3.066 | 0.002 | -6.523 | -1.435 | |||
| VOC2 > MHC-SF | 1.851 | 1.458 | 1.270 | 0.204 | -1.006 | 4.708 | |||
| IUS-R > WEWS | 0.201 | 0.045 | 4.468 | <.001 | 0.113 | 0.289 | |||
| FTP > WEWS | 0.493 | 0.466 | 1.059 | 0.290 | -0.420 | 1.407 | |||
| IUS-R > VOC1 | -0.010 | 0.002 | -4.867 | <.001 | -0.014 | -0.006 | |||
| FTP > VOC1 | -0.142 | 0.021 | -6.767 | <.001 | -0.183 | -0.101 | |||
| IUS-R > VOC2 | 0.000 | 0.002 | -0.185 | 0.853 | -0.004 | 0.003 | |||
| FTP > VOC2 | -0.036 | 0.019 | -1.947 | 0.052 | -0.073 | 0.000 | |||
| IUS > MHC-SF | -0.227 | 0.059 | -3.819 | <.001 | -0.343 | -0.110 | |||
| FTP > MHC-SH | 4.489 | 0.620 | 7.235 | <.001 | 3.273 | 5.705 | |||
| Note: p <.05 are considered statistically significant and marked in bold. Grey area represents background variables. CCWS = Climate Change Worry Scale; FTP = Future Time perspective scale; IUS-R = Intolerance Uncertainty Scale 12; MHC-SF = Mental Health Continuum - Short Form; VOC 1 = First Dimension of sense (Levels of action in the social context); VOC 2 = Second Dimension of sense (Relationship with the social context). | |||||||||
4. Discussion
5. Conclusions
Author Contributions
Funding
Institutional Review Board Statement
Informed Consent Statement
Data Availability Statement
Conflicts of Interest
Appendix A
Appendix A.1. Participants and Recruitment
| Demographic characteristics | N (%) | X2 | P | ||||||
| Italy | Armenia | ||||||||
| 271 (57.3) | 202 (42.7) | ||||||||
| Gender | Male | 77 (16.3) | 51 (10.8) | 0.588 | .443 | ||||
| Female | 194 (41.0) | 151 (31.9) | |||||||
| Educational status |
Elementary | 35 (7.4) | 0 (0.0) | 124.052 | <.001 | ||||
| Middle | 144 (30.4) | 43 (9.1) | |||||||
| High | 7 (1.5) | 25 (5.3) | |||||||
| Bachelor’s degree | 70 (14.8) | 133 (28.1) | |||||||
| Master | 15 (3.2) | 1 (0.2) | |||||||
| Social status | Single | 0 (0.0) | 1 (0.2) | 21.002 | <.001 | ||||
| Married | 257 (54.3) | 166 (35.1) | |||||||
| Divorced | 14 (3.0) | 32 (6.8) | |||||||
| Widower | 0 (0.0) | 3 (0.6) | |||||||
Appendix A.2. Measures
- ▪ The Mental Health Continuum – Short Form (MHC-SF; Keyes, 2018) assesses well-being and positive functioning through 14 items that reflect wellbeing symptoms experienced over the past month. Responses are on a Likert scale from 0 (“Never”) to 5 (“Every day”). It includes three subscales measuring different aspects of well-being: emotional (Hedonic; MHC-E; 3 items), social (Eudaimonic; MHC-S; 5 items), and psychological (Eudaimonic; MHC-P; 6 items). For all of these subdimensions, higher scores indicate better positive functioning. The MHC-SF has demonstrated cross-cultural validity and high internal reliability, with Armenian (Cronbach’s α = .81; Żemojtel-Piotrowska et al., 2016) and Italian populations (α = .86; Petrillo et al., 2015). In this study, internal consistency was good for both Armenian (α Emotional = .79; α Psychological = .80; α Social = .65; α Total = .86) and Italian participants (α Emotional = .79; α Psychological = .89; α Social = .86; α Total = .92). Furthermore, MCH-SF allows a categorical assessment of mental health status within three conditions (flourishing, i.e., high well-being levels; languishing, i.e., low well-being levels; moderate mental health, corresponding to an intermediate condition between the two previous extremes). As Keyes (2018) affirms, «a diagnosis of flourishing is made if someone feels 1 of the 3 hedonic well-being symptoms (items 1-3) “every day” or “almost every day” and feels 6 of the 11 positive functioning symptoms (items 4-14) “every day” or “almost every day” in the past month. Languishing is the diagnosis when someone feels 1 of the 3 hedonic well-being symptoms (items 1-3) “never” or “once or twice” and feels 6 of the 11 positive functioning symptoms (items 4-8 are indicators of Social well-being and 9-14 are indicators of Psychological well-being) “never” or “once or twice” in the past month. Individuals who are neither “languishing” nor “flourishing” are then coded as “moderately mentally healthy.”» (p. 7/8).
- ▪ Depression Anxiety Stress Scale – 21 (DASS-21; Lovibond and Lovibond, 1995) is derived from the comprehensive 42-item version and evaluates the frequency of emotional states related to depression (e.g., dysphoria, lack of interest/involvement), anxiety (e.g., somatic and psychological automatic arousal), and stress (e.g., tension, over-reactivity) through three distinct 7-item scales. Participants respond to each item using a 4-point Likert scale, ranging from 0 (i.e, “Did not apply to me at all”) to 3 (i.e., “Applied to me very much, or most of the time”). Total sub-scores are obtained by summing the responses for each of the three domains – depression, anxiety, and stress – and multiplying them by 2. A total score may be calculated by summing the three sub-scores, serving as a measure of overall distress; higher scores indicate greater severity of distress (Bottesi, Ghisi, Altoè et al., 2015). Cross-cultural research indicates the broad applicability of this instrument across various countries with healthy general populations (Lee, Lee & Moon, 2019). In the present study, the Armenian and Italian samples completed the versions of the DASS-21 adapted to their respective national contexts, as developed by Erofeeva, Serobyan, & Grigoryan (2021) and Zolotareva (2020), and by Bottesi, Ghisi, Altoè, and colleagues (2015), respectively. The internal consistency of the measures was found to be satisfactory in both Armenian (α Depression = .85; α Anxiety = .82; α Stress = .79; α Total = .93) and Italian samples (α Depression = .91; α Anxiety = .89; α Stress = .91; α Total = .95).
- ▪ The Intolerance of Uncertainty Scale – Revised (IUS-R; Bottesi et al., 2019; Carleton et al., 2007) is a short 12-item questionnaire designed to assess the fear of the unknown across two dimensions, designated as “Prospective Anxiety” (i.e., the propensity of individuals to seek information to mitigate uncertainty actively; IUS-P; 7 items) and “Inhibitory Anxiety” (i.e., paralysis or avoidance responses in the face of uncertainty; IUS-I; 5 items). Items are rated on a 5-point Likert scale, ranging from 1 (i.e., “Strongly disagree”) to 5 (i.e., “Strongly agree”). The scale yields two separate scores and a total score (ranging from 12 to 60), obtained by aggregating the responses; higher scores indicate a greater intolerance of uncertainty. The Cronbach’s alphas for separate factors resulted good (all αs > .80) both for the Italian questionnaire (Bottesi et al., 2019) and for the Armenian version realized through a back-translation procedure for this study. Here total scores were used.
- ▪ The Future Time Perspective Scale (FTP; Carstensen & Lang, 1996; Lang & Carstensen, 2002) is a 10-item questionnaire, in which respondents indicate their level of agreement with each statement using a 7-point Likert scale, ranging from 1 (i.e., “Very untrue”) to 7 (i.e., “Very true”). This scale evaluates perceptions of remaining opportunities in life (7 items) as well as remaining time in life (the last three items are reverse-scored). Scoring involves calculating the average response across all 10 items; higher scores suggest a longer time horizon. The original, updated scale, along with the Italian version and scoring instructions, are accessible online through the Stanford Life-span Developmental Laboratory’s website (https://lifespan.stanford.edu/). The Armenian adaptation of the FTP was developed via a back-translation procedure for this study. Both the Armenian and Italian versions demonstrated satisfactory internal consistency, with Cronbach’s alpha coefficients of .62 and .85, respectively.
- ▪ The Climate Change Worry Scale (CCWS; Stewart, 2021) is a 10-item scale designed to assess proximal concerns and perceived risks associated with climate change. An example item is “I worry that outbreaks of severe weather may be the result of a changing climate”. Responses are measured on a 5-point Likert scale indicating frequency, ranging from “Never” to “Always”. Higher scores denote more intense worry. The scale demonstrates excellent internal consistency, with Cronbach’s alpha values of .95 in the original version and .98 in the Italian adaptation, which consists of eight items (Innocenti et al., 2022). In the current study, the Italian 10-item instrument exhibited an excellent reliability coefficient (α = .93), and the Armenian translation, developed for this study, also demonstrated robust internal consistency (α = .89).
- ▪ The War Experience Worry Scale (WEWS; 10 items) was developed for this study (Rollo, Benedetto, & Ingrassia, 2023). The WEWS items were generated by adapting Stewart’s (2021) CCWS statements to an armed conflict condition. A sample item is “I worry about how the effects of war might affect the lives of people I care about”; the response range was from 1 (i.e., “Never”) to 5 (i.e., “Always”), with higher scores corresponding to more intense negative thoughts about war and its consequences. The internal consistency of the scale was excellent in both the Armenian (α = .90) and Italian versions (α = .92).
- ▪ The Views of Context (VOC; Ciavolino et al., 2017) is a self-report questionnaire designed to delineate the cultural context of a specific population and to identify the subjective meanings present within that cultural framework (Mossi & Salvatore, 2011; Venuleo et al., 2015). The cultural context is examined in terms of the set of meanings it provides to individuals for describing the social environment and experience. The VOC comprises 46 items designed to facilitate the expression of perceptions, opinions, and judgments regarding both the micro and macro social aspects (i.e., evaluation of the locality where the individual resides and the reliability of social facilities) as well as social identity (e.g., moral judgments concerning critical social behaviours). The items are associated with a 4-point Likert scale (ranging from “Little” to “A lot”). Examples of items include: “The people of your country are only interested in themselves and their families” and “People in life can only rely on themselves”. In this study, the VOC shows good internal consistency, as evidenced by Cronbach’s alpha coefficients from Armenian (α = .90) and Italian participants (α = .94).
Appendix A.3. Multiple Correspondence Analysis
Appendix A.4. Dimension of Meanings
A4.1. First Dimension (VOC1)
| Test value a | Item | Modality of response |
| Commitment to oneself and others (VOC1NEG) | ||
| -13.87 | Taking care of your health | Very important |
| -12.40 | Investing in your future | Very important |
| -11.52 | Thinking about your own happiness | Very important |
| -11.36 | Taking care of the environment | Very important |
| -11.09 | War is caused by people’s mentality | Strongly agree |
| -10.77 | Studying | Very important |
| -10.75 | War is caused by people’s selfishness | Strongly agree |
| -10.15 | Respect the rules | Very important |
| -9.77 | Respecting the ideologies of others | Very important |
| -9.76 | Climate change is caused by people’s mentality | Strongly agree |
| -9.67 | Staying with family | Very important |
| -9.59 | Climate change is caused by lack of education | Strongly agree |
| -9.03 | Climate change is caused by insufficient regulations | Strongly agree |
| -8.99 | Worry about things that happen in the world | Very important |
| -8.93 | I feel called to take care of myself | A lot |
| -8.71 | War is caused by lack of education | Strongly agree |
| -8.40 | I feel called to take care of my family | A lot |
| -8.39 | Scholars are reliable | A lot |
| -6.75 | I think I am responsible for my future | A lot |
| -6.65 | Newspaper and TV are reliable | Quite |
| -6.16 | I feel like I belong to the world | A lot |
| -5.68 | I feel called to take care of the community | A lot |
| General disengagement (VOC1POS) | ||
| 12.56 | Respect the rules | Not at all important |
| 11.92 | Taking care of the environment | Not at all important |
| 11.61 | Studying | Not at all important |
| 11.40 | Worry about things that happen in the world | Not at all important |
| 11.01 | Thinking about your own happiness | Not at all important |
| 10.76 | Investing in your future | Not at all important |
| 10.69 | Staying with family | Not at all important |
| 10.59 | Taking care of your health | Not at all important |
| 9.91 | Scholars are reliable | Not at all |
| 9.66 | Taking care of the environment | Slightly important |
| 9.21 | War is caused by people’s selfishness | Not at all |
| 9.02 | Respecting the ideologies of others | Slightly important |
| 9.00 | Climate change is caused by people’s mentality | Strongly disagree |
| 9.00 | War change is caused by people’s mentality | Strongly disagree |
| 8.97 | Climate change is caused by people’s selfishness | Strongly disagree |
| 8.80 | I think I am responsible for my future | Not at all |
| 8.79 | I feel called to take care of myself | Not at all |
| 8.24 | Social media are reliable | Not at all |
| 8.16 | I feel called to take care of my family | Not at all |
| 8.07 | I am satisfied with my health | Not at all |
| 7.84 | Newspaper and TV are reliable | Not at all |
| 7.05 | I feel like I belong to the world | Not at all |
| a Coefficient of statistical association between an item and a factorial dimension. | ||
A4.2. Second Dimension (VOC2)
| Test value a | Item | Modality of response |
| Detachment and disillusionment (VOC2NEG) | ||
| -9.15 | War is caused by lack of education | Strongly agree |
| -8.65 | Climate change is caused by lack of education | Strongly agree |
| -8.00 | War is caused by people’s selfishness | Strongly agree |
| -7.66 | War is caused by insufficient or inadequate rules | Strongly agree |
| -7.61 | Climate change is caused by people’s mentality | Strongly disagree |
| -7.56 | War is caused by people’s mentality | Strongly agree |
| -7.54 | Climate change is caused by insufficient or inadequate rules | Strongly disagree |
| -7.43 | Respecting the ideologies of others | Not at all important |
| -7.40 | Worry about things that happen in the world | Not at all important |
| -7.40 | I think my living conditions will improve in the next few years | Strongly disagree |
| -7.19 | I feel called to take care of myself | Not at all |
| -7.14 | Taking care of the environment | Very important |
| -7.11 | Climate change is caused by lack of education | Strongly disagree |
| -7.05 | Studying | Not at all important |
| -6.97 | Investing in your future | Not at all important |
| -6.95 | I feel like I belong to my nation | Not at all |
| -6.85 | Investing in your future | Very important |
| -6.83 | I feel called to take care of my family | Not at all |
| -6.54 | Respect the rules | Very important |
| -6.49 | War is caused by people’s mentality | Strongly disagree |
| -6.49 | Thinking about your own happiness | Very important |
| -6.48 | Politicians are reliable | Not at all |
| Impotence and loneliness (VOC2POS) | ||
| 10.37 | Climate change is caused by lack of education | Moderately agree |
| 10.05 | War is caused by people’s selfishness | Moderately agree |
| 9.41 | War is caused by lack of education | Moderately agree |
| 9.15 | Taking care of your health | Moderately important |
| 8.78 | Taking care of the environment | Moderately important |
| 8.77 | Studying | Moderately important |
| 8.56 | War is caused by people’s mentality | Moderately agree |
| 8.49 | Climate change is caused by people’s mentality | Moderately agree |
| 8.43 | Climate change is caused by people’s selfishness | Moderately agree |
| 8.39 | Thinking about your own happiness | Moderately important |
| 7.82 | Investing in your future | Moderately important |
| 7.75 | War is caused by insufficient or inadequate rules | Moderately agree |
| 7.59 | Respect the rules | Moderately important |
| 7.49 | Respecting the ideologies of others | Moderately important |
| 7.36 | Worry about things that happen in the world | Moderately important |
| 7.06 | I think I am responsible for my future | Moderately |
| 6.91 | War is caused by divine will | Moderately agree |
| 6.25 | Climate change is caused by insufficient or inadequate rules | Moderately agree |
| 5.87 | Climate change is caused by divine will | Moderately agree |
| 5.44 | I feel called to take care of myself | Moderately |
| 5.35 | People are not capable of change | A little |
| 5.09 | In life people can only rely on themselves | Moderately |
| a Coefficient of statistical association between an item and a factorial dimension. | ||
A4.3. Cluster of Meanings
A4.3.1. Orientation Towards Self-Care (CL1)
| Test value a | Item | Modality of response |
| 10.54 | War is caused by people’s selfishness | Moderately agree |
| 9.80 | War is caused by people’s mentality | Moderately agree |
| 9.32 | Taking care of your health | Moderately important |
| 8.70 | Climate change is caused by lack of education | Moderately agree |
| 8.56 | Studying | Moderately important |
| 8.49 | Climate change is caused by people’s mentality | Moderately agree |
| 8.31 | Taking care of the environment | Moderately important |
| 8.04 | Investing in your future | Moderately important |
| 7.82 | Respect le rules | Moderately important |
| 7.43 | War is caused by lack of education | Moderately agree |
| 7.30 | Thinking about your own happiness | Moderately important |
| 6.99 | Respecting the ideologies of others | Moderately important |
| 6.51 | Climate change is caused by people’s selfishness | Moderately agree |
| 5.69 | Worry about things that happen in the world | Moderately important |
| 5.63 | Climate change is caused by insufficient regulations | Moderately agree |
| 5.38 | Climate change is caused by divine will | Moderately agree |
| 4.99 | Staying with family | Moderately important |
| 4.71 | War is caused by divine will | Moderately agree |
| 4.51 | I think I am responsible for my future | Moderately |
| 4.49 | Climate change is caused by insufficient regulations | Moderately disagree |
| a Coefficient of statistical item aggregation. | ||
A4.3.2. Social and Personal Commitment (CL2)
| Test value a | Item | Modality of response |
| 13.11 | Climate change is caused by lack of education | Strongly agree |
| 13.09 | War is caused by people’s selfishness | Strongly agree |
| 12.60 | War is caused by people’s mentality | Strongly agree |
| 11.80 | Taking care of your health | Very important |
| 11.64 | Climate change is caused by people’s mentality | Strongly agree |
| 11.61 | War is caused by lack of education | Strongly agree |
| 11.03 | Taking care of the environment | Very important |
| 10.84 | Investing in your future | Very important |
| 10.56 | Studying | Very important |
| 10.49 | Climate change is caused by insufficient regulations | Strongly agree |
| 10.46 | Climate change is caused by people’s selfishness | Strongly agree |
| 10.01 | Respect the rules | Very important |
| 9.63 | Respecting the ideologies of others | Very important |
| 9.29 | War is caused by insufficient regulations | Strongly agree |
| 9.28 | Thinking about your own happiness | Very important |
| 9.27 | Worry about things that happen in the world | Very important |
| 7.84 | Scholars are reliable | A lot |
| 7.82 | Staying with family | Very important |
| 6.78 | I think I am responsible for my future | A lot |
| 6.40 | I feel called to take care of myself | A lot |
| a Coefficient of statistical item aggregation. | ||
A4.3.3. Absolute Devaluation and Social Detachment (CL3)
| Test value a | Item | Modality of response |
| 9.39 | Respect the rules | Not at all important |
| 8.33 | Taking care of your health | Slightly important |
| 7.75 | Studying | Not at all important |
| 7.29 | Studying | Slightly important |
| 7.29 | Taking care of the environment | Not at all important |
| 7.21 | Taking care of the environment | Slightly important |
| 7.11 | Worry about things that happen in the world | Not at all important |
| 6.88 | Thinking about your own happiness | Not at all important |
| 6.80 | Staying with family | Not at all important |
| 6.67 | Investing in your future | Not at all important |
| 6.45 | Respecting the ideologies of others | Not at all important |
| 6.40 | Scholars are reliable | Not at all |
| 6.40 | Thinking about your own happiness | Slightly important |
| 6.37 | Investing in your future | Slightly important |
| 6.27 | Taking care of your health | Not at all important |
| 6.17 | Respecting the ideologies of others | Slightly important |
| 5.69 | War is caused by people’s selfishness | Strongly disagree |
| 5.59 | Climate change is caused by people’s selfishness | Strongly disagree |
| 5.56 | War is caused by people’s mentality | Strongly disagree |
| 5.24 | Social media are reliable | Not at all |
| a Coefficient of statistical item aggregation. | ||
Appendix A5. Supplementary Tables for the Mediational Role of the Cultural Meanings
| Effect | Esteem | SE | Z | P | 95% CI | ||||
| Lower | Upper | ||||||||
| Direct | CCWS > DASS-21 | 0.156 | 0.117 | 1.331 | 0.183 | -0.074 | 0.386 | ||
| Indirect | CCWS > VOC1 > DASS-21 | -0.019 | 0.033 | -0.568 | 0.570 | -0.084 | 0.046 | ||
| CCWS > VOC2 > DASS-21 | -0.004 | 0.010 | -0.399 | 0.690 | -0.023 | 0.015 | |||
| Total | CCWS > DASS-21 | 0.133 | 0.113 | 1.180 | 0.238 | -0.088 | 0.355 | ||
| Note: p <.05 are considered statistically significant and marked in bold. Grey area represents background variables. FTP = Future Time perspective scale; IUS-R = Intolerance Uncertainty Scale 12; MHC-SF = Mental Health Continuum - Short Form; VOC 1 = First Dimension of sense (Levels of action in the social context); VOC 2 = Second Dimension of sense (Relationship with the social context); WEWS = War Experience Worry Scale. | |||||||||
| Effect | Esteem | SE | Z | P | 95% CI | ||||
| Lower | Upper | ||||||||
| Direct | WEWS > DASS-21 | 0.355 | 0.112 | 3.176 | 0.001 | 0.136 | 0.574 | ||
| Indirect | WEWS > VOC1 > DASS-21 | -0.022 | 0.024 | -0.891 | 0.373 | -0.069 | 0.026 | ||
| WEWS > VOC2 > DASS-21 | 0.020 | 0.016 | 1.245 | 0.213 | -0.012 | 0.052 | |||
| Total | WEWS > DASS-21 | 0.353 | 0.108 | 3.266 | 0.001 | 0.141 | 0.565 | ||
| Note: p <.05 are considered statistically significant and marked in bold. Grey area represents background variables. FTP = Future Time perspective scale; IUS-R = Intolerance Uncertainty Scale 12; MHC-SF = Mental Health Continuum - Short Form; VOC 1 = First Dimension of sense (Levels of action in the social context); VOC 2 = Second Dimension of sense (Relationship with the social context); WEWS = War Experience Worry Scale. | |||||||||
References
- 2023 Azerbaijani offensive in Nagorno-Karabakh (2025, September 18). In Wikipedia, the free encyclopedia. Available online: URL https://en.wikipedia.org/wiki/2023_Azerbaijani_offensive_in_Nagorno-Karabakh [accessed on 21 September 2025].
- Abdi, H., & Valentin, D. (2007). Multiple correspondence analysis. In N. Salkind (Ed.), Encyclopedia of Measurement and Statistics (pp. 1-13). Thousand Oaks (CA): Sage.
- Adams, P. (1991). War, peace, and “the system”: Three perspectives. The Journal of Sociology & Social Welfare, 18(3), 75-100. https://scholarworks.wmich.edu/jssw/vol18/iss3/6.
- Anderson, L. R., Hayward, G. M., McElrath, K., & Scherer, Z. (2023). New data visualization shows more young adults worked from home and lived alone during the COVID-19 pandemic. Available online: URL https://www.census.gov/library/stories/2023/09/young-adults-work-lifestyle-changed-during-pandemic.html (accessed on 24 May 2024).
- Arnett, J. J. (2000). Emerging adulthood: A theory of development from the late teens through the twenties. American Psychologist, 55, 469-480. [CrossRef]
- Barchielli, B., Cricenti, C., Gallè, F., Sabella, E. A., Liguori, F., Da Molin, G., Liguori, G., Orsi, G. B., Giannini, A. M., Ferracuti, S., & Napoli, C. (2022). Climate changes, natural resources depletion, COVID-19 pandemic, and Russian-Ukrainian war: What is the impact on habits change and mental health? International Journal of Environmental Research and Public Health, 19, 11929. [CrossRef]
- Benzécri, J. P. (1979). Sur le calcul des taux d’inertie dans l’analyse d’un questionnaire, addendum et erratum à [BIN. MULT.] [On the calculation of inertia rates in the analysis of a questionnaire, addendum and erratum to]. Les cahiers de l’analyse des données [Data Analysis Notebooks], 4(3), 377-378. French. http://www.numdam.org/item?id=CAD_1979__4_3_377_0.
- Birrell, J., Meares, K., Wilkinson, A., & Freeston, M. (2011). Toward a definition of intolerance of uncertainty: A review of factor analytical studies of the Intolerance of Uncertainty Scale. Clinical psychology review, 31(7), 1198-1208.
- Blanchflower, D. G. (2025). The global decline in the mental health of the young. The Reporter, 1/2025, 12-15.
- Blanchflower, D. G., & Bryson, A. (2025). The mental health of the young in Ex-Soviet States (NBER Working Paper Series nr. 33356). Cambridge (MA): National Bureau of Economic Research. http://www.nber.org/papers/w33356.
- Bottesi, G., Ghisi, M., Altoè, G., Conforti, E., Melli, G., & Sica, C. (2015). The Italian version of the Depression Anxiety Stress Scales-21: Factor structure and psychometric properties on community and clinical samples. Comprehensive Psychiatry, 60, 170–181. [CrossRef]
- Bottesi, G., Noventa, S., Freeston, M. H., & Ghisi, M. (2019). Seeking certainty about Intolerance of Uncertainty: Addressing old and new issues through the Intolerance of Uncertainty Scale-Revised. PLoS ONE, 14(2), e0211929. [CrossRef]
- Burzynska, B., & Stolarski, M. (2020). Rethinking the relationships between time perspectives and wellbeing: Four hypothetical models conceptualizing the dynamic interplay between temporal framing and mechanisms boosting mental wellbeing. Frontiers in Psychology, 11, 1033. [CrossRef]
- Carleton, R. N., Norton, M. A. P. J., & Asmundson, G. J.G. (2007). Fearing the unknown: A short version of the Intolerance of Uncertainty Scale. Journal of Anxiety Disorders, 21(1), 105–117. [CrossRef]
- Carstensen, L. L., & Lang, F. R. (1996). Future time perspective scale. Unpublished manuscript, Stanford University. Available online: URL https://lifespan.stanford.edu/download-the-ftp-scale (accessed on 1 July 2023).
- Ciavolino, E., Redd, R., Avdi, E., Falcone, M., Fini, V., Kadianaki, I., Kullasepp, K., Mannarini, T., Matsopoulos, A., Mossi, P., Rochira, A., Santarpia, A., Sammut, G., Valsiner, J., Veltri, G. A., & Salvatore, S. (2017). “Views of Context”. An instrument for the analysis of the cultural milieu. A first validation study Electronic Journal of Applied Statistical Analysis, 10(2), 599–628.
- Clayton, S. (2020). Climate anxiety: Psychological responses to climate change. Journal of Anxiety Disorders, 74, 102263. [CrossRef]
- Deci, E. L., & Ryan, R. M. (2000). The” what” and” why” of goal pursuits: Human needs and the self-determination of behavior. Psychological Inquiry, 11(4), 227-268. [CrossRef]
- DeLongis, A., Folkman, S., & Lazarus, R. S. (1988). The impact of daily stress on health and mood: psychological and social resources as mediators. Journal of personality and social psychology, 54(3), 486-495. [CrossRef]
- Drake, L., Duncan, E., Sutherland, F., Abernethy, C., & Henry, C. (2008). Time perspective and correlates of wellbeing. Time & Society, 17(1), 23-37. [CrossRef]
- Duncombe, P. (1985). [Review of Multivariate Descriptive Statistical Analysis: Correspondence Analysis and Related Techniques for Large Matrices., by L. Lebart, A. Morineau, & K. M. Warwick]. Journal of the Royal Statistical Society. Series A (General), 148(1), 60–61. [CrossRef]
- Erofeeva, V. G., Serobyan, A. K., & Grigoryan, A. K. (2021). Analiz svyazi obraza myshleniya s depressiyey, trevozhnost’yu i stressom u studentov iz Armenii i Rossii [Analysis of the relationship between thinking style and depression, anxiety and stress in students from Armenia and Russia]. In E. A. Sergienko & N. E. Kharlamenkova (Eds.), Psikhologiya Nauka Budushchego. Materialy IX Mezhdunarodnoy konferentsii molodykh uchenykh «Psikhologiya – nauka budushchego» 18–19 noyabrya 2021 goda Moskva [Psychology Science of the Future. Proceedings of the IX International Conference of Young Scientists «Psychology - Science of the Future» November 18-19, 2021, Moscow] (pp. 131–135). Moscow, RU: Institut psikhologii RAN [Institute of Psychology of the Russian Academy of Sciences]. Russian.
- European Public Health Alliance. (2025, May). Building better indicators for mental health and wellbeing. Brussels (BE): EPHA. Available online: URL https://epha.org/wp-content/uploads/2025/05/building-better-indicators-for-mental-health-and-wellbeing-report.pdf (accessed on 4 August 2025).
- Gianfredi, V., Mazziotta, F., Clerici, G., Astorri, E., Oliani, F., Cappellina, M., Catalini, A., Dell’Osso, B. M., Pregliasco, F. E., Castaldi, S., & Benatti, B. (2024). Climate change perception and mental health. Results from a systematic review of the literature. European Journal of Investigation in Health, Psychology and Education, 14(1), 215-229. [CrossRef]
- Greenacre, M., & Blasius, J. (2006). Multiple correspondence analysis and related methods. New York: Chapman and Hall/CRC.
- Gu, Y., Gu, S., Lei, Y., & Li, H. (2020). From uncertainty to anxiety: How uncertainty fuels anxiety in a process mediated by intolerance of uncertainty. Neural plasticity, 2020(1), 8866386. [CrossRef]
- Harutyunyan, H., Mukhaelyan, A., Hertelendy, A. J., Voskanyan, A., Benham, T., Issa, F., ... & Ciottone, G. R. (2021). The psychosocial impact of compounding humanitarian crises caused by war and CoViD-19 informing future disaster response. Prehospital and disaster medicine, 36(5), 501-502.
- Huppert, F. A., & So, T. T. C. (2013). Flourishing across Europe: Application of a new conceptual framework for defining well-being. Social Indicators Research, 110, 837–861. [CrossRef]
- Innocenti, M., Santarelli, G., Faggi, V., Ciabini, L., Castellini, G., Galassi, F., & Ricca, V. (2022). Psychometric properties of the Italian version of the climate change worry scale. The Journal of Climate Change and Health, 6, 100140. [CrossRef]
- Bes 2023. Il benessere equo e sostenibile in Italia, /: Fair and sustainable wellbeing in Italy]. Roma: Istituto Nazionale di Statistica. Italian. Available online: URL https, 24 May 2024.
- Keyes, C. L. M. (2005). Mental illness and/or mental health? Investigating axioms of the complete state model of health. Journal of Consulting and Clinical Psychology, 73, 539–548. [CrossRef]
- Keyes, C. L. M. (2018). Overview of the Mental Health Continuum Short Form (MHC-SF). Available online: URL https://www.researchgate.net/publication/322552717_Overview_of_The_Mental_Health_Continuum_Short_Form_MHC-SF?channel=doi&linkId=5a5f7b68a6fdcc21f48576b2&showFulltext=true [accessed on 25 January 2023]. [CrossRef]
- Kooij, D. T. A. M., Kanfer, R., Betts, M., & Rudolph, C. W. (2018). Future time perspective: A systematic review and meta-analysis. Journal of Applied Psychology, 103, 867–893. [CrossRef]
- Koummati, M., Vrublevska, J., De Hert, M., Young, A. H., Fusar-Poli, P., Tandon, R., Javed, A., & Fountoulakis, K. N. (2025). Attenuated mental symptoms in the general population: first data from the observational cross-sectional ATTENTION study in Greece. CNS Spectrums, 30(1), e27, 1-24. [CrossRef]
- Kuznar, A. B. (2025). Understanding war: The sociological perspective revisited. European Journal of Social Theory, 28(2), 299-323. [CrossRef]
- Lally, J., & Cantillon, P. (2014). Uncertainty and ambiguity and their association with psychological distress in medical students. Academic Psychiatry, 38(3), 339-344.
- Lang, F. R., & Carstensen, L. L. (2002). Time counts: Future time perspective, goals, and social relationships. Psychology and Aging, 17, 125–139. [CrossRef]
- Lau, S. S. S., Fong, J. W. L., van Rijsbergen, N., McGuire, L., Ho, C. C. Y., Cheng, M. C. H., & Tse, D. (2024). Emotional responses and psychological health among young people amid climate change, Fukushima’s radioactive water release, and wars in Ukraine and the Middle East, and the mediating roles of media exposure and nature connectedness: A cross-national analysis. The Lancet Planetary Health, 8(6), e365-e377. [CrossRef]
- Lebart L., Morineau, A., & Warwick K. (1984). Multivariate Descriptive Statistical Analysis. New York, Wiley.
- Lee, J., Lee, E. H., & Moon, S.H. (2019). Systematic review of the measurement properties of the Depression Anxiety Stress Scales–21 by applying updated COSMIN methodology. Quality of Life Research, 28(9), 2325–2339. [CrossRef]
- Lin, C. Y., & Yen, C. F. (2024). A newly developed scale for assessing individuals’ perceived threat of potential war. Taiwanese Journal of Psychiatry, 38(2), 60-67. [CrossRef]
- Lovibond, S. H., & Lovibond, P. F. (1995). Manual for the Depression Anxiety & Stress Scales (2nd ed.). Sydney, AU: Psychology Foundation of Australia.
- Mannarini, T., & Fedi, A. (2009). Multiple senses of community: The experience and meaning of community. Journal of Community Psychology, 37(2), 211-227. [CrossRef]
- Markosian, C., Khachadourian, V., & Kennedy, C. A. (2021). Frozen conflict in the midst of a global pandemic: potential impact on mental health in Armenian border communities. Social psychiatry and psychiatric epidemiology, 56(3), 513-517.
- Martela, F., & Steger, M. F. (2016). The three meanings of meaning in life: Distinguishing coherence, purpose, and significance. The Journal of Positive Psychology, 11(5), 531-545. [CrossRef]
- McBride, S. E., Hammond, M. D., Sibley, C. G., & Milfont, T. L. (2021). Longitudinal relations between climate change concern and psychological wellbeing. Journal of Environmental Psychology, 78, 101713. [CrossRef]
- Moscovici, S. (1981). On social representations. In J. Forgas (Ed.), Social Cognition: perspectives on everyday understanding (pp. 181-210). New York, Academic Press.
- Mossi, P., & Salvatore, S. (2011). Psychological transition from meaning to sense. European Journal of Education and Psychology, 4(2), 153-169. [CrossRef]
- Nartova-Bochaver, S. K., Donat, M., Kiral Ucar, G.., Korneev, A. A., Heidmets, M. E., Kamble, S., Khachatryan, N., Kryazh, I. V., Larionow, P., Rodríguez-González, D., Serobyan, A., Zhou, C., & Clayton, S. (2022). The role of environmental identity and individualism/collectivism in predicting climate change denial: Evidence from nine countries. Journal of Environmental Psychology, 84, 101899. [CrossRef]
- Peitz, D., Kersjes, C., Thom, J., Hoelling, H., & Mauz, E. (2021). Indicators for Public Mental Health: A scoping review. Frontiers in Public Health, 9, 714497. [CrossRef]
- Petrillo, G., Capone, V., Caso, D., & Keyes, C. L. M. (2015). The Mental Health Continuum–Short Form (MHC–SF) as a measure of wellbeing in the Italian context. Social Indicators Research, 121(1), 291–312. [CrossRef]
- Pfund, G. N., Ratner, K., Allemand, M., Burrow, A. L., & Hill, P. L. (2022). When the end feels near: Sense of purpose predicts wellbeing as a function of future time perspective. Aging & Mental Health, 26(6), 1178-1188. [CrossRef]
- Prilleltensky, I. (2012). Wellness as fairness. American Journal of Community Psychology, 49(1), 1-21. [CrossRef]
- Regnoli, G. M., Tiano, G., De Rosa, B. (2024). How is the fear of war impacting Italian young adults’ mental health? The mediating role of future anxiety and intolerance of uncertainty. European Journal of Investigation in Health, Psychology and Education, 14, 838–855. [CrossRef]
- Rod, N. H., Davies, M., de Vries, T. R., Kreshpaj, B., Drews, H., Nguyen, T.-L., & Elsenburg, L. K. (2025). Young adulthood: A transitional period with lifelong implications for health and wellbeing. BMC Global and Public Health, 3, 25. [CrossRef]
- Rollo, S., Benedetto, L., & Ingrassia, M. (2023). The War Experience Worry Scale: A new instrument for measuring the worries about war. Unpublished manuscript, University of Messina. Italian.
- Ryff, C. D. (1989). Happiness is everything, or is it? Explorations on the meaning of psychological wellbeing. Journal of Personality and Social Psychology, 57(6), 1069-1081. [CrossRef]
- Salvatore, S., Avdi, E., Battaglia, F., Bernal-Marcos, M. J., Buhagiar, L. J., Ciavolino, E., Fini, V., Kadianaki, I., […], & Valmorbida, A. (2019). The cultural milieu and the symbolic universes of European societies. In S. Salvatore, V. Fini, T. Mannarini, J. Valsiner, & G. A. Veltri (Eds.), Symbolic Universes in Time of (Post)Crisis. The Future of European Societies (pp. 53-133). Cham (CH): Springer. [CrossRef]
- Samokhvalova, A. G., Tikhomirova, Ye. V., Vishnevskaya, O. N., Shipova, N. S., Asriyan, E. V. (2022). Osobennosti psikhologicheskogo blagopoluchiya russkikh i armyanskikh studentov [Features of the psychological wellbeing of Russian and Armenian students]. Sotsial’naya psikhologiya i obshchestvo [Social Psychology and Society], 13(2), 123–143. Russian. [CrossRef]
- Scharbert, J., Humberg, S., Kroencke, L., Reiter, T., Sakel, S., ter Horst, J., Utesch, K., Gosling, S. D., […], & Back, M. D. (2024). Psychological wellbeing in Europe after the outbreak of war in Ukraine. Nature Communications, 15, 1202. [CrossRef]
- Şentürk, S., & Bakır, N. (2021). The relationship between intolerance of uncertainty and the depression, anxiety and stress levels of nursing students during the Covid-19 outbreak. Kıbrıs Türk Psikiyatri ve Psikoloji Dergisi, 3(2), 97-105.
- Stewart, A. E. (2021). Psychometric properties of the Climate Change Worry Scale. International Journal of Environmental Research and Public Health, 18, 494. [CrossRef]
- Stolarski, M., & Matthews, G. (2016). Time perspectives predict mood states and satisfaction with life over and above personality. Current Psychology, 35, 516-526. [CrossRef]
- Stolarski, M., Fieulaine, N., & Zimbardo, P. G. (2018). Putting time in a wider perspective: The past, the present, and the future of time perspective theory. The SAGE handbook of personality and individual differences. , hal-02419830. Available online: URL https://hal.science/hal-02419830/document (accessed on 1 August 2025). [CrossRef]
- Tajfel, H., & Turner, J. C. (2004). The social identity theory of intergroup behavior. In J. T. Jost & J. Sidanius (Eds.), Political psychology: Key readings (pp. 276–293). New York: Psychology Press. [CrossRef]
- Temte, J. L., Holzhauer, J. R., & Kushner, K. P. (2019, Jul). Correlation between climate change and dysphoria in primary care. WMJ, 118(2), 71-74. PMID: 31532931.
- Türk, V. (2024, September 9). Human Rights are our mainstay against unbridled power [opening speech at the 57th session of the Human Rights Council]. Available online: URL https://www.ohchr.org/en/statements-and-speeches/2024/09/human-rights-are-our-mainstay-against-unbridled-power (accessed on 3 August 2025).
- Twenge, J., & Blanchflower, D. G. (2025). Declining life satisfaction and happiness among young adults in six English-speaking countries (NBER Working Paper Series nr. 33490). Cambridge (MA): National Bureau of Economic Research. http://www.nber.org/papers/w33490.
- Urbanc, K. (1998, October 11). Perception of the future – from the perspective of adolescents with war experiences. Paper presented at European Integration and Living Conditions of Youth Conference, Koblenz, Germany. Bonn, DE: Deutscher Akademischer Austavschdienst. Summary available online: URL https://www.croris.hr/crosbi/publikacija/prilog-skup/469864?lang=en (accessed 25.09.2025).
- Venuleo, C., Salvatore, S., & Mossi, P. (2015a). The role of cultural factors in differentiating pathological gamblers. Journal of Gambling Studies, 31(4), 1353-1376. [CrossRef]
- Venuleo, C., Calogiuri, S., & Rollo, S. (2015b). Unplanned reaction or something else? The role of subjective cultures in hazardous and harmful drinking. Social Science & Medicine, 139, 9-17.
- Venuleo, C., Rollo, S., Marinaci, T., & Calogiuri, S. (2016). Towards a cultural understanding of addictive behaviours. The image of the social environment among problem gamblers, drinkers, internet users and smokers. Addiction Research & Theory, 24(4), 274-287.
- Venuleo, C., Mossi, P., & Rollo, S. (2019). The social-cultural context of risk evaluation. An exploration of the interplay between cultural models of the social environment and parental control on the risk evaluation expressed by a sample of adolescents. Psicologia della salute, (2019/3).
- Venuleo, C., Rollo, S., Ferrante, L., Marino, C., & Schimmenti, A. (2022). Being online in the time of COVID-19: Narratives from a sample of young adults and the relationship with wellbeing. Mediterranean Journal of Clinical Psychology, 10, 1-25.
- Vermishyan, H., Balasanyan, S., & Darbinyan, T. (2023). Youth study Armenia: (In)dependence generation. Yerevan (AM): Friedrich-Ebert-Stiftung South Caucasus. Available online: URL https://library.fes.de/pdf-files/bueros/armenien/20652.pdf (accessed on 9 April 2024).
- Walton, J. R., Nuttall, R. L., & Nuttall, E. V. (1997). The impact of war on the mental health of children: A Salvadoran study. Child Abuse & Neglect, 21(8), 737-749. [CrossRef]
- Westerhof, G. J., & Keyes, C. L. M. (2010). Mental illness and mental health: The Two Continua Model across the lifespan. Journal of Adult Development, 17, 110-119. [CrossRef]
- World Health Organization (2022). World mental health report. Transforming mental health for all. Geneve (CH): WHO. Available online: URL https://www.who.int/publications/i/item/9789240049338 (accessed on 26 January 2024).
- Xu, J., Ironside, M. L., Broos, H. C., Johnson, S. L., & Timpano, K. R. (2024). Urged to feel certain again: The role of emotion-related impulsivity on the relationships between intolerance of uncertainty and OCD symptom severity. British Journal of Clinical Psychology, 63(2), 258-272. [CrossRef]
- Zambianchi, M. (2019). Time perspective and eudaimonic wellbeing in Italian emerging adults. Counseling, 12(3), 1-14. [CrossRef]
- Zambianchi, M., & Ricci Bitti, P. E. (2012) Benessere psicologico e prospettiva temporale negli adolescenti e nei giovani [Psychological wellbeing and time perspective in adolescents and young people]. Psicologia della Salute (Health Psychology), 2012/2, 83-102. Italian. [CrossRef]
- Żemojtel-Piotrowska, M., Piotrowski, J. P., Osin, E. N., Cieciuch, J., Adams, B. G., Ardi, R., Bălţătescu, S., Bogomaz, S., Bhomi, A. L., Clinton, A., de Clunie, G. T., Czarna, A. Z., Esteves, C., Gouveia, V., Halik, M. H. J., Hosseini, A., Khachatryan, N., Kamble, S. V., Kawula, A., Lun, V. M., … Maltby, J. (2018). The mental health continuum-short form: The structure and application for cross-cultural studies-A 38 nation study. Journal of Clinical Psychology, 74(6), 1034–1052. [CrossRef]
- Zimbardo, P. G., & Boyd, J. N. (1999). Putting time in perspective: A valid, reliable individual-differences metric. Journal of Personality and Social Psychology, 77, 1271-1288. [CrossRef]
- Zolotareva, A.A. (2020). Sistematicheskiy obzor psikhometricheskikh svoystv shkaly depressii, trevogi i stressa (DASS-21) [Systematic review of the psychometric properties of the Depression Anxiety and Stress Scale-21 (DASS-21)]. Obozrenie psihiatrii i medicinskoj psihologii imeni V.M. Bekhtereva [Review of Psychiatry and Medical Psychology named after V.M. Bekhterev], 2/2020, 26–37. Russian. [CrossRef]

| Variable | Mean (SD [SE]) | F Cluster (p) | F Group (p) | F Cluster*Group (p) | |||||
| CL1 | CL2 | CL3 | |||||||
| Armenia M (SD) [SE] |
Italy M (SD) [SE] |
Armenia M (SD) [SE] |
Italy M (SD) [SE] |
Armenia M (SD) [SE] |
Italy M (SD) [SE] |
||||
| MHC-SF | 30.3 (16.3) [4.71] | 36.1 (18.8) [4.44] | 33.1 (10.5) [0.99] | 35.9 (14.3) [1.07] | 31.7 (10.8) [1.22] | 36.1 (15.3) [1.78] | 0.197 (.821) | 5.327 (.021) | 0.264 (.768) |
| DASS-21 | 42.1 (27.0) [7.80] | 41.8 (26.3) [6.20] | 48.5 (29.4) [2.78] | 47.6 (29.6) [2.22] | 41.3 (22.9) [2.60] | 50.1 (30.1) [3.50] | 0.795 (.452) | 0.395 (.530) | 1.456 (0.234) |
| IUS-R | 32.4 (9.4) [3.65] | 35.5 (9.2) [3.19] | 34.6 (10.4) [0.99] | 36.8 (9.5) [0.71] | 28.0 (12.6) [1.07] | 29.1 (13.5) [1.07] | 7.284 (<.001) | 2.348 (.126) | 0.186 (.830) |
| FTP | 4.9 (0.7) [0.33] | 4.6 (1.2) [0.24] | 5.1 (0.8) [0.08] | 4.9 (1.0) [0.08] | 4.9 (1.2) [0.07] | 4.1 (1.0) [0.14] | 4.292 (.014) | 10.780 (.001) | 0.902 (.407) |
| CCWS | 18.4 (7.3) [2.83] | 25.1 (9.0) [2.18] | 21.6 (8.4) [0.79] | 26.9 (9.7) [0.73] | 19.1 (9.8) [0.83] | 19.6 (9.2) [1.05] | 6.543 (.002) | 10.790 (.001) | 1.532 (.217) |
| WEWS | 31.1 (7.8) [0.88] | 27.2 (8.4) [0.97] | 36.3 (9.8) [0.92] | 29.8 (8.9) [0.66] | 26.4 (11.0) [0.88] | 20.4 (8.6) [0.97] | 21.036 (<.001) | 18.791 (<.001) | 1.055 (.349) |
|
Abbreviations: CL1 = Orientation towards self-care; CL2 = Social and personal commitment; CL3 = Absolute devaluation and social detachment; M = Mean; SD = Standard Deviations; SE = Standard Error; F = Fisher test; p = Level of significance (p-value). Measures: IUS-R = Intolerance of Uncertainty Scale – Revised; FTP = Future Time Perspective Scale; CCWS = Climate Change Worry Scale; WEWS = War Experience Worry Scale; MHC-SF = Mental Health Continuum – Short Form; DASS-21 = Depression Anxiety Stress Scale – 21. Note: Degree of freedom for clusters of meanings = 2, 467; Degree of freedom for nationality = 1, 467. | |||||||||
| a) Cluster of meanings | Frequency of Continuum of wellbeing from MHC (%) | Total n (%) |
χ² (df) | p | ||
| Flourishing n (%) |
Moderate n (%) |
Languishing n (%) |
||||
| CL1 | 26 (5.5) | 103 (21.8) | 23 (4.9) | 152 (32.1) | 12.024 (4) | .017 |
| CL2 | 51 (10.8) | 195 (41.2) | 45 (9.5) | 291 (61.5) | ||
| Cl3 | 9 (1.9) | 11 (2.3) | 10 (2.1) | 30 (6.3) | ||
| Total | 86 (18.2) | 309 (65.3) | 78 (16.5) | 473 (100.0) | ||
| b) Nationality | Flourishing n (%) |
Moderate n (%) |
Languishing n (%) |
Total n (%) |
χ² (df) | p |
| Armenia | 31 (6.6) | 135 (28.5) | 36 (7.6) | 202 (42.7) | 2.060 (2) | .357 |
| Italy | 55 (11.6) | 174 (36.8) | 42 (8.9) | 271 (57.3) | ||
| Total | 86 (18.2) | 309 (65.3) | 78 (16.5) | 473 (100) | ||
| Abbreviations: CL1 = Orientation towards self-care; CL2 = Social and personal commitment; CL3 = Absolute devaluation and social detachment; χ² = Chi-square test; p = Level of significance (p-value). | ||||||
| Predictors | Esteem | SE | t | p | |
| IUS-R | -0.236 | 0.0598 | -3.94 | < .001 | |
| FTP | 4706 | 0.6363 | 7.40 | < .001 | |
| CCWS | 0.112 | 0.0665 | 1.69 | 0.093 | |
| WEWS | -0.194 | 0.0638 | -3.04 | 0.003 | |
| VOC1 | -3.484 | 13.364 | -2.61 | 0.009 | |
| VOC2 | 1.700 | 14.668 | 1.16 | 0.247 | |
| Note: p <.05 are considered statistically significant and marked in bold. CCWS = Climate Change Worry Scale; FTP = Future Time perspective scale; IUS-R = Intolerance Uncertainty Scale 12; VOC 1 = First Dimension of sense (Levels of action in the social context); VOC 2 = Second Dimension of sense (Relationship with the social context). | |||||
| Predictors | Esteem | SE | T | p | |
| IUS-R | 13.072 | 0.111 | 11.727 | < .001 | |
| FTP | -76.063 | 1.186 | -6.415 | < .001 | |
| CCWS | 0.0403 | 0.124 | 0.325 | 0.746 | |
| WEWS | 0.3421 | 0.119 | 2.876 | 0.004 | |
| VOC1 | 23.631 | 2.490 | 0.949 | 0.343 | |
| VOC2 | -37.617 | 2.733 | -1.376 | 0.169 | |
| Note: p <.05 are considered statistically significant and marked in bold. CCWS = Climate Change Worry Scale; FTP = Future Time perspective scale; IUS-R = Intolerance Uncertainty Scale 12; VOC 1 = First Dimension of sense (Levels of action in the social context); VOC 2 = Second Dimension of sense (Relationship with the social context). | |||||
Disclaimer/Publisher’s Note: The statements, opinions and data contained in all publications are solely those of the individual author(s) and contributor(s) and not of MDPI and/or the editor(s). MDPI and/or the editor(s) disclaim responsibility for any injury to people or property resulting from any ideas, methods, instructions or products referred to in the content. |
© 2025 by the authors. Licensee MDPI, Basel, Switzerland. This article is an open access article distributed under the terms and conditions of the Creative Commons Attribution (CC BY) license (http://creativecommons.org/licenses/by/4.0/).
