Submitted:
23 June 2025
Posted:
25 June 2025
You are already at the latest version
Abstract

Keywords:
1. Introduction
2. Electromagnetic Interaction of Two Charged Particles Mediated by DEMS
3. Strong Interactions
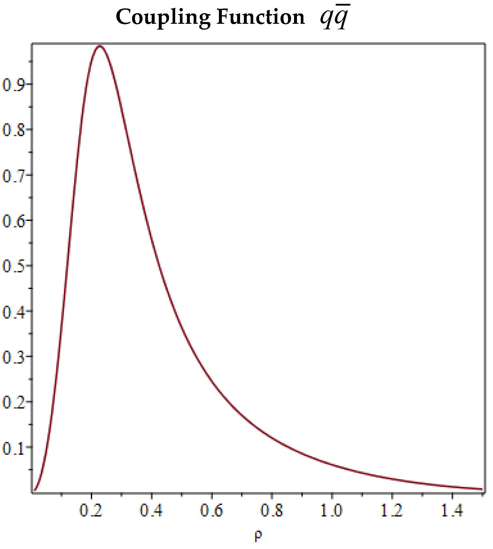
3.1. Strong Coupling Constant and Gluons
9. Discussion and Conclusions
References
- Jackson, J.D., Classical Electrodynamics, Wiley, New York (1962).
- Auci, M.; Dematteis, G. An approach to unifying classical and quantum Electrodynamics. Int. Journal of Modern Phys. B 1999, 13, 1525. [Google Scholar] [CrossRef]
- Auci, M. Superluminality and Entanglement in an Electromagnetic Quantum-Relativistic Theory. Journal of Modern Physics 2018, 9, 2206–2222. [Google Scholar] [CrossRef]
- M. Auci. “A conjecture on the physical meaning of the transversal component of the pointing vector”. Phys. Lett. A 135, 86 (1989). [CrossRef]
- M. Auci. “A conjecture on the physical meaning of the transversal component of the Poynting vector. II. Bounds of a source zone and formal equivalence between the local energy and the photon.” Phys. Lett. A 148, 399 (1990). [CrossRef]
- M. Auci. “A conjecture on the physical meaning of the transversal component of the Poynting vector. III. Conjecture, proof and physical nature of the fine structure constant”. Phys. Lett. A 150, 143 (1990). [CrossRef]
- Auci, M. Estimation of an absolute theoretical value of the Sommerfeld’s fine structure constant in the electron–proton capture process. Eur. Phys. J. D 2021, 75, 253. [Google Scholar] [CrossRef]
- Auci, M. On a Non-Standard Atomic Model Developed in the Context of Bridge Electromagnetic Theory. Journal of Physical Chemistry & Biophysics 2024, 14 5, 1-13. [CrossRef]
- Morel, L., Yao, Z., Cladé, P. et al. Determination of the fine structure constant with an accuracy of 81 parts per trillion. Nature 588, 61-65 (2020). [CrossRef]
- The DELPHI Collaboration., Abreu et al., P. Consistent measurements of αs from precise oriented event shape distributions. Eur. Phys. J. C 14, 557–584 2000. [CrossRef]
- d’Enterria et al. “The strong coupling constant: state of the art and the decade ahead”. J. Phys. G: Nucl. Part. Phys. 51 (2024) 090501. [CrossRef]
- S. Navas et Al. (Particle Data Group Collaboration). “Review of Particle Physics”. Phys. Rev. D 110, 030001, (2024). [CrossRef]




| (GeV) | (GeV) | |||||||||
| (*) | 2 | 1 | 0 | 91.200 | 0.9365 | 91.1880 | 0.1147 | 0.1147 | - | 0.1175[10-12] |
| Contributes | ||||||||||
| 5 | 1 | 0 | 500 | 1 | 91.1880 | 0.8925 | Average | |||
| 3 | 1 | 3 | 500 | 1 | 91.1880 | 0.1071 | 0.09817 | 0.06374 | 0.096[12] | |
| Contributes | ||||||||||
| 5 | 1 | 0 | 1000 | 1 | 91.1880 | 0.08029 | Average | |||
| 3 | 2 | 0 | 1000 | 2 | 91.1880 | 0.05355 | ||||
| 3 | 3 | 0 | 1000 | 3 | 91.1880 | 0.09041 | ||||
| 3 | 1 | 3 | 1000 | 1 | 91.1880 | 0.09635 | ||||
| 3 | 1 | 3 | 1000 | 2 | 91.1880 | 0.1071 | ||||
| 3 | 1 | 3 | 1000 | 3 | 91.1880 | 0.1205 | 0.09137 | 0.00945 | 0.089[12] | |
| Contributes | ||||||||||
| 5 | 1 | 0 | 2000 | 1 | 91.1880 | 0.07646 | Average | |||
| 3 | 2 | 0 | 2000 | 2 | 91.1880 | 0.04818 | ||||
| 3 | 3 | 0 | 2000 | 3 | 91.1880 | 0.07608 | ||||
| 3 | 1 | 3 | 2000 | 1 | 91.1880 | 0.09175 | ||||
| 3 | 1 | 3 | 2000 | 2 | 91.1880 | 0.09635 | ||||
| 3 | 1 | 3 | 2000 | 3 | 91.1880 | 0.1014 | 0.08171 | 0.00793 | 0.082[12] | |
| Contributes | ||||||||||
| 5 | 1 | 0 | 3000 | 1 | 91.1880 | 0.07526 | Average | |||
| 3 | 2 | 0 | 3000 | 2 | 91.1880 | 0.04662 | ||||
| 3 | 3 | 0 | 3000 | 3 | 91.1880 | 0.07227 | ||||
| 3 | 1 | 3 | 3000 | 1 | 91.1880 | 0.09031 | ||||
| 3 | 1 | 3 | 3000 | 2 | 91.1880 | 0.09324 | ||||
| 3 | 1 | 3 | 3000 | 3 | 91.1880 | 0.09635 | 0.07901 | 0.00761 | 0.078[12] | |
| Contributes | ||||||||||
| 5 | 1 | 0 | 4000 | 1 | 91.1880 | 0.07468 | Average | |||
| 3 | 2 | 0 | 4000 | 2 | 91.1880 | 0.04588 | ||||
| 3 | 3 | 0 | 4000 | 3 | 91.1880 | 0.07050 | ||||
| 3 | 1 | 3 | 4000 | 1 | 91.1880 | 0.08961 | ||||
| 3 | 1 | 3 | 4000 | 2 | 91.1880 | 0.09175 | ||||
| 3 | 1 | 3 | 4000 | 3 | 91.1880 | 0.09400 | 0.07773 | 0.00748 | 0.075[12] | |
Disclaimer/Publisher’s Note: The statements, opinions and data contained in all publications are solely those of the individual author(s) and contributor(s) and not of MDPI and/or the editor(s). MDPI and/or the editor(s) disclaim responsibility for any injury to people or property resulting from any ideas, methods, instructions or products referred to in the content. |
© 2025 by the authors. Licensee MDPI, Basel, Switzerland. This article is an open access article distributed under the terms and conditions of the Creative Commons Attribution (CC BY) license (http://creativecommons.org/licenses/by/4.0/).