Submitted:
12 June 2025
Posted:
13 June 2025
You are already at the latest version
Abstract
Keywords:
1. Introduction
2. Material and Methods
2.1. Location and Study Characteristics
2.2. Forest Type
2.3. Meteorological Conditions
2.4. Heat-Pulse Method
2.5. Tree Seasonal Growth
2.6. Statistical Analysis
3. Results
3.1. Meteorological Conditions
3.2. Pine Transpiration
3.3. Pine Stem Increment
3.4. Water Use Efficiency
3.5. Interaction Among Considered Parameters
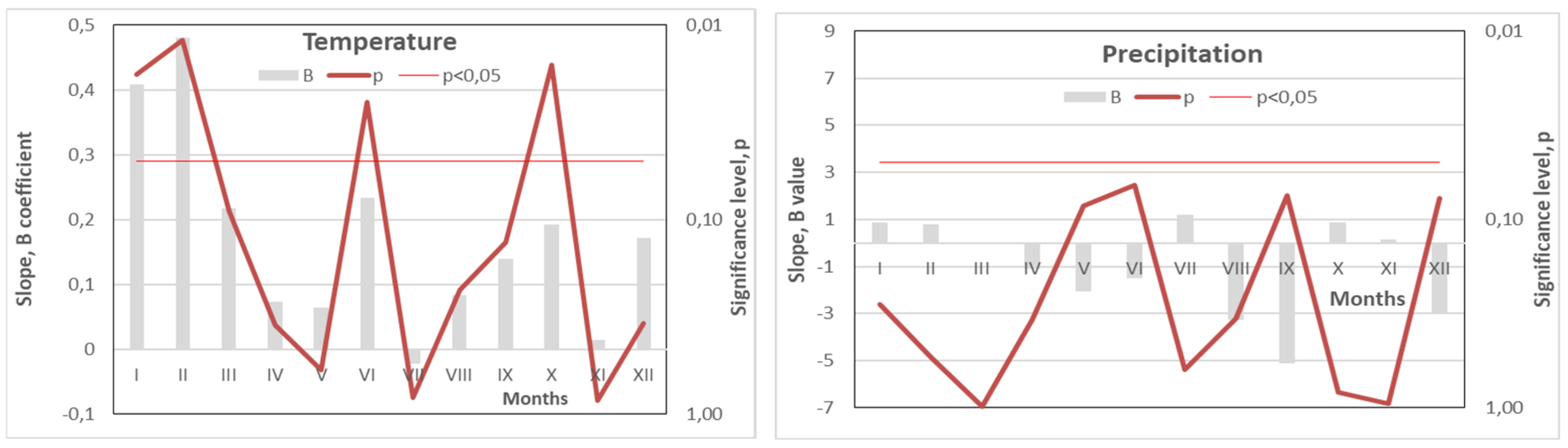
3.6. Effect of Meteorology on Variation in Considered Parameters
- The full vegetation period (May to September).
- The peak ecophysiological activity period (May–June).
- The dormant period (November to March).
3.7. Multilinear Regression Analysis of Variation in Pine Stem Volume Increment, Transpiration Density, and Water Use Efficiency
4. Discussion
5. Conclusions
Funding
Data Availability Statement
References
- IPCC. 2021. Summary for policymakers. In: Masson-Delmotte, V., Zhai, P., Pirani, a., Connors, S.L., P’ean, C. Et al., eds. Climate change 2021: the physical science basis. Contribution of working group I to the sixth assessment report of the intergovernmental panel on climate change. Cambridge (UK): Cambridge University Press, p. 3–32.
- Allen, C.D.; Breshears, D.D.; McDowell, N.G. On underestimation of global vulnerability to tree mortality and forest die-off from hotter drought in the Anthropocene. Ecosphere. 2015, 6, art129. [CrossRef]
- Allen, C. D.; Macalady, A. K.; Chenchouni, H.; Bachelet, D.; McDowell, N.; Vennetier, M.; Kitzberger, T.; Rigling, A.; Breshears, D. D.; Hogg, E. H. (Ted).; Gonzalez, P.; Fensham, R.; Zhang, Z.; Castro, J.; Demidova, N.; Lim, J.-H.; Allard, G.; Running, S. W.; Semerci, A.; Cobb, N. A global overview of drought and heat-induced tree mortality reveals emerging climate change risks for forests. For. Ecol. Manag. 2010, 259, 660-684. [CrossRef]
- Gazol, A.; Camarero, J.J. Compound climate events increase tree drought mortality across European forests. Sci. Total Environ. 2022, 816, 151604.
- Hammond, W.M.; Williams, A.P.; Abatzoglou, J.T.; Adams, H.D.; Klein, T.; Lopez, ’ R.; Allen, C.D. Global field observations of tree die-off reveal hotter-drought fingerprint for Earth’s forests. Nature Comm. 2022, 13, 1761.
- Bréda, N.; Huc, R.; Granier, A.; Dreyer, E. Temperate forest trees and stands under severe drought: A review of ecophysiological responses, adaptation processes and long-term consequences. Annals of Forest Science, 2006, 63(6), 625–644.
- Wei, S.; Qiao, L.; Xia, H.The impact of drought time scales and characteristics on gross primary productivity in China from 2001 to 2020. Geo-spatial Information Science, 2024, 27(5), 651–669.
- Babst, F.; Bouriaud, O.; Poulter, B.; Trouet, V.; Girardin, M.P.; Frank, D.C. Twentieth-century redistribution in climatic drivers of global tree growth. Sci. Adv. 2019, 5, eaat4313.
- Grossiord, C.; Buckley, T.N.; Cernusak, L.A.; Novick, K.A.; Poulter, B., Siegwolf, R.T.W.; Sperry, J.S.; Mcdowell, N.G. Plant responses to rising vapor pressure deficit. New Phytol. 2020, 226, 1550–1566.
- DeSoto, L.; Cailleret, M.; Sterck, F.; Jansen, S.; Kramer, K.; Robert, E.M.R.; Aakala, T.; Amoroso, M.M.; Bigler, C.; Camarero, J.J.; Cufar, ˇ K.; et al. Low growth resilience to drought is related to future mortality risk in trees. Nat. Commun. 2020, 11, 1–9.
- Williams, A.P.; Allen, C.D.; Macalady, A.K.; Griffin, D.; Woodhouse, C.A.; Meko, D.M.; et al. Temperature as a potent driver of regional forest drought stress and tree mortality. Nat. Clim. Chang. 2013, 3, 292–297.
- Harvey, J.E.; Smiljanić, M.; Scharnweber, T.; et al. Tree growth influenced by warming winter climate and summer moisture availability in northern temperate forests. Glob Change Biol. 2020, 26, 2505–2518. [CrossRef]
- Fu, Y,; Liu, Ch,; He, H.S.; Wang, S.; Wang, L.; Xie, Z. Assessing the impact of climate warming on tree species composition and distribution in the forest region of Northeast China. Front. Plant Sci. 2024, 15, 1430025. [CrossRef]
- Ozolinčius, R.; Lekevičius, E.; Stakėnas, V.; Galvonaitė, A.; Samas, A.; Valiukas, D. Lithuanian forests and climate change: Possible effects on tree species composition. European Journal of Forest Research. 2014, 133(1), 51–60. [CrossRef]
- LHMT (Lithuanian hydrometeoservice), 2024. https://www.meteo.lt/.
- Augustaitis, A.; Pivoras, A. Sap flow density of the prevailing tree species in a hemiboreal forest under contrasting meteorological and growing conditions. Forests, 2024, 15 (7), 1 – 19.
- Burgess, S.S.O; Adams, M.A.; Turner, N.C.; Beverly, C.R.; Ong C.K.; Khan A.A.H.; Bleby T.M. An improved heat pulse method to measure low and reverse rates of sap flow in woody plants. Tree Physiology, 2001, 21, 589-598.
- ICT International. Sap Flow Tool. Analysis and Visualization of Sap Flow Data. User manual. 2016. Version 1.4 http://www.sapflowtool.com/SapFlowToolManual.html> (2016).
- Deng, Z.; Vice, H.K.; Gilbert, M.E.; Adams, M.A.; Buckley, T.N. A double – ratio method to measure fast, slow and reverse sap flows. Tree Physiology, 2021, 41, 2438 – 2453. [CrossRef]
- Baumgarten, M.; Weis, W.; Kühn, A.; May, M.; Matyssek, R. Forest transpiration targeted through xylem sap flux assessment versus hydrological modeling. European Journal of Forest Research 2014, 133, 677-690.
- Baumgarten, M.; Hesse, B. D.; Augustaitienė, I.; Marozas, V.; Mozgeris, G.; Byčenkienė, S.; Mordas, G.; Pivoras, A.; Pivoras, G.; Juonytė, D.; Ulevičius, V.; Augustaitis, A.; Matyssek, R. Responses of species-specific sap flux, transpiration and water use efficiency of pine, spruce and birch trees to temporarily moderate dry periods in mixed forests at a dry and wet forest site in the hemi-boreal zone. Journal of Agricultural Meteorology, 2019, 75(1), 13–29. [CrossRef]
- Augustaitis, A. Intra-annual variation of stem circumference of tree species prevailing in hemi-boreal forest on hourly scale in relation to meteorology, solar radiation and surface ozone fluxes. Atmosphere, 2021, 12 (8), 1 – 25.
- Lu, C.; Cao, J.; Yao, C.; Wang, Z.; Yang, J.; Zhang, Y.; Tuo, W.; Dong, W.; Tong, X.; Wu, F. Water use efficiency of trees planted on abandoned farmland and influencing factors in a Loess Hilly Area J. Soil Sci. Plant Nutr. 2024, 24, Issue 2, 2972-2984. 10.1007/s42729-024-01722-z.
- Cernusak, L.A. Gas exchange and water-use efficiency in plant canopies Plant Biol., 2020, 22, 52-67.
- Huang, M.; Piao, S.; Sun, Y.; Ciais, P.; Cheng, L.; Mao, J.; Poulter, B.; Shi, X.; Zeng, Z.; Wang, Y. Change in terrestrial ecosystem water-use efficiency over the last three decades. Glob. Change Biol. 2015, 21, 2366-2378.
- Anderegg, W.R.L.; Schwalm, C.; Biondi, F.; Camarero, J.J.; Koch, G.; Litvak, M.; Ogle, K.; Shaw, J.D.; Shevliakova, E.; Williams, A.P.; Wolf, A.; Ziaco, E.; Pacala, FOREST ECOLOGY. Pervasive drought legacies in forest ecosystems and their implications for carbon cycle models. Science, 2015, 349(6247), 528-32. [CrossRef]
- Augustaitis, A.; Augustaitienė, I.; Baumgarten, M.; Bičenkienė, S.; Girgždienė, R.; Kulbokas, G.; Linkevičius, E.; Marozas, V.; Mikalajūnas, M.; Mordas, G.; Mozgeris, G.; Petrauskas, E.; Pivoras, A.; Šidlauskas, G.; Ulevičius, V.; Vitas, A.; Matyssek, R. Tree-ring formation as an indicator of forest capacity to adapt to the main threats of environmental changes in Lithuania. Science of the Total Environment, 2018, 615, 1247-1261. [CrossRef]
- Oogathoo, S.; Houle, D.; Duchesne, L.; Kneeshaw, D. Vapor pressure deficit and solar radiation are the major drivers of transpiration of balsam fir and black spruce tree species in humid boreal regions, even during a short-term drought. Agricultural and Forest Meteorology 2020, 291, 108063. [CrossRef]
- Ozolinčius, R.; Lekevičius, E.; Stakėnas, V.; Galvonaitė, A.; Samas, A.; Valiukas, D. Lithuanian forests and climate change: Possible effects on tree species composition. European Journal of Forest Research, 2014, 133(1), 51–60. [CrossRef]
- Hanewinkel, M.; Cullmann, D. A.; Schelhaas, M. J.; Nabuurs, G. J.; Zimmermann N. E. Climate change may cause severe loss in the economic value of European forest land. Nature Climate Change, 2013, 3(3), 203–207. [CrossRef]
- Briceño-Elizondo, E.; Garcia-Gonzalo, J.; Peltola, H.; Matala, J.; Kellomäki S. Sensitivity of growth of Scots pine, Norway spruce and silver birch to climate change and forest management in boreal conditions. Forest Ecology and Management, 2006, 232(1–3), 152–167. [CrossRef]
- Mikalajūnas, M.; Pretzsch, H.; Mozgeris, G.; Linkevičius, E.; Augustaitienė, I.; Augustaitis, A. Scots pine’s capacity to adapt to climate change in hemi-boreal forests in relation to dominating tree increment and site condition. iForest. 2021, 14, 473-482. [CrossRef]
- Tarin, M.W.K.; Fan, L. L.; Shen, L.; Lai, J. L.; Tayyab, M.; Sarfraz, R.; Chen, L.Y.; Ye, J.; He, T.Y.; Rong, J.D.; Chen, L.G.; Zheng, Y.S. Effects of different biochars ammendments on physiochemical properties of soil and root morphological attributes of Fokenia hodginsii (Fujian Cypress). Applied ecology and environmental research, 2019, 17(5), 11107-11120.
- Liu, B.; Liu, Q.; Zhou, Z.; Yin, H.; Xie, Y.; Wei, Y. Plant Cell & Environment. Two terpene synthases in resistant Pinus massoniana contribute to defence against Bursaphelenchus xylophilus. Plant Cell Environ. 2021, 44(1), 257-274. [CrossRef]
- Misi, D.; Náfrádi, K. Growth response of Scots pine to changing climatic conditions over the last 100 years: a case study from Western Hungary. 2017, Trees, 31(3), 919-928. [CrossRef]
- Kellomäki, S.; Strandman, H.; Heinonen, T.; Asikainen, A.; Venäläinen, A.; Peltola, H. Temporal and Spatial Change in Diameter Growth of Boreal Scots Pine, Norway Spruce, and Birch under Recent-Generation (CMIP5) Global Climate Model Projections for the 21st Century. Forests, 2018, 9(3), 118. [CrossRef]
- Bayat, M.; Knoke, T.; Heidari, S.; Hamidi, S.K.; Burkhart, H.; Jaafari, A. Modeling tree growth responses to climate change: a case study in natural deciduous mountain forests. Forests, 2022, 13 (2022), 1816, 10.3390/f13111816.
- Merlin, M.; Hylen, G.; Vergarechea, M.; Bright, R.M.; Eisner, S.; Solberg, S. Climate-growth relationships for Norway spruce and Scots pine remained relatively stable in Norway over the past 60 years despite significant warming trends. Forest Ecology and Management, 2024, 569, 122180.
- Ogana, F.N.; Holmstrom, E.; Aldea, J.; Liziniewicz, M. Growth response of Pinus sylvestris L. and Picea abies [L.] H. Karst to climate conditions across a latitudinal gradient in Sweden. Agricultural and Forest Meteorology, 2024, 353, 110062.
- Peguero, C.; López-Fernández, J.; & Solla, A. “Physiological Responses and Adaptation Mechanisms of Scots Pine to Drought Stress.” Tree Physiology, 2023. 43(1), 78-90. [CrossRef]
















| Year | Temperature | Precipitation | Relative humidity | VPD | |||
|---|---|---|---|---|---|---|---|
| Mean | Max. | Min. | Mean | Min. | |||
| °C | °C | °C | mm | % | % | hPa | |
| 2018 | 9.21 | 30.4 | -7.5 | 640.2 | 78.5 | 43.7 | 3.30 |
| 2019 | 9.98 | 30.8 | -14.0 | 704.2 | 79.1 | 40.7 | 3.21 |
| 2020 | 10.39 | 29.5 | -3.0 | 608.1 | 78.6 | 41.4 | 3.27 |
| 2021 | 8.75 | 32.1 | -21.4 | 643.1 | 79.8 | 43.2 | 3.13 |
| 2022 | 9.32 | 30.8 | -10.1 | 647.2 | 80.3 | 43.8 | 2.94 |
| 2023 | 9.83 | 29.4 | -7.8 | 777.7 | 79.2 | 43.2 | 3.21 |
| 2024 | 10.58 | 30.0 | -16.3 | 717.0 | 83.5 | 45.2 | 2.92 |
| Periods | Months | |||||||||||
|---|---|---|---|---|---|---|---|---|---|---|---|---|
| I | II | III | IV | V | VI | VII | VIII | IX | X | XI | XII | |
| I-XII | 0.308 | 0.106 | 0.416 | 0.672 | 0.857 | 0.807 | 0.863 | 0.898 | 0.858 | 0.845 | 0.777 | 0.158 |
| IV-VIII | 0.269 | 0.046 | 0.358 | 0.664 | 0.901 | 0.861 | 0.845 | 0.899 | 0.762 | 0.792 | 0.711 | 0.112 |
| V-VIII | 0.244 | -0.003 | 0.326 | 0.577 | 0.892 | 0.853 | 0.855 | 0.922 | 0.766 | 0.790 | 0.693 | 0.090 |
| VI-IX | 0.229 | 0.053 | 0.384 | 0.531 | 0.791 | 0.804 | 0.904 | 0.916 | 0.871 | 0.840 | 0.757 | 0.129 |
| VI-VIII | 0.216 | 0.057 | 0.384 | 0.529 | 0.803 | 0.862 | 0.918 | 0.894 | 0.777 | 0.773 | 0.701 | 0.074 |
| IV-IX | 0.272 | 0.045 | 0.364 | 0.647 | 0.881 | 0.822 | 0.851 | 0.919 | 0.839 | 0.844 | 0.755 | 0.147 |
| V-VII | 0.254 | 0.121 | 0.369 | 0.628 | 0.858 | 0.916 | 0.877 | 0.837 | 0.699 | 0.736 | 0.698 | 0.064 |
| V-VI | 0.192 | -0.012 | 0.180 | 0.657 | 0.937 | 0.907 | 0.701 | 0.816 | 0.613 | 0.728 | 0.632 | 0.138 |
| VI-VII | 0.203 | 0.270 | 0.464 | 0.553 | 0.667 | 0.922 | 0.949 | 0.716 | 0.654 | 0.653 | 0.683 | 0.024 |
| V-X | 0.237 | -0.002 | 0.319 | 0.574 | 0.869 | 0.805 | 0.849 | 0.939 | 0.860 | 0.866 | 0.751 | 0.148 |
| Periods | Months | |||||||||||
|---|---|---|---|---|---|---|---|---|---|---|---|---|
| I | II | III | IV | V | VI | VII | VIII | IX | X | XI | XII | |
| I-XII | 0.375 | 0.140 | -0.363 | 0.450 | 0.681 | 0.818 | 0.565 | 0.234 | -0.019 | 0.260 | 0.326 | -0.063 |
| IV-VIII | 0.409 | 0.170 | -0.445 | 0.462 | 0.543 | 0.819 | 0.518 | 0.443 | -0.165 | 0.242 | 0.139 | 0.046 |
| V-VIII | 0.397 | 0.089 | -0.389 | 0.334 | 0.574 | 0.809 | 0.479 | 0.477 | -0.131 | 0.220 | 0.146 | 0.018 |
| VI-IX | 0.348 | 0.095 | -0.358 | 0.303 | 0.518 | 0.751 | 0.536 | 0.471 | -0.035 | 0.029 | 0.173 | -0.093 |
| VI-VIII | 0.474 | 0.047 | -0.363 | 0.387 | 0.234 | 0.770 | 0.440 | 0.659 | -0.424 | 0.311 | -0.077 | 0.220 |
| IV-IX | 0.284 | 0.201 | -0.415 | 0.375 | 0.732 | 0.750 | 0.556 | 0.259 | 0.146 | 0.016 | 0.325 | -0.195 |
| V-VII | 0.296 | 0.187 | -0.369 | 0.402 | 0.770 | 0.783 | 0.628 | -0.023 | 0.186 | 0.110 | 0.498 | -0.181 |
| V-VI | 0.376 | 0.168 | -0.438 | 0.266 | 0.808 | 0.877 | 0.271 | 0.047 | 0.171 | 0.178 | 0.417 | -0.174 |
| VI-VII | 0.412 | 0.180 | -0.379 | 0.543 | 0.472 | 0.831 | 0.699 | 0.091 | -0.099 | 0.217 | 0.357 | 0.012 |
| V-X | 0.336 | 0.089 | -0.355 | 0.284 | 0.723 | 0.792 | 0.481 | 0.329 | 0.029 | 0.207 | 0.260 | -0.071 |
| Variables | Sap flow |
Sap flow density during the different periods | ||||||||||
|---|---|---|---|---|---|---|---|---|---|---|---|---|
| I-XII | V-X | IV-IX | IV-VIII | V-VIII | VI-IX | VI-VIII | V-VII | VI-VII | V-VI | XI-III | ||
| Increment | DOY | 365 | 184 | 183 | 153 | 123 | 122 | 92 | 92 | 61 | 61 | 151 |
| I-XII | 365 | 0.457 | 0.432 | 0.428 | 0.410 | 0.412 | 0.479 | 0.472 | 0.426 | 0.509 | 0.281 | 0.594 |
| V-X | 184 | 0.446 | 0.418 | 0.412 | 0.381 | 0.376 | 0.464 | 0.437 | 0.386 | 0.470 | 0.256 | 0.494 |
| IV-IX | 183 | 0.413 | 0.392 | 0.383 | 0.355 | 0.357 | 0.442 | 0.422 | 0.353 | 0.436 | 0.215 | 0.500 |
| IV-VIII | 153 | 0.490 | 0.470 | 0.454 | 0.405 | 0.411 | 0.522 | 0.475 | 0.393 | 0.468 | 0.231 | 0.552 |
| V-VIII | 123 | 0.476 | 0.457 | 0.439 | 0.387 | 0.391 | 0.507 | 0.454 | 0.376 | 0.451 | 0.228 | 0.487 |
| VI-IX | 122 | 0.425 | 0.424 | 0.396 | 0.342 | 0.356 | 0.465 | 0.412 | 0.314 | 0.368 | 0.183 | 0.399 |
| VI-VIII | 92 | 0.497 | 0.495 | 0.462 | 0.386 | 0.403 | 0.537 | 0.452 | 0.348 | 0.384 | 0.198 | 0.433 |
| V-VII | 92 | 0.364 | 0.329 | 0.334 | 0.336 | 0.332 | 0.379 | 0.397 | 0.366 | 0.468 | 0.215 | 0.659 |
| VI-VII | 61 | 0.403 | 0.382 | 0.374 | 0.360 | 0.370 | 0.427 | 0.424 | 0.369 | 0.438 | 0.197 | 0.712 |
| V-VI | 61 | 0.203 | 0.155 | 0.162 | 0.151 | 0.137 | 0.220 | 0.223 | 0.203 | 0.361 | 0.053 | 0.557 |
| XI-III | 151 | -0.166 | -0.140 | -0.131 | -0.089 | -0.091 | -0.170 | -0.122 | -0.068 | -0.103 | 0.059 | -0.447 |


Disclaimer/Publisher’s Note: The statements, opinions and data contained in all publications are solely those of the individual author(s) and contributor(s) and not of MDPI and/or the editor(s). MDPI and/or the editor(s) disclaim responsibility for any injury to people or property resulting from any ideas, methods, instructions or products referred to in the content. |
© 2025 by the authors. Licensee MDPI, Basel, Switzerland. This article is an open access article distributed under the terms and conditions of the Creative Commons Attribution (CC BY) license (http://creativecommons.org/licenses/by/4.0/).