Submitted:
10 June 2025
Posted:
11 June 2025
You are already at the latest version
Abstract
Keywords:
1. Introduction
2. Materials and Methods
2.1. Sample Collection and DNA Extraction
2.2. PCR Amplification, Gene Cloning, and Sequencing
2.3. Data Analysis
3. Results
3.1. Sequence Characteristics and Genetic Diversity
3.2. Haplotype Distribution and Genetic Structure Analysis
3.3. Genetic Differentiation and Gene Flow
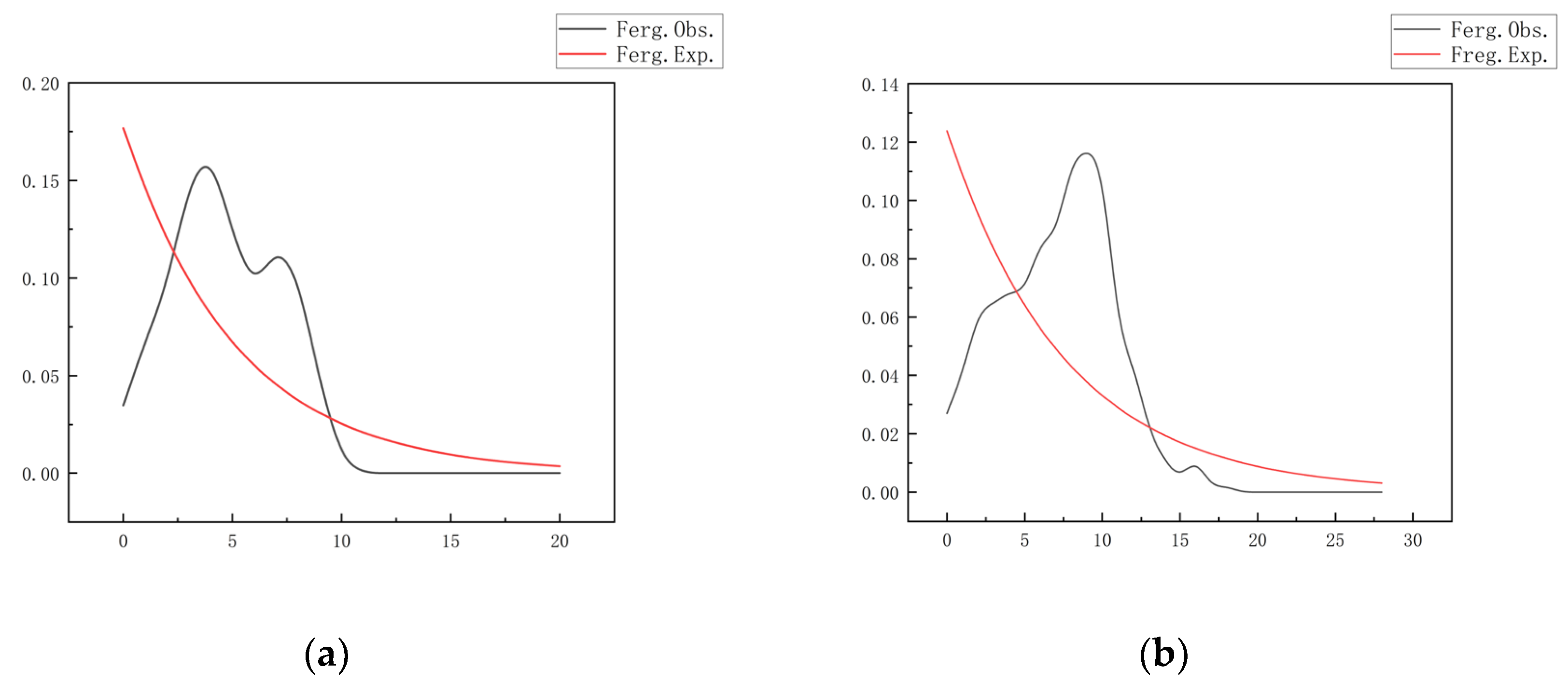
3.4. Neutrality Tests and Demographic History
4. Discussion
5. Conclusions
Supplementary Materials
Author Contributions
Funding
Institutional Review Board Statement
Informed Consent Statement
Data Availability Statement
Acknowledgments
Conflicts of Interest
References
- IUCN Elaphodus Cephalophus: Harris, R.B. & Jiang, Z.: The IUCN Red List of Threatened Species 2015: E.T7112A22159620 2014.
- Leslie, D.M.; Lee, D.N.; Dolman, R.W. Elaphodus Cephalophus (Artiodactyla: Cervidae). Mammalian Species 2013, 904, 80–91. [Google Scholar] [CrossRef]
- Liu, X.; Ming, Y.; Liu, Y.; Yue, W.; Han, G. Influences of Landform and Urban Form Factors on Urban Heat Island: Comparative Case Study between Chengdu and Chongqing. Sci Total Environ 2022, 820, 153395. [Google Scholar] [CrossRef] [PubMed]
- Golosova, O.S.; Kholodova, M.V.; Volodin, I.A.; Seryodkin, I.V.; Okhlopkov, I.M.; Argunov, A.V.; Sipko, T.P. Genetic Diversity of the Eastern Subspecies of Red Deer (Cervus Elaphus) in Russia Revealed by mtDNA and Microsatellite Polymorphism. Biol Bull Rev 2023, 13, 482–494. [Google Scholar] [CrossRef]
- Machmoum, M.; Boujenane, I.; Azelhak, R.; Badaoui, B.; Petit, D.; Piro, M. Genetic Diversity and Population Structure of Arabian Horse Populations Using Microsatellite Markers. J Equine Vet Sci 2020, 93, 103200. [Google Scholar] [CrossRef]
- Kilwanila, S.I.; Lyimo, C.M.; Rija, A.A. Mitochondrial Genetic Diversity of the Greater Cane Rat (Thryonomys Swinderianus) Populations from the Eastern Arc Mountains Ecosystem, Tanzania. Mol Biol Rep 2022, 49, 10431–10442. [Google Scholar] [CrossRef]
- Shi, H.; Li, T.; Su, M.; Wang, H.; Li, Q.; Lang, X.; Ma, Y. Whole Genome Sequencing Revealed Genetic Diversity, Population Structure, and Selective Signature of Panou Tibetan Sheep. BMC Genomics 2023, 24, 50. [Google Scholar] [CrossRef]
- Liu, H.; Han, T.; Liu, W.; Xu, G.; Zheng, K.; Xiao, F. Epidemiological Characteristics and Genetic Diversity of Bartonella Species in Rodents from Southeastern China. Zoonoses Public Health 2022, 69, 224–234. [Google Scholar] [CrossRef]
- Ladoukakis, E.D.; Zouros, E. Evolution and Inheritance of Animal Mitochondrial DNA: Rules and Exceptions. J Biol Res (Thessalon) 2017, 24, 2. [Google Scholar] [CrossRef]
- Li, X.; Han, B.; Liu, D.; Wang, S.; Wang, L.; Pei, Q.; Zhang, Z.; Zhao, J.; Huang, B.; Zhang, F.; et al. Whole-Genome Resequencing to Investigate the Genetic Diversity and Mechanisms of Plateau Adaptation in Tibetan Sheep. J Anim Sci Biotechnol 2024, 15, 164. [Google Scholar] [CrossRef]
- Yamasaki, H.; Sanpool, O.; Rodpai, R.; Sadaow, L.; Laummaunwai, P.; Un, M.; Thanchomnang, T.; Laymanivong, S.; Aung, W.P.P.; Intapan, P.M.; et al. Spirometra Species from Asia: Genetic Diversity and Taxonomic Challenges. Parasitol Int 2021, 80, 102181. [Google Scholar] [CrossRef] [PubMed]
- Angrizani, R.C.; Malabarba, L.R. Genetic Diversity and Species Delimitation in Rhamdia (Siluriformes: Heptapteridae) in South America, with a Redescription of R. Quelen (Quoy Amp; Gaimard, 1824). Zootaxa 2020, 4801, zootaxa.4801.1.3. [Google Scholar] [CrossRef] [PubMed]
- Cho, S.; Pandey, P.; Hyun, J.Y.; Marchenkova, T.; Vitkalova, A.; Petrov, T.; Jeong, D.; Lee, J.; Kim, D.Y.; Li, Y.; et al. Efficient and Cost-Effective Non-Invasive Population Monitoring as a Method to Assess the Genetic Diversity of the Last Remaining Population of Amur Leopard (Panthera Pardus Orientalis) in the Russia Far East. PLoS One 2022, 17, e0270217. [Google Scholar] [CrossRef] [PubMed]
- Brown, W.M.; George, M.; Wilson, A.C. Rapid Evolution of Animal Mitochondrial DNA. Proc Natl Acad Sci U S A 1979, 76, 1967–1971. [Google Scholar] [CrossRef]
- Galtier, N.; Nabholz, B.; Glémin, S.; Hurst, G.D.D. Mitochondrial DNA as a Marker of Molecular Diversity: A Reappraisal. Mol Ecol 2009, 18, 4541–4550. [Google Scholar] [CrossRef]
- Allio, R.; Donega, S.; Galtier, N.; Nabholz, B. Large Variation in the Ratio of Mitochondrial to Nuclear Mutation Rate across Animals: Implications for Genetic Diversity and the Use of Mitochondrial DNA as a Molecular Marker. Mol Biol Evol 2017, 34, 2762–2772. [Google Scholar] [CrossRef]
- Irwin, D.M.; Kocher, T.D.; Wilson, A.C. Evolution of the Cytochrome b Gene of Mammals. J Mol Evol 1991, 32, 128–144. [Google Scholar] [CrossRef]
- Saccone, C.; Attimonelli, M.; Sbisà, E. Structural Elements Highly Preserved during the Evolution of the D-Loop-Containing Region in Vertebrate Mitochondrial DNA. J Mol Evol 1987, 26, 205–211. [Google Scholar] [CrossRef]
- Sbisà, E.; Tanzariello, F.; Reyes, A.; Pesole, G.; Saccone, C. Mammalian Mitochondrial D-Loop Region Structural Analysis: Identification of New Conserved Sequences and Their Functional and Evolutionary Implications. Gene 1997, 205, 125–140. [Google Scholar] [CrossRef]
- Liu, Z.; Ren, B.; Wei, F.; Long, Y.; Hao, Y.; Li, M. Phylogeography and Population Structure of the Yunnan Snub-Nosed Monkey (Rhinopithecus Bieti) Inferred from Mitochondrial Control Region DNA Sequence Analysis. Mol Ecol 2007, 16, 3334–3349. [Google Scholar] [CrossRef]
- Babarinde, I.A.; Adeola, A.C.; Djagoun, C.A.M.S.; Nneji, L.M.; Okeyoyin, A.O.; Niba, G.; Wanzie, N.K.; Oladipo, O.C.; Adebambo, A.O.; Bello, S.F.; et al. Population Structure and Evolutionary History of the Greater Cane Rat (Thryonomys Swinderianus) from the Guinean Forests of West Africa. Front Genet 2023, 14, 1041103. [Google Scholar] [CrossRef] [PubMed]
- Sumana, S.L.; Wang, P.; Zhang, C.; Jing, X.; Zhu, J.; Tang, Y.; Liu, W.; Su, S.; Liao, Y. Genetic Diversity of the Common Carp Black Strain Population Based on mtDNA (D-Loop and Cytb). Heliyon 2024, 10, e30307. [Google Scholar] [CrossRef] [PubMed]
- Beltrán-López, R.G.; Pérez-Rodríguez, R.; Montañez-García, O.C.; Artigas-Azas, J.M.; Köck, M.; Mar-Silva, A.F.; Domínguez-Domínguez, O. Genetic Differentiation in the Genus Characodon: Implications for Conservation and Taxonomy. PeerJ 2021, 9, e11492. [Google Scholar] [CrossRef] [PubMed]
- Sun, Z.; Pan, T.; Wang, H.; Pang, M.; Zhang, B. Yangtze River, an Insignificant Genetic Boundary in Tufted Deer (Elaphodus Cephalophus): The Evidence from a First Population Genetics Study. PeerJ 2016, 4, e2654. [Google Scholar] [CrossRef]
- Zemanova, M.A.; Ramp, D. Genetic Structure and Gene Flow in Eastern Grey Kangaroos in an Isolated Conservation Reserve. Diversity 2021, 13, 570. [Google Scholar] [CrossRef]
- Hai, L.; Li, Y.; Lan, X.; Pei, C.; Hu, D. Insight into mtDNA Diversity of Wild Forest Musk Deer (Moschus Berezovskii) in Shanxi Province Mountains. Sci Rep 2025, 15, 5523. [Google Scholar] [CrossRef]
- Dou, H.; Yang, H.; Feng, L.; Mou, P.; Wang, T.; Ge, J. Estimating the Population Size and Genetic Diversity of Amur Tigers in Northeast China. PLoS One 2016, 11, e0154254. [Google Scholar] [CrossRef]
- Wang, Z.; Lu, G.; Gao, Y.; Li, M.; Hu, D.; Zhang, D. mtDNA CR Evidence Indicates High Genetic Diversity of Captive Forest Musk Deer in Shaanxi Province, China. Animals (Basel) 2023, 13, 2191. [Google Scholar] [CrossRef]
- Johnson, M.; Zaretskaya, I.; Raytselis, Y.; Merezhuk, Y.; McGinnis, S.; Madden, T.L. NCBI BLAST: A Better Web Interface. Nucleic Acids Res 2008, 36, W5-9. [Google Scholar] [CrossRef]
- Tamura, K.; Stecher, G.; Kumar, S. MEGA11: Molecular Evolutionary Genetics Analysis Version 11. Mol Biol Evol 2021, 38, 3022–3027. [Google Scholar] [CrossRef]
- Rozas, J.; Ferrer-Mata, A.; Sánchez-DelBarrio, J.C.; Guirao-Rico, S.; Librado, P.; Ramos-Onsins, S.E.; Sánchez-Gracia, A. DnaSP 6: DNA Sequence Polymorphism Analysis of Large Data Sets. Mol Biol Evol 2017, 34, 3299–3302. [Google Scholar] [CrossRef] [PubMed]
- Excoffier, L.; Lischer, H.E.L. Arlequin Suite Ver 3.5: A New Series of Programs to Perform Population Genetics Analyses under Linux and Windows. Mol Ecol Resour 2010, 10, 564–567. [Google Scholar] [CrossRef]
- Slatkin, M. Gene Flow and the Geographic Structure of Natural Populations. Science 1987, 236, 787–792. [Google Scholar] [CrossRef]
- Leigh, J.W.; Bryant, D. popart : Full-feature Software for Haplotype Network Construction. Methods Ecol Evol 2015, 6, 1110–1116. [Google Scholar] [CrossRef]
- Yang, X.; Su, M.; Meng, J.; Du, J.; An, W.; Shi, H.; Fan, W. Characterization of Two Novel HIV-1 Second-Generation Recombinants (CRF01_AE/CRF07_BC) Identified in Hebei Province, China. Front Microbiol 2023, 14, 1159928. [Google Scholar] [CrossRef]
- Cabria, M.T.; Rubines, J.; Gómez-Moliner, B.; Zardoya, R. On the Phylogenetic Position of a Rare Iberian Endemic Mammal, the Pyrenean Desman (Galemys Pyrenaicus). Gene 2006, 375, 1–13. [Google Scholar] [CrossRef] [PubMed]
- Zhi-Min, J.; Ke-Song, Q.; Bo-Qi, L.; Jun-Sheng, Z.; He, C.; Jin-Xun, L.; Zhu, W.; Zhu, L. Sequencing and Analysis of the Complete Mitochondrial Genome of Crocidura Tanakae from China and Its Phylogenetic Analysis. Mitochondrial DNA B Resour 2019, 4, 2791–2793. [Google Scholar] [CrossRef]
- Wang, H.; Zhu, X.; Pan, T.; Meng, X.; Li, C.; Zhou, L.; Zhang, B. Mitochondrial Genome of the Alpine Musk Deer Moschus Chrysogaster (Artiodactyla: Ruminantia: Moschidae). Mitochondrial DNA 2013, 24, 487–489. [Google Scholar] [CrossRef]
- Bhaskar, R.; Kanaparthi, P.; Sakthivel, R. Genetic Diversity and Phylogenetic Analysis of Blackbuck (Antilope Cervicapra) in Southern India. Mol Biol Rep 2021, 48, 1255–1268. [Google Scholar] [CrossRef]
- Yumnam, B.; Negi, T.; Maldonado, J.E.; Fleischer, R.C.; Jhala, Y.V. Phylogeography of the Golden Jackal (Canis Aureus) in India. PLoS One 2015, 10, e0138497. [Google Scholar] [CrossRef]
- Al-Ghafri, M.K.; White, P.J.C.; Briers, R.A.; Dicks, K.L.; Ball, A.; Ghazali, M.; Ross, S.; Al-Said, T.; Al-Amri, H.; Al-Umairi, M.; et al. Genetic Diversity of the Nubian Ibex in Oman as Revealed by Mitochondrial DNA. R Soc Open Sci 2021, 8, 210125. [Google Scholar] [CrossRef] [PubMed]
- Hu, Y.; Fan, H.; Chen, Y.; Chang, J.; Zhan, X.; Wu, H.; Zhang, B.; Wang, M.; Zhang, W.; Yang, L.; et al. Spatial Patterns and Conservation of Genetic and Phylogenetic Diversity of Wildlife in China. Sci Adv 2021, 7, eabd5725. [Google Scholar] [CrossRef] [PubMed]
- Plis, K.; Niedziałkowska, M.; Borowik, T.; Lang, J.; Heddergott, M.; Tiainen, J.; Bunevich, A.; Šprem, N.; Paule, L.; Danilkin, A.; et al. Pan-European Phylogeography of the European Roe Deer (Capreolus Capreolus). Ecol Evol 2022, 12, e8931. [Google Scholar] [CrossRef]
- Natochin, Yu.V.; Chernigovskaya, T.V. Evolutionary Physiology: History, Principles. Comparative Biochemistry and Physiology Part A: Physiology 1997, 118, 63–79. [Google Scholar] [CrossRef] [PubMed]
- Taylor, R.S.; Manseau, M.; Keobouasone, S.; Liu, P.; Mastromonaco, G.; Solmundson, K.; Kelly, A.; Larter, N.C.; Gamberg, M.; Schwantje, H.; et al. High Genetic Load without Purging in Caribou, a Diverse Species at Risk. Curr Biol 2024, 34, 1234–1246.e7. [Google Scholar] [CrossRef]
- Kuang, H.; Li, J.; Wang, X. Karst Study of Jinfo Mountain Based on Image Analysis. Heliyon 2023, 9, e19657. [Google Scholar] [CrossRef]
- Ramakrishnan, U.; Hadly, E.A. Using Phylochronology to Reveal Cryptic Population Histories: Review and Synthesis of 29 Ancient DNA Studies. Mol Ecol 2009, 18, 1310–1330. [Google Scholar] [CrossRef]
- Okello, J.B.A.; Wittemyer, G.; Rasmussen, H.B.; Arctander, P.; Nyakaana, S.; Douglas-Hamilton, I.; Siegismund, H.R. Effective Population Size Dynamics Reveal Impacts of Historic Climatic Events and Recent Anthropogenic Pressure in African Elephants. Mol Ecol 2008, 17, 3788–3799. [Google Scholar] [CrossRef]
- Wang, E.; Van Wijk, R.E.; Braun, M.S.; Wink, M. Gene Flow and Genetic Drift Contribute to High Genetic Diversity with Low Phylogeographical Structure in European Hoopoes (Upupa Epops). Mol Phylogenet Evol 2017, 113, 113–125. [Google Scholar] [CrossRef]
- Umbrello, L.S.; Didham, R.K.; How, R.A.; Huey, J.A. Multi-Species Phylogeography of Arid-Zone Sminthopsinae (Marsupialia: Dasyuridae) Reveals Evidence of Refugia and Population Expansion in Response to Quaternary Change. Genes (Basel) 2020, 11, 963. [Google Scholar] [CrossRef]
- Pesole, G.; Sbisá, E.; Preparata, G.; Saccone, C. The Evolution of the Mitochondrial D-Loop Region and the Origin of Modern Man. Mol Biol Evol 1992, 9, 587–598. [Google Scholar] [CrossRef] [PubMed]
- Liu, J.; Ding, X.; Zeng, Y.; Yue, Y.; Guo, X.; Guo, T.; Chu, M.; Wang, F.; Han, J.; Feng, R.; et al. Genetic Diversity and Phylogenetic Evolution of Tibetan Sheep Based on mtDNA D-Loop Sequences. PLoS One 2016, 11, e0159308. [Google Scholar] [CrossRef] [PubMed]




| Items | Base composition (%) | ||||||
|---|---|---|---|---|---|---|---|
| T(U) | C | A | G | AT(U) | GC | Total | |
| Cyt b | 30.7 | 24.5 | 27.7 | 17.1 | 58.4 | 41.6 | 327 |
| D-loop | 28.1 | 27.5 | 23.6 | 20.8 | 51.7 | 48.3 | 334 |
| Genetic Marker | Group | Polymorphism Site Analysis (S) | Number of Haplotypes (H) | Haplotype Diversity (Hd) |
Average Number of Nucleotide Differences (K) |
Nucleotide Diversity (π) |
|---|---|---|---|---|---|---|
| Cyt b | JF | 8 | 6 | 0.87179 | 2.74359 | 0.00839 |
| SM | 12 | 12 | 0.90952 | 4.04762 | 0.01238 | |
| NEM | 13 | 10 | 0.96970 | 5.16667 | 0.01602 | |
| Total Data Estimates | 17 | 25 | 0.96522 | 4.65700 | 0.01424 | |
| D-loop | JF | 18 | 9 | 0.91026 | 3.92308 | 0.01178 |
| SM | 25 | 16 | 0.97143 | 6.60000 | 0.01982 | |
| NEM | 20 | 10 | 0.95455 | 7.96970 | 0.02393 | |
| Total Data Estimates | 43 | 30 | 0.97295 | 7.08213 | 0.02127 |
| Items | Haplotypes | Individual No. | Number |
|---|---|---|---|
| Cyt b | Hap_1 | JF-01, JF-02, JF-03, JF-11 | 4 |
| Hap_2 | JF-04, JF-05 | 2 | |
| Hap_3 | JF-06, JF-13 | 2 | |
| Hap_4 | JF-07 | 1 | |
| Hap_5 | JF-08, JF-12 | 2 | |
| Hap_6 | JF-09, JF-10 | 2 | |
| Hap_7 | SM-01, SM-21 | 2 | |
| Hap_8 | SM-02, SM-16 | 2 | |
| Hap_9 | SM-03, SM-17 | 2 | |
| Hap_10 | SM-04 | 1 | |
| Hap_11 | SM-05, SM-06, SM-07, SM-09, SM-13, SM-19 | 6 | |
| Hap_12 | SM-08 | 1 | |
| Items | Haplotypes | Individual No. | Number |
| Hap_13 | SM-10, SM-20, NEM-11 | 3 | |
| Hap_14 | SM-11, NEM-08, NEM-10 | 3 | |
| Hap_15 | SM-12 | 1 | |
| Hap_16 | SM-14, NEM-01 | 2 | |
| Hap_17 | SM-15 | 1 | |
| Hap_18 | SM-18 | 1 | |
| Hap_19 | NEM-02 | 1 | |
| Hap_20 | NEM-03 | 1 | |
| Hap_21 | NEM-04, NEM-06 | 2 | |
| Hap_22 | NEM-05 | 1 | |
| Hap_23 | NEM-07 | 1 | |
| Hap_24 | NEM-09 | 1 | |
| Hap_25 | NEM-12 | 1 | |
| D-loop | Hap_1 | JF-01, JF-09, SM-10, SM-12 | 4 |
| Hap_2 | JF-02, SM-20 | 1 | |
| Hap_3 | JF-03 | 1 | |
| Hap_4 | JF-04, JF-06, JF-10, JF-11, SM-15 | 5 | |
| Hap_5 | JF-05 | 1 | |
| Hap_6 | JF-07 | 1 | |
| Hap_7 | JF-08 | 1 | |
| Hap_8 | JF-12 | 1 | |
| Hap_9 | JF-13 | 1 | |
| Hap_10 | SM-01 | 1 | |
| Hap_11 | SM-02 | 1 | |
| Hap_12 | SM-03, NEM-10 | 2 | |
| Hap_13 | SM-04 | 1 | |
| Hap_14 | SM-05, SM-07, SM-19 | 3 | |
| Hap_15 | SM-06, SM-09 | 2 | |
| Hap_16 | SM-08 | 1 | |
| Hap_17 | SM-11 | 1 | |
| Hap_18 | SM-13 | 1 | |
| Hap_19 | SM-14 | 1 | |
| Hap_20 | SM-16, SM-21, NEM-01 | 3 | |
| Hap_21 | SM-17 | 1 | |
| Hap_22 | SM-18 | 1 | |
| Hap_23 | NEM-02 | 1 | |
| Hap_24 | NEM-03 | 1 | |
| Hap_25 | NEM-04, NEM-05, NEM-06 | 3 | |
| Hap_26 | NEM-07 | 1 | |
| Hap_27 | NEM-08 | 1 | |
| Hap_28 | NEM-09 | 1 | |
| Hap_29 | NEM-11 | 1 | |
| Hap_30 | NEM-12 | 1 |
| Fst | JF | SM | NEM | |
|---|---|---|---|---|
| Nm | ||||
| JF | 0.27405 | 0.25385 | ||
| SM | 0.66218 | 0.09604 | ||
| NEM | 0.73482 | 2.35307 | ||
| Fst | JF | SM | NEM | |
|---|---|---|---|---|
| Nm | ||||
| JF | 0.23394 | 0.26201 | ||
| SM | 0.81883 | 0.06227 | ||
| NEM | 0.70417 | 3.76494 | ||
| Genetic Marker | Group | Tajima’s D | Tajima’s D p-value | FS | FS p-value |
|---|---|---|---|---|---|
| Cyt b | JF | 0.24882 | 0.63800 | -0.31705 | 0.44100 |
| SM | 0.75692 | 0.78000 | -2.89506 | 0.08800 | |
| NEM | 0.84804 | 0.84100 | -3.40205 | 0.03600 | |
| Mean | 0.61793 | 0.75300 | -2.20472 | 0.18833 | |
| Standard Deviation | 0.32289 | 0.10416 | 1.65431 | 0.22036 | |
| D-loop | JF | -1.37337 | 0.08100 | -2.55315 | 0.07100 |
| SM | -0.19214 | 0.48100 | -5.73756 | 0.00400 | |
| NEM | 0.89333 | 0.86300 | -2.08194 | 0.13900 | |
| Mean | -0.22406 | 0.47500 | -3.45755 | 0.07133 | |
| Standard Deviation | 1.13369 | 0.39103 | 1.98855 | 0.06750 |
Disclaimer/Publisher’s Note: The statements, opinions and data contained in all publications are solely those of the individual author(s) and contributor(s) and not of MDPI and/or the editor(s). MDPI and/or the editor(s) disclaim responsibility for any injury to people or property resulting from any ideas, methods, instructions or products referred to in the content. |
© 2025 by the authors. Licensee MDPI, Basel, Switzerland. This article is an open access article distributed under the terms and conditions of the Creative Commons Attribution (CC BY) license (http://creativecommons.org/licenses/by/4.0/).