Submitted:
14 May 2025
Posted:
14 May 2025
You are already at the latest version
Abstract
Keywords:
1. Introduction
2. System Description
3. PV Data
4. Gaussian Smoothing
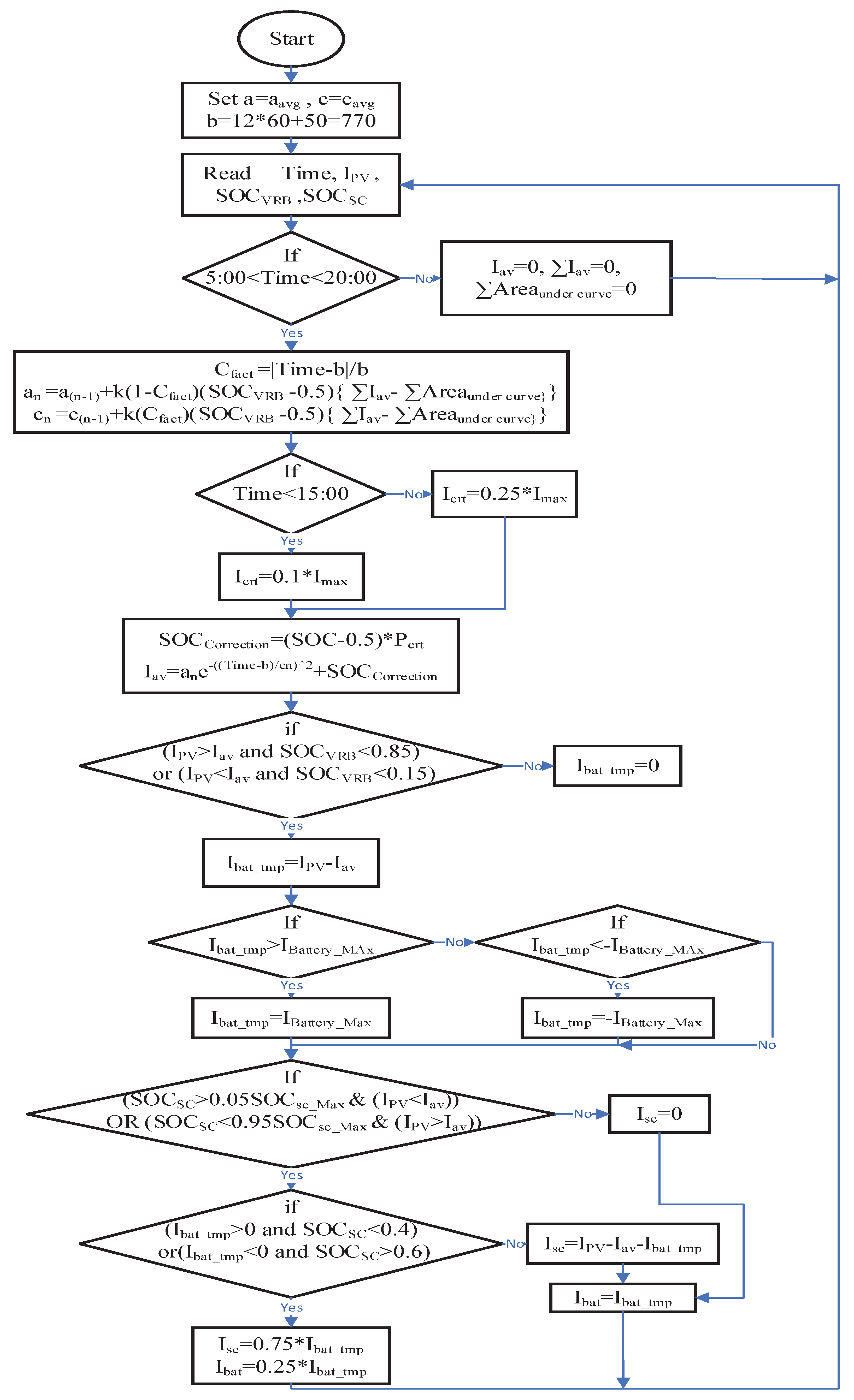
5. Control Process
7. Simulation Results






8. Comparison of Results
9. Conclusions
References
- Dasa, U.; Teya, K.; Seyedmahmoudiana, M.; Mekhilefb, S.; Idrisc, M.; Deventerc, W.; Horanc, B.; Stojcevski, A. Forecasting of hotovoltaic power generation and model optimization: A review. Renewable and Sustainable Energy Reviews 2018, 81, 912–928. [Google Scholar] [CrossRef]
- Li, J.; Hu, D.; Mu, G.; Wang, S.; Zhang, Z.; Zhang, X.; Lv, X.; Li, D.; Wang, J. Optimal control strategy for large-scale VRB energy storage auxiliary power system in peak shaving. Electrical Power and Energy Systems 2020, 120. [Google Scholar] [CrossRef]
- Laajimi, M.; Go, Y. Energy storage system design for large-scale so- lar PV in Malaysia: Techno-economic analysis. Renewables: Wind, Water, and Solar 2021, 8.
- Syed, M.; Abdalla, A.; Al-Hamdi, A.; Khalid, M. Double Moving Aver- age Methodology for Smoothing of Solar Power Fluctuations with Bat- tery Energy Storage. 2020 International Conference on Smart Grids and Energy Systems (SGES), 23-26 November 2020, pp 291-296.
- Atif; Khalid, M. Saviztky–Golay Filtering for Solar Power Smoothing and Ramp Rate Reduction Based on Controlled Battery Energy Storage. IEEE Access 2020, 8, 33806–33817. [Google Scholar] [CrossRef]
- XLi; Li, N.; Jia, X.; Hui, D. Fuzzy logic based smoothing control of wind/PV generation output fluctuations with battery energy stor- age system. 2011 International Conference on Electrical Machines and Systems, Beijing, China, 2011, pp. 1-5.
- Etxeberria; Vechiu, I.; Baudoin, S.; Camblong, H.; Kreckelbergh, S. Control of a Vanadium Redox Battery and supercapacitor using a Three-Level Neutral Point Clamped converter. Journal of Power Sources 2014, 248, 1170–1176. [Google Scholar] [CrossRef]
- Kolodziejczyk, W.; Zoltowska, I.; Cichosz, P. Real-time energy purchase optimization for a storage-integrated photovoltaic system by deep re- inforcement learning. Control Engineering Practice 2021, 106, 104598. [Google Scholar] [CrossRef]
- Desta; Courbin, P.; Sciandra, V. Gaussian-Based Smoothing of Wind and Solar Power Productions Using Batteries. International Journal of Mechanical Engineering and Robotics Research 2017, 6, 154–159. [Google Scholar] [CrossRef]
- Addisua; Georgeb, L.; Courbina, P.; Sciandra, V. Smoothing of re- newable energy generation using Gaussian-based method with power constraints. 9th International Conference on Sustainability in Energy and Buildings, Chania, Crete, Greece, 5-7 July 2017.
- Alyan, Ahmad and Abd Rahim, Prof. Dr. Nasrudin and Selvaraj, Jeyraj, Energy Storage System Sizing for a Grid-Tied Pv System: Case Study in Malaysia. Available at SSRN: https://ssrn.com/abstract=4968969 or http://dx.doi.org/10.2139/ssrn.4968969. [CrossRef]
- https://data.london.gov.uk/dataset/photovoltaic–pv–solar-panel-energy-generation-data , “Photovoltaic (PV) Solar Panel Energy Generation data”, Data collected as part of the project run by UK Power Networks. Jul, 2024.
- Guo, H. A Simple Algorithm for Fitting a Gaussian Function [DSP Tips and Tricks]. IEEE Signal Processing Magazine 2011, 28, 134–137. [Google Scholar] [CrossRef]
- Ceraolo, M.; Lutzemberger, G.; Poli, D. State-Of-Charge Evaluation Of Supercapacitors. Journal of Energy Storage 2017, 11, 211–218. [Google Scholar] [CrossRef]
- Li, J.; Hu, D.; Mu, G.; Wang, S.; Zhang, Z.; Zhang, X.; Lv, X.; Li, D.; Wang, J. Optimal control strategy for large-scale VRB energy stor- age auxiliary power system in peak shaving. International Journal of Electrical Power & Energy Systems 2020, 120. [Google Scholar]
- Peña, V.; Jauch, M. Properties of the generalized inverse Gaussian with applications to Monte Carlo simulation and distribution function evaluation. Statistics & Probability Letters 2025, 220, 110359. [Google Scholar]
- Zhu, Y.; Yao, W. A conditional probability density function model for fatigue damage estimation in broadband non-Gaussian stochastic processes. International Journal of Fatigue 2025, 197, 108958. [Google Scholar] [CrossRef]




Disclaimer/Publisher’s Note: The statements, opinions and data contained in all publications are solely those of the individual author(s) and contributor(s) and not of MDPI and/or the editor(s). MDPI and/or the editor(s) disclaim responsibility for any injury to people or property resulting from any ideas, methods, instructions or products referred to in the content. |
© 2025 by the authors. Licensee MDPI, Basel, Switzerland. This article is an open access article distributed under the terms and conditions of the Creative Commons Attribution (CC BY) license (http://creativecommons.org/licenses/by/4.0/).