Submitted:
21 April 2025
Posted:
21 April 2025
You are already at the latest version
Abstract

Keywords:
1. Introduction
2. Materials and Methods
2.1. Data Sources and Processing
2.2. Identification of Differentially Prognostic Mitochondrial Genes
2.3. Construction and Validation of the Mitochondria-Associated Gene Signature
2.4. Independent Prognostic Analysis and Nomogram Construction
2.5. Clustering Analysis
2.6. Functional Enrichment Analysis
2.7. Single-Cell Data Processing
2.8. Statistical Analysis
3. Results
3.1. Identification of Differentially Prognostic Mitochondria-Associated Genes
3.2. Construction and Validation of the Mitochondria-Associated Risk Model
3.3. Development and Validation of a Nomogram Based on the 9-Gene Model
3.4. Clustering Analysis
3.5. Comparison of Warburg Effect Gene Expression Between Subtypes
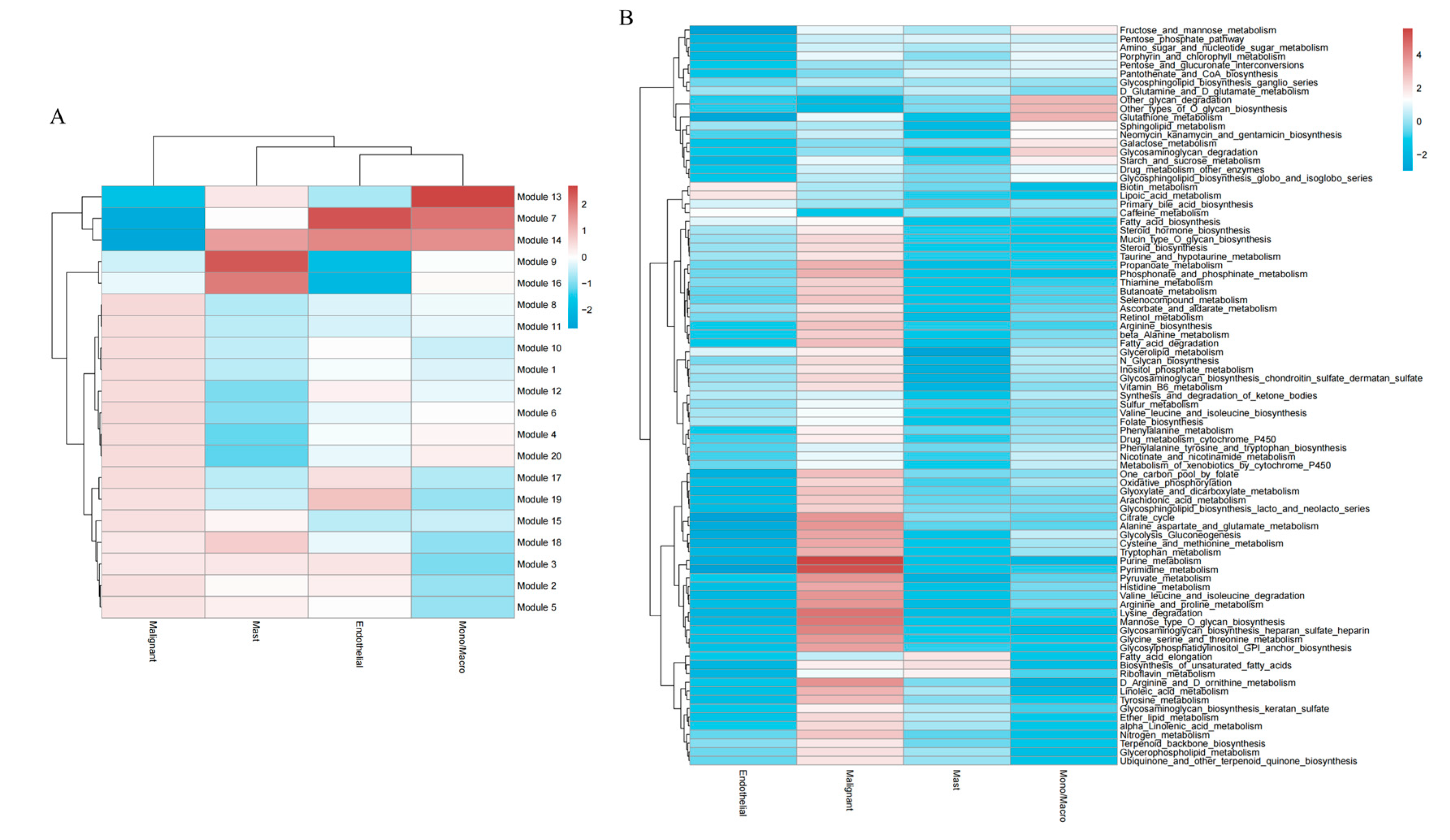
3.6. Single-Cell Data Analysis
3.7. Pseudotime Analysis
4. Discussion
5. Conclusions
Supplementary Materials
Author Contributions
Funding
Institutional Review Board Statement
Informed Consent Statement
Data Availability Statement
Acknowledgments
Conflicts of Interest
Appendix A


References
- Szymon Grochans, Anna Maria Cybulska, Donata Simińska, Jan Korbecki, Klaudyna Kojder, Dariusz Chlubek, and Irena Baranowska-Bosiacka (2022). Epidemiology of Glioblastoma Multiforme-Literature Review. Cancers.
- Ashley Irin Cortes Ballen, Maryam Amosu, Surya Ravinder, Joey Chan, Emre Derin, Hasan Slika, and Betty Tyler (2024). Metabolic Reprogramming in Glioblastoma Multiforme: A Review of Pathways and Therapeutic Targets. Cells.
- Lidia Gatto, Vincenzo Di Nunno, Anna Ghelardini, Alicia Tosoni, Stefania Bartolini, Sofia Asioli, Stefano Ratti, Anna Luisa Di Stefano, and Enrico Franceschi (2024). Targeting Mitochondria in Glioma: New Hopes for a Cure. Biomedicines.
- Liwen Chen, Hui Zhang, Chao Shang, and Yang Hong (2024). The Role and Applied Value of Mitochondria in Glioma-Related Research. CNS neuroscience & therapeutics.
- Quinn, T. Ostrom, Nirav Patil, Gino Cioffi, Kristin Waite, Carol Kruchko, and Jill S. Barnholtz-Sloan (2020). CBTRUS Statistical Report: Primary Brain and Other Central Nervous System Tumors Diagnosed in the United States in 2013-2017. Neuro-Oncology.
- Aaron, C. Tan, David M. Ashley, Giselle Y. López, Michael Malinzak, Henry S. Friedman, and Mustafa Khasraw (2020). Management of glioblastoma: State of the art and future directions. CA: a cancer journal for clinicians.
- Antonio Omuro, and Lisa M. DeAngelis (2013). Glioblastoma and other malignant gliomas: a clinical review. JAMA.
- Mary Elizabeth Davis (2016). Glioblastoma: Overview of Disease and Treatment. Clinical Journal of Oncology Nursing.
- Edoardo Gaude, and Christian Frezza (2014). Defects in mitochondrial metabolism and cancer. Cancer & Metabolism.
- Sejal Vyas, Elma Zaganjor, and Marcia C. Haigis (2016). Mitochondria and Cancer. Cell.
- Kristina, M. Cook, Han Shen, Kelly J. McKelvey, Harriet E. Gee, and Eric Hau (2021). Targeting Glucose Metabolism of Cancer Cells with Dichloroacetate to Radiosensitize High-Grade Gliomas. International Journal of Molecular Sciences.
- Matthew, G. Vander Heiden, Lewis C. Cantley, and Craig B. Thompson (2009). Understanding the Warburg effect: the metabolic requirements of cell proliferation. Science (New York, N.Y.).
- Shuai Wang, Tengfei Huang, Qiulian Wu, Huairui Yuan, Xujia Wu, Fanen Yuan, Tingting Duan, Suchet Taori, Yingming Zhao, Nathaniel W. Snyder, Dimitris G. Placantonakis, and Jeremy N. Rich (2024). Lactate reprograms glioblastoma immunity through CBX3-regulated histone lactylation. The Journal of Clinical Investigation.
- Miran Jang, Sung Soo Kim, and Jinhwa Lee (2013). Cancer cell metabolism: implications for therapeutic targets. Experimental & Molecular Medicine.











Disclaimer/Publisher’s Note: The statements, opinions and data contained in all publications are solely those of the individual author(s) and contributor(s) and not of MDPI and/or the editor(s). MDPI and/or the editor(s) disclaim responsibility for any injury to people or property resulting from any ideas, methods, instructions or products referred to in the content. |
© 2025 by the authors. Licensee MDPI, Basel, Switzerland. This article is an open access article distributed under the terms and conditions of the Creative Commons Attribution (CC BY) license (http://creativecommons.org/licenses/by/4.0/).