Submitted:
06 March 2025
Posted:
06 March 2025
You are already at the latest version
Abstract
Keywords:
1. Introduction
2. Carbon Accounting Model and Database for Construction Projects
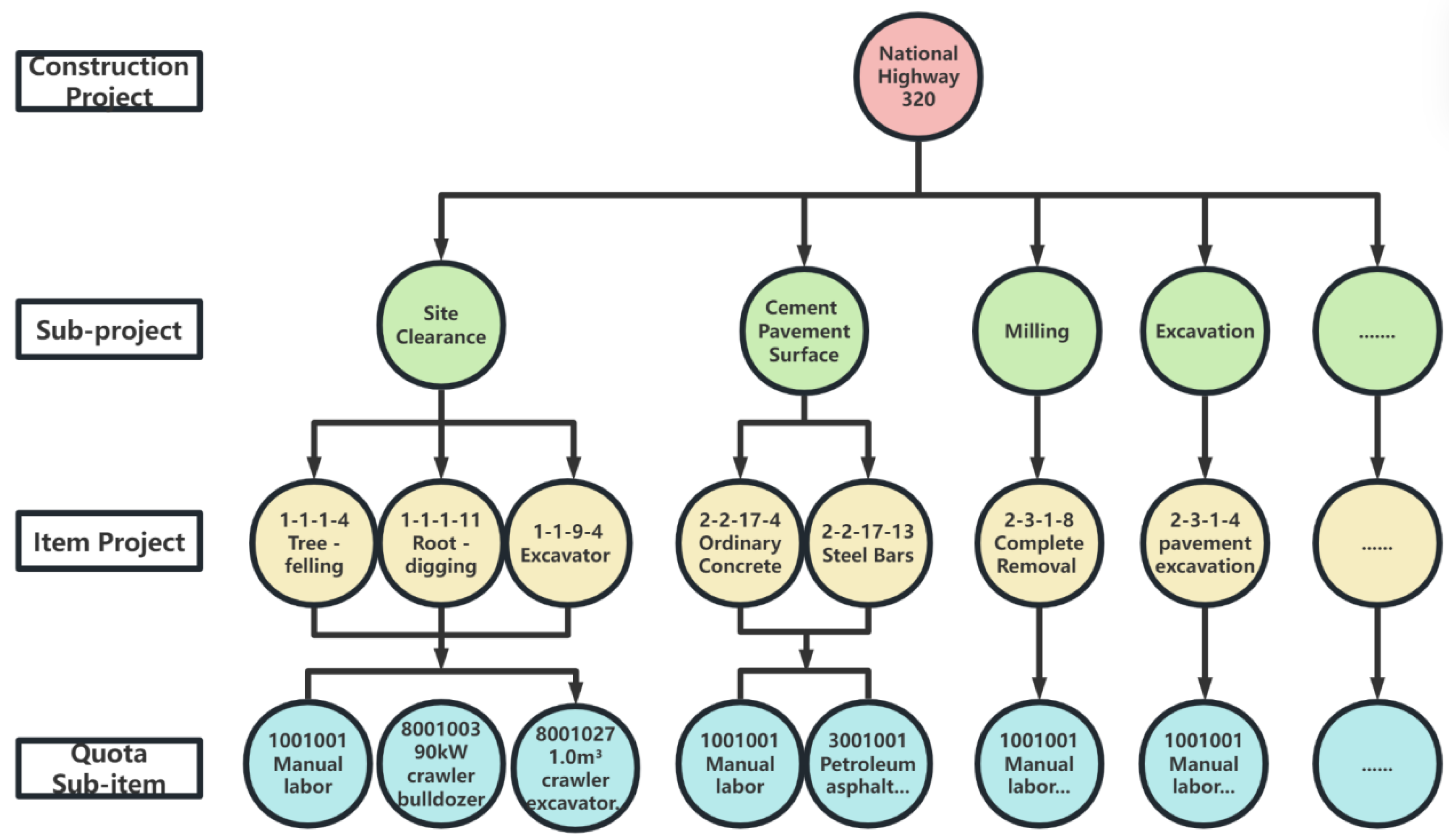
2.1. Carbon Emission Calculation Boundaries
2.2. Carbon Emission Factor Database
- Unit conversion: As different fossil energy sources are measured using different units (e.g., coal is measured in tons, natural gas in cubic meters), it was necessary to convert these into a unified thermal value unit. According to “General Rules for Calculation of the Comprehensive Energy Consumption (GB/T 2589-2020)” [36], all energy sources were converted to a standard unit of Lower Heating Value (LHV) to ensure consistency across the datasets. For instance, 1 ton of coal was converted to its equivalent Lower Heating Value (LHV) value in megajoules per ton (MJ/ton), and the same was done for natural gas and oil, enabling a uniform comparison of carbon emissions across different types of energy resources.
- Preliminary calculation: The carbon emission factors and carbon oxidation rates for various fossil energy sources from the IPCC-EFDB were multiplied by their respective lower heating values. This calculation is done to determine the energy content of each fossil fuel and its contribution to carbon emissions. The result was then further multiplied by 44/12 (to convert atomic carbon to molecular CO₂), as this ratio represents the molecular weight conversion factor, where 44 is the molar mass of CO₂ and 12 is the molar mass of carbon. This method ensures that the carbon content is properly accounted for in the form of carbon dioxide.
2.3. Carbon Emission Calculation Method
2. Construction stage analysis
3.Use stage snalysis
4.End-of-life stage analysis
5. Supplementary stage analysis
3. Development of Carbon Accounting Tool for Construction Project
3.1. Software Design Framework
- Importing basic project information: This module allows users to input essential project details, including project name, type, location, and timeline (start and end dates).
- Building the LCA model: This module enables users to create one or more life-cycle assessment (LCA) models based on the project details and scenarios.
- Selecting the LCA database: This module provides users with the option to choose from different LCA databases based on the specific needs of the project scenario: the customized ICE, the customized EU-EFDB, and the customized IPCC-EFDB.
- Whole-life-cycle carbon accounting for the construction project: This module enables users to conduct whole-life-cycle carbon accounting for multiple processes and stages of the construction project, including the production stage, construction stage, use stage, end-of-life stage, and supplementary stage.
- Data validation: This module highlights any errors in the data within the model to improve the accuracy of the LCA model.
- LCA carbon footprint results overview: This module clearly presents the results of the LCA carbon accounting, including carbon emissions for each life-cycle stage, construction-stage statistics, bar and pie charts depicting emissions and their respective proportions across stages, and allows for comparison of multiple carbon accounting scenarios to identify potential carbon reduction measures.
3.2. Graphic User Interface (GUI) Design
3.3. Frontend-Backend System Integration
4. Engineering Case Studies
4.1. Project Overview
4.2. Carbon Accounting Results and Comparative Analysis
5. Comparison of Carbon Emission Estimation Based on Different Databases
5.1. Similarities in Carbon Emission Estimated by the Three Customized Databases
5.2. Differences in Carbon Emission Estimated by the Three Customized Databases
5.3. Discussions
6. Final Remarks
Data Availability
Competing Interests
Author Contributions
Funding
Acknowledgments
References
- Pan, X. Towards a sustainable net-zero future: energy and economic transition amid global warming; proceedings of the The 4th International Academic Conference on Environmental Resources and Energy Engineering, Zhuhai, Guangdong Province, China, F, 2024.
- Zhiqi Z, Yongqiang C, Meiyan F, et al. Role of CO2 geological storage in China's pledge to carbon peak by 2030 and carbon neutrality by 2060. Energy, 2023, 272.
- Qiao H, Liu J. Research on the challenges and path of China's energy transformation under the goal of "Carbon Neutrality" based on the law of international energy transformation; proceedings of the Proceedings of the 2nd International Symposium on Innovation Management and Economics, online conference, F, 2022.
- Sun Y, Chen L, Gao M, et al. Exploration of establishing a unified carbon accounting method in the field of public buildings; proceedings of the The 4th International Academic Conference on Environmental Resources and Energy Engineering, Zhuhai, Guangdong Province, China, F, 2024.
- Song Y, Zhang H, Mo H. A LCA-based optimization method of green ecological building envelopes: a case study in China; proceedings of the 2020 International Conference on New Energy,Power and Environmental Engineering(NEPEE2020), Xiamen, Fujian Province, China, F, 2020.
- Trabucco D, Perrucci G. Steel–Timber hybrid buildings: a comparative life cycle assessment study of global warning potential impacts. Sustainability, 2025, 17(2) : 718-.
- Zhao L, Guo C, Chen L, et al. Using BIM and LCA to calculate the life cycle carbon emissions of inpatient building: a case study in China. Sustainability, 2024, 16(13) : 5341-.
- Shaukat M M, Luqman M, Asif M, et al. A theoretical framework to promote LCA in the construction industry of Saudi Arabia. Sustainability, 2024, 16(9).
- Ma L, Azari R, Elnimeiri M. A building information modeling-based life cycle assessment of the embodied carbon and environmental impacts of high-rise building structures: a case study. Sustainability, 2024, 16(2).
- Ciacci C, Bazzocchi F. Retrofitting of the Italian precast industrial building stock. LCA analysis as decision-making tool. Journal of Cleaner Production, 2024, 478: 143933-.
- Hemmati M, Messadi T, Gu H, et al. LCA operational carbon reduction based on energy strategies analysis in a mass timber building. Sustainability, 2024, 16(15) : 6579-.
- Zhan Z, Xia P, Xia D. Study on carbon emission measurement and influencing factors for prefabricated buildings at the materialization stage based on LCA. Sustainability, 2023, 15(18).
- Warrier G A, Palaniappan S, Habert G. Classification of sources of uncertainty in building LCA. Energy & Buildings, 2024, 305: 113892-.
- Wang, H. Study on carbon emission calculation and prediction of Guangxi Expressway Construction, Master Thesis, Guangxi University, 2022.
- Zhang R, Zhang H, Hei S, et al. Research on database construction and calculation of building carbon emissions based on BIM general data framework. Sustainability, 2023, 15(13).
- Symons, K. Book review: embodied carbon: the inventory of carbon and energy (ICE). A BSRIA guide. Proceedings of the Institution of Civil Engineers - Energy, 2011, 164(4) : 206-.
- Circular Ecology Embodied carbon - the ICE database.(2013-11-05)[2025-02-28].https://circularecology.com/embodied-carbon-footprint-database.html.
- Crippa M, Janssens-Maenhout G, Dentener F, et al. Forty years of improvements in European air quality: regionalpolicy-industry interactions with global impacts. Atmospheric Chemistry and Physics, 2016, 16(6) : 3825-41.
- EMEP/EEA air pollutant emission inventory guidebook 2023.(2024-11-11)[2025-02-24].https://www.eea.europa.eu/en/datahub?size=n_10_n&filters%5B0%5D%5Bfield%5D=issued.date&filters%5B0%5D%5Btype%5D=any&filters%5B0%5D%5Bvalues%5D%5B0%5D=All%20time.
- Muñoz I, Schmidt J, Weidema B P. The indirect global warming potential of methane oxidation in the IPCC’s sixth assessment report. Environmental Research Letters, 2024, 19(12) : 121002-.
- WMO&UNEP. Intergovernmental Panel on Climate Change.(2023-03-09)[2025-02-24].https://www.ipcc-nggip.iges.or.jp/efdb/find_ef.php.
- Zhu W, Feng W, Li X, et al. Analysis of the embodied carbon dioxide in the building sector: A case of China. Journal of Cleaner Production, 2020, 269(prepublish).
- Luo W J, Ma X C, Meng C Y, et al. Carbon emission modeling and analysis of building materialization process. The 3rd International Academic Conference on Green Building and Environmental Management, 2020, : 13.
- Starostka-Patyk, M. New products design decision making support by SimaPro software on the base of defective products management. Procedia Computer Science, 2015, 65(C) : 1066-74.
- Orr, E. Sustainable waste management in schools, Master Thesis, University of Rhode Island, 2021.
- SinoCarbon Technology Co., Ltd. SinoCarbon.(2010-07)[2025-02-28].https://cloud.sinocarbon.cn/product/ecm/.
- Tam W Y V, Le K N, Tran C N N, et al. A review on contemporary computational programs for Building's life-cycle energy consumption and greenhouse-gas emissions assessment: An empirical study in Australia Journal of Cleaner Production, 2018, 172: 4220-30.
- WY. T V, Yijun Z, Chethana I, et al. A critical review on BIM and LCA integration using the ISO 14040 framework. Building and Environment, 2022, (prepublish) : 108865.
- Standard for Quantity Calculation of Housing Construction and Decoration Projects.Ministry of Transport of the People's Republic of China. 2024-12-17.GB/T 50854-2024.
- Quotations for Highway Engineering Budgeting.Ministry of Transport of the People's Republic of China.2018-12-17.JTG/T 3832-2018.
- Standard for Building Carbon Emission Calculation.Ministry of Housing and Urban-Rural Development of the People's Republic of China.GB/T 51366-2019.
- China Academic Journal Electronic Magazine Press. China's Important Conference Paper Database.(2011-06)[2025-02-28].https://cnki.nbsti.net/Kns55/Navi/CPFDInstituteNavi.aspx?NaviID=26&CatalogName=cpfd_xingzhi.
- Yang J, Wang Z, Li G, et al. AutoBPS-carbon: A tool to estimate multi-year dynamic embodied and operational carbon emissions in the building sector. Journal of Building Engineering, 2025, 101: 111942-.
- Melanta S, Miller-Hooks E, Avetisyan H G. Carbon footprint estimation tool for transportation construction projects. Journal of Construction Engineering and Management, 2013, 139(5) : 547-55.
- Cui, P. The establishment of a life-cycle carbon emission factor database for building and research, Master Thesis, Southeast University, 2015.
- General Rules for Calculation of the Comprehensive Energy Consumption.State Administration for Market Regulation and the Standardization Administration of China.2020-09-29.GB/T 2589-2020.
- Intergovernmental Panel on Climate Change. 2006 IPCC Guidelines for National Greenhouse Gas Inventories.(2006-04)[2025-02-28].https://www.ipcc-nggip.iges.or.jp/public/2006gl/chinese/index.html.
- National Development and Reform Commission (NDRC) Office. Guidelines for Corporate Greenhouse Gas Emission Accounting and Reporting (Trial Version).(2013-11-01)[2025-02-28].https://www.ndrc.gov.cn/xxgk/zcfb/tz/201311/t20131101_963960.html.
- The Institution of Structural Engineers. How to calculate embodied carbon.(2025-01-20)[2025-02-28].www.istructe.org.
- Louis Z, M. B D, T. M L, et al. Operational carbon footprint of the U.S. water and wastewater sector’s energy consumption. Journal of Cleaner Production, 2021, 321.
- Technical Specifications of Maintenance for Highway.Ministry of Transport of the People's Republic of China.2010-01-01.JTG H10-2009.
- Technical Specifications for Maintenance of Highway Asphalt Pavement.Ministry of Transport of the People's Republic of China 2019-09-01.JTG 5142-2019.
- The Central People's Government of the People's Republic of China. Regulations on the Administration of Toll Highways.(2004-11-01)[2025/02/28].https://www.gov.cn/zwgk/2005-05/23/content_241.htm.
- Luo Y, Shen J, Liang H, et al. Carbon monitoring, reporting and verification (MRV) for cleaner built environment: Developing a solar photovoltaic blockchain tool and applications in Hong Kong's building sector. Journal of Cleaner Production, 2024, 471: 143456-.
- Martin R, Maria B, Marcella R M S. Embodied carbon emissions of buildings and how to tame them. One Earth, 2023, 6(11) : 1458-64.





















| Software Name | Country | Functionalities | References |
|---|---|---|---|
| SimaPro | Netherlands | Facilitate multi-impact category carbon assessments. Support detailed life-cycle analysis for environmental decision-making. |
Starostka-Patyk et al. [24] |
| Umberto | Germany | Focuse on comprehensive product system life-cycle evaluations. Identify sustainability improvements for optimized system performance. |
Orr et al. [25] |
| Gabi | Germany | 1. LCA calculations with granular process breakdown. 2. Comprehensive database with efficient data retrieval. | Tam et al. [27] |
| Carbon e-Management | China | 1. Cloud-based SaaS model with low implementation cost. 2. One-stop solution for Small and Medium Enterprises (SME) carbon management. | Tang et al. [26] |
| No. | Stages | Content | Category |
|---|---|---|---|
| 1 | Production | Carbon emissions during material extraction, processing, and manufacturing of construction components | Traditional Life-cycle Stages |
| 2 | Construction | Carbon emissions during the transportation of construction materials to the site, the installation of components, and the use of machinery | |
| 3 | Use | Carbon emissions generated through building usage, maintenance, repair, renovation, and operational electricity/water consumption | |
| 4 | End-of-life | Carbon emissions from building demolition, deconstruction, waste material transportation, and waste disposal | |
| 5 | Supplementary | Carbon benefits from material recycling (e.g., scrap steel substitution), reuse, and biogenic carbon sequestration through greening initiatives | Additional Life-cycle Stage |
| No. | Emission Type | Production Stage | Construction Stage | Use Stage | End-of-life Stage | Supplementary Stage |
|---|---|---|---|---|---|---|
| 1 | Material Production | ✓ | ||||
| 2 | Transportation | ✓ | ✓ | ✓ | ||
| 3 | Construction Installation | ✓ | ||||
| 4 | Machinery Equipment | ✓ | ||||
| 5 | Material Replacement | ✓ | ||||
| 6 | Structural Demolition | ✓ | ||||
| 7 | Waste Management | ✓ | ||||
| 8 | Operational Energy Use | ✓ | ||||
| 9 | Reuse Sequestration | ✓ | ||||
| 10 | Biogenic Carbon Sequestration | ✓ | ||||
| 11 | Afforestation Sequestration | ✓ |
| Database | Country/Region | Content | Features | Modification Methods | Customized CEF Entries |
|---|---|---|---|---|---|
| ICE | UK | Building materials Construction processes Transportation Waste management Building energy consumption |
Specialized in construction sector, rich historical data, authoritative sources. Limited coverage outside construction, slow update cycle. |
1. Unit conversion using Standard for Building Carbon Emission Calculation(GB/T 51366-2019) [31] and Guidelines for Corporate Greenhouse Gas Emission Accounting and Reporting (2013) [38] 2. Enhanced construction-stage calculation methods using Standard for Quantity Calculation of Housing Construction and Decoration Projects (GB/T 50854-2024) [29] and Quotations for Highway Engineering Budgeting (JTG/T 3832-2018) [30]. 3. Supplementary stage factors added from carbon reduction studies |
1,574 |
| EU-EFDB | Europe | Building materials Transportation Agriculture Waste management Building energy consumption |
Pollutant data integration, real-time updates, broad sector coverage. Limited data in industrial production and land-use changes. |
Same | 1,605 |
| IPCC-EFDB | Global | Building materials Transportation Industrial production Land-use changes Waste management Building energy consumption |
Global policy benchmarks, standardized methodologies, widely recognized references. Infrequent updates, may lack recent trends (e.g., building energy consumption). | Same | 1,548 |
| LCA Stage | Category | Type/ Item |
Specification/Region | Customized ICE | Customized EU-EFDB | Customized IPCC-EFDB |
|---|---|---|---|---|---|---|
| Production Stage | Raw Material Supply | Cement (32.5 grade) kgCO₂e/kg |
- | 0.55 | 0.88 | 0.53 |
| Steel (section steel)/kgCO₂e/kg | - | 2.12 | 2.46 | 2.67 | ||
| Rock Wool Board kgCO₂e/kg |
120-160 kg/m³ | 1.99 | 1.49 | 1.54 | ||
| Construction Stage (Manual Input) |
Freight Transport | Road Transport kgCO₂e/(kg·km) |
Fully Loaded | 1.10×10⁻⁴ | 1.12×10⁻⁴ | 1.09×10⁻⁴ |
| Construction Installation | Concrete Mixing Plant/kgCO₂e/h | ≤60 m³/h | 57.51 | 63.96 | 55.14 | |
| Double Drum Vibratory Roller/kgCO₂e/h | ≤15 t | 66.02 | 68.75 | 76.46 | ||
| Axial Flow Fan kgCO₂e/h |
≤100 kW | 1.37 | 1.01 | 1.06 | ||
| Construction Stage (Quota-based) | Subgrade Works | Rockwork kgCO₂e/quota |
Code 1-1-1 | 71.660 | 75.13 | 69.12 |
| Code 1-1-2 | 41.775 | 45.11 | 46.23 | |||
| Code 1-1-3 | 74.145 | 68.12 | 77.91 | |||
| Use Stage | Replacement | Cement (grade 32.5) kgCOe/kg |
- | 0.55 | 0.88 | 0.53 |
| Electricity Consumption | North China Region kgCO₂e/kWh |
Beijing, Tianjin, Hebei | 0.884 | 0.901 | 0.841 | |
| Northeast Region kgCO₂e/kWh |
Liaoning, Jilin, Heilongjiang | 0.777 | 0.801 | 0.745 | ||
| East China Region kgCO₂e/kWh |
Shanghai, Jiangsu, Zhejiang | 0.704 | 0.791 | 0.688 | ||
| Water Consumption | Water (Tap Water) kgCOe/t |
- | 0.168 | 0.168 | 0.168 | |
| End-of-life Stage | De-construction | Wall (Inner Surface Area) kgCO₂e/m² |
- | 3.40 | 3.47 | 3.45 |
| Transport to waste processing or disposal | Site Common Transport Vehicles kgCO₂e/(kg·km) |
Distant Transport | 1.10 × 10⁻⁴ | 1.12 × 10⁻⁴ | 1.09 × 10⁻⁴ | |
| Disposal of waste | On-site Reuse kgCO₂e/kg |
Local Reuse | 4.3 × 10⁻³ | 4.5 × 10⁻³ | 5.0 × 10⁻³ | |
| Landfill | 0.012 | 0.009 | 0.011 | |||
| Supplementary Stage | Reuse | Concrete (Cast-in-place) kgCO₂e/m³ |
- | -1.23 × 10⁻³ | -1.23 | -1.23 |
| Biocarbon | Timber kgCO₂e/kg |
National | -0.166 | -0.66 | -0.66 | |
| Greening for carbon sequestration | Camphor Tree kgCO₂e/(m²·year) |
-0.978 | -0.978 | -0.978 | ||
| Chinese Fir kgCO₂e/(m²·year) |
-0.811 | -0.811 | -0.811 |
| Project Title | National Highway 320 | Hangzhou-Shaoxing-Ningbo Expressway | National Highway G25 |
|---|---|---|---|
| Contractor | Zhejiang Communications Construction Group Co., Ltd. | ||
| Site Location | Yuhang Huawu to Fuyang Gaoqiao | Hangzhou to Ningbo | Lin’an District to Yuhang District |
| Chainage Limits | K9+600 to K18+273.141 | K0+000 to K4+560.3 | K74+40 to K83+000~K60+000 to K83+000 |
| Length | 8.673 km | 4.560 km | 35.418 km |
| Project Type | Road & Bridge & Tunnel | ||
| Project Overview | The 8.673-km Yuhang Huawu-Fuyang Gaoqiao section of National Highway 320 features a dual six-lane, first-class highway standard, incorporating surface roads and multiple bridges. This typical first-class highway project serves as a reference for carbon accounting in similar engineering contexts. | Located along the southern coast of Hangzhou Bay, the Hangzhou-Shaoxing-Ningbo Expressway (parallel to route G92N of regional ring highway G92) is a key infrastructure project in the Yangtze River Delta metropolitan cluster. Connecting Hangzhou, Shaoxing, and Ningbo, it enhances regional connectivity and supports socioeconomic development. | The 62.715-km expansion of the Changchun-Shenzhen Expressway (G25) in Hangzhou involves complex engineering components, including subgrades, bridges, tunnels, interchanges, and extra-large bridges. This project provides rigorous validation scenarios for carbon accounting software in processing large-scale engineering data. |
| Stage | Metric | National Highway 320 | Hangzhou-Shaoxing-Ningbo Expressway | National Highway G25 |
|---|---|---|---|---|
| Production | Material types involved | 49 types | 101 types | 117 types |
| Most consumed material & quantity | 32.5 Cement (5,398.42 t) |
32.5 Cement (24,589.23 t) |
C25 Cast-in-place Concrete (26,578.12 m³) |
|
| Construction | Sub-project | 9 | 153 | 285 |
| Item project | 11 | 216 | 314 | |
| Use | Most frequent replacement material & quantity | Petroleum Asphalt (16.78 kg) | Rubble (89.11 m³) |
Gravel (97.46 m³) |
| Electricity consumption | 1.99×10⁷ kWh | 1.09×10¹¹ kWh | 4.84×10¹¹ kWh | |
| Water consumption | 4.67×10⁶ m³ | 9.79×10⁷ m³ | 8.97×10⁸ m³ | |
| End-of-life | Predominant waste transport & distance | Road Transport (87 km) | Road Transport (169 km) |
Rail Transport (187 km) |
| Supplementary | Primary carbon-sequestration plants & spacing | Camphor Tree (3-5 m) |
London Planetree (2-4 m) |
Huanshan Katsura Tree (5-6 m) |
| Project | Customized ICE (kgCO₂e) |
Customized EU-EFDB (kgCO₂e) | Customized IPCC-EFDB (kgCO₂e) |
|---|---|---|---|
| National Highway 320 | 4.25×10⁴ | 1.29×10⁵ | 3.50×10⁴ |
| Hangzhou-Shaoxing-Ningbo Expressway | 2.13×10⁸ | 5.99×10⁸ | 6.54×10⁸ |
| National Highway G25 | 8.39×10⁹ | 3.29×10⁹ | 3.35×10⁹ |
| Project Name | Weighted Carbon Emission Value (kgCO₂e) |
|---|---|
| National Highway 320 | 6.88×104 |
| Hangzhou-Shaoxing-Ningbo Expressway | 2.71×108 |
| National Highway G25 | 5.01×109 |
Disclaimer/Publisher’s Note: The statements, opinions and data contained in all publications are solely those of the individual author(s) and contributor(s) and not of MDPI and/or the editor(s). MDPI and/or the editor(s) disclaim responsibility for any injury to people or property resulting from any ideas, methods, instructions or products referred to in the content. |
© 2025 by the authors. Licensee MDPI, Basel, Switzerland. This article is an open access article distributed under the terms and conditions of the Creative Commons Attribution (CC BY) license (http://creativecommons.org/licenses/by/4.0/).