Submitted:
27 February 2025
Posted:
27 February 2025
Read the latest preprint version here
Abstract

Keywords:
1. Introduction
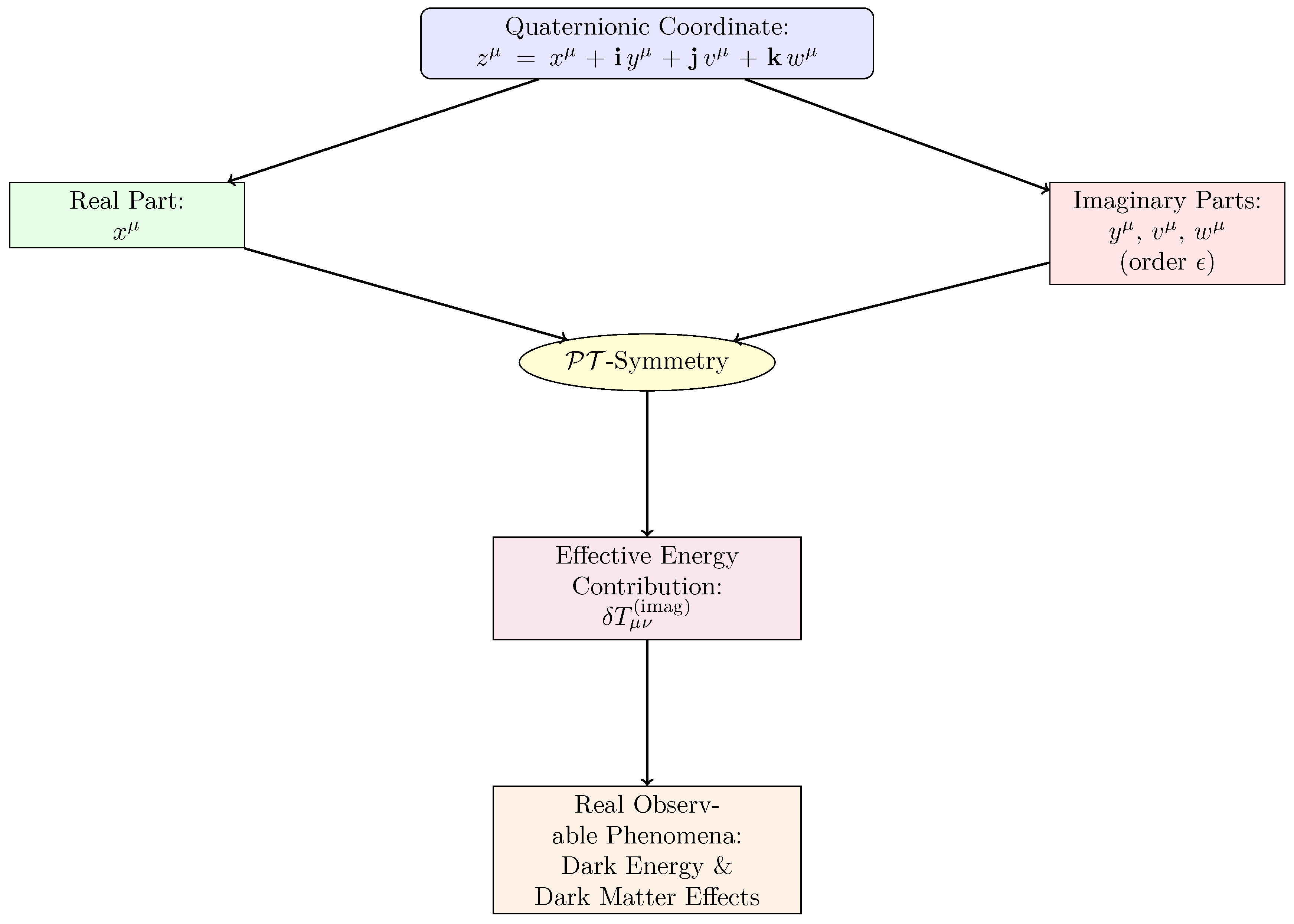
- Quaternionic Coordinates: Each real coordinate is lifted to a quaternionwhere the imaginary units do not commute.
- -Symmetry: Combining parity (P) and time-reversal (T) ensures that physical observables remain real.
- Extended Einstein–Hilbert Action: By incorporating a symmetrized derivative and a noncommutative (Moore/Dieudonné) determinant, the imaginary components of the metric contribute an effective energy–momentum tensor that can explain dark energy and potentially dark matter.
- Global Integrability and Quantization: Global consistency is enforced via hyperkähler/quaternionic-Kähler conditions and K-theory constraints. In addition, Hopf-algebra-based quantum-group methods offer a route to define a consistent noncommutative path integral.
- Phenomenological Tests: A toy FLRW model shows that a perturbation reproduces dark-energy behavior. Analysis of GW170817 and SN Ia data further constrain the theory, with RG flow providing a natural suppression mechanism.
2. Physical Intuitive Interpretation
3. Mathematical Foundations of Quaternionic Geometry
4. Quaternionic Metric, Determinant, and Inverse
4.1. Metric Construction and Moore/Dieudonné Determinant
4.2. Inverse Metric and Bianchi Identity
5. Differential Geometry: Symmetrized Derivatives
5.1. Symmetrized Derivative and Product Rule
5.2. Connection and Curvature
6. Extended Einstein–Hilbert Action and Field Equations
6.1. Action and Variation
6.2. RG Flow and the Scale
Physical Interpretation of Figure 3

- High energies: remains small, preserving well-tested physics.
- Low energies: grows, allowing for observable deviations such as an effective cosmological constant or other dark-sector-like effects.
7. Example: Modified FLRW Metric and Dark Energy
7.1. Metric Ansatz
7.2. Dark-Energy-Like Behavior
Physical Intuitive Interpretation of Figure 4
- Early Universe: The imaginary metric components provide a higher effective energy density (similar to the balloon being more inflated).
- As time progresses: The effective energy density gradually decreases, akin to a balloon slowly losing air.
- Dependence on : Larger (red curve) leads to a slower decay, whereas smaller (orange curve) decays more rapidly.
8. Dark Matter Perspective
9. Global Structure, K-Theory, and Hopf-Algebraic Quantization
9.1. K-Theory and Topological Constraints
9.2. Hopf-Algebraic Quantization
10. Physical Interpretations and Observational Prospects
10.1. Dark Sector Interpretation
10.2. Observational Constraints
(i) Gravitational-Wave Speed.
(ii) Pulsar Timing and Clock Networks.
(iii) Collider Signatures and Mirror Fermions.
11. SN Ia Pantheon Data Analysis
12. Conclusions and Future Directions
- Embeds noncommutativity into the metric, with -symmetry ensuring real observables.
- Extends the Einstein–Hilbert action via a Moore/Dieudonné-based determinant, introducing effective dark-sector contributions .
- Recovers standard GR and QFT in the low-energy limit, with RG flow naturally suppressing imaginary components.
- Allows for finite-temperature phase transitions, potential gravitational-wave signals, and an extended quaternionic Dirac operator that can accommodate mirror fermions, consistent with current collider constraints.
- Provides a good fit to SN Ia data (with ) and satisfies partial constraints from GW170817.
- Further mathematical rigor at higher orders, including complete proofs of the noncommutative variation and Bianchi identity.
- Detailed dark matter phenomenology via N-body simulations or analytical halo models.
- Refined RG flow computations to clarify the physical meaning of the UV scale .
- Comprehensive studies on mirror fermion phenomenology and collider constraints.
- Implementation of a full Hopf-algebraic quantization scheme.
Appendix A. Additional Quaternionic Algebra Details
Appendix B. Higher-Order Terms in the Symmetrized Derivative and Bianchi Identity
Appendix C. Variational Details with Noncommutative Ordering
References
- S. L. Adler, Quaternionic Quantum Mechanics and Quantum Fields, Oxford University Press (1995).
- C. M. Bender and S. Boettcher, “Real spectra in non-Hermitian Hamiltonians having PT symmetry,” Phys. Rev. Lett. 80, 5243–5246 (1998).
- C. M. Bender, S. Boettcher, and P. N. Meisinger, “PT-symmetric quantum mechanics,” J. Math. Phys. 40, 2201–2229 (1999).
- C. M. Bender, “Making sense of non-Hermitian Hamiltonians,” Rep. Prog. Phys. 70, 947 (2007).
- A. Mostafazadeh, “Pseudo-Hermiticity and Generalized PT- and CPT-Symmetries,” J. Math. Phys. 44, 974–989 (2003).
- C. M. Bender and D. W. Hook, “Geometry of PT-Symmetric Quantum Mechanics,” J. Phys. A: Math. Theor. 56, 125302 (2023).
- L. P. Horwitz and L. C. Biedenharn, Ann. Phys. 157, 432–488 (1984).
- D. Finkelstein, J. M. Jauch, S. Schiminovich, and D. Speiser, J. Math. Phys. 3, 207–220 (1962).
- K. Kodaira and D. C. Spencer, Ann. Math. 71, 43 (1963).
- A. Swann, Math. Ann. 289, 421–450 (1991).
- D. Joyce, J. Differential Geom. 55, 3–38 (2000).
- A. Connes, J. Math. Phys. 36, 6194–6231 (1995).
- A. Connes, “Geometry and the Quantum,” Found. Phys. 45, 225–230 (2015).
- S. L. Woronowicz, Commun. Math. Phys. 122, 125 (1989).
- S. Majid, Foundations of Quantum Group Theory, Cambridge University Press (1995).
- S. Majid, A Quantum Groups Primer, Cambridge University Press (2002).
- B.P. Abbott et al. (LIGO Scientific and Virgo Collaboration), Phys. Rev. Lett. 119, 161101 (2017).
- M. Hindmarsh, S.J. Huber, K. Rummukainen, and D.J. Weir, Phys. Rev. D 92, 123009 (2015).
- M. Hindmarsh, K. Rummukainen, and D.J. Weir, Phys. Rev. D 95, 063520 (2017).




| String Theory | Loop Quantum Gravity | Moyal NC Spacetimes | |
|---|---|---|---|
| Extra Dimensions | 6–7 real | None (discrete geometry) | Phase-space deformation |
| Noncommutativity | D-branes | Spin networks | Star products |
| Quaternionic Structure | Rare | No | No |
| Dark Sector | Moduli fields | Emergent? | Vacuum energy |
| This Work | Quaternionic imaginary dimensions with -symmetry for dark energy/matter. | ||
Disclaimer/Publisher’s Note: The statements, opinions and data contained in all publications are solely those of the individual author(s) and contributor(s) and not of MDPI and/or the editor(s). MDPI and/or the editor(s) disclaim responsibility for any injury to people or property resulting from any ideas, methods, instructions or products referred to in the content. |
© 2025 by the authors. Licensee MDPI, Basel, Switzerland. This article is an open access article distributed under the terms and conditions of the Creative Commons Attribution (CC BY) license (http://creativecommons.org/licenses/by/4.0/).