Submitted:
19 June 2024
Posted:
21 June 2024
You are already at the latest version
Abstract
Keywords:
Introduction
The Complementary Methodologies
The Bow Ties and Barriers Method
- Hazard: At the centre of the bowtie, the hazard, or source of potential harm, is identified.
- Top Event: The diagram splits into two sections from a top event, that which causes the release of the hazard and that which occurs when a hazard is released and leads to consequences.
- Threats: On the left side, all the various threats that could cause the top event are listed.
- Consequences: On the right side, the potential adverse consequences of the top event are detailed.
- Barriers: What makes the bowtie method unique are the barriers placed on both sides of the top event—preventive barriers on the left to stop the hazard from leading to the top event, and mitigative barriers on the right to reduce the consequences of the top event.
Current Uses

The Functional Resonance Analysis Method (FRAM)
- Input: What each function requires to start.
- Output: What each function produces.
- Precondition: What must already be in place or true for the function to occur.
- Time: When the function occurs or its duration.
- Resource: What is needed to carry out the function.
- Control: How the function is regulated or constrained.

Integrating FRAM with the Bowtie Methodology
Implementation Challenges
Dual FRAM Models Needed?
Pre-Event FRAM Model: Visualizing Barrier Systems
- Inputs: What each function requires to operate effectively (e.g., information, physical conditions).
- Outputs: The result or action that comes from the function’s operation.
- Preconditions: Conditions that must be present for a function to perform as intended.
- Resources: Resources needed for the function to operate (e.g., manpower, technology).
- Time: Time-related aspects that affect the function.
Post-Event FRAM Model: Modeling Incident Development
Modelling the Barriers


Barrier Types Modelled as FRAM Functions
FRAM Barrier


Active Barriers – (From I Chem E)
IF Threat Aspect present, THEN Sound alarm, else Wait.


Barrier Meta-Data
- -
- Green: in place, available and operating as per design
- -
- Amber: in place and available but operating below its intended functionality
- -
- Red: not available or significantly degraded.
Incorporating These Characteristics as Metadata

- -
- Fixed constants that represent properties of a specific Function, like a name, description, or other properties.
- -
- Variable properties of a specific Function that can be modified using equations based on other metadata available from upstream Functions.
- -
- Global constants that are set by the starting Function and passed on through the couplings.
- -
- Global variables that are passed on through the couplings but can be modified by Functions using equations as they pass through.


Implementation
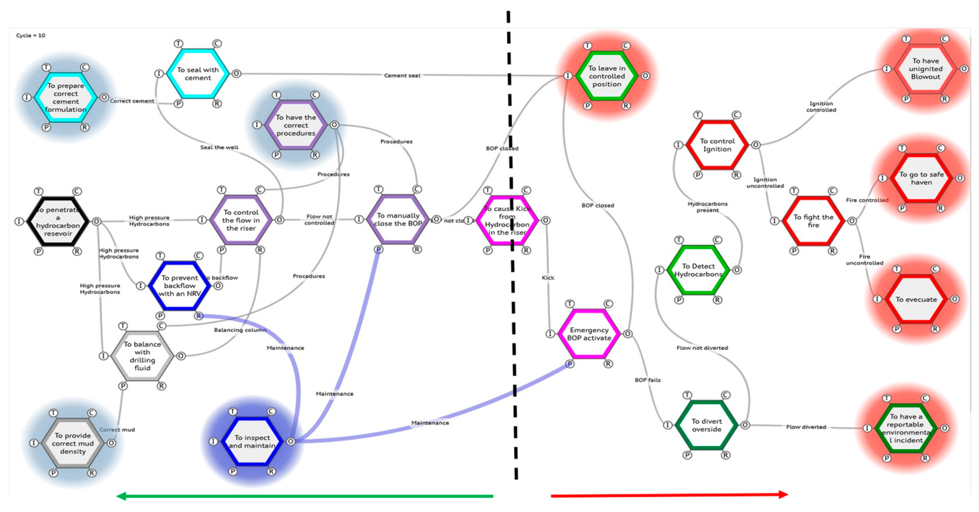
Bow Tie Example – Gasoline Storage (Buncefield)
Conventional Bow Tie Barriers
- -
- seeing the alarm
- -
- knowing how to respond
- -
- being physically fit enough to respond or
- -
- being mentally fit enough to respond

Functional Barriers

Has It Been Demonstrated?



Conclusions
- i)
- Its simplicity of use,
- ii)
- Its value as a focus for collegiate HAZOP style troubleshooting,
- iii)
- Its clear identification and clarification of the type and sequence of barriers; and what they are meant to achieve,
- iv)
- A possibility to assess the combined effect of multiple barriers, (LOPA),
- v)
- A tracing of event causes to specific barrier failures,
- vi)
- the identification and analysis of degradation factors to understand how barriers can fail and the safeguards that need to be in place to prevent such failure and
- vii)
- the visualisation of barrier and safeguard condition in the operating phase.
References
- Manton, M. et al, (2017), Standardisation of Bow Tie Methodology and Terminology via a CCPS/EI Book, I. Chem. E., SYMPOSIUM SERIES NO 162, Hazards 27.
- Health and Safety Executive, HSE (1975), ‘The Flixborough Disaster : Report of the Court of Inquiry’, HMSO, ISBN 0113610750L.
- Nielsen, D.S., 1971. The Cause/Consequence Diagram Method as a Basis for Quantitative Accident Analysis. Tech. Rep., Danish Atomic Energy Commission, Roskilde, Denmark.
- Reference to ICI Plc Hazan Course Notes 1979 www.bowtiepro.com/bowtie_history.asp.
- CCPS/EI, (2018), Bow Ties in Risk Management: A Concept Book for Process Safety, ISBN 978-1-119-49039-5.
- Hollnagel, E. (2012), The Functional Resonance Analysis Method.
- Hollnagel Barriers?
- Slater et al. (2024) FRAMily 2024.
- Hollnagel Resilience potentials.
- LOPA Centre for Chemical Process Safety (CCPS). (2007). Guidelines for Risk Based Process Safety. John Wiley & Sons.
- Hill, R. The FMV.
- Risk Matrices.
- PSLG. (2009). Safety and environmental standards for fuel storage sites. Process Safety Leadership Group, Health and Safety Executive.
- HSE. (2011). Buncefield: Why did it happen? Retrieved from http://www.hse.gov.uk/comah/buncefield/buncefield-report.pdf.
- CDOIF. (2012). Other Products in Scope. Chemicals and Downstream Industry Forum incl. Health and Safety Executive. Retrieved 2016, from http://www.hse.gov.uk/aboutus/meetings/committees/cif/resources.htm: http://www.hse.gov.uk/aboutus/meetings/committees/cif/pslg-other-products.pdf.
- PSLG. (2009). Safety and environmental standards for fuel storage sites. Process Safety Leadership Group, Health and Safety Executive.
- CDOIF. (2013). Guidance - Leak Detection. Chemicals and Downstream Industry Forum - HSE. Retrieved from http://www.hse.gov.uk/aboutus/meetings/committees/cif/leak-detection-guide.pdf.
- CSB (2011) .Final report of the President’s National Commission on the BP Deepwater Horizon Oil Spill and Offshore Drilling : oversight hearing before the Committee on Natural Resources, U.S. House of Representatives, One Hundred Twelfth Congress, first session, Wednesday, January 26, https://www.loc.gov/item/2011388947/.
- Slater, D. (2023), Was the Deepwater Horizon a Normal Accident, Safety Science. [CrossRef]
- Ale, BJM. And Slater, DH.,(2024), The Origins of the BOW TIE Risk Methodology (in preparation).
Disclaimer/Publisher’s Note: The statements, opinions and data contained in all publications are solely those of the individual author(s) and contributor(s) and not of MDPI and/or the editor(s). MDPI and/or the editor(s) disclaim responsibility for any injury to people or property resulting from any ideas, methods, instructions or products referred to in the content. |
© 2024 by the authors. Licensee MDPI, Basel, Switzerland. This article is an open access article distributed under the terms and conditions of the Creative Commons Attribution (CC BY) license (http://creativecommons.org/licenses/by/4.0/).