Preprint
Article

This version is not peer-reviewed.

Exploring the Combustion Performance of a Non-road Air-Cooled Two-Cylinder Turbocharged Diesel Engine

A peer-reviewed article of this preprint also exists.

Submitted:

18 June 2024

Posted:

19 June 2024

Read the latest preprint version here

Abstract
Relying on the advantages of small size, simple structure, low cost and weight, air-cooled two-cylinder turbocharged diesel engines have been widely used in generator sets. However, there is still a lack of systematic study on the combustion characteristics of small air-cooled diesel engines. This paper presented a quantitative study on the combustion performance of a non-road air-cooled two-cylinder turbocharged diesel engine by both simulation and experiment. The results show that the increase of intake air temperature can delay the combustion center of gravity, and improve the combustion performance and the sustainability of diesel engines. The decrease of intake air pressure will lead to a reduction in oxygen amount during the combustion process, thus causing a deterioration of cylinder pressure and combustion performance. By modifying the combustion chamber, the ignition delay and combustion duration are each extended by 1.6 degrees and 4.2 degrees under 100% engine load. The ignition delay and combustion duration are not obviously affected by modifying the combustion chamber shape under 25% and 50% loads. By increasing the compression ratio from 19.5 to 20.5, the ignition delay and combustion duration are shortened, which could enhance the cylinder pressure and heat release rate. However, reducing the compression ratio from 19.5 to 18.5 could significantly decrease the heat release rate. Under middle and low loads, combustion duration is less affected by injection timing. Under 100% load, the peak cylinder pressure increases to 11.4 MPa, and the ignition delay is shortened by advancing injection timing from -17°CA to -20°CA. The findings of this study have the potential to offer new insights for promoting the sustainable development of diesel engines used in generator sets.
Keywords: 
;  ;  ;  ;  ;  

1. Introduction

With the urgent need for energy conservation and emission reduction, improved performance of internal combustion engines becomes increasingly important. Due to the benefits of fuel consumption and thermal efficiency, small diesel engines are widely used worldwide in the non-road mobile machinery markets, especially household generators [1,2]. In addition, in the past decade, diesel generator sets, as a backup power supply source for hospitals, research institutes, signal towers and other facilities [3,4,5], have been developing in the direction of green and high-end, so optimizing the combustion performance of diesel engines for generation sets is necessary.
In recent years, some scholars have studied the combustion performance of diesel engines according to combustion characteristic parameters. Ding et al. [6] conducted experimental research with a marine direct-injection diesel engine, providing a basis for engine combustion modeling. Saad et al. [7] used a wave model to investigate the effects of air-injection technology to improve turbo transient response from a heavy-duty diesel engine. Carlucci et al. [8] stated that compression and air-fuel ratios are important parameters affecting engine combustion performance, output power and specific fuel consumption. Taghavifar et al. [9] evaluated the performance of a turbocharged diesel engine under different compressor pressure ratios. It indicated that increasing the compressor pressure ratio could significantly improve engine efficiency and reduce fuel consumption. Liu et al. [10] studied the influence of pressure ratio and temperature ratio on the thermal efficiency and exergy efficiency of marine diesel engines. It was found that at a constant temperature ratio, the thermal efficiency first increases by increasing the pressure ratio, then decreases with the further growth of pressure ratio. Besides, the combustion chamber shape could directly affect the diesel engine's combustion performance. Annamalai et al. [11] transformed the hemispherical combustion chamber into a ring combustion chamber, effectively improving combustion performance. Singh et al. [12] found that the in-cylinder temperature could improve as the compression ratio increases from 15 to 18. Moreover, appropriate injection timing is a key parameter to increase the maximum convection flow by about 15%. Menacer et al. [13] found that the convection heat transfer characteristics could be greatly affected by the injection timing in a 6-cylinder turbocharged diesel engine. Liu et al. [14] found that by advancing injection timing from -1.6 °CA to -6.7 °CA in a turbocharged diesel engine, the exergy efficiency and heat transfer exergy could increase significantly. Li et al. [15] conducted experiments on a six-cylinder turbocharged diesel engine and found that optimizing injection timing and pressure could reduce the vibration and improve the stability of the diesel engine.
Based on the findings above, it was proved that the power and combustion performance of heavy-duty turbocharged diesel engines are strong and can be further improved. However, due to relatively high noise and low economy, few applications in the field of generators [16,17]. Especially for small generator sets, in order to meet the demand of fuel economy, the selected type is usually single-cylinder and two-cylinder diesel engines. Many studies have been conducted regarding improving the overall efficiency of a small diesel engine in academia.
Wu et al. [18] designed a variable cross-section dual-channel chamber and optimized the swirl rate, fuel consumption rate, and emission performance in a single-cylinder diesel engine. Singh et al. [19] conducted experiments on a two-cylinder diesel engine to explore the feasibility of low-temperature combustion, where the combustion phasing is an important parameter in the combustion process. Ni et al. [20] conducted an external characteristic experiment on a two-cylinder diesel engine, and found that Brake Specific Fuel Consumption (BSFC) could be significantly reduced by about 6% by improving the combustion chamber. It is found that properly reducing the nozzle tip and increasing the nozzle aperture could reduce fuel consumption and smoke emissions. Ju et al. [21] used a two-cylinder diesel engine for small power generation and found that under 100% load, appropriate advance injection time can reduce BSFC by 1.84% and increase power by 1.88%. In order to understand the effect of intake air temperature on diesel engine performance and emissions, Pan et al. [22] conducted an experiment on a six-cylinder supercharged and intercooled diesel engine. The results show that the decrease of inlet air temperature will prolong the ignition delay time, lead to the delay of combustion time and the decrease of cylinder peak pressure. Lee et al. [23] found that the in-cylinder temperature and brake thermal efficiency decreased with the increase of intake pressure during the operation of dual-fuel diesel engines.
Moreover, air-cooled has been an important cooling method for small diesel engines due to the major benefits of simple structure, low cost and weight [24,25]. However, there is a lack of research on systematically exploring the combustion characteristics of small air-cooled diesel engines. Therefore, it is important and valuable to undertake a quantitative study on the combustion performance of a non-road air-cooled two-cylinder turbocharged diesel engine.
In this paper, the combustion characteristics of a non-road air-cooled two-cylinder turbocharged diesel engine were studied by exploring the effects of intake air conditions, combustion chamber shape, compression ratio and fuel injection timing. The study could provide novel insights and reliable data to effectively improve the performance of non-road small diesel engines, strengthening the green and sustainable development of diesel engines for generation sets.

2. Setup and Methods

2.1. Experimental Setup

Figure 1 shows the test bench diagram for the air-cooled two-cylinder turbocharged diesel in this study. The basic parameters of the engine can be seen in Table 1. The output end of the diesel engine is connected to a small electric dynamometer. The dynamometer is capable of providing a maximum speed of 3600 r/min and a maximum power of 22 kW. The diesel engine is connected to the dynamometer by a cone structure of the output shaft, which is bolted to a steel platform with a damper. The signal of cylinder pressure was measured and analyzed by the Kistler-6050A sensor and combustion analyzer CA3004A21. The speed signal comes from the speed sensor, and the speed signal is the magnetoelectric signal of 60-2.

2.2. Research Procedures

The experimental object is an air-cooled two-cylinder diesel engine for power generation. During the test, a dynamometer was used to control the engine test conditions, including engine speed and load, which were arranged as shown in Table 2. In each experimental condition in this test, the engine speed was fixed at 3000 r/min based on the requirement of generator sets. In order to improve the measurement precision of results, the experimental data were recorded after 10 minutes of stable operation, and the results of engine combustion characteristics were calculated and averaged according to 200 consecutive cycles. Moreover, the experimental boundary conditions were strictly controlled, as presented in Table 3.
Figure 2 is depicted to help explain the research approach of this study. To further investigate the combustion performance of the engine, GT-POWER was used to conduct simulation works for the engine. Various engine intake air conditions were quantitively studied, including extreme temperatures and different intake pressure. The key combustion parameters, including maximum cylinder pressure ( P M ), maximum cylinder temperature ( T M ), the Crank Angle (CA) of maximum cylinder pressure ( φ P m a x ) and the CA of maximum cylinder temperature ( φ T m a x ), were systematically analyzed.
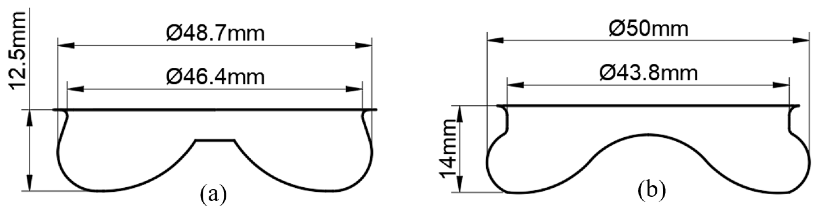
Regarding the experiment, the first step is to analyze the effects of the combustion chamber shape, as a properly designed shape is very beneficial to enhance the mixing of diesel and air by forming eddy currents [24]. As shown in Figure 3, the Modified Combustion Chamber (MCC) is deeper and wider than the original Standard Combustion Chamber (SCC). Moreover, the radius and dip angle of the pits become larger, while the shrink is smaller. At the same time, the curve of the central convex of the MCC is smoother, and the appropriate cone angle makes it easier for fuel and air to diffuse and mix. Meanwhile, the engine compression ratio and fuel injection timing were fixed at 19.5 and -17°CA, respectively.
In the second step of the experiment, the effects of the compression ratio of 18.5, 19.5 and 20.5 were studied. Meanwhile, the chamber is MCC, and the injection timing was kept at 17°CA. Then, in the third step, the effects of injection timing conditions of -20°CA, -15°CA, -13°CA, -10°CA and -5°CA were investigated under the conditions of MCC and 19.5 compression ratio.

2.3. Key Parameters

The combustion process of a diesel engine includes the ignition delay period, the combustion duration period and the post-combustion period, among which the ignition delay affects the uniformity of diesel fuel mixing. The more evenly the fuel and air mix, the more fully the combustion is, and then the combustion duration is shortened. However, shortening the combustion duration can easily increase the explosion pressure in the cylinder and reduce its durability. In this paper, CA10, CA50 and CA90 are the crankshaft rotation angle corresponding to 10%, 50% and 90% combustion processes, respectively. The fuel injection timing to CA10 is taken as the ignition delay, and the crankshaft angle between CA10 and CA90 is defined as the combustion duration. Besides, P M is introduced to denote the maximum in-cylinder pressure, φ P m a x is defined as the crank angle of the P M . T M denotes maximum in-cylinder temperature, φ T m a x is defined as the crank angle of the T M .
The combustion process has an important effect on the performance of diesel engine, and the heat release rate is the key parameter in the combustion process [27]. Wiebe combustion model is used to express the premixed combustion and diffusion combustion stages, and the combustion model is shown in Equation (1) [28]:
x b θ = λ 1 e x p a 1 θ θ 0 θ 1 m 1 + 1 + 1 λ 1 e x p a 2 θ θ 0 θ 2 m 2 + 1
where, x b θ denotes the percentage of total mass fraction burned, θ denotes the crank angle corresponding to the top dead center time, θ 0 denotes the crank angle corresponding to the starting point of combustion. θ 1 and θ 2 denote the combustion duration of premixed combustion mode and diffusion combustion mode, respectively. m 1 and m 2 denote the form factor of premixed combustion mode and diffusion combustion mode, respectively. a 1 and a 2 denote the efficiency parameter of premixed combustion mode and diffusion combustion mode, respectively. λ denotes the weight factor.
The heat release rate is determined by cylinder pressure data, which is generally used to observe the combustion and heat. Assuming that air and fuel form a uniform mixture in the cylinder and are under uniform temperature and pressure during combustion, the heat release rate is determined by Equation (2) [29]:
d Q = γ γ 1 P d V + 1 γ 1 V d P + d Q w
where, d Q is the heat release rate (J/°CA), γ is the specific heat ratio, P is the cylinder pressure (Pa), V is the instantaneous volume of the cylinder, and d Q w is the heat transfer rate.

3. Results and Discussion

3.1. Simulation Model Verification

In order to verify the accuracy and reliability of the model before optimizing the engine, the cylinder pressure and heat release rate were verified at 100% of engine load, 3000 r/min and 18.5 compression ratio, as shown in Figure 4. Although the experimental results could be affected by various environmental factors, the curves of simulation and experimental results match very well, and the difference is within the acceptable range.

3.2. Effects of Intake Air Conditions

Figure 5 and Figure 6 mainly illustrate the effects of intake air temperature from 230 K to 330 K on cylinder pressure, cylinder temperature, P M and T M .
As shown in Figure 5 (a), the cylinder pressure shows a downward trend with the increase of intake air temperature. It can be found in Figure 6 that when the intake air temperature is 230 K and 270 K, P M can reach 12.03 MPa and 10.26 MPa, respectively. However, by increasing the intake air temperature to 330 K, P M is reduced to only 8.86 MPa. With every 20 K increase in intake air temperature, the gap between the P M of adjacent curves becomes smaller, which are 1.02 MPa, 0.75 MPa, 0.58 MPa, 0.47 MPa and 0.35 MPa, respectively.
Figure 5 (b) shows the cylinder temperature curves under different intake air temperatures. Consequently, the overall development process of cylinder temperature can be beneficial. As can be seen from Figure 6, with the increase of intake air temperature, T M also gradually increases, but the increased range obviously decreases. And from 230K to 250K, T M increases by 26 K, while the 310 K to 330 K value increases by 18 K, which is consistent with the change law of the P M . However, the intake air density could be significantly reduced under high intake air temperature conditions. Hence, the heat release rate would be diminished due to decreased oxygen amount during combustion.
Figure 7 shows the effects of intake air temperature on combustion duration, φ P m a x and φ T m a x . Regarding combustion duration, the values are relatively similar across different intake air temperatures, implying that the overall change in combustion heat release is not substantial. In the meantime, with the intake air temperature increase from 230K to 330K, φ P m a x and φ T m a x have delayed by 1.35°CA and 5.89°CA, respectively. Hence, the combustion center of gravity shifts rearward, improving the combustion performance.
Under actual working conditions, intake air pressure would be gradually reduced with the increase of altitude. Figure 8 (a) shows the cylinder pressure curves under different intake air pressures. Meantime, the intake air temperature is fixed at 280 K.
Unlike the effects of intake air temperatures, the cylinder pressure shows a consistent trend with the change of intake air pressure. With the decrease of intake air pressure from 1 bar to 0.6 bar, the cylinder pressure also gradually decreases. As shown in Figure 9, P M can reach 9.95 MPa at 1 bar intake air pressure, but it is only 4.84 MPa at 0.6 bar. This is mainly because that a lower intake pressure, corresponding to a higher altitude, would deteriorate both intake air amount and combustion performance, reducing cylinder pressure.
Figure 8 (b) shows the cylinder temperature curves under different intake air pressures. At the macro level, the cylinder temperature shows an upward trend by decreasing intake air pressure from 1 bar to 0.9 bar. It can also be seen that the corresponding T M in Figure 9 increases from 1381.4 K to 1437.1 K. This is mainly because by decreasing intake air pressure, the reduction of intake oxygen amount could adversely affect the heat release rate, leading to a prolonged combustion period with a higher cylinder temperature. Then, by further decreasing intake air pressure from 0.9 bar to 0.6 bar, the variation of cylinder temperature generally shows a stable trend. The corresponding T M ranges from a relatively narrow interval around 1445 K. That can be attributed to a combined effect of two main factors. First, the lower oxygen amount could extend the combustion process, benefiting the cylinder temperature. Second, reducing the oxygen amount would deteriorate the combustion performance, suppressing the upward trend of cylinder temperature.
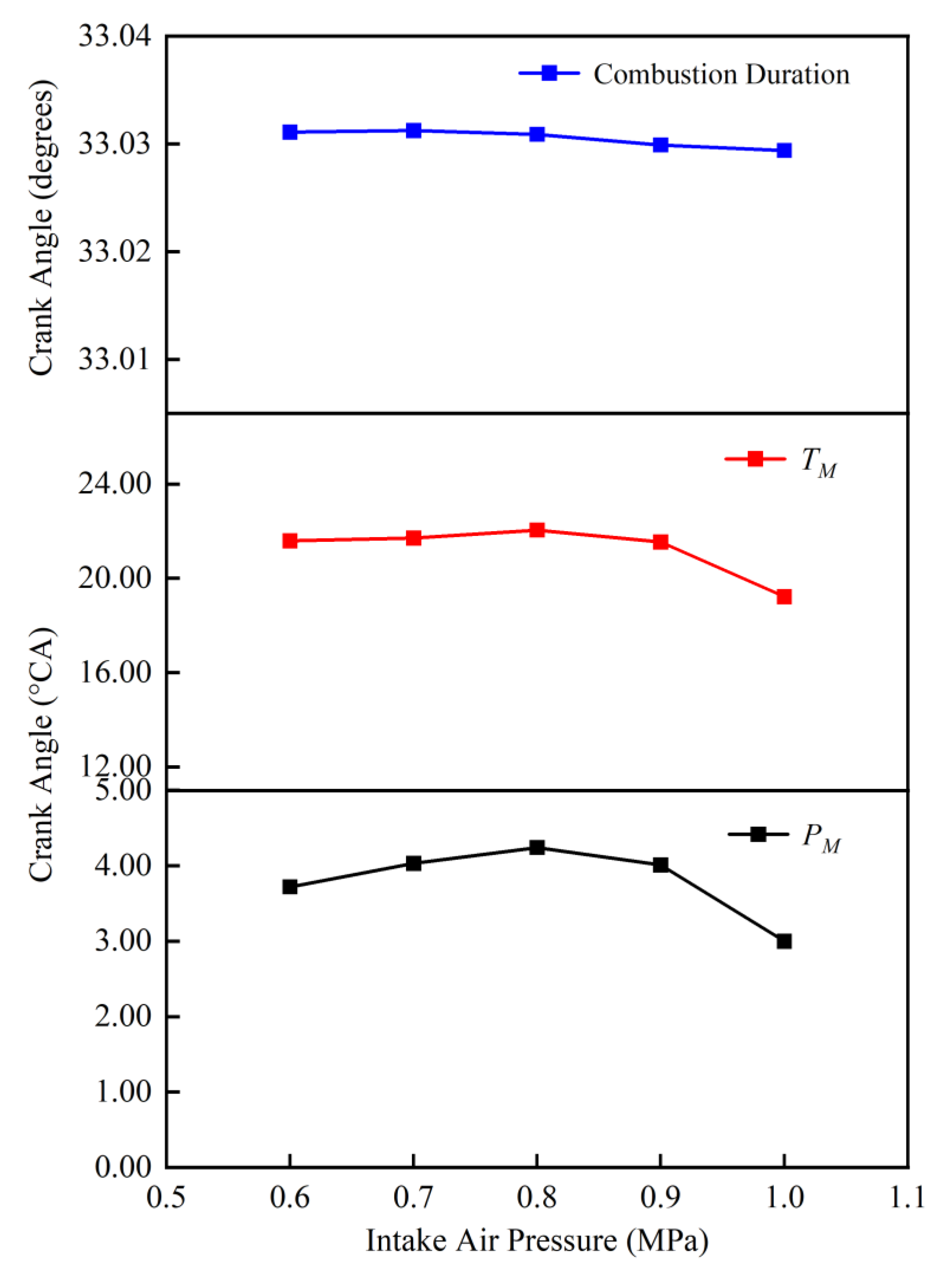
Figure 10 shows the effects of intake air pressure on combustion duration, φ P m a x and φ T m a x .
The variation in combustion duration between different intake pressures is very slight. By decreasing intake air pressure from 1 bar to 0.6 bar, φ P m a x and φ T m a x first postpone, then become relatively stable. It indicates that with the decrease of intake air pressure, although the combustion duration is not apparently affected, the reduced oxygen amount still has the potential to prolong the whole combustion process, delaying the peak of cylinder pressure and temperature.

3.3. Effects of Combustion Chamber Shape

Figure 11 (a) shows the effects of two combustion chamber structures on cylinder pressure under 100% engine load. It can be seen that the maximum cylinder pressure of the MCC condition is 0.22 MPa lower than that of SCC. This is mainly because, in the premixed combustion and diffusion combustion period, a wider and deeper chamber is helpful to promote the form of eddy currents, enhancing the fuel spray atomization. As can be seen from the heat release rate curve in Figure 11 (b), due to the rapid formation of mixture in the MCC and the advance of premixed combustion, the concentrated heat release was earlier than the SCC, the heat release center moved forward, the cylinder pressure reached the peak in advance, and the heat load of the diesel engine is reduced. The decreasing released heat and pressure is helpful to reduce the entire engine's heat load, enhancing the engine's durability.
Figure 12 presents the comparison of the ignition delay and combustion duration between the SCC and MCC. It can be seen that, compared to SCC condition, the ignition delay and combustion duration for MCC under 100% load are extended by about 1.6 degrees and 4.2 degrees, respectively. Under 75% load, the ignition delay extended around 1.6 degrees, but the combustion duration is almost the same. Regarding lower engine loads (25% and 50%), the ignition delay and combustion duration are not apparently affected by modifying the combustion chamber shape.

3.4. Effects of Compression Ratio

Figure 13 presents the results of cylinder pressure and heat release rate under different compression ratios under 100% engine load. Overall, it can be seen that a higher compression ratio would be beneficial to increase the cylinder pressure [30]. The pressure curve's peak grows from 9.87 MPa to 10.47 MPa by increasing the compression ratio from 18.5 to 20.5. Regarding the heat release rate, under the condition of the 18.5 compression ratio, the combustion situation becomes worse, and the heat release rate is far less than the other two curves. Comparing the conditions between 19.5 and 20.5 compression ratios, there is no obvious change in the heat release rate curve. This is mainly because the corresponding compression clearance height is reduced as the compression ratio increases. Hence, when the piston approaches TDC, the cylinder pressure rises sharply, and the pressure difference of different compression ratios also expands. The temperature and pressure of the mixed gas in the combustion chamber could further increase at the end of the compression stroke.
Figure 14 presents the comparison of the combustion period under three compression ratio conditions. With the increase of compression ratio, all the three kinds of periods (CA10, CA50 and CA90) are advanced on the whole. Compared to the 18.5 compression ratio, CA10 under the conditions of 19.5 and 20.5 compression ratios are advanced by 3.3°CA and 5°CA, respectively. Meanwhile, CA50 and CA90 can each be advanced by around 6.5°CA and 3.8°CA by increasing compression from 18.5 to 20.5. Figure 15 shows that the ignition delay can be shortened by increasing the compression ratio, leading to higher cylinder pressure and heat release rate. Besides, the combustion duration remains relatively stable under different compression ratio conditions.

3.5. Effects of Injection Timing

Figure 15 to 16 mainly present the effects of injection timing on cylinder pressure and heat release rate under 100% engine load. It can be found that with the advance of injection timing, the cylinder pressure generally shows an increasing trend in Figure 15 (a). P_M could reach the maximum value of 11.4 MPa under the condition of -20°CA injection timing, as shown in Figure 16.
By analyzing Figure 15 (b), it can be found that the distribution of heat release in the cylinder is relatively similar before the top dead center. This is mainly because advancing injection timing will help extend the ignition delay period, thus increasing the heat release proportion in the premixed combustion stage.
Figure 17 mainly shows the effects of injection timing on ignition delay and combustion duration under different loads. In Figure 17(a), it can be seen that at 100% load, compared to the engine's original injection timing of -17°CA, the ignition delay period is shortened by 1.4 degrees when the injection timing is advanced to -20°CA. With the further delay of injection timing from -17°CA to -13°CA, the ignition delay is each shortened by 3.8 degrees, 3.87 degrees and 2.48 degrees under 100%, 75% and 50% loads, respectively.
Moreover, as presented in Figure 17(b), with the delay of the injection timing, the extension of the combustion duration is conducive to the full combustion of the fuel. Significantly, under 100% load, compared to the engine's original injection timing of -17°CA, the combustion duration is extended by 12.24 degrees under -5°CA injection timing. However, the excessive combustion duration may lead to higher vibration and noise, reducing the diesel engine's durability. While under middle and low loads, especially 25% load, the combustion duration are less affected by injection timing.

4. Conclusions

In this study, the effects of the combustion chamber, compression ratio and injection timing on the combustion performance of a non-road air-cooled two-cylinder turbocharged diesel engine were studied. First, the effects of intake air conditions were numerically investigated. Then, by experimental methods, the combustion performance is studied by changing the shape of the combustion chamber, followed by exploring the effects of different compression ratios and injection timing based on the MCC. The main results can be summarized as follows:
(1) With the increase of intake air temperature from 230 K to 330 K, the cylinder pressure decreases while T M gradually increases. Meantime, φ P m a x and φ T m a x are each postponed by 1.35°CA and 5.89°CA, which would benefit the engine combustion performance.
(2) By reducing intake air pressure from 1 bar to 0.6 bar, combustion performance would be obviously deteriorate mainly due to the lower intake oxygen amount. P M has a marked decline from 9.95 MPa to 4.84 MPa, and T M has a small increase from 1381.4 K to 1437.1 K. φ P m a x and φ T m a x initially experience a delay, followed by a relatively stable variation.
(3) After replacing SCC with MCC, cylinder pressure and heat release rate would be reduced, which could benefit the engine's durability due to lower heat load. Moreover, the ignition delay and combustion duration are each extended by 1.6 degrees and 4.2 degrees under 100% load. Under 75% load, there is a small extension of around 1.6 degrees for the ignition delay, and the combustion duration is almost same. Under relatively low engine loads (25% and 50%), compared to MCC condition, both ignition delay and combustion duration modifications remain largely unchanged under SCC condition.
(4) Under 100% engine load, the effects of engine compression ratio were explored. By increasing the compression ratio from 18.5 to 20.5, the peak cylinder pressure rises from 9.87 MPa to 10.47 MPa. Compared to 18.5 compression ratio condition, there is a marked improvement in heat release rate under higher compression ratios. Moreover, with the increase of compression ratio, CA10, CA50 and CA90 can be advanced, and the ignition delay can be shortened.
(5) By advancing injection timing to -20°CA, the peak cylinder pressure can increase up to 11.4 MPa, and the ignition delay is shortened by 1.4 degrees under 100% load. By delaying the injection timing, the prolonged combustion duration facilitates the thorough combustion of the fuel. Particularly, under a 100% load, compared to the engine's original injection timing of -17°CA, the combustion duration extends by 12.24 degrees under a -5°CA injection timing. Meanwhile, under middle and low loads, the effects of injection timing on combustion duration become quite weak.

Author Contributions

Conceptualization, X.Z.; methodology, P.N. and Y.F.; software, Y.D. and X.L.; validation, P.N. and X.Z.; formal analysis, Y.D.; investigation, Y.D.; resources, X.Z.; writing—original draft preparation, Y.D.; writing—review and editing, Y.D. and X.L.; visualization, Y.D.; supervision, X.Y. and P.N.; project administration, X.Z.; funding acquisition, X.Z. All authors have read and agreed to the published version of the manuscript.

Funding

This work was supported by the Nantong Science and Technology Project for People's Livelihood (No. MS22022036) and the National Key Research and Development Program of China (No. 2017YFE0116100).

Data Availability Statement

Not applicable.

Conflicts of Interest

The authors declare no conflicts of interest.

References

  1. Shi, XC, Liu BL, Zhang C, Hu JC, Zeng QQ. A study on combined effect of high EGR rate and biodiesel on combustion and emission performance of a diesel engine. Applied Thermal Engineering, 2017,125:1272~1279.
  2. Feng R, Chen K, Sun ZW, Hu XL, Li GH, Wang S. A comparative study on the energy flow of a hybrid heavy truck between AMT and MT shift mode under local driving test cycle. Energy Conversion and Management, 2022, 256:115359. [CrossRef]
  3. Singh B, Niwas R. Fuel-efficient Induction Generator Based Diesel Generator Set for Stand-alone Supply Systems. Electric Power Components and Systems, 2015, 43(18): 2019-2028. [CrossRef]
  4. Marqusee J, Don II D J. Reliability of emergency and standby diesel generators: Impact on energy resiliency solutions. Applied energy, 2020, 268: 114918.
  5. Knudsen J, Bendtsen J D, Andersen P, et al. Supervisory control implementation on diesel-driven generator sets. IEEE Transactions on Industrial Electronics, 2018, 65(12): 9698-9705. [CrossRef]
  6. Ding Y, Sui C, Li J. An experimental investigation into combustion fitting in a direct injection marine diesel engine. Applied Sciences, 2018, 8(12): 2489. [CrossRef]
  7. Saad S M, Mishra R. Performance of a heavy-duty turbocharged diesel engine under the effect of air injection at intake manifold during transient operations. Arabian Journal for Science and Engineering, 2019, 44: 5863-5875.
  8. Carlucci A P, Ficarella A, Trullo G. Performance optimization of a two-stroke supercharged diesel engine for aircraft propulsion. Energy Conversion and Management, 2016, 122: 279-289. [CrossRef]
  9. Taghavifar H, Nemati A, Salvador F J, et al. 1D energy, exergy, and performance assessment of turbocharged diesel/hydrogen RCCI engine at different levels of diesel, hydrogen, compressor pressure ratio, and combustion duration. International Journal of Hydrogen Energy, 2021, 46(42): 22180-22194. [CrossRef]
  10. Liu X, Zeng L, Li X, et al. Thermodynamic analysis of cogeneration system with diesel engines for offshore oil production facilities under variable loads. Energy Sources, Part A: Recovery, Utilization, and Environmental Effects, 2020: 1-16. [CrossRef]
  11. Annamalai R, Kuppusamy R, Krishnan R S. Effect of piston bowl geometry and different injection pressure on the performance, emission and combustion characteristics of diesel engine using biodiesel blend. Thermal Science, 2018, 22(3): 1445-1456. [CrossRef]
  12. Singh B, Shukla S K. Experimental analysis of combustion characteristics on a variable compression ratio engine fuelled with biodiesel (castor oil) and diesel blends. Biofuels, 2016, 7(5): 471-477. [CrossRef]
  13. Menacer B. The convection heat transfer rate evaluation of a 6-cylinder in-line turbocharged direct-injection diesel engine. Mechanics, 2017, 23(4): 528-536. [CrossRef]
  14. Liu C, Liu Z, Tian J, et al. Comprehensive investigation of injection parameters effect on a turbocharged diesel engine based on detailed exergy analysis. Applied Thermal Engineering, 2019, 154: 343-357. [CrossRef]
  15. Li Y, Zhang C, Yu W, et al. Effects of rapid burning characteristics on the vibration of a common-rail diesel engine fueled with diesel–methanol dual-fuel. Fuel, 2016, 170: 176-184. [CrossRef]
  16. Huang R, Ni J, Wang Q, et al. Experimental and Mechanism Study of Aerodynamic Noise Emission Characteristics from a Turbocharger Compressor of Heavy-Duty Diesel Engine Based on Full Operating Range. Sustainability, 2023, 15(14): 11300. [CrossRef]
  17. Zammit J P, McGhee M J, Shayler P J, et al. The influence of cylinder deactivation on the emissions and fuel economy of a four-cylinder direct-injection diesel engine. Proceedings of the Institution of Mechanical Engineers, Part D: Journal of Automobile Engineering, 2014, 228(2): 206-217. [CrossRef]
  18. Wu L, Fu J, Ma Y, et al. The Performance of an Air-Cooled Diesel Engine with a Variable Cross-Section Dual-Channel Swirl Chamber. Energies, 2022, 15(19): 7263. [CrossRef]
  19. Singh A P, Agarwal A K. Partially homogenous charge compression ignition engine development for low volatility fuels. Energy & Fuels, 2017, 31(3): 3164-3181. [CrossRef]
  20. Ni P, Xu H, Zhang Z, et al. Effect of injector nozzle parameters on fuel consumption and soot emission of two-cylinder diesel engine for vehicle. Case Studies in Thermal Engineering, 2022, 34: 101981. [CrossRef]
  21. Ju K, Kim J, Park J. Numerical prediction of the performance and emission of downsized two-cylinder diesel engine for range extender considering high boosting, heavy exhaust gas recirculation, and advanced injection timing. Fuel, 2021, 302: 121216. [CrossRef]
  22. Pan W, Yao C, Han G, et al. The impact of intake air temperature on performance and exhaust emissions of a diesel methanol dual fuel engine. Fuel, 2015, 162: 101-110. [CrossRef]
  23. Lee S, Choi W, Kim C, et al. Effects of Overall-equivalence Ratios by Varying Intake Pressures and Exhaust Gas Recirculation Rates on the Natural Gas/Diesel Dual-fuel Combustion at a High Load Condition. International Journal of Automotive Technology, 2022, 23(1): 149-158. [CrossRef]
  24. Lee C Y, Vo D Q. Influence of cold-start time reduction on scooter emissions and fuel consumption over WMTC cycle. Energy, 2021, 231: 120997.
  25. Heywood JB. Internal combustion engine fundamentals (2nd edit). McGraw-Hill; 2018.
  26. Ni PY, Wang XL, Li H. A review on regulations, current status, effects and reduction strategies of emissions for marine diesel engines. Fuel,2020,279:118477. [CrossRef]
  27. Girtler J. A semi-Markov model of fuel combustion process in a Diesel engine. Polish Maritime Research, 2007, 14(S1): 58-61.
  28. Yang R, Ran Z, Ristow Hadlich R, et al. A Double-Wiebe Function for Reactivity Controlled Compression Ignition Combustion Using Reformate Diesel. Journal of Energy Resources Technology, 2022, 144(11): 112301. [CrossRef]
  29. Yilmaz I T, Gumus M. Investigation of the effect of biogas on combustion and emissions 6of TBC diesel engine. Fuel, 2017, 188: 69-78. [CrossRef]
  30. Kiplimo R, Tomita E, Kawahara N, et al. Effects of compression ratio and simulated EGR on combustion characteristics and exhaust emissions of a diesel PCCI engine. Journal of Thermal Science and Technology, 2011, 6(3): 463-474. [CrossRef]
Figure 1. Schematic diagram of the test bench.
Figure 1. Schematic diagram of the test bench.
Preprints 109634 g001
Figure 2. Diagram of research approach.
Figure 2. Diagram of research approach.
Preprints 109634 g002
Figure 3. Comparison of two combustion chamber shapes (a) SCC, (b) MCC.
Figure 3. Comparison of two combustion chamber shapes (a) SCC, (b) MCC.
Preprints 109634 g003
Figure 4. Comparison between simulation and experiment.
Figure 4. Comparison between simulation and experiment.
Preprints 109634 g004
Figure 5. Effects of intake air temperature on cylinder pressure and cylinder temperature.
Figure 5. Effects of intake air temperature on cylinder pressure and cylinder temperature.
Preprints 109634 g005
Figure 6. Effects of intake air temperature on P M and T M .
Figure 6. Effects of intake air temperature on P M and T M .
Preprints 109634 g006
Figure 7. Effects of intake air temperature on combustion duration, φ P m a x and φ T m a x .
Figure 7. Effects of intake air temperature on combustion duration, φ P m a x and φ T m a x .
Preprints 109634 g007
Figure 8. Effects of intake air pressure on cylinder pressure, heat release rate and cylinder temperature.
Figure 8. Effects of intake air pressure on cylinder pressure, heat release rate and cylinder temperature.
Preprints 109634 g008
Figure 9. Effects of intake air pressure on P M , T M .
Figure 9. Effects of intake air pressure on P M , T M .
Preprints 109634 g009
Figure 10. Effects of intake air pressure on combustion duration, φ P m a x and φ T m a x .
Figure 10. Effects of intake air pressure on combustion duration, φ P m a x and φ T m a x .
Preprints 109634 g010
Figure 11. Effects of combustion chamber shape on cylinder pressure and heat release rate.
Figure 11. Effects of combustion chamber shape on cylinder pressure and heat release rate.
Preprints 109634 g011
Figure 12. Effects of combustion chamber shape on ignition delay period and combustion duration.
Figure 12. Effects of combustion chamber shape on ignition delay period and combustion duration.
Preprints 109634 g012
Figure 13. Effects of compression ratio on cylinder pressure and heat release rate.
Figure 13. Effects of compression ratio on cylinder pressure and heat release rate.
Preprints 109634 g013
Figure 14. Effects of compression ratio on CA10, CA50, CA90, ignition delay and combustion duration.
Figure 14. Effects of compression ratio on CA10, CA50, CA90, ignition delay and combustion duration.
Preprints 109634 g014
Figure 15. Effects of injection timing on heat release rate.
Figure 15. Effects of injection timing on heat release rate.
Preprints 109634 g015
Figure 16. Effects of injection timing on P_M.
Figure 16. Effects of injection timing on P_M.
Preprints 109634 g016
Figure 17. Effects of injection timing on ignition delay period and combustion duration.
Figure 17. Effects of injection timing on ignition delay period and combustion duration.
Preprints 109634 g017aPreprints 109634 g017b
Table 1. Basic parameters of original two-cylinder diesel engine.
Table 1. Basic parameters of original two-cylinder diesel engine.
Brand/Model Value
Type In-line, turbocharged
Number of cylinders 2
Bore Stroke (mm) 94×77
Displacement (mL) 1069
Compression ratio 18.5
Rated revolution (r/min) 3000
Rated power (kW) 14
Maximum power (kW) 15
Compression clearance height (mm) 1.2
Fuel supply mode Pump-tube-nozzle
Table 2. Engine test conditions.
Table 2. Engine test conditions.
Serial number Engine speed Percent of engine load
1 3000 r/min 100
2 3000 r/min 75
3 3000 r/min 50
4 3000 r/min 25
5 3000 r/min 0
Table 3. Boundary conditions in the test.
Table 3. Boundary conditions in the test.
Boundary conditions Range
Fuel temperature (K) 303±5
Ambient temperature (K) 298±5
Pressure difference before and after intercooler (kPa) <2
Exhaust back pressure (kPa) <6
Exhaust temperature before turbine (K) <823
Disclaimer/Publisher’s Note: The statements, opinions and data contained in all publications are solely those of the individual author(s) and contributor(s) and not of MDPI and/or the editor(s). MDPI and/or the editor(s) disclaim responsibility for any injury to people or property resulting from any ideas, methods, instructions or products referred to in the content.
Copyright: This open access article is published under a Creative Commons CC BY 4.0 license, which permit the free download, distribution, and reuse, provided that the author and preprint are cited in any reuse.
Prerpints.org logo

Preprints.org is a free preprint server supported by MDPI in Basel, Switzerland.

Subscribe

Disclaimer

Terms of Use

Privacy Policy

Privacy Settings

© 2026 MDPI (Basel, Switzerland) unless otherwise stated