Submitted:
29 April 2024
Posted:
16 May 2024
You are already at the latest version
Abstract
Keywords:
1. Forword
2. Physical Model
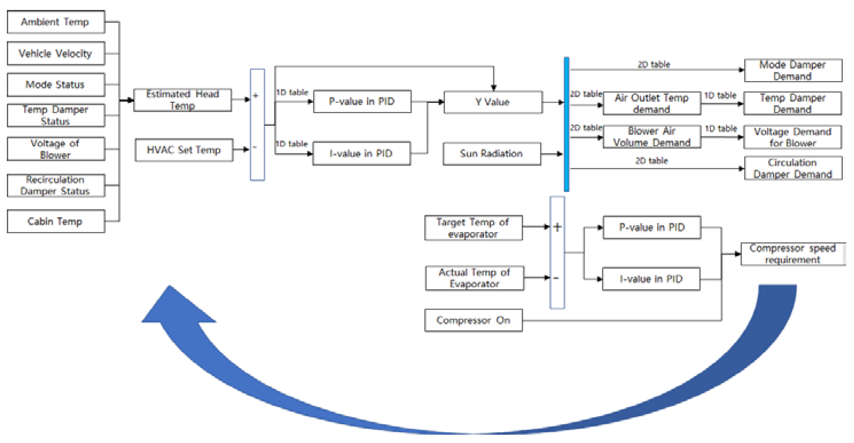
3. Air Conditioning Control Process
4. Virtual Calibration
5. Subjective Evaluation


6. Conclusions
References
- Li Mingzhe, Chen Yuhua, Li Mengwei. Application Design of Multi-point Temperature Change Real-time Recorder for Air Conditioning System of New Energy Vehicles[J]. Journal of Shangqiu Vocational and Technical College, 2020, 19, 78-81.
- Ding Peng, Wang Zhong, Ge Ruhai, st. Multi-heat Source Staged Collaborative Heating System for New Energy Vehicles[J]. Journal of Automotive Engineering, 2020, 42, 375-382.
- Li Ruiqing, Zhang Rongbiao, Bai Shoujun, st. Application of Fuzzy PID in Temperature Control of Automobile Air Conditioner[J]. Microcomputer Information (Embedded and SOC) 2008, 24, 235-237.
- Wang Qing, Tang Liping, Ou yangwenbin. Energy-saving Air-conditioning Control Algorithm Based on Thermal Comfort[J]. Journal of Donghua University (Natural Science Edition) 2010, 36, 57-60.
- LIU B L. Calibration Technology of Vehicle Powertrain Electronic Control System[M]. Beijing: China Machine Press, 2022.
- DU L. Research on Model-Based Calibration of GDI Engine[D]. Changchun: Jilin University,2013.
- ZHANG P F, LU F, YANG X F, et al. Research on Model-Based Vehicle Calibration[J]. Auto Electric, 2018(3): 21-23.
- WENIG M, ARTUKOVIC D, ARMBRUSTER C, et al. vRDE-A Virtual Extension of the RDE Tool Chain[C]// Internationals Stuttgarter Symposuim. Wiesbaden: Springer Vieweg, 2017:365-381. [CrossRef]
- NEUSSER H J, KAHRSTEDT J, DORENKAMP R, et al. Die Euro-6-Motoren des Modularen Dieselbaukastens von Volkswagen[J]. Motorechnische Zeitschrift, 2013, 74(6): 440-444+447. [CrossRef]
- WANG Z J. Model Based Calibration of Common Rail Diesel Engine[D]. Kunming: Kunming University of Science and Technology,2015.
- Fiala, D. Modelling the active system. In: Dynamic Simulation of Human Heat Transfer and Thermal Comfort (PhD thesis). Leicester, UK: IESD, De Montfort Univ., 1998, chapt. 4.













Disclaimer/Publisher’s Note: The statements, opinions and data contained in all publications are solely those of the individual author(s) and contributor(s) and not of MDPI and/or the editor(s). MDPI and/or the editor(s) disclaim responsibility for any injury to people or property resulting from any ideas, methods, instructions or products referred to in the content. |
© 2024 by the authors. Licensee MDPI, Basel, Switzerland. This article is an open access article distributed under the terms and conditions of the Creative Commons Attribution (CC BY) license (http://creativecommons.org/licenses/by/4.0/).