Submitted:
03 May 2024
Posted:
06 May 2024
You are already at the latest version
Abstract
Keywords:
1. Introduction
2. Measurements in Real Conditions of Ship Exploitation
2.1. DFDE Power Plant on LNG Ship
- normal seagoing 4 or 5 DGs (laden 5, ballast 4),
- maneuvering 2 or 3 DGs,
- cargo loading/unloading 2 DGs,
- port at idle or anchorage 1 DG.
2.2. Measurement Results as per Requested Load and Type of Fuels
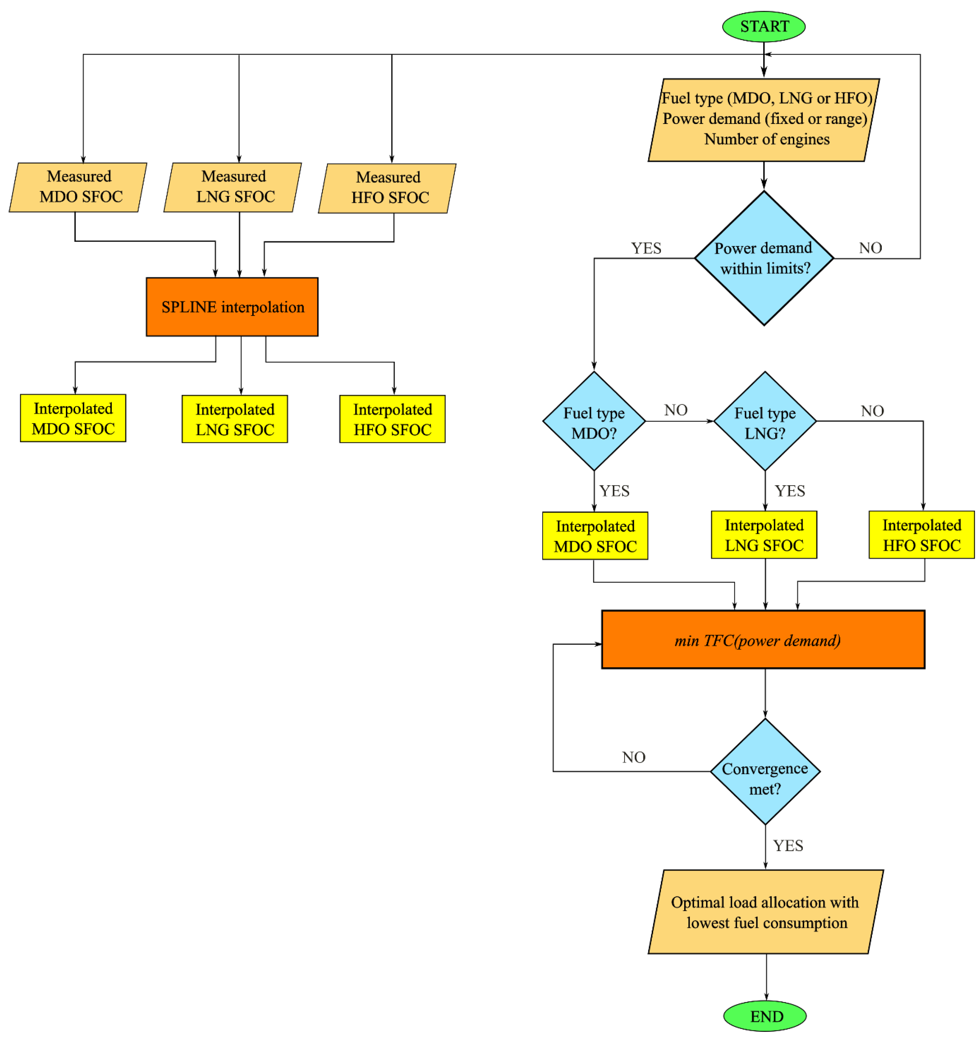
3. Optimization Model
4. Results and Discussion
4.1. Heavy Fuel Oil (HFO) Optimization Example
- Consumption at the same load (red bars): This is the case when power is evenly distributed across all engines.
- Optimized consumption (blue bars): This is the case when an optimization model recommends a specific distribution of power among the engines to achieve better fuel consumption.
- load of 10,000 kW with two engines in use used mostly for port operation (loading unloading cargo) and
- load of 23,000 kW with four engines in use used mostly for sea going (laden, ballast).
4.2. Marine Diesel Oil (MDO) Optimization Example
4.3. Liquefied Natural Gas (LNG) Optimization Example
- Standard density of gas - 0.7740 kg/m3
- NCV (net calorific value) of natural gas (volume) – 37.874 MJ/m3
5. Conclusion
Author Contributions
Funding
Institutional Review Board Statement
Informed Consent Statement
Data Availability Statement
Acknowledgments
Conflicts of Interest
References
- Martinić-Cezar, S.; Bratić, K.; Jurić, Z.; Račić, N. Exhaust Emissions Reduction and Fuel Consumption from the LNG Energy System Depending on the Ship Operating Modes. Pomorstvo 2022, 36, 338–349. [Google Scholar] [CrossRef]
- Doerry, N. Optimal Generator Set Loading for Energy EE Ciency.
- Shih, Y.C.; Tzeng, Y.A.; Cheng, C.W.; Huang, C.H. Speed and Fuel Ratio Optimization for a Dual-Fuel Ship to Minimize Its Carbon Emissions and Cost. J Mar Sci Eng 2023, 11. [Google Scholar] [CrossRef]
- Pang, B.; Liu, S.; Zhu, H.; Feng, Y.; Dong, Z. Real-Time Optimal Control of an LNG-Fueled Hybrid Electric Ship Considering Battery Degradations. Energy 2024, 296. [Google Scholar] [CrossRef]
- Zhang, B.; Jiang, Y.; Chen, Y. Research on Calibration, Economy and PM Emissions of a Marine LNG–Diesel Dual-Fuel Engine. J Mar Sci Eng 2022, 10. [Google Scholar] [CrossRef]
- Cong, Y.; Gan, H.; Wang, H.; Hu, G.; Liu, Y. Multiobjective Optimization of the Performance and Emissions of a Large Low-Speed Dual-Fuel Marine Engine Based on Mnlr-Mopso. J Mar Sci Eng 2021, 9. [Google Scholar] [CrossRef]
- Bui, K.Q.; Perera, L.P.; Emblemsvåg, J. Life-Cycle Cost Analysis of an Innovative Marine Dual-Fuel Engine under Uncertainties. J Clean Prod 2022, 380. [Google Scholar] [CrossRef]
- IMOResolutions NO x TECHNICAL CODE (2008) Technical Code on Control of Emission of Nitrogen Oxides from Marine Diesel Engines . Available online: https://wwwcdn.imo.org/localresources/en/KnowledgeCentre/IndexofIMOResolutions/MEPCDocuments/MEPC.177(58).pdf (accessed on 22 April 2024).
- Huan, T.; Hongjun, F.; Wei, L.; Guoqiang, Z. Options and Evaluations on Propulsion Systems of LNG Carriers. In Propulsion Systems; IntechOpen, 2019.
- Wärtsilä Wärtsilä 50DF; 2017.
- Mousavi, S.M.; Saray, R.K.; Poorghasemi, K.; Maghbouli, A. A Numerical Investigation on Combustion and Emission Characteristics of a Dual Fuel Engine at Part Load Condition. Fuel 2016, 166, 309–319. [Google Scholar] [CrossRef]
- Cameretti, M.C.; Tuccillo, R.; Simio, L. De; Iannaccone, S.; Ciaravola, U. A Numerical and Experimental Study of Dual Fuel Diesel Engine for Different Injection Timings. Appl Therm Eng 2016, 101, 630–638. [Google Scholar] [CrossRef]
- Wang, B.; Li, T.; Ge, L.; Ogawa, H. Optimization of Combustion Chamber Geometry for Natural Gas Engines with Diesel Micro-Pilot-Induced Ignition. Energy Convers Manag 2016, 122, 552–563. [Google Scholar] [CrossRef]
- Yang, B.; Xi, C.; Wei, X.; Zeng, K.; Lai, M.C. Parametric Investigation of Natural Gas Port Injection and Diesel Pilot Injection on the Combustion and Emissions of a Turbocharged Common Rail Dual-Fuel Engine at Low Load. Appl Energy 2015, 143, 130–137. [Google Scholar] [CrossRef]
- Lounici, M.S.; Loubar, K.; Tarabet, L.; Balistrou, M.; Niculescu, D.C.; Tazerout, M. Towards Improvement of Natural Gas-Diesel Dual Fuel Mode: An Experimental Investigation on Performance and Exhaust Emissions. Energy 2014, 64, 200–211. [Google Scholar] [CrossRef]
- Di Blasio, G.; Belgiorno, G.; Beatrice, C. Effects on Performances, Emissions and Particle Size Distributions of a Dual Fuel (Methane-Diesel) Light-Duty Engine Varying the Compression Ratio. Appl Energy 2017, 204, 726–740. [Google Scholar] [CrossRef]
- Li, W.; Liu, Z.; Wang, Z. Experimental and Theoretical Analysis of the Combustion Process at Low Loads of a Diesel Natural Gas Dual-Fuel Engine. Energy 2016, 94, 728–741. [Google Scholar] [CrossRef]
- Mustafi, N.N.; Raine, R.R.; Verhelst, S. Combustion and Emissions Characteristics of a Dual Fuel Engine Operated on Alternative Gaseous Fuels. Fuel 2013, 109, 669–678. [Google Scholar] [CrossRef]
- Bora, B.J.; Saha, U.K.; Chatterjee, S.; Veer, V. Effect of Compression Ratio on Performance, Combustion and Emission Characteristics of a Dual Fuel Diesel Engine Run on Raw Biogas. Energy Convers Manag 2014, 87, 1000–1009. [Google Scholar] [CrossRef]
- Cuevas Erik and Luque, A. and Luque, A. and E.H. Spline Interpolation. In Computational Methods with MATLAB®; Springer Nature Switzerland: Cham, 2024; pp. 151–177. ISBN 978-3-031-40478-8. [Google Scholar]

















| Engine parameters | Specifications |
|---|---|
| Cylinder No (-) | 8 |
| Cylinder diameter (mm) | 510 |
| Stroke (mm) Compression ratio (-) Speed (rpm/min) MCR - Power (kW) Fire order (-) Mean effective pressure (bar) Ignition pressure (bar) |
600 13.3 514 8,000 1-4-7-6-8-5-2-3 19 190 |
| LOAD | Configuration | SFOC | Consumption | ||
|---|---|---|---|---|---|
| (g/kWh) MDO |
(MT/day) MDO |
Daily savings (%) (MT) |
|||
| 9,000 kW | 2 engine equally sharing load (2 x 4,500 kW) | 2 x 220.1 | 49.24 | < 6.28 | 2.91 |
| 2 engine adjusted load (1 x 6,600 kW / 1 x 2,400 kW) | 1 x 204.9 / 1 x 250.4 | 46.33 | > 5.90 | ||
| 15,000 kW | 3 engine equally sharing load (3 x 5,000kW) | 3 x 223.5 | 80.97 | < 4.34 | 3.37 |
| 3 engine adjusted load (2 x 6,600 kW / 1 x 1,800 kW) | 2 x 204.9 / 1 x 257.3 | 77.6 | > 4.16 | ||
| 21,600 kW | 4 engine equally sharing load (4 x 5,400 kW) | 4 x 215.4 | 112.77 | < 2.43 | 2.68 |
| 4 engine adjusted load (3 x 6,600kW / 1 x 1,900 kW) | 3 x 204.9 / 1 x 257.3 | 110.09 | > 2.37 | ||
Disclaimer/Publisher’s Note: The statements, opinions and data contained in all publications are solely those of the individual author(s) and contributor(s) and not of MDPI and/or the editor(s). MDPI and/or the editor(s) disclaim responsibility for any injury to people or property resulting from any ideas, methods, instructions or products referred to in the content. |
© 2024 by the authors. Licensee MDPI, Basel, Switzerland. This article is an open access article distributed under the terms and conditions of the Creative Commons Attribution (CC BY) license (https://creativecommons.org/licenses/by/4.0/).