Preprint
Review

This version is not peer-reviewed.

Wheelchair Badminton: A Narrative Review of Its Specificities

A peer-reviewed article of this preprint also exists.

Submitted:

12 January 2024

Posted:

15 January 2024

You are already at the latest version

Abstract
This narrative review aims to provide a comprehensive overview of the scientific literature on wheelchair badminton and its distinctive aspects, encompassing abilities and disabilities, propulsion technique, and the use of a racket. The relatively young history of wheelchair badminton is reflected in the scarcity of scientific studies within this domain, highlighting the need for further investigation. The review systematically covers existing articles on wheelchair badminton, offering a nearly exhaustive compilation of knowledge in this area. Findings suggest that WH2 athletes engage in more intense matches with a higher frequency of offensive shots compared to WH1 athletes. Moreover, backward propulsion induces distinct physiological responses and alterations in propulsion kinematics, potentially leading to performance decrements. The use of a badminton racket further influences propulsion kinetics and kinematics, potentially impacting performance and injury risk. Further research is imperative to explore additional perspectives, address existing gaps, and expand the scope of study within the wheelchair badminton domain. This narrative review serves as a foundation for future investigations, emphasizing the necessity of continued research to enhance our understanding of wheelchair badminton.
Keywords: 
;  ;  ;  ;  
Subject: 
Physical Sciences  -   Other

1. Introduction

Badminton is a globally popular sport with recognized physical and mental health benefits [1]. However, physical disabilities often hinder individuals from engaging in this activity. Wheelchair badminton (wheelchair badminton) emerged as an adapted form of the sport, facilitating the participation of individuals with physical disabilities, even in competitive settings, thereby allowing them to experience the advantages of badminton [2]. Originating in the 1990s, wheelchair badminton started when several German athletes became interested in adapting the rules of able-bodied badminton to allow for the inclusion of individuals with disabilities [3]. wheelchair badminton follows the rules established and unified worldwide by the BWF and is similar to able-bodied badminton. The reduced number of athletes enables gender and disability inclusivity [3]. Despite being a relatively recent discipline, wheelchair badminton has witnessed substantial international growth, marked by world championships and its inclusion in the 2021 Tokyo Paralympic Games.
Several specificities unique to wheelchair badminton exist. The classification system, specific to wheelchair badminton, includes the creation of two wheelchair classes with characteristics unique to each class and refer to the abilities and disabilities of each athlete. Athletes are also subjected to movements specific to this sport: alternating forward and backward propulsion with little or no lateral movement. Finally, the equipment used in wheelchair badminton practice does not differ from regular badminton and athletes have to propel with the use of a rackets [4]. We know that the use of a racket can have an impact on an athlete's performance, as shown by studies carried out in the closely related discipline of wheelchair tennis [5,6,7]. Thus, this narrative review aims to provide an overview of the literature on wheelchair badminton and its specificities: the abilities of the athlete’s regarding their classification, the type of propulsion and the use of a racket.

2. Materials and Methods

The present narrative review is a systematic examination of the various specific features of wheelchair badminton: the use of a racket to propel the wheelchair, the sport's specific classification and the predominantly forward- and backward-propelled movements. Given the novelty of this sport, the paucity of scientific studies available, and based on the narrative review by Bakatchina et al. [8] a narrative review was considered to be methodologically more appropriate than a systematic review. This review provides an overview of current knowledge to guide future research in this field.

3. Abilities and disabilities

Sport classification in the field of disability is crucial and aim is to equalize opportunities and thus create fairer competitions for everyone. Since a player's disability limits their ability to play a sport, this limitation must be recognized and therefore requires classification [9]. The wheelchair badminton classification was created by the BWF to meet the requirements of the International Paralympic Committee Athlete Classification Code 2015 and international standards. The system is highly inclusive since it allows people with various disabilities to play wheelchair badminton. In the case of this review, we will only focus on the classes concerning wheelchair users in their sports practices. These athletes can be categorized into two classes: wheelchair 1 (WH1) and wheelchair 2 (WH2). The WH1 class corresponds to manual wheelchair users with abdominal and lower limb paralysis, while the WH2 class corresponds to users with abdominal capabilities but lower limb paralysis with partial sensation and who may sometimes move in a vertical position using crutches or prostheses, but only practice the sport in a wheelchair [3,10,11]. The differentiation between the two classes of wheelchair users lies in their abilities. The abilities of athletes according to their classification were studied through temporal and technical aspects in two different studies, which are two important characteristics of athletes’ performance [12,13].

3.1. Temporal effect

The following temporal parameters were measured in both studies [12,13]:
-
- Total playing time: time between the first game service to the last point of the game
-
- Rallye time: time between contact with shuttle during service and end of point
-
- Effective time: time accounted for the sum of rallies
-
- Working density: ratio between the effective time and the rest time
-
- Work load: ratio between the total playing time and the effective time and displays the working relationship during the game. The lower the value, the greater the intensity of the game.
The comparison of these temporal parameters between the classes, depending on the study under consideration, is presented in Table 1.
From a temporal standpoint, the studies demonstrate that matches involving WH2 athletes exhibit greater intensity than those involving WH1 athletes [12,13]. As proposed by Strapasson et al. [13], this may be associated with a reduced number of strokes executed at a faster pace, decreased rally duration, and increased time required to retrieve grounded shuttlecocks, consequently extending the pause time for WH1 athletes. Thus, limitations in trunk mobility in WH1 athletes appear to directly impact the dynamics of badminton matches [13].
These results must be taken into consideration during athletes' training to offer them something that aligns perfectly with their needs. Given these specificities, WH1 athletes should train for shorter periods and less intensively than WH2 athletes, to avoid athlete fatigue due to overtraining.

3.2. Technical effect

The studies measured several technical parameters defined in Table 2.
In wheelchair badminton, strokes such as the drive and smash are considered aggressive, attacking strokes. Conversely, strokes such as block and clear are considered defensive. The comparison of technical parameters between the classes, depending on the study under consideration, is presented in Table 3.
Among the large number of different technical parameters measured, it seems that WH2 athletes employed more aggressive stroke (net-shot, drive and smash) in contrast to the WH1 athletes and execute more total strokes than WH1 players [12,13]. Given that WH2 athletes have more effective time at their disposal than WH1 athletes, we can assume that this accounts for their greater number of total strokes. As for drives, smashes, and net-shots, they necessitate either significant forward flexion of the trunk or backward extension. It is reasonable to infer that the trunk instability of WH1 athletes restricts their proficiency in executing strokes that demand greater postural control. Strategies for placement on the court could be envisaged, considering the technical specificities of the athletes, particularly in doubles. The progression of knowledge warrants the imperative for additional studies to not only fortify but also augment these analytical insights.
However, the variability in results pertaining to technical parameters across various studies is evident, despite the alignment in the parameters under investigation. These discrepancies may be attributed to differences in the number of matches analyzed. For instance, Strapasson [13] scrutinized 20 matches, whereas Mota Ribeiro & Almeida [12] examined 25. Furthermore, the heterogeneity of player skill levels, spanning from international to national standards, across different studies could potentially contribute to the observed disparities. Given these substantial variations, establishing definitive technical characteristics specific to athlete classifications is beset with inherent complexities. Due to the disparities in results, elucidating the differences between WH1 and WH2 athletes is challenging.

4. Propulsion technique

The practice of wheelchair badminton and its internal logic imposes movements on the players: the athletes successively repeat forward and backward propulsion. Four studies have looked at backward propulsion with a view to preventing the risk of injury (14–17). Indeed, since forward propulsion is predominantly used by wheelchair users, it leads to overuse of the upper limbs, which can accentuate the risk of secondary pathologies such as tendonitis or rotator cuff syndromes [14,15,16,17]. Backward propulsion has been designed as a protective solution to the over-use of forward propulsion. In the context of wheelchair badminton, backward propulsion is mandatory and frequently used. Its study is therefore a necessity, both for injury prevention and athlete performance.

4.1. Physiological effect

The studies by Linden et al. [14], Salvi et al. [15] measured their variables at different imposed rolling resistance, and Mason et al. [16] at different imposed speeds. To facilitate understanding of the results presented, we will refer to an overall significant effect. The comparative analysis of physiological parameters obtained for forward and backward propulsion is presented in Table 4.
The findings of studies conducted by Mason et al. [16] and Salvi et al. [15] indicate that backward propulsion induces higher cardiorespiratory responses, overall intensity of effort, physiological stress, metabolic load, and rating of perceived exertion at high imposed rolling resistance or speeds [15,16]. Indeed, oxygen uptake and heart rate increase in backward propulsion [15,16], as well as the pulmonary ventilation, blood lactate and rating of perceived exertion [15]. As Mason et al. [16] noted, these findings may be attributed to an ergonomic wheelchair configuration not suited for backward propulsion. In fact, wheelchair seats are typically positioned to optimize forward propulsion, which could potentially increase the physiological demands on the athlete in the opposite propulsion direction. In view of these results, it would be interesting to work on specialized muscle strengthening on the muscles activated during backward propulsion, to limit the physiological effects of this propulsion. It would also be possible to modify the wheelchair seat to facilitate backward propulsion. But further studies are needed because the ones presented in this section were carried out only in the laboratory on able-bodied subjects, not on wheelchair badminton players under ecological conditions.
However, those results are at odds with the findings of Linden et al. [14]. Indeed, Linden et al. [14] note an increase in oxygen uptake and pulmonary ventilation in forward propulsion compared to backward propulsion, while Salvi et al. [15] and Mason et al. [16] show the opposite. The protocol employed in Linden et al.'s [14] study may account for these disparities in outcomes. Indeed, Linden et al. [14] utilized a setup where a stool was placed between two independently moving wheelchair wheels on an ergometer to simulate wheelchair propulsion instead of using an actual wheelchair. This configuration failed to accurately replicate the characteristics of wheelchair propulsion. Notably, the device used by Linden et al. [14] lacked a backrest. The absence of a backrest could have encouraged the use of back extensors, which are beneficial during backward propulsion, but may have negatively impacted forward propulsion especially at high rolling resistances or speeds [15,16]. An experiment so far from a real wheelchair propulsion condition can have impacts on the results obtained.

4.2. Biomechanic effect

Three studies were conducted to examine the effects of propulsion direction on kinematics and propulsion technique with several different parameters measured (14–16). As previously mentioned, the studies measured their variables at different imposed rolling resistance (14,15) or speeds (16). To facilitate understanding of the results, we will refer to an overall significant effect. The comparative analysis of propulsion technique parameters obtained for forward and backward propulsion is presented in Table 5.
The results of these studies show that backward propulsion leads to challenges in applying sufficient forces on the handrim, necessitating adjustments in the propulsion movement's kinematics, especially at high rolling resistances or speeds [14,15,16]. Indeed, the findings of the study conducted by Mason et al. [16] reveal an increase in the forces (peak and mean resultant forces, mean tangential force, peak and mean radial forces, vertically downward maximal force and mean lateral force) generated at the handrim during forward propulsion compared to backward propulsion, along with an increase in the rate of force development. It is noteworthy that the minimum vertically downward force is the only force to exhibit a higher value in backward propulsion than in forward propulsion, although it does not contribute significantly to wheelchair propulsion. Additionally, the study identified a substantial increase in push time, strike rate, and push frequency in backward propulsion compared to forward propulsion, indicating a significant alteration in propulsion technique in this configuration [14,15]. These changes could lead to reduced performance in a sporting context. Indeed, it could be difficult to reach maximum velocities if the forces required to propel the wheelchair are not sufficiently applied. These findings further underscore the importance of adapting wheelchair ergonomics, especially the seat, to accommodate both forward and backward propulsion. Moreover, identifying individual challenges with backward propulsion could open the door to strategically adjusting the athlete's positioning on the field to effectively address these issues. But further studies are needed in a sporting and ecological context.
However, it is important to note that Linden et al. [14] observed an increase in mechanical efficiency in backward propulsion compared to forward propulsion, indicating an increase in propulsion efficiency. As mentioned in the preceding section, this result should be interpreted cautiously due to the experimental protocol significantly deviating from ecological conditions, posing a potential impact on the obtained outcomes. Also noteworthy is that Mason et al. [16] found a higher effective force fraction in backward propulsion compared to forward propulsion, contrary to their previous findings. The authors explain that this increase in the fraction of effective force may result from a modification in the "grasping" technique, characterized by a slower and more extended approach, reinforced by an increase in vertically downward force [16]. This suggests that less force was wasted during backward propulsion, although it does not necessarily imply greater efficiency compared to forward propulsion [16].

5. Use of the racket

The use of the racket is a particularity of wheelchair badminton, which athletes cannot abstain from. Therefore, it is interesting to evaluate the impact of this badminton racket on their propulsion. Although it is not possible to eliminate the BR during propulsion, potential solutions include modifying the ergonomics of the wheelchair handrim or adjusting the grip of the racket and handrim. Additionally, adaptations in athletes' physical preparation could be implemented to account for the impact of the racket. Thus, a better understanding of this tool and its implications could lead to beneficial modifications in athletes' performance and contribute to reducing the risk of injuries.

5.1. Kinematic effect

One study focused on examining the influence of employing a badminton racket on the propulsion's kinematics [17]. Their results concerning the kinetic parameters of propulsion reveal that the use of the racket alters the force application on the handrim in a manner that increases generated forces while decreasing the efficiency of propulsion [17]. In fact, their study revealed that the rate of rise, maximum power output, and push angle are higher during racket condition compared to the without racket [17]. Furthermore, the maximal propulsive moment increases in racket conditions, associated with an elevation in maximal total force and a reduction in the fraction of effective force. This suggests that, while the propulsive moment increases, non-contributory forces to the propulsion, such as radial force, increase equivalently or even more, resulting in a decrease in the fraction of effective force and, consequently, a reduction in the efficiency of athlete propulsion. According to Alberca et al. [17], these kinetic findings can be explained by the coupling between the hand holding the racket and the handrim. The challenge of gripping on the handrim with the presence of the racket compels athletes to adapt their propulsion kinetics. This adaptation involves increasing the forces and power exerted on the handrim to sustain a consistent velocity. This could lead to a reduction in performance as well as an increase in injury risks. It would be intriguing to explore the development of new handrim coverings for athletes, aiming to enhance the friction between the racket handle and the handrim, thereby mitigating coupling challenges between the two.
However, it should be noted that the study by Alberca et al. [17] was conducted with novice able-bodied participants who received wheelchair badminton training. Considering these findings, an investigation into the utilization of the badminton racket among a population of wheelchair badminton athletes would be relevant.

5.2. Temporal effect

The same study as previous focused on examining the influence of using a badminton racket on the propulsion's temporals [17]. Their temporal findings suggest an alteration in the propulsion motion when employing a racket [17]. Specifically, it seems that the motion becomes shorter and quicker with the use of a racket because push time, cycle time and push angle decrease without racket compared to with racket [17]. In their study, Alberca et al. [17] suggest that these temporal results can be attributed to challenges in coordinating the hand holding the racket with the handrim, as well as the weight of the racket. Indeed, the difficulties in grasping the handrim with the racket, coupled with its weight, may lead athletes to shorten their propulsion gesture, resulting in an increase in their speed of movement. This adjustment could result in a diminished and less efficient force application to the handrim, potentially compromising the athlete's performance. Training with feedback could be proposed to optimize the backward propulsion gesture. Nonetheless, as previously mentioned, additional investigations.
This adjustment could result in a diminished and less efficient force application to the handrim, potentially compromising the athlete's performance. Training with feedback could be proposed to optimize the backward propulsion gesture. Nonetheless, as previously mentioned, additional investigations.

5.3. Muscular effect

Only a short communication addressed the impact of the racket on muscular parameters during wheelchair propulsion [18]. Their findings highlight that the muscle hardness of the ulnar carpi flexor and deoxygenated hemoglobin are greater with the racket compared to the condition without the racket. They also added that the number of sprints performed in propulsion with a racket was reduced compared with propulsion without a racket. Since this is a short communication, explaining the results is challenging. Nevertheless, these initial results seem to indicate that propulsion with a racket increases the load on the upper limb holding the racket and increases athlete fatigue. Further studies are needed to gain a better understanding of the underlying mechanisms of the racket’s impact on the muscles.

6. Discussion

The aim of this narrative review was to provide an overview of the scientific literature on wheelchair badminton and its specificities, including abilities and disabilities, propulsion technique, and the use of a racket. The history of wheelchair badminton shows that this sport is relatively young, which is confirmed by the lack of scientific studies made in this field. Indeed, this review relates in an almost exhaustive way the articles on the topic of the wheelchair badminton.
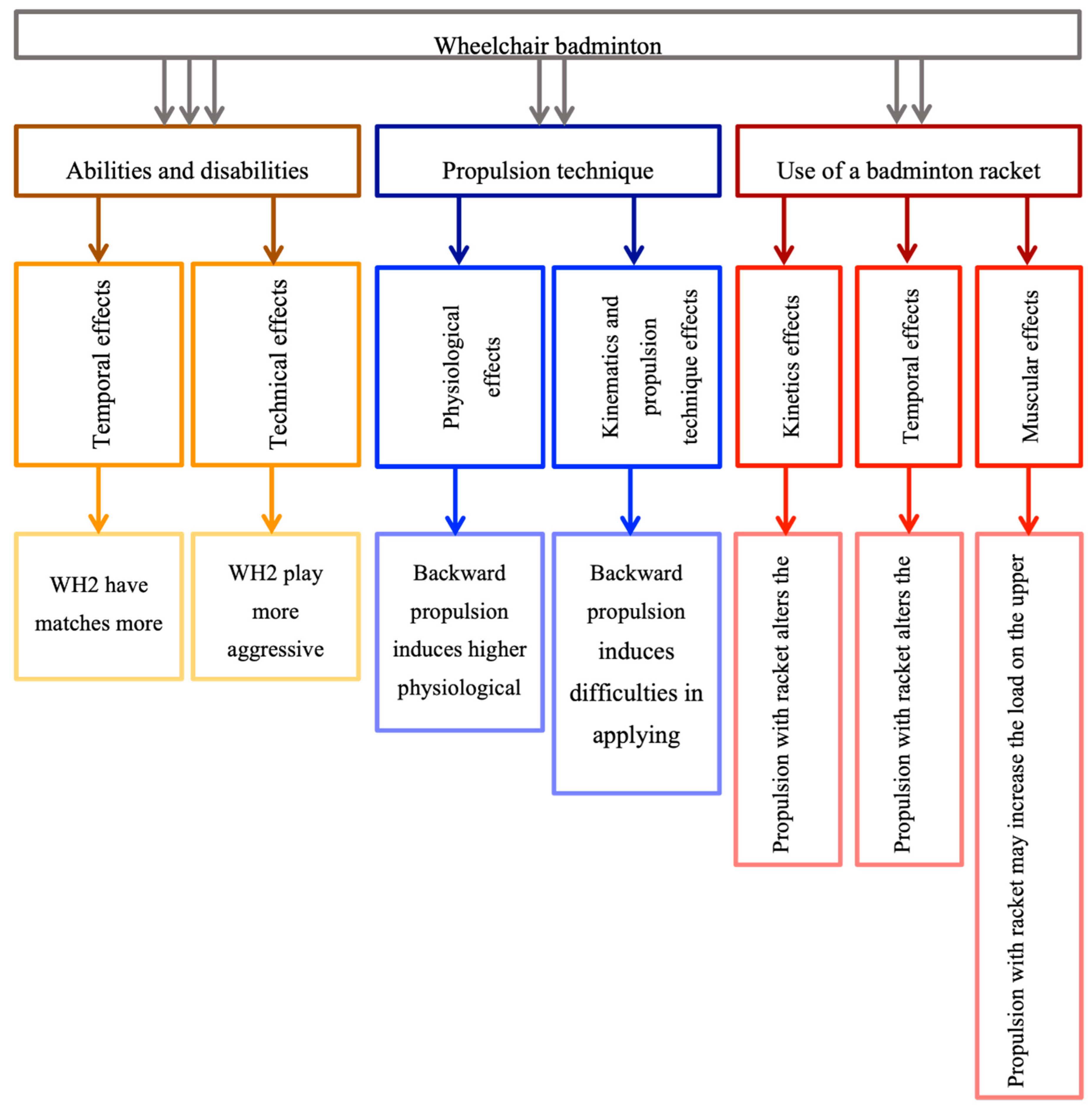
These various studies represent valuable contributions for sports practitioners and a better understanding of this discipline. Indeed, the synthesis of these studies shows that WH2 athletes play more intense matches and more offensive shots than WH1 athletes, that backward propulsion induces an increase in physiological responses and a modification of propulsion kinematics compared to forward propulsion, which can lead to performance decreases, and that the use of a badminton racket modifies propulsion kinetics and kinematics in a way that could reduce performance and increase the risk of injury. The Figure 1 summarizes the main findings of this study.
However, it is important to note that no biomechanical characteristics are known for the two classes of wheelchair badminton, and studies concerning propulsion technique and racket use have been carried out in the laboratory on able-bodied subjects, or in the field with novice able-bodied subjects. Therefore, further research is necessary to explore other perspectives and expand the field of study in the wheelchair badminton domain.
Figure 1. Main findings of the narrative review.
Figure 1. Main findings of the narrative review.
Preprints 96250 g001
Considering these results, several perspectives for research and development emerge. Indeed, comparing, and characterizing athletes based on their classification could allow for more precise adjustments to their training programs and match strategies. Beyond this aspect, a kinematic characterization of the different classes could give rise to an additional objective tool for the athlete classification process. Given that wheelchair badminton remains a relatively young sport, the limited development of its classification system underscores the potential importance of integrating an objective on-field measure to determine athletes' classes, thereby constituting an asset. Regarding propulsion directions, an in-depth study with wheelchair badminton players could clarify the potentially negative impact of backward propulsion compared to forward propulsion, leading to ergonomic adaptations of the wheelchair to optimize performance in both propulsion directions. A modification to the wheelchair's backrest could enhance performance in backward propulsion while preserving advantages for forward propulsion. Finally, concerning racket usage, it would be conceivable to explore the effect on wheelchair badminton athletes and test modifications such as changes to the shape of the handgrip, the use of new materials for its coating, or the introduction of new grips on the racket handle to improve the grip between the hand and the handrim.

Funding

This work was supported by a French government grant, managed by the Agence Nationale de la Recherche (ANR) under the "France 2030" program, reference ANR-19-STHP-0005.

Acknowledgments

The authors of this study certify that the results of the study are presented clearly, honestly, and without fabrication, falsification, or inappropriate data manipulation, and statement that results of the present study do not constitute endorsement by ACSM.

Conflicts of Interest

The authors declare no conflicts of interest. The funders had no role in the design of the study; in the collection, analyses, or interpretation of data; in the writing of the manuscript; or in the decision to publish the results. The authors alone are responsible for the written content of this article.

References

  1. Cabello-Manrique, D.; Lorente, J.A.; Padial-Ruz, R.; Puga-González, E. Play Badminton Forever: A Systematic Review of Health Benefits. IJERPH. 2022, 19, 9077. [Google Scholar] [CrossRef] [PubMed]
  2. Hawkins, C.; Coffee, P.; Soundy, A. Considering how athletic identity assists adjustment to spinal cord injury: a qualitative study. Physiotherapy. 2014, 100, 268–74. [Google Scholar] [CrossRef] [PubMed]
  3. Janiaczyk, M. Para-badminton – sport for people with disabilities. Physiotherapy [Internet]. 2015 Jan 1 [cited 2020 Nov 17];23(4). Available from: http://www.degruyter.com/view/j/physio.2015.23.issue-4/physio-2015-0018/physio-2015-0018.xml.
  4. BWF. BWF Statutes, Section 4.1: LAWS OF BADMINTON. [Internet]. 2020. Available online: https://cdn.auckland.ac.nz/assets/auckland/on-campus/facilities-and-services/sport-and-recreation/sport/interfaculty-sports/BWF%20Laws%20of%20Badminton.pdf.
  5. de Groot, S.; Bos, F.; Koopman, J.; Hoekstra, A.E.; Vegter, R.J.K. Effect of holding a racket on propulsion technique of wheelchair tennis players. Scandinavian Journal of Medicine & Science in Sports. 2017 Sep;27, 918–24. [CrossRef]
  6. Goosey-Tolfrey, V.; Moss, A. Wheelchair Velocity of Tennis Players during Propulsion with and Without the Use of Racquets. Adapted Physical Activity Quarterly. 2005, 22, 291–301. [Google Scholar] [CrossRef]
  7. Alberca, I.; Chénier, F.; Astier, M.; Watelain, É.; Vallier, J.M.; Pradon, D.; et al. Sprint performance and force application of tennis players during manual wheelchair propulsion with and without holding a tennis racket. Jan YK, editor. PLoS ONE 2022, 17, e0263392. [Google Scholar] [CrossRef]
  8. Bakatchina, S.; Weissland, T.; Faupin, A. Les dispositifs d’évaluation des parasportifs pratiquant des sports de petits terrains en fauteuil roulant manuel. Benguigui N, Boiché J, Grosprêtre S, Guillot A, Lepers R, Scelles N, et al., editors. Mov Sport Sci/Sci Mot. 2021, 114, 55–69. [Google Scholar] [CrossRef]
  9. Vanlandewijck, Y.C.; Evaggelinou, C.; Daly, D.J.; Verellen, J.; Van Houtte, S.; Aspeslagh, V.; et al. The relationship between functional potential and field performance in elite female wheelchair basketball players. Journal of Sports Sciences 2004, 22, 668–75. [Google Scholar] [CrossRef]
  10. Latino, F.; Peluso Cassese, F.; Tafuri, D. BADMINTON: FROM COMPETITIVE MOTOR ACTIVITY TO INCLUSIVE DIDACTICS. Acta Medica Mediterranea. 2018, 30, 1521–4. [Google Scholar] [CrossRef]
  11. BWF. BWF Statutes, Section 5.5.5: PARA BADMINTON CLASSIFICATION REGULATIONS. BWF. [Internet]. 2020. Available online: https://extranet.bwfbadminton.com/docs/document-system/81/1466/1471/Section%205.5.5%20-%20Para%20Badminton%20Classification%20Regulations.pdf.
  12. Mota Ribeiro, de Almeida. Performance analysis in wheelchair para-badminton matches. International Journal of Racket Sports Science. 2020, 2, 22–31. [CrossRef]
  13. Strapasson, A.M. Are Technical and Timing Components in Para-Badminton Classifications Different? A M. 2021, 3, 6. [Google Scholar] [CrossRef]
  14. Linden, A.L.; Holland, G.J.; Loy, S.F.; Vincent, W.J. A physiological comparison of forward vs reverse wheelchair ergometry. Med Sci Sports Exerc. 1993, 25, 1265–8. [Google Scholar] [CrossRef] [PubMed]
  15. Salvi, F.J.; Hoffman, M.D.; Sabharwal, S.; Clifford, P.S. Physiologic comparison of forward and reverse wheelchair propulsion. Archives of Physical Medicine and Rehabilitation. 1998, 79, 36–40. [Google Scholar] [CrossRef] [PubMed]
  16. Mason, B.S.; Lenton, J.P.; Goosey-Tolfrey, V.L. The physiological and biomechanical effects of forwards and reverse sports wheelchair propulsion. The Journal of Spinal Cord Medicine. 2015, 38, 476–84. [Google Scholar] [CrossRef] [PubMed]
  17. Alberca, I.; Chénier, F.; Astier, M.; Combet, M.; Bakatchina, S.; Brassart, F.; et al. Impact of Holding a Badminton Racket on Spatio-Temporal and Kinetic Parameters During Manual Wheelchair Propulsion. Front Sports Act Living 2022, 4, 862760. [Google Scholar] [CrossRef]
  18. Fukui, K.; Yukio, U.; Noriaki, M.; Masanori, M.; Junpei, S. The difference of muscle fatigue in forearm during propelling a wheelchair with and without a badminton racquet. Gait & Posture. 2020, 81, 103–4. [Google Scholar] [CrossRef]
Table 1. Results of the comparison of temporal parameters between WH1 and WH2 depending on the study.
Table 1. Results of the comparison of temporal parameters between WH1 and WH2 depending on the study.
Preprints 96250 i001
With WH2>WH1: the measured parameter is significantly higher for class WH2 compared to class WH1; WH2<WH1: the measured parameter is significantly higher for class WH1 compared to class WH2; NS: non-significant; /: not measured by the study; p: p-value; ES: effect size.
Table 2. Definition of the various technical parameters measured.
Table 2. Definition of the various technical parameters measured.
Preprints 96250 i002
Table 3. Results of the comparison of the number of strokes per technical parameter between WH1 and WH2 depending on the study.
Table 3. Results of the comparison of the number of strokes per technical parameter between WH1 and WH2 depending on the study.
Preprints 96250 i003
With WH2>WH1: the measured parameter is significantly higher for class WH2 compared to class WH1; WH1>WH2: the measured parameter is significantly higher for class WH1 compared to class WH2; NS: non-significant; /: not measured by the study; p: p-value; ES: effect size.
Table 4. Results of the comparison of physiological parameters between forward propulsion and backward propulsion depending on the study.
Table 4. Results of the comparison of physiological parameters between forward propulsion and backward propulsion depending on the study.
Preprints 96250 i004
With FP>BP: the measured parameter is significantly higher for the forward propulsion compared to the backward propulsion; BP>FP: the measured parameter is significantly higher for the backward propulsion compared to the forward propulsion; NS: non-significant; /: not measured by the study.
Table 5. Results of the comparison of force and technical propulsion parameters between forward propulsion and backward propulsion depending on the study.
Table 5. Results of the comparison of force and technical propulsion parameters between forward propulsion and backward propulsion depending on the study.
Preprints 96250 i005
With FP>BP: the measured parameter is significantly higher for the forward propulsion compared to the backward propulsion; BP>FP: the measured parameter is significantly higher for the backward propulsion compared to the forward propulsion; NS: non-significant; /: not measured by the study.
Disclaimer/Publisher’s Note: The statements, opinions and data contained in all publications are solely those of the individual author(s) and contributor(s) and not of MDPI and/or the editor(s). MDPI and/or the editor(s) disclaim responsibility for any injury to people or property resulting from any ideas, methods, instructions or products referred to in the content.
Copyright: This open access article is published under a Creative Commons CC BY 4.0 license, which permit the free download, distribution, and reuse, provided that the author and preprint are cited in any reuse.
Prerpints.org logo

Preprints.org is a free preprint server supported by MDPI in Basel, Switzerland.

Subscribe

Disclaimer

Terms of Use

Privacy Policy

Privacy Settings

© 2026 MDPI (Basel, Switzerland) unless otherwise stated