Submitted:
25 August 2024
Posted:
27 August 2024
You are already at the latest version
Abstract
Keywords:
1. Introduction
2. Double Stern Gerlach Spin Entanglement

3. Minimization of Casimir-Polder Interaction
4. Conditions for Maximal Entanglement

5. Inferences and Semiclassical Models

Quantized Gravitational Field Theory
Gravitational Action
Dimensional Analysis
Power Counting Renormalizability
- Super-Renormalizable:
- Renormalizable:
- Non-Renormalizable:
Acknowledgments
Appendix A. Entanglement Witness

Appendix B. Density Matrix Calculations
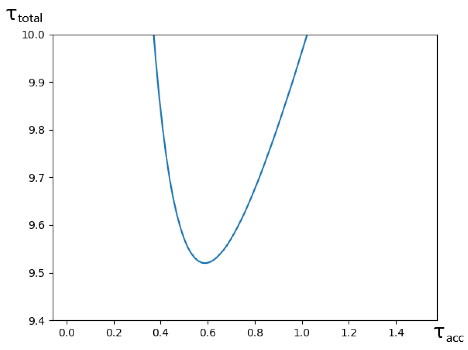
Appendix C. Minimization of Time Taken

Appendix D. Energy Cutoff for pQG
| Quantity | SI Units | Natural Units | Conversions |
| Force | 1 Newton = | ||
| Mass | E | 1 = | |
| Length | m | 1 m = |
References
- Macías, A. On the incompatibility between general relativity and quantum theory. 2008.
- Bose, S.; Mazumdar, A.; Morley, G.W.; Ulbricht, H.; Toro, M.; Paternostro, M.; Geraci, A.A.; Barker, P.; Kim, M.S.; Milburn, G.J. Spin Entanglement Witness for Quantum Gravity. Physical review letters 2017, 119 24, 240401. [Google Scholar] [CrossRef]
- Schut, M.; Grinin, A.; Dana, A.; Bose, S.; Geraci, A.A.; Mazumdar, A. Relaxation of experimental parameters in a Quantum-Gravity Induced Entanglement of Masses Protocol using electromagnetic screening. 2023.
- Nielsen, M.A.; Chuang, I.L. Quantum Computation and Quantum Information; Cambridge University Press, 2000.
- Lichnerowicz, M.A.; Tonnelat, M.A., Eds. Proceedings, Les théories relativistes de la gravitation : actes du colloque international (Relativistic Theories of Gravitation): Royaumont, France, June 21-27, 1959, Paris, 1962. CNRS.
- Rosenfeld, L. On quantization of fields. Nucl. Phys. 1963, 40, 353–356. [Google Scholar] [CrossRef]
- Wald, R.M. Trace anomaly of a conformally invariant quantum field in curved spacetime. Phys. Rev. D 1978, 17, 1477–1484. [Google Scholar] [CrossRef]
- Eppley, K.R.; Hannah, E. The necessity of quantizing the gravitational field. Foundations of Physics 1977, 7, 51–68. [Google Scholar] [CrossRef]
- Page, D.N.; Geilker, C.D. Indirect Evidence for Quantum Gravity. Physical Review Letters 1981, 47, 979–982. [Google Scholar] [CrossRef]
- Lowe, D.A.; Thorlacius, L. Semiclassical dynamics of Hawking radiation. Classical and Quantum Gravity 2023, 40, 205006. [Google Scholar] [CrossRef]
- Martí n, R.; Verdaguer, E. Stochastic semiclassical gravity. Physical Review D 1999, 60. [Google Scholar]
- Ashtekar, A.; Bianchi, E. A short review of loop quantum gravity. Reports on Progress in Physics 2021, 84. [Google Scholar] [CrossRef] [PubMed]
- Seiberg, N.; Witten, E. String theory and noncommutative geometry. Journal of High Energy Physics 1999, 1999, 032–032. [Google Scholar] [CrossRef]
- Hawking, S.; Israel, W. General Relativity: an Einstein Centenary Survey; 2010.
- Peskin, M.E.; Schroeder, D.V. An Introduction to quantum field theory; Addison-Wesley: Reading, USA, 1995. [Google Scholar]
- Zee, A. Quantum field theory in a nutshell; 2003.
Disclaimer/Publisher’s Note: The statements, opinions and data contained in all publications are solely those of the individual author(s) and contributor(s) and not of MDPI and/or the editor(s). MDPI and/or the editor(s) disclaim responsibility for any injury to people or property resulting from any ideas, methods, instructions or products referred to in the content. |
© 2024 by the authors. Licensee MDPI, Basel, Switzerland. This article is an open access article distributed under the terms and conditions of the Creative Commons Attribution (CC BY) license (http://creativecommons.org/licenses/by/4.0/).