Submitted:
10 November 2023
Posted:
13 November 2023
You are already at the latest version
Abstract
Keywords:
1. Introduction
Oxytocin & Pain
Mechanisms
Life history considerations
Biological & physiological considerations
A Conceptual Framework
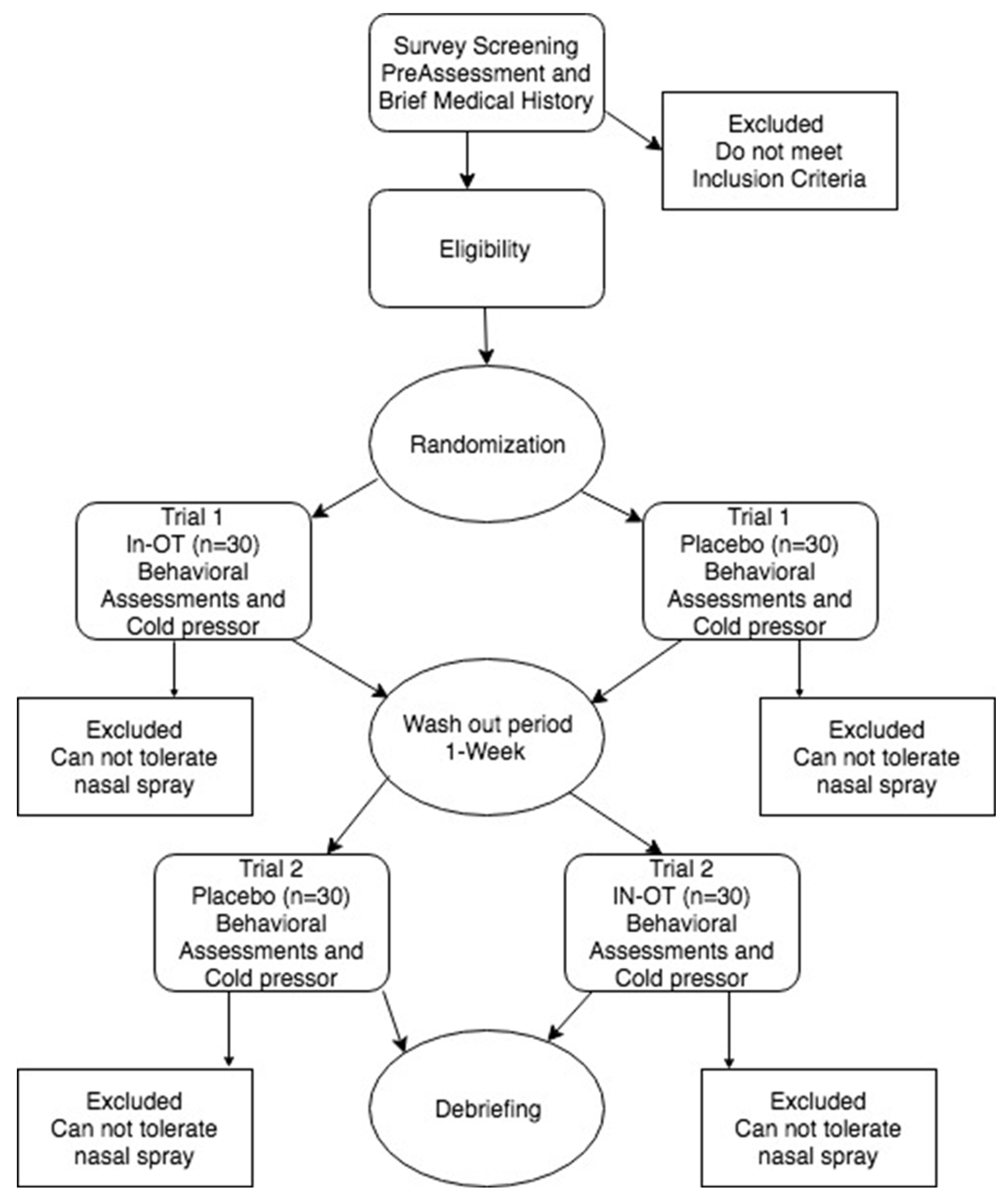
2. MATERIAL AND METHODS
Subject Sample & Procedure
Laboratory Testing
Intranasal Oxytocin Administration
Measurements
Barratt Impulsiveness Scale – 11 (BIS-11)
Psychological Safety Scale
The Interpersonal Trust Scale (ITS)
Trust Game Dilemmas
Parent Love-Withdrawal Scale
Expectancy Bias Scale
The Visual Analog Scale
Beck Anxiety Inventory (BAI)
Delayed Discounting Measure (DDM)
Loss Aversion Scale (LAS)
Chronic Pain Grade Scale (CPGS)
Cold Pressor Task
Urinary Oxytocin Extraction
Urinary Oxytocin and Creatinine Analysis
DNA Extraction
SNP Genotyping
Study Design
2. RESULTS
Data Exploration
Main Effects
OT & Social cognitions (H1-3)
Analysis of covariance means difference test for cooperation by condition with controls (n=43).
Frequency of trust decisions made by gender and condition, n=43
Mediations (H4)
Decision making & OT (H5)
Post Hoc Analysis
Exploratory genetics
| Pearson Correlations | |||||
|---|---|---|---|---|---|
| GMPain | GMImpuls | GMExFunc | Cooperation | ||
| GMPain | Pearson's r | — | |||
| p-value | — | ||||
| GMImpuls | Pearson's r | -0.143 | — | ||
| p-value | 0.362 | — | |||
| GMExFunc | Pearson's r | 0.681*** | -0.064 | — | |
| p-value | < .001 | 0.681 | — | ||
| Cooperation | Pearson's r | -0.316* | 0.314* | -0.330* | — |
| p-value | 0.039 | 0.040 | 0.031 | — | |
| * p < .05, ** p < .01, *** p < .001, n = 43. Series of correlations between SNPs and cooperation | |||||
2. DISCUSSION
Limitations
Future Directions
2. CONCLUSIONS
Author Contributions
Funding
Data Availability Statement
Acknowledgments
Conflicts of Interest
References
- Campbell, A. Oxytocin and Human Social Behavior. Personality and Social Psychology Review 2010, 14, 281-295. [CrossRef]
- MacDonald, K.; MacDonald, T.M. The Peptide That Binds. Harvard Review of Psychiatry 2010, 18, 1-21. [CrossRef]
- Uvnäs-Moberg, K.; Ekström-Bergström, A.; Berg, M.; Buckley, S.; Pajalic, Z.; Hadjigeorgiou, E.; Kotłowska, A.; Lengler, L.; Kielbratowska, B.; Leon-Larios, F.; et al. Maternal plasma levels of oxytocin during physiological childbirth - a systematic review with implications for uterine contractions and central actions of oxytocin. BMC Pregnancy Childbirth 2019, 19, 285-285. [CrossRef]
- Roels, R.; Rehman, U.S.; Carter, C.S.; Nazarloo, H.P.; Janssen, E. The link between oxytocin plasma levels and observed communication behaviors during sexual and nonsexual couple discussions: An exploratory study. Psychoneuroendocrinology 2021, 129, 105265. [CrossRef]
- Walter, M.H.; Abele, H.; Plappert, C.F. The Role of Oxytocin and the Effect of Stress During Childbirth: Neurobiological Basics and Implications for Mother and Child. Front Endocrinol (Lausanne) 2021, 12, 742236-742236. [CrossRef]
- Carter, C.S. Sex, love and oxytocin: Two metaphors and a molecule. Neurosci Biobehav Rev 2022, 143, 104948-104948. [CrossRef]
- Nersesyan, Y.; Demirkhanyan, L.; Cabezas-Bratesco, D.; Oakes, V.; Kusuda, R.; Dawson, T.; Sun, X.; Cao, C.; Cohen, A.M.; Chelluboina, B.; et al. Oxytocin Modulates Nociception as an Agonist of Pain-Sensing TRPV1. Cell Rep 2017, 21, 1681-1691. [CrossRef]
- Kingsbury, M.A.; Bilbo, S.D. The inflammatory event of birth: How oxytocin signaling may guide the development of the brain and gastrointestinal system. Frontiers in Neuroendocrinology 2019, 55, 100794. [CrossRef]
- Hilfiger, L.; Zhao, Q.; Kerspern, D.; Inquimbert, P.; Andry, V.; Goumon, Y.; Darbon, P.; Hibert, M.; Charlet, A. A Nonpeptide Oxytocin Receptor Agonist for a Durable Relief of Inflammatory Pain. Sci Rep 2020, 10, 3017-3017. [CrossRef]
- Nishimura, H.; Yoshimura, M.; Shimizu, M.; Sanada, K.; Sonoda, S.; Nishimura, K.; Baba, K.; Ikeda, N.; Motojima, Y.; Maruyama, T.; et al. Endogenous oxytocin exerts anti-nociceptive and anti-inflammatory effects in rats. Commun Biol 2022, 5, 907-907. [CrossRef]
- Boll, S.; Almeida de Minas, A.C.; Raftogianni, A.; Herpertz, S.C.; Grinevich, V. Oxytocin and Pain Perception: From Animal Models to Human Research. Neuroscience 2018, 387, 149-161. [CrossRef]
- Losin, E.A.R.; Anderson, S.R.; Wager, T.D. Feelings of Clinician-Patient Similarity and Trust Influence Pain: Evidence From Simulated Clinical Interactions. J Pain 2017, 18, 787-799. [CrossRef]
- Ito, E.; Shima, R.; Yoshioka, T. A novel role of oxytocin: Oxytocin-induced well-being in humans. Biophys Physicobiol 2019, 16, 132-139. [CrossRef]
- Lopes, S.; Osório, F.d.L. Effects of intranasal oxytocin on pain perception among human subjects: A systematic literature review and meta-analysis. Hormones and Behavior 2023, 147, 105282. [CrossRef]
- You, D.S.; Haney, R.; Albu, S.; Meagher, M.W. Generalized Pain Sensitization and Endogenous Oxytocin in Individuals With Symptoms of Migraine: A Cross-Sectional Study. Headache: The Journal of Head and Face Pain 2018, 58, 62-77. [CrossRef]
- Bartz, J.A.; Zaki, J.; Bolger, N.; Ochsner, K.N. Social effects of oxytocin in humans: context and person matter. Trends in Cognitive Sciences 2011. [CrossRef]
- Kemp, A.H.; Guastella, A.J. The Role of Oxytocin in Human Affect. Current Directions in Psychological Science 2011, 20, 222-231. [CrossRef]
- Harari-Dahan, O.; Bernstein, A. A general approach-avoidance hypothesis of Oxytocin: Accounting for social and non-social effects of oxytocin. Neuroscience & Biobehavioral Reviews 2014, 47, 506-519. [CrossRef]
- Rash, J.A.; Aguirre-Camacho, A.; Campbell, T.S. Oxytocin and pain: a systematic review and synthesis of findings. The Clinical journal of pain 2014, 30, 453-462.
- Moberg, K.U.; Handlin, L.; Petersson, M. Neuroendocrine mechanisms involved in the physiological effects caused by skin-to-skin contact – With a particular focus on the oxytocinergic system. Infant Behavior and Development 2020, 61, 101482. [CrossRef]
- Freeman, H.; Scholl, J.L.; AnisAbdellatif, M.; Gnimpieba, E.; Forster, G.L.; Jacob, S. I only have eyes for you: Oxytocin administration supports romantic attachment formation through diminished interest in close others and strangers. Psychoneuroendocrinology 2021, 134, 105415. [CrossRef]
- Fan, Y.; Herrera-Melendez, A.L.; Pestke, K.; Feeser, M.; Aust, S.; Otte, C.; Pruessner, J.C.; Böker, H.; Bajbouj, M.; Grimm, S. Early life stress modulates amygdala-prefrontal functional connectivity: implications for oxytocin effects. Hum Brain Mapp 2014, 35, 5328-5339. [CrossRef]
- Yoon, S.; Kim, Y.-K. Possible oxytocin-related biomarkers in anxiety and mood disorders. Progress in Neuro-Psychopharmacology and Biological Psychiatry 2022, 116, 110531. [CrossRef]
- Kreuder, A.-K.; Wassermann, L.; Wollseifer, M.; Ditzen, B.; Eckstein, M.; Stoffel-Wagner, B.; Hennig, J.; Hurlemann, R.; Scheele, D. Oxytocin enhances the pain-relieving effects of social support in romantic couples. Hum Brain Mapp 2019, 40, 242-251. [CrossRef]
- van Ijzendoorn, M.H.; Huffmeijer, R.; Alink, L.R.A.; Bakermans-Kranenburg, M.J.; Tops, M. The Impact of Oxytocin Administration on Charitable Donating is Moderated by Experiences of Parental Love-Withdrawal. Front Psychol 2011, 2, 258-258. [CrossRef]
- McQuaid, R.J.; McInnis, O.A.; Stead, J.D.; Matheson, K.; Anisman, H. A paradoxical association of an oxytocin receptor gene polymorphism: early-life adversity and vulnerability to depression. Frontiers in neuroscience 2013, 7, 128. [CrossRef]
- Feng, C.; Lori, A.; Waldman, I.D.; Binder, E.B.; Haroon, E.; Rilling, J.K. A common oxytocin receptor gene (OXTR) polymorphism modulates intranasal oxytocin effects on the neural response to social cooperation in humans. Genes, Brain and Behavior 2015, 14, 516-525. [CrossRef]
- Kosaka, H.; Okamoto, Y.; Munesue, T.; Yamasue, H.; Inohara, K.; Fujioka, T.; Anme, T.; Orisaka, M.; Ishitobi, M.; Jung, M. Oxytocin efficacy is modulated by dosage and oxytocin receptor genotype in young adults with high-functioning autism: a 24-week randomized clinical trial. Translational psychiatry 2016, 6, e872-e872. [CrossRef]
- Wu, N.; Li, Z.; Su, Y. The association between oxytocin receptor gene polymorphism (OXTR) and trait empathy. Journal of affective disorders 2012, 138, 468-472. [CrossRef]
- Feldman, R.; Zagoory-Sharon, O.; Weisman, O.; Schneiderman, I.; Gordon, I.; Maoz, R.; Shalev, I.; Ebstein, R.P. Sensitive parenting is associated with plasma oxytocin and polymorphisms in the OXTR and CD38 genes. Biological psychiatry 2012, 72, 175-181. [CrossRef]
- Wang, C.; Gao, J.; Ma, Y.; Zhu, C.; Dong, X.W. Physical pain increases interpersonal trust in females. European Journal of Pain 2017, 22, 150-160. [CrossRef]
- Hamel, A.; Bastien, C.; Jacques, C.; Moreau, A.; Giroux, I. Sleep or Play Online Poker?: Gambling Behaviors and Tilt Symptoms While Sleep Deprived. Front Psychiatry 2021, 11, 600092-600092. [CrossRef]
- Apkarian, V.A.; Sosa, Y.; Krauss, B.R.; Thomas, S.P.; Fredrickson, B.E.; Levy, R.E.; Harden, N.R.; Chialvo, D.R. Chronic pain patients are impaired on an emotional decision-making task. Pain 2004, 108, 129-136. [CrossRef]
- Timm, A.; Schmidt-Wilcke, T.; Blenk, S.; Studer, B. Altered social decision making in patients with chronic pain. Psychol Med 2023, 53, 2466-2475. [CrossRef]
- Woolf, C.J.; Ma, Q. Nociceptors—Noxious Stimulus Detectors. Neuron 2007, 55, 353-364. [CrossRef]
- Pontén, M.; Fust, J.; D'Onofrio, P.; Dorp, R.v.; Sunnergård, L.; Ingre, M.; Axelsson, J.; Jensen, K. The pain alarm response - an example of how conscious awareness shapes pain perception. Sci Rep 2019, 9, 12478-12478. [CrossRef]
- Carson, D.S.; Guastella, A.J.; Taylor, E.R.; McGregor, I.S. A brief history of oxytocin and its role in modulating psychostimulant effects. Journal of psychopharmacology 2013, 27, 231-247. [CrossRef]
- Wilson, A.D.; Golonka, S. Embodied Cognition is Not What you Think it is. Front Psychol 2013, 4, 58-58. [CrossRef]
- Wang, C.; Gao, J.; Ma, Y.; Zhu, C.; Dong, X.W. Physical pain increases interpersonal trust in females. European Journal of Pain 2018, 22, 150-160. [CrossRef]
- Frith, C.D.; Singer, T. The role of social cognition in decision making. Philosophical Transactions of the Royal Society B: Biological Sciences 2008, 363, 3875-3886.
- Downey, H.; Haynes, J.M.; Johnson, H.M.; Odum, A.L. Deprivation Has Inconsistent Effects on Delay Discounting: A Review. Front Behav Neurosci 2022, 16, 787322-787322. [CrossRef]
- Wallace, L.S.; Wexler, R.K.; McDougle, L.; Miser, W.F.; Haddox, J.D. Voices that may not otherwise be heard: a qualitative exploration into the perspectives of primary care patients living with chronic pain. J Pain Res 2014, 7, 291-299. [CrossRef]
- Walteros, C.; Sánchez-Navarro, J.P.; Muñoz, M.A.; Martínez-Selva, J.M.; Chialvo, D.; Montoya, P. Altered associative learning and emotional decision making in fibromyalgia. Journal of Psychosomatic Research 2011, 70, 294-301. [CrossRef]
- Berger, S.E.; Baria, A.T.; Baliki, M.N.; Mansour, A.; Herrmann, K.M.; Torbey, S.; Huang, L.; Parks, E.L.; Schnizter, T.J.; Apkarian, A.V. Risky monetary behavior in chronic back pain is associated with altered modular connectivity of the nucleus accumbens. BMC Research Notes 2014, 7. [CrossRef]
- Hess, L.E.; Haimovici, A.; Muñoz, M.A.; Montoya, P. Beyond pain: modeling decision-making deficits in chronic pain. Front Behav Neurosci 2014, 8, 263-263. [CrossRef]
- Axelrod, R. Effective Choice in the Prisoner's Dilemma. Journal of Conflict Resolution 1980, 24, 3-25. [CrossRef]
- Berg, J.; Dickhaut, J.; McCabe, K. Trust, Reciprocity, and Social History. Games and Economic Behavior 1995, 10, 122-142. [CrossRef]
- Gächter, S.; Herrmann, B.; Thöni, C. Trust, voluntary cooperation, and socio-economic background: survey and experimental evidence. Journal of Economic Behavior & Organization 2004, 55, 505-531. [CrossRef]
- Kosfeld, M.; Heinrichs, M.; Zak, P.J.; Fischbacher, U.; Fehr, E. Oxytocin increases trust in humans. Nature 2005, 435, 673-676. [CrossRef]
- Gereke, J.; Schaub, M.; Baldassarri, D. Ethnic diversity, poverty and social trust in Germany: Evidence from a behavioral measure of trust. PLoS One 2018, 13, e0199834-e0199834. [CrossRef]
- Kleinert, T.; Schiller, B.; Fischbacher, U.; Grigutsch, L.-A.; Koranyi, N.; Rothermund, K.; Heinrichs, M. The Trust Game for Couples (TGC): A new standardized paradigm to assess trust in romantic relationships. PLoS One 2020, 15, e0230776-e0230776. [CrossRef]
- Eckel, C.C.; Wilson, R.K. Is trust a risky decision? Journal of Economic Behavior & Organization 2004, 55, 447-465. [CrossRef]
- Mischkowski, D.; Crocker, J.; Way, B.M. From painkiller to empathy killer: acetaminophen (paracetamol) reduces empathy for pain. Social Cognitive and Affective Neuroscience 2016, 11, 1345-1353. [CrossRef]
- Zunhammer, M.; Geis, S.; Busch, V.; Greenlee, M.W.; Eichhammer, P. Effects of intranasal oxytocin on thermal pain in healthy men: a randomized functional magnetic resonance imaging study. Psychosomatic medicine 2015, 77, 156-166.
- Patton, J.H.; Stanford, M.S.; Barratt, E.S. Factor structure of the barratt impulsiveness scale. Journal of Clinical Psychology 1995, 51, 768-774. [CrossRef]
- Edmondson, A. Psychological Safety and Learning Behavior in Work Teams. Administrative Science Quarterly 1999, 44, 350-383. [CrossRef]
- Rotter, J.B. A new scale for the measurement of interpersonal trust1. Journal of Personality 1967, 35, 651-665. [CrossRef]
- Kahneman, D.; Tversky, A. Prospect Theory: An Analysis of Decision under Risk. Econometrica 1979, 47, 263. [CrossRef]
- Kirby, K.N.; Maraković, N.N. Modeling Myopic Decisions: Evidence for Hyperbolic Delay-Discounting within Subjects and Amounts. Organizational Behavior and Human Decision Processes 1995, 64, 22-30. [CrossRef]
- Stanford, M.S.; Mathias, C.W.; Dougherty, D.M.; Lake, S.L.; Anderson, N.E.; Patton, J.H. Fifty years of the Barratt Impulsiveness Scale: An update and review. Personality and Individual Differences 2009, 47, 385-395. [CrossRef]
- Schlenker, B.R.; Helm, B.; Tedeschi, J.T. The effects of personality and situational variables on behavioral trust. Journal of Personality and Social Psychology 1973, 25, 419-427. [CrossRef]
- Tucker, A.W. The Mathematics of Tucker: A Sampler. The Two-Year College Mathematics Journal 1983, 14, 228. [CrossRef]
- Galbally, M.; Lewis, A.J.; van Ijzendoorn, M.; Permezel, M. The Role of Oxytocin in Mother-Infant Relations: A Systematic Review of Human Studies. Harvard Review of Psychiatry 2011, 19, 1-14. [CrossRef]
- Miller, S.D.; Duncan, B.; Brown, J.; Sparks, J.; Claud, D. The outcome rating scale: A preliminary study of the reliability, validity, and feasibility of a brief visual analog measure. Journal of brief Therapy 2003, 2, 91-100.
- Fydrich, T.; Dowdall, D.; Chambless, D.L. Reliability and validity of the beck anxiety inventory. Journal of Anxiety Disorders 1992, 6, 55-61. [CrossRef]
- Von Korff, M.; Ormel, J.; Keefe, F.J.; Dworkin, S.F. Grading the severity of chronic pain. Pain 1992, 50, 133-149. [CrossRef]
- Dixon, D.; Pollard, B.; Johnston, M. What does the chronic pain grade questionnaire measure? Pain 2007, 130, 249-253. [CrossRef]
- Wolf, S.; Hardy, J.D. Studies on pain. Observations on pain due to local cooling and on factors involved in the “cold pressor” effect. The Journal of clinical investigation 1941, 20, 521-533.
- Crockford, C.; Wittig, R.M.; Langergraber, K.; Ziegler, T.E.; Zuberbühler, K.; Deschner, T. Urinary oxytocin and social bonding in related and unrelated wild chimpanzees. Proc Biol Sci 2013, 280, 20122765-20122765. [CrossRef]
- Finkenwirth, C.; van Schaik, C.; Ziegler, T.E.; Burkart, J.M. Strongly bonded family members in common marmosets show synchronized fluctuations in oxytocin. Physiol Behav 2015, 151, 246-251. [CrossRef]
- Reyes, T.L.; Galinsky, A.M.; Hoffmann, J.N.; You, H.M.; Ziegler, T.E.; McClintock, M.K. Social peptides: measuring urinary oxytocin and vasopressin in a home field study of older adults at risk for dehydration. J Gerontol B Psychol Sci Soc Sci 2014, 69 Suppl 2, S229-S237. [CrossRef]
- Seltzer, L.J.; Ziegler, T.E.; Pollak, S.D. Social vocalizations can release oxytocin in humans. Proc Biol Sci 2010, 277, 2661-2666. [CrossRef]
- Seltzer, L.J.; Ziegler, T.; Connolly, M.J.; Prososki, A.R.; Pollak, S.D. Stress-induced elevation of oxytocin in maltreated children: evolution, neurodevelopment, and social behavior. Child Dev 2014, 85, 501-512. [CrossRef]
- Ziegler, T.E. Measuring peripheral oxytocin and vasopressin in nonhuman primates. American Journal of Primatology 2018, 80. [CrossRef]
- Ziegler, T.E.; Scheffler, G.; Snowdon, C.T. The Relationship of Cortisol Levels to Social Environment and Reproductive Functioning in Female Cotton-Top Tamarins, Saguinus oedipus. Hormones and Behavior 1995, 29, 407-424. [CrossRef]
- De Dreu, C.K.W.; Greer, L.L.; Van Kleef, G.A.; Shalvi, S.; Handgraaf, M.J.J. Oxytocin promotes human ethnocentrism. Proc Natl Acad Sci U S A 2011, 108, 1262-1266. [CrossRef]
- DeWall, C.N.; Gillath, O.; Pressman, S.D.; Black, L.L.; Bartz, J.A.; Moskovitz, J.; Stetler, D.A. When the Love Hormone Leads to Violence. Social Psychological and Personality Science 2014, 5, 691-697. [CrossRef]
- Meyer-Lindenberg, A.; Domes, G.; Kirsch, P.; Heinrichs, M. Oxytocin and vasopressin in the human brain: social neuropeptides for translational medicine. Nature Reviews Neuroscience 2011, 12, 524-538. [CrossRef]
- Yong, E. Dark side of the love hormone. New Scientist 2012, 213, 39-41. [CrossRef]
- Zhang, H.; Gross, J.; De Dreu, C.; Ma, Y. Oxytocin promotes coordinated out-group attack during intergroup conflict in humans. Elife 2019, 8, e40698. [CrossRef]
- Scheele, D.; Striepens, N.; Güntürkün, O.; Deutschländer, S.; Maier, W.; Kendrick, K.M.; Hurlemann, R. Oxytocin modulates social distance between males and females. J Neurosci 2012, 32, 16074-16079. [CrossRef]
- Eckstein, M.; Markett, S.; Kendrick, K.M.; Ditzen, B.; Liu, F.; Hurlemann, R.; Becker, B. Oxytocin differentially alters resting state functional connectivity between amygdala subregions and emotional control networks: Inverse correlation with depressive traits. NeuroImage 2017, 149, 458-467. [CrossRef]
- Steinman, M.Q.; Duque-Wilckens, N.; Trainor, B.C. Complementary Neural Circuits for Divergent Effects of Oxytocin: Social Approach Versus Social Anxiety. Biological psychiatry 2019, 85, 792-801. [CrossRef]



| Min | Max | Mean | SD | 1. | 2. | 3. | 4. | 5. | 6. | 7. | 8. | 9. | 10. | 11. | 12. | |
|---|---|---|---|---|---|---|---|---|---|---|---|---|---|---|---|---|
| Control Descriptives | ||||||||||||||||
| 1. = Impulsivity | 1.54 | 3.02 | 2.17 | .37 | – | |||||||||||
| 2. = Chronic Pain | 1.00 | 5.29 | 2.45 | 1.09 | .06 | – | ||||||||||
| 3. = Anxiety | .00 | 44.00 | 15.07 | 11.99 | .48** | .15 | – | |||||||||
| 4. = Expectations | 1.50 | 5.00 | 3.64 | .62 | -.28** | .22 | -.31* | – | ||||||||
| 5. = Parent History | 1.14 | 4.00 | 2.03 | .68 | .30** | -.10 | .48** | -.35* | – | |||||||
| Baseline Descriptives | ||||||||||||||||
| 6. = Cooperation | 44.62 | 90.11 | 61.71 | 10.87 | -.16 | .13 | -.13 | .16 | -.19* | – | ||||||
| 7. = Safety | 15.00 | 29.00 | 23.04 | 3.67 | -.32** | .18* | -.27** | .17* | -.17 | -.01 | – | |||||
| 8. = Trust | 1.92 | 3.28 | 2.54 | .35 | -.19* | -.03 | -.06 | -.003 | -.08 | .01 | .14 | – | ||||
| 9. = Delayed Discounting | .00 | .03 | .02 | .01 | .08 | .10 | .09 | .08 | .05 | .08 | .02 | -.08 | – | |||
| 10. = Loss Aversion | .00 | 2.20 | .77 | .84 | .07 | -.08 | .15 | -.09 | .09 | -.03 | -.11 | .03 | .11 | – | ||
| Treatment | ||||||||||||||||
| 11. = Oxytocin | 1.60 | 9.60 | 5.23 | 1.67 | .22 | .08 | -.11 | .38* | -.24 | -.12 | .12 | -.21 | .10 | .15 | – | |
| 12. = Placebo | 1.00 | 9.80 | 5.24 | 1.91 | .358 | .06 | -.01 | .21 | -.21 | .03 | .23 | .12 | .03 | -.06 | .62** | – |
| Within Subjects Effects | |||||
|---|---|---|---|---|---|
| SS | df | MS | F | p | |
| Cooperation | 286.282 | 1 | 286.282 | 6.124 | 0.018 |
| Cooperation ✻ Baseline | 180.278 | 1 | 180.278 | 3.856 | 0.053 |
| Cooperation ✻ Parent-Love History | 161.369 | 1 | 161.369 | 3.452 | 0.071 |
| Cooperation ✻ Procedural Order | 18.525 | 1 | 18.525 | .390 | 0.535 |
| Residual | 1869.896 | 40 | 46.747 | ||
| Count | Condition | ||
|---|---|---|---|
| OT | PB | ||
| Males | Trust | 9 | 13 |
| Don’t Trust | 6 | 2 | |
| Females | Trust | 24 | 23 |
| Don’t Trust | 4 | 5 | |
Disclaimer/Publisher’s Note: The statements, opinions and data contained in all publications are solely those of the individual author(s) and contributor(s) and not of MDPI and/or the editor(s). MDPI and/or the editor(s) disclaim responsibility for any injury to people or property resulting from any ideas, methods, instructions or products referred to in the content. |
© 2023 by the authors. Licensee MDPI, Basel, Switzerland. This article is an open access article distributed under the terms and conditions of the Creative Commons Attribution (CC BY) license (http://creativecommons.org/licenses/by/4.0/).