Submitted:
20 October 2023
Posted:
20 October 2023
You are already at the latest version
Abstract
Keywords:
1. Introduction and the Model
2. Analytical Considerations
2.1. The Framework for the Analysis of the Gross-Pitaevskii Equation
2.2. Identifying Vortex (Sectoral) States with Equal Magnetic and Orbital Quantum Numbers,
2.3. Identifying the States with
2.4. The Global Approximation for the States with
2.5. The Thomas-Fermi (TF) Approximation
3. Numerical Results
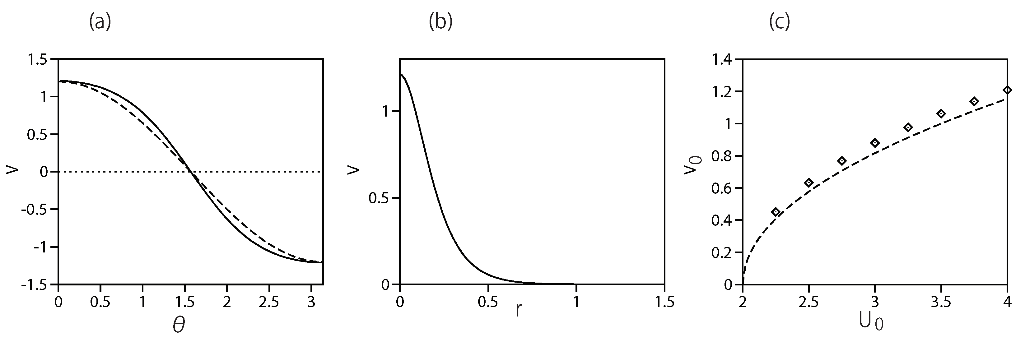
3.1. The Stationary Vortex (Sectoral) Modes with
3.2. The Bound States with
4. Conclusion
Author Contributions
Funding
Conflicts of Interest
References
- L. D. Landau and E. M.; Lifshitz, Quantum Mechanics: Nonrelativistic Theory (Nauka publishers, Moscow, 1974).
- M. I. Tribelsky, Exact solutions to fall of particle to singular potential: classical versus quantum cases.. Proc. R. Soc A. 2023; 479, 20230366. [CrossRef]
- K. S. Gupta and S. G. Rajeev, Renormalization in quantum mechanics, Phys. Rev. D 48, 5940-5945 (1993).
- H. E. Camblong, L. N. Epele, H. Fanchiotti, and C. A. García Canal, Renormalization of the inverse square potential, Phys. Rev. Lett. 85, 1590 (2000). [CrossRef]
- M. Olshanii, H. Perrin, and V. Lorent, Example of a quantum anomaly in the physics of ultracold gases, Phys. Rev. Lett. 105, 095302 (2010). [CrossRef]
- M. Ávila-Aoki, C. Cisneros, R. P. Martínez-y-Romero, H. N. Núñez-Yepez, and A. L. Salas-Brito, Classical and quantum motion in an inverse square potential, Phys. Lett. A 373, 418-421 (2009). [CrossRef]
- H. Sakaguchi, and B. A. Malomed, Suppression of the quantum-mechanical collapse by repulsive interactions in a quantum gas, Phys. Rev. A 83, 013607 (2000). [CrossRef]
- J. Deiglmayr, A. Grochola, M. Repp, K. Mörtlbauer, C. Glück, J. Lange, O. Dulieu, R. Wester, and M. Weidemüller, Formation of ultracold polar molecules in the rovibrational ground state, Phys. Rev. Lett. 101, 133004 (2008). [CrossRef]
- S. Ospelkaus, K.-K. Ni, G. Quéméner, B. Neyenhuis, D. Wang, M. H. G. de Miranda, J. L. Bohn, J. Ye, and D. S. Jin, Controlling the hyperfine state of rovibronic ground-state polar molecules, Phys. Rev. Lett. 104, 030402 (2010). [CrossRef]
- S. Schmid, A. Härter, J. H. Denschlag, Dynamics of a cold trapped ion in a Bose-Einstein condensate, Phys. Rev. Lett. 105, 133202 (2010). [CrossRef]
- L. Pitaevskii, and S. Stringari, Bose-Einstein Condensation (Clarendon, Oxford, UK, 2003).
- H. Sakaguchi and B. A. Malomed, Suppression of the quantum collapse in binary bosonic gases, Phys. Rev. A 88, 043638 (2013). [CrossRef]
- G. E. Astrakharchik and B. A. Malomed, Quantum versus mean-field collapse in a many-body system, Phys. Rev. A 92, 043632 (2015). [CrossRef]
- H. Sakaguchi and B. A. Malomed, Solitons in combined linear and nonlinear lattice potential, Phys. Rev. A 81, 013624 (2010). [CrossRef]
- M. Vakhitov and A. Kolokolov, Stationary solutions of the wave equation in a medium with nonlinearity saturation, Radiophys. Quantum Electron. 16, 783-789 (1973).
- L. Bergé, Wave collapse in physics: principles and applications to light and plasma waves, Phys. Rep. 303, 259-370 (1998). [CrossRef]
- H. Sakaguchi and B. A. Malomed, Suppression of the quantum collapse in an anisotropic gas of dipolar bosons, Phys. Rev. A 84, 033616 (2011). [CrossRef]
- T. D. Lee, K. Huang, and C. N. Yang, Eigenvalues and eigenfunctions of a Bose system of hard spheres and its low-temperature properties, Phys. Rev. 106, 1135-1145 (1957).
- D. S. Petrov, Quantum mechanical stabilization of a collapsing Bose-Bose mixture, Phys. Rev. Lett. 115, 155302 (2015).
- D. S. Petrov and G. E. Astrakharchik, Ultradilute low-dimensional liquids, Phys. Rev. Lett. 117, 100401 (2016). [CrossRef]
- C. R. Cabrera, L. Tanzi, J. Sanz, B. Naylor, P. Thomas, P. Cheiney, and L. Tarruell, Quantum liquid droplets in a mixture of Bose-Einstein condensates, Science 359, 301-304 (2018). [CrossRef]
- P. Cheiney, C. R. Cabrera, J. Sanz, B. Naylor, L. Tanzi, and L. Tarruell, Bright soliton to quantum droplet transition in a mixture of Bose-Einstein condensates, Phys. Rev. Lett. 120, 135301 (2018).
- G. Semeghini, G. Ferioli, L. Masi, C. Mazzinghi, L. Wolswijk, F. Minardi, M. Modugno, G. Modugno, M. Inguscio, and M. Fattori, Self-bound quantum droplets of atomic mixtures in free space?, Phys. Rev. Lett. 120, 235301 (2018). [CrossRef]
- C. D’Errico, A. Burchianti, M. Prevedelli, L. Salasnich, F. Ancilotto, M. Modugno, F. Minardi, and C. Fort, Observation of quantum droplets in a heteronuclear bosonic mixture, Phys. Rev. Res. 1, 033155 (2019).
- L. Chomaz, S. Baier, D. Petter, M. J. Mark, F. Wachtler, L. Santos, and F. Ferlaino, Quantum-fluctuation-driven crossover from a dilute Bose-Einstein condensate to a macrodroplet in a dipolar quantum fluid, Phys. Rev. X 6, 041039 (2016).
- M. Schmitt, M. Wenzel, F. Bottcher, I. Ferrier-Barbut, and T. Pfau, Self-bound droplets of a dilute magnetic quantum liquid, Nature 539, 259-262 (2016). [CrossRef]
- E. Shamriz, Z. Chen, and B. A. Malomed, Suppression of the quasi-two-dimensional quantum collapse in the attraction field by the Lee-Huang-Yang effect, Phys. Rev. A 101, 063628 (2020). [CrossRef]
- X. Antoine, W. Bao and C. Besse, Computational methods for the dynamics of the nonlinear Schrödinger/Gross–Pitaevskii equations, Computer Physics Communications 184, 2621–2633 (2013).
- M. Quiroga-Teixeiro and H. Michinel, Stable azimuthal stationary state in quintic nonlinear optical media, J. Opt. Soc. Am. B 14, 2004-2009 (1997). [CrossRef]
- R. L. Pego and H. A. Warchall, Spectrally stable encapsulated vortices for nonlinear Schrödinger equations, J. Nonlinear Sci. 12, 347-394 (2002).
- B. A. Malomed, (INVITED) Vortex solitons: Old results and new perspectives, Physica D 399, 108-137 (2019). [CrossRef]






Disclaimer/Publisher’s Note: The statements, opinions and data contained in all publications are solely those of the individual author(s) and contributor(s) and not of MDPI and/or the editor(s). MDPI and/or the editor(s) disclaim responsibility for any injury to people or property resulting from any ideas, methods, instructions or products referred to in the content. |
© 2023 by the authors. Licensee MDPI, Basel, Switzerland. This article is an open access article distributed under the terms and conditions of the Creative Commons Attribution (CC BY) license (http://creativecommons.org/licenses/by/4.0/).
