Submitted:
26 July 2023
Posted:
27 July 2023
You are already at the latest version
Abstract
Keywords:
1. Introduction
1.1. Research Significance
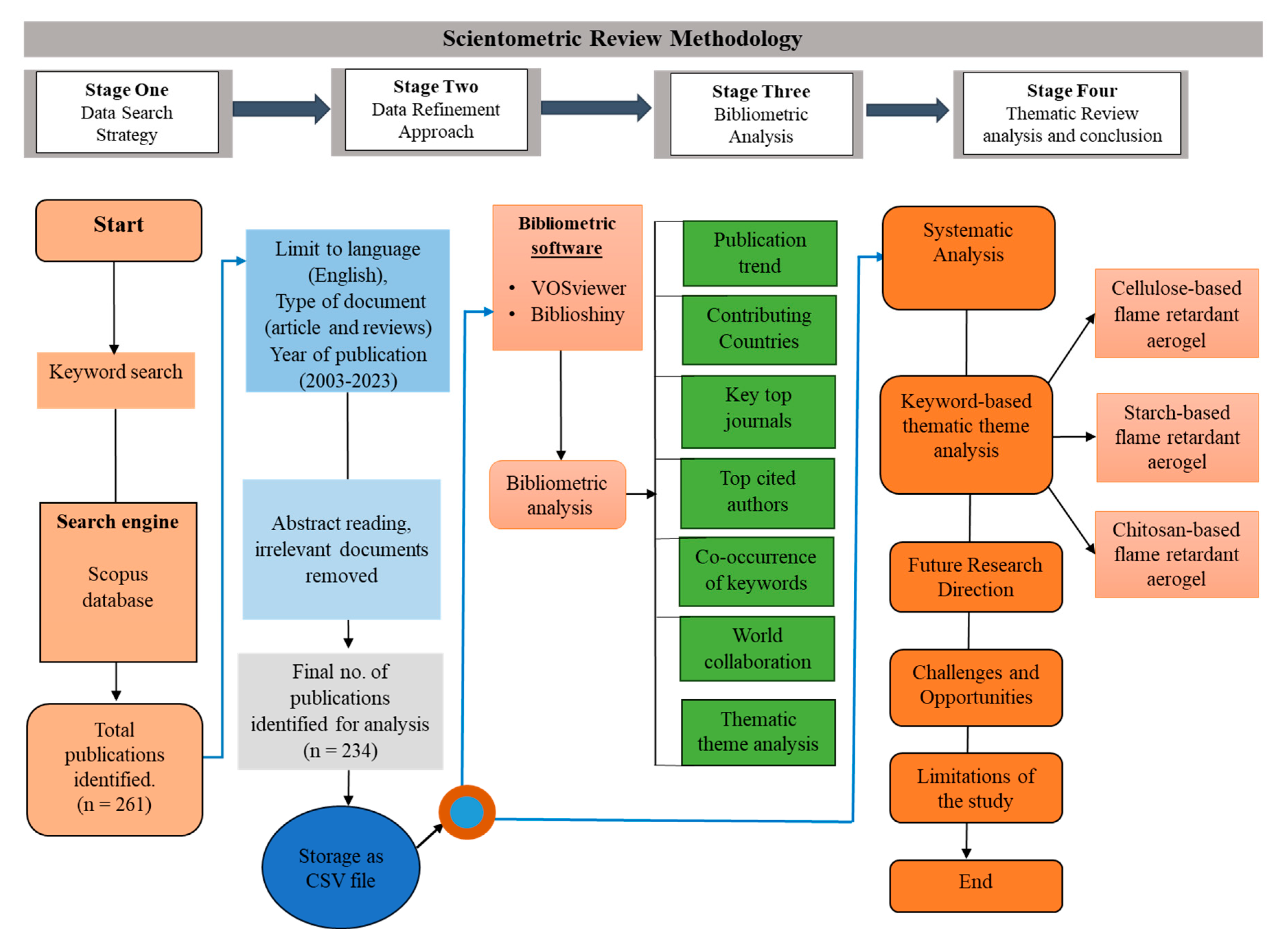
2. Methodology
3. Results and Discussion
3.1. Annual Publication Sources and Impacts
3.2. Technological Advancements in Sustainable Fire-resistant Polysaccharide-based Aerogels
3.3. Processing Conditions for Drying of Polysaccharide-Based Composite Aerogels and the Structural Properties
3.4. Challenges and Opportunities in Sustainable Fire-Resistant Polysaccharide-Based Aerogels
3.5. Limitations of the Study
4. Conclusions
Supplementary Materials
Author Contributions
Funding
Data Availability Statement
Acknowledgments
Conflicts of Interest
References
- Shafique, M.; Luo, X. Nanotechnology in Transportation Vehicles: An Overview of Its Applications, Environmental, Health and Safety Concerns. Materials 2019, 12, 2493. [Google Scholar] [CrossRef]
- Mouritz, A. and A. Gibson, Fire safety regulations. Fire Properties of Polymer Composite Materials, 2006: p. 313-323.
- North, E.J.; Halden, R.U. Plastics and environmental health: the road ahead. Rev. Environ. Heal. 2013, 28, 1–8. [Google Scholar] [CrossRef] [PubMed]
- Proshad, R.; Kormoker, T.; Islam, S.; Haque, M.A.; Rahman, M.; Mithu, M.R. Toxic effects of plastic on human health and environment : A consequences of health risk assessment in Bangladesh. Int. J. Heal. 2018, 6, 1–5. [Google Scholar] [CrossRef]
- Horrocks, A.R. The Potential for Bio-Sustainable Organobromine-Containing Flame Retardant Formulations for Textile Applications—A Review. Polymers 2020, 12, 2160. [Google Scholar] [CrossRef] [PubMed]
- Bhoyate, S.; Ionescu, M.; Kahol, P.; Gupta, R.K. Sustainable flame-retardant polyurethanes using renewable resources. Ind. Crop. Prod. 2018, 123, 480–488. [Google Scholar] [CrossRef]
- Wang Y, Su Y, Wang W, Fang Y, Riffat SB, Jiang F: The advances of polysaccharide-based aerogels: Preparation and potential application. Carbohydrate polymers 2019;226:115242.
- Biswal T, Sahoo PK: Fire Retardancy of Polysaccharide-Based Polyurethane Foams; Materials and Chemistry of Flame-Retardant Polyurethanes Volume 2: Green Flame Retardants, ACS Publications, 2021.
- Zhao, H.-B.; Guo, M.-L.; Degracia, K.; Sun, H.; Sun, M.-Z.; Zhao, Z.-Y.; Schiraldi, D.A.; Wang, Y.-Z. Rigid and Fire-Resistant All-Biomass Aerogels. ACS Sustain. Chem. Eng. 2022, 10, 12117–12126. [Google Scholar] [CrossRef]
- Liu, C.; Ye, S.; Feng, J. The Preparation of Compressible and Fire-Resistant Sponge-Supported Reduced Graphene Oxide Aerogel for Electromagnetic Interference Shielding. Chem. – Asian J. 2016, 11, 2586–2593. [Google Scholar] [CrossRef]
- Madyaratri, E.W.; Ridho, M.R.; Aristri, M.A.; Lubis, M.A.R.; Iswanto, A.H.; Nawawi, D.S.; Antov, P.; Kristak, L.; Majlingová, A.; Fatriasari, W. Recent Advances in the Development of Fire-Resistant Biocomposites—A Review. Polymers 2022, 14, 362. [Google Scholar] [CrossRef]
- Yu, Z.-L.; Ma, Z.-Y.; Yao, H.-X.; Qin, B.; Gao, Y.-C.; Xia, Z.-J.; Huang, Z.-H.; Yin, Y.-C.; Tu, H.; Ye, H.; et al. Economical Architected Foamy Aerogel Coating for Energy Conservation and Flame Resistance. ACS Mater. Lett. 2022, 4, 1453–1461. [Google Scholar] [CrossRef]
- Yuan, B.; Zhang, J.; Mi, Q.; Yu, J.; Song, R.; Zhang, J. Transparent Cellulose–Silica Composite Aerogels with Excellent Flame Retardancy via an in Situ Sol–Gel Process. ACS Sustain. Chem. Eng. 2017, 5, 11117–11123. [Google Scholar] [CrossRef]
- Huang, J.; Wang, X.; Guo, W.; Niu, H.; Song, L.; Hu, Y. Eco-friendly thermally insulating cellulose aerogels with exceptional flame retardancy, mechanical property and thermal stability. J. Taiwan Inst. Chem. Eng. 2022, 131, 104159. [Google Scholar] [CrossRef]
- Wang, D.; Peng, H.; Yu, B.; Zhou, K.; Pan, H.; Zhang, L.; Li, M.; Liu, M.; Tian, A.; Fu, S. Biomimetic structural cellulose nanofiber aerogels with exceptional mechanical, flame-retardant and thermal-insulating properties. Chem. Eng. J. 2020, 389, 124449. [Google Scholar] [CrossRef]
- Cao, M.; Liu, B.-W.; Zhang, L.; Peng, Z.-C.; Zhang, Y.-Y.; Wang, H.; Zhao, H.-B.; Wang, Y.-Z. Fully biomass-based aerogels with ultrahigh mechanical modulus, enhanced flame retardancy, and great thermal insulation applications. Compos. Part B: Eng. 2021, 225. [Google Scholar] [CrossRef]
- Tian, J.; Yang, Y.; Xue, T.; Chao, G.; Fan, W.; Liu, T. Highly flexible and compressible polyimide/silica aerogels with integrated double network for thermal insulation and fire-retardancy. J. Mater. Sci. Technol. 2022, 105, 194–202. [Google Scholar] [CrossRef]
- Xue, T.; Fan, W.; Zhang, X.; Zhao, X.; Yang, F.; Liu, T. Layered double hydroxide/graphene oxide synergistically enhanced polyimide aerogels for thermal insulation and fire-retardancy. Compos. Part B: Eng. 2021, 219, 108963. [Google Scholar] [CrossRef]
- De France, K.J.; Hoare, T.; Cranston, E.D. Review of Hydrogels and Aerogels Containing Nanocellulose. Chem. Mater. 2017, 29, 4609–4631. [Google Scholar] [CrossRef]
- Adhikary, S.K.; Ashish, D.K.; Rudžionis. Aerogel based thermal insulating cementitious composites: A review. Energy Build. 2021, 245, 111058. [Google Scholar] [CrossRef]
- Thapliyal, P.C.; Singh, K. Aerogels as Promising Thermal Insulating Materials: An Overview. J. Mater. 2014, 2014, 1–10. [Google Scholar] [CrossRef]
- Guo, J.; Fu, S.; Deng, Y.; Xu, X.; Laima, S.; Liu, D.; Zhang, P.; Zhou, J.; Zhao, H.; Yu, H.; et al. Hypocrystalline ceramic aerogels for thermal insulation at extreme conditions. Nature 2022, 606, 909–916. [Google Scholar] [CrossRef]
- Ramesh, M.; Kumar, L.R. Aerogels for Insulation Applications. Mater. Res. Found 2021, 98, 57–76. [Google Scholar] [CrossRef]
- Geng, H. , A facile approach to light weight, high porosity cellulose aerogels. International journal of biological macromolecules, 2018. 118: p. 921-931.
- Hrubesh, L.W. , Aerogel applications. Journal of Non-Crystalline Solids, 1998. 225: p. 335-342.
- Maleki, H.; Durães, L.; García-González, C.A.; del Gaudio, P.; Portugal, A.; Mahmoudi, M. Synthesis and biomedical applications of aerogels: Possibilities and challenges. Adv. Colloid Interface Sci. 2016, 236, 1–27. [Google Scholar] [CrossRef]
- Akimov, Y.K. , Fields of application of aerogels. Instruments and experimental techniques, 2003. 46: p. 287-299.
- He, H.; Wang, Y.; Yu, Z.; Liu, J.; Zhao, Y.; Ke, Y. Ecofriendly flame-retardant composite aerogel derived from polysaccharide: Preparation, flammability, thermal kinetics, and mechanism. Carbohydr. Polym. 2021, 269, 118291. [Google Scholar] [CrossRef]
- Cruz, L.G.D.L. and D.A. Schiraldi, Thermal, electrical, insulation and fire resistance properties of polysaccharide and protein-based aerogels. Biobased Aerogels: Polysaccharide and Protein-based Materials, 2018. 58: p. 158.
- Wei, P., J. Cai, and L. Zhang, High-strength and tough crystalline polysaccharide-based materials. Chinese Journal of Chemistry, 2020. 38(7): p. 761-771.
- Zhang, H.; Babar, M.A.; Tell, P. Identifying relevant studies in software engineering. Inf. Softw. Technol. 2011, 53, 625–637. [Google Scholar] [CrossRef]
- Mingers, J.; Leydesdorff, L. A review of theory and practice in scientometrics. Eur. J. Oper. Res. 2015, 246, 1–19. [Google Scholar] [CrossRef]
- Caputo, A.; Kargina, M. A user-friendly method to merge Scopus and Web of Science data during bibliometric analysis. J. Mark. Anal. 2022, 10, 82–88. [Google Scholar] [CrossRef]
- Stahlschmidt, S. and D. Stephen, Comparison of web of science, scopus and dimensions databases. KB forschungspoolprojekt, 2020: p. 1-37.
- Bakhmat, N. , et al., Application of international scientometric databases in the process of training competitive research and teaching staff: opportunities of Web of Science (WoS), Scopus, Google Scholar. Journal of Theoretical and Applied Information Technology, 2022. 100(13): p. 4914-4924.
- Pranckutė, R. Web of Science (WoS) and Scopus: The Titans of Bibliographic Information in Today’s Academic World. Publications 2021, 9, 12. [Google Scholar] [CrossRef]
- Mongeon, P.; Paul-Hus, A. The journal coverage of Web of Science and Scopus: A comparative analysis. Scientometrics 2016, 106, 213–228. [Google Scholar] [CrossRef]
- Van Eck, N.J.; Waltman, L. Software survey: VOSviewer, a computer program for bibliometric mapping. Scientometrics 2010, 84, 523–538. [Google Scholar] [CrossRef]
- Aria, M.; Cuccurullo, C. bibliometrix: An R-tool for comprehensive science mapping analysis. J. Informetr. 2017, 11, 959–975. [Google Scholar] [CrossRef]
- van Eck, N.J.; Waltman, L. Citation-based clustering of publications using CitNetExplorer and VOSviewer. Scientometrics 2017, 111, 1053–1070. [Google Scholar] [CrossRef]
- Arruda, H. , et al., VOSviewer and bibliometrix. Journal of the Medical Library Association: JMLA, 2022. 110(3): p. 392.
- Finandhita, A. , et al., VOSviewer application analysis: computational physical chemistry case study. Moroccan Journal of Chemistry, 2022. 10(1): p. 10-1 (2022) 091-101.
- Concari, A.; Kok, G.; Martens, P. Recycling behaviour: Mapping knowledge domain through bibliometrics and text mining. J. Environ. Manag. 2022, 303, 114160. [Google Scholar] [CrossRef]
- Ahmad, W.; Ahmad, A.; Ostrowski, K.A.; Aslam, F.; Joyklad, P. A scientometric review of waste material utilization in concrete for sustainable construction. Case Stud. Constr. Mater. 2021, 15, e00683. [Google Scholar] [CrossRef]
- Storesund, K.; Amon, F.; Steen-Hansen, A.; Haghighatpanah, S.; Larsson, I. Fire safe, sustainable loose furnishing. Fire Mater. 2021, 45, 181–190. [Google Scholar] [CrossRef]
- Luo, X.; Shen, J.; Ma, Y.; Liu, L.; Meng, R.; Yao, J. Robust, sustainable cellulose composite aerogels with outstanding flame retardancy and thermal insulation. Carbohydr. Polym. 2019, 230, 115623. [Google Scholar] [CrossRef]
- Moreno, P.; Villamizar, N.; Perez, J.; Bayona, A.; Roman, J.; Moreno, N.; Cardozo, N.S.M. Fire-resistant cellulose boards from waste newspaper, boric acid salts, and protein binders. Clean Technol. Environ. Policy 2021, 23, 1537–1546. [Google Scholar] [CrossRef]
- Frenzer G, Maier WF: Amorphous porous mixed oxides: Sol-gel ways to a highly versatile class of materials and catalysts. Annu Rev Mater Res 2006;36:281-331.
- Yang H, Zhu M, Li Y: Sol–gel research in China: a brief history and recent research trends in synthesis of sol–gel derived materials and their applications. Journal of Sol-Gel Science and Technology 2023;106: 406-421.
- Gupta, P.; Verma, C.; Maji, P.K. Flame retardant and thermally insulating clay based aerogel facilitated by cellulose nanofibers. J. Supercrit. Fluids 2019, 152, 104537. [Google Scholar] [CrossRef]
- Farooq, M.; Sipponen, M.H.; Seppälä, A.; Österberg, M. Eco-friendly Flame-Retardant Cellulose Nanofibril Aerogels by Incorporating Sodium Bicarbonate. ACS Appl. Mater. Interfaces 2018, 10, 27407–27415. [Google Scholar] [CrossRef]
- Ghiorghita, C.-A.; Dinu, M.V.; Lazar, M.M.; Dragan, E.S. Polysaccharide-Based Composite Hydrogels as Sustainable Materials for Removal of Pollutants from Wastewater. Molecules 2022, 27, 8574. [Google Scholar] [CrossRef]
- Taib, M.N.A.M.; Hamidon, T.S.; Garba, Z.N.; Trache, D.; Uyama, H.; Hussin, M.H. Recent progress in cellulose-based composites towards flame retardancy applications. Polymer 2022, 244, 124677. [Google Scholar] [CrossRef]
- Chen, J.; Zhu, Z.; Zhang, H.; Fu, S. Sustainable cellulose-based multifunctional material for electromagnetic shielding, flame retardancy and antibacterial. Int. J. Biol. Macromol. 2023, 230, 123295. [Google Scholar] [CrossRef]
- Zhixin Wang, Y.E. Zhixin Wang, Y.E., Jie Li, Tingting Du, Kun Wang, Xi Yao, Jianxin Jiang, Meng Wang Sustainable Bacterial Cellulose-Based Composite Aerogels with Excellent Flame Retardant and Heat Insulation available at Research Square. Cellulose, 22 September 2022, PREPRINT (Version 1). [CrossRef]
- Zhao, Y. , et al., Multifunctional cellulose-based aerogel for intelligent fire fighting. Carbohydrate Polymers, 2023. 316: p. 121060.
- Nabipour, H.; Nie, S.; Wang, X.; Song, L.; Hu, Y. Highly flame retardant zeolitic imidazole framework-8@cellulose composite aerogels as absorption materials for organic pollutants. Cellulose 2020, 27, 2237–2251. [Google Scholar] [CrossRef]
- Du, X.; Qiu, J.; Deng, S.; Du, Z.; Cheng, X.; Wang, H. Flame-retardant and form-stable phase change composites based on black phosphorus nanosheets/cellulose nanofiber aerogels with extremely high energy storage density and superior solar-thermal conversion efficiency. J. Mater. Chem. A 2020, 8, 14126–14134. [Google Scholar] [CrossRef]
- Yue, X.; Zhang, S.; He, J.; Wang, Z. Fabrication of Flame Retarded Cellulose Aerogel with Hydrophobicity via MF/MTMS Double Cross-Linking. J. Nat. Fibers 2023, 20, 2133053. [Google Scholar] [CrossRef]
- Jiang, S.; Zhang, M.; Li, M.; Zhu, J.; Ge, A.; Liu, L.; Yu, J. Cellulose-based composite thermal-insulating foams toward eco-friendly, flexible and flame-retardant. Carbohydr. Polym. 2021, 273, 118544. [Google Scholar] [CrossRef]
- Huang, Y.; Zhou, T.; He, S.; Xiao, H.; Dai, H.; Yuan, B.; Chen, X.; Yang, X. Flame-retardant polyvinyl alcohol/cellulose nanofibers hybrid carbon aerogel by freeze drying with ultra-low phosphorus. Appl. Surf. Sci. 2019, 497, 143775. [Google Scholar] [CrossRef]
- Shang, K.; Liao, W.; Wang, J.; Wang, Y.-Z.; Schiraldi, D.A. Nonflammable Alginate Nanocomposite Aerogels Prepared by a Simple Freeze-Drying and Post-Cross-Linking Method. ACS Appl. Mater. Interfaces 2016, 8, 643–650. [Google Scholar] [CrossRef]
- Sun, J.; Wu, Z.; An, B.; Ma, C.; Xu, L.; Zhang, Z.; Luo, S.; Li, W.; Liu, S. Thermal-insulating, flame-retardant and mechanically resistant aerogel based on bio-inspired tubular cellulose. Compos. Part B: Eng. 2021, 220, 108997. [Google Scholar] [CrossRef]
- Muthuraj, R.; Jimenez-Saelices, C.; Grohens, Y.; Seantier, B. Chapter 15. Applications of Polysaccharide and Protein Based Aerogels in Thermal Insulation. 2018, 261–294. [Google Scholar] [CrossRef]
- Zheng, Z.; Liao, C.; Xia, Y.; Liu, Y.; Dai, B.; Li, A. Co-microencapsulation of biomass-based char source and melamine polyphosphate and investigation for their synergistic action in flame-retarding polypropylene. Polym. Test. 2020, 90, 106741. [Google Scholar] [CrossRef]
- Maningat, C.C. , et al., Chapter 10 - Wheat Starch: Production, Properties, Modification and Uses, in Starch (Third Edition), J. BeMiller and R. Whistler, Editors. 2009, Academic Press: San Diego. p. 441-510.
- Villa Zabala, C.C. , An Overview on Starch Structure and Chemical Nature, in Starch-based Nanomaterials, C.C. Villa Zabala, Editor. 2020, Springer International Publishing: Cham. p. 3-9.
- Zhu, F. , Starch based aerogels: Production, properties and applications. Trends in Food Science & Technology, 2019. 89: p. 1-10.
- Shi, S. , et al., Multi-crosslinked, ecofriendly flame-retardant starch-based composite aerogels with high compression-resistance. Polymer Engineering & Science, 2022. 63.
- Abhari, N.; Madadlou, A.; Dini, A. Structure of starch aerogel as affected by crosslinking and feasibility assessment of the aerogel for an anti-fungal volatile release. Food Chem. 2017, 221, 147–152. [Google Scholar] [CrossRef]
- Zheng, Q.; Tian, Y.; Ye, F.; Zhou, Y.; Zhao, G. Fabrication and application of starch-based aerogel: Technical strategies. Trends Food Sci. Technol. 2020, 99, 608–620. [Google Scholar] [CrossRef]
- Xia, Y.; Chai, W.; Liu, Y.; Su, X.; Liao, C.; Gao, M.; Li, Y.; Zheng, Z. Facile fabrication of starch-based, synergistic intumescent and halogen-free flame retardant strategy with expandable graphite in enhancing the fire safety of polypropylene. Ind. Crop. Prod. 2022, 184. [Google Scholar] [CrossRef]
- Li, M.-E.; Zhao, H.-B.; Cheng, J.-B.; Wang, T.; Fu, T.; Zhang, A.-N.; Wang, Y.-Z. An Effective Green Porous Structural Adhesive for Thermal Insulating, Flame-Retardant, and Smoke-Suppressant Expandable Polystyrene Foam. Engineering 2022, 17, 151–160. [Google Scholar] [CrossRef]
- Chang, X.; Chen, D.; Jiao, X. Chitosan-Based Aerogels with High Adsorption Performance. J. Phys. Chem. B 2008, 112, 7721–7725. [Google Scholar] [CrossRef]
- Zhu, Z.; Niu, Y.; Wang, S.; Su, M.; Long, Y.; Sun, H.; Liang, W.; Li, A. Magnesium hydroxide coated hollow glass microspheres/chitosan composite aerogels with excellent thermal insulation and flame retardancy. J. Colloid Interface Sci. 2022, 612, 35–42. [Google Scholar] [CrossRef] [PubMed]
- Tang, W.; Zhang, A.; Cheng, Y.; Dessie, W.; Liao, Y.; Chen, H.; Qin, Z.; Wang, X.; Jin, X. Fabrication and application of chitosan-based biomass composites with fire safety, water treatment and antibacterial properties. Int. J. Biol. Macromol. 2023, 225, 266–276. [Google Scholar] [CrossRef] [PubMed]
- Sun, Y.; Chu, Y.; Deng, C.; Xiao, H.; Wu, W. High-strength and superamphiphobic chitosan-based aerogels for thermal insulation and flame retardant applications. Colloids Surfaces A: Physicochem. Eng. Asp. 2022, 651. [Google Scholar] [CrossRef]
- Younes, I.; Rinaudo, M. Chitin and Chitosan Preparation from Marine Sources. Structure, Properties and Applications. Mar. Drugs 2015, 13, 1133–1174. [Google Scholar] [CrossRef]
- Takeshita, S.; Zhao, S.; Malfait, W.J.; Koebel, M.M. Chemistry of Chitosan Aerogels: Three-Dimensional Pore Control for Tailored Applications. Angew. Chem. Int. Ed. 2021, 60, 9828–9851. [Google Scholar] [CrossRef]
- Aranaz, I.; Alcántara, A.R.; Civera, M.C.; Arias, C.; Elorza, B.; Caballero, A.H.; Acosta, N. Chitosan: An Overview of Its Properties and Applications. Polymers 2021, 13, 3256. [Google Scholar] [CrossRef]
- Chen, J.; Xie, H.; Lai, X.; Li, H.; Gao, J.; Zeng, X. An ultrasensitive fire-warning chitosan/montmorillonite/carbon nanotube composite aerogel with high fire-resistance. Chem. Eng. J. 2020, 399, 125729. [Google Scholar] [CrossRef]
- Xiao, Y.; Zheng, Y.; Wang, X.; Chen, Z.; Xu, Z. Preparation of a chitosan-based flame-retardant synergist and its application in flame-retardant polypropylene. J. Appl. Polym. Sci. 2014, 131. [Google Scholar] [CrossRef]
- Yang, W.; Ding, H.; Liu, T.; Ou, R.; Lin, J.; Puglia, D.; Xu, P.; Wang, Q.; Dong, W.; Du, M.; et al. Design of Intrinsically Flame-Retardant Vanillin-Based Epoxy Resin for Thermal-Conductive Epoxy/Graphene Aerogel Composites. ACS Appl. Mater. Interfaces 2021, 13, 59341–59351. [Google Scholar] [CrossRef]
- Cui, H.; Wu, N.; Ma, X.; Niu, F. Superior intrinsic flame-retardant phosphorylated chitosan aerogel as fully sustainable thermal insulation bio-based material. Polym. Degrad. Stab. 2023, 207. [Google Scholar] [CrossRef]
- Jiang, X.; Zhang, J.; You, F.; Yao, C.; Yang, H.; Chen, R.; Yu, P. Chitosan/clay aerogel: Microstructural evolution, flame resistance and sound absorption. Appl. Clay Sci. 2022, 228. [Google Scholar] [CrossRef]
- Yang, Z.; Li, H.; Niu, G.; Wang, J.; Zhu, D. Poly(vinylalcohol)/chitosan-based high-strength, fire-retardant and smoke-suppressant composite aerogels incorporating aluminum species via freeze drying. Compos. Part B: Eng. 2021, 219, 108919. [Google Scholar] [CrossRef]
- Gong, Y.L. and B. Jiang, Mechanically flexible and flame-retardant cellulose nanofibril-based films integrated with MXene and chitosan. 2022.
- Luo, M.; Xu, J.; Lv, S.; Yuan, X.; Liang, X. Enhanced Thermal Insulation and Flame-Retardant Properties of Polyvinyl Alcohol-Based Aerogels Composited with Ammonium Polyphosphate and Chitosan. Int. J. Polym. Sci. 2021, 2021, 1–11. [Google Scholar] [CrossRef]
- Deng, S.-B.; Liao, W.; Yang, J.-C.; Cao, Z.-J.; Wang, Y.-Z. Flame-Retardant and Smoke-Suppressed Silicone Foams with Chitosan-Based Nanocoatings. Ind. Eng. Chem. Res. 2016, 55, 7239–7248. [Google Scholar] [CrossRef]
- Zhu, J.; Xiong, R.; Zhao, F.; Peng, T.; Hu, J.; Xie, L.; Xie, H.; Wang, K.; Jiang, C. Lightweight, High-Strength, and Anisotropic Structure Composite Aerogel Based on Hydroxyapatite Nanocrystal and Chitosan with Thermal Insulation and Flame Retardant Properties. ACS Sustain. Chem. Eng. 2020, 8, 71–83. [Google Scholar] [CrossRef]
- Chen, J.; Huang, W.; Chen, Y.; Zhou, Z.; Liu, H.; Zhang, W.; Huang, J. Facile Preparation of Chitosan-Based Composite Film with Good Mechanical Strength and Flame Retardancy. Polymers 2022, 14, 1337. [Google Scholar] [CrossRef]
- Muhammad, A.; Lee, D.; Shin, Y.; Park, J. Recent Progress in Polysaccharide Aerogels: Their Synthesis, Application, and Future Outlook. Polymers 2021, 13, 1347. [Google Scholar] [CrossRef] [PubMed]
- Lee DH, Jo MJ, Han SW, Yu S, Park H: Polyimide aerogel with controlled porosity: Solvent-induced synergistic pore development during solvent exchange process. Polymer 2020;205:122879.
- Zou F, Budtova T: Polysaccharide-based aerogels for thermal insulation and superinsulation: An overview. Carbohydrate Polymers 2021;266:118130.
- Tabernero A, Baldino L, Misol A, Cardea S, del Valle EMM: Role of rheological properties on physical chitosan aerogels obtained by supercritical drying. Carbohydrate Polymers 2020;233:115850.
- El-Naggar, M.E.; Othman, S.I.; Allam, A.A.; Morsy, O.M. Synthesis, drying process and medical application of polysaccharide-based aerogels. Int. J. Biol. Macromol. 2019, 145, 1115–1128. [Google Scholar] [CrossRef]
- Leventis N, Palczer A, McCorkle L, Zhang G, Sotiriou-Leventis C: Nanoengineered Silica-Polymer Composite Aerogels with No Need for Supercritical Fluid Drying. Journal of Sol-Gel Science and Technology 2005;35:99-105.
- Maleki H, Durães L, Portugal A: Synthesis of lightweight polymer-reinforced silica aerogels with improved mechanical and thermal insulation properties for space applications. Microporous and Mesoporous Materials 2014;197:116-129.
- Guo H, Dewey OS, McCorkle LS, Meador MAB, Pasquali M: Polyimide Aerogels as Lightweight Dielectric Insulators for Carbon Nanotube Cables. ACS Applied Polymer Materials 2019;1:1680-1688.
- Mosanenzadeh SG, Saadatnia Z, Shi F, Park CB, Naguib HE: Structure to properties relations of BPDA and PMDA backbone hybrid diamine polyimide aerogels. Polymer 2019;176:213-226.
- Zhang X, Li W, Song P, You B, Sun G: Double-cross-linking strategy for preparing flexible, robust, and multifunctional polyimide aerogel. Chemical Engineering Journal 2020;381:122784.
- Simón-Herrero C, Chen X-Y, Ortiz ML, Romero A, Valverde JL, Sánchez-Silva L: Linear and crosslinked polyimide aerogels: synthesis and characterization. Journal of Materials Research and Technology 2019;8:2638-2648.
- Chen, D.; Dong, K.; Gao, H.; Zhuang, T.; Huang, X.; Wang, G. Vacuum-dried flexible hydrophobic aerogels using bridged methylsiloxane as reinforcement: performance regulation with alkylorthosilicate or alkyltrimethoxysilane co-precursors. New J. Chem. 2018, 43, 2204–2212. [Google Scholar] [CrossRef]
- Hasegawa G, Shimizu T, Kanamori K, Maeno A, Kaji H, Nakanishi K: Highly Flexible Hybrid Polymer Aerogels and Xerogels Based on Resorcinol-Formaldehyde with Enhanced Elastic Stiffness and Recoverability: Insights into the Origin of Their Mechanical Properties. Chemistry of Materials 2017;29:2122-2134.
- Zu G, Kanamori K, Maeno A, Kaji H, Nakanishi K, Shen J: Ambient-dried highly flexible copolymer aerogels and their nanocomposites with polypyrrole for thermal insulation, separation, and pressure sensing. Polymer Chemistry 2019;10:4980-4990.
- El-Naggar, M.E.; Othman, S.I.; Allam, A.A.; Morsy, O.M. Synthesis, drying process and medical application of polysaccharide-based aerogels. Int. J. Biol. Macromol. 2020, 145, 1115–1128. [Google Scholar] [CrossRef]
- Zhang, H.; Wang, J.; Xu, G.; Xu, Y.; Wang, F.; Shen, H. Ultralight, hydrophobic, sustainable, cost-effective and floating kapok/microfibrillated cellulose aerogels as speedy and recyclable oil superabsorbents. J. Hazard. Mater. 2021, 406, 124758. [Google Scholar] [CrossRef] [PubMed]
- Batista MP, Gonçalves VSS, Gaspar FB, Nogueira ID, Matias AA, Gurikov P: Novel alginate-chitosan aerogel fibres for potential wound healing applications. International Journal of Biological Macromolecules 2020;156:773-782.
- Jaafar Z, Quelennec B, Moreau C, Lourdin D, Maigret JE, Pontoire B, D’orlando A, Coradin T, Duchemin B, Fernandes FM, Cathala B: Plant cell wall inspired xyloglucan/cellulose nanocrystals aerogels produced by freeze-casting. Carbohydrate Polymers 2020;247:116642.
- Wu, N.; Deng, S.; Wang, F.; Wang, M.; Xia, M.; Cui, H.; Jia, H. Highly Efficient Flame-Retardant and Enhanced PVA-Based Composite Aerogels through Interpenetrating Cross-Linking Networks. Polymers 2023, 15, 657. [Google Scholar] [CrossRef]
- Fu, Y.; Guo, Z. Natural polysaccharide-based aerogels and their applications in oil–water separations: a review. J. Mater. Chem. A 2022, 10, 8129–8158. [Google Scholar] [CrossRef]
- Illera D, Mesa J, Gomez H, Maury H: Cellulose aerogels for thermal insulation in buildings: trends and challenges. Coatings 2018;8:345.
- Chang, K.-J.; Wang, Y.-Z.; Peng, K.-C.; Tsai, H.-S.; Chen, J.-R.; Huang, C.-T.; Ho, K.-S.; Lien, W.-F. Preparation of silica aerogel/polyurethane composites for the application of thermal insulation. J. Polym. Res. 2014, 21, 1–9. [Google Scholar] [CrossRef]
- Wu, K.; Wu, H.; Wang, R.; Yan, X.; Sun, W.; Liu, Y.; Kuang, Y.; Jiang, F.; Chen, S. The use of cellulose fiber from office waste paper to improve the thermal insulation-related property of konjac glucomannan/starch aerogel. Ind. Crop. Prod. 2022, 177, 114424. [Google Scholar] [CrossRef]
- Sanz-Moral, L.M.; Rueda, M.; Nieto, A.; Novak, Z.; Knez. ; Martín,. Gradual hydrophobic surface functionalization of dry silica aerogels by reaction with silane precursors dissolved in supercritical carbon dioxide. J. Supercrit. Fluids 2013, 84, 74–79. [Google Scholar] [CrossRef]
- Lizundia, E.; Luzi, F.; Puglia, D. Organic waste valorisation towards circular and sustainable biocomposites. Green Chem. 2022, 24, 5429–5459. [Google Scholar] [CrossRef]

















| S/N | Source | Documents | Citations | Total Link Strength |
|---|---|---|---|---|
| 1 | ACS Applied Materials and Inter-faces | 16 | 1054 | 1163 |
| 2 | Chemical Engineering Journal | 14 | 614 | 599 |
| 3 | Composites Part B: Engineering | 10 | 238 | 992 |
| 4 | ACS Sustainable Chemistry and Engineering | 9 | 565 | 817 |
| 5 | Carbohydrate Polymers | 9 | 469 | 569 |
| 6 | Composites Part A: Applied Science and Manufacturing | 7 | 149 | 404 |
| 7 | Cellulose | 6 | 74 | 368 |
| 8 | Journal of Applied Polymer Science | 6 | 87 | 180 |
| 9 | Journal of Hazardous Materials | 6 | 266 | 332 |
| 10 | ACS Applied Polymer Materials | 5 | 36 | 317 |
| S/N | Country | Documents | Citations | Mean citations | Total link strength |
|---|---|---|---|---|---|
| 1 | China | 194 | 5932 | 30.57 | 16432 |
| 2 | United States | 20 | 991 | 49.55 | 4596 |
| 3 | Australia | 11 | 461 | 41.9 | 4177 |
| 4 | Canada | 9 | 209 | 23 | 2329 |
| 5 | India | 8 | 165 | 20.62 | 1166 |
| 6 | Sweden | 8 | 1520 | 190 | 2341 |
| 7 | Spain | 7 | 542 | 77.42 | 1972 |
| 8 | France | 6 | 68 | 11.3 | 1674 |
| 9 | South Korea | 6 | 124 | 20.6 | 812 |
| 10 | Singapore | 5 | 180 | 36 | 883 |
| S/N | Keyword | Occurrences | Total link strength |
|---|---|---|---|
| 1 | Aerogels | 207 | 3036 |
| 2 | Thermal Insulation | 96 | 1493 |
| 3 | Thermal Conductivity | 91 | 1502 |
| 4 | Flame Retardants | 61 | 943 |
| 5 | Cellulose | 48 | 751 |
| 6 | Low Thermal Conductivity | 36 | 579 |
| 7 | Composite Aerogel | 33 | 467 |
| 8 | Silica | 33 | 487 |
| 9 | Graphene | 31 | 474 |
| 10 | Nanofibers | 31 | 460 |
| S/N | Author | Documents | Citations | Mean citations | Total link strength |
|---|---|---|---|---|---|
| 1 | Wang X. | 18 | 687 | 38.16 | 67 |
| 2 | Zhang X. | 15 | 442 | 29.46 | 42 |
| 3 | Wang J. | 13 | 239 | 18.38 | 60 |
| 4 | Zhang L. | 13 | 684 | 52.61 | 65 |
| 5 | Li Z. | 10 | 142 | 14.2 | 53 |
| 6 | Wang H. | 10 | 380 | 38 | 48 |
| 7 | Wang Y. | 10 | 137 | 13.7 | 38 |
| 8 | Wang L. | 9 | 177 | 19.6 | 29 |
| 9 | Wang Y.-Z. | 9 | 583 | 64.7 | 37 |
| 10 | Hu Y. | 8 | 107 | 13.37 | 38 |
| Type of cellulose-based Aerogel |
Flame retardant additive |
Fabrication method | Drying method | FR mechanism | PHRR Reduction (%) |
LOI (%) | VBT/HBT Rating |
Ref |
|---|---|---|---|---|---|---|---|---|
| PolyMXene (PCM) | Phosphorus and Mxene | Ice-induced assembly and in-situ mineralization | Freeze drying | Gas phase flame inhibition and intumescence effect | - | 45.3 | N/A | [56] |
| Cellulose nanofibers/Sepiolite clay | MTMS (Methyltrimethoxysilane), Sepiolite nanoclay |
Chemo-mechanical means | Freeze drying | Barrier effect | N/A | N/A | VBT= V-0 HBT= HB |
[50] |
| Cellulose nanofibers | Phosphorus-containing flame-retardant modifier agent (DOPO-IA) |
Simple esterification | Freeze drying | Gas phase inhibition, intumescence effect | 67.8 | 27 | VBT= V-2 |
[12] |
| ZIF-8@cellulose compositeaerogels | 2-methylimidazole, ZIF-8 | In-situ polymerization | Freeze drying | Barrier effect by | 49.36 | 49.36 | VBT= V-0 |
[57] |
| Cellulose nanofiber(CNF)/boron phosphate (BP) hybrid aerogels | Boron phosphorus | Cation-induced gelation | Freeze drying | Gas phase flame inhibition and intumescent effect | 73 | 23.9 | N/A | [58] |
| Cellulose nanofibrils(CNF) | Melamine Formaldehyde (MF) and Methyltrimethoxysilane (MTMS) | Simple crosslinking reaction | Freeze drying | Gas phase flame inhibition and barrier effect | 50.6 | 37.1 | VBT= V-0 |
[59] |
| Cellulose nanofibrils (CNFs) | Sodium alginate, boric acid | Divalent cation cross-linking | Freeze drying | Gas phase flame inhibition and barrier effect | 44.6 | 39.5 | VBT= V-1 |
[60] |
| Polyvinyl alcohol/cellulose nanofibers hybrid aerogel | Microencapsulated ammonium polyphosphate (MCAPP) | Crosslinking reaction | Freeze drying | Intumescent effect | 48.48 | 37.5 | VBT= V-0 |
[61] |
| Alginate-based | Magnesium hydroxide | Post-cross-linking method | Simple freeze drying | Barrier effect | 28.91 | 60 | VBT= V-0 |
[62] |
| Tubular celluloseaerogels (kapok) | (NH4)2HPO4and MMT | Hydrogen bonding and crosslinking | Oven drying | Gas phase flame inhibition and intumescent effect | 26.64 |
43 | N/A | [63] |
| Cellulose-silica | 1-allyl-methylimidazole chloride (AmimCl), silica | In situ formation | Supercritical CO2 drying | Barrier effect and gas phase inhibition | 15.51 | 34 | N/A | [13] |
| Chitosan/Chitin-based Aerogel | Flame retardant additives | Fabrication method | Drying method | FR mechanism | PHRR Reduction (%) |
LOI (%) | UL-94 Rating (VBT/HBT) |
Ref. |
|---|---|---|---|---|---|---|---|---|
| Phosphorylatedchitosan (PCS) | H3PO4, Chitosan |
Freeze thawing | Freeze-drying and Freeze thawing | Gas phase fame inbition and barrier effect | 91 | 80 | VBT= V-0 | [84] |
| Sodium alginate chitosan, sodium carboxymethylcellulose | Sodium hypophosphite Alginate, chitosan |
Post-cross-linking | Freeze drying | Gas phase fame inbition and barrier effect | 19.94 | 37.7 | VBT= V-0 | [28] |
| Carboxymethylchitosan (CCS) | Montmorillonite (MMT), carbon nanotubes | Ionic interaction | Freeze drying | Barrier effect | - | 85 | VBT= V-0 |
[85] |
| Chitosan nanofiller (CNF) | Montmorillonite (MMT) powder | Chemicalcross-linking via Schiff base reaction | Directional freezing, and Freeze drying | Barrier effect, slightly gas phase phenomenon | - | 43 | N/A | [77] |
| Chitosan-aluminum/PVA | Aluminum, chitosan | Cross-linking and chemical vapor deposition | Freeze-drying | Gas phase dilution and barrier effect |
77.68 | 41 | VBT= V-0 | [86] |
| Chitosan (CS) hydrogels | MXene, CS | Facile water evaporation-induced self-assembly | Freeze-drying | Barrier effect | 25.6 | N/A | N/A | [87] |
| Biopolymer chitosan (CS) and ammonium polyphosphate (APP) | Boric acid, APP, CS | Crosslinking | Freeze-drying | Gas phase inhibition, barrier effect | 23.0 | N/A | VBT= V-0 | [88] |
| Chitosan (CS)/APP | APP, CS | Layer-by-Layer (LbL) assembly | Vacuum oven drying | Gas phase, barrier effect | 27.6 | 23.8 | N/A | [89] |
| Hydroxyapatite (HAP) and chitosan (CS) | HAP | Chemical cross-linking | Unidirectionalfreeze-drying methods | Barrier effect | - | - | - | [90] |
| Chitosan (CS) | APP and polyethyleneimine (BPEI) | Strong hydrogenbonding | Simple drying | Gas phase flame inhibition, barrier effect | 28.87 | 32.7 | N/A | [91] |
Disclaimer/Publisher’s Note: The statements, opinions and data contained in all publications are solely those of the individual author(s) and contributor(s) and not of MDPI and/or the editor(s). MDPI and/or the editor(s) disclaim responsibility for any injury to people or property resulting from any ideas, methods, instructions or products referred to in the content. |
© 2023 by the authors. Licensee MDPI, Basel, Switzerland. This article is an open access article distributed under the terms and conditions of the Creative Commons Attribution (CC BY) license (http://creativecommons.org/licenses/by/4.0/).
