Submitted:
10 July 2023
Posted:
12 July 2023
You are already at the latest version
Abstract
Keywords:
1. Introduction
2. Materials and Methods
2.1. Study area and mosquito collections
2.2. Insecticide bioassays
2.3. RNA and library preparation methods
2.4. Measurement of gene expression by quantitative PCR
2.5. Data analysis
2.5.1. Quality control filtering and mapping
2.5.2. Differential Gene Expression Analysis
2.5.3. Gene ontology annotation and functional enrichment analysis
3. Results
3.1. Bioassay results
3.2. RNA sequencing, quality control filtering and alignment rate
3.3. Differential gene expression analysis
3.3.1. Differential gene expression associated with malathion resistance
3.3.2. Differential gene expression associated with alpha-cypermethrin resistance
3.3.3. Differential gene expression associated with lambda-cyhalothrin resistance
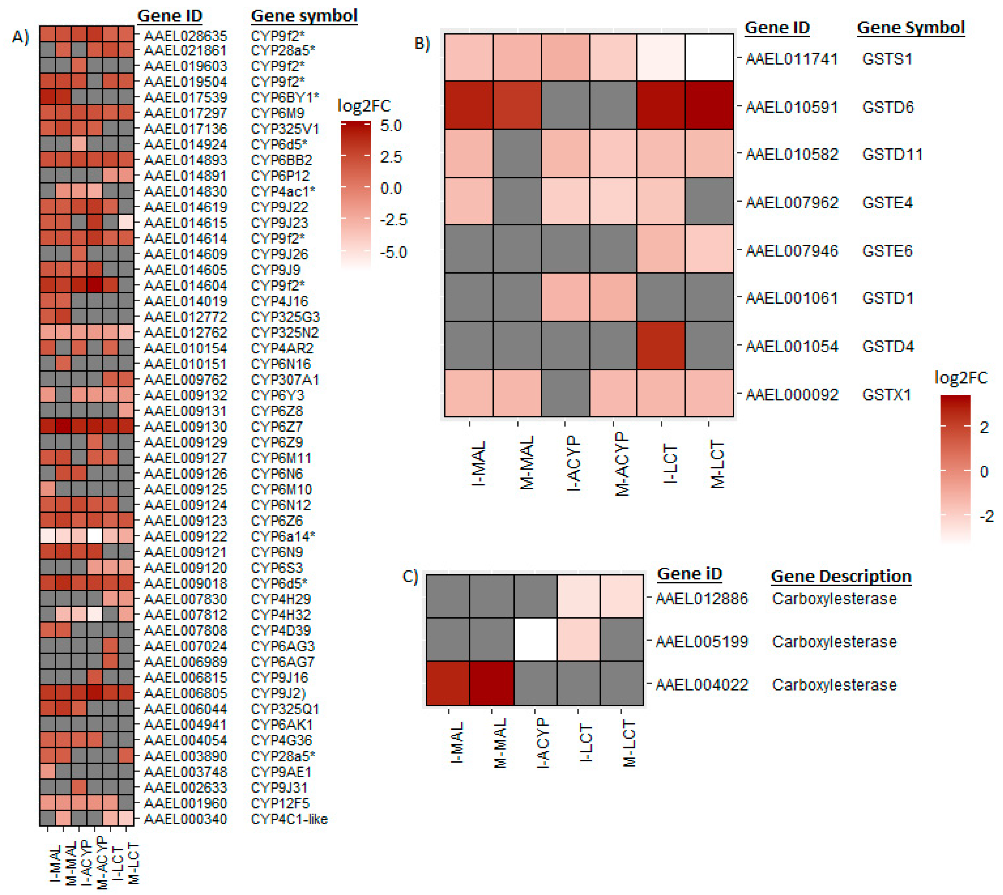
3.3.4. Genes associated with resistance to multiple insecticides
3.4. Gene Ontology enrichment analysis
3.5. Validation of relative expression levels estimated by RNA-Seq with quantitative RT-PCR
4. Discussion
6. Conclusions
Supplementary Materials
Author Contributions
Funding
Code availability
Informed Consent Statement
Data Availability Statement
Acknowledgments
Conflicts of Interest
Disclaimer
References
- Amelia-Yap, Z. H.; Chen, C. D.; Sofian-Azirun, M.; Low, V. L. Pyrethroid resistance in the dengue vector Aedes aegypti in Southeast Asia: present situation and prospects for management. Parasit Vectors 2018, 11, 332. [Google Scholar] [CrossRef] [PubMed]
- Andrews, S. FastQC: a quality control tool for high throughput sequence data. Version 0.11. 2. 2010. Available online: http://www.bioinforma tics.babraham.ac.uk/projects/fastqc.
- Aponte, A.; Penilla, R. P.; Rodríguez, A. D.; Ocampo, C. B. Mechanisms of pyrethroid resistance in Aedes (Stegomyia) aegypti from Colombia. Acta Tropica 2019, 191, 146–154. [Google Scholar] [CrossRef] [PubMed]
- Badolo, A.; Sombié, A.; Pignatelli, P. M.; Sanon, A.; Yaméogo, F.; Wangrawa, D. W.; Sanon, A.; Kanuka, H.; McCall, P. J.; Weetman, D. Insecticide resistance levels and mechanisms in Aedes aegypti populations in and around Ouagadougou, Burkina Faso. PLoS Negl Trop Dis 2019, 13, e0007439. [Google Scholar] [CrossRef]
- Balabanidou, V.; Grigoraki, L.; Vontas, J. Insect cuticle: a critical determinant of insecticide resistance. Curr Opin Insect Sci 2018, 27, 68–74. [Google Scholar] [CrossRef] [PubMed]
- Balabanidou, V.; Kampouraki, A.; MacLean, M.; Blomquist, G. J.; Tittiger, C.; Juarez, M. P.; Mijailovsky, S. J.; Chalepakis, G.; Anthousi, A.; Lynd, A.; Antoine, S.; Hemingway, J.; Ranson, H.; Lycett, G. J.; Vontas, J. Cytochrome P450 associated with insecticide resistance catalyzes cuticular hydrocarbon production in Anopheles gambiae. Proc Natl Acad Sci U S A 2016, 113, 9268–9273. [Google Scholar] [CrossRef]
- Bariami, V.; Jones, C. M.; Poupardin, R.; Vontas, J.; Ranson, H. Gene amplification, ABC transporters and cytochrome P450s: unraveling the molecular basis of pyrethroid resistance in the dengue vector, Aedes aegypti. PLoS Negl Trop Dis 2012, 6, e1692. [Google Scholar] [CrossRef]
- Bass, C.; Nikou, D.; Donnelly, M. J.; Williamson, M. S.; Ranson, H.; Ball, A.; Vontas, J.; Field, L. M. Detection of knockdown resistance (kdr) mutations in Anopheles gambiae: a comparison of two new high-throughput assays with existing methods. Malar J 2007, 6, 111. [Google Scholar] [CrossRef]
- Braga, I. A.; Lima, J. B.; Sda, S. Soares; Valle, D. Aedes aegypti resistance to temephos during 2001 in several municipalities in the states of Rio de Janeiro, Sergipe, and Alagoas, Brazil. Mem Inst Oswaldo Cruz 2004, 99, 199–203. [Google Scholar] [CrossRef]
- Brogdon, W.; Chan, A. Guideline for evaluating insecticide resistance in vectors using the CDC bottle bioassay; CDC Atlanta: USA, 2010. [Google Scholar]
- Chareonviriyaphap, T.; Bangs, M. J.; Suwonkerd, W.; Kongmee, M.; Corbel, V.; Ngoen-Klan, R. Review of insecticide resistance and behavioral avoidance of vectors of human diseases in Thailand. Parasit Vectors 2013, 6, 280. [Google Scholar] [CrossRef]
- Chen, S.; Zhou, Y.; Chen, Y.; Gu, J. fastp: an ultra-fast all-in-one FASTQ preprocessor. Bioinformatics 2018, 34, i884–i890. [Google Scholar] [CrossRef]
- Chen, Y.; McCarthy, D.; Ritchie, M.; Robinson, M.; Smyth, G.; Hall, E. edgeR: differential analysis of sequence read count data User’s Guide. 2020. [Google Scholar]
- David, J. P.; Ismail, H. M.; Chandor-Proust, A.; Paine, M. J. Role of cytochrome P450s in insecticide resistance: impact on the control of mosquito-borne diseases and use of insecticides on Earth. Philos Trans R Soc Lond B Biol Sci 2013, 368, 20120429. [Google Scholar] [CrossRef] [PubMed]
- David, J. P.; Faucon, F.; Chandor-Proust, A.; Poupardin, R.; Riaz, M. A.; Bonin, A.; Navratil, V.; Reynaud, S. Comparative analysis of response to selection with three insecticides in the dengue mosquito Aedes aegypti using mRNA sequencing. BMC Genomics 2014, 15, 174. [Google Scholar] [CrossRef] [PubMed]
- Dusfour, I.; Zorrilla, P.; Guidez, A.; Issaly, J.; Girod, R.; Guillaumot, L.; Robello, C.; Strode, C. Deltamethrin resistancemMechanisms in Aedes aegypti populations from three French overseas territories worldwide. PLoS Negl Trop Dis 2015, 9, e0004226. [Google Scholar] [CrossRef] [PubMed]
- El Moussawi, L.; Nakhleh, J.; Kamareddine, L.; Osta, M. A. The mosquito melanization response requires hierarchical activation of non-catalytic clip domain serine protease homologs. PLoS Pathog 2019, 15, e1008194. [Google Scholar] [CrossRef] [PubMed]
- Eldefrawi, M.E.; Eldefrawi, A.T. Insecticide Actions on Gaba Receptors and Voltage-Dependent Chloride Channels. 1989. [Google Scholar]
- Epelboin, Y.; Wang, L.; Gianetto, Q. Giai; Choumet, V.; Gaborit, P.; Issaly, J.; Guidez, A.; Douche, T.; Chaze, T.; Matondo, M.; Dusfour, I. CYP450 core involvement in multiple resistance strains of Aedes aegypti from French Guiana highlighted by proteomics, molecular and biochemical studies. PLoS One 2021, 16, e0243992. [Google Scholar] [CrossRef] [PubMed]
- Faucon, F.; Gaude, T.; Dusfour, I.; Navratil, V.; Corbel, V.; Juntarajumnong, W.; Girod, R.; Poupardin, R.; Boyer, F.; Reynaud, S.; David, J. P. In the hunt for genomic markers of metabolic resistance to pyrethroids in the mosquito Aedes aegypti: An integrated next-generation sequencing approach. PLoS Negl Trop Dis 2017, 11, e0005526. [Google Scholar] [CrossRef] [PubMed]
- Faucon, F.; Dusfour, I.; Gaude, T.; Navratil, V.; Boyer, F.; Chandre, F.; Sirisopa, P.; Thanispong, K.; Juntarajumnong, W.; Poupardin, R.; Chareonviriyaphap, T.; Girod, R.; Corbel, V.; Reynaud, S.; David, J. P. Identifying genomic changes associated with insecticide resistance in the dengue mosquito Aedes aegypti by deep targeted sequencing. Genome Res 2015, 25, 1347–1359. [Google Scholar] [CrossRef]
- Giraldo-Calderón, G. I.; Emrich, S. J.; MacCallum, R. M.; Maslen, G.; Dialynas, E.; Topalis, P.; Ho, N.; Gesing, S.; Madey, G.; Collins, F. H.; Lawson, D. VectorBase: an updated bioinformatics resource for invertebrate vectors and other organisms related with human diseases. Nucleic Acids Res 2015, 43, D707–D713. [Google Scholar] [CrossRef]
- Gong, M.; Shen, B.; Gu, Y.; Tian, H.; Ma, L.; Li, X.; Yang, M.; Hu, Y.; Sun, Y.; Hu, X.; Li, J.; Zhu, C. Serine proteinase over-expression in relation to deltamethrin resistance in Culex pipiens pallens. Arch Biochem Biophys 2005, 438, 53–62. [Google Scholar] [CrossRef]
- Hemingway, J.; Hawkes, N. J.; McCarroll, L.; Ranson, H. The molecular basis of insecticide resistance in mosquitoes. Insect Biochem Mol Biol 2004, 34, 653–665. [Google Scholar] [CrossRef]
- Hunter, S.; Apweiler, R.; Attwood, T. K.; Bairoch, A.; Bateman, A.; Binns, D.; Bork, P.; Das, U.; Daugherty, L.; Duquenne, L.; Finn, R. D.; Gough, J.; Haft, D.; Hulo, N.; Kahn, D.; Kelly, E.; Laugraud, A.; Letunic, I.; Lonsdale, D.; Lopez, R.; Madera, M.; Maslen, J.; McAnulla, C.; McDowall, J.; Mistry, J.; Mitchell, A.; Mulder, N.; Natale, D.; Orengo, C.; Quinn, A. F.; Selengut, J. D.; Sigrist, C. J. A.; Thimma, M.; Thomas, P. D.; Valentin, F.; Wilson, D.; Wu, C. H.; Yeats, C. InterPro: the integrative protein signature database. Nucleic Acids Research 2008, 37, D211–D215. [Google Scholar] [CrossRef]
- Ishak, I. H.; Kamgang, B.; Ibrahim, S. S.; Riveron, J. M.; Irving, H.; Wondji, C. S. Pyrethroid resistance in Malaysian populations of Dengue vector Aedes aegypti is mediated by CYP9 Family of Cytochrome P450 Genes. PLoS Negl Trop Dis 2017, 11, e0005302. [Google Scholar] [CrossRef] [PubMed]
- Jones, P.; Binns, D.; Chang, H.-Y.; Fraser, M.; Li, W.; McAnulla, C.; McWilliam, H.; Maslen, J.; Mitchell, A.; Nuka, G.; Pesseat, S.; Quinn, A. F.; Sangrador-Vegas, A.; Scheremetjew, M.; Yong, S.-Y.; Lopez, R.; Hunter, S. InterProScan 5: genome-scale protein function classification. Bioinformatics (Oxford, England) 2014, 30, 1236–1240. [Google Scholar] [CrossRef] [PubMed]
- Kasai, S.; Komagata, O.; Itokawa, K.; Shono, T.; Ng, L. C.; Kobayashi, M.; Tomita, T. Mechanisms of pyrethroid resistance in the dengue mosquito vector, Aedes aegypti: target site insensitivity, penetration, and metabolism. PLoS Negl Trop Dis 2014, 8, e2948. [Google Scholar] [CrossRef] [PubMed]
- Klopfenstein, D. V.; Zhang, L.; Pedersen, B. S.; Ramírez, F.; Vesztrocy, A. Warwick; Naldi, A.; Mungall, C. J.; Yunes, J. M.; Botvinnik, O.; Weigel, M.; Dampier, W.; Dessimoz, C.; Flick, P.; Tang, H. GOATOOLS: A Python library for Gene Ontology analyses. Scientific Reports 2018, 8, 10872. [Google Scholar] [CrossRef]
- Lertkiatmongkol, P.; Pethuan, S.; Jirakanjanakit, N.; Rongnoparut, P. Transcription analysis of differentially expressed genes in insecticide-resistant Aedes aegypti mosquitoes after deltamethrin exposure. J Vector Ecol 2010, 35, 197–203. [Google Scholar] [CrossRef] [PubMed]
- Li, H.; Handsaker, B.; Wysoker, A.; Fennell, T.; Ruan, J.; Homer, N.; Marth, G.; Abecasis, G.; Durbin, R.; Subgroup, G. P. D. P. The Sequence Alignment/Map format and SAMtools. Bioinformatics 2009, 25, 2078–2079. [Google Scholar] [CrossRef]
- Li, X.; Schuler, M. A.; Berenbaum, M. R. Molecular mechanisms of metabolic resistance to synthetic and natural xenobiotics. Annu Rev Entomol 2007, 52, 231–253. [Google Scholar] [CrossRef]
- Liao, Y.; Smyth, G. K.; Shi, W. The Subread aligner: fast, accurate and scalable read mapping by seed-and-vote. Nucleic acids research 2013, 41, e108. [Google Scholar] [CrossRef]
- Lien, N. T. K.; Ngoc, N. T. H.; Lan, N. N.; Hien, N. T.; Tung, N. V.; Ngan, N. T. T.; Hoang, N. H.; Binh, N. T. H. Transcriptome sequencing and analysis of changes associated with Insecticide resistance in the dengue mosquito (Aedes aegypti) in Vietnam. Am J Trop Med Hyg 2019, 100, 1240–1248. [Google Scholar] [CrossRef]
- Lima, E. P.; Paiva, M. H.; de Araújo, A. P.; da Silva, E. V.; da Silva, U. M.; de Oliveira, L. N.; Santana, A. E.; Barbosa, C. N.; de Paiva Neto, C. C.; Goulart, M. O.; Wilding, C. S.; Ayres, C. F.; de Melo Santos, M. A. Insecticide resistance in Aedes aegypti populations from Ceará, Brazil. Parasit Vectors 2011, 4, 5. [Google Scholar] [CrossRef] [PubMed]
- Liu, N. Insecticide resistance in mosquitoes: impact, mechanisms and research directions. Annu Rev Entomol 2015, 60, 537–559. [Google Scholar] [CrossRef] [PubMed]
- Marcombe, S.; Poupardin, R.; Darriet, F.; Reynaud, S.; Bonnet, J.; Strode, C.; Brengues, C.; Yébakima, A.; Ranson, H.; Corbel, V.; David, J. P. Exploring the molecular basis of insecticide resistance in the dengue vector Aedes aegypti: a case study in Martinique Island (French West Indies). BMC Genomics 2009, 10, 494. [Google Scholar] [CrossRef] [PubMed]
- Mathias, D. K.; Ochomo, E.; Atieli, F.; Ombok, M.; Bayoh, M. N.; Olang, G.; Muhia, D.; Kamau, L.; Vulule, J. M.; Hamel, M. J.; Hawley, W. A.; Walker, E. D.; Gimnig, J. E. Spatial and temporal variation in the kdr allele L1014S in Anopheles gambiae s.s. and phenotypic variability in susceptibility to insecticides in Western Kenya. Malar J 2011, 10, 10. [Google Scholar] [CrossRef]
- Matthews, B. J.; Dudchenko, O.; Kingan, S. B.; Koren, S.; Antoshechkin, I.; Crawford, J. E.; Glassford, W. J.; Herre, M.; Redmond, S. N.; Rose, N. H.; Weedall, G. D.; Wu, Y.; Batra, S. S.; Brito-Sierra, C. A.; Buckingham, S. D.; Campbell, C. L.; Chan, S.; Cox, E.; Evans, B. R.; Fansiri, T.; Filipović, I.; Fontaine, A.; Gloria-Soria, A.; Hall, R.; Joardar, V. S.; Jones, A. K.; Kay, R. G. G.; Kodali, V. K.; Lee, J.; Lycett, G. J.; Mitchell, S. N.; Muehling, J.; Murphy, M. R.; Omer, A. D.; Partridge, F. A.; Peluso, P.; Aiden, A. P.; Ramasamy, V.; Rašić, G.; Roy, S.; Saavedra-Rodriguez, K.; Sharan, S.; Sharma, A.; Smith, M. L.; Turner, J.; Weakley, A. M.; Zhao, Z.; Akbari, O. S.; Black, W. C.; Cao, H.; Darby, A. C.; Hill, C. A.; Johnston, J. S.; Murphy, T. D.; Raikhel, A. S.; Sattelle, D. B.; Sharakhov, I. V.; White, B. J.; Zhao, L.; Aiden, E. L.; Mann, R. S.; Lambrechts, L.; Powell, J. R.; Sharakhova, M. V.; Tu, Z.; Robertson, H. M.; McBride, C. S.; Hastie, A. R.; Korlach, J.; Neafsey, D. E.; Phillippy, A. M.; Vosshall, L. B. Improved reference genome of Aedes aegypti informs arbovirus vector control. Nature 2018, 563, 501–507. [Google Scholar] [CrossRef]
- Morgan, J.; Salcedo-Sora, J. E.; Triana-Chavez, O.; Strode, C. Expansive and diverse phenotypic landscape of field Aedes aegypti (Diptera: Culicidae) larvae with differential susceptibility to Temephos: Beyond metabolic detoxification. J Med Entomol 2022, 59, 192–212. [Google Scholar] [CrossRef]
- Moyes, C. L.; Vontas, J.; Martins, A. J.; Ng, L. C.; Koou, S. Y.; Dusfour, I.; Raghavendra, K.; Pinto, J.; Corbel, V.; David, J. P.; Weetman, D. Contemporary status of insecticide resistance in the major Aedes vectors of arboviruses infecting humans. PLoS Negl Trop Dis 2017, 11, e0005625. [Google Scholar] [CrossRef]
- Ranson, H.; Lissenden, N. Insecticide Resistance in African Anopheles Mosquitoes: A Worsening Situation that Needs Urgent Action to Maintain Malaria Control. Trends Parasitol 2016, 32, 187–196. [Google Scholar] [CrossRef]
- Ranson, H.; Rossiter, L.; Ortelli, F.; Jensen, B.; Wang, X.; Roth, C. W.; Collins, F. H.; Hemingway, J. Identification of a novel class of insect glutathione S-transferases involved in resistance to DDT in the malaria vector Anopheles gambiae. Biochem J 2001, 359, 295–304. [Google Scholar] [CrossRef]
- Reid, W. R.; Thornton, A.; Pridgeon, J. W.; Becnel, J. J.; Tang, F.; Estep, A.; Clark, G. G.; Allan, S.; Liu, N. Transcriptional analysis of four family 4 P450s in a Puerto Rico strain of Aedes aegypti (Diptera: Culicidae) compared with an Orlando strain and their possible functional roles in permethrin resistance. J Med Entomol 2014, 51, 605–615. [Google Scholar] [CrossRef]
- Riveron, J. M.; Ibrahim, S. S.; Mulamba, C.; Djouaka, R.; Irving, H.; Wondji, M. J.; Ishak, I. H.; Wondji, C. S. Genome-Wide Transcription and Functional Analyses Reveal Heterogeneous Molecular Mechanisms Driving Pyrethroids Resistance in the Major Malaria Vector Anopheles funestus Across Africa. G3 (Bethesda) 2017, 7, 1819–1832. [Google Scholar] [CrossRef] [PubMed]
- Robinson, M. D.; McCarthy, D. J.; Smyth, G. K. edgeR: a Bioconductor package for differential expression analysis of digital gene expression data. Bioinformatics (Oxford, England) 2010, 26, 139–140. [Google Scholar] [CrossRef] [PubMed]
- Saavedra-Rodriguez, K.; Suarez, A. F.; Salas, I. F.; Strode, C.; Ranson, H.; Hemingway, J.; Black, W. C. t. Transcription of detoxification genes after permethrin selection in the mosquito Aedes aegypti. Insect Mol Biol 2012, 21, 61–77. [Google Scholar] [CrossRef] [PubMed]
- Saavedra-Rodriguez, K.; Campbell, C. L.; Lozano, S.; Penilla-Navarro, P.; Lopez-Solis, A.; Solis-Santoyo, F.; Rodriguez, A. D.; Perera, R.; Iv, W. C. Black. Permethrin resistance in Aedes aegypti: Genomic variants that confer knockdown resistance, recovery, and death. PLoS Genet 2021, 17, e1009606. [Google Scholar] [CrossRef] [PubMed]
- Samal, R. R.; Panmei, K.; Lanbiliu, P.; Kumar, S. Metabolic detoxification and ace-1 target site mutations associated with acetamiprid resistance in Aedes aegypti L. Front Physiol 2022, 13, 988907. [Google Scholar] [CrossRef]
- Schluep, S.M.; Buckner, E.A. Metabolic resistance in permethrin-resistant Florida Aedes aegypti (Diptera: Culicidae). Insects 2021, 12. [Google Scholar] [CrossRef]
- Sene, N. M.; Mavridis, K.; Ndiaye, E. H.; Diagne, C. T.; Gaye, A.; Ngom, E. H. M.; Ba, Y.; Diallo, D.; Vontas, J.; Dia, I.; Diallo, M. Insecticide resistance status and mechanisms in Aedes aegypti populations from Senegal. PLoS Negl Trop Dis 2021, 15, e0009393. [Google Scholar] [CrossRef]
- Shan, T.; Wang, Y.; Dittmer, N. T.; Kanost, M. R.; Jiang, H. Serine Protease Networks Mediate Immune Responses in Extra-Embryonic Tissues of Eggs in the Tobacco Hornworm, Manduca sexta. J Innate Immun 2022, 1–15. [Google Scholar] [CrossRef]
- Simma, E. A.; Dermauw, W.; Balabanidou, V.; Snoeck, S.; Bryon, A.; Clark, R. M.; Yewhalaw, D.; Vontas, J.; Duchateau, L.; Leeuwen, T. Van. Genome-wide gene expression profiling reveals that cuticle alterations and P450 detoxification are associated with deltamethrin and DDT resistance in Anopheles arabiensis populations from Ethiopia. Pest Manag Sci 2019, 75, 1808–1818. [Google Scholar] [CrossRef]
- Strode, C.; Wondji, C. S.; David, J.-P.; Hawkes, N. J.; Lumjuan, N.; Nelson, D. R.; Drane, D. R.; Karunaratne, S. H. P. P.; Hemingway, J.; Black, W. C.; Ranson, H. Genomic analysis of detoxification genes in the mosquito Aedes aegypti. Insect Biochemistry and Molecular Biology 2008, 38, 113–123. [Google Scholar] [CrossRef]
- Tang, A. H.; Tu, C. P. Biochemical characterization of Drosophila glutathione S-transferases D1 and D21. J Biol Chem 1994, 269, 27876–27884. [Google Scholar] [CrossRef]
- Vontas, J.; Kioulos, E.; Pavlidi, N.; Morou, E.; Torre, A. della; Ranson, H. Insecticide resistance in the major dengue vectors Aedes albopictus and Aedes aegypti. Pesticide Biochemistry and Physiology 2012, 104, 126–131. [Google Scholar] [CrossRef]
- Vontas, J.; Blass, C.; Koutsos, A. C.; David, J. P.; Kafatos, F. C.; Louis, C.; Hemingway, J.; Christophides, G. K.; Ranson, H. Gene expression in insecticide resistant and susceptible Anopheles gambiae strains constitutively or after insecticide exposure. Insect Mol Biol 2005, 14, 509–521. [Google Scholar] [CrossRef]
- Wang, H.-C.; Wang, Q.-H.; Bhowmick, B.; Li, Y.-X.; Han, Q. Functional characterization of two clip domain serine proteases in innate immune responses of Aedes aegypti. Parasites & Vectors 2021, 14, 584. [Google Scholar] [CrossRef]
- Weill, M.; Malcolm, C.; Chandre, F.; Mogensen, K.; Berthomieu, A.; Marquine, M.; Raymond, M. The unique mutation in ace-1 giving high insecticide resistance is easily detectable in mosquitoes. Insect Mol Biol 2004, 13, 1–7. [Google Scholar] [CrossRef] [PubMed]
- Wood, O.; Hanrahan, S.; Coetzee, M.; Koekemoer, L.; Brooke, B. Cuticle thickening associated with pyrethroid resistance in the major malaria vector Anopheles funestus. Parasit Vectors 2010, 3, 67. [Google Scholar] [CrossRef] [PubMed]
- World Health Organization. The World health report: 1998: Life in the 21st century: a vision for all: report of the Director-General. World Health Organization, Geneva. 1998. [Google Scholar]






| # Of genes tested | DE genes(|log2FC|>1 & FDR<0.05) | DE genes(|log2FC|>1 & FDR<0.01) | |||||
|---|---|---|---|---|---|---|---|
| Insecticide | Sites | Comparisons | Up | Down | Up | Down | |
| Malathion | Isabela | I-MAL vs Rock (R-S) | 10153 | 699 | 939 | 441 | 691 |
| I-MAL vs -IU1 (R-C) | 10161 | 120 | 186 | 33 | 86 | ||
| I-U1 vs Rock (C-S) | 10088 | 337 | 403 | 256 | 307 | ||
| Manatí | M-MAL vs Rock (R-S) | 10573 | 961 | 792 | 739 | 657 | |
| M-MAL vs M-U (R-C) | 10885 | 322 | 98 | 174 | 41 | ||
| M-U vs Rock (C-S) | 10039 | 333 | 634 | 197 | 456 | ||
| Alpha-cypermethrin | Isabela | I-ACYP vs Rock (R-S) | 9825 | 711 | 625 | 642 | 529 |
| I-U vs Rock (R-C) | 9711 | 230 | 426 | 158 | 322 | ||
| I-ACYP vs I-U (R-C) | 9308 | 127 | 426 | 87 | 346 | ||
| Manatí | M-ACYP vs Rock (R-S) | 9599 | 686 | 692 | 605 | 570 | |
| M-ACYP vs M-U (R-C) | 7835 | 237 | 561 | 154 | 448 | ||
| M-U vs Rock (C-S) | 9561 | 301 | 758 | 222 | 589 | ||
| Lambda-cyhalothrin | Isabela | I-LCT vs R vs Rock (R-S) | 9916 | 429 | 1008 | 341 | 920 |
| I-U vs Rock (C-S) | 9711 | 230 | 426 | 158 | 322 | ||
| I-LCT vs I-U (R-C) | 9550 | 51 | 366 | 30 | 256 | ||
| Manatí | M-LCT vs Rock (R-S) | 9710 | 461 | 1163 | 362 | 1051 | |
| M-U2 vs Rock (C-S) | 9561 | 301 | 758 | 222 | 589 | ||
| M-LCT vs M-U (R-C) | 8618 | 126 | 271 | 67 | 197 | ||
| Gene ID | Description | I-MAL vs Rock (R-S) | I-U1 vs Rock (C-S) | M-MAL vs Rock (R-S) | M-U1 vs Rock (C-S) | I-ACYP vs Rock (R-S) | I-LCT-R vs Rock (R-S) | I-U2 vs Rock (C-S) | M-ACYP vs Rock (R-S) | M-LCT vs Rock (R-S) | M-U2 vs Rock (C-S) |
|---|---|---|---|---|---|---|---|---|---|---|---|
| Cytochrome P450s monooxygenases | |||||||||||
| AAEL009130 | CYP6Z7 | 17.19 | 17.45 | 36.13 | 14.77 | 15.5 | 13.63 | 14.92 | 19.44 | 14.69 | |
| AAEL006805 | CYP9J2 | 9.25 | 8.16 | 8.8 | 11.56 | 10.58 | 8.29 | 7.15 | 23.33 | 8.87 | 8.96 |
| AAEL009121 | CYP6N9 | 5.57 | 3.17 | 8.42 | 4.5 | 5.16 | 7.28 | ||||
| AAEL006044 | CYP325Q1 | 5.18 | 3.23 | 9.48 | 3.23 | 2.77 | 3.55 | ||||
| AAEL014893 | CYP6BB2 | 4.27 | 7.01 | 4.37 | 6.73 | 5.48 | 5.34 | 6.01 | 4.71 | 3.37 | 3.75 |
| AAEL009123 | CYP6Z6 | 4.22 | 7.4 | 2.81 | 2.31 | 5.14 | 3.69 | ||||
| AAEL010154 | CYP4AR2 | 3.62 | 2.84 | 2.54 | 2.24 | 2.35 | |||||
| AAEL014605 | CYP9J9 | 3.43 | 2.47 | 2.91 | 3.32 | 2.57 | 2.2 | 6.79 | 2.62 | ||
| AAEL017297 | CYP6M9 | 3.35 | 6.91 | 4.36 | 4.67 | 4.84 | 2.68 | 5.39 | 4.15 | 3.41 | 3.38 |
| AAEL009127 | CYP6M11 | 3.34 | 5.13 | 3.69 | 2.23 | 2.96 | |||||
| AAEL012772 | CYP325G3 | 3.19 | 7.72 | ||||||||
| AAEL009124 | CYP6N12 | 3.18 | 5.06 | 4.71 | 4.18 | 5.56 | 2.86 | 3.91 | 3.45 | ||
| AAEL014619 | CYP9J22 | 3.13 | 2.44 | 3.09 | 5.27 | 2.39 | 2.27 | 8.75 | |||
| AAEL014615 | CYP9J23 | 3.08 | 3.31 | 9.06 | 0.03 | 0.3 | |||||
| AAEL014019 | CYP4J16 | 2.86 | 2.54 | ||||||||
| AAEL017136 | CYP325V1 | 2.79 | 2.95 | 6.14 | 2.94 | 2.68 | |||||
| AAEL007808 | CYP4D39 | 2.38 | 2.91 | ||||||||
| AAEL004054 | CYP4G36 | 2.37 | 2.13 | 2.54 | 2.18 | 2.57 | |||||
| AAEL009125 | CYP6M10 | 0.46 | 0.4 | ||||||||
| AAEL009132 | CYP6Y3 | 0.39 | 0.3 | 0.41 | 0.34 | 0.45 | 0.38 | 0.38 | 0.34 | ||
| AAEL003748 | CYP9AE1 | 0.38 | |||||||||
| AAEL012762 | CYP325N2 | 0.28 | 0.29 | 0.22 | 0.31 | 0.3 | 0.34 | 0.1 | 0.22 | ||
| AAEL009762 | CYP307A1 | 2.73 | 2.71 | 2.38 | |||||||
| AAEL014609 | CYP9J26 | 2.73 | 3.04 | 2.23 | 2.77 | 2.02 | |||||
| AAEL004941 | CYP6AK1 | 0.38 | 0.47 | ||||||||
| AAEL007010 | CYP6AG4 | 0.34 | |||||||||
| AAEL009120 | CYP6S3 | 0.28 | 0.31 | 0.33 | 0.27 | 0.22 | |||||
| AAEL007812 | CYP4H32 | 0.12 | 0.11 | 0.05 | 0.08 | 0.1 | 0.02 | 0.26 | 0.12 | ||
| AAEL006989 | CYP6AG7 | 3.24 | 3.24 | ||||||||
| AAEL009126 | CYP6N6 | 3.49 | 4.87 | 4.3 | 3.65 | ||||||
| AAEL010151 | CYP6N16 | 2.31 | |||||||||
| AAEL014891 | CYP6P12 | 0.44 | 0.45 | ||||||||
| AAEL007830 | CYP4H29 | 0.32 | 0.38 | ||||||||
| AAEL009131 | CYP6Z8 | 0.3 | |||||||||
| AAEL006815 | CYP9J16 | 3.58 | |||||||||
| AAEL009129 | CYP6Z9 | 2.13 | |||||||||
| AAEL002633 | CYP9J31 | 2.27 | |||||||||
| AAEL007024 | CYP6AG3 | 2.88 | |||||||||
| AAEL026582 | CYP6AA5 | 2.17 | 2.08 | ||||||||
| AAEL001960 | CYP12F5 | 0.37 | 0.42 | 0.49 | 0.4 | 0.38 | 0.47 | ||||
| AAEL014604 | CYP9f2* | 10.73 | 12.18 | 7.65 | 14.15 | 16.08 | 8.03 | 12.05 | 36.68 | ||
| AAEL009018 | CYP6d5* | 6.24 | 3.07 | 12.91 | 4.33 | 4.81 | 4.94 | 3.56 | 7.26 | 6.66 | 5.05 |
| AAEL019504 | CYP9f2* | 5.12 | 4.14 | 5.81 | 6.98 | 4.16 | 3.89 | 4.04 | 3.43 | ||
| AAEL014614 | CYP9f2* | 3.81 | 4 | 3.96 | 5.69 | 3.72 | 2.54 | 3.05 | 9.18 | 2.92 | 4.28 |
| AAEL028635 | CYP9f2* | 3.16 | 3.98 | 4.18 | 5.02 | 5.34 | 2.3 | 3.15 | 9.43 | 2.45 | 4.78 |
| AAEL003890 | CYP28a5* | 2.39 | 2.82 | 2.67 | |||||||
| AAEL009122 | CYP6a14* | 0.02 | 0.07 | 0.04 | 0.09 | 0.08 | 0.1 | 0.01 | 0.01 | 0.19 | 0.11 |
| AAEL021861 | CYP28a5* | 2.89 | 2.4 | 5.03 | 3.85 | 3.02 | 2.37 | 2.32 | |||
| AAEL014830 | CYP4ac1* | 0.47 | 0.29 | 0.37 | 0.19 | 0.33 | |||||
| AAEL000340 | CYP4C1-like | 0.24 | 0.15 | 0.06 | 0.19 | ||||||
| AAEL019603 | CYP9f2* | 2.05 | |||||||||
| AAEL014924 | CYP6d5* | 0.21 | |||||||||
| AAEL017539 | CYP6BY1* | 17.22 | 12.48 | ||||||||
| Glutathione S-transferases | |||||||||||
| AAEL010591 | GSTD6 | 7.03 | 5.58 | 4.81 | 3.98 | 8.87 | 5.23 | 10.56 | |||
| AAEL010582 | GSTD11 | 0.43 | 0.33 | 0.41 | 0.37 | 0.41 | 0.3 | 0.38 | |||
| AAEL000092 | GSTX1 | 0.4 | 0.42 | 0.42 | 0.39 | 0.39 | |||||
| AAEL007962 | GSTE4 | 0.37 | 0.27 | 0.23 | 0.26 | 0.31 | 0.24 | 0.24 | 0.21 | ||
| AAEL011741 | GSTS1 | 0.35 | 0.44 | 0.37 | 0.49 | 0.13 | 0.26 | 0.1 | 0.29 | ||
| AAEL007946 | GSTE6 | 0.24 | 0.41 | 0.28 | 0.18 | ||||||
| AAEL001061 | GSTD1 | 0.44 | 0.48 | ||||||||
| AAEL001054 | GSTD4 | 5.97 | 8.34 | ||||||||
| Carboxylesterases | |||||||||||
| AAEL004022 | CES5A | 3.19 | 4.07 | ||||||||
| AAEL005199 | CES6-like | 0.36 | 0.33 | 0.3 | 0.48 | 0.24 | |||||
| AAEL005200 | CES6-like | 0.48 | |||||||||
| AAEL012886 | CES-6 | 0.41 | 0.43 | ||||||||
Disclaimer/Publisher’s Note: The statements, opinions and data contained in all publications are solely those of the individual author(s) and contributor(s) and not of MDPI and/or the editor(s). MDPI and/or the editor(s) disclaim responsibility for any injury to people or property resulting from any ideas, methods, instructions or products referred to in the content. |
© 2023 by the authors. Licensee MDPI, Basel, Switzerland. This article is an open access article distributed under the terms and conditions of the Creative Commons Attribution (CC BY) license (http://creativecommons.org/licenses/by/4.0/).