Submitted:
27 June 2023
Posted:
28 June 2023
You are already at the latest version
Abstract
Keywords:
1. Introduction
2. Methodology
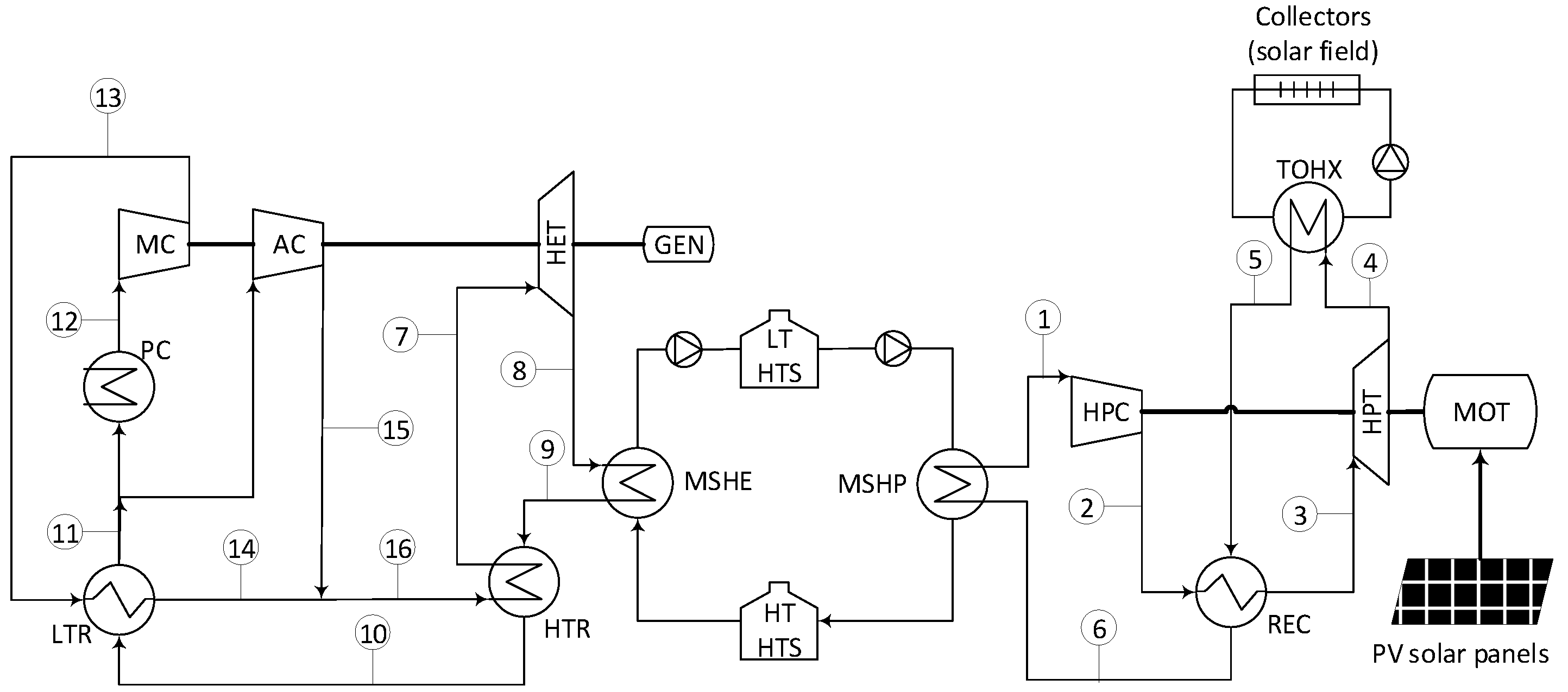
2.1. Concept
2.2. Heat pump
2.3. Heat engine
2.4. Solar field
2.5. Sizing of heat exchangers
2.6. Economic model
3. Results
4. Discussion and Conclusions
Author Contributions
Funding
Data Availability Statement
Conflicts of Interest
References
- IRENA (2023), Renewable capacity statistics 2023, International Renewable Energy Agency, Abu Dhabi.
- Powell K.M., Rashid, Ellingwood K., Tuttle J., Iverson B.D., Hybrid concentrated solar thermal power systems: A review, Renewable and Sustainable Energy Reviews 80 (2017) 215-237. [CrossRef]
- Ju X., Xu C., Hu Y., Han X., Wei G., Du X., A review on the development of photovoltaic/concentrated solar power (PV-CSP) hybrid systems, Solar Energy Materials and Solar Cells 161 (2017) 305-327. [CrossRef]
- Pilotti, L.; Colombari, M.; Castelli, A.; Binotti, M.; Giaconia, A.; Martelli, E. Simultaneous design and operational optimization of hybrid CSP-PV plants. Appl. Energy 2023, 331. [CrossRef]
- Okonkwo, E.C.; Wole-Osho, I.; Bamisile, O.; Abid, M.; Al-Ansari, T. Grid integration of renewable energy in Qatar: Potentials and limitations. Energy 2021, 235, 121310. [CrossRef]
- Starke, A.R.; Cardemil, J.M.; Escobar, R.A.; Colle, S. Assessing the performance of hybrid CSP+PV plants in northern Chile. Sol. Energy 2016, 138, 88–97. [CrossRef]
- Pan C.A., Dinter F., Combination of PV and central receiver CSP plants for base load power generation in South Africa, Solar Energy 146 (2017) 379-388. [CrossRef]
- Green A., Diep C., Dunn R., Dent J., High Capacity Factor CSP-PV Hybrid Systems, Energy Procedia 69(2015) 2049-2059. [CrossRef]
- Starke, A.R.; Cardemil, J.M.; Escobar, R.; Colle, S. Multi-objective optimization of hybrid CSP+PV system using genetic algorithm. Energy 2018, 147, 490–503. [CrossRef]
- Parrado, C.; Girard, A.; Simon, F.; Fuentealba, E. 2050 LCOE (Levelized Cost of Energy) projection for a hybrid PV (photovoltaic)-CSP (concentrated solar power) plant in the Atacama Desert, Chile. Energy 2016, 94, 422–430. [CrossRef]
- Sumayli, H.; El-Leathy, A.; Danish, S.N.; Al-Ansary, H.; Almutairi, Z.; Al-Suhaibani, Z.; Saleh, N.S.; Saeed, R.S.; Alswaiyd, A.; Djajadiwinata, E.; et al. Integrated CSP-PV hybrid solar power plant for two cities in Saudi Arabia. Case Stud. Therm. Eng. 2023, 44. [CrossRef]
- Stein W.H., Buck R., Advanced power cycles for concentrated solar power, Solar Energy 152 (2017) 91-105. [CrossRef]
- Guccione, S.; Trevisan, S.; Guedez, R.; Laumert, B.; Maccarini, S.; Traverso, A. Techno-Economic Optimization of a Hybrid PV-CSP Plant With Molten Salt Thermal Energy Storage and Supercritical CO2 Brayton Power Cycle. Proceedings of the ASME Turbo Expo 2022, Volume 4; Cycle Innovations: Energy Storage. 2022. [CrossRef]
- Yang J., Yang Z., Duan Y., Novel design optimization of concentrated solar power plant with S-CO2 Brayton cycle based on annual off-design performance, Applied Thermal Engineering 192 (2021) 116924. [CrossRef]
- Yang J., Yang Z., Duan Y., Load matching and techno-economic analysis of CSP plant with S–CO2 Brayton cycle in CSP-PV-wind hybrid system, Energy 223 (2021) 120016. [CrossRef]
- Zurita, A.; Mata-Torres, C.; Valenzuela, C.; Felbol, C.; Cardemil, J.M.; Guzmán, A.M.; Escobar, R.A. Techno-economic evaluation of a hybrid CSP + PV plant integrated with thermal energy storage and a large-scale battery energy storage system for base generation. Sol. Energy 2018, 173, 1262–1277. [CrossRef]
- Liu T., Yang J., Yang Z., Duan Y., Techno-economic feasibility of solar power plants considering PV/CSP with electrical/thermal energy storage system, Energy Conversion and Management 255 (2022) 115308. [CrossRef]
- Cox, J.L.; Hamilton, W.T.; Newman, A.M. Parametric analysis on optimized design of hybrid solar power plants. Sol. Energy 2023, 252, 195–217. [CrossRef]
- Bravo, R.; Friedrich, D. Integration of energy storage with hybrid solar power plants. Energy Procedia 2018, 151, 182–186. [CrossRef]
- Zurita, A.; Mata-Torres, C.; Cardemil, J.M.; Guédez, R.; Escobar, R.A. Multi-objective optimal design of solar power plants with storage systems according to dispatch strategy. Energy 2021, 237, 121627. [CrossRef]
- Giaconia, A.; Grena, R. A model of integration between PV and thermal CSP technologies. Sol. Energy 2021, 224, 149–159. [CrossRef]
- Bravo, R.; Friedrich, D. Two-stage optimisation of hybrid solar power plants. Sol. Energy 2018, 164, 187–199. [CrossRef]
- Kong L., Chen X., Gong J., Fan D., Wang B., Li S., Optimization of the hybrid solar power plants comprising photovoltaic and concentrating solar power using the butterfly algorithm, Energy Conversion and Management 257 (2022) 1153. [CrossRef]
- Richter, P.; Trimborn, T.; Aldenhoff, L. Predictive storage strategy for optimal design of hybrid CSP-PV plants with immersion heater. Sol. Energy 2021, 218, 237–250. [CrossRef]
- Chennaif, M.; Zahboune, H.; Elhafyani, M.; Zouggar, S. Electric System Cascade Extended Analysis for optimal sizing of an autonomous hybrid CSP/PV/wind system with Battery Energy Storage System and thermal energy storage. Energy 2021, 227, 120444. [CrossRef]
- Zurita, A.; Mata-Torres, C.; Cardemil, J.M.; Escobar, R.A. Assessment of time resolution impact on the modeling of a hybrid CSP-PV plant: A case of study in Chile. Sol. Energy 2020, 202, 553–570. [CrossRef]
- Aguilar-Jiménez, J.; Velázquez, N.; Acuña, A.; Cota, R.; González, E.; González, L.; López, R.; Islas, S. Techno-economic analysis of a hybrid PV-CSP system with thermal energy storage applied to isolated microgrids. Sol. Energy 2018, 174, 55–65. [CrossRef]
- Valenzuela, C.; Mata-Torres, C.; Cardemil, J.M.; Escobar, R.A. CSP + PV hybrid solar plants for power and water cogeneration in northern Chile. Sol. Energy 2017, 157, 713–726. [CrossRef]
- https://www.solarsco2ol.eu/.
- 30. IEA & NEA, Projected costs of generating electricity, 2020 Edition. Available at: https://www.iea.org/reports/projected-costs-of-generating-electricity-2020 (visited on June 6, 2023).
- LAZARD, LCOE+, April 2023. Available at: https://www.lazard.com/research-insights/2023-levelized-cost-of-energyplus/ (visited on June 6, 2023).
- https://www.solarpaces-conference.org/.
- Bejan, A. Advanced Engineering Thermodynamics, 3rd ed.; John Wiley & Sons Inc.: Hoboken, NJ, USA, 2006.
- Dostal V., A Supercritical Carbon Dioxide Cycle for Next Generation Nuclear Reactors, Institute of Technology, Massachusetts, 2004 Feb. Doctoral Thesis.
- Linares, J.I.; Montes, M.J.; Cantizano, A.; Sánchez, C. A novel supercritical CO2 recompression Brayton power cycle for power tower concentrating solar plants. Appl. Energy 2020, 263, 114644. [CrossRef]
- Saranam, V.R.; Paul, B.K. Feasibility of Using Diffusion Bonding for Producing Hybrid Printed Circuit Heat Exchangers for Nuclear Energy Applications. Procedia Manuf. 2018, 26, 560–569. [CrossRef]
- Southall D., Dewson S.J., Innovative compact heat exchangers, Proceedings of ICAPP ’10, San Diego, CA, USA, June 13-17, 2010. Paper 10300.
- Bahamonde-Noriega J.S., Design Method for S-CO2 Gas Turbine Power Plants, Delft University of Technology, The Netherlands, 2012 (MSc Dissertation).
- Mehos, M.; Turchi, C.; Vidal, J.; Wagner, M.; Ma, Z.; Ho, C.; Kolb, W.; Andraka, C.; Kruizenga, A. Concentrating Solar Power Gen3 Demonstration Roadmap. In Concentrating Solar Power Gen3 Demonstration Roadmap; Office of Scientific and Technical Information (OSTI): Golden, CO, USA, 2017; pp. 1–140.
- Therminol, 2023: https://www.therminol.com/heat-transfer-fluids.
- Montes, M.J.; Abánades, A.; Martínez-Val, J.M.; Valdés, M. Solar multiple optimization for a solar-only thermal power plant, using oil as heat transfer fluid in the parabolic trough collectors. Sol. Energy 2009, 83, 2165–2176. [CrossRef]
- EuroTrough Project. Final Public Report, European Commission Contract No. JOR3-CT98-00231, Sevilla/Almería/Brussels, 2001.
- Serrano, I.; Cantizano, A.; Linares, J.; Moratilla, B. Modeling and sizing of the heat exchangers of a new supercritical CO2 Brayton power cycle for energy conversion for fusion reactors. Fusion Eng. Des. 2014, 89, 1905–1908. [CrossRef]
- https://www.heatric.com/.
- Pierres R.L., Southall D., Osborne S., Impact of Mechanical Design Issues on Printed Circuit Heat Exchangers, Proceedings of 3rd SCO2 Power Cycle Symposium, Colorado, USA.
- Li X., Smith T., Kininmont D., Dewson S. (2009). Materials for Nuclear Diffusion-Bonded Compact Heat Exchangers, Proceedings of ICAPP'09, Tokyo, Japan, May 10-14, 2009.
- Bejan A., Tsatsaronis G., Moran M., Thermal Design & Optimization, Wiley, 1996.
- Fleming D.D. et al., Scaling Considerations for a Multi-Megawatt Class Supercritical CO2 Brayton Cycle and Commercialization, SANDIA REPORT SAND2013-9106 (2013).
- Southall D., Pierres R.L., Dewson S.J., Design considerations for compact heat exchangers, Proceedings of ICAPP ’08, California, USA, June 2008.
- Driscoll M.J., Hejzlar P., 300 MWe Supercritical CO2 Plant Layout and Design, MIT Nuclear Engineering Department (2004), MIT-GFR-014.
- Kurup, P.; Glynn, S.; Akar, S. Manufacturing cost analysis of advanced parabolic trough collector. AIP Conference Proceedings 2022, 2445, 02006. [CrossRef]
- Linares, J.I.; Martín-Colino, A.; Arenas, E.; Montes, M.J.; Cantizano, A.; Pérez-Domínguez, J.R. Carnot Battery Based on Brayton Supercritical CO2 Thermal Machines Using Concentrated Solar Thermal Energy as a Low-Temperature Source. Energies 2023, 16, 3871. [CrossRef]
- IRENA. Renewable Power Generation Costs in 2017; IRENA: Abu Dhabi, United Arab Emirates, 2018; ISBN 978-92-9260-040-2.
- Tafur-Escanta, P.; Valencia-Chapi, R.; López-Guillem, M.; Fierros-Peraza, O.; Muñoz-Antón, J. Electrical energy storage using a supercritical CO2 heat pump. Energy Rep. 2022, 8, 502–507. [CrossRef]





| Number of loops in the solar field | 78 |
| Number of collectors per loop | 4 |
| Number of modules per collector | 10 |
| Length of every module [m] | 12.27 |
| Absorber tube outer diameter [m] | 0.07 |
| Absorber tube inner diameter [m] | 0.065 |
| Glass envelope outer diameter [m] | 0.115 |
| Glass envelope inner diameter [m] | 0.109 |
| Intercept factor | 0.92 |
| Mirror reflectivity | 0.92 |
| Glass transmissivity | 0.945 |
| Solar absorptivity | 0.94 |
| Peak optical efficiency | 0.75 |
| Mass Flow per loop [kg/s] | 7.6 |
| Inlet/Outlet HTF temperature [°C] | 300/390 |
| Inlet Pressure [bar] | 20 |
| Heat gain per loop [MWth] | 1.6732 |
| Heat loss per loop [kWth] | 158.56 |
| Pressure drop per loop [bar] | 4.1438 |
| Optical efficiency [%] | 71.99 |
| Thermal efficiency [%] | 91.34 |
| Point | Pressure [bar] | Temperature [°C] | Enthalpy [kJ/kg] |
|---|---|---|---|
| 1 | 85.00 | 415.0 | 377.3 |
| 2 | 300.0 | 604.1 | 590.8 |
| 3 | 294.0 | 388.5 | 318.3 |
| 4 | 90.31 | 261.4 | 199.6 |
| 5 | 88.5 | 370.0 | 324.5 |
| 6 | 86.73 | 599.1 | 596.9 |
| Point | Pressure [bar] | Temperature [°C] | Enthalpy [kJ/kg] |
|---|---|---|---|
| 7 | 288.1 | 532.8 | 501.0 |
| 8 | 92.15 | 395.8 | 353.8 |
| 9 | 90.31 | 579.1 | 572.3 |
| 10 | 88.50 | 203.6 | 133.9 |
| 11 | 86.73 | 82.02 | -18.61 |
| 12 | 85.00 | 35.00 | -197.9 |
| 13 | 300.0 | 76.52 | -163.3 |
| 14 | 294.0 | 198.1 | 61.88 |
| 15 | 294.0 | 199.6 | 64.25 |
| 16 | 294.0 | 198.6 | 62.65 |
| Component | Heat duty or Power [MW] |
Mass flow rate [kg/s] |
|---|---|---|
| Compressor (HPC) | 219 | 1025 |
| Turbine (HPT) | 122 | 1025 |
| Motor (MOT) | 97 | --- |
| CO2/CO2 (REC) | 279 | 1025/1025 |
| Thermal Oil/CO2 (TOHX) | 128 | 582/1025 |
| CO2/Molten salts (MSHP) | 225 | 1025/798 |
| Component | Heat duty or Power [MW] |
Mass flow rate [kg/s] |
|---|---|---|
| Main Compressor (MC) | 12 | 349 |
| Auxiliary Compressor (AC) | 14 | 167 |
| Turbine (HET) | 76 | 516 |
| Generator (GEN) | 50 | --- |
| CO2/CO2 (HTR) | 226 | 516/516 |
| CO2/CO2 (LTR) | 779 | 516/349 |
| Molten salts/CO2 (MSHE) | 113 | 399/516 |
| CO2/Water (PC) | 63 | 349/2995 |
| Component | Heat duty [MW] |
Height [m] |
Number of modules |
On-site Cost [M$2020] |
|---|---|---|---|---|
| REC | 279 | 3.92 | 96 | 37.1 |
| HTR | 226 | 2.67 | 22 | 20.6 |
| LTR | 79 | 4.25 | 32 | 16.6 |
| PC | 63 | 0.43 | 11 | 10.8 |
| TOHX | 128 | 0.40 | 8 | 9.7 |
| Component | Heat duty [MW] |
Reference PCHE |
On-site Cost per unit [M$2020] |
|---|---|---|---|
| MSHP | 225 | REC | 28.6 |
| MSHE | 113 | HTR | 9.8 |
| Cycle | On-site Cost [M$2020] |
|---|---|
| HP | 47.9 |
| HE | 31.1 |
| Component | Energy stored [MWh] |
Salt inventory [ton] |
Direct Costs [M$2020] |
|---|---|---|---|
| TES | 1,351 | 17,245 | 38.6 |
| PV field | --- | --- | 38.9 |
| PTC Field | --- | --- | 32.5 |
Disclaimer/Publisher’s Note: The statements, opinions and data contained in all publications are solely those of the individual author(s) and contributor(s) and not of MDPI and/or the editor(s). MDPI and/or the editor(s) disclaim responsibility for any injury to people or property resulting from any ideas, methods, instructions or products referred to in the content. |
© 2023 by the authors. Licensee MDPI, Basel, Switzerland. This article is an open access article distributed under the terms and conditions of the Creative Commons Attribution (CC BY) license (http://creativecommons.org/licenses/by/4.0/).
