Preprint
Article

This version is not peer-reviewed.

Dynamic Traceability and Reliability Management: Integrating the Digital Product Passport with Digital Twins and IoT for Batteries and Electronics

Submitted:

13 February 2026

Posted:

14 February 2026

You are already at the latest version

Abstract
The mandates of the Circular Economy (CE) and Industry 5.0 necessitate unprecedented life cycle traceability and management for complex products, such as electronics and lithium-ion batteries. The Digital Product Passport (DPP) has emerged as the centralized data framework for this transition. However, effective DPP implementation requires the robust integration of technologies to overcome the technical challenges of scalability, data integrity, and legacy system management. This work shifts from a high-level conceptual overview to an in-depth technical analysis, detailing the integration architecture of the DPP with the Internet of Things (IoT), Digital Twins (DTs), and Artificial Intelligence (AI). Specifically, we focus on how IoT, via embedded sensors and NFC/RFID tags, acts as the dynamic data carrier that feeds DT. For the battery sector, we propose a technical framework that utilizes the DPP to continuously track State of Health (SoH) and State of Charge (SoC), throughout the entire life cycle. AI/Machine Learning is then integrated within the DT to enable accurate predictions of degradation and failure, directly addressing reliability concerns and optimizing the second life and recycling phases. Our focus is on tackling critical bottlenecks, such as interoperability between IT systems and data storage scalability (e.g., via robust Cloud or Blockchain solutions), ensuring the DPP is established not just as a static data repository, but as a dynamic and predictive tool for product reliability management and regulatory compliance.
Keywords: 
;  ;  ;  ;  ;  ;  

I. Introduction

The European Commission defines a Digital Product Passport (DPP) as ‘a structured collection of product-related data with a predefined scope and agreed data ownership and access rights conveyed through a unique identifier’ [1]. The core utility of the DPP lies in making comprehensive information transparently available to all actors across the entire value chain, significantly enhancing end-to-end traceability throughout a product’s lifecycle [2]. While this definition establishes the foundational compliance requirement, effective realization—particularly for complex items like electronics and batteries—demands a sophisticated technical infrastructure. The challenge shifts from merely storing static data to managing dynamic, real-time metrics, which are crucial for assessing product performance and structural integrity over time.
The DPP initiative fundamentally serves the dual purpose of bolstering customs control and advancing Sustainability within the Circular Economy (CE) framework. These ambitious objectives are intrinsically aligned with the three fundamental tenets of Industry 5.0 [2,3,4]: Human-Centricity is supported by empowering stakeholders (consumers, recyclers, maintenance staff) with accessible, transparent information; Sustainability focuses on minimizing environmental footprints by optimizing resource use and recovery; Crucially, Resilience underscores the industry’s capacity to withstand and recover from disruptions. In the context of complex assets, achieving true resilience is contingent upon real-time monitoring and predictive maintenance, functions that cannot be fulfilled by a static data repository alone. This necessity drives the requirement for integrating the DPP with dynamic technologies, especially the Internet of Things (IoT) and Digital Twins (DTs).
The Human-Centricity aspect of the DPP is fundamentally designed to empower all stakeholders involved in a product’s lifecycle—including workers, consumers, and recyclers—through enhanced accessibility and transparency of relevant product information. This empowerment is significantly bolstered by innovative features, such as AI-driven assistance, which enable well-informed decisions at various stages: prior to purchasing, throughout the period of use, and crucially, during the disposal phase [5].
On the sustainability front, the DPP is a key enabler of environmentally responsible behavior. By providing verifiable data on the Bill of Materials and carbon footprint, it equips policymakers with the information necessary to foster Urban Mining [6] and monitor the progress of the circular economy [2]. Beyond initial manufacturing data, however, the ability of the DPP to track product durability, reparability, and most importantly, dynamic State of Health (SoH) is essential for maximizing product lifetime and achieving true circularity. The lack of reliable, real-time degradation data is a major bottleneck in optimizing second-life opportunities and recycling logistics, representing a critical reliability challenge.
Therefore, the DPP ultimately contributes significantly to enhancing industrial Resilience. While centralizing regulatory information fortifies compliance frameworks, the technical ability to track and predict product performance—a function of its reliability—is the deeper mechanism of resilience. When applied to complex products like lithium-ion batteries and sophisticated electronics, the DPP’s integration with Digital Twins and AI allows for the predictive management of degradation and failure. This predictive capability is what genuinely fortifies industrial supply chains and operational stability, moving beyond mere regulatory compliance to dynamic risk mitigation.
Given the pivotal role of the DPP in this new stage of industrial evolution, this work moves beyond previous conceptual reviews to focus on the technical implementation architecture required for Dynamic Traceability and Reliability Management in the context of high-value assets (batteries and electronics). Our primary contribution is the development of an integrated framework that details the necessary synergy between the DPP, the Internet of Things (IoT), Digital Twins (DTs), and Artificial Intelligence (AI). Specifically, we detail how this integrated system enables continuous tracking of battery State of Health (SoH) and State of Charge (SoC), using AI to provide predictive failure analysis. This study addresses critical technical bottlenecks, such as interoperability and data integrity, positioning the DPP not as a regulatory burden, but as a crucial technical tool for predictive risk management and life cycle optimization, areas of significant interest to the LATS 2026 symposium.

II. Methods

The methodology employed in this work transitions from a descriptive approach—typical of a literature review—to a constructive design and technical framework analysis. Our primary objective is to formalize a robust data management architecture for the Digital Product Passport (DPP) to enable predictive reliability management. To achieve this rigor and ensure future implementability, the research followed three sequential phases:
The first phase, Contextualization and Requirement Elicitation, established the strategic and technical demands. This step anchored the work in regulatory mandates (DPP requirements) and industrial strategies (Circular Economy and Industry 5.0), leading to the definition of key requirements for dynamic, real-time data integration necessary for reliability tracking.
The second phase, Architectural Design and Blueprint Formulation, focused on synthesizing the required technologies (IoT, DT, AI) into the layered framework presented in Section IV. Crucially, this phase culminated in the creation of a functional Flowchart (Figure X) that serves as the blueprint for implementation. This flowchart maps the logical steps, defining the data flow from the acquisition layer (IoT) through the modeling layer (DT) to the storage layer (DPP).
The third phase, Technical Formalization and Analysis, ensures scientific depth. The operational logic of the most critical functional block within the Digital Twin, the State of Health (SoH) estimation, is formalized using pseudocode in Section V.A. This formalization, guided directly by the system blueprint, provides clear, unambiguous implementation guideline. Finally, a critical analysis of technical bottlenecks is conducted in Section VI to validate the framework’s practical feasibility against real-world engineering constraints.

III. Literature Background

The development of the Digital Product Passport (DPP) represents a fundamental inflection point in advancing the Circular Economy (CE) and fulfilling the objectives of Industry 5.0, particularly concerning product lifecycle management and resilience. This section establishes the foundational concepts, core components, and technological prerequisites necessary for transforming the DPP from a static data repository into a dynamic management tool for complex assets.

A. Core Components of the Digital Product Passport

The European Commission defines the DPP as a “structured collection of product-related data with a predefined scope and agreed data ownership and access rights conveyed through a unique identifier” [1]. This definition highlights that the DPP is not merely a database, but an advanced information system structured around a unique identifier [8]. This system is intrinsically composed of two integral parts: the DPP System infrastructure and the DPP Data itself, which is illustrated in Table I.
The DPP System is the computational backbone responsible for managing the entire lifecycle of the digital record. Key requirements include establishing robust, immutable unique identifiers for seamless linking between the physical product and its digital twin. Crucially, the system must incorporate sophisticated access rights management to comply with business confidentiality and regulatory requirements, ensuring that information is visible only to authorized stakeholders (e.g., consumers, regulators, recyclers) [1]. Furthermore, high interoperability and standardized data exchange protocols are mandatory to facilitate smooth communication across diverse industry-specific IT environments and international borders [9].
The DPP Data encompasses both static and dynamic product information. Static data includes technical specifications, Bill of Materials (BOM), legal compliance records, and environmental sustainability performance indicators (e.g., carbon footprint). Dynamic data, essential for reliability management, covers operational status, repair history, usage patterns, and metrics related to durability and reparability [6]. The inclusion of these data points is what enables the development of proactive circular models, moving beyond compliance to actual resource optimization.

B. Integrating Technologies for Dynamic Traceability

The DPP undeniably represents a pivotal turning point in data communication across all stages of a product’s life cycle. It achieves this by fundamentally transforming traditional means of conveying information—such as datasheets, static PDFs, and comprehensive user manuals—into dynamic, machine-readable data. In this evolving context, data unequivocally emerges as a critical, central component of burgeoning Digital Circular Economy (DCE) systems. Consequently, the array of advanced technologies meticulously required to effectively acquire, manage, and ultimately utilize this data are undergoing rapid and continuous evolution.
The basis of this transition resides in the essential synergy between the physical and digital domains, thereby mandating the integration of key technologies, which delineate their specific functional roles within the DPP ecosystem, as detailed in Table II.
The successful transition of the DPP from a static repository to a dynamic, predictive tool hinges on its robust integration with the Internet of Things (IoT), Digital Twins (DTs), and Artificial Intelligence (AI) as outlined above. This synergistic relationship is critical for enabling the continuous, real-time data flow necessary for dynamic traceability and reliability management, which is the core focus of this work.

C. Specific Requirements for the Battery Sector

The lithium-ion battery sector mandates stringent traceability due to the exponential increase in high-value applications, notably within Electric Vehicles (EVs) and stationary energy storage systems. This widespread adoption, however, is accompanied by non-negligible safety risks, specifically concerning thermal runaway and other safety-related incidents [14]. Therefore, meticulous monitoring throughout the entire battery life cycle, from manufacturing origin to end-of-life, is essential not only for incident prevention but also for maximizing economic recovery through optimized recycling and safe second-life service provision [17].
The battery passport is thus conceived as a critical technological hub, designed to integrate and centralize data-driven innovations such as the Internet of Things (IoT), Digital Twins (DTs), and Artificial Intelligence (AI) [14]. This system must provide continuous, granular traceability, tracking individual batteries and their core operational characteristics, collectively known as State of X (SoX). This encompasses State of Charge (SoC), State of Health (SoH), and State of Energy (SoE), which are metrics vital for dynamic performance assessment throughout the product’s lifespan [12]. The requirement for enhanced lifecycle monitoring and data transparency is actively promoted by influential organizations like the Global Battery Alliance [18], aiming to establish industry-wide standards.
Furthermore, this advanced data collection framework extends beyond the individual cell level. The approach facilitates the generation of dynamic operational profiles for associated infrastructure, including charging stations [19], the host electric vehicles, and even the electrical power grid. This comprehensive data environment is fundamental for the development and maintenance of accurate, predictive Digital Twins (DTs) [13]. In this integrated technological ecosystem, the Internet of Things (IoT) functions as the fundamental enabling layer, providing the necessary infrastructure for reliable, real-time data acquisition and transmission to the DPP System. The primary goal is to transform the end-of-life phase from a cost center into a sustainable resource management opportunity by offering verifiable SoH data to potential second-life users.

D. Specific Requirements for the Electronics Sector

The electronics sector presents a distinct challenge to the Circular Economy due to the immense volume, high product heterogeneity, and complex rapid obsolescence cycles characterized by frequent firmware and software updates [20]. This necessitates an advanced tracking capability within the DPP to ensure components are managed sustainably. Primarily, the electronics DPP must provide detailed, verifiable information on material composition, including the quantification of Critical Raw Materials (CRM) and the identification of any Hazardous Substances (HS). This data is indispensable for bolstering supply chain transparency and maximizing the efficiency of Urban Mining initiatives.
Secondly, for reliability management and life extension, electronics DPPs must be capable of dynamically tracking the full software lifecycle. This includes logging firmware versions, recording all software patches, and consolidating the complete product repair and maintenance history. Furthermore, the DPP must house Design-for-Disassembly (DfD) data, energy efficiency ratings, and modularity information to facilitate effective reuse, refurbishment, and remanufacturing processes [15]. A practical implementation demonstrates the utility of the DPP in streamlining the management of experimental designs, production processes, and comprehensive documentation within instrument-making enterprises, consolidating critical information into a machine-readable format [20]. The integration of the proposed Dynamic Traceability Framework (Section IV) within this sector is essential for predicting hardware degradation influenced by environmental factors and software interactions, thereby moving beyond mere regulatory documentation to active reliability forecasting.

IV. Architectural Framework and Results Analysis

The transition from a passive data repository to a proactive, predictive management tool necessitates robust and formalized technical architecture. This section introduces the proposed framework for Dynamic Traceability and Reliability Management, detailing the data flow and the function of each integrated module, thereby providing a structured blueprint for implementation.

A. Proposed Data Flow for Dynamic Traceability

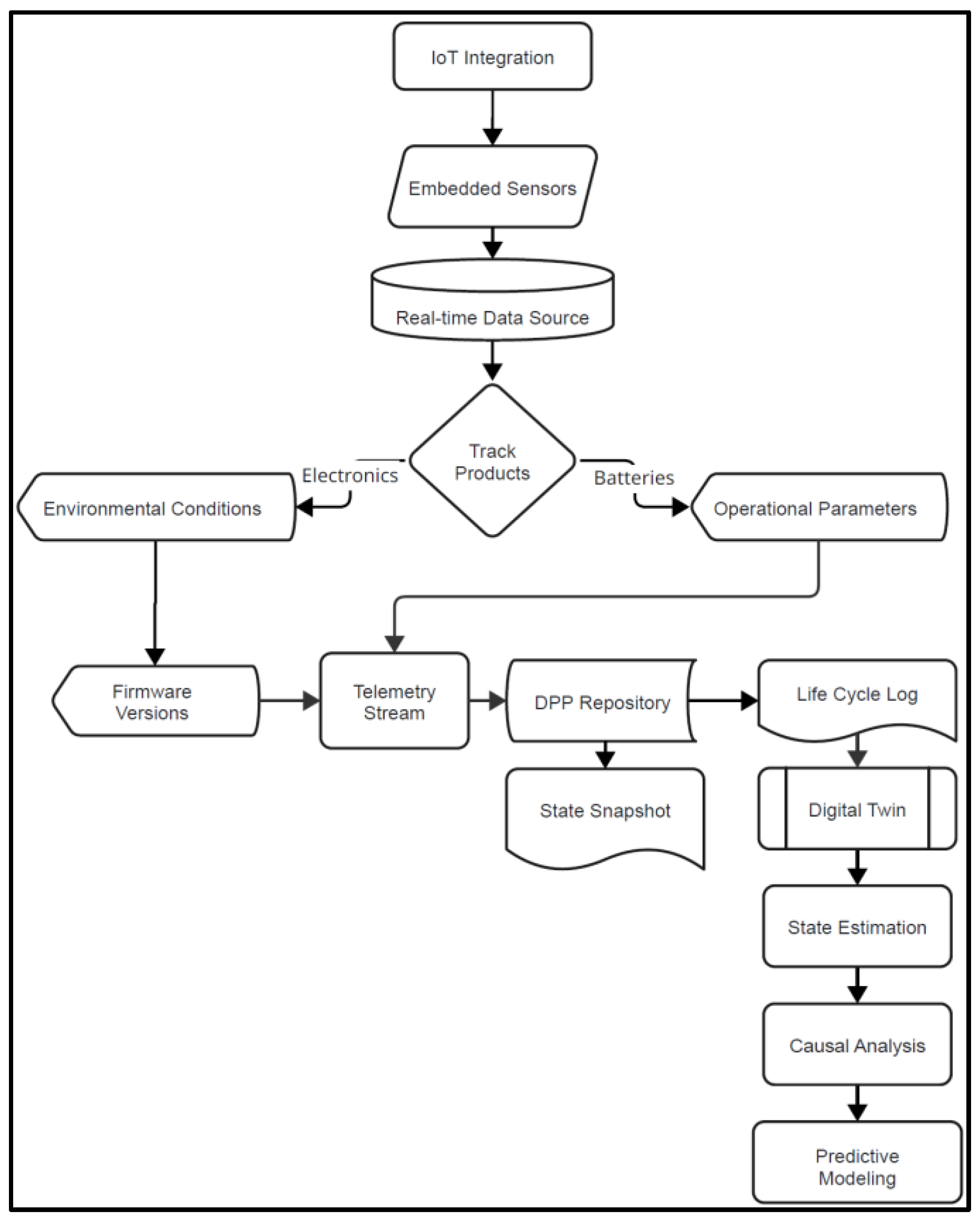
To formalize the required integration and subsequent predictive analysis for reliability management, we propose a comprehensive technical framework. This framework systematically details the logical data flow, tracing the transition of data from the initial acquisition point in the physical domain through complex analytical processing to the final predictive modeling stage, as meticulously illustrated in Figure 1.
This flowchart is positioned as the definitive technical blueprint for the integrated system, clearly delineating the sequence of operations mandatorily to effectively leverage the Digital Product Passport (DPP) as a proactive and predictive risk mitigation tool. The operational workflow initiates at the foundational IoT Integration layer, where dedicated Embedded Sensors continuously generate high-granularity operational and environmental data, thereby establishing the crucial Real-time Data Source required for dynamic synchronization.
Figure 1 illustrates the proposed Dynamic Traceability and Reliability Management Framework, which systematically transforms raw operational metrics from the physical domain into actionable predictive intelligence. The architecture commences with the secure acquisition of real-time telemetry data via the IoT layer, which then channels product-specific information (Environmental Conditions for Electronics or Operational Parameters for Batteries) to the central processing stream. Critically, this data feeds both the immediate DPP State Snapshot and the immutable Life Cycle Log, which collectively sustains the high-fidelity Digital Twin module that executes the core sequential analytical functions: State Estimation, Causal Analysis, and Predictive Modeling.

B. Integrated Digital Twin and Predictive Modeling

The core analytical engine of the system is instantiated within the Digital Twin (DT) module. The DT is meticulously and continually synchronized by the data flowing from the Life Cycle Log and the State Snapshot, ensuring the maintenance of a high-fidelity virtual replica of the physical product. Within the DT, three sequential and interdependent analytical functions are executed, as depicted in the final stages of Figure 1, to generate actionable, predictive results.
Regarding the State Estimation, this module is critically responsible for calculating key product performance metrics that are not amenable to direct or precise sensor measurement. For high-value assets such as batteries, this function involves the continuous calculation of the State of Health (SoH) and State of Charge (SoC), typically achieved through sophisticated model-based algorithms (e.g., Extended Kalman Filters) or advanced Machine Learning regression models (the formalization of which is detailed in Section V).
The Causal Analysis module rigorously leverages the refined output generated from the State Estimation and the rich, contextual historical data preserved within the immutable Life Cycle Log. This stage is dedicated to employing advanced statistical or Artificial Intelligence methodologies to accurately identify the primary operational stressors or deterministic root causes of the observed product degradation. This analytical process is pivotal for forensic engineering, as it precisely determines which specific operational or environmental factors accelerate performance decline, thereby yielding indispensable, high-value feedback for continuous design refinement and the formulation of effective deployment and usage strategies.
The Predictive Modeling module, as the final analytical stage, rigorously utilizes the consolidated output derived from the Causal Analysis and the established degradation trends to forecast future performance and failure probabilities. Dedicated Machine Learning/AI models are trained on the accumulated historical data to perform accurate Remaining Useful Life (RUL) estimation. This critical predictive output is subsequently stored back into the DPP System, which effectively transforms the Digital Product Passport from a retrospective compliance document into a proactive management and risk mitigation tool that precisely informs second-life planning and recycling logistics. The detailed methodology underpinning the prerequisite analytical step, State Estimation, is formalized in the subsequent Section V.

V. Formalization OS State Estimation

To effectively illustrate the technical rigor inherent in the Digital Twin (DT) layer, we proceed to formally define the operational logic for the most critical functional step within battery reliability management: the continuous State of Health (SoH) estimation. The State of Health metric is mathematically defined as the current maximum available capacity (Cmax) relative to its factory-specified nominal capacity (Cnominal), expressed as a percentage in equation (1).
S o H = C m a x C n o m i n a l x 100 %
The State Estimation block, clearly identified in the proposed framework (Figure 1), processes the secure, real-time telemetry stream data—specifically Voltage, Current, and Temperature, to non-invasively estimate the value of Cmax. Since the direct measurement of Cmax is impractical during active product operation, the DT strategically employs either robust model-based algorithms or advanced data-driven estimation techniques, which are designed to execute with high computational efficiency within the DT environment.

A. Pseudo-code for Online State of Health (SoH) Estimation

The following pseudocode outlines a generic, data-driven methodology that strategically leverages a pre-trained Recurrent Neural Network (RNN) model. This model is engineered to continuously estimate the product’s SoH in real-time within the operational Digital Twin environment. This process underscores the absolute necessity for immediate and authenticated data access, alongside efficient feedback loop management, directly involving the DPP Repository. Thereby, the detailed operational sequence for the critical SoH estimation module, which executes within the high-fidelity Digital Twin environment, is illustrated in Figure 2.
Figure 2 details the sequential, 17-step algorithm, which begins by retrieving initialization parameters and the pre-trained ML model (Lines 1-3). The core functionality involves processing a batch of real-time telemetry (Lines 4-9) to generate a raw predicted SoH value (Line 10). Fundamentally, a sophisticated smoothing filter, such as a Kalman Filter, is applied (Line 11) to mitigate sensor noise and ensure estimation stability over time. Finally, the algorithm enforces a conditional update mechanism (Lines 12-16) that commits the estimated capacity Cmax and the new SoH to the DPP Repository only when the change exceeds a predefined threshold, thereby optimizing storage efficiency and guaranteeing data reliability.

B. Formalization of Predictive Modeling for RUL

The Predictive Modeling block (Figure 1) systematically utilizes the consolidated analytical outputs generated by both the State Estimation and the Causal Analysis modules. Its paramount objective is the rigorous determination of the Remaining Useful Life (RUL). The RUL is defined as the projected remaining operational time until the product’s SoH falls critically below a pre-established threshold (SoHthreshold), which is conventionally set at 80% for automotive and other high-power, mission-critical applications.
The RUL prediction problem is fundamentally treated as a sophisticated time-series forecasting challenge, mathematically formulated as a function dependent on key historical and analytical inputs, indicated on equation (2).
R U L = f S o H h i s t o r y ,   O p e r a t i o n a l h i s t o r y , C a u s a l f a c t o r s
In this formulation, SoHhistory represents the time-series of previously estimated SoH values (sourced directly from the immutable Life Cycle Log), Operationalhistory captures detailed and cumulative usage patterns (e.g., charge/discharge rates and prolonged temperature extremes), and Causalfactors are the degradation stressors previously identified and quantified by the Causal Analysis. Given the temporal dependencies and non-linear relationships in degradation, a deep learning architecture, such as a Long Short-Term Memory (LSTM) network, is optimally suited for accurately learning and modeling these long-term trends within the historical operational data.

VI. Technical Challanges

The industrial deployment of this dynamic DPP framework is hindered by complex technical bottlenecks that demand specific research. Achieving cross-value-chain data exchange requires overcoming profound interoperability challenges. We advocate for structuring the DPP using the Asset Administration Shell (AAS) framework to ensure semantic modeling and machine-readability, making the definition of mandatory AAS schemas a critical focus. The system’s reliability hinges on absolute data integrity and scalability. While centralized storage handles massive telemetry volumes, the integration of Distributed Ledger Technologies (DLT) is essential for securing key, verifiable data points within the immutable Life Cycle Log. Finally, due to sensitive commercial data, the DPP System must implement a stringent, granular, Zero Trust-based access control paradigm. The unique identifier must be linked to a secure Access Management component that rigorously verifies the stakeholder’s role before granting access to specific data fields, thereby satisfying security mandates.

VII. Conclusions

This work transitioned the Digital Product Passport (DPP) discussion from a mere regulatory obligation to a formalized technical requirement for Dynamic Traceability and Reliability Management in high-value assets. We established the necessity of integrating the IoT, Digital Twin (DT), and AI, detailing their specific data requirements. The core contribution is the proposed Architectural Framework, which acts as a blueprint for transforming static data into predictive intelligence. Technical rigor was ensured by formalizing the operational logic of the State Estimation module, including a concise algorithm for continuous State of Health (SoH) estimation, which underpins accurate RUL forecasting. Finally, we identified that industrial deployment hinges on overcoming critical challenges: achieving semantic interoperability via the AAS framework, guaranteeing data integrity and scalability through DLT/Blockchain integration, and enforcing stringent Zero Trust security.

Acknowledgments

This work was by the CNPq (National Council for Scientific and Technological Development) for granting of scholarship to the author with process number 445074/2020-5. In national collaboration between the Renato Archer Information Technology Center and the Faculty of Electrical and Computer Engineering, through SEI process no. 01241.000289/2025-53.

References

  1. Publications Office of the European Union, Regulation (EU) 2024/1781 of the European Parliament and of the Council of 13 June 2024 Establishing a Framework for the Setting of Ecodesign Requirements for Sustainable Products, Amending Directive (EU) 2020/1828 and Regulation (EU) 2023/1542 and Repealing Directive 2009/125/EC (Text with EEA Relevance), Technical Report. Luxembourg, 2024.
  2. F. Abedi, U. A. Saari, and L. Hakola, “Implementation and adoption of digital product passports: A systematic literature review,” in Proc. 30th ICE IEEE/ITMC Conf. Eng., Technol., Innov.: Digital Transform. Eng., Technol. Innov., ICE 2024, 2024, pp. 1–8.
  3. D. P. F. Moller, H. Vakilzadian, and R. E. Haas, “From industry 4.0 towards industry 5.0,” in Proc. IEEE Int. Conf. Electro Inf. Technol., May 2022, pp. 61–66.
  4. N. Y. Mulongo, “Industry 5.0 a novel technological concept,” in 2024 Int. Conf. Smart Appl. Commun. Netw. (SmartNets), 2024.
  5. A. Canciani, C. Felicioli, F. Severino, and D. Tortola, “Enhancing supply chain transparency through blockchain product passports,” in 2024 IEEE Int. Conf. Pervasive Comput. Commun. Workshops Other Affiliated Events (PerCom Workshops), 2024, pp. 751–756.
  6. Xavier, L.H., Ottoni, M. (org). Mineração Urbana: Conceitos e análise do potencial dos resíduos eletroeletrônicos. 1ª ed. Rio de Janeiro. Centro de Tecnologia Mineral, CETEM/MCTI. 2021.
  7. Snyder, H. Literature review as a research methodology: An overview and guidelines. Journal of Business Research 2019, 104, 333–339. [Google Scholar] [CrossRef]
  8. S. Nowacki, G. M. Sisik, and C. M. Angelopoulos. Digital product passports: Use cases framework and technical architecture using dlt and smart contracts. In Proceedings - 19th International Conference on Distributed Computing in Smart Systems and the Internet of Things, DCOSS-IoT 2023, pages 373–380. Institute of Electrical and Electronics Engineers Inc., 2023.
  9. J. Jung, E. A. Jeong, Byunghun Song, and Kym Watson. Generate digital product passports by integrating production data into the asset administration shell. In IEEE International Conference on Emerging Technologies and Factory Automation, ETFA. Institute of Electrical and Electronics Engineers Inc., 2024.
  10. K. Voulgaridis, T. Lagkas, D. Karampatzakis, V. Argyriou, and P. Sarigiannidis, “Realizing digital product passports with crowdsourcing principles: The case of sustainable smart grids,” in Proc. 19th Int. Conf. Distrib. Comput. Smart Syst. Internet Things (DCOSS-IoT), 2023, pp. 381–388.
  11. J. Kim, S. Lee, and H. Kim. Blockchain-based digital product passport for the circular economy. In 2024 International Conference on Platform Technology and Service, PlatCon 2024 - Proceedings, pages 188–191. Institute of Electrical and Electronics Engineers Inc., 2024.
  12. A. Butera and V. Gatteschi. Eu battery regulation and the role of blockchain in creating digital battery passports. In 2024 6th Conference on Blockchain Research and Applications for Innovative Networks and Services, BRAINS 2024. Institute of Electrical and Electronics Engineers Inc., 2024.
  13. W. Yu, P. Patros, B. Young, E. Klinac, and T. G. Walmsley. Energy digital twin technology for industrial energy management: Classification, challenges and future, 6 2022. [CrossRef]
  14. K. Patil and M. Patil. Comprehensive review on integrating battery management system with digital twin for real-time ev battery state estimation. In 2025 1st International Conference on AIMLApplications for Engineering and Technology, ICAET 2025. Institute of Electrical and Electronics Engineers Inc., 2025.
  15. J. V. Donetskaya and Y. A. Gatchin. Development of a modular structure for a digital passport of an electronic product at instrumentmaking industry enterprises. In Wave Electronics and its Application in Information and Telecommunication Systems, WECONF – Conference Proceedings, 2021.
  16. M. Javaid, A. Haleem, R. P. Singh, S. Khan, and R. Suman. Blockchain technology applications for industry 4.0: A literature-based review, 12 2021. [CrossRef]
  17. Anandavel, S.; Li, W.; Garg, A.; Gao, L. Application of digital twins to the product lifecycle management of battery packs of electric vehicles. IET Collaborative Intelligent Manufacturing 2021, 3, 356–366. [Google Scholar] [CrossRef]
  18. J. Leng, G. Ruan, P. Jiang, K. Xu, Q. Liu, X. Zhou, and C. Liu. Blockchain-empowered sustainable manufacturing and product lifecycle management in industry 4.0: A survey, 10 2020. [CrossRef]
  19. R. P. Narasipuram, Md M. Pasha, S. Tabassum, and A. S. Tandon. The electric vehicle surge: Effective solutions for charging challenges with advanced converter technologies, 2025. [CrossRef]
  20. Y. A. Gatchin, J. V. Donetskaya, and V. I. Polyakov. Implementation of a digital passport for an electronic product at an enterprise. In Wave Electronics and its Application in Information and Telecommunication Systems, WECONF - Conference Proceedings, 2021.
Figure 1. Proposed Data Flow for Dynamic Traceability and Reliability Management.
Figure 1. Proposed Data Flow for Dynamic Traceability and Reliability Management.
Preprints 198905 g001
Figure 2. Algorithm 1: Online State of Health (SoH) Estimation in the Digital Twin.
Figure 2. Algorithm 1: Online State of Health (SoH) Estimation in the Digital Twin.
Preprints 198905 g002
Table I. DPP system and DPP data requirements.
Table I. DPP system and DPP data requirements.
DPP System DPP Data
Establishment of unique identifiers for each product, alongside robust data carriers and seamless links that bridge the gap between the physical product and its digital counterpart. Must contain all the information about the product’s technical performance.
Sophisticated access rights management, ensuring information security and safeguarding business confidentiality. Environmental sustainability performance.
Interoperability, facilitating smooth communication across diverse systems, while detailed protocols for data processing, data exchange, and standardized data formats are also critical. Circularity aspects (durability, reparability, Bill of Materials, Urban mining capability, etc.).
Reliable data storage, efficient archiving, and long-term data persistence. Data integrity is ensured through strict authentication and reliability measures. Legal compliance data.
Robust APIs for effective DPP lifecycle management and improved searchability. Product related information: manual, other labels, etc..
Mechanisms for data auditing and version control throughout the product’s lifespan. Dynamic, real-time data (e.g., operational status, usage patterns, repair history, and performance metrics like State of Health).
Standardized communication interfaces and data models (e.g., Asset Administration Shell (AAS) or W3C standards). Information on critical raw materials and hazardous substances.
Table II. Key Technologies For Implementing The DPP.
Table II. Key Technologies For Implementing The DPP.
Technology DPP Application
Internet of Things (IoT) Automated data collection with embedded sensors, RFID and NFC tags and smart meters. Makes it possible to continuously monitor and transmit information about a product’s condition, usage patterns, location, and environmental impact [12].
Digital Twin (DT) Uses data from IoT to create virtual representations of physical products, systems, or processes that enable real-time monitoring, simulation, and optimization throughout a product’s life cycle. This allows DPP to go beyond static information [13,14].
Data Carrier Help make the DPP data easily available throughout the product’s life cycle: RFID tags, NFC tags, QR Code, Bar code, etc. [15].
AI-Machine Learning AI enhances the value and functionality of DPPs by enabling the automation of regulatory compliance. It can also support customers and be integrated with Digital Twins (DTs) to make accurate predictions about a product’s degradability or likelihood of failure [16].
IoT-Architecture (IoTA) The IoT architecture refers to the communication protocols and the framework through which multiple related pieces of DPP information can be evaluated—for example, the DPPs for the battery and the charging station [8,10].
Disclaimer/Publisher’s Note: The statements, opinions and data contained in all publications are solely those of the individual author(s) and contributor(s) and not of MDPI and/or the editor(s). MDPI and/or the editor(s) disclaim responsibility for any injury to people or property resulting from any ideas, methods, instructions or products referred to in the content.
Copyright: This open access article is published under a Creative Commons CC BY 4.0 license, which permit the free download, distribution, and reuse, provided that the author and preprint are cited in any reuse.
Prerpints.org logo

Preprints.org is a free preprint server supported by MDPI in Basel, Switzerland.

Subscribe

Disclaimer

Terms of Use

Privacy Policy

Privacy Settings

© 2026 MDPI (Basel, Switzerland) unless otherwise stated