Preprint
Article

This version is not peer-reviewed.

Fruity Ester-Rich Exotic Chemovars: Genome-Wide Identification and Transcriptional Architecture of the Cannabis sativa BAHD Superfamily

Submitted:

11 February 2026

Posted:

12 February 2026

You are already at the latest version

Abstract
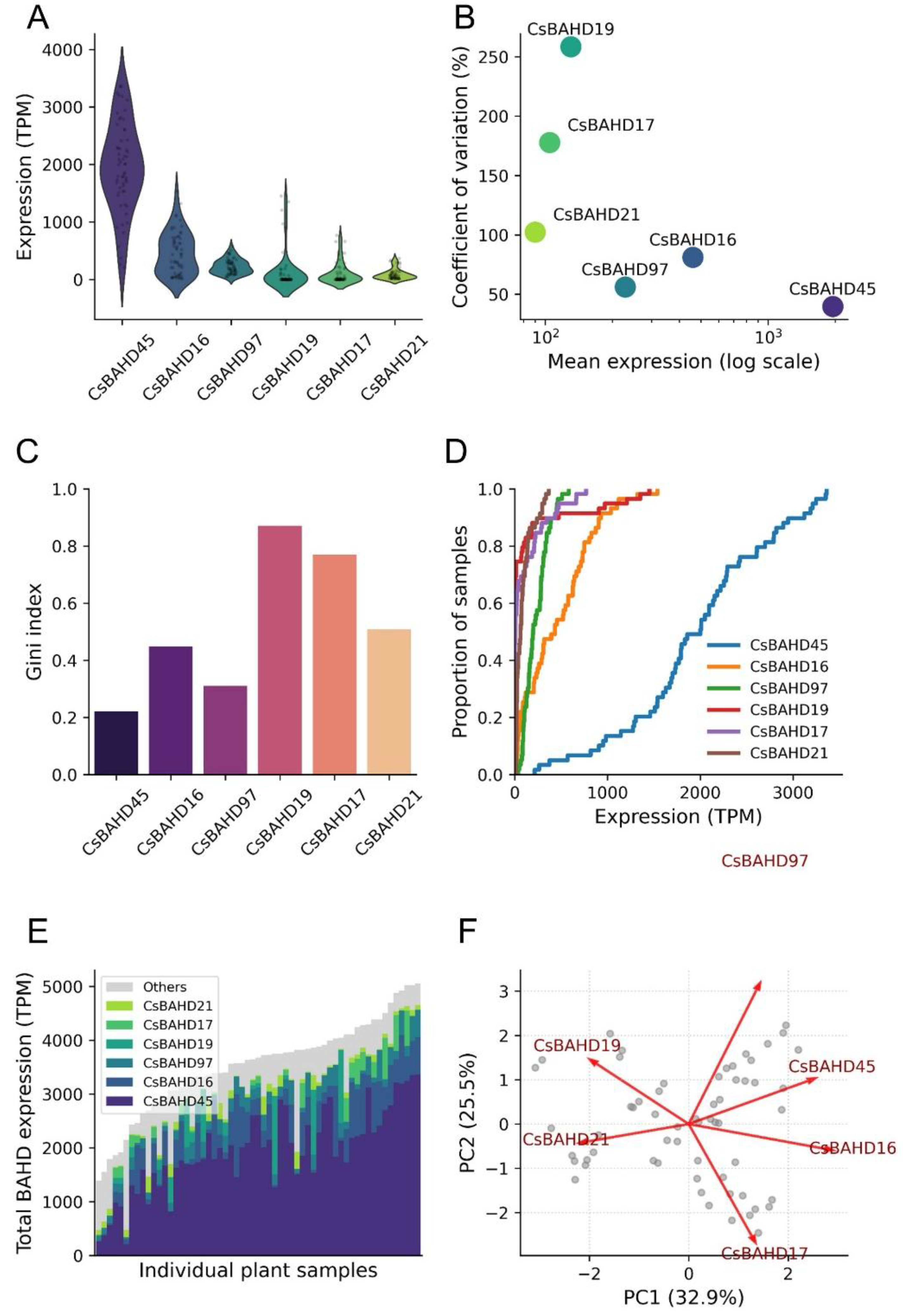
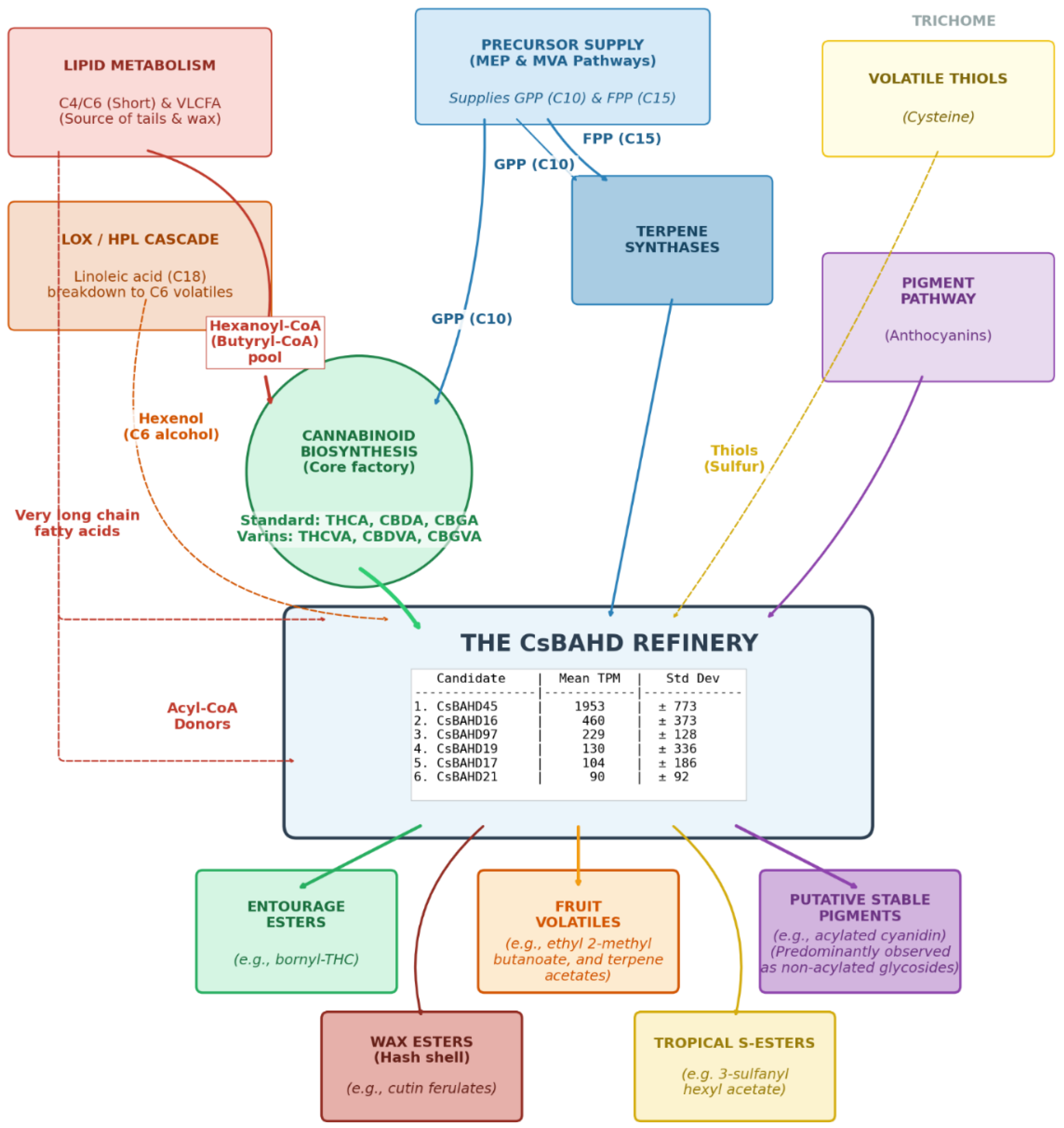
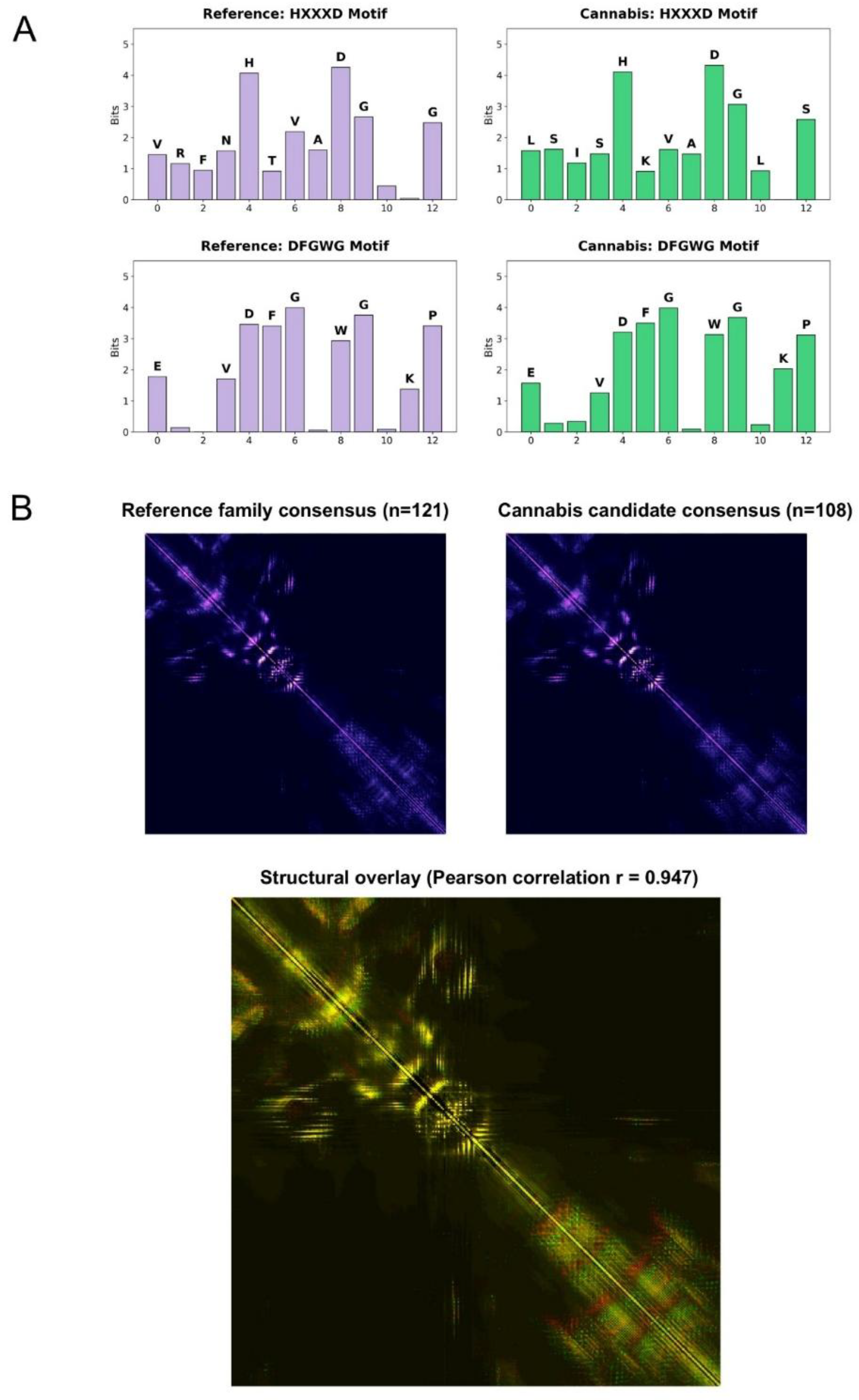
The contemporary breeding of Cannabis sativa L. has shifted toward exotic chemovars defined by fruity, floral, and sweet aromas, traits driven by minor volatile esters rather than quantitatively dominant terpenes. Despite their economic importance, the enzymatic machinery governing the synthesis of these high-value volatile esters remains uncharacterized. This study presents a genome-wide identification and tissue-specific expression landscape of the CsBAHD acyltransferase superfamily, the metabolic drivers of ester biosynthesis. Using a custom hidden Markov model (HMM), 108 high-confidence CsBAHD genes were identified in the cs10 reference genome. Physical mapping reveals a non-uniform distribution characterized by dense telomeric gene clusters on chromosomes 1, 2, 4, 5, and 8. While these dynamic regions facilitate rapid chemical diversification via chromosomal recombination, their hyper-variability contributes to linkage drag and the phenotypic instability of exotic traits observed during hybridization. Integration with multi-tissue transcriptomic datasets identified distinct transcripts for the putative enzymes governing ester biosynthesis in the glandular trichome. CsBAHD45 is a constitutively expressed high-abundance transcript (mean: 1953 TPM), whereas chemotypic diversity is generated by a subset of hyper-variable genes, including CsBAHD19 and CsBAHD16, which exhibit extreme presence/absence variation across the plants. It is proposed that this strain-specific repertoire drives the accumulation of high-value odorants, including sulfur-containing esters responsible for tropical passionfruit notes, phenethyl esters driving honey and fruit nuances, and acetylated terpenes analogous to the floral profiles of lavender and rose. Structural validation via physicochemical fingerprinting and deep modeling with the ESM-2 protein language model confirmed a striking topological consensus with functionally reviewed reference enzymes. Beyond the floral sink, distinct vegetative gene clusters were identified that govern root zone defense, stem fiber lignification, and seed coat maturation. Phylotranscriptomic analysis suggests that the aerial floral biosynthetic capacity evolved via the neofunctionalization of these ancestral core-fiber and root-defense genes. Finally, this study proposes a physicochemical sequestration model, hypothesizing that ancestral CsBAHDs catalyzed the formation of cannabinoid esters to stabilize volatile defensive terpenes as persistent contact insecticides. Consequently, the modern high-potency chemotype may be the product of anthropogenic selection, where the selection for free THC drove the loss of this ester-based defence system. Collectively, these findings provide a high-resolution genomic blueprint for the de-orphaning of the CsBAHD superfamily, establishing molecular targets for the marker-assisted breeding of premium aromatic chemovars, optimized industrial fiber properties, and robust root-zone defense systems.
Keywords: 
;  ;  ;  ;  
Copyright: This open access article is published under a Creative Commons CC BY 4.0 license, which permit the free download, distribution, and reuse, provided that the author and preprint are cited in any reuse.
Prerpints.org logo

Preprints.org is a free preprint server supported by MDPI in Basel, Switzerland.

Subscribe

Disclaimer

Terms of Use

Privacy Policy

Privacy Settings

© 2026 MDPI (Basel, Switzerland) unless otherwise stated