Submitted:
16 June 2024
Posted:
17 June 2024
You are already at the latest version
Abstract
Keywords:
1. Introduction
2. Results
2.1. Composition and Release Regulations of Volatile Compounds in F. hybrida
2.2. Relevant Regulatory Molecules of Linalool
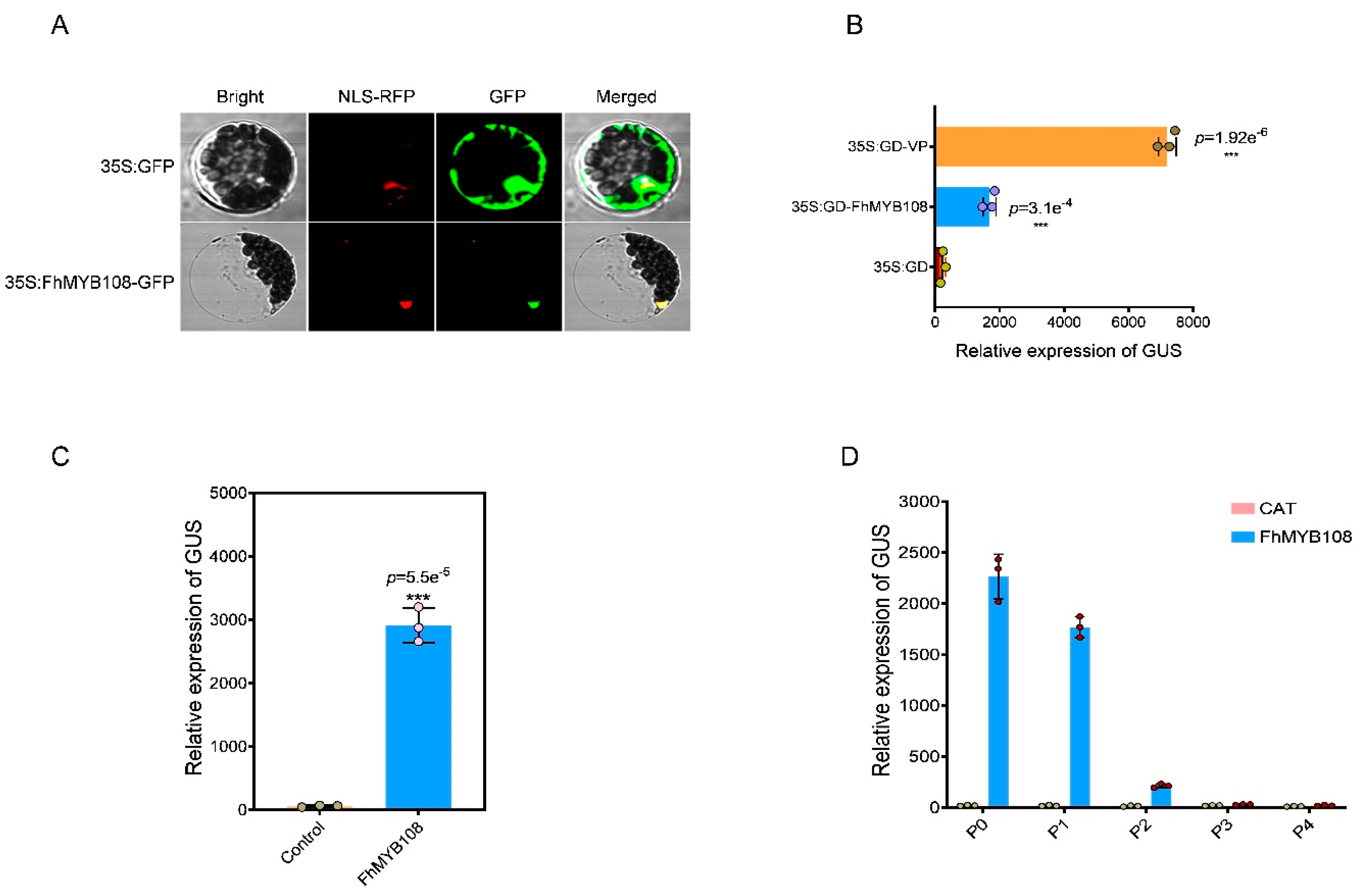
2.3. FhMYB108 Is a Transcription Factor with Strong Activation Activity
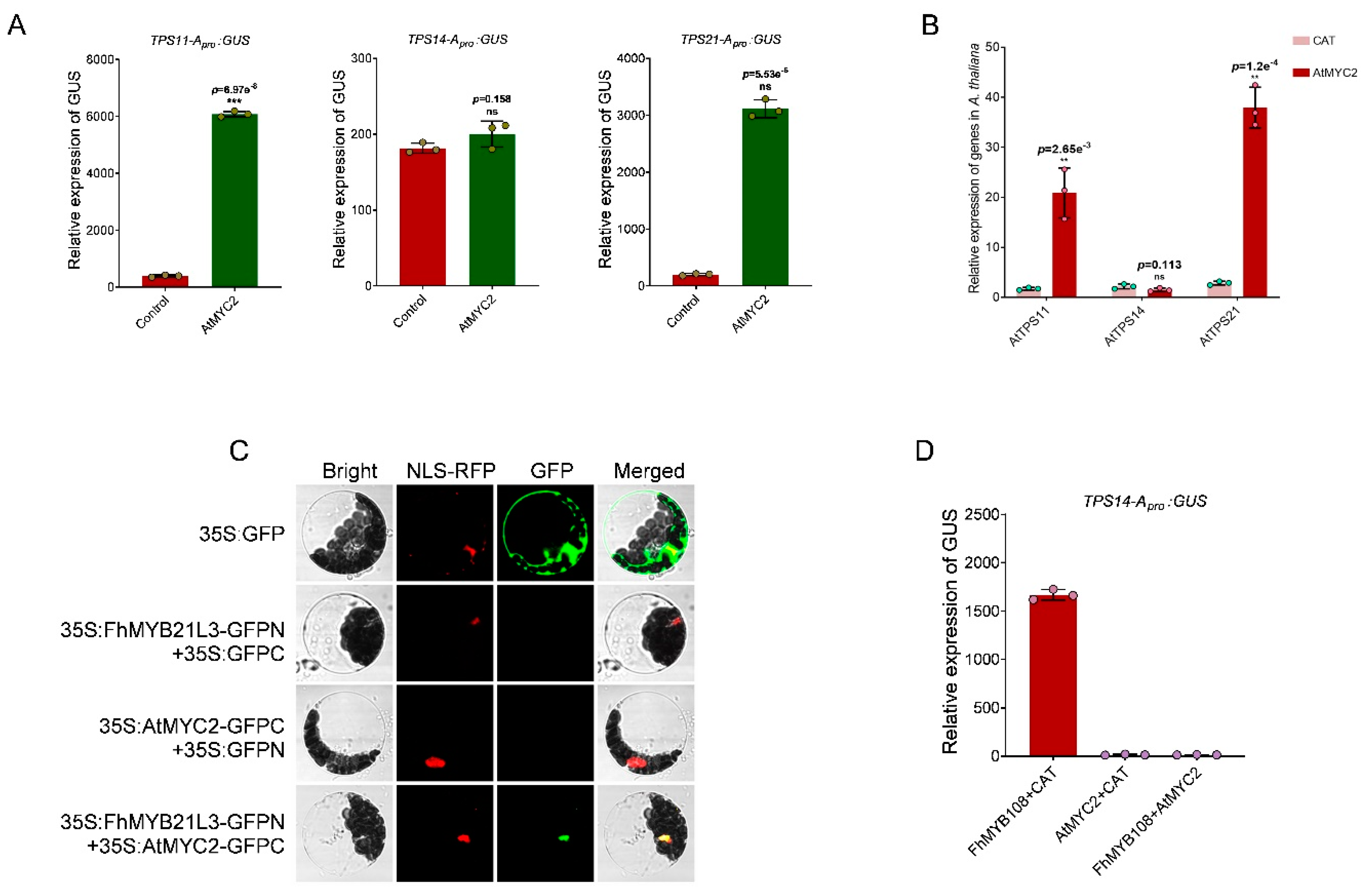
2.4. The Activation of Sesquiterpene and Monoterpene Synthase Genes by FhMYB108 in Arabidopsis Thaliana
2.5. The Expression of TPS14 and Release of Linalool in FhMYB108 Overexpressing Seedlings
2.6. The Expression of the AtTPS14 Gene by FhMYB108 and AtMYC2 in Arabidopsis
3. Discussion
4. Materials and Methods
4.1. Plant Materials and Growth Conditions
4.2. Volatiles Collection and Analysis
4.3. Quantitative Real-Time PCR
4.4. Sequence Analysis and Phylogenetic Analysis
4.5. Subcellular Localization and BiFC Assays
4.6. Transcriptional Activity Analysis
4.7. Overexpression
4.8. Statistical Analysis
5. Conclusions
Supplementary Materials
Author Contributions
Funding
Institutional Review Board Statement
Informed Consent Statement
Data Availability Statement
Acknowledgments
Conflicts of Interest
References
- Muhlemann, J.K., Klempien, A., Dudareva, N. Floral volatiles: From biosynthesis to function. Plant Cell Environ. 2014, 37, 1936-49. [CrossRef]
- Dudareva, N., Klempien, A., Muhlemann, J. K., Kaplan, I. Biosynthesis, function and metabolic engineering of plant volatile organic compounds. New Phytol. 2013, 198, 16–32. [CrossRef]
- Aprotosoaie, A.C., Hăncianu, M., Costache, I., Miron, A. Linalool: A review on a key odorant molecule with valuable biological properties. Flavour Frag J. 2014, 29, 193-219. [CrossRef]
- Amiri, P., Shahpiri, A., Asadollahi, M. A., Momenbeik, F., Partow, S. Metabolic engineering of Saccharomyces cerevisiae for linalool production. Biotechnol let. 2016, 38, 503–508. [CrossRef]
- Lapczynski, A., Letizia, C.S., Api, A.M. Addendum to Fragrance material review on linalool. Food Chem Toxicol. 2008, 46, Suppl 11, S190–S192. [CrossRef]
- Tholl, D. Terpene synthases and the regulation, diversity and biological roles of terpene metabolism. Curr Opin Plant Biol. 2006, 9(3): 297-304. [CrossRef]
- Cho, M., So, I., Chun, J.N., Jeon, J.H. The antitumor effects of geraniol: Modulation of cancer hallmark pathways (Review). Int J Oncol. 2016, 48, 1772–1782. [CrossRef]
- Herman, A., Tambor, K., Herman, A. Linalool Affects the Antimicrobial Efficacy of Essential Oils. Curr Microbiol, 2016, 72, 165–172. [CrossRef]
- Sobral, M. V., Xavier, A. L., Lima, T. C., & de Sousa, D. P. (2014). Antitumor activity of monoterpenes found in essential oils. The ScientificWorld Journal. 2014, 953451. [CrossRef]
- Guzmán-Gutiérrez, S.L., Gómez-Cansino, R., García-Zebadúa, J.C., Jiménez-Pérez, N.C., Reyes-Chilpa, R. Antidepressant activity of Litsea glaucescens essential oil: Identification of β-pinene and linalool as active principles. J Ethnopharmacol, 2012, 143, 673–679. [CrossRef]
- Knudsen, J.T., Eriksson, R., Gershenzon, J., Ståhl, B. Diversity and distribution of floral scent. Bot Rev. 2006, 72, 1-120. [CrossRef]
- Pichersky, E., Noel, J.P., Dudareva, N. Biosynthesis of plant volatiles: nature's diversity and ingenuity. Science. 2006, 311, 808–811. [CrossRef]
- Yonekura-Sakakibara, K., Saito, K. Functional genomics for plant natural product biosynthesis. Nat Prod Rep. 2009, 26, 1466–1487. [CrossRef]
- Tang, D.Y., Guo, J., Song, Y.F., Li, L., Zhao, L.M., Shen, D.Y. GHz pulse train generation in fiber lasers by cavity induced modulation instability. Plant Physiol. 2014, 6, 610-614. [CrossRef]
- Turner, G.W., Gershenzon, J., Croteau, R.B. Distribution of peltate glandular trichomes on developing leaves of peppermint. Plant physiol. 2000, 124, 655–664. [CrossRef]
- Lu, S., Xu, R., Jia, J.W., Pang, J., Matsuda, S.P., Chen, X.Y. Cloning and functional characterization of a beta-pinene synthase from Artemisia annua that shows a circadian pattern of expression. Plant Physiol. 2002, 130, 477–486. [CrossRef]
- Loughrin, J.H., Manukian, A., Heath, R.R., Turlings, T.C., Tumlinson, J.H. Diurnal cycle of emission of induced volatile terpenoids by herbivore-injured cotton plant. PNAS. 1994, 91, 11836–11840. [CrossRef]
- Jørgensen, K., Rasmussen, A.V., Morant, M., Nielsen, A.H., Bjarnholt, N., Zagrobelny, M., Bak, S., Møller, B.L. Metabolon formation and metabolic channeling in the biosynthesis of plant natural products. Curr Opin Plant Biol. 2005, 8, 280–291. [CrossRef]
- Yu, F., Utsumi, R. Diversity, regulation, and genetic manipulation of plant mono- and sesquiterpenoid biosynthesis. CMLS. 2009, 66, 3043–3052. [CrossRef]
- Degenhardt, J., Köllner, T.G., Gershenzon, J. Monoterpene and sesquiterpene synthases and the origin of terpene skeletal diversity in plants. Phytochemistry. 2009, 70, 1621–1637. [CrossRef]
- Chen, F., Tholl, D., Bohlmann, J., Pichersky, E. The family of terpene synthases in plants: A mid-size family of genes for specialized metabolism that is highly diversified throughout the kingdom. Plant J. 2011, 66, 212–229. [CrossRef]
- Nagegowda D. A. Plant volatile terpenoid metabolism: Biosynthetic genes, transcriptional regulation and subcellular compartmentation. FEBS letters. 2010, 584, 2965–2973. [CrossRef]
- Tholl, D., Lee, S. Terpene Specialized Metabolism in Arabidopsis thaliana. The arabidopsis book. 2011, 9, e0143. [CrossRef]
- Nagegowda, D.A., Gutensohn, M., Wilkerson, C.G., Dudareva, N. Two nearly identical terpene synthases catalyze the formation of nerolidol and linalool in snapdragon flowers. Plant J. 2008, 55, 224–239. [CrossRef]
- Li, R., Fan, Y. Molecular Cloning and Expression Analysis of a Terpene Synthase Gene, HcTPS2, in Hedychium coronarium. Plant Mol Biol Rep. 2011, 29, 35-42.
- Jin, J., Zhang, H., Kong, L., Gao, G., Luo, J. PlantTFDB 3.0: A portal for the functional and evolutionary study of plant transcription factors. Nucleic acids res. 2014, 42, 1182–1187. [CrossRef]
- Reeves, P.H., Ellis, C.M., Ploense, S.E., Wu, M.F., Yadav, V., Tholl, D., Chételat, A., Haupt, I., Kennerley, B.J., Hodgens, C., Farmer, E.E., Nagpal, P., Reed, J.W. A regulatory network for coordinated flower maturation. PLoS genet. 2012, 8, e1002506. [CrossRef]
- Cheng, H., Song, S., Xiao, L., Soo, H.M., Cheng, Z., Xie, D., Peng, J. Gibberellin acts through jasmonate to control the expression of MYB21, MYB24, and MYB57 to promote stamen filament growth in Arabidopsis. PLoS genet. 2009, 5, e1000440. [CrossRef]
- Mandaokar, A., Thines, B., Shin, B., Lange, B. M., Choi, G., Koo, Y.J., Yoo, Y.J., Choi, Y.D., Choi, G., Browse, J. Transcriptional regulators of stamen development in Arabidopsis identified by transcriptional profiling. Plant J. 2006, 46, 984–1008. [CrossRef]
- Qi, T., Huang, H., Song, S., Xie, D. Regulation of Jasmonate-Mediated Stamen Development and Seed Production by a bHLH-MYB Complex in Arabidopsis. Plant cell. 2015, 27, 1620–1633. [CrossRef]
- Hong, G.J., Xue, X.Y., Mao, Y.B., Wang, L.J., Chen, X.Y. Arabidopsis MYC2 interacts with DELLA proteins in regulating sesquiterpene synthase gene expression. Plant cell. 2012, 24, 2635–2648. [CrossRef]
- Uwagaki, Y., Matsuda, E., Komaki, M., Murahama, M., Hamada, T. Agrobacterium-mediated transformation and regeneration of freesia×hybrida. Plant Biotechnol. 2015, 32, 165-168. [CrossRef]
- Ao, M., Liu, B., Wang, L. Volatile compound in cut and un-cut flowers of tetraploid Freesia hybrida. Nat Prod res. 2013, 27, 37–40. [CrossRef]
- Gao, F., Liu, B., Li, M., Gao, X., Fang, Q., Liu, C., Ding, H., Wang, L., Gao, X. Identification and characterization of terpene synthase genes accounting for volatile terpene emissions in flowers of Freesia x hybrida. J Exp Bot. 2018, 69, 4249–4265. [CrossRef]
- Yang, Z., Li, Y., Gao, F., Jin, W., Li, S., Kimani, S., Yang, S., Bao, T., Gao, X., Wang, L. MYB21 interacts with MYC2 to control the expression of terpene synthase genes in flowers of Freesia hybrida and Arabidopsis thaliana. J Exp Bot. 2020, 71, 4140–4158. [CrossRef]
- Bu, Q., Jiang, H., Li, C.B., Zhai, Q., Zhang, J., Wu, X., Sun, J., Xie, Q., Li, C. Role of the Arabidopsis thaliana NAC transcription factors ANAC019 and ANAC055 in regulating jasmonic acid-signaled defense responses. Cell Res. 2008, 18, 756–767. [CrossRef]
- Holopainen, J.K., Gershenzon, J. Multiple stress factors and the emission of plant VOCs. Trends Plant Sci. 2010, 15, 176–184. [CrossRef]
- Galliot, C., Stuurman, J., Kuhlemeier, C. The genetic dissection of floral pollination syndromes. Current Opin Plant Biol. 2006, 9, 78–82. [CrossRef]
- Klahre, U., Gurba, A., Hermann, K., Saxenhofer, M., Bossolini, E., Guerin, P.M., Kuhlemeier, C. Pollinator choice in Petunia depends on two major genetic Loci for floral scent production. Curr boil. 2011, 21, 730–739. [CrossRef]
- Dudareva, N., Cseke, L., Blanc, V. M., Pichersky, E. Evolution of floral scent in Clarkia: Novel patterns of S-linalool synthase gene expression in the C. breweri flower. Plant Cell. 1996, 8, 1137–1148. [CrossRef]
- Shen, J., Fu, J., Ma, J., Wang, X., Gao, C., Zhuang, C., Wan, J., Jiang, L. Isolation, culture, and transient transformation of plant protoplasts. Curr Protoc Cell Biol. 2014, 63, 2.8.1-17. [CrossRef]






| Categories | RT(min) | Compounds | Formula | Relative contents |
|---|---|---|---|---|
| Monoterpenes | 5.036 | α-Pinene | C10H16 | 0.25% |
| 6.089 | Sabinene | C10H16 | 0.42% | |
| 6.182 | β-pinene | C10H16 | 0.15% | |
| 6.476 | Dehydrocineole | C10H16O | 0.06% | |
| 6.662 | Myrcene | C10H16 | 2.67% | |
| 7.413 | α-Terpinene | C10H16 | 0.89% | |
| 7.707 | Eucalyptol | C10H18O | 0.69% | |
| 7.865 | D-Limonene | C10H16 | 5.05% | |
| 8.138 | trans-Ocimene | C10H16 | 1.49% | |
| 8.458 | Terpinene | C10H16 | 0.27% | |
| 8.985 | cis-Linaloloxide | C10H18O2 | 0.28% | |
| 9.418 | Furanoid linalool oxide | C10H18O2 | 0.24% | |
| 9.629 | Terpinolene | C10H16 | 0.39% | |
| 9.922 | Linalool | C10H18O | 44.83% | |
| 12.028 | 4-Terpineol | C10H18O | 0.32% | |
| 12.407 | α-Terpineol | C10H18O | 22.88% | |
| 12.726 | Decanal | C10H20O | 0.31% | |
| 12.872 | β-Cyclocitral | C10H16O | 0.38% | |
| Sesquiterpenes | 16.077 | Cycloisosativene | C15H24 | 0.16% |
| 16.212 | Copaene | C15H24 | 0.04% | |
| 17.163 | Farnesene | C15H24 | 0.11% | |
| 17.627 | g-Gurjunene | C15H24 | 0.19% | |
| 18.867 | Nerodilol | C15H26O | 0.24% | |
| Carotenoid derivatives | 16.875 | Dihydro-ionone | C13H22O | 3.15% |
| 17.525 | β-Ionone | C13H20O | 12.06% | |
| 16.699 | Ionone | C13H20O | 0.14% |
| Compounds | S1 | S2 | S3 | S4 | S5 |
|---|---|---|---|---|---|
| α-Pinene | n.d | n.d | n.d | 23.58±2.16 | 30.87±4.52 |
| β-pinene | n.d | n.d | n.d | 40.99±4.85 | 24.86±3.10 |
| Dehydrocineole | n.d | n.d | n.d | n.d | 20.83±1.48 |
| Myrcene | n.d | n.d | n.d | 59.02±4.87 | 72.65±4.88 |
| α-Terpinene | n.d | n.d | n.d | 6.89±2.01 | 38.15±3.75 |
| D-Limonene | n.d | n.d | 15.89±4.02 | 42.89±4.17 | 155.21±8.55 |
| trans-Ocimene | n.d | n.d | 48.56±3.41 | 120.36±10.25 | 635.1±26.55 |
| Cis-ocimene | n.d | n.d | 24.26±3.88 | 189.25±10.52 | 745.12±20.78 |
| cis-Linaloloxide | n.d | n.d | n.d | 70.68±7.45 | 147.29±18.26 |
| Terpinolene | n.d | n.d | n.d | 8.88±6.02 | 46.21±5.12 |
| Linalool | n.d | 29.32±2.06 | 158.36±7.69 | 6845.48±204.36 | 17963.14±364.88 |
| 4-Terpineol | n.d | n.d | n.d | 24.84±2.86 | 34.29±5.14 |
| α-Terpineol | 8.26±2.06 | 18.26±3.07 | 135.98±8.66 | 6889.21±59.64 | 8795.66±276.11 |
| Cycloisosativene | n.d | n.d | n.d | 10.25±1.87 | 33.26±3.55 |
| γ-Gurjunene | n.d | n.d | n.d | 22.02±4.20 | 73.58±2.55 |
| Nerodilol | n.d | n.d | n.d | 21.55±3.47 | 37.98±5.64 |
| Dihydro-ionone | n.d | n.d | 3.02±2.55 | 588.21±60.54 | 908.23±40.88 |
| β-Ionone | n.d | n.d | 8.22±4.20 | 2701.84±105.32 | 4429.14±207.44 |
| Ionone | n.d | n.d | n.d | n.d | 65.88±6.45 |
Disclaimer/Publisher’s Note: The statements, opinions and data contained in all publications are solely those of the individual author(s) and contributor(s) and not of MDPI and/or the editor(s). MDPI and/or the editor(s) disclaim responsibility for any injury to people or property resulting from any ideas, methods, instructions or products referred to in the content. |
© 2024 by the authors. Licensee MDPI, Basel, Switzerland. This article is an open access article distributed under the terms and conditions of the Creative Commons Attribution (CC BY) license (http://creativecommons.org/licenses/by/4.0/).