Preprint
Article

This version is not peer-reviewed.

Sublethal Broflanilide Exposure Induces Developmental and Reproductive Costs, and Early Detoxification Responses in Tuta absoluta

Submitted:

12 February 2026

Posted:

13 February 2026

You are already at the latest version

Abstract
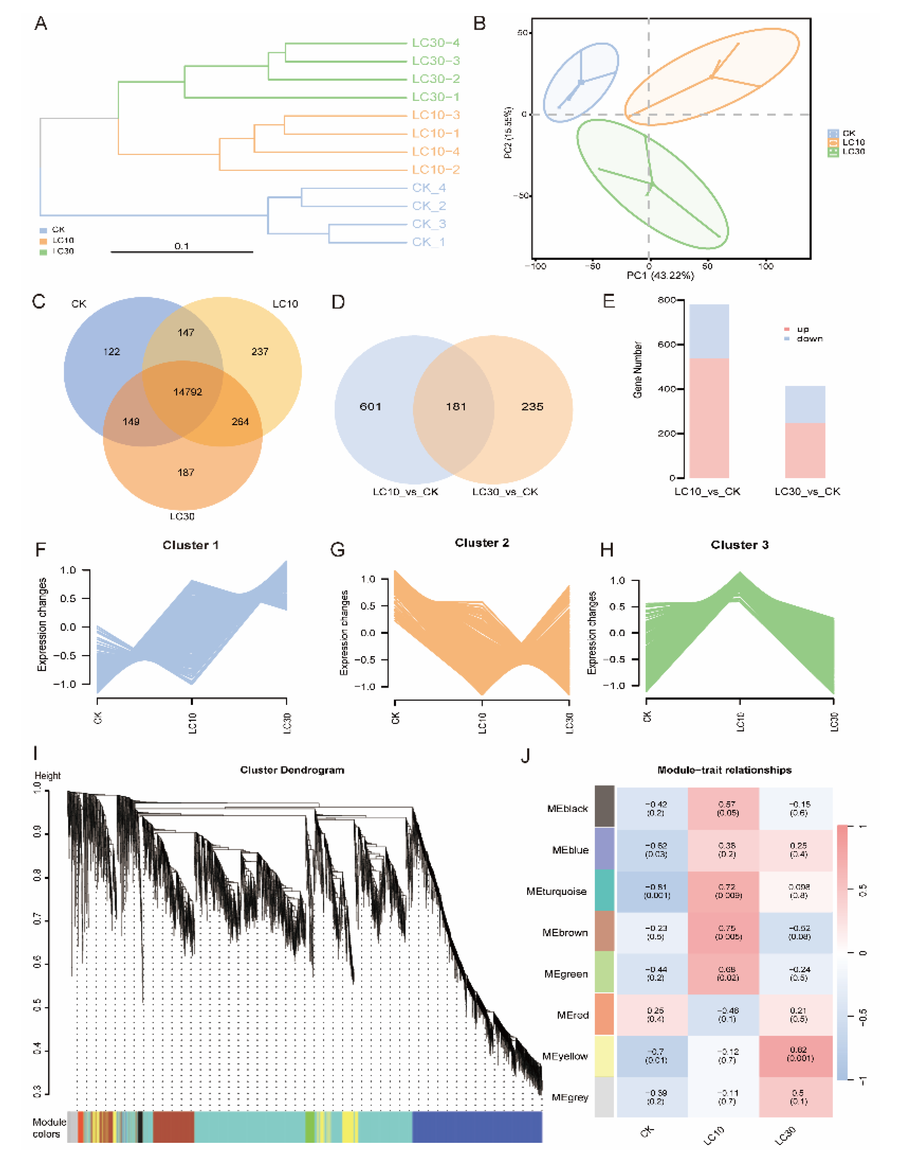
The tomato leaf miner (Tuta absoluta) poses a significant threat to global tomato production. However, environmentally sustainable management strategies for this pest, as well as its mechanisms of insecticide resistance, remain insufficiently understood. This study employed the leaf immersion method to conduct bioassays on the early second-instar larvae of the T.absoluta to evaluate physiological responses to sublethal concentrations of the novel amide insecticide broflanilide. Subsequently, high-throughput transcriptome sequencing was performed to investigate changes in gene expression and metabolic pathways. Bioassay results determined the larval sublethal concentrations of broflanilide to be 0.136 mg/L (LC₁₀) and 0.210 mg/L (LC₃₀). Sublethal exposure significantly prolonged the larval period, reduced pupal weight, and inhibited fecundity of female adults. Transcriptomic and qPCR analyses revealed that, compared with the control (CK), expression of the vitellogenin gene Vg decreased by 15.99% and 30.27% under LC₁₀ and LC₃₀ treatments, respectively, while its receptor gene VgR decreased by 11.56% and 24.49%. Similarly, expression of chitin synthase genes chs1 and chs2 declined by 13.56% and 30.17% (chs1), and 7.85% and 19.45% (chs2), respectively. Gene expression analysis elucidated how sublethal insecticides treatment impact larval development and fecundity. Furthermore, the study revealed upregulation of cytochrome P450-mediated detoxification pathways and Toll/Imd immune signaling pathways under broflanilide stress, indicating activation of a coordinated defense response in T. absoluta. Sublethal broflanilide exposure modulated larval gene expression to balance growth, development, and stress adaptation. Such exposure exerts selective pressure on susceptible populations, potentially driving adaptive shifts in detoxification metabolism and contributing to the development of field resistance. These findings advance our understanding of the sublethal effects of novel insecticides and provide valuable insights for insecticide deployment strategies and resistance management.
Keywords: 
;  ;  ;  ;  
Copyright: This open access article is published under a Creative Commons CC BY 4.0 license, which permit the free download, distribution, and reuse, provided that the author and preprint are cited in any reuse.
Prerpints.org logo

Preprints.org is a free preprint server supported by MDPI in Basel, Switzerland.

Subscribe

Disclaimer

Terms of Use

Privacy Policy

Privacy Settings

© 2026 MDPI (Basel, Switzerland) unless otherwise stated