Submitted:
03 February 2026
Posted:
04 February 2026
You are already at the latest version
Abstract
Keywords:
1. Introduction
2. Materials and Methods
2.1. Experimental Animals
2.2. Aerobic Exercise Training
2.3. Echocardiography
2.4. In Vitro Arterial Tension Measurement
2.5. Cecal Sample Collection and 16s rRNA Sequencing
2.6. Metagenomic Pathway Prediction by PICRUSt2
2.7. Non-Targeted Serum Metabolomics Analysis
2.8. Sample Preparation for Label-Free Proteomics and Analysis
2.9. Integrative Analysis of Multi-Omic Data
2.10. Statistical Analysis
3. Results
3.1. Exercise Ameliorated Obesity-Induced Cardiovascular Dysfunction
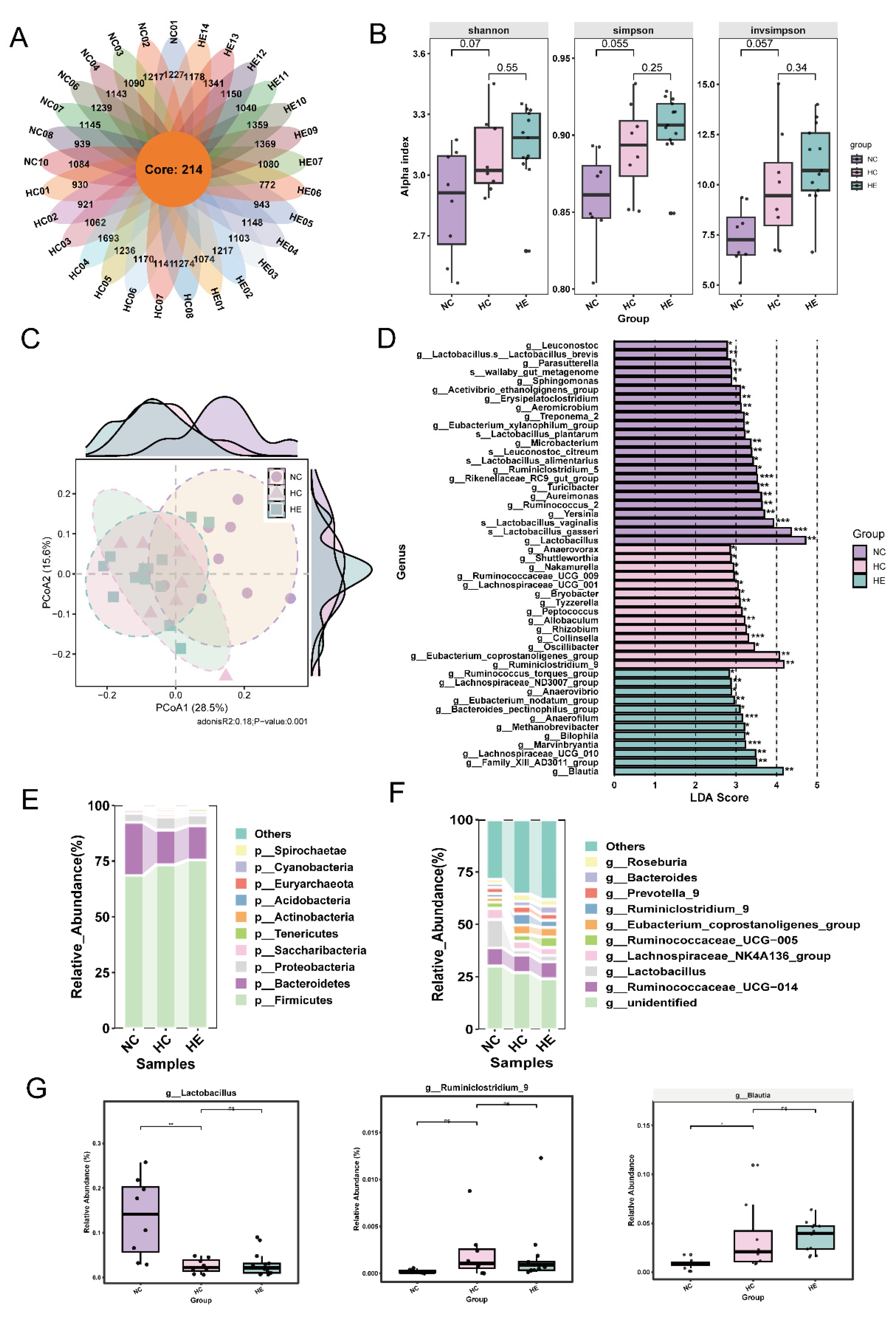
3.2. Exercise Restored the Gut Microbiota Imbalance Caused by HFD
3.3. Analyses of Serum Metabolites
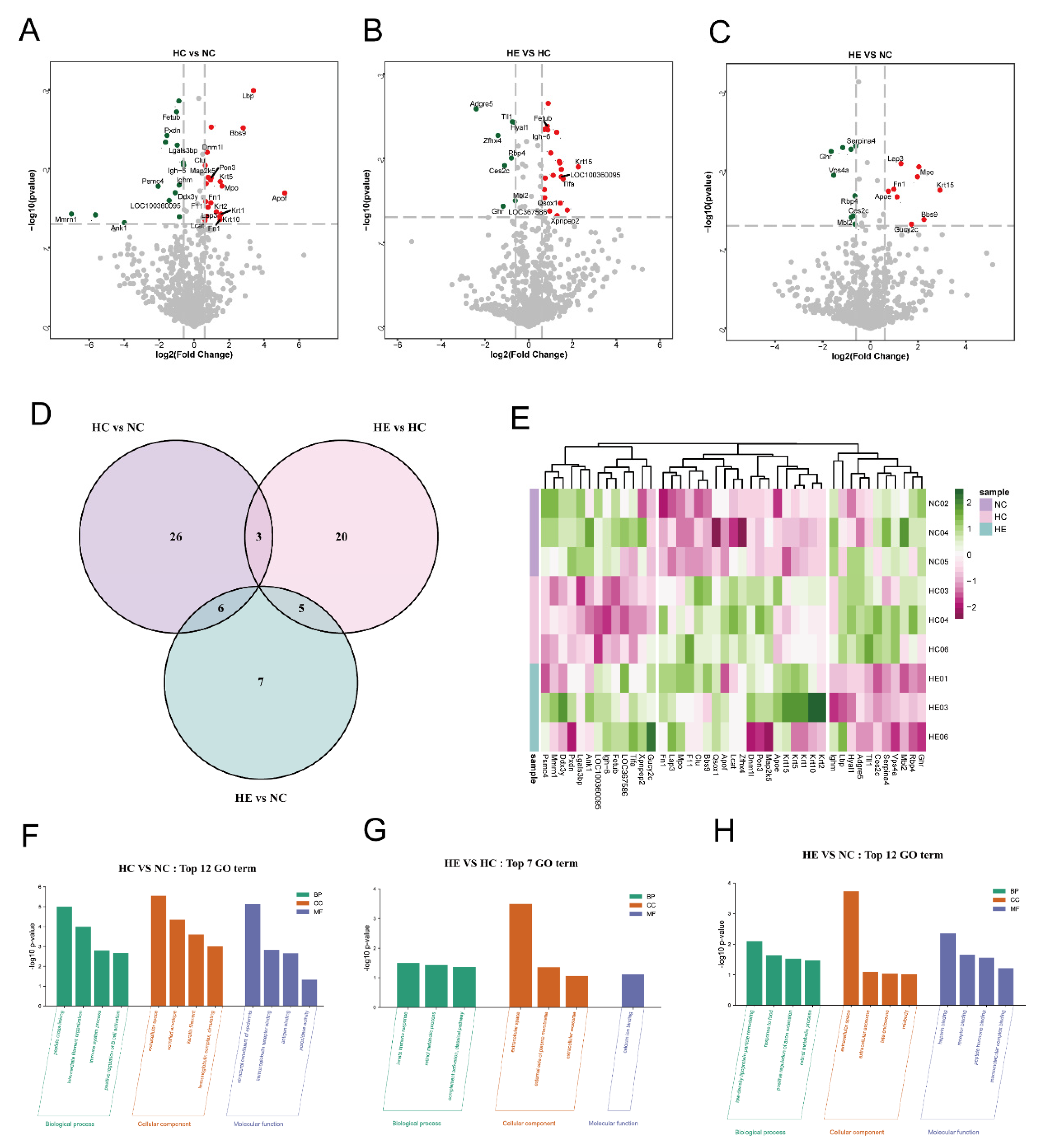
3.4. Identification of Different Expressed Proteins (DEPs)
3.5. Integrated DEMs and Differential Gut Microbiota
3.6. Integrated DEPs and Differential Metabolites
3.7. Multi-Omics Integration Analysis Revealed the Crosstalk Among Differential Gut Microbiota, Serum Metabolites, and Proteins
4. Discussion
Supplementary Materials
Author Contributions
Acknowledgments
Conflicts of Interest
References
- Li, JJ; Liu, HH; Li, S. Landscape of cardiometabolic risk factors in Chinese population: a narrative review. Cardiovasc Diabetol 2022, 21, 113. [Google Scholar] [CrossRef] [PubMed]
- Jin, L; Diaz-Canestro, C; Wang, Y; Tse, MA; Xu, A. Exerkines and cardiometabolic benefits of exercise: from bench to clinic. EMBO Mol Med 2024, 16, 432–444. [Google Scholar] [CrossRef] [PubMed]
- Cerdá, B; Pérez, M; Pérez-Santiago, JD; Tornero-Aguilera, JF; González-Soltero, R; Larrosa, M. Gut Microbiota Modification: Another Piece in the Puzzle of the Benefits of Physical Exercise in Health? Front Physiol 2016, 7, 51. [Google Scholar] [CrossRef]
- Pérez-Prieto, I; Plaza-Florido, A; Ubago-Guisado, E; Ortega, FB; Altmäe, S. Physical activity, sedentary behavior and microbiome: A systematic review and meta-analysis. J Sci Med Sport 2024, 27, 793–804. [Google Scholar] [CrossRef]
- Moholdt, T; Parr, EB; Devlin, BL; Debik, J; Giskeødegård, G; Hawley, JA. The effect of morning vs evening exercise training on glycaemic control and serum metabolites in overweight/obese men: a randomised trial. Diabetologia 2021, 64, 2061–2076. [Google Scholar] [CrossRef]
- Huang, J; Li, P; Shen, B; Gao, H; Wang, S; Wang, P; Deng, W; Gao, D; Hu, M. Long-term aerobic exercise enhances circulating exosomal miR-214-3p to promote endothelial progenitor cell-mediated repair of endothelial damage induced by obesity. J Sport Health Sci 2025, 101094. [CrossRef]
- Li, G; Shao, Y; Guo, HC; Zhi, Y; Qiao, B; Ma, K; Du, J; Lai, YQ; Li, Y. MicroRNA-27b-3p down-regulates FGF1 and aggravates pathological cardiac remodelling. Cardiovascular research 2022, 118, 2139–2151. [Google Scholar] [CrossRef]
- Huang, J; Zhang, H; Tan, X; Hu, M; Shen, B. Exercise restores impaired endothelium-derived hyperpolarizing factor-mediated vasodilation in aged rat aortic arteries via the TRPV4-K(Ca)2.3 signaling complex. Clin Interv Aging 2019, 14, 1579–1587. [Google Scholar] [CrossRef]
- Zhang, J; Feng, D; Law, HK; Wu, Y; Zhu, GH; Huang, WY; Kang, Y. Integrative Analysis of Gut Microbiota and Fecal Metabolites in Rats after Prednisone Treatment. Microbiology spectrum 2021, 9, e0065021. [Google Scholar] [CrossRef]
- Yin, H; Huang, J; Hu, M. Moderate-Intensity Exercise Improves Endothelial Function by Altering Gut Microbiome Composition in Rats Fed a High-Fat Diet. J Nippon Med Sch 2022, 89, 316–327. [Google Scholar] [CrossRef] [PubMed]
- Bolger, AM; Lohse, M; Usadel, B. Trimmomatic: a flexible trimmer for Illumina sequence data. Bioinformatics (Oxford, England) 2014, 30, 2114–2120. [Google Scholar] [CrossRef]
- Edgar, RC. Search and clustering orders of magnitude faster than BLAST. Bioinformatics (Oxford, England) 2010, 26, 2460–2461. [Google Scholar] [CrossRef]
- Segata, N; Izard, J; Waldron, L; Gevers, D; Miropolsky, L; Garrett, WS; Huttenhower, C. Metagenomic biomarker discovery and explanation. Genome biology 2011, 12, R60. [Google Scholar] [CrossRef] [PubMed]
- Douglas, GM; Maffei, VJ; Zaneveld, JR; Yurgel, SN; Brown, JR; Taylor, CM; Huttenhower, C; Langille. MGI: PICRUSt2 for prediction of metagenome functions. Nature biotechnology 2020, 38, 685–688. [Google Scholar] [CrossRef]
- Yang, WY; Wang, J; Li, XH; Xu, B; Yang, YW; Yu, L; Zhang, B; Feng, JF. : Analysis of non-targeted serum metabolomics in patients with chronic kidney disease and hyperuricemia. Biotechnology & genetic engineering reviews 2023, 1–27. [Google Scholar]
- Yu, L; Lai, Q; Feng, Q; Li, Y; Feng, J; Xu, B. : Serum Metabolic Profiling Analysis of Chronic Gastritis and Gastric Cancer by Untargeted Metabolomics. Frontiers in oncology 2021, 11, 636917. [Google Scholar] [CrossRef] [PubMed]
- Wiśniewski, JR; Zougman, A; Nagaraj, N; Mann, M. Universal sample preparation method for proteome analysis. Nature methods 2009, 6, 359–362. [Google Scholar] [CrossRef] [PubMed]
- Keshishian, H; Burgess, MW; Gillette, MA; Mertins, P; Clauser, KR; Mani, DR; Kuhn, EW; Farrell, LA; Gerszten, RE; Carr, SA. Multiplexed, Quantitative Workflow for Sensitive Biomarker Discovery in Plasma Yields Novel Candidates for Early Myocardial Injury. Molecular & cellular proteomics: MCP 2015, 14, 2375–2393. [Google Scholar]
- Shannon, P; Markiel, A; Ozier, O; Baliga, NS; Wang, JT; Ramage, D; Amin, N; Schwikowski, B; Ideker, T. Cytoscape: a software environment for integrated models of biomolecular interaction networks. Genome research 2003, 13, 2498–2504. [Google Scholar] [CrossRef]
- Ozato, N; Saito, S; Yamaguchi, T; Katashima, M; Tokuda, I; Sawada, K; Katsuragi, Y; Kakuta, M; Imoto, S; Ihara, K. Blautia genus associated with visceral fat accumulation in adults 20-76 years of age. NPJ Biofilms Microbiomes 2019, 5, 28. [Google Scholar] [CrossRef]
- Feng, L; Chen, Y; Xu, K; Li, Y; Riaz, F; Lu, K; Chen, Q; Du, X; Wu, L; Cao, D. Cholesterol-induced leucine aminopeptidase 3 (LAP3) upregulation inhibits cell autophagy in pathogenesis of NAFLD. Aging 2022, 14, 3259–3275. [Google Scholar] [CrossRef]
- Rai, S; Bhatnagar, S. Novel Lipidomic Biomarkers in Hyperlipidemia and Cardiovascular Diseases: An Integrative Biology Analysis. Omics: a journal of integrative biology 2017, 21, 132–142. [Google Scholar] [CrossRef]
- Zhang, L; Li, F; Guo, Q; Duan, Y; Wang, W; Zhong, Y; Yang, Y; Yin, Y. Leucine Supplementation: A Novel Strategy for Modulating Lipid Metabolism and Energy Homeostasis. Nutrients 2020, 12. [Google Scholar] [CrossRef]
- Lavie, CJ; Ozemek, C; Carbone, S; Katzmarzyk, PT; Blair, SN. Sedentary Behavior, Exercise, and Cardiovascular Health. Circ Res 2019, 124, 799–815. [Google Scholar] [CrossRef]
- Fiuza-Luces, C; Santos-Lozano, A; Joyner, M; Carrera-Bastos, P; Picazo, O; Zugaza, JL; Izquierdo, M; Ruilope, LM; Lucia, A. Exercise benefits in cardiovascular disease: beyond attenuation of traditional risk factors. Nat Rev Cardiol 2018, 15, 731–743. [Google Scholar] [CrossRef]
- Sakellariou, XM; Papafaklis, MI; Domouzoglou, EM; Katsouras, CS; Michalis, LK; Naka, KK. Exercise-mediated adaptations in vascular function and structure: Beneficial effects in coronary artery disease. World J Cardiol 2021, 13, 399–415. [Google Scholar] [CrossRef] [PubMed]
- Lavie, CJ; Arena, R; Swift, DL; Johannsen, NM; Sui, X; Lee, DC; Earnest, CP; Church, TS; O'Keefe, JH; Milani, RV. Exercise and the cardiovascular system: clinical science and cardiovascular outcomes. Circ Res 2015, 117, 207–219. [Google Scholar] [CrossRef]
- Csige, I; Ujvárosy, D; Szabó, Z; Lőrincz, I; Paragh, G; Harangi, M; Somodi, S. The Impact of Obesity on the Cardiovascular System. Journal of diabetes research 2018, 2018, 3407306. [Google Scholar] [CrossRef] [PubMed]
- Li, SN; Zhang, DL; Wang, ZH; Song, WT; Chen, WB; Hu, GL; Han, LY; Zhou, JC. Anti-obesity effects exerted by Dioscorea opposita Thunb. polysaccharides in diet-induced obese mice. Food Sci Nutr 2023, 11, 6459–6469. [Google Scholar] [CrossRef]
- Fackelmann, G; Manghi, P; Carlino, N; Heidrich, V; Piccinno, G; Ricci, L; Piperni, E; Arrè, A; Bakker, E; Creedon, AC. Gut microbiome signatures of vegan, vegetarian and omnivore diets and associated health outcomes across 21,561 individuals. Nat Microbiol 2025, 10, 41–52. [Google Scholar] [CrossRef] [PubMed]
- Schaus, SR; Vasconcelos Pereira, G; Luis, AS; Madlambayan, E; Terrapon, N; Ostrowski, MP; Jin, C; Henrissat, B; Hansson, GC; Martens, EC. Ruminococcus torques is a keystone degrader of intestinal mucin glycoprotein, releasing oligosaccharides used by Bacteroides thetaiotaomicron. mBio 2024, 15, e0003924. [Google Scholar] [CrossRef]
- Haedge, F; Reuken, PA; Reißing, J; Große, K; Frissen, M; El-Hassani, M; Aschenbach, R; Teichgräber, U; Stallmach, A; Bruns, T. Surrogate Markers of Intestinal Permeability, Bacterial Translocation and Gut-Vascular Barrier Damage Across Stages of Cirrhosis. Liver Int 2025, 45, e70119. [Google Scholar] [CrossRef]
- Molinaro, A; Wahlström, A; Marschall. HU: Role of Bile Acids in Metabolic Control. Trends Endocrinol Metab 2018, 29, 31–41. [Google Scholar] [CrossRef] [PubMed]
- Guan, B; Tong, J; Hao, H; Yang, Z; Chen, K; Xu, H; Wang, A. Bile acid coordinates microbiota homeostasis and systemic immunometabolism in cardiometabolic diseases. Acta pharmaceutica Sinica B 2022, 12, 2129–2149. [Google Scholar] [CrossRef] [PubMed]
- Young, VR; Havenberg, LN; Bilmazes, C; Munro, HN. Potential use of 3-methylhistidine excretion as an index of progressive reduction in muscle protein catabolism during starvation. Metabolism 1973, 23, 1429–1436. [Google Scholar] [CrossRef]
- Stach, K; Stach, W; Augoff, K. Vitamin B6 in Health and Disease. Nutrients 2021, 13. [Google Scholar] [CrossRef] [PubMed]
- Ueland, PM; McCann, A; Midttun, Ø; Ulvik, A. Inflammation, vitamin B6 and related pathways. Mol Aspects Med 2017, 53, 10–27. [Google Scholar] [CrossRef] [PubMed]
- Kiens B: Skeletal muscle lipid metabolism in exercise and insulin resistance. Physiol Rev 2006, 86, 205–243. [CrossRef]
- DiNicolantonio, JJ; Niazi, AK; Lavie, CJ; O'Keefe, JH; Ventura, HO. Thiamine supplementation for the treatment of heart failure: a review of the literature. Congest Heart Fail 2013, 19, 214–222. [Google Scholar] [CrossRef]
- Manore, MM. Effect of physical activity on thiamine, riboflavin, and vitamin B-6 requirements. Am J Clin Nutr 2000, 72, 598s–606s. [Google Scholar] [CrossRef]
- Al Saadi, T; Assaf, Y; Farwati, M; Turkmani, K; Al-Mouakeh, A; Shebli, B; Khoja, M; Essali, A; Madmani, ME. Coenzyme Q10 for heart failure. Cochrane Database Syst Rev 2021, Cd008684. [Google Scholar]
- Hargreaves, I; Heaton, RA. Mantle D: Disorders of Human Coenzyme Q10 Metabolism: An Overview. Int J Mol Sci 2020, 21. [Google Scholar] [CrossRef]
- Drobnic, F; Lizarraga, MA; Caballero-García, A; Cordova, A. Coenzyme Q(10) Supplementation and Its Impact on Exercise and Sport Performance in Humans: A Recovery or a Performance-Enhancing Molecule? Nutrients 2022, 14. [Google Scholar] [CrossRef] [PubMed]
- Huang, Y; Mahley, RW. Apolipoprotein E: structure and function in lipid metabolism, neurobiology, and Alzheimer's diseases. Neurobiol Dis 2014, 72, 3–12. [Google Scholar] [CrossRef]
- Soubeyrand, S; Lau, P; Nikpay, M; Dang, AT; McPherson, R. Common Polymorphism That Protects From Cardiovascular Disease Increases Fibronectin Processing and Secretion. Circ Genom Precis Med 2022, 15, e003428. [Google Scholar] [CrossRef]
- Pereira, RM; Mekary, RA; da Cruz Rodrigues, KC; Anaruma, CP; Ropelle, ER; da Silva, ASR; Cintra, DE; Pauli, JR; de Moura, LP. Protective molecular mechanisms of clusterin against apoptosis in cardiomyocytes. Heart Fail Rev 2018, 23, 123–129. [Google Scholar] [CrossRef]
- Montellano, FA; Ungethüm, K; Ramiro, L; Nacu, A; Hellwig, S; Fluri, F; Whiteley, WN; Bustamante, A; Montaner, J; Heuschmann. PU: Role of Blood-Based Biomarkers in Ischemic Stroke Prognosis: A Systematic Review. Stroke 2021, 52, 543–551. [Google Scholar] [CrossRef]
- Pągowska-Klimek, I; Cedzyński, M. Mannan-binding lectin in cardiovascular disease. Biomed Res Int 2014, 2014, 616817. [Google Scholar] [CrossRef] [PubMed]
- Niu, L; Geyer, PE; Wewer Albrechtsen, NJ; Gluud, LL; Santos, A; Doll, S; Treit, PV; Holst, JJ; Knop, FK; Vilsbøll, T. Plasma proteome profiling discovers novel proteins associated with non-alcoholic fatty liver disease. Mol Syst Biol 2019, 15, e8793. [Google Scholar] [CrossRef] [PubMed]
- He, X; Huang, Q; Qiu, X; Liu, X; Sun, G; Guo, J; Ding, Z; Yang, L; Ban, N; Tao, T. LAP3 promotes glioma progression by regulating proliferation, migration and invasion of glioma cells. Int J Biol Macromol 2015, 72, 1081–1089. [Google Scholar] [CrossRef]
- Qian, X; Guo, Y; Sun, P. Mechanisms of exercise in preventing cardiovascular diseases: Insights from gut microbiota characteristics in pathological states of cardiovascular diseases. Rev Endocr Metab Disord 2025, 26, 693–718. [Google Scholar] [CrossRef] [PubMed]







Disclaimer/Publisher’s Note: The statements, opinions and data contained in all publications are solely those of the individual author(s) and contributor(s) and not of MDPI and/or the editor(s). MDPI and/or the editor(s) disclaim responsibility for any injury to people or property resulting from any ideas, methods, instructions or products referred to in the content. |
© 2026 by the authors. Licensee MDPI, Basel, Switzerland. This article is an open access article distributed under the terms and conditions of the Creative Commons Attribution (CC BY) license (http://creativecommons.org/licenses/by/4.0/).
