Submitted:
28 January 2026
Posted:
30 January 2026
You are already at the latest version
Abstract
Keywords:
1. Introduction
2. Literature Review
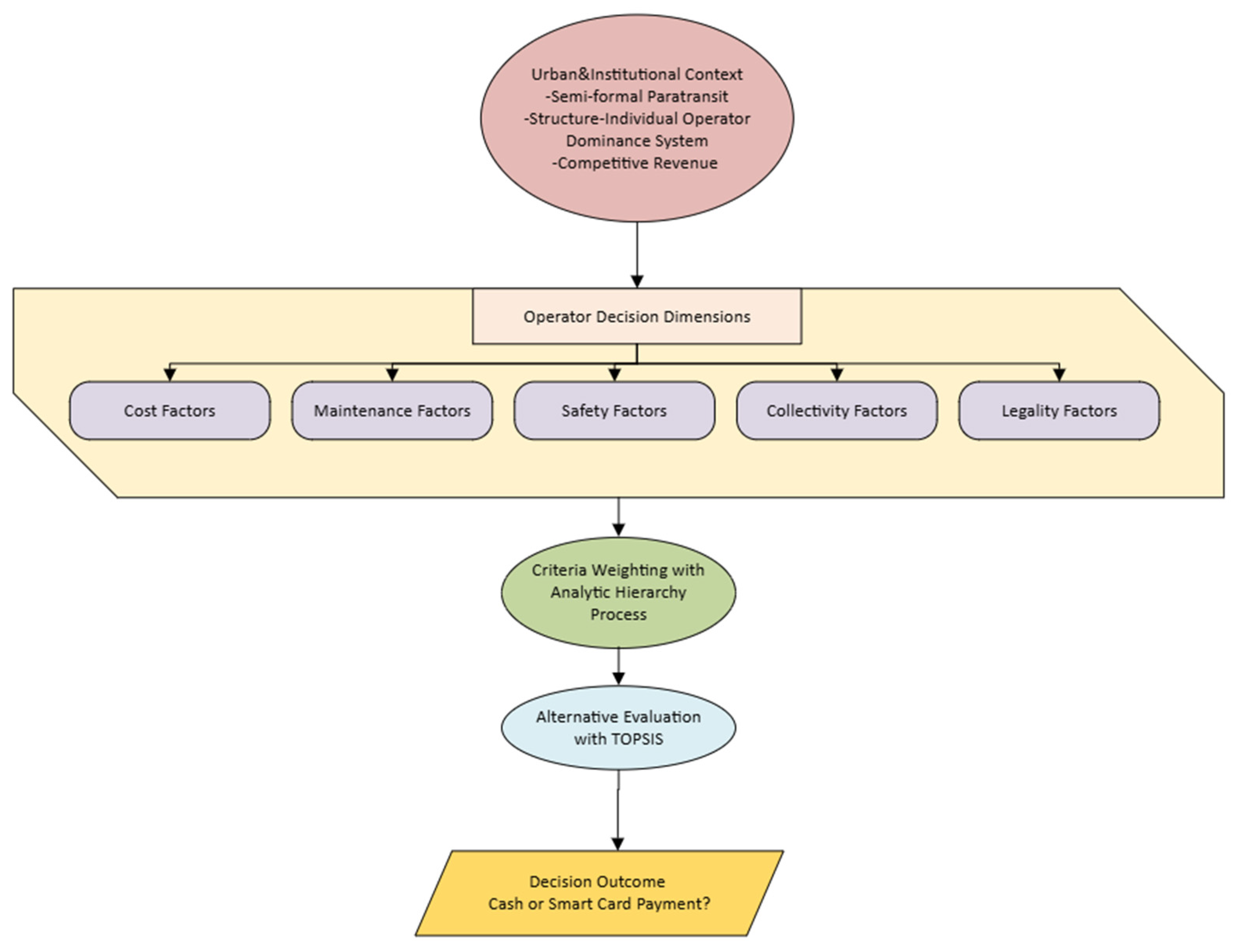
3. Materials and Methodology
3.1. Study Area
3.2. Data
3.3. Analytical Methodology
4. Results
4. Discussion
5. Conclusions
Author Contributions
Funding
Data Availability Statement
Acknowledgments
Conflicts of Interest
References
- “tüik istatistik.” TSI. Available online: https://data.tuik.gov.tr/Bulten/Index?p=Adrese-Dayal%C4%B1-N%C3%BCfus-Kay%C4%B1t-Sistemi-Sonu%C3%A7lar%C4%B1-2024-53783&dil=1.
- Metro İstanbul İstatistik. Available online: https://www.metro.istanbul/Content/assets/uploaded/Y%C4%B1llara%20G%C3%B6re%20Toplam%20Yolcu%20Say%C4%B1lar%C4%B1-TR-2024.pdf.
- iett istatistik. Available online: https://iett.istanbul/arsiv/38316/ettnn-lklerle-dolu-2024-yl-faalyetler-bb-mecl.
- Ariman, E. Final report TUR-24240 Informal private transportation in Turkey: The minibus and dolmuş systems. IGC. Oct 2024. Available online: https://www.theigc.org/sites/default/files/2025-02/Ariman%20Final%20Report%20October%202024.pdf?utm_source.
- Tekeli, İ. Neden dolmuş?: Dolmuş kavramı İstanbul’da nasıl doğdu ve zaman içinde nasıl bir gelişme gösterdi. In in İçinden dolmuş geçen İstanbul; Sekmeç, A. C., Ed.; İstanbul Büyükşehir Belediyesi.: İstanbul, 2023; pp. 14–29. [Google Scholar]
- Tekeli, İ. Urban transportation history writings for Istanbul and Ankara. İSTANBUL VE ANKARA İÇİN KENT İÇİ ULAŞIM TARİHİ YAZILARI; Tarih Vakfı Yurt Yayınları, 2004. [Google Scholar]
- Özaydın, G. “Türkiye’de 1950-1980 Dönemi Kurumlar, Olaylar, Ölçekler: Planlama Yarışmaları,” Plan. TMMOB Şehir Plancıları Odası Derg. 2010, no. 3–4. Available online: https://www.researchgate.net/profile/Muge-Ozkan-Ozbek/publication/313240518_Turkiye’de_1950-1980_Donemi_Kurumlar_Olaylar_Olcekler_Planlama_Yarismalari/links/58936c27aca27231daf61ea0/Tuerkiyede-1950-1980-Doenemi-Kurumlar-Olaylar-Oelcekler-Planlama-Yarismalari.pdf.
- Kurtgözü, A.E. “Dünden Bugüne Türkiye’de Minibüs ve Dolmuşlar,” May 19, 2020. Available online: https://www.izdiham.com/dunden-bugune-turkiyede-minibus-dolmuslar/.
- Tun, T.H.; Welle, B.; Hidalgo, D.; Albuquerque, C.; Castellanos, S.; Sclar, R.; Escalante, D. Informal and Semiformal Services in Latin America: An Overview of Public Transportation Reforms; Felipe Herrera Library (Inter-American Development Bank): Washington, DC, USA, 2020. [Google Scholar]
- Maltaş, A.; Saran, O. Üniversite Kampüslerinde Ulaşım Tercihleri: Araç Türleri Ve Doluluklar Üzerine Bir Vaka Analizi. presented at the 5th International Conference on Trends in Advanced Research, Konya Turkey, Oct. 2025. [Google Scholar]
- Kumar; Barrett, F. “AFRICA INFRASTRUCTURE COUNTRY DIAGNOSTIC Stuck in traffic: Urban transport in Africa,” Jan. 2008. Available online: https://www.eu-africa-infrastructure-tf.net/attachments/library/aicd-background-paper-1-urban-trans-summary-en.pdf.
- Cervero, R.; Golub, A. Informal transport: A global perspective. Transp. Policy 2007, 14, 445–457. [Google Scholar] [CrossRef]
- Turay, S.S.; Adams, C.A.; Donkor, A.-A. Assessment of paratransit system performance in mixed traffic using a two-stage bootstrap-DEA and ordinary Least Square approach. Afr. Transp. Stud. 2024, 3. [Google Scholar] [CrossRef]
- Ukam, G.; Adams, C.; Adebanji, A.; Ackaah, W. “VARIABILITY OF PARATRANSIT TRAVEL TIMES: THE CASE OF KUMASI, GHANA,” Urban, Plan. Transp. Res. 2023, 11, 2261519. [Google Scholar] [CrossRef]
- Kalpakcı, A.; Ünverdi, N.K. Integration of paratransit systems with inner-city bus transport: the case of Izmir. Public Transp. 2016, 8, 405–426. [Google Scholar] [CrossRef]
- Pérez, J.C.; Carrillo, M.H.; Montoya-Torres, J.R. Multi-criteria approaches for urban passenger transport systems: a literature review. Ann. Oper. Res. 2014, 226, 69–87. [Google Scholar] [CrossRef]
- Angarita-Lozano, D.; Hidalgo-Guerrero, D.; Díaz-Márquez, S.; Morales-Puentes, M.; Mendoza-Moreno, M.A. Multidimensional Evaluation Model for Sustainable and Smart Urban Mobility in Global South Cities: A Citizen-Centred Comprehensive Framework. Sustainability 2025, 17, 4684. [Google Scholar] [CrossRef]
- Ferro, P. S. Paratransit: A key element in a dual system, CODATU. 2015. Available online: https://www.codatu.org/wp-content/uploads/2023/04/transports-collec-artisanal-v03ecran-en1-1.pdf.
- Oğuz, M. Perception of Safety within Intermediate Public Transportation Systems: The Case of Minibus in Istanbul. J. Plan. 2020, 30, 104–117. [Google Scholar] [CrossRef]
- Pelletier, M.-P.; Trépanier, M.; Morency, C. Smart card data use in public transit: A literature review. Transp. Res. Part C: Emerg. Technol. 2011, 19, 557–568. [Google Scholar] [CrossRef]
- Cats, O.; Susilo, Y.O.; Reimal, T. The prospects of fare-free public transport: evidence from Tallinn. Transportation 2017, 44, 1083–1104. [Google Scholar] [CrossRef]
- Mulley, C.; Nelson, J.; Teal, R.; Wright, S.; Daniels, R. Barriers to implementing flexible transport services: An international comparison of the experiences in Australia, Europe and USA. Res. Transp. Bus. Manag. 2012, 3, 3–11. [Google Scholar] [CrossRef]
- Clément, M. “Paratransit in Asia: Scalable Solutions to Reform, Modernise and Integrate,” Agence Française de Développement (AFD), the MobiliseYourCity Asia Project Management Unit, 2022. Available online: https://www.mobiliseyourcity.net/paratransit-asia-scalable-solutions-reform-modernise-and-integrate.
- Kustar; Abubaker, A.I.; Tun, T. H.; Welle, Benjamin. “Connecting Informal Transport to the Climate Agenda: Key Opportunities for Action,” Prepared by World Resources Institute (WRI) with support from Informal and Shared Mobility in Low- and Middle-Income Countries Research Program, Volvo Research and Educational Foundations (VREF), 2023. Available online: https://vref.se/wp-content/uploads/2023/03/Connecting-Informal-Transport-to-the-Climate-Agenda-Key-Opportunities-for-Actions_fin.pdf.
- Gwilliam, K. Bus transport: Is there a regulatory cycle? Transp. Res. Part A: Policy Pr. 2008, 42, 1183–1194. [Google Scholar] [CrossRef]
- Cervero, R. Bus Rapid Transit (BRT): An efficient and competitive mode of public transport. Working Paper. 2013, No. 2013-01. Available online: https://www.econstor.eu/bitstream/10419/92378/1/769755348.pdf.
- The Urban Transport Crisis in Emerging Economies; Springer Nature: Durham, NC, United States, 2017; ISBN 9783319438498.
- Ersöz. “KENT İÇİ ULAŞIMDA ÇALIŞMA İLİŞKİLERİ, MESLEK VE DÖNÜŞÜM: İSTANBUL’DA TAKSİ, MİNİBÜS VE TAKSİ-DOLMUŞ ÖRNEĞİ,” Doktora Tezi, Marmara Universitesi. 2020. Available online: https://www.researchgate.net/publication/351936985_Kent_Ici_Ulasimda_Calisma_Iliskileri_Meslek_ve_Donusum_Istanbul’da_Taksi_Minibus_ve_Taksi-Dolmus_Ornegi.
- Saaty, T. L. Multicriteria decision making: the analytic hierarchy process; planning, priority setting, resource allocation. In The analytic hierarchy process series, 2. ed.; McGraw-Hill: New York, 1988; Volume no. 1. [Google Scholar]
- Yedla, S.; Shrestha, R.M. Multi-criteria approach for the selection of alternative options for environmentally sustainable transport system in Delhi. Transp. Res. Part A Policy Pract. 2003, 37, 717–729. [Google Scholar] [CrossRef]
- Macharis, C.; Turcksin, L.; Lebeau, K. Multi actor multi criteria analysis (MAMCA) as a tool to support sustainable decisions: State of use. Decis. Support Syst. 2012, 54, 610–620. [Google Scholar] [CrossRef]
- Hwang, C.-L.; Yoon, K. Multiple Attribute Decision Making: A State of the Art Survey. In Lecture Notes in Economics and Mathematical Systems 186; Springer: Berlin/Heidelberg, Germany, 1981; p. 186. [Google Scholar] [CrossRef]
- Awasthi, A.; Chauhan, S.S.; Omrani, H. Application of fuzzy TOPSIS in evaluating sustainable transportation systems. Expert Syst. Appl. 2011, 38, 12270–12280. [Google Scholar] [CrossRef]
- Kabir, G.; Hasin, M. A. A. Comparative analysis of TOPSIS and Fuzzy TOPSIS for the evaluation of travel website service quality. Int. J. Qual. Res. 2012, vol. 6(no. 3). [Google Scholar]
- Özbilen. INTEGRATION OF DOLMUŞ AS A PARATRANSIT MODE TO THE EXISTING PUBLIC TRANSPORT NETWORK: ANKARA EXAMPLE; Middle East Technical University, 2016. [Google Scholar]
- Endeksa Data. 10 Jan 2026. Available online: https://www.endeksa.com/tr/analiz/turkiye/istanbul/arnavutkoy/demografi.
- Istanbul Metropolitan Municipality Application. 10 Jan 2026. Available online: https://application2.ibb.gov.tr/tulasim/MinibusumNerede.
- Maps. 10 Jan 2026. Available online: https://overpass-turbo.eu/.
- De FSM Russo, R.; Camanho, R. Criteria in AHP: A Systematic Review of Literature. Procedia Comput. Sci. 2015, 55, 1123–1132. [Google Scholar] [CrossRef]
- Vaidya, O.S.; Kumar, S. Analytic hierarchy process: An overview of applications. Eur. J. Oper. Res. 2006, 169, 1–29. [Google Scholar] [CrossRef]
- Lyu, H.-M.; Zhou, W.-H.; Shen, S.-L.; Zhou, A.-N. Inundation risk assessment of metro system using AHP and TFN-AHP in Shenzhen. Sustain. Cities Soc. 2020, 56, 102103. [Google Scholar] [CrossRef]
- Kucuker, D.M.; Giraldo, D.C. Assessment of soil erosion risk using an integrated approach of GIS and Analytic Hierarchy Process (AHP) in Erzurum, Turkiye. Ecol. Informatics 2022, 71, 101788. [Google Scholar] [CrossRef]
- Gosling, E.; Reith, E. Capturing Farmers’ Knowledge: Testing the Analytic Hierarchy Process and a Ranking and Scoring Method. Soc. Nat. Resour. 2019, 33, 700–708. [Google Scholar] [CrossRef]
- Wind, Y.; Saaty, T.L. Marketing applications of the analytic hierarchy process. Manag. Sci. 1980, 26, 641–658. [Google Scholar] [CrossRef]
- Veisi, H.; Deihimfard, R.; Shahmohammadi, A.; Hydarzadeh, Y. Application of the analytic hierarchy process (AHP) in a multi-criteria selection of agricultural irrigation systems. Agric. Water Manag. 2022, 267, 107619. [Google Scholar] [CrossRef]
- Koç, K. Development of an Integrated Multi-Agent Risk Management Platform for Flood Disaster Management. Master’s Thesis, Yıldız Technical University, İstanbul Turkey, 2018. [Google Scholar]
- Saaty, T.L. The Modern Science of Multicriteria Decision Making and Its Practical Applications: The AHP/ANP Approach. Oper. Res. 2013, 61, 1101–1118. [Google Scholar] [CrossRef]
- Hafeez, K.; Zhang, Y.; Malak, N. Determining key capabilities of a firm using analytic hierarchy process. Int. J. Prod. Econ. 2002, 76, 39–51. [Google Scholar] [CrossRef]
- El Allaki, F.; Christensen, J.; Vallières, A. A modified TOPSIS (Technique for Order of Preference by Similarity to Ideal Solution) applied to choosing appropriate selection methods in ongoing surveillance for Avian Influenza in Canada. Prev. Veter- Med. 2019, 165, 36–43. [Google Scholar] [CrossRef]
- Chakraborty, S. TOPSIS and Modified TOPSIS: A comparative analysis. Decis. Anal. J. 2022, 2, 100021. [Google Scholar] [CrossRef]
- Zhang, K.; Dai, J. A novel TOPSIS method with decision-theoretic rough fuzzy sets. Inf. Sci. 2022, 608, 1221–1244. [Google Scholar] [CrossRef]
- Aires, R.F.d.F.; Ferreira, L. A new approach to avoid rank reversal cases in the TOPSIS method. Comput. Ind. Eng. 2019, 132, 84–97. [Google Scholar] [CrossRef]
- Paradowski, B.; Więckowski, J.; Dobryakova, L. Why TOPSIS does not always give correct results? Procedia Comput. Sci. 2020, 176, 3591–3600. [Google Scholar] [CrossRef]
- Chang, C.-H.; Lin, J.-J.; Lin, J.-H.; Chiang, M.-C. Domestic open-end equity mutual fund performance evaluation using extended TOPSIS method with different distance approaches. Expert Syst. Appl. 2010, 37, 4642–4649. [Google Scholar] [CrossRef]
- Yıldırım, B. F.; Önder, E. Çok Kriterli Karar Verme Yöntemleri, 2nd edition; Dora Yayınevi: Bursa, 2014. [Google Scholar]
- Sahin, O.; Aksoy, B. A Combined AHP–TOPSIS-Based Decision Support System for Highway Pavement Type Selection. Sustainability 2025, 17, 9396. [Google Scholar] [CrossRef]



| ID | Position | Experience in the Sector (Years) |
| ID1 | Minibus Operator | 14 |
| ID2 | Minibus Operator | 22 |
| ID3 | Minibus Operator | 30 |
| ID4 | Minibus Operator | 28 |
| ID5 | Minibus Operator | 12 |
| ID6 | Minibus Operator | 20 |
| ID7 | Minibus Operator | 32 |
| ID8 | Minibus Operator | 6 |
| ID9 | Minibus Operator | 25 |
| ID10 | Minibus Operator | 15 |
| ID11 | Minibus Operator | 12 |
| ID12 | Minibus Operator | 23 |
| ID13 | Minibus Operator | 18 |
| ID14 | Minibus Operator | 7 |
| ID15 | Minibus Operator | 11 |
| ID16 | Minibus Operator | 19 |
| ID17 | Minibus Operator | 8 |
| ID18 | Minibus Operator | 9 |
| ID19 | Minibus Operator | 23 |
| Criteria | Factors Influencing the Choice of Minibus Operating Type (Smart Card / Cash Payment) from the Operators’ Perspective |
| C1 | Frequency of payment (daily, weekly, or monthly) |
| C2 | Ability to ensure a certain number of passengers (passenger demand guarantee) |
| C3 | Transparency of financial transactions |
| C4 | Ability to secure a regular income |
| C5 | Taxation structure |
| C6 | Costs reduced by the transformation (e.g., obligation to carry a cash register and change) |
| C7 | Improved data collection (reliability of demand–supply balance) |
| M1 | Impact of maintenance on vehicle availability (to what extent equipment-related maintenance disrupts operations) |
| M2 | Frequency of maintenance |
| M3 | Frequency of seat renewal (changes in seating capacity due to license modifications) |
| S1 | Braking and maneuverability performance relative to capacity (standing passengers are now legal; passenger numbers increased while the vehicle remains the same) |
| S2 | Driver visibility and attention conditions (effects of standing passengers and the elimination of cash collection by the driver) |
| S3 | Insurance characteristics |
| CL1 | Ability to act in accordance with the characteristics of civil society organizations (individual action vs. collective/association-based action) |
| CL2 | Ability to monitor service cycle times (tracking systems/dispatcher supervision) |
| CL3 | Trust in the reliability of the operating method (are problems resolved systematically or personally?) |
| L1 | Level of compliance with regulations |
| L2 | Auditability (level of legal transparency) |
| Main criteria | Weights | Sub criteria | Sub-criteria weights | Overall Weights | Rank |
|---|---|---|---|---|---|
| Cost | 0.5069 | C1 | 0.0734 | 0.0372 | 11 |
| C2 | 0.2924 | 0.1482 | 1 | ||
| C3 | 0.2491 | 0.1263 | 2 | ||
| C4 | 0.1976 | 0.1002 | 3 | ||
| C5 | 0.0933 | 0.0473 | 9 | ||
| C6 | 0.0542 | 0.0275 | 14 | ||
| C7 | 0.0400 | 0.0203 | 15 | ||
| Maintenance | 0.2042 | M1 | 0.3446 | 0.0704 | 6 |
| M2 | 0.3667 | 0.0749 | 5 | ||
| M3 | 0.2886 | 0.0589 | 7 | ||
| Safety | 0.1481 | S1 | 0.2428 | 0.0359 | 12 |
| S2 | 0.1967 | 0.0291 | 13 | ||
| S3 | 0.5605 | 0.0830 | 4 | ||
| Collectivity | 0.0832 | CL1 | 0.2325 | 0.0193 | 16 |
| CL2 | 0.6602 | 0.0549 | 8 | ||
| CL3 | 0.1073 | 0.0089 | 18 | ||
| Legality | 0.0577 | L1 | 0.7353 | 0.0424 | 10 |
| L2 | 0.2647 | 0.0153 | 17 |
| Cluster | Consistency ratio |
| Main criteria | 0.0958 |
| Cost | 0.0606 |
| Maintenance | 0.0414 |
| Safety | 0.0931 |
| Collectivity | 0.0758 |
| Legality | N/A |
| Sub-Criteria | Smart Card Alternative | Cash Alternative | Ideal Position in TOPSIS |
| C1 | 5.0 | 5.6 | Max |
| C2 | 5.4 | 5.5 | Max |
| C3 | 6.2 | 5.1 | Max |
| C4 | 5.2 | 5.4 | Max |
| C5 | 3.4 | 5.5 | Min |
| C6 | 2.6 | 2.5 | Max |
| C7 | 1.7 | 1.7 | Max |
| M1 | 3.5 | 4.2 | Min |
| M2 | 3.7 | 4.5 | Min |
| M3 | 5.1 | 3.7 | Min |
| S1 | 3.1 | 3.6 | Max |
| S2 | 2.8 | 2.6 | Max |
| S3 | 3.7 | 4.5 | Min |
| CL1 | 3.2 | 2.6 | Max |
| CL2 | 5.8 | 6.4 | Max |
| CL3 | 3.6 | 3.4 | Max |
| L1 | 2.3 | 2.3 | Max |
| L2 | 2.6 | 2.7 | Max |
| CC | Rank | |||
| Smart Card | 0.014302 | 0.028876 | 0.668756 | 1 |
| Cash | 0.02908 | 0.014864 | 0.338242 | 2 |
Disclaimer/Publisher’s Note: The statements, opinions and data contained in all publications are solely those of the individual author(s) and contributor(s) and not of MDPI and/or the editor(s). MDPI and/or the editor(s) disclaim responsibility for any injury to people or property resulting from any ideas, methods, instructions or products referred to in the content. |
© 2026 by the authors. Licensee MDPI, Basel, Switzerland. This article is an open access article distributed under the terms and conditions of the Creative Commons Attribution (CC BY) license (http://creativecommons.org/licenses/by/4.0/).
