Preprint
Article

This version is not peer-reviewed.

Mediating Effect of Civic Engagement in CSR Effects on Mining Community Infrastructure: Evidence from Ghana

A peer-reviewed article of this preprint also exists.

Submitted:

23 January 2026

Posted:

27 January 2026

You are already at the latest version

Abstract
The study investigates the influence of CSR diversity and inclusion, CSR expenditure, as well as civic engagement on infrastructure sufficiency in gold mining host communities in Ghana. Utilizing a positivist paradigm and cross-sectional data collection from 400 residents in seven mining communities, PLS-SEM is utilized by the study to test direct and mediating relationships. Findings imply that CSR diversity and inclusion have a significantly positive effect on infrastructure sufficiency, whereas CSR expenditure does not affect infrastructure sufficiency. CSR civic engagement also works as an important predictor of infrastructure sufficiency. The CSR civic engagement played a positive mediating role between CSR diversity and inclusion and infrastructure sufficiency. CSR civic engagement mediated the relationship between CSR spending and infrastructure adequacy in the host mining communities in Ghana. The results contribute to the social exchange theory, showing that perceived fairness and inclusiveness motivate positive community responses. The study also advances the empowerment theory and fills a gap in the literature by identifying civic engagement as an important mechanism through which communities can transform CSR inputs into grassroots development impacts. The paper provides practical and policy implications for a more inclusive, transparent and empowerment-based co-branding CSR approach.
Keywords: 
;  ;  ;  ;  

1. Introduction

Corporate social responsibility (CSR) has emerged as a central mechanism through which extractive-sector firms negotiate their social license to operate and respond to increasing stakeholder expectations for equitable, sustainable and participatory community development (Attah & Amoah, 2023). In gold-mining regions where state capacity is uneven, and public infrastructure provision remains inadequate, CSR operates not only as a voluntary corporate initiative but also as a complementary governance instrument shaping local welfare, infrastructure expansion and development trajectories (Nyamadi, 2020). In Ghana, CSR has become deeply embedded in the livelihoods and expectations of host mining communities, particularly as mining-induced disruptions to land, water systems and social cohesion intensify demands for infrastructural redress and inclusive development (Nartey & Manu, 2023).
CSR diversity and inclusion (Gould et al., 2020) and CSR expenditure (Bhattacharyya & Rahman, 2020) have gained increasing prominence in scholarly and policy discussions, yet remain comparatively underexamined in empirical research. Laskin and Kresic (2021) conceptualize CSR diversity and inclusion as the extent to which mining companies embed principles of representativeness, fairness and participation into community engagement and decision-making processes. Mullin et al. (2024) also contend that inclusion and diversity are more than mere normative aspirations; they are key to the effectiveness of CSR, ensuring that marginalized groups engage in setting development priorities and oversight on how CSR is carried out.
CSR expenditure is the money spent by mining companies on social and environmental initiatives, which acts as an obvious indication of a company’s concern for the community (Garg & Gupta, 2020). Umar et al. (2023) argue that in host mining regions, CSR expenditure contributes heavily to the sufficiency of infrastructure investment by paying for schools, clinics, water systems, roads and sanitation facilities. These are investments that at least partially redress longstanding deficiencies in the provision of public services, most prominently where state capacity is limited (Kumar & Singh, 2023). Strategically planned and community priority-led CSR expenditure enhances the availability of vital services, fosters local development gains and mitigates adverse mining-related socio-economic dislocation (Kumar & Singh, 2023).
While it is increasingly being acknowledged that CSR diversity and inclusion, as well as CSR expenditure, are relevant for community infrastructure outcomes (Mullin et al., 2024; Umar et al., 2023), there is still considerable uncertainty about the mechanisms through which these forms of CSR contribute to meaningful and equitable infrastructure development in Ghana’s host mining communities. In Ghana, these host mining communities are still characterized by persistent infrastructural gaps; poor water systems, the deplorable state of roads and little access to health and education facilities despite huge CSR investments (Ofori et al., 2023). On the one hand, weak participation of marginalized groups, low community awareness of CSR obligations and limited capacity to negotiate with mining companies tend to hinder the effectiveness and accountability of CSR programs (Ayitey et al., 2025).
In this light, CSR civic engagement could be an important but woefully understudied mediating variable. Ahmed and Islam (2024) posit that civic engagement can play a critical role in transforming how CSR diversity and inclusion employment practices are translated into infrastructure sufficiency through enhancing local knowledge, rights awareness and increasing citizens’ capacity to demand transparent and inclusive project delivery. Nevertheless, in the case of Ghana, there has been little empirical attention to how CSR civic engagement mediates MNCs’ CSR community relations; an oversight that fails to account for why CSR projects often do not match community needs or create environmentally resilient infrastructure, thereby creating a research gap. It is important to fill this gap because knowledge of the impact of CSR civic engagement could help illuminate how CSR initiatives can be more inclusive of multiple voices, accountable, and developmental in mining-affected communities (Santoso et al., 2025).
This study is therefore conducted to achieve the following objectives.
  • To examine the effect of CSR inclusion and diversity on infrastructure sufficiency among host mining communities.
  • To examine the effect of CSR expenditure on infrastructure sufficiency among host mining communities.
  • To assess the effect of CSR civic engagement on infrastructure sufficiency among host mining communities.
  • To examine the mediating effect of CSR civic engagement on the relationship between CSR inclusion and diversity on infrastructure sufficiency among host mining communities.
  • To examine the mediating effect of CSR civic engagement on the relationship between CSR expenditure on infrastructure sufficiency among host mining communities.

2. Theory and Hypotheses Development

2.1. Theoretical Framing

This study is underpinned by two complementary theories, namely the social exchange theory and the empowerment theory. Social exchange theory has evolved from the original theories of George Homans, Peter Blau and Richard Emerson, who contended that social behaviour is pre-conditioned by negotiations, transactions or bargaining between individuals and/or groups to maximize rewards while minimizing cost (Ahmad et al., 2023). The fundamental tenets of SET, reciprocity, fairness, perceived value and cost–benefit appraisal, offer a theoretical model to explain how relationships are formed, maintained or declined within the organization and community settings (Wallenburg & Handfield 2022). Reciprocity claims that the party who takes beneficial actions is responded to favourably and leads to a cycle of trust, cooperation, and obligation (Yamao, 2024). Meira and Hancer (2021) stipulate that fairness addresses stakeholders’ perception of what is fair in the exchange, where relationships improve when distributors and facilitators feel benefits distributed are proportionate, and it does not favour or disfavor within the distribution channel. Perceived value is not solely a function of material output. It is also based on relation, understood in terms of the stakeholder’s determinations about what are relational, symbolic and emotional benefits, generating an evaluation around how useful and relevant the transaction is to their welfare (Stafford & Kuiper, 2021). Cost–benefit analysis pertains to the extent to which the resources, risks and costs invested in a relationship are worthwhile based on what is received in return (Nasrolahi Vosta & Jalivand, 2023). These tenets in the CSR context mean that communities are more likely to work with companies if their CSR projects are open, inclusive and offer real social or environmental value (Jahan & Kim, 2021). As a result, SET stresses the need for CSR initiatives that focus on establishing equilibrium between mutually beneficial exchanges to maintain long-term positive community–corporate relationships (Jahan & Kim, 2021). For testing how inclusion and diversity in CSR, as well as CSR expenditure, affect infrastructure adequacy in Ghana’s host mining communities, we argue that SET is justified. The SET model proposes that stakeholders judge the relationship in terms of perceived equity, fairness and worth. When mining companies encourage community-wide, inclusive and diverse participation in decision-making, fairness is more visible to communities that are then better disposed to reciprocate with cooperation that makes infrastructure contributions beneficially effective. Whereas sufficient and visible CSR disbursement contributes to value enhancement and trust strengthening, therefore supporting the community takeover of the infrastructure project and sense of ownership. In so doing, SET offers a consistent view on how fair CSR transactions become better infrastructural outcomes.
The theory of empowerment is a central construct in social work, psychology, education and community development, focusing on enhancing personal, interpersonal, and political power so that people and communities can improve their situation (Joseph et al., 2020). According to Joo et al. (2020), the empowerment theory focuses on power, voice, participation and control. They also speak to the larger concept that people do well when they can shape decisions impacting their lives and resist structures that constrain them (Shin et al., 2020). Julian Rappaport proposed empowerment theory as a core construct for community psychology and emphasized that people and communities will recognize themselves what their requirements should be (Sharma & Sharma, 2019). Understanding empowerment as a theoretical concept, Marc Zimerman further elaborated by looking at psychological aspects of empowerment through belief in one’s ability to make some form of change (Sharma & Sharma, 2019). Several interrelated principles encompass some of the core concepts of the empowerment theory. First, empowerment assumes that power is essential to human functioning and can be fostered, shared and transferred (Christens, 2019). It’s just as necessary to find and confront power imbalances like those in social, political or economic (Christens, 2019). Second, empowerment involves action and agency: individuals and communities both need to be part of decisions that impact them directly (Shanker et al., 2019). Third, the importance of critical consciousness is evident as workers need to know about the social, political and economic context influencing their lives to be able to act (Pillen et al., 2020). Fourth, the theory takes a strength-based approach, emphasizing positive attributes and strengths rather than undesirable characteristics (Bryant et al., 2021). Key empowerment dimensions are personal (boosting self-confidence and self-knowledge), relational (positive relations and cooperation) and collective or political (collective action organizing and structural changes; Ros-Sanchez et al., 2023). Empowerment theory provides support to the mediational role of CSR civic engagement through the assertion that higher levels of knowledge, agency and participation allow communities a greater direct benefit from corporate outcomes. Where organizations undertake CSR in diversity and inclusion, civic engagement provides marginalized populations with the kind of exposure and advocacy by which to influence decisions on infrastructure needs. Such critical awareness, on the one hand, enables multiple actors to question how injustice is perpetuated through the unequal distribution of resources. In the same vein, CSR expenditure drives greater infrastructure sufficiency, where civic participation arms communities with the necessary competencies to participate and monitor, as well as influence how resources are used. Through increasing individual, relational and collective empowerment, civic engagement becomes the process through which CSR initiatives are translated into more efficient and equitable infrastructure outcomes.

2.2. Diversity and Inclusion

CSR diversity and inclusion is the embedding of fairness, representation and equitable participation into corporate social responsibility processes (Maier & Ravazzani, 2019). Fitzsimmons et al. (2023) posit that CSR diversity and inclusion cover the engagement of disadvantaged groups such as women, young people, people living with disabilities and minority ethnic groups, among others, in the design, prioritization and accountability of development interventions. Van Bommel et al. (2024) indicate that inclusive CSR enhances legitimacy, develops trust, and instigates the way in which community needs are incorporated into planning. In host mining communities, where the marginalized are usually not involved in decision-making regarding land use, compensation, and development, CSR diversity and inclusion can be a tool to moderate inequalities in mining and reduce elite capture (Scelles et al., 2025). Suciu et al. (2020) argue that inclusive CSR leads to developmental outcomes, including increased participation and fairer distribution of resources between stakeholders, while simultaneously strengthening the social license to operate a mining company.

2.3. CSR Expenditure

CSR expenditure is defined as the financial and material resources used by a company for social, economic and environmental development (Bhattacharyya & Rahman, 2019). More than a financial investment, it is also a strategic device for proving accountability and mitigating adverse impacts, as well as creating benefits to host mining communities to enhance sustainability (Widiastuty & Soewarno, 2019). In mining localities, CSR expenditure is most often channelled into the provision of infrastructure as schools, clinics, boreholes and roads and so on (Bose et al., 2020). However, evidence shows that expenditure alone on CSR is not sufficient to make an impact and itself also requires to be backed by good governance and inclusive participation (George et al., 2023). Investment, when well-coordinated and based on real community consultation, can also underpin the equitable sharing of benefits and contribute to a ‘social license to operate’ in host-mining communities (Bhagawan & Mukhopadhay, 2025).

2.4. CSR Civic Engagement

CSR civic engagement is an initiative performed by companies or organizations that work in partnership with a corporate agent and support local understanding, knowledge and capacity to participate in CSR governance processes (Coelho & Menezes, 2021). It assists citizens to appreciate CSR allocations, details of projects and provide feedback constructively and also participate more meaningfully in decision making (Alfirevic et al., 2023). According to Hanif and Zaakiyyah (2024), in the construction of critical consciousness, civic participation allows communities to review whether CSR projects address real local needs. It is further empowering in the mining host communities since it provides an opportunity for these people to gain access to information (Hanif & Zaakiyyah, 2024). It assists with the complexities of permitting and environmental regulations, and it empowers residents to advocate for equitable distribution of mining CSR benefits and oversight of infrastructure (Skarmeas et al., 2020). Civic engagement is a critical ingredient in transparency and the adequacy of infrastructure, by including more people and curbing elite capture (Skarmeas et al., 2020). It also lays the basis for CSR governance that better incorporates accountability and inclusiveness.

2.5. Infrastructure Sufficiency

Infrastructure sufficiency reflects the degree to which basic public utilities such as water systems, sanitation facilities, the road network, as well as schools and medical services are available to meet the needs of a given community (Aleixo et al., 2019). It is a basic requirement for health, social inclusion and the environment (Ponce, 2022), especially in places where there has been a lack of government investment. Sufficient infrastructure is a prerequisite for the provision of daily living, renewable drinking water, and reduces the inequity gap by allowing everyone to get basic services as well as enabling individuals’ income-generating activities (Guidotti et al., 2019; Hira & Busumtwi-Sam, 2021). Under conditions of fast change or environmental threats, the demand for infrastructure will be even more pressing, anchoring will be even more necessary for stability (Segerstedt & Abrahamsson, 2019; Yu et al., 2024). In the presence of adequate infrastructure, communities are more able to succeed in both social and economic terms, whereas if infrastructure is inadequate, development obstacles and social tensions can be exacerbated (Umar et al., 2021).

2.6. Hypothesis Development

Empirical analysis consistently reinforces the importance of CSR diversity and inclusion in ensuring that community infrastructure development in mining regions is adequate, relevant to needs, and fair (Wilson, 2022). According to Spiller et al. (2025), comprehensive CSR frameworks enhance the complementarity of company-driven interventions with the diversified needs of host communities in an environment characterized by social and economic deprivation. Inclusive representation of complicated fractions, including women, youth and marginalized households, ensures that infrastructure priorities were influenced by the everyday realities of a community of people (Serfontein-Jordan & Dlungwane, 2022). Wilson (2022) also shows that organizations with stronger diversity and inclusion commitments are able to more cohesively integrate stakeholder expectations into the allocation of CSR resources, leading to more sustainable development outcomes. McKay (2025) suggests that community engagement during CSR planning is important in ensuring the appropriateness, utilization and long-term sustainability of community infrastructure projects. Matikainen (2020) notes that if decision-making is restricted to local elites, then CSR-funded infrastructure frequently strays away from community needs and production inefficiencies may occur, resulting in discontent. Further, Georgiadou et al. (2025) demonstrate that CSR interventions based on a diverse representation of stakeholders produce more legitimate, contextual and socially embedded infrastructure results. From studies conducted by Spiller et al. (2025), Georgiadou et al. (2025), McKay (2025), Wilson (2022), Serfoontein-Jordan and Dlungwane (2022) and Matikainen (2020), it is hypothesized that: H1: There is a significant positive relationship between CSR diversity and inclusion and infrastructure sufficiency among host mining communities.
Research has shown that CSR investment is an important approach to improve the community infrastructure and achieve sustainable development in mining areas. Shubita et al. (2023) show that targeted social investment in education, health and community care greatly improves community wellness, which reflects on the developmental nature of well-targeted financial engagements. The effect of CSR spending, however, is contingent upon broader institutional settings (Shubita et al., 2023). Jackson et al. (2023) highlight the need for significant government involvement in creating cohesive CSR frameworks to ensure that mining companies’ financial contributions contribute more appropriately to national and local sustainability goals. Attah and Amoah (2023) find that joint planning between mining institutions and the host community increases relevance and elasticity of CSR-sponsored infrastructure projects. To promote more standardized assessment, Bascompta et al. (2022) developed a CSR index specific to mining, which allows for stronger evaluation of infrastructure contributions. In addition, Mehahad and Bounar (2020) find that CSR expenditure on mining-related projects can considerably enhance local infrastructure adequacy when tailored to fit into the community’s needs. Based on studies conducted by Shubita et al. (2023), Jackson et al. (2023), Attah and Amoah (2023), Bascompta et al. (2022) and Mehahad and Bounar (2020), we hypothesize that: H2: There is a significant positive relationship between CSR expenditure and infrastructure sufficiency among host mining communities.
Figure 1. The research model (Research Model).
Figure 1. The research model (Research Model).
Preprints 195801 g001
CSR civic engagement has been found to provide community members with information and skills needed for meaningful participation in local governance and resource management activities (Irogbo, 2024). Ajaps and Obiagu (2021) show that enhanced citizen participation consciousness leads to a more enlightened and activated citizenry, which can articulate development priorities as well as demand for inclusive governance. Hanif and Zaakiyyah (2024) assert that communities with higher levels of civic education have the ability to monitor project delivery and make corporations responsible for development intervention programmes, particularly in the choice of infrastructure and resource allocation. Similarly, Fusheini et al. (2023) further contend that civic empowerment not only leads to accessible educational opportunities but also promotes a more favorable community development in general and therefore reinforces the transformative potential of CSR. Irogbo (2024) states that civil engagement promotes synergy among communities, companies and local governments, as well as enhances responsiveness to community demands. Supporting evidence from Mohan and Shivalingappa (2023) and Thelma (2024) stresses that CSR Civic engagement increases transparency, promotes inclusivity and sustainability of CSR-induced infrastructural development. Corroborating findings based on Mohan and Shivalingappa (2023) and Thelma (2024) indicate that CSR civic engagement creates transparency, guarantees fair participation in CSR-induced infrastructure development, and enhances the sustainability of such. Inspired by Nr and Fauziyah (2025), Irogbo (2024), Thelma (2024), Mohan and Shivalingappa (2023), Fusheini et al. (2018) and Ajabs and Obiagu (2021), this study postulates that: H3: There is a significant positive relationship between CSR civic engagement and infrastructure adequacy of host mining communities.
A body of literature has emerged from recent studies that draw attention to the influence of diversity and inclusion in CSR-engaged activities, on fostering civic and participatory participation for infrastructure-based CSR activities (Santoso et al., 2025; Bansal et al., 2023; Wozniak & Jurczyk, 2020). Avant et al. (2023) demonstrate that proactive strategic CSR- diversity and inclusion-based integration lowers community–company conflict through developing authentic stakeholder engagement, instilled by civic awareness, conducive to the introduction of more inclusive infrastructure development. Dlamini and Dubihlela (2025) also add that when inclusive stakeholder engagement models through civic participation in South African mining are used, it greatly improves community infrastructure development. The mediating effect of civic engagement is also accounted for by Irogbo (2024), who argues that, regarding CSR diversity and inclusion policies, considering campaigns within the community, civic engagement will lead to active community participation as well as better infrastructure development. This association is also corroborated by the findings of Nr and Fauziyah (2025) in a similar study that sheds insights on nurturing equity civic engagement programs from CSR diversity and inclusion, which will result in better infrastructure development. Dlamini and Dubihlela (2025) reported from studies by Avant et al. (2023), Bansal et al. (2023), Irogbo (2024) and Wozniak & Jurczyk (2020). Based on these insights, we hypothesize that: H4: CSR civic engagement mediates the relationship between CSR inclusion and diversity and infrastructure sufficiency in host mining communities.
Empirical evidence indicates that CSR civic engagement is significantly relevant as a mediating variable for CSR expenditure towards community infrastructure adequacy in mining communities (Inusah, 2020). Zainuddin Rela et al. (2020) observe that corporate social responsibility programs in mining help build community resilience because the local population acquires civic practices and knowledge, which translates into higher local infrastructure outcomes. Kumar et al. (2022) argue that education-focused CSR initiatives help to drive local economic growth, highlighting the potential of socially oriented investments which are beyond CSR investment in infrastructure development. Avant et al. (2023) find that strategically designed, CSR civil engagement mechanisms reduce community–input conflict and consequently create a more enabling environment for infrastructure building. Moreover, civil society-centred CSR initiatives also have a much wider developmental purpose, as Mohan and Shivalingappa (2023) demonstrate that such schemes improve educational completion and contribute to the necessary infrastructure upon which long-term sustainability depends. Attah and Amoah (2023) also show that investment in effective CSR enhances community well-being and helps to create stakeholder alignment conditions necessary for infrastructural sufficiency. Furthermore, Inusah (2020) points out that community trust is critical in the CSR process. It indicates that with a faithful and transparent civic education mechanism underpinned by communities, infrastructural development yields positive results Based on studies conducted by Mohan and Shivalingappa (2023), Kumar et al. (2022), Inusah (2020) and Zainuddin Rela et al. (2020), the study hypothesizes that: H5: CSR civic engagement mediates the relationship between CSR expenditure and infrastructure sufficiency among host mining communities.

2.7. Conceptual Framework

The conceptual framework (research model) developed dwells on the social exchange theory, empowerment theory and relevant empirical literature to test for three (3) direct effects (H1-H3) and two (2) mediating effects among the variables under investigation. The direct effects examined relationships between CSR diversity and inclusion and infrastructure sufficiency (H1), CSR expenditure and infrastructure sufficiency (H2) and CSR civic engagement and infrastructure sufficiency (H3). Mediating relationships examined the mediating role of CSR civic engagement on the relationships between CSR diversity and inclusion on infrastructure sufficiency (H4) as well as CSR expenditure and infrastructure sufficiency (H5).

3. Materials and Methods

The study employed a positivist paradigm, based on the ontological belief that social phenomena hold objective reality and are empirically observable (Park et al., 2020). The positivist paradigm provides a foundation for a deductive approach that is suitable to test the relationships between CSR inclusion and diversity, CSR expenditure, CSR civic engagement and infrastructure adequacy in host mining communities in Ghana. A cross-sectional design was used to collect data at one point in time among residents of mining host communities in Ghana (Fischer et al., 2023). The research was conducted in the Ahafo Region of Ghana. It was restricted to seven mining host communities located within the Asutifi North and Tano North Districts, both of which are affected by activities of Newmont Gold Mining Company, as the main large-scale mining company operating within these two districts. The overall total beneficiary community population is 39,125 individuals who are direct beneficiaries or beneficiaries participating in CSR activities in these communities. The target population for the research includes all residents in these seven communities, thereby meeting the study requirements and achieving higher external validity.
A stratified random sample method was used (Nguyen et al., 2021) with stratification of the target population into seven geographical areas. This approach allowed for representativeness, coverage of all community clusters possible, and prevents strange sampling bias typically noted in population-based CSR research (Nguyen et al., 2021). Based on Yamane’s (1967) formula, the minimum sample size of 396 was calculated at a confidence level of 95% and a margin of error of 5%.
A structured questionnaire was used to obtain primary data as it was considered appropriate for obtaining views of a large geographically dispersed population (Kishore et al., 2021). The questionnaire featured five sections. The first section examined the demographic profile of respondents, which comprised their gender, age, educational level and marital status. The second section asked questions on CSR diversity and inclusion, while the third section asked questions on CSR expenditure. The fourth section asked questions on CSR civic engagement. The fifth section asked questions on infrastructure sufficiency. All constructs were rated on a five (5) point Likert scale where 1=Strongly Disagree, 2=Disagree, 3=Neutral, 4=Agree and 5=Strongly Agree. Questionnaires were self-administered in-person in the seven (7) communities in the Asutifi North and Tano North Districts of Ghana. The data collection period was five (5) months.
Data was analyzed using Statistical Package for Social Sciences (SPSS) version 28, which was used for data coding, data entry and the conduct of descriptive statistics such as frequencies and percentages for the demographic variables. Partial Least Squares (PLS) Structural Equation Modelling (SEM) using the Smart PLS 4 was adopted to test for the direct and mediating relationships among the constructs under investigation.

4. Results

This section may be divided by subheadings. It should provide a concise and precise description of the experimental results, their interpretation, as well as the experimental conclusions that can be drawn.

4.1. Demographic Characteristics

The demographic profile of respondents shows a relatively balanced gender distribution, with males representing 54% and females 46%, which suggests that both genders are well represented in the study. Respondents between 25–35 years form the majority (23.5%), closely followed by the 35–45 years group, comprising 22.5%. Youths under 25 years account for 19% of those surveyed, while older adults aged 45–55 accounted for 17.8% and those over 55 years accounted for 17.3%. The level of education differs widely between participants. Whereas 16% have no formal education and 18% have attained primary education, 26.8% have attained secondary education, 15.8% have attained vocational/technical education, and lastly 23.5% of these claimed to have tertiary level education. This variation suggests that respondents have different levels of understanding and evaluating CSR. For marital status, married respondents constitute the majority (37.3%), and single respondents constitute 34.3%. The proportion of participants who are divorced or separated is 15.8% and widowed is 12.8%. This distribution sparsely exposes a combination of family types and responsibilities that could impact expectations and perceptions regarding community infrastructure and CSR initiatives.

4.2. Construct Validity

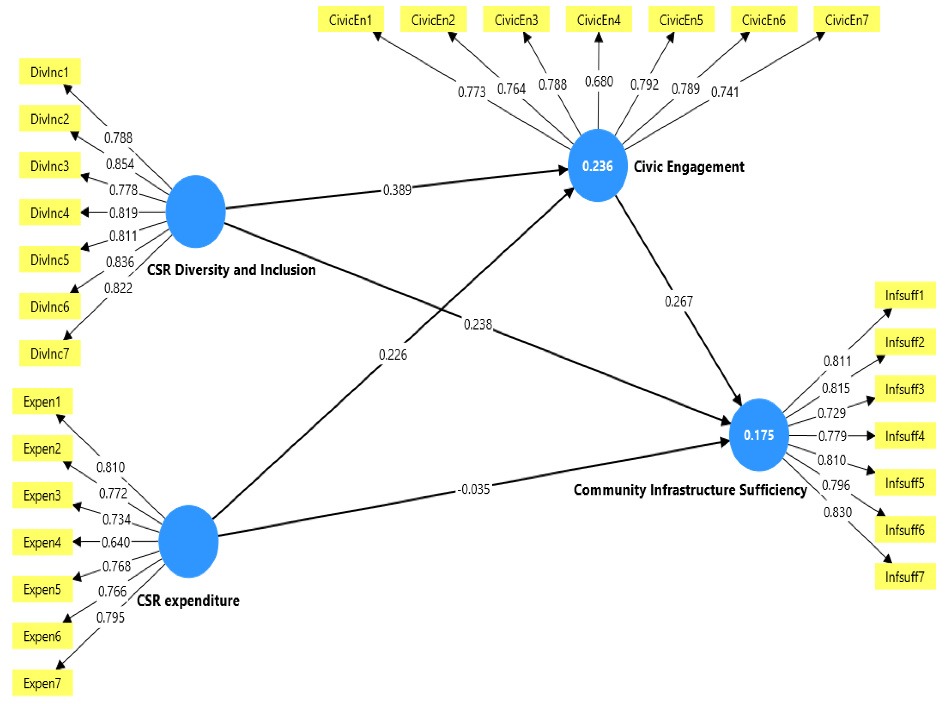
Table 1 reveals that all factor loadings are above acceptable levels, indicating high item construct validity between the constructs. Items loaded on CSR Expenditure from 0.640 to 0.810, indicating satisfactory construct validity. The civic engagement subscale items load best (0.680–0.792), indicating acceptable internal consistency. CSR diversity and inclusion demonstrate very good loadings (0.778–0.854), indicating a strong construct. The infrastructure adequacy items also demonstrate good loadings (0.729–0.830), showing strong construct validity.

4.3. Reliability and Convergent Validity

Table 2 shows that there is a strong level of reliability for all constructs, since Cronbach’s alpha varies between 0.879 and 0.916, and composite reliabilities are higher than the required value of 0.90 concerning the variables included in this study. Convergent validity is also supported, as all AVE values (0.573–0.665) exceed the minimum threshold value of 0.50, indicating that convergent validity is attained.

4.4. Discriminant Validity Using HTMT

Table 3 reveals that the HTMT for all constructs is within the range of 0.122 and 0.473, which is much lower than the threshold value of 0.85. This shows that discriminant validity was established between all pairs of constructs. CSR expenditure, civic engagement, diversity and inclusion, and infrastructure sufficiency were empirically different, with evidence supporting that one construct is the reflection of the other regarding its constructs posited in the model.

4.5. R-Square

Table 4 shows that the predictors CSR diversity and inclusion and CSR expenditure explain 23.6% of the variance in civic engagement. For infrastructure sufficiency, the predictors explain 17.5% of the variance, reflecting a modest but meaningful predictive influence.

4.6. F-Square (Effect Size)

Following Cohen (1988), an F-square value of.02 (see Table 5) is regarded as a small effect, 0.15 is a moderate effect, and 0.35 represents a large effect. However, the link between diversity and inclusion and civic engagement (f2 = 0.190) has a medium effect, indicating that diversity and inclusion are significant drivers of civic engagement. The effect size for the relationship between civic engagement and infrastructure sufficiency is 0.066, while the relationship between CSR expenditure and civic engagement was 0.064, which are small yet substantial effects. The small effect on infrastructure sufficiency (f2 = 0.056) is likewise shown by diversity and inclusion. CSR expenditure has, on the other hand, a very small effect (f2 = 0.001) on infrastructure sufficiency.

4.7. Collinearity

Collinearity is assessed using the Variance Inflation Factor (VIF). VIF values less than 5.0 and 3.0 indicate that there is little collinearity to be concerned about, but values greater than that produce a multicollinearity problem among the model variables. As indicated in Table 6, there is no single value of VIF that exceeded the cut-off point of > 5.0 since all VIF values ranged between 1.680 and 2.964. This means that multicollinearity is not an issue in the measurement model. Each indicator has a unique contribution to its latent construct, and there are no redundancies.

4.8. Hypotheses Testing Results

The results (see Figure 2 and Table 7) showed that CSR diversity and inclusion have a strong and positive direct effect on infrastructure sufficiency (β = 0.238, p < 0.001). Hypothesis 1 was therefore supported. In contrast, CSR expenditure shows no significant direct effect on infrastructure sufficiency (β = –0.035, p = 0.607). Hence, hypothesis 2 was not supported. Civic engagement demonstrates a significant positive effect on infrastructure efficiency (β = 0.267, p < 0.001), which supports hypothesis 3. The study supports hypothesis 4 as CSR civic engagement positively mediates the relationship between CSR diversity and inclusion and infrastructure sufficiency (β = 0.104, p < 0.001). Finally, it was found that CSR civic engagement mediates the relationship between CSR expenditure and infrastructure sufficiency (β = 0.060, p = 0.003) among host mining communities in Ghana.

4. Discussion

The finding on the first objective, which showed that a significant positive relationship exists between CSR diversity and inclusion and infrastructure sufficiency in host mining communities was consistent with previous literature and the stakeholder theory. According to Spiller et al. (2025), comprehensive CSR frameworks enhance the complementarity of company-driven interventions with the diversified needs of host communities in an environment characterized by social and economic deprivation. Inclusive representation of complicated fractions, including women, youth and marginalized households, ensures that infrastructure priorities were influenced by the everyday realities of a community of people (Serfontein-Jordan & Dlungwane, 2022). Wilson (2022) also shows that organizations with stronger diversity and inclusion commitments are able to more cohesively integrate stakeholder expectations into the allocation of CSR resources, leading to more sustainable development outcomes. This relationship is clearly justified through the lens of social exchange theory (SET). Inclusive CSR behaviours are regarded as a signifier of fairness, respect and recognition; pillars of positive mutually exchanged. When communities believe that their heterogeneous views are being recognized and incorporated into CSR decisions, then they will interpret the CSR-community relationship as equitable. It builds trust, goodwill and cooperation for mutually participating in infrastructure projects. By contrast, where there is a lack of diversity and inclusion, perceived injustice erodes trust and the social fabric, resulting in decreased community support for arrangements in place, as well as infrastructure.
The finding on the second objective indicated that a non-significant relationship exists between CSR expenditure and community infrastructure sufficiency, which was not consistent with previous literature. This is because previous literature by Shubita et al. (2023) shows that targeted social investment in education, health and community care greatly improves community wellness, which reflects on the developmental nature of well-targeted financial engagements. The effect of CSR spending, however, is contingent upon broader institutional settings (Shubita et al., 2023). Jackson et al. (2023) highlight the need for significant government involvement in creating cohesive CSR frameworks to ensure that mining companies’ financial contributions contribute more appropriately to national and local sustainability goals. Attah and Amoah (2023) find that joint planning between mining institutions and the host community increases relevance and elasticity of CSR-sponsored infrastructure projects. This non-significant result reflects an attenuation in perceived exchange based on Social Exchange Theory. The imbalance in the exchange relationship is perceived by communities when CSR expenditure does not result in tangible or meaningful infrastructure. In the absence of clear benefits, the assumed value of CSR expenditure loses credibility and trust, as relationships are impaired. Thus, SET accounts for why spending that is not fair, transparent or responsive produces poor infrastructure outputs.
The result on the third objective, which showed that a significant positive relationship exists between civic engagement and community infrastructure sufficiency, was supported by previous literature and the stakeholder theory. Studies of Ajaps and Obiagu (2021) indicate that greater consciousness of the role of citizens in participation only results in a more enlightened and engaged citizenry, a citizenry that can articulate development needs and demand for inclusive governance. Hanif and Zaakiyyah (2024) contend that societies would have influence over the delivery of projects and put pressure on corporates to fulfil the proclaimed development intervention programmes, particularly in terms of subsidizing infrastructure priorities and allocation of resources. Similarly, Fusheini et al. (2023) further contend that civic empowerment not only leads to accessible educational opportunities but also promotes a more favorable community development in general—and therefore reinforces the transformative potential of CSR. Irogbo (2024) states that civil engagement promotes synergy among communities, companies and local governments, as well as enhances responsiveness to community demands. Supporting evidence from Mohan and Shivalingappa (2023) and Thelma (2024) stresses that CSR Civic engagement increases transparency, promotes inclusivity and sustainability of CSR-induced infrastructural development. The theory of empowerment provides a strong theoretical foundation for interpreting this discovery. It is around agency, meaningful participation, critical consciousness and capacity building—the so-called civic disposition that equips one to engage. In this way, by virtue of greater knowledge, organizational capacity development and collective action taking, civic engagement empowers communities to shape CSR practices, challenge injustices and co-produce infrastructure outcomes.
The significant mediating effect of CSR civic engagement between the relationship of CSR diversity and inclusion and infrastructure sufficiency is consistent with recent empirical research. Avant et al. (2023) demonstrate that proactive strategic CSR- diversity and inclusion-based integration lowers community–company conflict through developing authentic stakeholder engagement, instilled by civic awareness, conducive to the introduction of more inclusive infrastructure development. Dlamini and Dubihlela (2025) also add that when inclusive stakeholder engagement models through civic participation in South African mining are used, it greatly improves community infrastructure development. The mediating effect of civic engagement is also accounted for by Irogbo (2024), who argues that regarding CSR diversity and inclusion policies, considering campaigns within the community, civic engagement will lead toward active community participation as well as better infrastructure development. Empowerment theory provides a strong theoretical foundation for understanding this finding. It emphasizes agency, meaningful participation, critical consciousness and capacity building, which is built through civic engagement. In the process, and through improved knowledge, organizational capacity development and joint efforts to act, civic engagement empowers communities to influence CSR practices, contest injustices and co-produce infrastructure outcomes.
The result that CSR civic engagement mediates the link between CSR spending and the sufficiency of infrastructure is in line with empirical studies and empowerment theory. Zainuddin Rela et al. (2020) suggest that CSR programs in mining promote resilience by providing the population with civic practices and knowledge that result in increased local infrastructure. Kumar et al. (2022) suggest that education-oriented CSR programs have supported local economic growth, and this also indicates the potential of social investments, such as CSR investment in infrastructure development. Avant et al. (2023) find that strategically designed, CSR civil engagement mechanisms reduce community–input conflict and consequently create a more enabling environment for infrastructure building. Moreover, civil society-centred CSR initiatives also have a much wider developmental purpose, as Mohan and Shivalingappa (2023) demonstrate that such schemes improve educational completion and contribute to the necessary infrastructure upon which long-term sustainability depends. The empowerment theory can explain this mediating relationship. In the absence of agency, participation and critical consciousness, such important dimensions of empowerment cannot determine resource allocation or see CSR resources translate into tangible infrastructure. Community agencies’ empowerment dimensions are reinforced by civic engagement, making development processes more accountable and enabling communities to co-govern them.
The study has the following theoretical and practical implications. In terms of theory, the results indicating that CSR diversity and inclusion significantly enhance community infrastructural adequacy advance social exchange theory by providing evidence that reciprocity in community–corporate ties is motivated not only by instrumental gains, but also through perceived fairness, respect and inclusive engagement. This expands the theory by suggesting that inclusiveness functions as a relational reward and reinforces trust in, and motivation for, cooperative community behaviour, thus applying SET to institutional exchanges in mining communities. Secondly, the findings which suggest that CSR expenditure has no direct and significant impact on infrastructure adequacy advance the social exchange theory to demonstrate that physical resources alone are insufficient to elicit a positive response. However, rather, reciprocity is dependent on transparency and fair sharing in accordance with community interest. This advances the social exchange theory by demonstrating that within high-power-asymmetry situations, communities do not ascribe value to an exchange based on monetary motivations but rather based upon the community’s perception of fairness and level of involvement. The findings of this study that civic participation has a positive effect on infrastructure adequacy offer support for empowerment theory, which posits that having the ability and willingness to participate, along with critical consciousness, leads to influence in community decisions. This advances the theory by demonstrating that civic capacity is not only complementary but fundamental to successful CSR-driven development. The findings indicating that civic engagement mediates CSR diversity and inclusion and infrastructural sufficiency extend the empowerment theory by demonstrating how empowering processes are activated via civic learning. This further operationalizes the empowerment theory by regarding civic engagement as a concrete mechanism through which inclusive CSR leads to community power in decision-making. The findings that civic engagement mediates the relationship between CSR expenditure and infrastructure sufficiency strengthen empowerment theory by providing evidence that financial contributions only generate developmental outcomes when local populations are endowed with capabilities to interpret, negotiate and monitor CSR. This further advances the empowerment theory by placing civic engagement as a structural empowerment mechanism that is a necessary requirement to translate CSR inputs into sustainable infrastructure outputs in host mining communities.
The findings suggest several practical implications for mining companies, community leaders, policy makers and development practitioners operating within host mining communities. First, the finding that CSR diversity and inclusion had a positive effect on infrastructure sufficiency suggests that mining companies should focus their efforts on inclusive processes of CSR, which actively involve women, youth and marginalized groups in decision-making. That implies moving from tokenistic consultation to institutionalized mechanisms of participation that will enable diverse voices in designing and delivering community infrastructure by mining companies. Second, the non-significant effect of CSR investment on infrastructure sufficiency implies that a mere increase in financial spending is not a guarantee for development impact in host mining communities. This implies that mining companies must thus improve transparency, deliberate planning and community oversight mechanisms so that expenditure becomes more aligned with local needs. This involves, among other things: publishing CSR budgets, establishing community monitoring committees and adopting participatory budgeting practices. Third, the importance of civic engagement implies that capacity-building programmes such as civic engagement, training and community sensitizing must be at the core of CSR approaches. An increase in civic competencies will enable the host mining communities to express development needs, control project implementation and demand responsibility from companies. Fourthly, the mediating role of civic engagement suggests a future necessity to propel mining corporations to invest in long-term educational interventions that foster community agency and empower residents to participate meaningfully. These could range from literacy classes, local governance workshops and sessions about environmental rights and social rights. Further, integration of civic engagement and participatory governance models into mining legislation can help to ensure that CSR is translated into sustainable development infrastructure. Reinforcing local government–community–company collaboration can help to institutionalize these gains and enhance longer-term development trajectories in host mining communities.
From the implications, we recommend the following. First, mining firms should institutionalize participatory CSR decision-making processes that genuinely integrate women, youth and other marginalized people in the identification and prioritization of infrastructure issues. Setting up community advisory boards or participatory planning forums would help ensure that CSR diversity and inclusion translate to infrastructure results based on the realities of communities. Second, mining companies need to enhance transparency and accountability around CSR spending. Releasing CSR budgets and the application of participatory budgeting processes and having community monitors for infrastructure projects will foster trust and ensure the money is well spent. Third, corporations should also ensure long-term investment in civil engagement and capacity-building measures. These should include governance training, rights education activities and community leadership training aimed at preparing citizens with the needed skills for meaningful participation, oversight and decision making in development processes connected to CSR. Finally, the government regulators should stipulate in the mining sector CSR policies that could be linked to civic engagement and participatory governance approaches. This would also institutionalize empowerment and inclusion within CSR actualization, rather than relying on the goodwill of corporate entities.

5. Conclusions

We conclude that the effectiveness of CSR to enhance social infrastructure sufficiency in host mining communities is determined by not only resources but, most importantly, inclusion and civic ability of community members. CSR diversity and inclusion proved to be a significant and consistent influencer of infrastructure sufficiency, highlighting the importance of equality in participation and representation on development outcomes within host mining communities.
We also conclude that civic engagement featured prominently, both as an independent contributor to infrastructure sufficiency and as a mediating variable through which CSR activities, especially diversity and inclusion and CSR expenditure, yield meaningful community outcomes. In contrast, CSR expenditure did not exert a direct effect, indicating that financial resources need to be empowered and well-informed communities, as well as enabling them to be meaningfully involved if development must be realized and sustained. These results thus suggest that mining companies need to integrate participatory, transparent and empowering practices into their CSR design to achieve transformative outcomes.
The study was confronted with the following limitations. First, the cross-sectional research design limits the study’s ability to infer causality among CSR diversity and inclusion, CSR expenditure, civic engagement and infrastructure adequacy over time. Second, the study is based solely on self-reported data from community participants and could be confronted with possible response biases, such as social desirability or recall biases. Thirdly, the study was limited to a mining company’s host communities in Ghana and thus may not be generalizable to other areas or extractive industries with varying socio-political landscapes. Finally, only a quantitative research approach was used, and therefore, the richness of community experiences and perceptions might not be entirely covered. Based on these limitations, we recommend the following future research directions.
First, future researchers should use longitudinal approaches to analyze the dynamics between CSR diversity inclusion, CSR expenditure, civic engagement and infrastructure sufficiency. Such studies would yield more robust causal evidence and capture the effects of CSR interventions over a longer period of time. Second, future research should consider multi-source data collection methods using mining companies, local government and civil society sources. This would also minimize the dependence on self-report and strengthen the validity of results. Third, cross-sectional comparisons of several mining companies or regions within and outside Ghana would enhance generalizability of findings and show context specificity in the implementation of CSR. Finally, mixed-method studies using quantitative data and qualitative interviews or focus groups might offer a greater understanding of community attitudes, power relations and the everyday experience of civic engagement.

Author Contributions

Conceptualization, H.A., D.YD. and V.Y.A.; methodology, H.A, D.YD. and V.Y.A.; H.A., D.YD. and V.Y.A.; validation, H.A., D.YD. and V.Y.A.; formal analysis, H.A., D.YD. and V.Y.A.; H.A., D.YD. and V.Y.A; resources, H.A., and D.YD.; data curation, H.A..; writing—original draft preparation, H.A.; writing—review and editing, D.YD. and V.Y.A; visualization, H.A.; supervision, D.YD. and V.Y.A; project administration, D.Y.D; funding acquisition, D.Y.D. All authors have read and agreed to the published version of the manuscript.

Funding

No specific grants were received for the research.

Institutional Review Board Statement

The study was conducted in accordance with the Declaration of Helsinki and approved by the Faculty of Management Sciences Research Ethics Committee of The Central University of Technology, Free State, South Africa (Reference number FMSEC080922).

Informed Consent Statement

Informed consent was obtained from all subjects involved in the study.

Data Availability Statement

The datasets for the current study are not publicly available due to confidentiality agreements with research participants but are available from the corresponding author upon reasonable request.

Acknowledgments

The paper is developed based on an unpublished wider PhD thesis submitted to the Central University of Technology, Free State, South Africa, titled “Gold mining, corporate social responsibility and the sustainable well-being of host communities in the Ahafo Region, Ghana”.

Conflicts of Interest

The authors have no known competing financial interests or personal relationships that could influence the work reported in this paper.

References

  1. Ahmad, I., & Islam, M. R. (2024). Empowerment and participation: Key strategies for inclusive development. In Building strong communities: Ethical approaches to inclusive development (pp. 47-68). Emerald Publishing Limited. [CrossRef]
  2. Ahmad, R., Nawaz, M. R., Ishaq, M. I., Khan, M. M., & Ashraf, H. A. (2023). Social exchange theory: Systematic review and future directions. Frontiers in psychology, 13, 1015921. [CrossRef]
  3. Ajaps, S. O., & Obiagu, A. N. (2021). Increasing civic engagement through civic education: A Critical Consciousness Theory Perspective. Journal of Culture and Values in Education, 4(1), 64-87. [CrossRef]
  4. Aleixo, B., Pena, J. L., Heller, L., & Rezende, S. (2019). Infrastructure is a necessary but insufficient condition to eliminate inequalities in access to water: research of a rural community intervention in Northeast Brazil. Science of the Total Environment, 652, 1445-1455. [CrossRef]
  5. Alfirević, N., Arslanagić-Kalajdžić, M., & Lep, Ž. (2023). The role of higher education and civic involvement in converting young adults’ social responsibility to prosocial behavior. Scientific reports, 13(1), 2559. [CrossRef]
  6. Attah, A., & Amoah, P. (2023). The extractive industry and expectations of resource benefits: does CSR promote community well-being?. Corporate Governance: The International Journal of Business in Society, 23(6), 1437-1453. [CrossRef]
  7. Avant, D., Finn, D., & Olsen, T. D. (2023). Can CSR strategy mediate conflict over extraction? Evidence from two mines in Peru. World Development, 170, 106323. [CrossRef]
  8. Ayitey, J. Z., Okyere, M., & Gyamfi-Yeboah, F. (2025). Assessing the living conditions of mining-induced resettled persons: the case of Ahafo South resettlement communities, Ghana. Journal of Sustainable Mining, 24(3), 408-423. [CrossRef]
  9. Bansal, S., Singh, S., Nangia, P., Chanaliya, N., & Sala, D. (2024). Sustaining the Mining Industry: A Review Research on the Role of Corporate Social Responsibility Initiatives. Available at SSRN 4947946. https://papers.ssrn.com/sol3/papers.cfm?abstract_id=4947946.
  10. Bascompta, M., Sanmiquel, L., Vintró, C., & Yousefian, M. (2022). Corporate social responsibility index for mine sites. Sustainability, 14(20), 13570. [CrossRef]
  11. Bezzola, S. S. (2020). The consequences of Corporate Social Responsibilities for mining communities in Africa. Doctoral dissertation, ETH Zurich. [CrossRef]
  12. Bhagawan, P., & Mukhopadhyay, J. P. (2025). Does mandatory expenditure on CSR affect firm value? Empirical evidence from Indian firms. Journal of Accounting Literature, 47(3), 525-546. [CrossRef]
  13. Bhattacharyya, A., & Rahman, M. L. (2019). Mandatory CSR expenditure and firm performance. Journal of Contemporary Accounting & Economics, 15(3), 100163. [CrossRef]
  14. Bhattacharyya, A., & Rahman, M. L. (2020). Mandatory CSR expenditure and stock return. Meditari Accountancy Research, 28(6), 951-975. [CrossRef]
  15. Bose, S., Saha, A., & Abeysekera, I. (2020). The value relevance of corporate social responsibility expenditure: Evidence from regulatory decisions. Abacus, 56(4), 455-494. [CrossRef]
  16. Bryant, J., Bolt, R., Botfield, J. R., Martin, K., Doyle, M., Murphy, D.,... & Aggleton, P. (2021). Beyond deficit: ‘Strengths-based approaches’ in Indigenous health research. Sociology of Health & Illness, 43(6), 1405–1421. [CrossRef]
  17. Christens, B. D. (2019). Community power and empowerment. Oxford University Press.
  18. Coelho, M., & Menezes, I. (2021). University social responsibility, service learning, and students’ personal, professional, and civic education. Frontiers in psychology, 12, 617300. [CrossRef]
  19. Dlamini, W. B., & Dubihlela, J. (2025). Corporate social responsibility and stakeholder engagement strategies for mining business success and community development: A conceptual framework for South African mining. Journal of Contemporary Management, 22(si1), 1-31. [CrossRef]
  20. Fischer, H. E., Boone, W. J., & Neumann, K. (2023). Quantitative research designs and approaches. In Handbook of research on science education (pp. 28-59). Routledge.
  21. Fitzsimmons, S., Özbilgin, M. F., Thomas, D. C., & Nkomo, S. (2023). Equality, diversity, and inclusion in international business: A review and research agenda. Journal of International Business Studies, 54(8), 1402-1422. [CrossRef]
  22. Fusheini, K., Tuuli, M. M., & Salia, H. (2023). Corporate Social Responsibility (CSR) Effect on Teaching and Learning: Evidence from an Emerging Economy. International Journal of Innovation in Teaching and Learning (IJITL), 9(1), 1-19. [CrossRef]
  23. Garg, A., & Gupta, P. K. (2020). Mandatory CSR expenditure and firm performance: Evidence from India. South Asian Journal of Business Studies, 9(2), 235-249. [CrossRef]
  24. George, A. K., Kayal, P., & Maiti, M. (2023). Nexus of corporate social responsibility expenditure (CSR) and financial performance: Indian banks. The Quarterly Review of Economics and Finance, 90, 190-200. [CrossRef]
  25. Georgiadou, M. C., Mulholland, C., & Fitton, S. (2025). Social value and corporate social responsibility (CSR) through inclusive stakeholder engagement in the UK architecture, engineering, and construction (AEC) sector. Corporate Social Responsibility and Environmental Management. [CrossRef]
  26. Gould, R., Harris, S. P., Mullin, C., & Jones, R. (2020). Disability, diversity, and corporate social responsibility: Learning from recognized leaders in inclusion. Journal of Vocational Rehabilitation, 52(1), 29-42. [CrossRef]
  27. Guidotti, R., Gardoni, P., & Rosenheim, N. (2019). Integration of physical infrastructure and social systems in communities’ reliability and resilience analysis. Reliability Engineering & System Safety, 185, 476-492. [CrossRef]
  28. Hanif, M., & Zaakiyyah, H. K. A. (2024). The Role of civic education in enhancing community welfare through social participation. Technopreneurship and Educational Development Review (TENDER), 1(3), 125-132. https://journal.literasisainsnusantara.com/index.php/tender/article/view/229.
  29. Hira, A., & Busumtwi-Sam, J. (2021). Improving mining community benefits through better monitoring and evaluation. Resources Policy, 73, 102138. [CrossRef]
  30. Inusah, F. (2020). An investigation into the relationships between corporate social responsibility, community-company trust, corporate performance and social performance: A case of petrochemical industry and community in Ghana (Doctoral dissertation, CQUniversity).
  31. Irogbo, P. U. (2024). Corporate social responsibility programmes and civic engagement among residents in Asaba, Delta State. International Journal of Intellectual Discourse, 7(4). https://ijidjournal.org/index.php/ijid/article/view/640.
  32. Jackson, S., Poelzer, G., Poelzer, G., & Noble, B. (2023). Mining and sustainability in the circumpolar North: the role of government in advancing corporate social responsibility. Environmental Management, 72(1), 37-52. 10.1007/s00267-022-01680-1.
  33. Jahan, N., & Kim, S. W. (2021). Understanding online community participation behavior and perceived benefits: a social exchange theory perspective. PSU Research Review, 5(2), 85-100. [CrossRef]
  34. Joo, D., Woosnam, K. M., Strzelecka, M., & Boley, B. B. (2020). Knowledge, empowerment, and action: Testing the empowerment theory in a tourism context. Journal of Sustainable Tourism, 28(1), 69–85. [CrossRef]
  35. Kishore, K., Jaswal, V., Kulkarni, V., & De, D. (2021). Practical guidelines to develop and evaluate a questionnaire. Indian dermatology online journal, 12(2), 266-275. [CrossRef]
  36. Kumar, A., Gupta, J., & Das, N. (2022). Community resilience, corporate social responsibility and local economic development: the case of coal mining in India. The Extractive Industries and Society, 11, 101120. [CrossRef]
  37. Kumar, S., & Singh, G. (2023). Does mandatory CSR expenditure regulation matter to promoters? Empirical evidence from India. Meditari Accountancy Research, 31(5), 1325-1351. [CrossRef]
  38. Laskin, A. V., & Kresic, K. (2021). Inclusion as a component of CSR and a brand connection strategy. In Public relations for social responsibility: Affirming DEI commitment with action (pp. 149-163). Emerald Publishing Limited. [CrossRef]
  39. Maier, C. D., & Ravazzani, S. (2019). Bridging diversity management and CSR in online external communication. Corporate communications: An international journal, 24(2), 269-286. [CrossRef]
  40. Matikainen, L. M. (2020). Enhancing sustainability in the mining industry through stakeholder engagement. Master’s dissertation. Tampere University.
  41. McKay, C. (2025). Effective evaluation or ineffective assent? how SDG stamping undermines effective evaluation of environmental CSR efforts and board diversity in the mining industry. https://library2.smu.ca/handle/01/32244.
  42. Mehahad, M. S., & Bounar, A. (2020). Phosphate mining, corporate social responsibility and community development in the Gantour Basin, Morocco. The Extractive Industries and Society, 7(1), 170-180. [CrossRef]
  43. Meira, J. V. D. S., & Hancer, M. (2021). Using the social exchange theory to explore the employee-organization relationship in the hospitality industry. International Journal of Contemporary Hospitality Management, 33(2), 670-692. [CrossRef]
  44. Mohan, V. T., & Shivalingappa, B. P. (2023). Corporate social responsibility and sustainable development: An empirical analysis of the influence of CSR initiatives on education in Karnataka. https://www.sdmimd.ac.in/iec2023.
  45. Mullin, C., Gould, R., Harris, S. P., & Jones, R. (2024). Updated trends in disability, diversity, and corporate social responsibility. Journal of Vocational Rehabilitation, 61(2), 157-174. [CrossRef]
  46. Nartey, S., & Manu, F. A. (2023). Host communities’ infrastructural development expectations of multinational mining companies in Ghana’s mining industry. Africa Journal of Management, 9(3), 259-282. [CrossRef]
  47. Nasrolahi Vosta, L., & Jalilvand, M. R. (2023). Electronic trust-building for hotel websites: a social exchange theory perspective. Journal of Islamic Marketing, 14(11), 2689-2714. [CrossRef]
  48. Nguyen, T. D., Shih, M. H., Srivastava, D., Tirthapura, S., & Xu, B. (2021). Stratified random sampling from streaming and stored data. Distributed and Parallel Databases, 39(3), 665-710. [CrossRef]
  49. NR, M. A. M., & Fauziyah, N. N. (2025). Corporate Social Responsibility as a Catalyst for Equitable Education: Evidence from Rural Development Programs in Emerging Economies and Rural Areas. Journal of Economic and Financial Studies, 1(4), 148-159. https://journals.ai-mrc.com/finanomics/article/view/213.
  50. Nyamadi, V. M. (2020). The role of corporate social responsibility in sustainable development in Ghana: a critical perspective on Anglogold Ashanti Ghana. University of South Africa (South Africa).
  51. Ofori, R., Takyi, S. A., Amponsah, O., & Gagakuma, D. (2023). Mining-induced displacement and resettlement in Ghana: an assessment of the prospects and challenges in selected mining communities. Social Network Analysis and Mining, 13(1), 61. [CrossRef]
  52. Park, Y. S., Konge, L., & Artino Jr, A. R. (2020). The positivism paradigm of research. Academic medicine, 95(5), 690-694. [CrossRef]
  53. Pillen, H., McNaughton, D., & Ward, P. R. (2020). Critical consciousness development: A systematic review of empirical studies. Health Promotion International, 35(6), 1519–1530. [CrossRef]
  54. Ponce, L. L. (2022). From Self-Sufficiency and International Collaboration to Participatory Regenerative Infrastructures. The City is an Ecosystem: Sustainable Education, Policy, and Practice.
  55. Ros-Sanchez, T., Lidon-Cerezuela, M. B., Lopez-Benavente, Y., & Abad-Corpa, E. (2023). Promoting empowerment and self-care in older women through participatory action research: Analysis of the process of change. Journal of Advanced Nursing, 79(6), 2224–2235. [CrossRef]
  56. Santoso, T. I., Octavenda, C. P., & Alamsyah, M. N. (2025). Corporate Social Responsibility and Community Empowerment in the Mining Sector: Post-Mining Closure and Sustainable Development in Gunung Pongkor, Indonesia. International Journal of Islamic Business and Management Review, 5(1), 125-136. [CrossRef]
  57. Scelles, N., Inoue, Y., Perkin, S. J., & Valenti, M. (2025). Social impact assessment of corporate social responsibility initiatives: evaluating the social return on investment of an inclusion offer. Journal of Business Ethics, 197(3), 613-629. [CrossRef]
  58. Segerstedt, E., & Abrahamsson, L. (2019). Diversity of livelihoods and social sustainability in established mining communities. The Extractive Industries and Society, 6(2), 610-619. [CrossRef]
  59. Serfontein-Jordaan, M., & Dlungwane, S. (2022). Achieving sustainable corporate social responsibility outcomes: A multiple case study in the South African mining industry. Communitas, 27, 1-20. [CrossRef]
  60. Shankar, A., Sundar, S., & Smith, G. (2019). Agency-based empowerment interventions: Efforts to enhance decision-making and action in health and development. The Journal of Behavioral Health Services & Research, 46(1), 164–176. [CrossRef]
  61. Sharma, M., & Sharma, S. K. (2019). Theoretical framework for digital payments in rural India: Integrating UTAUT and empowerment theory. In International Working Conference on Transfer and Diffusion of IT (pp. 212–223). Springer. [CrossRef]
  62. Shin, H., Perdue, R. R., & Pandelaere, M. (2020). Managing customer reviews for value co-creation: An empowerment theory perspective. Journal of Travel Research, 59(5), 792–810. [CrossRef]
  63. Shubita, M., Ahmed, S., & Essel-Paintsil, M. (2023). The economic impact of corporate social responsibility on the development of indigenous communities: evidence from Ghana’s mining sector. International journal of organizational analysis, 31(1), 196-214. [CrossRef]
  64. Singal, A. K. (2021). CSR initiatives and practices: Empirical evidence from Indian metal and mining companies. Sage Open, 11(3), 21582440211032674. [CrossRef]
  65. Skarmeas, D., Leonidou, C. N., Saridakis, C., & Musarra, G. (2020). Pathways to civic engagement with big social issues: An integrated approach. Journal of business ethics, 261-285. http://www.jstor.org/stable/45283815. [CrossRef]
  66. Spiller, B., Htun, T., & Shah, K. (2025). Community Engagement and Participatory Inclusion in Mining: Challenges, Barriers, and Opportunities. Working paper, 25-08 https://creativecommons.org/licenses/by-nc-nd/4.0/.
  67. Stafford, L., & Kuiper, K. (2021). Social exchange theories: Calculating the rewards and costs of personal relationships. In Engaging theories in interpersonal communication (pp. 379-390). Routledge. [CrossRef]
  68. Suciu, M. C., Noja, G. G., & Cristea, M. (2020). Diversity, social inclusion and human capital development as fundamentals of financial performance and risk mitigation. Amfiteatru Economic, 22(55), 742-757. https://www.ceeol.com/search/article-detail?id=888539. [CrossRef]
  69. Thelma, C. C. (2024). Civic education and national development: A comprehensive analysis of Zambia. Asian Journal of Education and Social Studies, 50(6), 170-190. [CrossRef]
  70. Umar, M. O., Oladimeji, O., Ajayi, J. O., Akindemowo, A. O., Eboseremen, B. O., Obuse, E.,... & Erigha, E. D. (2021). Building Technical Communities in Low-Infrastructure Environments: Strategies, Challenges, and Success Metrics. International Journal of Multidisciplinary Futuristic Development, 2(1), 51-62. [CrossRef]
  71. Umar, U. H., Jibril, A. I., & Musa, S. (2023). Board attributes and CSR expenditure before and during COVID-19. Journal of Financial Reporting and Accounting, 21(4), 800-819. [CrossRef]
  72. Van Bommel, H. M., Hubers, F., & Maas, K. E. H. (2024). Prominent themes and blind spots in diversity and inclusion literature: A bibliometric analysis. Journal of Business Ethics, 192(3), 487-499. [CrossRef]
  73. Wallenburg, C. M., & Handfield, R. (2022). Social exchange theory. In Handbook of theories for purchasing, supply chain and management research (pp. 267-282). Edward Elgar Publishing. [CrossRef]
  74. Widiastuty, E., & Soewarno, N. (2019). CSR expenditure and company performance: Charity or signal? Evidence from Indonesia. Quality Innovation Prosperity, 23(3), 22-37. https://www.qip-journal.eu/index.php/QIP/article/v. [CrossRef]
  75. Wilson, S. A. (2022). Measuring the effectiveness of corporate social responsibility initiatives in diamond mining areas of Sierra Leone. Resources Policy, 77, 102651. [CrossRef]
  76. Woźniak, J., & Jurczyk, W. (2020). Social and environmental activities in the Polish mining region in the context of CSR. Resources Policy, 65, 101554. [CrossRef]
  77. Yamao, S. (2024). Social exchange theory. In A guide to key theories for human resource management research (pp. 274-279). Edward Elgar Publishing. [CrossRef]
  78. Yu, H., Zahidi, I., Fai, C. M., Liang, D., & Madsen, D. Ø. (2024). Elevating community well-being in mining areas: the proposal of the mining area sustainability index (MASI). Environmental Sciences Europe, 36(1), 1-12. [CrossRef]
  79. Zainuddin Rela, I., Awang, A. H., Ramli, Z., Taufik, Y., Md Sum, S., & Muhammad, M. (2020). Effect of corporate social responsibility on community resilience: Empirical evidence in the nickel mining industry in Southeast Sulawesi, Indonesia. Sustainability, 12(4), 1395. [CrossRef]
Figure 2. PLS-SEM results for direct and mediating relationships.
Figure 2. PLS-SEM results for direct and mediating relationships.
Preprints 195801 g002
Table 1. Construct validity.
Table 1. Construct validity.
Variable CSR expenditure Civic Engagement Diversity and Inclusion Infrastructure Sufficiency
CivicEn1 0.773
CivicEn2 0.764
CivicEn3 0.788
CivicEn4 0.680
CivicEn5 0.792
CivicEn6 0.789
CivicEn7 0.741
DivInc1 0.788
DivInc2 0.854
DivInc3 0.778
DivInc4 0.819
DivInc5 0.811
DivInc6 0.836
DivInc7 0.822
Expen1 0.810
Expen2 0.772
Expen3 0.734
Expen4 0.640
Expen5 0.768
Expen6 0.766
Expen7 0.795
Infsuff1 0.811
Infsuff2 0.815
Infsuff3 0.729
Infsuff4 0.779
Infsuff5 0.810
Infsuff6 0.796
Infsuff7 0.830
Table 2. Reliability and convergent validity.
Table 2. Reliability and convergent validity.
Variable Cronbach’s alpha Composite reliability (rho_a) Composite reliability (rho_c) Average variance extracted (AVE)
CSR expenditure 0.880 0.907 0.903 0.573
Civic Engagement 0.879 0.882 0.906 0.580
Diversity and Inclusion 0.916 0.920 0.933 0.665
Infrastructure Sufficiency 0.904 0.908 0.924 0.634
Table 3. Discriminant validity using HTMT.
Table 3. Discriminant validity using HTMT.
Path Heterotrait-monotrait ratio (HTMT)
Civic Engagement <-> CSR expenditure 0.317
Diversity and Inclusion <-> CSR expenditure 0.200
Diversity and Inclusion <-> Civic Engagement 0.473
Infrastructure Sufficiency <-> CSR expenditure 0.122
Infrastructure Sufficiency <-> Civic Engagement 0.399
Infrastructure Sufficiency <-> Diversity and Inclusion 0.374
Table 4. R-Square statistics.
Table 4. R-Square statistics.
Variable R-square R-square adjusted
Civic Engagement 0.236 0.232
Infrastructure Sufficiency 0.175 0.169
Table 5. F-Square Values.
Table 5. F-Square Values.
Path F-square
Civic Engagement -> Infrastructure Sufficiency 0.066
CSR expenditure -> Civic Engagement 0.064
CSR expenditure -> Infrastructure Sufficiency 0.001
Diversity and Inclusion -> Civic Engagement 0.190
Diversity and Inclusion -> Infrastructure Sufficiency 0.056
Table 6. Collinearity.
Table 6. Collinearity.
Variable VIF
CivicEn1 2.172
CivicEn2 2.076
CivicEn3 1.996
CivicEn4 1.680
CivicEn5 1.982
CivicEn6 2.257
CivicEn7 1.950
DivInc1 2.299
DivInc2 2.932
DivInc3 2.181
DivInc4 2.407
DivInc5 2.418
DivInc6 2.796
DivInc7 2.457
Expen1 2.253
Expen2 2.140
Expen3 2.268
Expen4 2.187
Expen5 2.264
Expen6 1.982
Expen7 2.141
Infsuff1 2.827
Infsuff2 2.964
Infsuff3 1.917
Infsuff4 1.964
Infsuff5 2.258
Infsuff6 2.413
Infsuff7 2.641
Table 7. Direct and mediating effects.
Table 7. Direct and mediating effects.
Direct effects β-value t-statistics p-values Decision
H1: CSR Diversity and Inclusion -> Community Infrastructure Sufficiency 0.238 3.924 0.000 Supported
H2: CSR expenditure -> Community Infrastructure Sufficiency -0.035 0.514 0.607 Not supported
H3: Civic Engagement -> Community Infrastructure Sufficiency 0.267 4.412 0.000 Supported
Mediating effects β-value t-statistics p-values Decision
H4: CSR Diversity and Inclusion -> Civic Engagement -> Community Infrastructure Sufficiency 0.104 3.913 0.000 Supported
H5: CSR expenditure -> Civic Engagement -> Community Infrastructure Sufficiency 0.060 2.945 0.003 Supported
Disclaimer/Publisher’s Note: The statements, opinions and data contained in all publications are solely those of the individual author(s) and contributor(s) and not of MDPI and/or the editor(s). MDPI and/or the editor(s) disclaim responsibility for any injury to people or property resulting from any ideas, methods, instructions or products referred to in the content.
Copyright: This open access article is published under a Creative Commons CC BY 4.0 license, which permit the free download, distribution, and reuse, provided that the author and preprint are cited in any reuse.
Prerpints.org logo

Preprints.org is a free preprint server supported by MDPI in Basel, Switzerland.

Subscribe

Disclaimer

Terms of Use

Privacy Policy

Privacy Settings

© 2026 MDPI (Basel, Switzerland) unless otherwise stated