Submitted:
22 January 2026
Posted:
23 January 2026
You are already at the latest version
Abstract
Keywords:
1. Introduction
2. Materials and Methods
2.1. Brain Tissue Samples of AD and Control Subjects
2.2. Animal Model of AD Pathology
2.3. Cell Culture and Treatments
2.4. Immunostaining and Imaging
2.5. RNA Fluorescent In-Situ Hybridization
2.6. Protein Isolation and Western Blot Analysis
2.7. Cytokine Proteome Array
2.8. Real-Time Quantitative PCR for mRNAs, lncRNAs and miRNAs
2.9. Modeling of Potential miRNA Interaction Site Prediction
2.10. Statistical Analysis
3. Results
3.1. Classical Alzheimer’s Disease Neuropathology Is Associated with Robust Neuroinflammatory Activation
3.1. Elevated Expression of Neuroinflammatory Factors in AD Brain Tissues
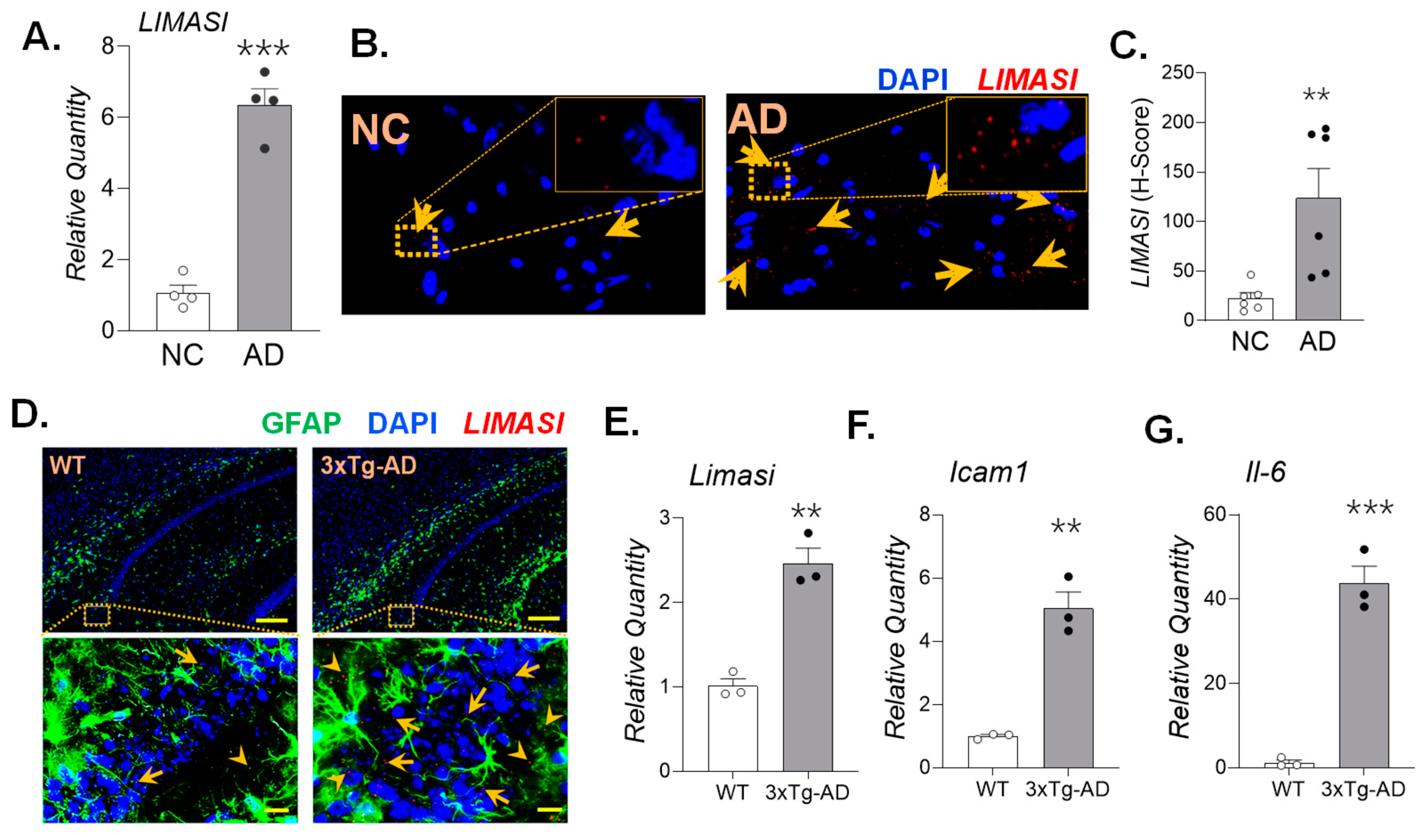
3.2. Elevated lncRNA LIMASI Expression in AD Patients and an AD Transgenic Mouse Model
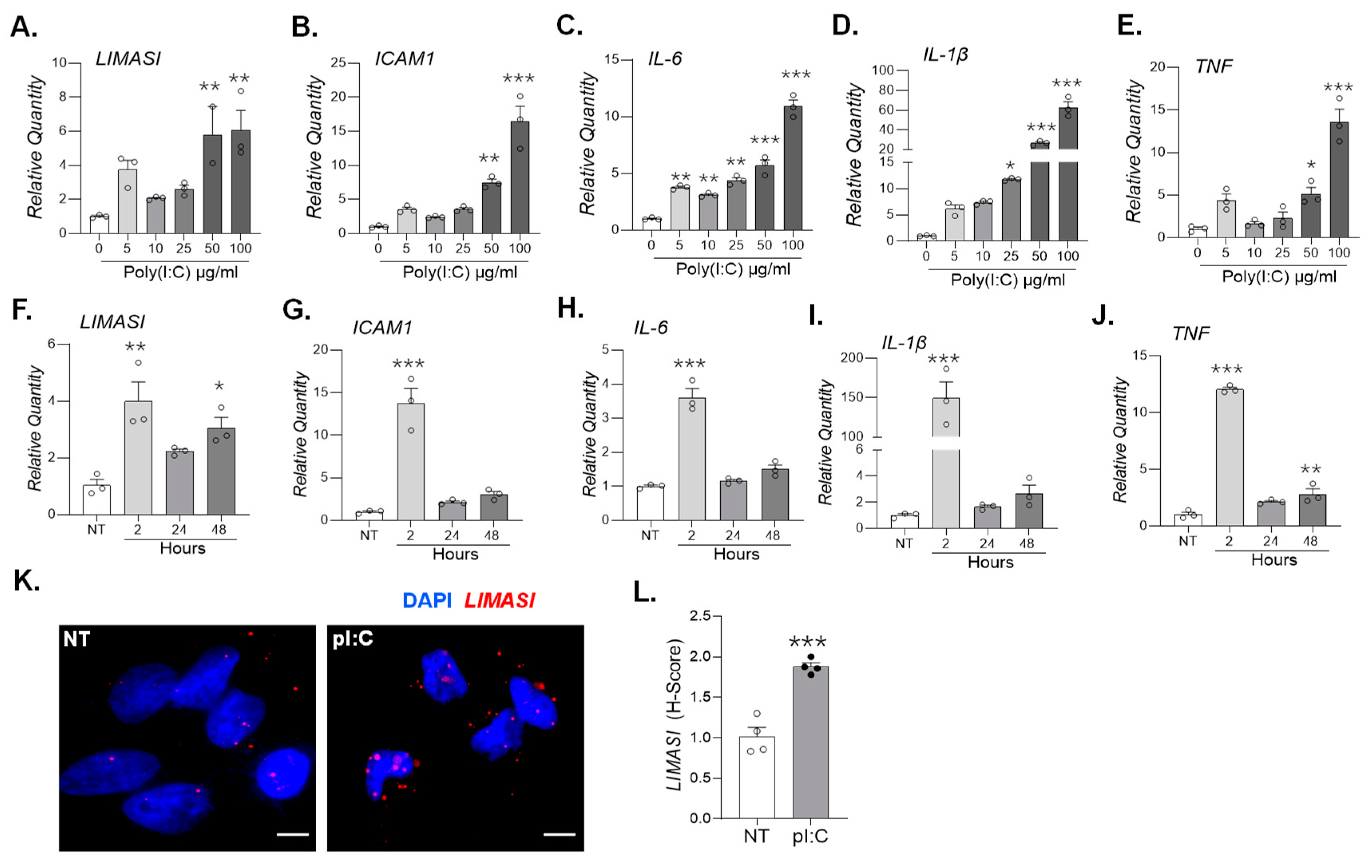
3.3. Cell Culture Models of AD-Associated Neuroinflammation Show Increased lncRNA LIMASI Expression
3.4. LIMASI as a Competing Endogenous RNA with Multiple microRNA Interaction Sites
4. Discussion
Supplementary Materials
Author Contributions
Funding
Institutional Review Board Statement
Informed Consent Statement
Data Availability Statement
Acknowledgments
Conflicts of Interest
Abbreviations
| AD | Alzheimer’s disease |
| ADRD | Alzheimer’s disease -related dementia |
| ApoE | Apolipoprotein E |
| APP | Amyloid Precursor Protein |
| APPSwe | APP with Swedish mutation (K595N/M596L) |
| Aβ | Amyloid-beta |
| BACE1 | Beta-site Amyloid Precursor Protein Cleaving Enzyme |
| BACE1-AS | BACE1-Antisense RNA |
| BDNF-AS | Brain-Derived Neurotrophic Factor Antisense RNA |
| ceRNA | competing endogenous RNA |
| CHI3L-1 | Chitinase-3-like protein 1 |
| CRP | C-reactive protein |
| CSF | Cerebrospinal fluid |
| CXCL-10 | C-X-C motif chemokine ligand 10 |
| DAPI | 4',6-diamidino-2-phenylindole |
| FAD | familial cases of Alzheimer’s disease |
| FBS | Fetal Bovine Serum |
| FISH | Fluorescence In Situ Hybridization |
| GFAP | Glial Fibrillary Acidic Protein |
| IBA1 | Ionized calcium-binding adaptor molecule 1 |
| ICAM1 | intercellular adhesion molecule-1 |
| IKKβ | Inhibitor of nuclear factor kappa B kinase subunit beta |
| IL-1β | Interleukin-1β |
| IL-6 | Interleukin-6 |
| LIMASI | LncRNA Inflammation and Mucous associated, Antisense to ICAM1 |
| lncRNAs | long noncoding RNAs lncRNAs |
| LOAD | Late-onset- Alzheimer’s disease |
| MAGI2-AS3 | Membrane Associated Guanylate Kinase, WW And PDZ Domain Containing 2-Antisense RNA 3 |
| MALAT1 | Metastasis Associated Lung Adenocarcinoma Transcript 1 |
| MCP-1 | Monocyte Chemoattractant Protein-1 |
| miRNAs | microRNAs |
| MMP9 | Matrix metalloproteinase-9 |
| NFTs | Neurofibrillary tangles |
| PBS | Phosphate-Buffered Saline |
| PDCD4 | Programmed cell death protein 4 |
| PS1 | presenilin 1 |
| PS1 | presenilin 2 |
| qPCR | Quantitative Polymerase Chain Reaction |
| RIPA | Radioimmunoprecipitation Assay buffer |
| RNA | Ribonucleic Acid |
| SKP2 | S-phase kinase-associated protein 2 |
| TLR3/7 | Toll-like receptors3/7 |
| TNFα | Tumor necrosis factor α |
| uPAR | Urokinase-type Plasminogen Activator Receptor |
| VCAM1 | Vascular cell adhesion protein 1 |
References
- Reitz, C.; Brayne, C.; Mayeux, R. Epidemiology of Alzheimer disease. Nat Rev Neurol 2011, 7, 137–152. [Google Scholar] [CrossRef]
- Weller, J.; Budson, A. Current understanding of Alzheimer's disease diagnosis and treatment. F1000Res 2018, 7. [Google Scholar] [CrossRef] [PubMed]
- Qiu, C.; Kivipelto, M.; von Strauss, E. Epidemiology of Alzheimer's disease: occurrence, determinants, and strategies toward intervention. Dialogues Clin Neurosci 2009, 11, 111–128. [Google Scholar] [CrossRef] [PubMed]
- Gatz, M.; Reynolds, C.A.; Fratiglioni, L.; Johansson, B.; Mortimer, J.A.; Berg, S.; Fiske, A.; Pedersen, N.L. Role of genes and environments for explaining Alzheimer disease. Arch Gen Psychiatry 2006, 63, 168–174. [Google Scholar] [CrossRef]
- Kamboh, M.I.; Demirci, F.Y.; Wang, X.; Minster, R.L.; Carrasquillo, M.M.; Pankratz, V.S.; Younkin, S.G.; Saykin, A.J.; Alzheimer's Disease Neuroimaging, I.; Jun, G.; et al. Genome-wide association study of Alzheimer's disease. Transl Psychiatry 2012, 2, e117. [Google Scholar] [CrossRef]
- Cunningham, C.; Campion, S.; Lunnon, K.; Murray, C.L.; Woods, J.F.; Deacon, R.M.; Rawlins, J.N.; Perry, V.H. Systemic inflammation induces acute behavioral and cognitive changes and accelerates neurodegenerative disease. Biol Psychiatry 2009, 65, 304–312. [Google Scholar] [CrossRef]
- Gisondi, P.; Sala, F.; Alessandrini, F.; Avesani, V.; Zoccatelli, G.; Beltramello, A.; Moretto, G.; Gambina, G.; Girolomoni, G. Mild cognitive impairment in patients with moderate to severe chronic plaque psoriasis. Dermatology 2014, 228, 78–85. [Google Scholar] [CrossRef]
- Hamilton, G.; Evans, K.L.; Macintyre, D.J.; Deary, I.J.; Dominiczak, A.; Smith, B.H.; Morris, A.D.; Porteous, D.J.; Thomson, P.A. Alzheimer's disease risk factor complement receptor 1 is associated with depression. Neurosci Lett 2012, 510, 6–9. [Google Scholar] [CrossRef]
- Payao, S.L.; Goncalves, G.M.; de Labio, R.W.; Horiguchi, L.; Mizumoto, I.; Rasmussen, L.T.; de Souza Pinhel, M.A.; Silva Souza, D.R.; Bechara, M.D.; Chen, E.; et al. Association of interleukin 1beta polymorphisms and haplotypes with Alzheimer's disease. J Neuroimmunol 2012, 247, 59–62. [Google Scholar] [CrossRef] [PubMed]
- Chouliaras, L.; Rutten, B.P.; Kenis, G.; Peerbooms, O.; Visser, P.J.; Verhey, F.; van Os, J.; Steinbusch, H.W.; van den Hove, D.L. Epigenetic regulation in the pathophysiology of Alzheimer's disease. Prog Neurobiol 2010, 90, 498–510. [Google Scholar] [CrossRef]
- De Smaele, E.; Ferretti, E.; Gulino, A. MicroRNAs as biomarkers for CNS cancer and other disorders. Brain Res 2010, 1338, 100–111. [Google Scholar] [CrossRef]
- Faghihi, M.A.; Modarresi, F.; Khalil, A.M.; Wood, D.E.; Sahagan, B.G.; Morgan, T.E.; Finch, C.E.; St Laurent, G., 3rd; Kenny, P.J.; Wahlestedt, C. Expression of a noncoding RNA is elevated in Alzheimer's disease and drives rapid feed-forward regulation of beta-secretase. Nat Med 2008, 14, 723–730. [Google Scholar] [CrossRef]
- Mercer, T.R.; Mattick, J.S. Structure and function of long noncoding RNAs in epigenetic regulation. Nat Struct Mol Biol 2013, 20, 300–307. [Google Scholar] [CrossRef]
- Mercer, T.R.; Dinger, M.E.; Mattick, J.S. Long non-coding RNAs: insights into functions. Nat Rev Genet 2009, 10, 155–159. [Google Scholar] [CrossRef] [PubMed]
- Esteller, M. Non-coding RNAs in human disease. Nat Rev Genet 2011, 12, 861–874. [Google Scholar] [CrossRef] [PubMed]
- Bond, A.M.; Vangompel, M.J.; Sametsky, E.A.; Clark, M.F.; Savage, J.C.; Disterhoft, J.F.; Kohtz, J.D. Balanced gene regulation by an embryonic brain ncRNA is critical for adult hippocampal GABA circuitry. Nat Neurosci 2009, 12, 1020–1027. [Google Scholar] [CrossRef] [PubMed]
- Bernard, D.; Prasanth, K.V.; Tripathi, V.; Colasse, S.; Nakamura, T.; Xuan, Z.; Zhang, M.Q.; Sedel, F.; Jourdren, L.; Coulpier, F.; et al. A long nuclear-retained non-coding RNA regulates synaptogenesis by modulating gene expression. EMBO J 2010, 29, 3082–3093. [Google Scholar] [CrossRef]
- Kallen, A.N.; Zhou, X.B.; Xu, J.; Qiao, C.; Ma, J.; Yan, L.; Lu, L.; Liu, C.; Yi, J.S.; Zhang, H.; et al. The imprinted H19 lncRNA antagonizes let-7 microRNAs. Mol Cell 2013, 52, 101–112. [Google Scholar] [CrossRef] [PubMed]
- Wang, Y.; Xu, Z.; Jiang, J.; Xu, C.; Kang, J.; Xiao, L.; Wu, M.; Xiong, J.; Guo, X.; Liu, H. Endogenous miRNA sponge lincRNA-RoR regulates Oct4, Nanog, and Sox2 in human embryonic stem cell self-renewal. Dev Cell 2013, 25, 69–80. [Google Scholar] [CrossRef]
- Devadoss, D.; Daly, G.; Manevski, M.; Houserova, D.; Hussain, S.S.; Baumlin, N.; Salathe, M.; Borchert, G.M.; Langley, R.J.; Chand, H.S. A long noncoding RNA antisense to ICAM-1 is involved in allergic asthma associated hyperreactive response of airway epithelial cells. Mucosal Immunol 2021, 14, 630–639. [Google Scholar] [CrossRef]
- Bowman, G.L.; Dayon, L.; Kirkland, R.; Wojcik, J.; Peyratout, G.; Severin, I.C.; Henry, H.; Oikonomidi, A.; Migliavacca, E.; Bacher, M.; et al. Blood-brain barrier breakdown, neuroinflammation, and cognitive decline in older adults. Alzheimers Dement 2018, 14, 1640–1650. [Google Scholar] [CrossRef]
- Devadoss, D.; Acharya, A.; Manevski, M.; Houserova, D.; Cioffi, M.D.; Pandey, K.; Nair, M.; Chapagain, P.; Mirsaeidi, M.; Borchert, G.M.; et al. Immunomodulatory LncRNA on antisense strand of ICAM-1 augments SARS-CoV-2 infection-associated airway mucoinflammatory phenotype. iScience 2022, 25, 104685. [Google Scholar] [CrossRef]
- Wang, H.; Devadoss, D.; Nair, M.; Chand, H.S.; Lakshmana, M.K. Novel Alzheimer risk factor IQ motif containing protein K is abundantly expressed in the brain and is markedly increased in patients with Alzheimer's disease. Front Cell Neurosci 2022, 16, 954071. [Google Scholar] [CrossRef]
- Devadoss, D.; Akkaoui, J.; Nair, M.; Lakshmana, M.K. LRRC25 expression during physiological aging and in mouse models of Alzheimer's disease and iPSC-derived neurons. Front Mol Neurosci 2024, 17, 1365752. [Google Scholar] [CrossRef] [PubMed]
- Akkaoui, J.; Devadoss, D.; Wang, H.; Movila, A.; Lakshmana, M.K. Robust Increase in IQCK Protein Expression in Mouse Models of Alzheimer's Disease and iPSC-Derived Neurons. J Cell Mol Med 2025, 29, e70686. [Google Scholar] [CrossRef] [PubMed]
- Mann, M.; Wright, P.R.; Backofen, R. IntaRNA 2.0: enhanced and customizable prediction of RNA-RNA interactions. Nucleic Acids Res 2017, 45, W435–W439. [Google Scholar] [CrossRef]
- Guillot-Sestier, M.V.; Doty, K.R.; Town, T. Innate Immunity Fights Alzheimer's Disease. Trends Neurosci 2015, 38, 674–681. [Google Scholar] [CrossRef]
- Manevski, M.; Devadoss, D.; Long, C.; Singh, S.P.; Nasser, M.W.; Borchert, G.M.; Nair, M.N.; Rahman, I.; Sopori, M.; Chand, H.S. Increased Expression of LASI lncRNA Regulates the Cigarette Smoke and COPD Associated Airway Inflammation and Mucous Cell Hyperplasia. Front Immunol 2022, 13, 803362. [Google Scholar] [CrossRef]
- Dennison, J.L.; Ricciardi, N.R.; Lohse, I.; Volmar, C.H.; Wahlestedt, C. Sexual Dimorphism in the 3xTg-AD Mouse Model and Its Impact on Pre-Clinical Research. J Alzheimers Dis 2021, 80, 41–52. [Google Scholar] [CrossRef]
- Liu, R.Y.; Yin, K.F.; He, S.Y.; Su, W.M.; Duan, Q.Q.; Wen, X.J.; Chen, T.; Shen, C.; Li, J.R.; Cao, B.; et al. Viral infections and the risk of neurodegenerative diseases: a comprehensive meta-analysis and systematic review. Transl Psychiatry 2025, 15, 388. [Google Scholar] [CrossRef] [PubMed]
- Legnini, I.; Morlando, M.; Mangiavacchi, A.; Fatica, A.; Bozzoni, I. A feedforward regulatory loop between HuR and the long noncoding RNA linc-MD1 controls early phases of myogenesis. Mol Cell 2014, 53, 506–514. [Google Scholar] [CrossRef]
- Faghihi, M.A.; Zhang, M.; Huang, J.; Modarresi, F.; Van der Brug, M.P.; Nalls, M.A.; Cookson, M.R.; St-Laurent, G., 3rd; Wahlestedt, C. Evidence for natural antisense transcript-mediated inhibition of microRNA function. Genome Biol 2010, 11, R56. [Google Scholar] [CrossRef]
- Yoon, J.H.; Abdelmohsen, K.; Srikantan, S.; Yang, X.; Martindale, J.L.; De, S.; Huarte, M.; Zhan, M.; Becker, K.G.; Gorospe, M. LincRNA-p21 suppresses target mRNA translation. Mol Cell 2012, 47, 648–655. [Google Scholar] [CrossRef]
- Keniry, A.; Oxley, D.; Monnier, P.; Kyba, M.; Dandolo, L.; Smits, G.; Reik, W. The H19 lincRNA is a developmental reservoir of miR-675 that suppresses growth and Igf1r. Nat Cell Biol 2012, 14, 659–665. [Google Scholar] [CrossRef] [PubMed]
- Lagarde, J.; Sarazin, M.; Bottlaender, M. In vivo PET imaging of neuroinflammation in Alzheimer's disease. J Neural Transm (Vienna) 2018, 125, 847–867. [Google Scholar] [CrossRef]
- Akiyama, H.; Barger, S.; Barnum, S.; Bradt, B.; Bauer, J.; Cole, G.M.; Cooper, N.R.; Eikelenboom, P.; Emmerling, M.; Fiebich, B.L.; et al. Inflammation and Alzheimer's disease. Neurobiol Aging 2000, 21, 383–421. [Google Scholar] [CrossRef] [PubMed]
- Akiyama, H.; Kawamata, T.; Yamada, T.; Tooyama, I.; Ishii, T.; McGeer, P.L. Expression of intercellular adhesion molecule (ICAM)-1 by a subset of astrocytes in Alzheimer disease and some other degenerative neurological disorders. Acta Neuropathol 1993, 85, 628–634. [Google Scholar] [CrossRef] [PubMed]
- Ren, S.; Breuillaud, L.; Yao, W.; Yin, T.; Norris, K.A.; Zehntner, S.P.; D'Adamio, L. TNF-alpha-mediated reduction in inhibitory neurotransmission precedes sporadic Alzheimer's disease pathology in young Trem2(R47H) rats. J Biol Chem 2021, 296, 100089. [Google Scholar] [CrossRef]
- Chang, R.; Yee, K.L.; Sumbria, R.K. Tumor necrosis factor alpha Inhibition for Alzheimer's Disease. J Cent Nerv Syst Dis 2017, 9, 1179573517709278. [Google Scholar] [CrossRef]
- Rothaug, M.; Becker-Pauly, C.; Rose-John, S. The role of interleukin-6 signaling in nervous tissue. Biochim Biophys Acta 2016, 1863, 1218–1227. [Google Scholar] [CrossRef]
- Singh-Manoux, A.; Dugravot, A.; Brunner, E.; Kumari, M.; Shipley, M.; Elbaz, A.; Kivimaki, M. Interleukin-6 and C-reactive protein as predictors of cognitive decline in late midlife. Neurology 2014, 83, 486–493. [Google Scholar] [CrossRef]
- Blum-Degen, D.; Muller, T.; Kuhn, W.; Gerlach, M.; Przuntek, H.; Riederer, P. Interleukin-1 beta and interleukin-6 are elevated in the cerebrospinal fluid of Alzheimer's and de novo Parkinson's disease patients. Neurosci Lett 1995, 202, 17–20. [Google Scholar] [CrossRef]
- Dursun, E.; Gezen-Ak, D.; Hanagasi, H.; Bilgic, B.; Lohmann, E.; Ertan, S.; Atasoy, I.L.; Alaylioglu, M.; Araz, O.S.; Onal, B.; et al. The interleukin 1 alpha, interleukin 1 beta, interleukin 6 and alpha-2-macroglobulin serum levels in patients with early or late onset Alzheimer's disease, mild cognitive impairment or Parkinson's disease. J Neuroimmunol 2015, 283, 50–57. [Google Scholar] [CrossRef]
- Liao, Y.F.; Wang, B.J.; Cheng, H.T.; Kuo, L.H.; Wolfe, M.S. Tumor necrosis factor-alpha, interleukin-1beta, and interferon-gamma stimulate gamma-secretase-mediated cleavage of amyloid precursor protein through a JNK-dependent MAPK pathway. J Biol Chem 2004, 279, 49523–49532. [Google Scholar] [CrossRef]
- Buxbaum, J.D.; Oishi, M.; Chen, H.I.; Pinkas-Kramarski, R.; Jaffe, E.A.; Gandy, S.E.; Greengard, P. Cholinergic agonists and interleukin 1 regulate processing and secretion of the Alzheimer beta/A4 amyloid protein precursor. Proc Natl Acad Sci U S A 1992, 89, 10075–10078. [Google Scholar] [CrossRef]
- Chong, Y. Effect of a carboxy-terminal fragment of the Alzheimer's amyloid precursor protein on expression of proinflammatory cytokines in rat glial cells. Life Sci 1997, 61, 2323–2333. [Google Scholar] [CrossRef]
- Forlenza, O.V.; Diniz, B.S.; Talib, L.L.; Mendonca, V.A.; Ojopi, E.B.; Gattaz, W.F.; Teixeira, A.L. Increased serum IL-1beta level in Alzheimer's disease and mild cognitive impairment. Dement Geriatr Cogn Disord 2009, 28, 507–512. [Google Scholar] [CrossRef]
- Basu, A.; Krady, J.K.; Levison, S.W. Interleukin-1: a master regulator of neuroinflammation. J Neurosci Res 2004, 78, 151–156. [Google Scholar] [CrossRef] [PubMed]
- Devadoss, D.; Long, C.; Langley, R.J.; Manevski, M.; Nair, M.; Campos, M.A.; Borchert, G.; Rahman, I.; Chand, H.S. Long Noncoding Transcriptome in Chronic Obstructive Pulmonary Disease. Am J Respir Cell Mol Biol 2019, 61, 678–688. [Google Scholar] [CrossRef] [PubMed]
- Li, D.; Zhang, J.; Li, X.; Chen, Y.; Yu, F.; Liu, Q. Insights into lncRNAs in Alzheimer's disease mechanisms. RNA Biol 2021, 18, 1037–1047. [Google Scholar] [CrossRef] [PubMed]
- Mandrekar-Colucci, S.; Landreth, G.E. Microglia and inflammation in Alzheimer's disease. CNS Neurol Disord Drug Targets 2010, 9, 156–167. [Google Scholar] [CrossRef]
- Ren, H.; Qiu, W.; Zhu, B.; Li, Q.; Peng, C.; Chen, X. The long non-coding RNA BDNF-AS induces neuronal cell apoptosis by targeting miR-125b-5p in Alzheimer's disease models. Adv Clin Exp Med 2024, 33, 233–245. [Google Scholar] [CrossRef] [PubMed]
- Zhang, J.; Wang, R. Deregulated lncRNA MAGI2-AS3 in Alzheimer's disease attenuates amyloid-beta induced neurotoxicity and neuroinflammation by sponging miR-374b-5p. Exp Gerontol 2021, 144, 111180. [Google Scholar] [CrossRef] [PubMed]
- Li, L.; Wang, L.; Li, H.; Han, X.; Chen, S.; Yang, B.; Hu, Z.; Zhu, H.; Cai, C.; Chen, J.; et al. Characterization of LncRNA expression profile and identification of novel LncRNA biomarkers to diagnose coronary artery disease. Atherosclerosis 2018, 275, 359–367. [Google Scholar] [CrossRef]
- Ni, X.; Liao, Y.; Li, L.; Zhang, X.; Wu, Z. Therapeutic role of long non-coding RNA TCONS_00019174 in depressive disorders is dependent on Wnt/beta-catenin signaling pathway. J Integr Neurosci 2018, 17, 125–132. [Google Scholar] [CrossRef]
- Butler, A.A.; Johnston, D.R.; Kaur, S.; Lubin, F.D. Long noncoding RNA NEAT1 mediates neuronal histone methylation and age-related memory impairment. Sci Signal 2019, 12. [Google Scholar] [CrossRef] [PubMed]
- Wan, P.; Su, W.; Zhuo, Y. The Role of Long Noncoding RNAs in Neurodegenerative Diseases. Mol Neurobiol 2017, 54, 2012–2021. [Google Scholar] [CrossRef]
- Chen, L.L.; Carmichael, G.G. Altered nuclear retention of mRNAs containing inverted repeats in human embryonic stem cells: functional role of a nuclear noncoding RNA. Mol Cell 2009, 35, 467–478. [Google Scholar] [CrossRef]
- Subasinghe, K.; Hall, C.; Rowe, M.; Zhou, Z.; Barber, R.; Phillips, N. Neuronal Enriched Extracellular Vesicle miR-122-5p as a Potential Biomarker for Alzheimer's Disease. Cells 2025, 14. [Google Scholar] [CrossRef]
- Novobilsky, R.; Kusnierova, P.; Stepan, D.; Bartova, P.; Stejskal, D.; Bar, M. Identification and evaluation of potential microRNA markers for diagnostics in neurodegenerative diseases and correlation with other biochemical markers. PLoS One 2025, 20, e0333801. [Google Scholar] [CrossRef]
- Chen, Y.; Wei, Q.; Chen, X.; Li, C.; Cao, B.; Ou, R.; Hadano, S.; Shang, H.F. Aberration of miRNAs Expression in Leukocytes from Sporadic Amyotrophic Lateral Sclerosis. Front Mol Neurosci 2016, 9, 69. [Google Scholar] [CrossRef]
- Ruf, W.P.; Freischmidt, A.; Grozdanov, V.; Roth, V.; Brockmann, S.J.; Mollenhauer, B.; Martin, D.; Haslinger, B.; Fundel-Clemens, K.; Otto, M.; et al. Protein Binding Partners of Dysregulated miRNAs in Parkinson's Disease Serum. Cells 2021, 10. [Google Scholar] [CrossRef]
- Yu, N.; Tian, W.; Liu, C.; Zhang, P.; Zhao, Y.; Nan, C.; Jin, Q.; Li, X.; Liu, Y. miR-122-5p Promotes Peripheral and Central Nervous System Inflammation in a Mouse Model of Intracerebral Hemorrhage via Disruption of the MLLT1/PI3K/AKT Signaling. Neurochem Res 2023, 48, 3665–3682. [Google Scholar] [CrossRef]
- Guedes, J.R.; Custodia, C.M.; Silva, R.J.; de Almeida, L.P.; Pedroso de Lima, M.C.; Cardoso, A.L. Early miR-155 upregulation contributes to neuroinflammation in Alzheimer's disease triple transgenic mouse model. Hum Mol Genet 2014, 23, 6286–6301. [Google Scholar] [CrossRef]
- Wang, W.; Gu, X.H.; Li, M.; Cheng, Z.J.; Tian, S.; Liao, Y.; Liu, X. MicroRNA-155-5p Targets SKP2, Activates IKKbeta, Increases Abeta Aggregation, and Aggravates a Mouse Alzheimer Disease Model. J Neuropathol Exp Neurol 2022, 81, 16–26. [Google Scholar] [CrossRef] [PubMed]
- Yin, Z.; Herron, S.; Silveira, S.; Kleemann, K.; Gauthier, C.; Mallah, D.; Cheng, Y.; Margeta, M.A.; Pitts, K.M.; Barry, J.L.; et al. Identification of a protective microglial state mediated by miR-155 and interferon-gamma signaling in a mouse model of Alzheimer's disease. Nat Neurosci 2023, 26, 1196–1207. [Google Scholar] [CrossRef]
- Aloi, M.S.; Prater, K.E.; Sanchez, R.E.A.; Beck, A.; Pathan, J.L.; Davidson, S.; Wilson, A.; Keene, C.D.; de la Iglesia, H.; Jayadev, S.; et al. Microglia specific deletion of miR-155 in Alzheimer's disease mouse models reduces amyloid-beta pathology but causes hyperexcitability and seizures. J Neuroinflammation 2023, 20, 60. [Google Scholar] [CrossRef] [PubMed]
- Readhead, B.; Haure-Mirande, J.V.; Mastroeni, D.; Audrain, M.; Fanutza, T.; Kim, S.H.; Blitzer, R.D.; Gandy, S.; Dudley, J.T.; Ehrlich, M.E. miR155 regulation of behavior, neuropathology, and cortical transcriptomics in Alzheimer's disease. Acta Neuropathol 2020, 140, 295–315. [Google Scholar] [CrossRef] [PubMed]
- Chia, S.Y.; Vipin, A.; Ng, K.P.; Tu, H.; Bommakanti, A.; Wang, B.Z.; Tan, Y.J.; Zailan, F.Z.; Ng, A.S.L.; Ling, S.C.; et al. Upregulated Blood miR-150-5p in Alzheimer's Disease Dementia Is Associated with Cognition, Cerebrospinal Fluid Amyloid-beta, and Cerebral Atrophy. J Alzheimers Dis 2022, 88, 1567–1584. [Google Scholar] [CrossRef]
- Ianni, M.; Corraliza-Gomez, M.; Costa-Coelho, T.; Ferreira-Manso, M.; Inteiro-Oliveira, S.; Aleman-Serrano, N.; Sebastiao, A.M.; Garcia, G.; Diogenes, M.J.; Brites, D. Spatiotemporal Dysregulation of Neuron-Glia Related Genes and Pro-/Anti-Inflammatory miRNAs in the 5xFAD Mouse Model of Alzheimer's Disease. Int J Mol Sci 2024, 25. [Google Scholar] [CrossRef]
- Bales, K.R. The value and limitations of transgenic mouse models used in drug discovery for Alzheimer's disease: an update. Expert Opin Drug Discov 2012, 7, 281–297. [Google Scholar] [CrossRef] [PubMed]




| Donors | Samples | Gender (M/F) | Age (Y) | Avg. Age (Y) | PMI (h) | Avg. PMI (h) |
|---|---|---|---|---|---|---|
| Non-diseased Controls | C-1 | F | 88 | 75.1±3.6 | 17.06 | 19.20±1.82 |
| C-2 | M | 76 | 14.6 | |||
| C-3 | M | 77 | 17.06 | |||
| C-4 | M | 83 | 14.7 | |||
| NC-5 | F | 77 | 28.00 | |||
| NC-6 | M | 61 | 21.00 | |||
| NC-7 | M | 64 | 22.00 | |||
| NC-11 | NA | NA | NA | |||
| NC-12 | NA | NA | NA | |||
| AD patients | A-5 | M | 95 | 81.7±3.5 | 15.00 | 16.38±2.50 |
| A-6 | M | 82 | 17.45 | |||
| A-7 | M | 72 | 16.08 | |||
| A-8 | M | 84 | 6.66 | |||
| AD-11 | M | 90 | 24.00 | |||
| AD-12 | F | 84 | 22.08 | |||
| AD-1 | F | 83 | 6.92 | |||
| AD-2 | M | 86 | 10.92 | |||
| AD-3 | F | 59 | 28.33 |
Disclaimer/Publisher’s Note: The statements, opinions and data contained in all publications are solely those of the individual author(s) and contributor(s) and not of MDPI and/or the editor(s). MDPI and/or the editor(s) disclaim responsibility for any injury to people or property resulting from any ideas, methods, instructions or products referred to in the content. |
© 2026 by the authors. Licensee MDPI, Basel, Switzerland. This article is an open access article distributed under the terms and conditions of the Creative Commons Attribution (CC BY) license (http://creativecommons.org/licenses/by/4.0/).
