Preprint
Article

This version is not peer-reviewed.

A Solution of the Scalar Nonet Mass Puzzle

  † Current address: 5 James Bourchier Blvd., 1164 Sofia, Bulgaria.

Submitted:

22 January 2026

Posted:

23 January 2026

You are already at the latest version

Abstract
We present a short review dedicated to low-lying meson states. We present all meson nonets, which consist from up, down and strange light quarks. We consider the scalar nonet as a basic nonet. We work in the framework of the massless Nambu – Jona-Lasinio UR(3) × UL(3) quark model. The collective meson states are described through quark-antiquark pairs, whose condensates lead simultaneously to spontaneous breaking of the chiral and the flavour symmetry. We present an explanation of the inverse mass hierarchy of the low-lying nonet of the scalar mesons. The proposed explanation is based on symmetry principles. It is shown that, due to the flavour symmetry breaking, two isodoublets of K0 (700) mesons play the role of Goldstone bosons. It is also proven that there exists a solution with degenerate masses of the a0(980) and f0(980) mesons and a zero mass of the f0(500) meson. Short description of the physical properties of other meson nonets is provided. In particular a unique mass relations among the different nonets, which are experimentally confirmed, are presented.
Keywords: 
;  ;  

1. Introduction

In this review we will provide a basic description of all low-lying meson resonances. Until now there is not an appropriate unified description of these states. During the last 50 years numerous models have been proposed for the description of these resonances including, for example the exotic multi-quark states, gluon-quark states, molecular states, etc. Our approach is based on the assumption of quark-antiquark structure of mesons. We will use the Nambu–Jona-Lasinio model [1,2] for the description of these states. The Nambu–Jona-Lasinio (NJL) model was proposed analogously to the Bogoljubov’s mechanism for symmetry breaking and the quasi-particles method [3], which was developed earlier for superfluidity [4] and superconductivity [5,6]. Initially this model was proposed for the description of the strong interacting hadrons: mesons and baryons. In our approach we will use quarks instead of hadrons. Such approach allows simultaneously to follow the spontaneous breaking of physical symmetries and to describe all possible low-lying hadrons, and in particular mesons.
As it has been shown in the work of Nambu and Jona-Lasinio the effective four fermion interaction can lead to spontaneous symmetry breaking and to excitation of new degrees of freedom – collective excited modes. The latter is the milestone of our approach. We have extended the NJL model on the basis of completeness and symmetries principles.
The Quantum Chromodynamics (QCD) is the microscopic theory of the strong interactions [7,8], which describes the interactions of quarks via exchange of vector gauge particles – the gluons. This theory has an asymptotic freedom property [9,10], as a result of which the interactions of quarks at high energies decrease. Hence, the perturbation theory can be applied. However, at low energies the coupling constant becomes unacceptably big, and the perturbation theory cannot provide a quantitative description of the composite hadronic states – the resonances. Therefore, different phenomenological models are used, which include, to a certain extent, the basic properties of the QCD, such as chiral symmetry and its breaking, which leads to appearance of non-zero vacuum expectation values for different combinations of quark and gluon fields. One such model is the NJL model which is successfully used for the description of the hadron physics and for the mechanism of the spontaneous breaking of the chiral symmetry. A main feature of this model is that it is based on the chiral symmetry and explains its breaking in particle physics, analogously to superconductivity. The excitations in the superconductor can be described by coherent mixture of electrons and holes. Similarly, the explanation of the meson states spectra can be provided in the framework of quark-antiquark degrees of freedom.
Another important characteristic of the NJL model is that it is based on the special relativistic invariance and includes the Lorentz group as the symmetry group of hadronic excitations. Spin 1 excitations appear from the bilinear combinations of spinor fields with spin 1/2 [11,12,13]. Besides these vector and axial-vector excitations there appear pseudoscalar and scalar excitations, the latter ones needed for the chiral symmetry breaking.
In the relativistic theory the fundamental spinors with spin 1/2, which are the building blocks of the representations with high spin, can be of two types: right and left. They, in addition to their non-relativistic quantum mechanical description, have a new quantum number chirality  χ = ± 1 / 2 , correspondingly. They are the fundamental spinors of two different compact groups of three-dimensional rotations O ( 3 ) . Their direct product is isomorphic to the non-compact Lorentz group O ( 3 , 1 ) . The representations of these groups are connected through the transformation of parity P , which explains the notation of fundamental spinors: right and left.
The Weyl spinors ψ α and its conjugated ψ α * ψ α ˙ are transformed under the fundamental spinor representations of Lorentz groups ( 1 / 2 , 0 ) and ( 0 , 1 / 2 ) , correspondingly. These first rank spinors describe particles with spin 1/2. The spinor dotted α ˙ and undotted α indices can take values 1 and 2. Weyl spinors with different types of indices are connected by P -transformation of spatial reflection or C -transformation of charge conjugation, and they are not separately invariant towards these transformations.
Spinors of higher ranks may be constructed using the fundamental Weyl spinors [14]. Any combination of Weyl spinors is reducible because the spinor algebra contains invariant antisymmetric spinors ϵ α β and ϵ α ˙ β ˙ with undotted and dotted indices. Irreducible spinor of higher rank can be constructed multiplying symmetric combination of Weyl spinors with undotted indices and symmetric combination conjugated Weyl spinors with dotted indices. Different types of irreducible combinations n-undotted and m-dotted fundamental Weyl spinors transform under the representations of Lorentz group ( n / 2 , m / 2 ) , and they describe particles with spin j = ( n + m ) / 2 and chirality χ = ( n m ) / 2 .
The parity is conserved in the strong interactions, and therefore it is convenient to choose as a spinor fields the Dirac spinors Ψ ( 1 / 2 , 0 ) ( 0 , 1 / 2 ) , which describe the quark states. The conservation of the charge conjugation and the QCD colours in the strong interactions chooses among linear combinations only the quark-antiquark channels of excitation Ψ ¯ O Ψ , where O are the all possible combinations of the Dirac gamma matrices.
Today 6 types of quarks (flavous) are known. In 1995 the heaviest quark has been discovered, the top quark [15,16]. It is the heaviest elementary particle, m t = 172.56 ± 0.31 GeV, found till now [17]. Its mean lifetime is too short to be able to produce composite hadronic states. Nevertheless, recently the CMS [18] and ATLAS [19] collaborations have observed such hadronic states, top-antitop quark states. The mass term of the top quark appears from its interaction with the Higgs field, h, in particular, with its vacuum expectation value υ :
L m = g t t ¯ υ + h 2 t = m t t R ¯ t L + t L ¯ t R + m t υ h · t ¯ t .
In correspondence with the Standard model, the mass of the particles, which is obtained from interactions with Higgs m t = g t υ / 2 is proportional to the Yukawa constant g t , and it is called the current mass. Hence, the top quark has the strongest Yukawa interaction with Higgs. As it is well known, the mass term (the terms inside brackets in eq. 1) breaks the right-left symmetry. Therefore, we are not going to consider in this review particles with heavy current masses.
The next massive quark is the bottom quark, discovered in 1977 [20]. The bottom and top quarks have been predicted theoretically in the paper of Kobayashi Maskawa [21] which explained C P -violation. C P -violation has been discovered in 1964 [22]. The mass of the bottom quark is 4.183 ± 0.007 GeV [17].
The next lighter quark is the charm quark. It has been theoretically predicted by the Glashow – Iliopoulos – Maiani (GIM) mechanism [23]. Its mass has been estimated in 1974 [24], several months before the discovery of charm quark itself [25,26]. Its mass m c = 1.2730 ± 0.0046 GeV is also above the hadronic scale of order 1 GeV, and we do not consider this flavour in low-lying meson physics.
In cosmic rays strange particles have been detected, which have been explained later as consisting of strange quarks. On the basis of all data Gell-Mann [27] and Zweig [28,29] constructed a quark model including up, down and strange quarks. The masses of these particles are of the order of several MeVs for up and down quarks and hundred MeV for the strange quarks. Such small masses, as these of up and down quarks, cannot explain the masses of the nucleons, neutrons and protons, which consist from these quarks. Therefore, the accepted in Particle Physics Brout – Englert – Higgs mechanism [30,31] for explanation of particle masses is unable to explain the masses of the nuclei of the chemical elements of our Universe. Fortunately, Nambu has proposed a method of spontaneous dynamical symmetry breaking for the light quarks [32], which can explain the big (compared to the hadronic scale) constituent masses of the hadrons and at the same time can explain the smallness of the masses of the pseudoscalar mesons – the pions.
In the next section we describe all low-lying mesons nonets. The third section introduces the NJL model for the scalar meson nonet and presents its effective potential. In the fourth section the spontaneous symmetry breaking mechanism of chiral and flavour symmetries is described and the mass spectrum of the scalar mesons is obtained. A special solution, corresponding to the physical case of inverse hierarchy of scalar meson masses, is presented. In the fifth section we present a short description of the other meson nonets and provide the unique mass relations for the spin 1 mesons. The last section contains the conclusions of the review.

2. Meson Nonets

We use the three lightest quark flavours in the framework of the "Eightfold way" [33,34]. However, the fundamental spinor Ψ , besides the flavour indices f = 1 , . . . , N f , N f = 3 , will have also colour indices [35]. The colour group S U C ( N C ) , where N C = 3 , presents the local symmetry group of the strong interactions of the QCD and it is realised via the interactions of quarks with the gauge fields, the gluons. We will omit the colour index in the bilinear combinations Ψ C ¯ O Ψ C , because the observed hadronic states are colourless as a result of the confinement of the colour states in QCD. The parameter of colour will explicitly appear only at the integration of the fundamental spinors over virtual loops. Hence, we will work with the S U f ( 3 ) flavour group. The antiquark-quark presentations there are defined in accordance with eq. 2
3 ¯ × 3 = 8 + 1 .
Then the antiquark-quark states of the mesons are formed as an octet and a singlet of this flavour group. I.e. they form nonets.
The quark states are described by four component Dirac spinors. Therefore, their direct products contain 16 independent components in the antiquark-quark channel:
[ ( 1 / 2 , 0 ) ( 0 , 1 / 2 ) ] [ ( 1 / 2 , 0 ) ( 0 , 1 / 2 ) ] = ( 0 , 0 ) ( 0 , 0 ) ( 1 / 2 , 1 / 2 ) ( 1 / 2 , 1 / 2 ) ( 1 , 0 ) ( 0 , 1 ) .
Under the Lorentz group they transform as a scalar ( S ) , pseudoscalar ( P ) , vector ( V ) , axial-vector ( A ) and antisymmetric tensor of second rank ( R and B ) , correspondingly. Their quantum numbers, according to the Lorentz transformations, are described in the Table 1. Each column in the table corresponds to a singlet flavour state of a meson nonet except for the two columns with the same quantum numbers 1 .
Due to the fact that quantum numbers of the states Ψ ¯ γ μ Ψ and Ψ ¯ σ 0 i Ψ coincide, their physical states ω ( 782 ) / ϕ ( 1020 ) and ω = ω ( 1420 ) / ϕ = ϕ ( 1680 ) are represented by almost maximal mixture between them [36]. Therefore, the left panels in Figure 2 and Figure 3 present physical mixed states of nonets with singlet states Ψ ¯ γ μ Ψ and Ψ ¯ σ 0 i Ψ .
Figure 1. Left panel presents the low-lying scalar meson nonet. Right panel presents the low-lying pseudoscalar meson nonet.
Figure 1. Left panel presents the low-lying scalar meson nonet. Right panel presents the low-lying pseudoscalar meson nonet.
Preprints 195553 g001
Figure 2. Left panel presents the low-lying vector meson nonet. Right panel presents the low-lying axial-vector meson nonet (A).
Figure 2. Left panel presents the low-lying vector meson nonet. Right panel presents the low-lying axial-vector meson nonet (A).
Preprints 195553 g002
Figure 3. Left panel presents the low-lying vector prime meson nonet. Right panel presents the low-lying axial-vector meson nonet (B).
Figure 3. Left panel presents the low-lying vector prime meson nonet. Right panel presents the low-lying axial-vector meson nonet (B).
Preprints 195553 g003
Only the scalar nonet does not have mixing with any other nonets. Further on in this paper we will consider the scalar nonet as the base nonet. However, there exists a problem connected with the explanation of the inverse hierarchy mass in the low-lying scalar nonet. The constituent quark models, which describe the mesons as quark-antiquark pairs, cannot explain this problem. Among the first hypothesis explaining the inverse hierarchy is the work of Jaffe [37] proposing diquark-antidiquark structure ( q q q ¯ q ¯ ) of the scalar mesons. Another explanation, preserving the quark-antiquark structure of scalar mesons, see [38], uses the U A ( 1 ) anomaly term in dynamical chiral symmetry breaking of chiral effective theories. While this mechanism explains the difference between lowest-lying scalar meson f 0 ( 500 ) (or σ ) and a 0 ( 980 ) , it is not able to explain the mass of the K 0 * ( 700 ) (or κ ) meson [39].
Here we discuss an alternative explanation of the smallness of the K 0 * ( 700 ) meson mass proposed in our work [40]. It uses the well-known mechanism of spontaneous symmetry breaking of the U f ( 3 ) flavour symmetry to S U f ( 2 ) isotopic symmetry. Due to this symmetry breaking, K 0 * ( 700 ) mesons with isospin I = 1 / 2 play the role of massless Bogoliubov – Nambu – Goldstone (BNG) bosons. This is a natural explanation of the small masses of the K 0 * ( 700 ) mesons, similar to the explanation of the small pion masses.

3. The Scalar Nonet Model

Let us consider the massless three flavour states Ψ = ( u d s ) T of the flavour group U f ( 3 ) . Due to the fact that the states are massless this group can be extended to U R ( 3 ) × U L ( 3 ) . The Lagrangian of such interactions corresponding to the NJL model can be expressed as:
L = i Ψ ¯ / Ψ + G 0 2 Ψ ¯ Ψ 2 + G ˜ 0 2 a = 1 8 Ψ ¯ λ a Ψ 2 ,
where λ a ( a = 1 , . . . , 8 ) are the Gell-Mann matrices. G 0 and G ˜ 0 are positive constants of the self-interactions of the singlet state quark scalar current and the octet states of the quark scalar currents, correspondingly. They both have a dimension [ m a s s ] 2 . We discuss initially massless quarks, which obtain masses due to spontaneous symmetry breaking.
The quantisation of this Lagrangian in perturbation theory on the dimensional constants G 0 and G ˜ 0 leads to nonrenormalizable theory. To resolve this problem we will use the linearisation method of this Lagrangian developed in [41,42]. As a result of the linearisation of the Lagrangian (eq. 4) the following, equivalent on the classical level Lagrangian, is obtained:
L = i Ψ ¯ / Ψ + g 0 Ψ ¯ Ψ S 0 g 0 2 2 G 0 S 0 2 + a = 1 8 g a Ψ ¯ λ a Ψ S a g a 2 2 G ˜ 0 S a 2 ,
where auxiliary fields are introduced
S 0 = G 0 g 0 Ψ ¯ Ψ and S a = G ˜ 0 g a Ψ ¯ λ a Ψ .
These fields play the role of collective excitation states of the corresponding currents. Here, g 0 and g a are the dimensionless Yukawa coupling constants.
All the collective modes become dynamical due to the self-energy quantum corrections from fermion loops (Figure 4a). After using proper normalisation it leads to the relation
6 g 0 2 N C I 0 = 4 g a 2 N C I 0 = 1 .
Here
I 0 i d 4 p ( 2 π ) 4 1 p 2 m 0 2 2 = d 4 p E ( 2 π ) 4 1 p E 2 + m 0 2 2 > 0
is a logarithmically divergent integral, which is positive in Euclidian momentum space.
The small current mass m 0 for the quark, which is introduced here, allows to avoid the infrared divergences in the denominator, and we will neglect it in the numerator. Such quark mass introduction explicitly breaks the chiral symmetry, and it is called soft symmetry breaking. This symmetry breaking does not lead to extra ultraviolet divergences in the scalar particles masses.
Due to the dynamical origin of the kinetic terms all the interactions in the NJL model are described by a single dimensionless coupling constant
g g 0 = 2 / 3 g a .
Another essential point of the NJL model is the generation of the self-interactions of the scalar fields (Figure 4b), which self-interactions lead to a spontaneous dynamical breaking of the chiral and flavour symmetry.
Thus, the effective potential reads:
V eff = μ 2 2 S 0 2 + μ ˜ 2 2 a = 1 8 S a 2 + g 2 2 S 0 4 + 3 g 2 S 0 2 a = 1 8 S a 2 + 3 g 2 4 a = 1 8 S a 2 2 + 3 3 2 g 2 S 0 S 3 S 4 2 + S 5 2 S 6 2 S 7 2 2 g 2 S 0 S 8 3 + 3 2 g 2 S 0 S 8 S 1 2 + S 2 2 + S 3 2 S 4 2 + S 5 2 + S 6 2 + S 7 2 2 + 3 6 g 2 S 0 S 1 S 4 S 6 + S 1 S 5 S 7 S 2 S 4 S 7 + S 2 S 5 S 6 .
This potential has the following essential property: it depends only on one dimensionless constant g 2 and two dimensional mass parameters μ 2 = g 0 2 / G 0 12 g 0 2 N C I 2 and μ ˜ 2 = g a 2 / G ˜ 0 8 g a 2 N C I 2 . Here
I 2 i d 4 p ( 2 π ) 4 1 p 2 m 0 2 = d 4 p E ( 2 π ) 4 1 p E 2 + m 0 2 > 0
is the positive quadratically divergent integral. This provides the possibility to find exact solutions of spontaneous symmetry breaking and the mass spectrum of the scalar mesons. We will discuss the solutions in the next section.

4. Symmetry Breaking and Mass Spectrum of Scalar Mesons

As a result of the spontaneous symmetry breaking the scalar fields obtain non-zero vacuum expectation values. The physical vacuum conserves the electric charge and the quark flavour. Hence, only the scalar fields S 0 , S 3 and S 8 can have non-zero vacuum expectation values because these fields interact with the diagonal combinations of quark-antiquark flavours. We find the minimum of the effective potential (10) differentiating the potential only on these degrees of freedom. The following system of equations are obtained as a result of the minimisation:
V eff S 0 S 3 = S 3 S 8 = S 8 S 0 = S 0 = μ 2 S 0 + 2 g 2 S 0 3 + 6 g 2 S 0 S 3 2 + S 8 2 2 g 2 S 8 3 + 3 2 g 2 S 3 2 S 8 = 0 , V eff S 3 S 3 = S 3 S 8 = S 8 S 0 = S 0 = μ ˜ 2 + 3 g 2 2 S 0 2 + S 3 2 + S 8 2 + 2 2 S 0 S 8 S 3 = 0 , V eff S 8 S 3 = S 3 S 8 = S 8 S 0 = S 0 = μ ˜ 2 S 8 + 3 g 2 2 S 0 2 + S 3 2 + S 8 2 2 S 0 S 8 S 8 + 3 2 g 2 S 0 S 3 2 = 0 .
Note, that due to neutrality of vacuum expectation values S a = 0 for a = 1 , 2 , 4 , 5 , 6 , 7 . It is known that S U f ( 2 ) group cannot be spontaneously broken [43] and S 3 = 0 is the right solution of the system (12), while S 0 0 and S 8 0 acquire non-zero vacuum expectation values.
The spontaneous symmetry breaking takes place only at strong coupling constants G 0 and G ˜ 0 , when the mass parameters are negative, i.e. μ 2 < 0 and μ ˜ 2 < 0 . We introduce the dimensionless variables x = 3 2 g S 0 / μ ˜ 2 , z = 3 g S 8 / μ ˜ 2 and r 2 = μ 2 / μ ˜ 2 in order to avoid the irrational coefficients and the dimensional parameters in (12).
The constituent quark masses can be derived from the following relations (eq. 5):
m u = m d = μ ˜ 2 18 ( x + z ) ,
m s = μ ˜ 2 18 ( x 2 z ) .
The first and the third equations of the system (12) in the new dimensionless variables read:
x 2 + 6 z 2 2 z 3 x = 9 r 2 , x 2 x z + z 2 = 3 .
The square of the masses of the scalar meson isotriplet a 0 ± ( 980 ) = ( S 1 i S 2 ) / 2 , a 0 0 ( 980 ) = S 3 can be found as:
M i 2 = 2 V eff S i 2 S 0 = S 0 S 8 = S 8 = 9 2 g 2 S 0 S 8 = ( μ ˜ 2 ) x z , where i = 1 , 2 , 3 .
This result shows, that for non-negative square masses the vacuum expectation values of S 0 and S 8 should have the same signs. Note that the solutions of the system (15) are invariant with respect to simultaneous sign changing of the vacuum expectation values: x x and z z . Therefore, for definiteness, we will search solutions for positive vacuum expectation values.
The squares of the masses of the scalar mesons κ with isospin I = 1 / 2 : κ ± = ( S 4 i S 5 ) / 2 , κ 0 = ( S 6 i S 7 ) / 2 , κ ¯ 0 = ( S 6 + i S 7 ) / 2
M s 2 = 2 V eff S s 2 S 0 = S 0 S 8 = S 8 = μ ˜ 2 + 3 g 2 2 S 0 2 2 S 0 S 8 + S 8 2 = 0 ,
are equal to zero, where s = 4 , 5 , 6 , 7 and the last equality follows from the third equation of the system (12) with S 3 = 0 . The fact that the squares of the masses are equal to zero for these states is a direct consequence of the Goldstone’s theorem [44,45].
Now let us calculate the squares of the masses of the isosinglet states with isospin I = 0 , S 0 and S 8 and their mixing:
M 0 2 = 2 V eff S 0 2 S 0 = S 0 S 8 = S 8 = μ 2 + 6 g 2 S 0 2 + S 8 2 = ( μ ˜ 2 ) 2 9 x 2 + z 3 x ,
M 8 2 = 2 V eff S 8 2 S 0 = S 0 S 8 = S 8 = μ ˜ 2 + 3 g 2 2 S 0 2 2 2 S 0 S 8 + 3 S 8 2 = ( μ ˜ 2 ) z 3 2 z x ,
M 08 2 = 2 V eff S 0 S 8 S 0 = S 0 S 8 = S 8 = 3 g 2 4 S 0 2 2 S 8 S 8 = ( μ ˜ 2 ) 2 z 3 2 x z 0 .
From the last equation it follows that there exists a non-trivial mixing between these states. This can be described by the non-diagonal matrix:
M I = 0 2 = ( μ ˜ 2 ) A B B C ,
where A = 2 9 x 2 + z 3 x , B = 2 3 z 2 x z , C = 1 3 z 2 z x The diagonalisation of this matrix leads to two eigenvalues:
M σ 2 = ( μ ˜ 2 ) A + C ( A C ) 2 + 4 B 2 2 ,
M f 0 ( 980 ) 2 = ( μ ˜ 2 ) A + C + ( A C ) 2 + 4 B 2 2 .
They correspond to the squares of the masses of the physical states σ and f 0 ( 980 ) .
Among different solutions of the system (15) there exists only one solution that corresponds to the physical reality with proper mass spectrum for the scalar nonet. We introduce a dimensionless parameter δ = r 2 1 , which shows the deviation of ratio of the mass parameters μ 2 and μ ˜ 2 from unity. Then the solution for the vacuum expectation value S 0 can be expressed as
x 2 = 2 + 2 1 δ 2 cos 1 3 arccos 1 3 δ 2 ( 1 δ 2 ) 3 2 π 3
for 0 δ 2 δ 0 2 = 2 3 3 . The positive vacuum expectation value S 8 can be found from the second equation of the system (15) as
z = x + 3 ( 4 x 2 ) 2 .
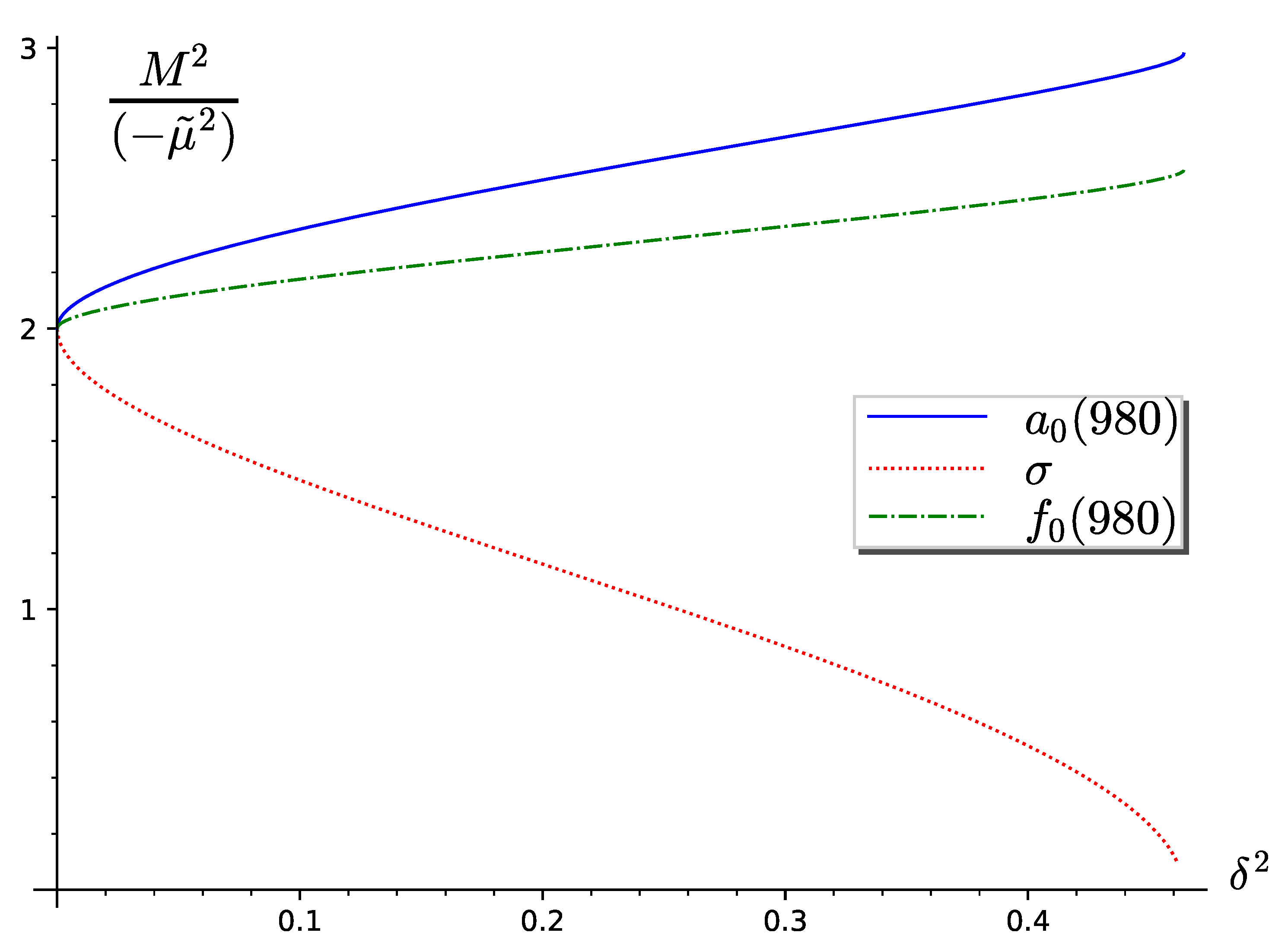
So, the zero masses (17) of the κ mesons result from the flavour violation of U f ( 3 ) group. The reduced squares of the masses of the meson isotriplet a 0 ( 980 ) and the two isosinglets σ and f 0 ( 980 ) are presented in the Figure 5.
The result is more attractive from physical point of view. Namely, for δ 2 δ 0 2 the masses of the isotriplet a 0 ( 980 ) and isosinglet f 0 ( 980 ) are yet almost degenerate and heavy, while the σ meson mass tends to zero, and it equals zero for δ 2 = δ 0 2 . From the equations of the system (15) it follows that the parameter r 2 is greater than one: r 2 > 1 . So, the mass ratio μ 2 / μ ˜ 2 = r 2 > 1 . This mass ratio depends on the initial coupling constants of the Lagrangian (4) and means, that G 0 is greater than G ˜ 0 . Only for that case physical solution is possible.
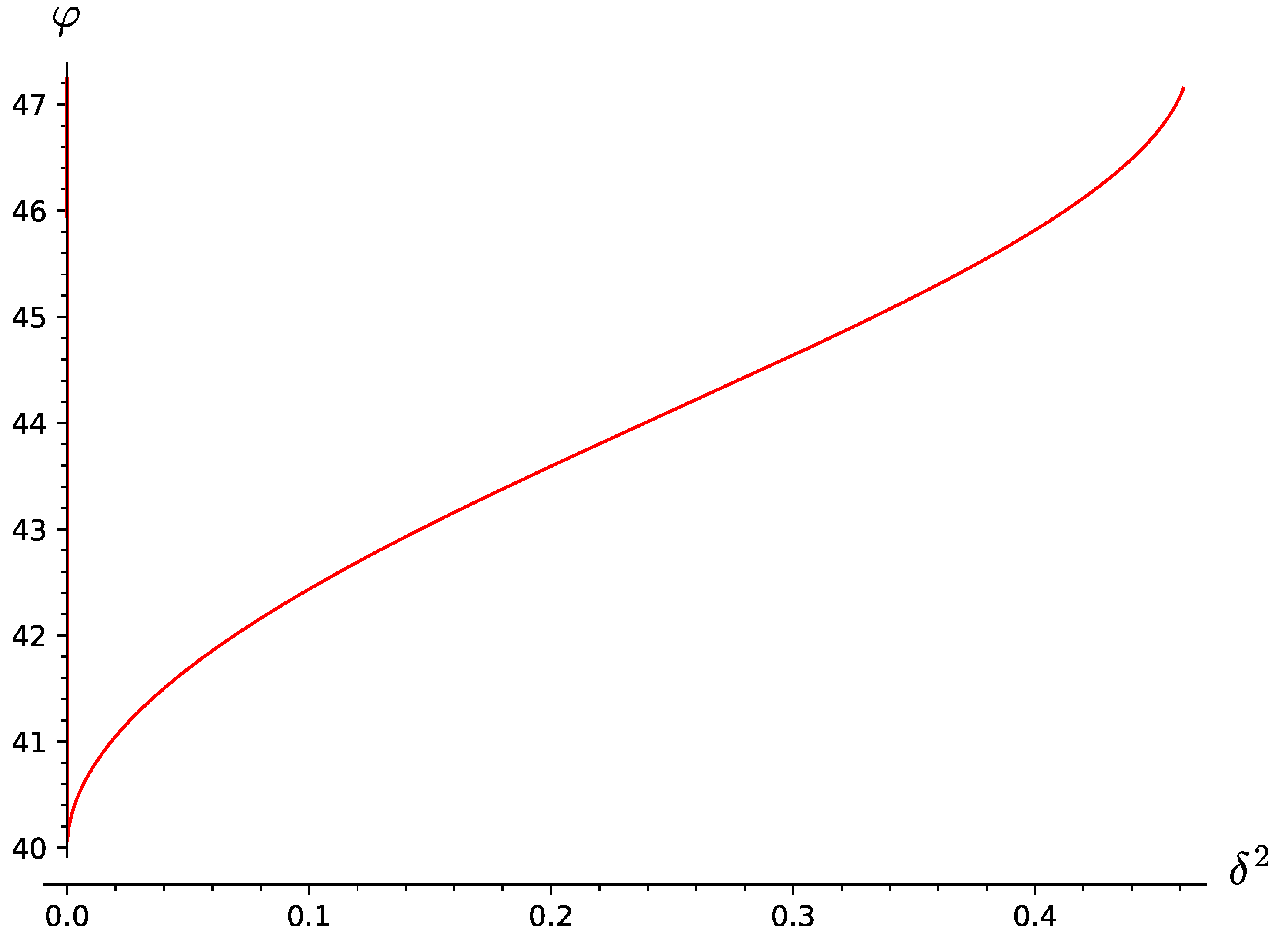
Let us analyse the mixing at δ = δ 0 = 2 3 3 . The physical states σ and f 0 ( 980 ) are defined by the states S 0 and S 8 from the following relation:
σ f 0 = cos φ sin φ sin φ cos φ S 0 S 8 ,
where the mixing angle φ is
φ = 1 2 arccos C A ( C A ) 2 + 4 B 2 .
An illustration of this mixing angle is presented in Figure 6.
The formula connecting the pure states ( u u ¯ + d d ¯ ) / 2 and s s ¯ to the physical states σ and f 0 ( 980 ) reads:
σ f 0 = cos ω sin ω sin ω cos ω s s ¯ u u ¯ + d d ¯ 2 ,
where the mixing angle ω is related to the mixing angle φ by the relation:
ω = arctan 2 φ .
It is interesting to note, that ω = ω 0 at point δ = δ 0 , where ω 0 54 . 7 47 . 5 = 7 . 2 . This very small angle corresponds to a nearly ideal mixing. Therefore, contrary to the common assumption, that f 0 ( 980 ) meson is almost pure s s ¯ state, we obtain that it is actually the σ meson which has almost pure s s ¯ state, while f 0 ( 980 ) meson is close to ( u u ¯ + d d ¯ ) / 2 state. This finding has been confirmed by the recent experimental results of the CMS [46] and ALICE [47] Collaborations.

5. Description of the Other Nonets

The flavour group S U ( N f ) is the group of global symmetry of QCD in case of equal masses of quarks with different flavours. Hence, in contrast to the gauge colour group S U C ( 3 ) , the flavour group represents an approximate symmetry. First relatively good approximation to the real case of hadron resonances is provided by the group of isotopical symmetry S U f ( 2 ) [48]. Moreover, as far as the two quarks u and d from the fundamental spinor
Ψ = u d
can be assumed massless in comparison with the hadrons’ masses, it can be supposed that the QCD symmetry group is a wider group, namely S U R ( 2 ) × S U L ( 2 ) . The spontaneous breaking of the chiral symmetry removes the degeneracy between the masses of the boson resonances multiplets with opposite parity. Corresponding to the Goldstone theorem [44,45] the representatives of the pseudoscalar multiplet with quantum numbers 0 + are massless, while for the scalar multiplet, with quantum numbers 0 + + they are massive.
Hence, in the antiquark-quark channel
2 ¯ × 2 = 3 + 1
a triplet of almost massless mesons with quantum numbers 1 ( 0 ) and a triplet of massive scalar mesons with quantum numbers 1 ( 0 + ) should exist. Here, by I G ( J P ) we denote the quantum numbers of the isotopic multiplet, where I is the eigenvalue of the isotopic spin, while G is the eigenvalue of the G -parity operator. The latter presents the product of the charge conjugation C and the rotation at 180 degrees around the second axis y in the isotopical space. The introduction of the operator of G -parity is necessary because the electrically charged components of the multiplet are not the eigenvalues of the operator of the charge conjugation C. G -parity of the isotopical multiplet is defined according to the formula G = C ( 1 ) I , where C is the charge conjugation parity of the truly neutral component of the multiplet.
From the mesons table [17] it is seen that the pion triplet ( π + , π 0 , π ) with masses m π ± 139.6 MeV, m π 0 135.0 MeV 1 and with quantum numbers 1 ( 0 ) , and also the triplet a 0 ( 980 ) of mesons ( a 0 + , a 0 0 , a 0 ) with masses m a 0 980 MeV and quantum numbers 1 ( 0 + ) really exist. The small deviation from zero of the π meson mass is defined by the Gell-Mann – Oakes – Renner relation [49]
m π 2 = u ¯ u + d ¯ d F π 2 m u + m d
and it is due to the small but nonzero current masses of quarks 2
m u + m d 10 MeV .
The quarks’ current masses, which enter the Lagrangian of the perturbation theory in QCD at small distances, are different from the constituent masses of the quarks, which appear due to spontaneous breaking of the chiral symmetry at large distances as a result of nonperturbative effects. The constituent masses constitute the dominating part of nucleons’ masses. The spontaneous chiral symmetry breaking leads also to nonzero vacuum expectations values
u ¯ u = d ¯ d ( 250 MeV ) 3
and to the constant of pion decay
F π 130.7 MeV .
The interpretation of the singlet in (31) as I = 0 requires some additional clarification. The singlet state 1 at the classical level is invariant under the phase transformations of the group U ( 1 ) . However, due to anomalies the group of chiral transformations U A ( 1 ) [50,51] is no longer a symmetry group at the quantum level. Therefore, an existence of a massless or light particles with these quantum numbers is not to be expected. Another reason, that leads to difficulties of the interpretation of the isoscalar states, is the existence of the quite light strange quark with mass of hundred MeV. The states s ¯ O s have the same quantum numbers as the singlet states ( u ¯ O u + d ¯ O d ) 2 . Hence, the physically observed meson states should be a mixture of the latter. Such a situation is realised exactly for pseudoscalar isosinglets. On the basis of the classification of the flavour group S U f ( 3 ) the physical states of the η meson with mass m η 547.9 MeV and η meson with mass m η 957.8 MeV can be presented as almost pure octet states
η η 8 = i 6 u ¯ γ 5 u + d ¯ γ 5 d 2 s ¯ γ 5 s
and singlet states
η η 0 = i 3 u ¯ γ 5 u + d ¯ γ 5 d + s ¯ γ 5 s .
We have discussed till now the well studied sector of scalar and pseudoscalar meson resonances. Let us discuss now the meson states with spin one. As far as a complete theory S U f ( 3 ) does not exist yet, we will describe only the classification of meson hadronic resonances in the channels with isovector I = 1 and isosinglet I = 0 . Due to the lightness and almost equality of u and d-quark masses and the diagonal structure of the isosinglet states, this model provides a good quantitative description of the mass spectrum (Figure 7a) and of the dynamical properties of the mesons in these channels [36].
However, this model provides only qualitative description of the states with I = 1 / 2 with strange quark because of the considerable difference between the masses of the light quarks and the strange quark. For example, the properties of the low-lying vector state K * ( 892 ) should be connected with the properties of its partner K * = K * ( 1410 ) , as in the case of light nonstrange mesons. However, quantitatively the mixing will be different and will include the strange quark mass m s .
For strange quarks even the neutral states are no longer the eigenvalues states of the charge conjugation operator C, hence the axial-vector meson A and the axial-vector meson B are described by the same quantum numbers 1 / 2 ( 1 + ) and they can mix. This way the physical states K 1 ( 1270 ) and K 1 ( 1400 ) also are a mixture of pure states K 1 A and K 1 B .
There also exist a mixing between the pions of the pseudoscalar meson nonet and a 1 -mesons of the axial-vector nonets (Figure 7b). This mixing may be removed by a renormalisation of the pion field. b 1 mesons of the axial-vector nonet have unique quantum numbers 1 + and do not mix with the other meson nonets. Maximal mixings existing between vector fields V and R (Figure 7b) form the physical vector nonets in left panels of Figs. Figure 2 and Figure 3. This leads to the following ratios among masses of the three different nonets, which should be equal to one. Using the experimental data [17] for isotriplets
R I = 1 = 2 m ρ m ρ 2 + 3 m ρ m ρ 3 m b 1 2 = 0.96 ± 0.03
and isosinglets
R I = 0 = 2 m ω m ω 2 + 3 m ω m ω 3 m h 1 2 = 1.01 ± 0.07 ,
we get good agreements.
Mass of the h 1 ( 1415 ) meson with hidden strange flavour, s s ¯ , was predicted from the relation [36]
m h 1 ( 1415 ) 2 = 2 m ϕ m ϕ 2 + 3 m ϕ m ϕ 3 = 1415 ± 13 MeV .

6. Conclusions

In this short review we discussed all nonets of the low-lying meson states. We provided their description in the framework of Nambu – Jona-Lasinio massless quark model. The scalar mesons nonet was studied in detail. Their collective meson states are described through quark-antiquark pairs, whose condensates lead simultaneously to spontaneous breaking of the chiral U R ( 3 ) × U L ( 3 ) symmetry and the flavour S U f ( 3 ) symmetry. Due to these symmetries breaking there appear constituents masses of quarks. We have calculated the mass spectrum of the scalar mesons and their mixing. This mass spectrum provides an explanation of the inverse mass hierarchy of the scalar mesons nonet, where κ and σ mesons are light states. We obtain that f 0 ( 980 ) meson is close to ( u u ¯ + d d ¯ ) / 2 state. This finding is confirmed by the recent experimental results of the CMS [46] and ALICE [47] Collaborations.
Short description of the physical properties of other meson nonets is provided. In the framework of the isotopical S U f ( 2 ) group unique mass relations among the different nonets are presented, which are in accordance with the experimental data. Using these mass relations h 1 ( 1415 ) mass was predicted and such particle with the predicted mass value was experimentally discovered [52].
It is impresive that, using just one Dirac spinor with three flavours, it is possible to describe simultaneously the six nonets of the low-lying mesons, namely 54 states. The properties of the two vector nonets which we have presented do not correspond to the wrong assumptions that the primed vector nonet is in the 2 3 S 1 state. As it has been shown in our works and also by lattice calculations [53], these states correspond to the 3 D 1 state.
The presented by us model will be completed after the explicit introduction of the current quark masses, using the flavour S U f ( 3 ) group. Such an approach, namely introduction of non-zero current quark masses, was proposed in [54].

Author Contributions

Conceptualization, M.C.; methodology, M.C.; software, E.C. and M.N.; formal analysis, M.C. and D.K.; writing—original draft preparation, D.K. and M.C..; writing—review and editing, D.K., M.C. and M.N.; visualization, E.C. All authors have read and agreed to the published version of the manuscript.

Funding

This work was partially funded by the project D01-326 04.12.2023 of the Bulgarian Ministry of Education and Science.

Institutional Review Board Statement

Not applicable.

Informed Consent Statement

Not applicable.

Acknowledgments

D.K would like to thank the organizers of the International conference New Frontiers in Physics, held in 2025, Crete, for the inspiring working atmosphere of the conference. DK acknowledges the financial support for participation in the conference by the RACIO project, a part of the National Roadmap for Research Infrastructure (2020-2027), financially coordinated by the Ministry of Education and Science of Republic of Bulgaria (agreement D01-326/04.12.2023). E.C. was partially financially supported by the project D01-326 04.12.2023 of the Bulgarian Ministry of Education and Science. M.N. acknowledges partial support by the Bulgarian National Science Fund (BNSF) under Contract No. KP-06-N98/2 from 01.12.2025.

Conflicts of Interest

The authors declare no conflict of interest.

Abbreviations

The following abbreviations are used in this manuscript:
BNG: Bogoliubov – Nambu – Goldstone
NJL: Nambu – Jona-Lasinio
QCD: Quantum Chromodynamics
GIM: Glashow – Iliopoulous – Maiani

References

  1. Nambu, Y.; Jona-Lasinio, G. Dynamical Model of Elementary Particles Based on an Analogy with Superconductivity. I. Phys. Rev. 1961, 122, 345–358. [Google Scholar] [CrossRef]
  2. Nambu, Y.; Jona-Lasinio, G. Dynamical Model of Elementary Particles Based on an Analogy with Superconductivity. II. Phys. Rev. 1961, 124, 246–254. [Google Scholar] [CrossRef]
  3. Bogoliubov, N.N. Preprint D-781; On Quasi-averages in Problems of Statistical Mechanics. (in Russian). JINR: Dubna, 1961.
  4. Bogoliubov, N.N. On the theory of superfluidity. Izv. Akad. Nauk Ser. Fiz. 1947, 11, 77–90. [Google Scholar]
  5. Bogoliubov, N.N. A New method in the theory of superconductivity. I. Sov. Phys. JETP 1958, 34(7), 41–46. [Google Scholar] [CrossRef]
  6. Bogoliubov, N.N. A New method in the theory of superconductivity. III. Sov. Phys. JETP 1958, 34(7), 51–55. [Google Scholar]
  7. Fritzsch, H.; Gell-mann, M. Current Algebra: Quarks and What Else? In Proc. of the XVI International Conference on High Energy Physics 1972; Chicago, Jackson, J. D., Roberts, A., Eds.; Volume 2, p. 135.
  8. Fritzsch, H.; Gell-mann, M.; Leutwyler, H. Advantages of the Color Octet Gluon Picture. Phys. Lett. B 1973, 47, 365–368. [Google Scholar] [CrossRef]
  9. Gross., D.J.; Wilczek, F. Ultraviolet Behavior of Nonabelian Gauge Theories. Phys. Rev. Lett. 1973, 30, 1343–1346. [Google Scholar] [CrossRef]
  10. Politzer, H.D. Reliable Perturbative Results for Strong Interactions? Phys. Rev. Lett. 1973, 30, 1346–1349. [Google Scholar] [CrossRef]
  11. Bender, C.M.; Cooper, F.; Guralnik, G.S. Path Integral Formulation of Mean Field Perturbation Theory. Annals Phys. 1977, 109, 165. [Google Scholar] [CrossRef]
  12. Tamvakis, K.; Guralnik, G.S. Renormalization of Four Fermion Theories in a Mean Field Expansion. Phys. Rev. D 1978, 18, 4551. [Google Scholar] [CrossRef]
  13. Cooper, F.; Guralnik, G.S.; Snyderman, N. Is the Fermi Theory of Weak Interactions a Yang-Mills Theory in Disguise? Phys. Rev. Lett. 1978, 40, 1620. [Google Scholar] [CrossRef]
  14. Cartan, É. Leçons sur la théorie des spineurs. In Hermann & cie; 1938. [Google Scholar]
  15. Abe, F.; Akimoto, H.; Akopian, A.; Albrow, M.G.; Amendolia, S.R.; Amidei, D.; Antos, J.; Anway-Wiese, C.; Aota, S.; Apollinari, G. Observation of Top Quark Production in p¯p Collisions. Phys. Rev. Lett. 1995, 74(14), 2626–2631. [Google Scholar] [CrossRef] [PubMed]
  16. Abachi, S.; Abbott, B.; Abolins, M.; Acharya, B.S.; Adam, I.; Adams, D.L.; Adams, M.; Ahn, S.; Aihara, H.; Alitti, J. Observation of the Top Quark. Phys. Rev. Lett. 1995, 74(14), 2632–2637. [Google Scholar] [CrossRef] [PubMed]
  17. Navas, S.; Amsler, C.; Gutsche, T.; Hanhart, C.; Hernández-Rey, J.J.; Lourenço, C.; Masoni, A.; Mikhasenko, M.; Mitchell, R.E.; Patrignani, C. Review of Particle Physics. Phys. Rev. D 2024, 110(3), 030001. [Google Scholar] [CrossRef]
  18. Hayrapetyan, A.; Makarenko, V.; Tumasyan, A.; Adam, W.; Andrejkovic, J.W.; Benato, L.; Bergauer, T.; Damanakis, K.; Dragicevic, M.; Giordano, C. Observation of a pseudoscalar excess at the top quark pair production threshold. Rep. Prog. Phys. 2025, 88, 087801. [Google Scholar] [CrossRef]
  19. The ATLAS Collaboration. Observation of a cross-section enhancement near the tt¯ production threshold in s=13 TeV pp collisions with the ATLAS detector. 2025 ATLAS-CONF-2025-008. [Google Scholar]
  20. Herb, S.W.; Hom, D.C.; Lederman, L.M.; Sens, J.C.; Snyder, H.D.; Yoh, J.K.; Appel, J.A.; Brown, B.C.; Brown, C.N.; Innes, W.R.
  21. Kobayashi, M.; Maskawa, T. CP Violation in the Renormalizable Theory of Weak Interaction. Prog. Theor. Phys. 1973, 49, 652–657. [Google Scholar] [CrossRef]
  22. Christenson, J. H.; Cronin, J. W.; Fitch, V. L.; Turlay, R. Evidence for the 2π Decay of the K20 Meson. Phys. Rev. Lett. 1964, 13(4), 138–140. [Google Scholar] [CrossRef]
  23. Glashow, S.L.; Iliopoulous, J.; Maiani, L. Weak interactions with lepton–hadron symmetry. Physical Review D 1970, 2(7), 1285–1292. [Google Scholar] [CrossRef]
  24. Gaillard, M.K.; Lee, B.W. Rare Decay Modes of the K-Mesons in Gauge Theories. Phys. Rev. D 1974, 10, 897. [Google Scholar] [CrossRef]
  25. Aubert, J.J.; Becker, U.; Biggs, P.J.; Burger, J.; Chen, M.; Everhart, G.; Goldhagen, P.; Leong, J.; McCorriston, T.; Rhoades, T.G.; et al. Experimental Observation of a Heavy Particle J. Phys. Rev. Lett. 1974, 33, 1404. [Google Scholar] [CrossRef]
  26. Augustin, J.-E.; Boyarski, A.M.; Breidenbach, M.; Bulos, F.; Dakin, J.T.; Feldman, G.J.; Fischer, G.E.; Fryberger, D.; Hanson, G.; Jean-Marie, B.; et al. Discovery of a Narrow Resonance in e+e- Annihilation. Phys. Rev. Lett. 1974, 33, 1406–1408. [Google Scholar] [CrossRef]
  27. Gell-Mann, M. A schematic model of baryons and mesons. Phys. Lett. 1964, 8, 214–215. [Google Scholar] [CrossRef]
  28. Zweig, G. Preprint CERN-TH-4011964; An SU3 model for strong interaction symmetry and its breaking.
  29. Zweig, G. Preprint CERN-TH-4121964; An SU3 model for strong interaction symmetry and its breaking. II.
  30. Englert, F.; Brout, R. Broken symmetry and the mass of gauge vector mesons. Phys. Rev. Lett. 1964, 13(9), 321–323. [Google Scholar] [CrossRef]
  31. Higgs, P. Broken symmetries and the masses of gauge bosons. Rev. Lett. 1964, 13(16), 508–509. [Google Scholar] [CrossRef]
  32. Nambu, Y. Quasiparticles and Gauge Invariance in the Theory of Superconductivity. Physical Review 1960, 117(3), 648–663. [Google Scholar] [CrossRef]
  33. Gell-Mann, M. The Eightfold Way: A Theory of strong interaction symmetry. Report CTSL-20, 1961; pp. TID–12608. [Google Scholar]
  34. Ne’eman, Y. Derivation of strong interactions from a gauge invariance. Nucl. Phys. 1961, 26(2), 222–229. [Google Scholar] [CrossRef]
  35. Han, M.Y.; Nambu, Y. Three Triplet Model with Double SU(3) Symmetry. Phys. Rev. 1965, 139, B1006–B1010. [Google Scholar] [CrossRef]
  36. Chizhov, M.V. Vector meson couplings to vector and tensor currents in extended NJL quark model. JETP Lett. 2004, 80, 73–77. [Google Scholar] [CrossRef]
  37. Jaffe, R.L. Multi-Quark Hadrons. I. The Phenomenology of Q2Q¯2 Mesons. Phys. Rev. D 1977, 15, 267. [Google Scholar] [CrossRef]
  38. Kuroda, Y.; Harada, M.; Matsuzaki, Sh.; Jido, D. Inverse Mass Hierarchy of Light Scalar Mesons Driven by Anomaly-Induced Flavor Breaking. Prog. Theor. Exp. Phys. 2020, 5, 053D02. [Google Scholar] [CrossRef]
  39. Naito, K.; Oka, M.; Takizawa, M.; Umekawa, T. UA(1) breaking effects on the light scalar meson spectrum. Prog. Theor. Phys. 2003, 109, 969–980. [Google Scholar] [CrossRef]
  40. Chizhov, M.; Chizhov, E.; Naydenov, M.; Kirilova, D. Explanation of the Mass Pattern of the Low-Lying Scalar Nonet. Symmetry 2025, 17(4), 600. [Google Scholar] [CrossRef]
  41. Bender, C.M.; Cooper, F.; Guralnik, G.S. Path Integral Formulation of Mean Field Perturbation Theory. em Annals Phys. 1977, 109, 165. [Google Scholar] [CrossRef]
  42. Tamvakis, K.; Guralnik, G.S. Renormalization of Four Fermion Theories in a Mean Field Expansion. Phys. Rev. D 1978, 18, 4551. [Google Scholar] [CrossRef]
  43. Naydenov, M.N.; Chizhov, M.V. On the Problem of Spontaneous Isotopic Symmetry Breaking in Nambu – Jona-Lasinio Models. Physics of Particles and Nuclei Letters 2020, 17(2), 120–125. [Google Scholar] [CrossRef]
  44. Goldstone, J. Field Theories with “Superconductor” Solutions. Nuovo Cimento 1961, 19(1), 154–164. [Google Scholar] [CrossRef]
  45. Goldstone, J.; Abdus, Salam; Steven, Weinberg. Broken Symmetries. Physical Review 1962, 127(3), 965–970. [Google Scholar] [CrossRef]
  46. Hayrapetyan, A.; Tumasyan, A.; Adam, W.; Andrejkovic, J. W.; Bergauer, T.; Chatterjee, S.; Damanakis, K.; Dragicevic, M.; Hussain, P. S.; Jeitler, M. Elliptic anisotropy measurement of the f0(980) hadron in proton-lead collisions and evidence for its quark-antiquark composition. Nature Commun. 2025, 16(1), 7990. [Google Scholar]
  47. Abualrob, I.J.; Acharya, S.; Aglieri Rinella, G.; Aglietta, L.; Agnello, M.; Agrawal, N.; Ahammed, Z.; Ahmad, S.; Ahuja, I.; Akbar, ZUL. at al. "Multiplicity dependence of f0(980) production in pp collisions at s=13 TeV". arXiv [nucl-ex]. arXiv:2507.19347.
  48. Heisenberg, W. On the structure of atomic nuclei. Z. Phys. 1932, 77, 1–11. [Google Scholar] [CrossRef]
  49. Gell-Mann, M.; Oakes, R.J.; Renner. Behavior of current divergences under SU(3) x SU(3). Phys. Rev. 1968, 175, 2195–2199. [Google Scholar] [CrossRef]
  50. Adler, S.L. Axial vector vertex in spinor electrodynamics. Phys. Rev. 1969, 177, 2426–2438. [Google Scholar] [CrossRef]
  51. Bell, J.S.; Jackiw, R. A PCAC puzzle: π0γγ in the σ model. Nuovo Cim.A 1969, 60, 47–61. [Google Scholar] [CrossRef]
  52. Ablikim, M.; Achasov, M. N.; Ahmed, S.; Albrecht, M.; Amoroso, A.; An, F. F.; An, Q.; Bai, J. Z.; Bai, Y.; Bakina, O.; et al. Observation of h1(1380) in the J/ψηKK¯π Decay. Phys. Rev. D 2018, 98(7), 072005. [Google Scholar] [CrossRef]
  53. Rohrhofer, C.; Pak, M.; Glozman; Ya, L. Angular momentum content of the ρ(1450) from chiral lattice fermions. arXiv [hep-lat. 2016, arXiv:1603.04665. [Google Scholar]
  54. Chizhov, M.V.; Naydenov, M.N. Mass prediction for the last discovered member of the axial-vector nonet with quantum numbers JPC=1+-. JETP Lett. 2020, 112(3), 133–137. [Google Scholar] [CrossRef]
1
The difference between masses of the charged and neutral pions is due to the difference of the masses of u and d quarks and the electromagnetic interactions.
2
As far as the quark masses depend on the scale of their determination, here we present their values at 1 GeV.
Figure 4. (a) Radiative correction to self-energy parts. (b) Radiative correction to self-interactions.
Figure 4. (a) Radiative correction to self-energy parts. (b) Radiative correction to self-interactions.
Preprints 195553 g004
Figure 5. The reduced squares of masses of σ , f 0 ( 980 ) and a 0 ( 980 ) mesons depending on δ 2 (from [40]).
Figure 5. The reduced squares of masses of σ , f 0 ( 980 ) and a 0 ( 980 ) mesons depending on δ 2 (from [40]).
Preprints 195553 g005
Figure 6. The figure presents the mixing angle φ corresponding to the solution for the physical case (from [40]).
Figure 6. The figure presents the mixing angle φ corresponding to the solution for the physical case (from [40]).
Preprints 195553 g006
Figure 7. Contributions of S 0 vacuum expectation values to the mass terms (a), mixing between vector mesons and between pseudoscalar and axial-vector mesons (b).
Figure 7. Contributions of S 0 vacuum expectation values to the mass terms (a), mixing between vector mesons and between pseudoscalar and axial-vector mesons (b).
Preprints 195553 g007
Table 1. Quantum numbers of singlet flavour states of meson nonets.
Table 1. Quantum numbers of singlet flavour states of meson nonets.
Ψ ¯ O Ψ Ψ ¯ Ψ S Ψ ¯ γ 5 Ψ P Ψ ¯ γ μ Ψ V Ψ ¯ γ μ γ 5 Ψ A Ψ ¯ σ 0 i Ψ R Ψ ¯ σ i j Ψ B
]2* J P C 0 + + 0 + 1 1 + + 1 1 +
* Here greek index μ = 0 , 1 , 2 , 3 and latin indexes i , j = 1 , 2 , 3 .
Disclaimer/Publisher’s Note: The statements, opinions and data contained in all publications are solely those of the individual author(s) and contributor(s) and not of MDPI and/or the editor(s). MDPI and/or the editor(s) disclaim responsibility for any injury to people or property resulting from any ideas, methods, instructions or products referred to in the content.
Copyright: This open access article is published under a Creative Commons CC BY 4.0 license, which permit the free download, distribution, and reuse, provided that the author and preprint are cited in any reuse.
Prerpints.org logo

Preprints.org is a free preprint server supported by MDPI in Basel, Switzerland.

Subscribe

Disclaimer

Terms of Use

Privacy Policy

Privacy Settings

© 2026 MDPI (Basel, Switzerland) unless otherwise stated