Preprint
Article

This version is not peer-reviewed.

Explanation of the Mass Pattern of the Low-Lying Scalar Nonet

A peer-reviewed article of this preprint also exists.

Submitted:

28 March 2025

Posted:

31 March 2025

You are already at the latest version

Abstract
The aim of this work is to propose an explanation of the inverse mass hierarchy of the low-lying nonet of the scalar mesons in the framework of the massless Nambu – Jona-Lasinio UR(3)×UL(3) quark model. The proposed explanation is based on symmetry principles. The collective meson states are described via quark-antiquark pairs, which condensates lead simultaneously to spontaneous breaking of the chiral and the flavour symmetry. It is shown that due to the flavour symmetry breaking two iso-doublets of K0^*(700) mesons play the role of Goldstone bosons. It is also proven that there exists a solution with degenerate masses of the a0(980) and f0(980) mesons and a zero mass of the f0(500) meson.
Keywords: 
;  ;  

1. Introduction

The symmetries and the symmetry breaking have a fundamental role in Physics. It is known that spontaneous symmetry breaking of the chiral S U R ( 2 ) × S U L ( 2 ) symmetry leads to massless Goldstone bosons, which role is played by the pions. In case of the spontaneous symmetry breaking of the U f ( 3 ) flavour symmetry K 0 * ( 700 ) mesons play the role of massless Goldstone bosons. Futher on in this article we will call these bosons Bogoliubov – Nambu – Goldstone (BNG) bosons to highlight the legacy of Bogoliubov [1,2].
In this work we will consider simultaneous chiral and flavour spontaneous symmetry breaking and their important role for the explanation of the mass spectrum of the low-lying scalar mesons.
The pions, consisting of quark-antiquark pairs ( q q ¯ ), have a very small mass in comparison with the other hadronic states. The smallness of pion mass would have been a problem of their constituent quark models, however, it is well known that the small mass of the pseudoscalar pions is explained by the mechanism of spontaneous breaking of the chiral S U R ( 2 ) × S U L ( 2 ) symmetry [3]. As a result of that symmetry breaking the pions play the role of massless BNG bosons [4,5].
There exists another problem connected with the mass of low-lying scalar mesons, namely the explanation of the inverse hierarchy mass in the low-lying scalar nonet. The constituent quark models, describing the mesons as quark-antiquark pairs could not explain this problem. Therefore, one of the first hypothesis for explanation of the inverse hierarchy was the work by Jaffe [6] proposing diquark-antidiquark structure ( q q q ¯ q ¯ ) for the scalar mesons. Another explanation, which allows to preserve the quark-antiquark structure of scalar mesons, see [7], uses the U A ( 1 ) anomaly term in dynamical chiral symmetry breaking of chiral effective theories. However, while this mechanism explains the difference between lowest-lying scalar meson f 0 ( 500 ) (or σ ) and a 0 ( 980 ) , it cannot explain the mass of the K 0 * ( 700 ) (or κ ) meson [8].
In this paper we propose an alternative explanation of the smallness of the mass of the K 0 * ( 700 ) meson. It is based on the well-known mechanism of spontaneous symmetry breaking of the U f ( 3 ) flavour symmetry to S U f ( 2 ) isotopic symmetry. As a result of this symmetry breaking K 0 * ( 700 ) mesons with isospin I = 1 / 2 play the role of massless BNG bosons. According to us this is a natural explanation of the small masses of the K 0 * ( 700 ) mesons, similar to the explanation of the pion small masses. Note that the S U f ( 2 ) isotopic symmetry cannot be spontaneously broken, as shown in [9], i.e., there exists isotopic symmetry in nature.
In Section 2 we introduce a model of self-interaction of scalar quark currents, analogous to the Nambu – Jona-Lasinio (NJL) model [10,11]. We present a quantisation of this model and derive the effective potential for the scalar mesons nonet. In Section 3 we present the minimisation of this effective potential and we obtain the mass states of the scalar mesons. In the Conclusion we list the basic results and conclusions of this work.

2. The Model

Let us consider U R ( 3 ) × U L ( 3 ) chiral self-interaction of the scalar quark currents:
L = i Ψ ¯ / Ψ + G 0 2 Ψ ¯ Ψ 2 + G ˜ 0 2 a = 1 8 Ψ ¯ λ a Ψ 2 ,
where, Ψ = ( u d s ) T is the triplet of massless color quarks1, while λ a ( 1 , . . . , 8 ) are the Gell-Mann matrices. Here, G 0 and G ˜ 0 are positive constants of the self-interaction of the singlet state quark scalar current and the octet states of the quark scalar currents, correspondingly, and both have a dimension [ m a s s ] 2 . We consider massless quarks, which will obtain masses due to spontaneous symmetry breaking.
It is obvious that the quantisation of this Lagrangian in perturbation theory on the dimensional constants G 0 and G ˜ 0 will result into nonrenormalisable theory. Therefore, we will use the linearisation method of this Lagrangian developed in [12,13]. The linearisation of the Lagrangian (eq. 1) leads to the following equivalent on the classical level Lagrangian:
L = i Ψ ¯ / Ψ + g 0 Ψ ¯ Ψ S 0 g 0 2 2 G 0 S 0 2 + a = 1 8 g a Ψ ¯ λ a Ψ S a g a 2 2 G ˜ 0 S a 2
where we have introduced the auxiliary fields
S 0 = G 0 g 0 Ψ ¯ Ψ and S a = G ˜ 0 g a Ψ ¯ λ a Ψ ,
which will play the role of collective excitation states of the corresponding currents. Here, g 0 and g a are the dimensionless Yukawa coupling constants.
All the collective modes become dynamical as a result of the self-energy quantum corrections from fermion loops (Figure 1a).
Let us consider the self-energy quantum corrections to the scalar field S 0 :
Π 00 ( q ) = i g 0 2 N C Tr 1 d 4 p ( 2 π ) 4 Tr p / m 0 1 p / q / m 0 1 = 12 i g 0 2 N C d 4 p ( 2 π ) 4 1 p 2 m 0 2 6 i g 0 2 N C d 4 p ( 2 π ) 4 1 p 2 m 0 2 2 q 2 + finite terms O ( q 4 ) = 12 g 0 2 N C I 2 + 6 g 0 2 N C I 0 q 2 + finite terms O ( q 4 ) ,
and to the scalar fields S a
Π a b ( q ) = i g a g b N C Tr λ a λ b d 4 p ( 2 π ) 4 Tr p / m 0 1 p / q / m 0 1 = 8 i g a 2 N C δ a b d 4 p ( 2 π ) 4 1 p 2 m 0 2 4 i g a 2 N C δ a b d 4 p ( 2 π ) 4 1 p 2 m 0 2 2 q 2 + finite terms O ( q 4 ) = 8 g a 2 N C I 2 δ a b + 4 g a 2 N C I 0 δ a b q 2 + finite terms O ( q 4 ) ,
where p is the internal and q is the external momentum, N C denotes the number of colors, and
I 2 i d 4 p ( 2 π ) 4 1 p 2 m 0 2 = d 4 p E ( 2 π ) 4 1 p E 2 + m 0 2 > 0
is the quadratically divergent integral, while
I 0 i d 4 p ( 2 π ) 4 1 p 2 m 0 2 2 = d 4 p E ( 2 π ) 4 1 p E 2 + m 0 2 2 > 0
is a logarithmically divergent integral, which are both positive in Euclidian momentum space.
Here we have introduced the small current mass m 0 for the quark, which will help to avoid the infrared divergences in the denominator and which will be neglected in the numerator. This kind of quark mass introduction explicitly breaks the chiral symmetry and is called soft symmetry breaking. Such symmetry breaking does not cause extra ultraviolet divergences in the scalar particles masses. Due to the dimensionless of the Yukawa coupling constants g 0 and g a in the four dimensional space there exist only two types of divergent integrals (6) and (7). The ultraviolet divergences in (6) and (7) are removed using one of the known regularisation methods.
The first terms in the last lines of Equations (4) and (5) represent the corrections to the mass terms of the scalar fields S 0 : μ 2 = g 0 2 / G 0 12 g 0 2 N C I 2 and S a : μ ˜ 2 = g a 2 / G ˜ 0 8 g a 2 N C I 2 . The second terms represent the kinetic parts of the scalar fields. For a correct normalisation of the scalar fields wave functions the following requirements should be fulfilled:
6 g 0 2 N C I 0 = 4 g a 2 N C I 0 = 1 .
Due to the dynamical origin of the kinetic terms all the interactions in the NJL model are descried by a single dimensionless coupling constant
g g 0 = 2 / 3 g a .
Another essential point of the NJL model is the generation of the self-interactions of the scalar fields, which self-interactions lead to a spontaneous dynamical breaking of the chiral symmetry. Thus, at a quantum level, due to the radiative corrections (Figure 1b) in the effective Lagrangian local terms appear for the self-interaction of the scalar mesons with zero external momentum and corresponding symmetry factors:
0000 ( 0 ) = i 4 g 0 4 N C Tr 1 = 3 g 0 4 N C I 0 + O ( m 0 2 ) 1 2 g 2 ;
00 a a ( 0 ) = 3 i 2 g 0 2 g a 2 N C Tr λ a 2 = 12 g 0 2 g a 2 N C I 0 + O ( m 0 2 ) 3 g 2 ;
0 a a b ( 0 ) = 3 i g 0 g a 2 g b N C Tr λ a 2 λ b = 12 g 0 g a 2 g b N C I 0 d a a b + O ( m 0 2 ) 3 3 2 g 2 , for a = 4 , 5 and b = 3 ; 3 3 2 g 2 , for a = 6 , 7 and b = 3 ; 3 2 g 2 , for a = 1 , 2 , 3 and b = 8 ; 3 2 g 2 , for a = 4 , 5 , 6 , 7 and b = 8 ;
0888 ( 0 ) = i g 0 g 8 3 N C Tr λ 8 3 = 8 3 g 0 g 8 3 N C I 0 + O ( m 0 2 ) 2 g 2 ;
0 a b c ( 0 ) = 3 i g 0 g a g b g c N C Tr λ a { λ b , λ c } = 48 g 0 g a g b g c N C I 0 d a b c + O ( m 0 2 ) 6 6 g 2 d a b c ;
a a a a ( 0 ) = i 4 g a 4 N C Tr λ a 4 = 2 g a 4 N C I 0 + O ( m 0 2 ) 3 4 g 2 ;
a a b b ( 0 ) = i 2 g a 2 g b 2 N C Tr λ a 2 λ b 2 + λ a λ b { λ a , λ b } = 4 g a 2 g b 2 N C I 0 + O ( m 0 2 ) 3 2 g 2 ;
Here, d a b c are totally symmetric structure constants of s u ( 3 ) algebra, where the indices a, b and c obtain different values non equal to each others, and the integral on the internal momentum p
= d 4 p 2 π 4 Tr p / m 0 1 p / m 0 1 p / m 0 1 p / m 0 1
comes from the fermionic loop in Figure 1b.
The last expressions (10, 11, 12, 13, 14, 15, 16) were obtained using the normalisation condition (8), the relation between coupling constants (9) and neglecting the small current quark mass m 0 , which was introduced only to remove infrared divergencies. The normalisation condition (8) requires that the leading term in the effective Lagrangian consists only of the divergent terms of the diagrams with zero external momentum [14], depicted in Figure 1b.
Thus, the effective potential reads:
V eff = μ 2 2 S 0 2 + μ ˜ 2 2 a = 1 8 S a 2 + g 2 2 S 0 4 + 3 g 2 S 0 2 a = 1 8 S a 2 + 3 g 2 4 a = 1 8 S a 2 2 + 3 3 2 g 2 S 0 S 3 S 4 2 + S 5 2 S 6 2 S 7 2 2 g 2 S 0 S 8 3 + 3 2 g 2 S 0 S 8 S 1 2 + S 2 2 + S 3 2 S 4 2 + S 5 2 + S 6 2 + S 7 2 2 + 3 6 g 2 S 0 S 1 S 4 S 6 + S 1 S 5 S 7 S 2 S 4 S 7 + S 2 S 5 S 6 .
The advantage of this potential is that it depends only on one dimensionless constant g 2 and two dimensional parameters of the mass: μ 2 and μ ˜ 2 . This allows to find exact solutions of spontaneous symmetry breaking and the mass spectrum of the scalar mesons, which will be presented in the next section.

3. Symmetry Breaking and Mass Spectrum of Scalar Mesons

Due to the spontaneous symmetry breaking the scalar fields obtain non-zero vacuum expectation values. The physical vacuum must conserve the electric charge and the quark flavour. Therefore, only the scalar fields S 0 , S 3 and S 8 , which interact with the diagonal combinations of quark-antiquark flavours, can have non-zero vacuum expectation values. In order to find the minimum of the effective potential (18), we will differentiate the potential only on these degrees of freedom. The minimisation leads to the following system of equations:
V eff S 0 | S 3 = S 3 S 8 = S 8 S 0 = S 0 = μ 2 S 0 + 2 g 2 S 0 3 + 6 g 2 S 0 S 3 2 + S 8 2 2 g 2 S 8 3 + 3 2 g 2 S 3 2 S 8 = 0 , V eff S 3 | S 3 = S 3 S 8 = S 8 S 0 = S 0 = μ ˜ 2 + 3 g 2 2 S 0 2 + S 3 2 + S 8 2 + 2 2 S 0 S 8 S 3 = 0 , V eff S 8 | S 3 = S 3 S 8 = S 8 S 0 = S 0 = μ ˜ 2 S 8 + 3 g 2 2 S 0 2 + S 3 2 + S 8 2 2 S 0 S 8 S 8 + 3 2 g 2 S 0 S 3 2 = 0 .
Note, that for a = 1 , 2 , 4 , 5 , 6 , 7 : S a = 0 due to neutrality of vacuum expectation values. It has also been shown in [9], that S U f ( 2 ) group cannot be spontaneously broken and S 3 = 0 is the right solution of the system (19), while S 0 0 and S 8 0 acquire non-zero vacuum expectation values.
The spontaneous symmetry breaking is possible only at strong coupling constants G 0 and G ˜ 0 , when the massive parameters have negative values, i.e., μ 2 < 0 and μ ˜ 2 < 0 . To avoid the irrational coefficients and the dimensional parameters in (19), we introduce the dimensionless variables x = 3 2 g S 0 / μ ˜ 2 , z = 3 g S 8 / μ ˜ 2 and r 2 = μ 2 / μ ˜ 2 . Then the constituent quark masses can be obtained from the following relations:
m u = m d = μ ˜ 2 18 ( x + z ) ,
m s = μ ˜ 2 18 ( x 2 z ) .
The first and the third equations of the system (19) in the new dimensionless variables read:
x 2 + 6 z 2 2 z 3 x = 9 r 2 , x 2 x z + z 2 = 3 .
Before solving this system, let us find first the square of the masses of the scalar meson isotriplet a 0 ± ( 980 ) = ( S 1 i S 2 ) / 2 , a 0 0 ( 980 ) = S 3 :
M i 2 = 2 V eff S i 2 | S 0 = S 0 S 8 = S 8 = 9 2 g 2 S 0 S 8 = ( μ ˜ 2 ) x z , where i = 1 , 2 , 3 .
This result shows that for non negative square masses the vacuum expectation values of S 0 and S 8 should have the same signs. We should note that the solutions of the system (22) are invariant with respect to simultaneous sign changing of the vacuum expectation values: x x and z z . Therefore, for definiteness, we will search solutions for positive vacuum expectation values.
The solutions of the second equation of the system (22) are:
z ± = x ± 3 ( 4 x 2 ) 2 .
Substituting these solutions into the first equation of the system (22) the following expression is obtained:
± 4 x 2 x 2 1 = 3 a x , where a = r 2 1 .
In order to solve this equation analytically it is necessary to square its right and left hand sides. Thus, using the substitution x 2 = t , a cubic equation follows:
4 9 t + 6 t 2 t 3 = 3 a 2 t .
The solutions of this equation are illustrated in Figure 2, where t 1 = 2 2 6 3 10 3 and t 0 = 1 + 3 .
It is obvious from Figure 2, that three real roots exist for 0 < a 2 < a 0 2 , where a 0 2 = 2 3 3 . Vice versa, for a 2 > a 0 2 only one real root exists. For a 2 = 0 and a 2 = a 0 2 we obtain only two real roots. From Equation (25) it follows that x 2 4 .
Let us describe all the exact solutions of Equation (26) dividing them into three intervals, such that within each interval one single solution exists. The first case corresponds to the interval 0 < x 2 1 . This interval consists of two subintervals, namely 0 < x 2 t 1 and t 1 x 2 1 . In the first subinterval the solution with one real root for a 2 a 0 2 is:
x 2 = 2 3 a 2 1 + Q 3 3 a 2 1 Q 3 , where Q = a 2 ( a 4 + 6 a 2 3 ) .
In the other subinterval, the solution for 0 a 2 a 0 2 reads:
x 2 = 2 + 2 1 a 2 cos 1 3 arccos 1 3 a 2 ( 1 a 2 ) 3 + 2 π 3 .
This solution corresponds to one of the three real roots of Equation (26).
In the second case, corresponding to the interval 1 x 2 t 0 , the solution for 0 a 2 a 0 2 reads:
x 2 = 2 + 2 1 a 2 cos 1 3 arccos 1 3 a 2 ( 1 a 2 ) 3 2 π 3 .
In the third case, corresponding to the interval t 0 x 2 4 , the solution for 0 a 2 a 0 2 reads:
x 2 = 2 + 2 1 a 2 cos 1 3 arccos 1 3 a 2 ( 1 a 2 ) 3 .
Let us now calculate all the masses of the scalar meson nonet. We have already done this for the isotriplet a 0 ( 980 ) (23). The squares of the masses of the scalar mesons κ with isospin I = 1 / 2 : κ ± = ( S 4 i S 5 ) / 2 , κ 0 = ( S 6 i S 7 ) / 2 , κ ¯ 0 = ( S 6 + i S 7 ) / 2
M s 2 = 2 V eff S s 2 | S 0 = S 0 S 8 = S 8 = μ ˜ 2 + 3 g 2 2 S 0 2 2 S 0 S 8 + S 8 2 = 0 ,
are equal to zero, where s = 4 , 5 , 6 , 7 and the last equality follows from the third equation of the system (19) with S 3 = 0 . The fact that the squares of the masses are equal to zero for these states is a direct consequence of the Goldstone’s theorem [4,5].
Now let us calculate the squares of the masses of the isosinglet states with isospin I = 0 , S 0 and S 8 :
M 0 2 = 2 V eff S 0 2 | S 0 = S 0 S 8 = S 8 = μ 2 + 6 g 2 S 0 2 + S 8 2 = ( μ ˜ 2 ) 2 9 x 2 + z 3 x ,
M 8 2 = 2 V eff S 8 2 | S 0 = S 0 S 8 = S 8 = μ ˜ 2 + 3 g 2 2 S 0 2 2 2 S 0 S 8 + 3 S 8 2 = ( μ ˜ 2 ) z 3 2 z x ,
M 08 2 = 2 V eff S 0 S 8 | S 0 = S 0 S 8 = S 8 = 3 g 2 4 S 0 2 2 S 8 S 8 = ( μ ˜ 2 ) 2 z 3 2 x z 0 .
From the last equation it follows that there exists a non-trivial mixing between these states. This can be descried by the non-diagonal matrix:
M I = 0 2 = ( μ ˜ 2 ) A B B C ,
where A = 2 9 x 2 + z 3 x , B = 2 3 z 2 x z , C = 1 3 z 2 z x The diagonalisation of this matrix leads to two eigenvalues:
M σ 2 = ( μ ˜ 2 ) A + C ( A C ) 2 + 4 B 2 2 ,
M f 0 ( 980 ) 2 = ( μ ˜ 2 ) A + C + ( A C ) 2 + 4 B 2 2 .
They correspond to the squares of the masses of the physical states σ and f 0 ( 980 ) .
Let us analyse the obtained solutions (27, 28, 29, 30), keeping in mind that the squares of masses of σ , f 0 ( 980 ) and a 0 ( 980 ) mesons should be non-negative. In the first case, the solutions (27, 28), are illustrated in Figure 3. The left panel of the figure presents the solutions of Equation (24). From the panel it is obvious that only the solution z + is positive. For positive x this leads to positive masses of the scalar isotriplet a 0 ( 980 ) . The right panel presents the reduced squares of the masses of the meson isotriplet a 0 ( 980 ) and the two isosinglets, σ and f 0 ( 980 ) . Thus, it is seen from the right panel that this case does not correspond to physical masses, due to the unphysical pattern M a 0 ( 980 ) < M σ < M f 0 ( 980 ) .
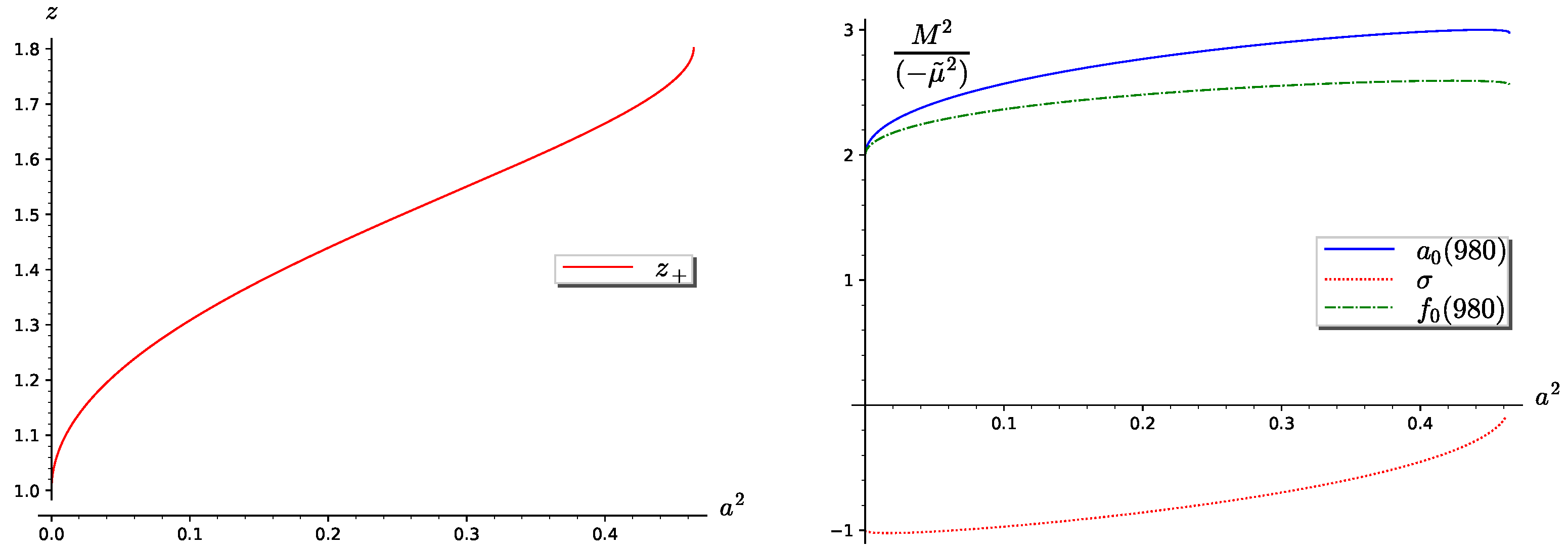
The second case, solution (29), is illustrated in Figure 4. The left panel of the figure presents the solutions of Equation (24). Again, only solution z + is positive. The right panel presents the reduced squares of the masses of the meson isotriplet and the two isosinglets. This result is more attractive from physical point of view. Namely, for a 2 a 0 2 the masses of the isotriplet a 0 ( 980 ) and isosinglet f 0 ( 980 ) are almost degenerate and heavy, while the σ meson mass tends to zero, and it equals zero for a 2 = a 0 2 . From Equation (25) it follows that for the case z + > 0 the parameter a is positive: a > 0 . So, for the second case the mass ratio μ 2 / μ ˜ 2 = 1 + a > 1 . This mass ratio depends on the initial coupling constants in the Lagrangian (1) and means, that G 0 is greater than G ˜ 0 .
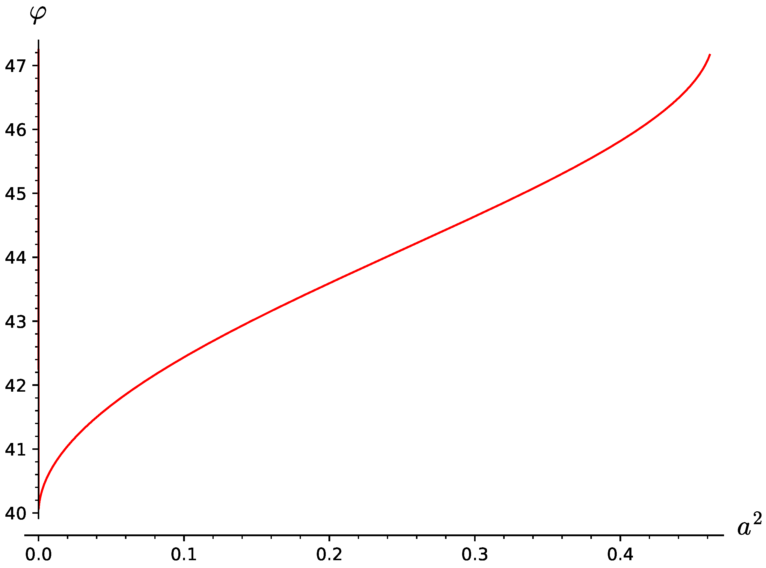
Let us analyse the mixing at a = a 0 = 2 3 3 . The physical states σ and f 0 ( 980 ) are defined by the states S 0 and S 8 from the following relation:
σ f 0 = cos φ sin φ sin φ cos φ S 0 S 8 ,
where the mixing angle φ is
φ = 1 2 arccos C A ( C A ) 2 + 4 B 2 .
The corresponding illustration of this mixing angle is presented in Figure 5.
The formula connecting the pure states ( u u ¯ + d d ¯ ) / 2 and s s ¯ to the physical states σ and f 0 ( 980 ) reads:
σ f 0 = cos ω sin ω sin ω cos ω s s ¯ u u ¯ + d d ¯ 2 ,
where the mixing angle ω is related to the mixing angle φ by the relation:
ω = arctan 2 φ .
It is interesting to note, that at point a = a 0 ω = ω 0 , where ω 0 54 . 7 47 . 5 = 7 . 2 . This very small angle corresponds to a nearly ideal mixing. However, contrary to the common assumption, that f 0 ( 980 ) meson is almost pure s s ¯ state, we obtain that actually it is the σ meson which has almost pure s s ¯ state, while f 0 ( 980 ) meson is close to ( u u ¯ + d d ¯ ) / 2 state.
In the third case, solution (30), both the solutions z + and z can be positive. Therefore, we will consider separately both cases. Figure 6 presents the solution z + , while in Figure 7 z solution is presented. The solution z is nonnegative for 0 a 2 a 1 2 = ( 2 / 3 ) 2 .
However, as it is seen from the right panels of these figures, the square of the mass of the σ meson is negative in the whole range of variation of parameter a 2 , except of point a 2 = a 0 2 in Figure 6 and point a 2 = a 1 2 in Figure 7, at which the mass of the σ meson is zero. The first point is included in the second case, as intermediate point between the second and the third cases, and already have been considered as physical solution, while at the second point in the right panel of Figure 7 the mass of a 0 ( 980 ) meson is also zero, which does not correspond to a physical case. Negative values of the mass of the σ meson do not correspond to the minimum of the potential.
In conclusion, only the second case, illustrated in Figure 4, corresponds to a physical solution.

4. Conclusions and Discussion

In this article we propose an explanation of the inverted mass hierarchy of the low-lying nonet of the scalar mesons. Such type of explanation is proposed for a first time in literature. The explanation is provided in the framework of quark-antiquark NJL model. In particular, the chiral symmetry U R ( 3 ) × U L ( 3 ) is broken to U V ( 3 ) , which on its turn is broken simultaneously to S U ( 2 ) . The latter type of spontaneous symmetry breaking has not been considered before. Remarkably, this type of symmetry breaking leads to the appearance of BNG bosons, which results into zero masses of the κ mesons. Moreover, our model suggests also a zero mass for the σ meson. We have also determined that the σ meson state consists almost completely of s s ¯ quark combination. In previous studies it was assumed that the σ meson consists predominantly of light quarks. We have also shown f 0 ( 980 ) consists predominantly of light quarks, contrary to the previous assumptions that it consists mainly of strange quarks. Thus, the experimentally observed decay of f 0 ( 980 ) to two pions is nicely described by our model.
Future analysis should consider the realistic case of non-zero current masses. In order to explain the real mass spectrum it is necessary to introduce explicit breaking of S U ( 3 ) flavour symmetry due to non-zero current quark masses. The method for introduction of heavy current mass of the strange quark has been developed in the framework of the chiral model U ( 1 ) with a spontaneous symmetry breaking [15]. The results obtained in this work confirmed the predicted in ref. [16] mass value of the h 1 ( 1415 ) meson. This meson was experimentally discovered 15 years later [17] exactly with the predicted mass value. Such analysis will be provided elsewhere. Here we want only to note that during the U R ( 3 ) × U L ( 3 ) symmetry breaking besides pseudoscalar pions, K mesons, which contain a strange quark, obtain zero mass, as well.
It is known that the account for the current quark masses, in the case of dominant strange quark mass, leads to a real mass of the pseudoscalar K mesons of the order of 500 MeV. We expect that similarly to the K mesons case, σ and κ mesons, which contain strange quarks, will obtain masses of the order of K mesons.

Author Contributions

Conceptualization, M.C.; methodology, M.C.; software, E.C. and M.N.; formal analysis, D.K. and E.C.; writing – original draft preparation, D.K. and M.C.; writing – review and editing, D.K. and M.C.; visualization, E.C. and M.N.. All authors have read and agreed to the published version of the manuscript.

Funding

This work was partially funded by the project D01-326 04.12.2023 of the Bulgarian Ministry of Education and Science.

Institutional Review Board Statement

Not applicable.

Informed Consent Statement

Not applicable.

Acknowledgments

E.C. was partially financially supported by the project D01-326 04.12.2023 of the Bulgarian Ministry of Education and Science. M.N. acknowledges partial support within the program FNI-SU/80-10-190 and by the Bulgarian Ministry of Education and Science under the National Program Young Scientists and Posdoctoral Students – 2. The research of D.K. was carried out with the help of infrastructure purchased under the National Roadmap for Scientific Infrastructure, financially coordinated by the Ministry of Education and Science of the Republic of Bulgaria (agreement D01-326/04.12.2023).

Conflicts of Interest

The authors declare no conflict of interest.

Abbreviations

The following abbreviations are used in this manuscript:
BNG: Bogoliubov – Nambu – Goldstone
NJL: Nambu – Jona-Lasinio

References

  1. Bogoliubov, N.N. "A New method in the theory of superconductivity. I". Sov. Phys. JETP 1958 34(7) 41–46.
  2. Bogoliubov, N.N. "A New method in the theory of superconductivity. III". Sov. Phys. JETP 1958 34 (7) 51–55.
  3. Nambu, Y. "Quasiparticles and Gauge Invariance in the Theory of Superconductivity". Physical Review 1960, 117(3), 648–663. [Google Scholar] [CrossRef]
  4. Goldstone, J. "Field Theories with “Superconductor” Solutions". Nuovo Cimento 1961, 19(1), 154–164. [Google Scholar] [CrossRef]
  5. Goldstone J., Salam Abdus, Weinberg Steven. "Broken Symmetries". Physical Review 1962, 127 (3), 965–970.
  6. Jaffe, R.L. "Multi-Quark Hadrons. I. The Phenomenology of Q2Q¯2 Mesons". Phys. Rev. D 1977, 15, 267. [Google Scholar] [CrossRef]
  7. Kuroda, Y. , Harada M., Matsuzaki Sh., Jido D. "Inverse Mass Hierarchy of Light Scalar Mesons Driven by Anomaly-Induced Flavor Breaking". Prog. Theor. Exp. Phys. 2020, 5, 053D02. [Google Scholar] [CrossRef]
  8. Naito, K. , Oka M., Takizawa M., Umekawa T. "UA(1) breaking effects on the light scalar meson spectrum". Prog. Theor. Phys. 2003, 109, 969–980. [Google Scholar] [CrossRef]
  9. Naydenov, M.N. , Chizhov M.V. "On the Problem of Spontaneous Isotopic Symmetry Breaking in Nambu – Jona-Lasinio Models". Physics of Particles and Nuclei Letters 2020, 17(2), 120–125. [Google Scholar] [CrossRef]
  10. Nambu Y., Jona-Lasinio G. "Dynamical Model of Elementary Particles Based on an Analogy with Superconductivity. I". Phys. Rev. 1961, 122, 345–358.
  11. Nambu Y., Jona-Lasinio G. "Dynamical Model of Elementary Particles Based on an Analogy with Superconductivity. II". Phys. Rev. 1961, 124, 246–254.
  12. Bender C.M., Cooper F., Guralnik G.S. "Path Integral Formulation of Mean Field Perturbation Theory." em Annals Phys. 1977, 109, 165.
  13. Tamvakis K., Guralnik G.S. "Renormalization of Four Fermion Theories in a Mean Field Expansion." Phys. Rev. D 1978, 18, 4551.
  14. Eguchi, T. "A New Approach to Collective Phenomena in Superconductivity Models. " Phys. Rev. D 1976, 14, 2755. [Google Scholar] [CrossRef]
  15. Chizhov M.V., Naydenov M.N. "Mass prediction for the last discovered member of the axial-vector nonet with quantum numbers JPC=1+-." JETP Lett. 2020, 112(3), 133–137.
  16. Chizhov M.V. "Vector meson couplings to vector and tensor currents in extended NJL quark model." JETP Lett. 2004, 80, 73–77.
  17. Ablikim M., Achasov M. N., Ahmed S., Albrecht M., Amoroso A., An F. F., An Q., Bai J. Z., Bai Y., Bakina O. et al. "Observation of h1(1380) in the J/ψηKK¯π Decay." Phys. Rev. D 2018, 98 (7), 072005.
1
Here the color indices are suppressed.
Figure 1. (a) Radiative correction to self-energy parts. (b) Radiative correction to self-interactions.
Figure 1. (a) Radiative correction to self-energy parts. (b) Radiative correction to self-interactions.
Preprints 153983 g001
Figure 2. The graphical illustration of solutions of the cubic Equation (26)
Figure 2. The graphical illustration of solutions of the cubic Equation (26)
Preprints 153983 g002
Figure 3. The left panel presents the solutions of Equation (24). The right panel presents the reduced squares of masses of σ , f 0 ( 980 ) and a 0 ( 980 ) mesons. The figure corresponds to the first case.
Figure 3. The left panel presents the solutions of Equation (24). The right panel presents the reduced squares of masses of σ , f 0 ( 980 ) and a 0 ( 980 ) mesons. The figure corresponds to the first case.
Preprints 153983 g003
Figure 4. The left panel presents the solutions of Equation (24). The right panel presents the reduced squares of masses of σ , f 0 ( 980 ) and a 0 ( 980 ) mesons. The figure corresponds to the second case.
Figure 4. The left panel presents the solutions of Equation (24). The right panel presents the reduced squares of masses of σ , f 0 ( 980 ) and a 0 ( 980 ) mesons. The figure corresponds to the second case.
Preprints 153983 g004
Figure 5. The figure presents the mixing angle φ corresponding to the second case.
Figure 5. The figure presents the mixing angle φ corresponding to the second case.
Preprints 153983 g005
Figure 6. The left panel presents the solution z + of Equation (24). The right panel presents the reduced squares of masses of σ , f 0 ( 980 ) and a 0 ( 980 ) mesons. The figure corresponds to the third case.
Figure 6. The left panel presents the solution z + of Equation (24). The right panel presents the reduced squares of masses of σ , f 0 ( 980 ) and a 0 ( 980 ) mesons. The figure corresponds to the third case.
Preprints 153983 g006
Figure 7. The left panel presents the solution z of the Equation (24). The right panel presents the reduced squares of masses of σ , f 0 ( 980 ) and a 0 ( 980 ) mesons. The figure corresponds to the third case.
Figure 7. The left panel presents the solution z of the Equation (24). The right panel presents the reduced squares of masses of σ , f 0 ( 980 ) and a 0 ( 980 ) mesons. The figure corresponds to the third case.
Preprints 153983 g007
Disclaimer/Publisher’s Note: The statements, opinions and data contained in all publications are solely those of the individual author(s) and contributor(s) and not of MDPI and/or the editor(s). MDPI and/or the editor(s) disclaim responsibility for any injury to people or property resulting from any ideas, methods, instructions or products referred to in the content.
Copyright: This open access article is published under a Creative Commons CC BY 4.0 license, which permit the free download, distribution, and reuse, provided that the author and preprint are cited in any reuse.
Prerpints.org logo

Preprints.org is a free preprint server supported by MDPI in Basel, Switzerland.

Subscribe

Disclaimer

Terms of Use

Privacy Policy

Privacy Settings

© 2026 MDPI (Basel, Switzerland) unless otherwise stated