Submitted:
21 January 2026
Posted:
23 January 2026
You are already at the latest version
Abstract
Keywords:
1. Introduction
2. Materials and Methods
2.1. Sample Collection and DNA Extraction
2.2. Genome Sequencing, Data Mapping, and SNP Calling
2.3. Population Phylogenetics and Structure Analysis
2.4. Ecological Niche Analysis of P. japonica
2.5. Evolutionary History
2.6. Detection of Adaptive Signals
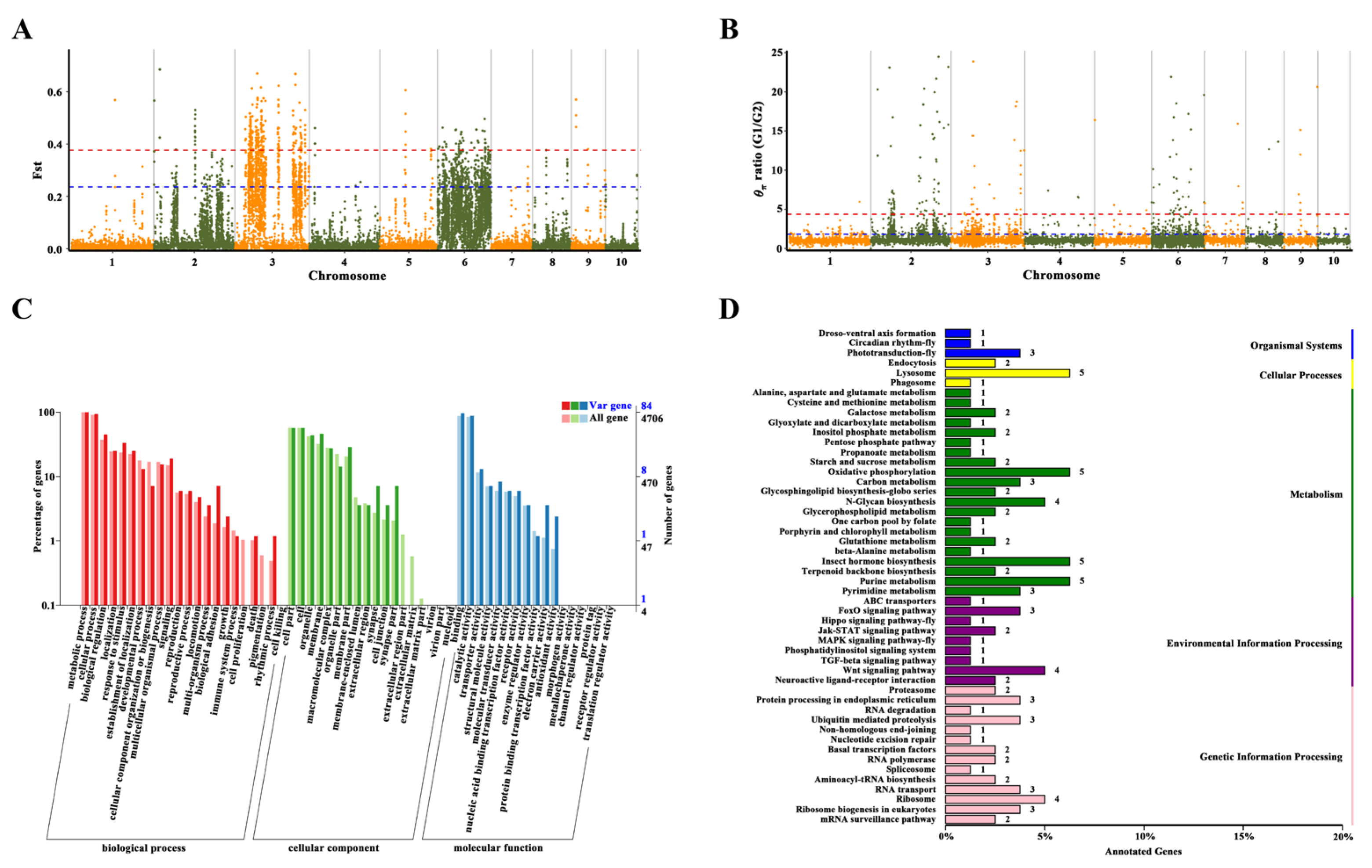
3. Results
3.1. Assembly and Genomic Variation
3.2. Phylogenetic Evolution and Genetic Diversity
3.3. Population Demographic History
3.4. Genomic Signatures of Local Adaption
4. Discussion
4.1. The Geographical Origin and Phylogenetic Relationship of P. japonica
4.2. Population Historical Fluctuations
4.3. The Factors Driving Genetic Divergence
5. Conclusions
Supplementary Materials
Author Contributions
Funding
Institutional Review Board Statement
Informed Consent Statement
Data Availability Statement
Acknowledgments
Conflicts of Interest
References
- Zhang, S.Z.; Wu, J.X.; Zhang, Q.; et al. Research advances of Propylea japonica (Thunberg) in biology ecology and utilization. Agric. Res. Arid. Areas. 2004, 22, 206–210.
- Tang, L.D.; Qiu, B.L.; Cuthbertson, A.G.S.; Ren, S.X. Status of insecticide resistance and selection for imidacloprid resistance in the ladybird beetle Propylaea japonica (Thunberg). Pestic. Biochem. Physiol. 2015, 123, 87–92. [CrossRef]
- Yu, X.L.; Zhang, Y.J.; Zuo, J.F.; et al. Rising temperatures affect the interspecific interference competition between Harmonia axyridis and Propylea japonica, and their predation rate on Myzus persicae. J. Pest Sci. 2023, 96, 695–709. [CrossRef]
- Du,Y.Z.; Chang,Y.W.; Reitz, S.R. Interspecific interactions and management of three important invasive leafminer flies of Liriomyza Mik (Diptera: Agromyzidae) in China. Ann. Rev. Entomol. 2025, 71. [CrossRef]
- Ferrer Obiol, J., Bounas, A., Brambilla, M. et al. Evolutionarily distinct lineages of a migratory bird of prey show divergent responses to climate change. Nat. Commun. 2025, 16, 3503. [CrossRef]
- Xu, W.; Luo, D.; Peterson, K.; et al. Advancements in ecological niche models for forest adaptation to climate change: a comprehensive review. Biol. Rev. 2025, 100, 1754-1781. [CrossRef]
- Daniels, S.; Witters, N.; Beliën, T.; et al. Monetary valuation of natural predators for biological pest control in pear production. Ecol. Econ. 2017, 134, 160–173. [CrossRef]
- Sohlström, E.H.; Archer, L.C.; Gallo, B.; et al. Thermal acclimation increases the stability of a predator–prey interaction in warmer environments. Glob. Chang. Biol. 2021, 27, 3765–3778. [CrossRef]
- Wallberg, A.; Han, F.; Wellhagen, G.; Dahle, B.; Kawata, M.; Haddad, N.; Simões, Z.L.; Allsopp, M.H.; Kandemir, I.; De la Rúa, P.; et al. A worldwide survey of genome sequence variation provides insight into the evolutionary history of the honeybee Apis mellifera. Nat. Genet. 2014, 46, 1081–1088. [CrossRef]
- You, M.S.; Ke, F.S.; You, S.J.; Wu, Z.Y.; Liu, Q.F.; He, W.Y.; Baxter, S.W.; Yuchi, Z.G.; Vasseur, L.; Gurr, G.M.; et al. Variation among 532 genomes unveils the origin and evolutionary history of a global insect herbivore. Nat. Commun. 2020, 11, 2321. [CrossRef]
- Li, H.; Durbin, R. Fast and accurate short read alignment with Burrows–Wheeler transform. Bioinformatics 2009, 25, 1754–1760. [CrossRef]
- Zhang, L.J.; Li, S.; Luo, J.Y.; et al. Chromosome-level genome assembly of the predator Propylea japonica to understand its tolerance to insecticides and high temperatures. Mol. Ecol. Resour. 2020, 20, 292–307. [CrossRef]
- McKenna, A.; Hanna, M.; Banks, E.; Sivachenko, A.; Cibulskis, K.; Kernytsky, A.; Garimella, K.; Altshuler, D.; Gabriel, S.; Daly, M.; et al. The genome analysis toolkit: a MapReduce framework for analyzing next-generation DNA sequencing data. Genome Res. 2010, 20, 1297–1303. [CrossRef]
- Cingolani, P.; Platts, A.; Wang, L.L.; et al. A program for annotating and predicting the effects of single nucleotide polymorphisms, SnpEff: SNPs in the genome of Drosophila melanogaster strain w1118; iso-2; iso-3. Fly 2012, 6, 80–92. [CrossRef]
- Kumar, S.; Stecher, G.; Li, M.; et al. MEGA X: Molecular evolutionary genetics analysis across computing platforms. Mol. Biol. Evol. 2018, 35, 1547–1549. [CrossRef]
- Price, A.L.; Patterson, N.J.; Plenge, R.M.; Weinblatt, M.E.; Shadick, N.A.; Reich, D. Principal components analysis corrects for stratification in genome-wide association studies. Nat. Genet. 2006, 38, 904–909. [CrossRef]
- Alexander, D.H.; Novembre, J.; Lange, K. Fast model-based estimation of ancestry in unrelated individuals. Genome Res. 2009, 19, 1655–1664. [CrossRef]
- Christopher, C.C. 1000 Genomes phase 3, phased and annotated data for use in PLINK 2.0 worked examples [Data set]. GigaScience Database 2018. [CrossRef]
- Warren, D.L.; Matzke, N.; Cardillo, M.; et al. ENMTools R package (software package). Species Space 2019.
- Li, H.; Durbin, R. Inference of human population history from individual whole-genome sequences. Nature 2011, 475, 493–496. [CrossRef]
- Lesturgie, P.; Denton, J.S.; Yang, L.; et al. Short-term evolutionary implications of an introgressed size-determining supergene in a vulnerable population. Nat. Commun. 2025, 16, 1096. [CrossRef]
- Wu, M.; Wang, D.; Li, M.H.; Lv, F. Artificial selection shapes the lower genomic diversity and higher selective pressures on the sex chromosomes of domestic animals. Sci. China Life Sci. 2024, 67, 1072–1075. [CrossRef]
- Rambaut, A.; Drummond, A.J.; Xie, D.; et al. Posterior summarization in Bayesian phylogenetics using Tracer 1.7. Syst. Biol. 2018, 67, 901–904. [CrossRef]
- Haag-Liautard, C.; Dorris, M.; Maside, X.; et al. Direct estimation of per nucleotide and genomic deleterious mutation rates in Drosophila. Nature 2007, 445, 82–85. [CrossRef]
- Conesa, A.; Götz, S.; García-Gómez, J.M.; et al. Blast2GO: a universal tool for annotation, visualization and analysis in functional genomics research. Bioinformatics 2005, 21, 3674–3676. [CrossRef]
- Wang, M.Q.; Zhang, H.R.; Xi, Y.Q.; Wang, G.P.; Zhao, M.; Zhang, L.J.; Guo, X.R. Population genetic variation and historical dynamics of the natural enemy insect Propylea japonica (Coleoptera: Coccinellidae) in China. J. Integr. Agr. 2023, 22, 2456–2469. [CrossRef]
- Xu, Y.; Zhang, Q.; Guo, X.R.; et al. Predicting the suitable regions of Propylea japonica in China under current and future climate. J. Environ. Entomol. 2024, 46, 1391–1400. [CrossRef]
- Walter-Nuno, A.B.; Oliveira, M.P.; Oliveira, M.F.; et al. Silencing of maternal heme-binding protein causes embryonic mitochondrial dysfunction and impairs embryogenesis in the blood sucking insect Rhodnius prolixus. J. Biol. Chem. 2013, 288, 29323–29332. [CrossRef]
- Shang, Q.; Pan, Y.; Peng, T.; et al. Proteomics analysis of overexpressed plasma proteins in response to cold acclimation in Ostrinia furnacalis. Arch. Insect Biochem. Physiol. 2015, 90, 195–208. [CrossRef]
- DeLory, T.J.; Romiguier, J.; Rueppell, O.; et al. Recombination rate variation in social insects: an adaptive perspective. Annu. Rev. Genet. 2024, 58, 159–181. [CrossRef]
- Kurhanewicz, N.A.; Dinwiddie, D.; Bush, Z.D.; Libuda, D.E. Elevated temperatures cause transposon-associated DNA damage in C. elegans spermatocytes. Curr. Biol. 2020, 30, 5007–5017. [CrossRef]
- Dawson-Scully, K.; Armstrong, G.A.B.; Kent, C.; et al. Natural variation in the thermotolerance of neural function and behavior due to a cGMP dependent protein kinase. PLoS ONE 2007, 2, e773. [CrossRef]
- Ben-Shahar, Y.; Robichon, A.; Sokolowski, M.B.; Robinson, G.E. Influence of gene action across different time scales on behavior. Science 2002, 296, 741–744. [CrossRef]
- Sykiotis, G.P.; Bohmann, D. Keap1/Nrf2 signaling regulates oxidative stress tolerance and lifespan in Drosophila. Dev. Cell 2008, 14, 76–85. [CrossRef]
- Hu, B.; Xing, Z.; Dong, H.; et al. Cytochrome P450 CYP6AE70 confers resistance to multiple insecticides in a Lepidopteran pest, Spodoptera exigua. J. Agric. Food Chem. 2024, 72, 23141–23150. [CrossRef]
- Zhao, D.; Liu, Z.R.; Han, W.; et al. RNA interference-mediated functional characterization of Group I chitin deacetylases in Holotrichia parallela Motschulsky. Pestic. Biochem. Physiol. 2021, 173, 104770. [CrossRef]
- Li, T.; Guo, J.; Hu, G.; et al. Zinc finger proteins facilitate adaptation of a global insect pest to climate change. BMC Biol. 2024, 22, 33. [CrossRef]
- Xiao, G.R. Molecular physiology of zinc in Drosophila melanogaster. Curr. Opin. Insect Sci. 2022, 51, 100899. [CrossRef]
- Ma, Y.; Flückiger, I.; Nicolet, J.; et al. Comparisons of two receptor-MAPK pathways in a single cell-type reveal mechanisms of signalling specificity. Nat. Plants 2024, 10, 1343–1362. [CrossRef]
- Guo, Z.J.; Kang, S.; Sun, D.; et al. MAPK-dependent hormonal signaling plasticity contributes to overcoming Bacillus thuringiensis toxin action in an insect host. Nat. Commun. 2020, 11, 3003. [CrossRef]
- Taylor, J.R.; Wood, J.G.; Mizerak, E.; et al. Sirt6 regulates lifespan in Drosophila melanogaster. Proc. Natl. Acad. Sci. USA 2022, 119, e2111176119. [CrossRef]
- Deutsch, C.A.; Tewksbury, J.J.; Huey, R.B.; et al. Impacts of climate warming on terrestrial ectotherms across latitude. Proc. Natl. Acad. Sci. USA 2008, 105, 6668–6672. [CrossRef]
- Ma, T.; Tarasov, P.E.; Huang, K.Y.; et al. Intensified climate drying and cooling during the last glacial culmination (20.8–17.5 cal ka BP) in the south-eastern Asian monsoon domain inferred from a high-resolution pollen record. Quat. Sci. Rev. 2022, 278, 107371. [CrossRef]
- Ye, Z.; Yuan, J.J.; Damgaard, J.; et al. Climate warming since the Holocene accelerates west–east communication for the Eurasian temperate water strider species Aquarius paludum. Mol. Biol. Evol. 2022, 39, msac089. [CrossRef]
- Adams, N.E.; Bandivadekar, R.R.; Battey, C.J.; et al. Widespread gene flow following range expansion in Anna's hummingbird. Mol. Ecol. 2023, 32, 3089–3101. [CrossRef]
- Pan, Y.; Hu, Y.W.; Zhou, X.M.; et al. Biological characteristics and environmental adaptation of four phenotypes of Propylea japonica (Thunberg) (Coleoptera: Coccinellidae). Coleopt. Bull. 2010, 64, 249–255. [CrossRef]
- Liu, Z.; Yang, P.; Wu, W.; You, L. Spatiotemporal changes of cropping structure in China during 1980–2011. J. Geogr. Sci. 2018, 28, 1659–1671. [CrossRef]
- Qiu, X.; Hu, J. Decomposition and calculation of contribution factors of pesticide use increase in China: Based on the perspective of cropping structure adjustment. J. Ecol. Rural Environ. 2020, 36, 325–333. [CrossRef]
- Cheng, S.L.; Zhang, F.; Hong, P. Comparative study on heat tolerance of Guangdong and Beijing populations of Propylea japonica (Thunberg) (Coleoptera: Coccinellidae). Acta Entomol. Sin. 2007, 50, 376–382.
- Zhang, Q.; Gu, L.; Jia, B.; Fang, Y. Summertime compound heat extremes change and population heat exposure distribution in China. J. Clean. Prod. 2024, 485, 144381. [CrossRef]
- Li, W.B.; Gao, Y.; Cui, J.; et al. Adaptability of different geographical populations of Atractomorpha sinensis (Orthoptera: Pyrgomorphidae) to environmental temperature. Acta Entomol. Sin. 2021, 64, 956–966.





Disclaimer/Publisher’s Note: The statements, opinions and data contained in all publications are solely those of the individual author(s) and contributor(s) and not of MDPI and/or the editor(s). MDPI and/or the editor(s) disclaim responsibility for any injury to people or property resulting from any ideas, methods, instructions or products referred to in the content. |
© 2026 by the authors. Licensee MDPI, Basel, Switzerland. This article is an open access article distributed under the terms and conditions of the Creative Commons Attribution (CC BY) license (http://creativecommons.org/licenses/by/4.0/).
