Submitted:
15 January 2026
Posted:
16 January 2026
You are already at the latest version
Abstract
Keywords:
1. Introduction to Lymphomas and Their Diagnostic Process
2. Bibliometric Analysis
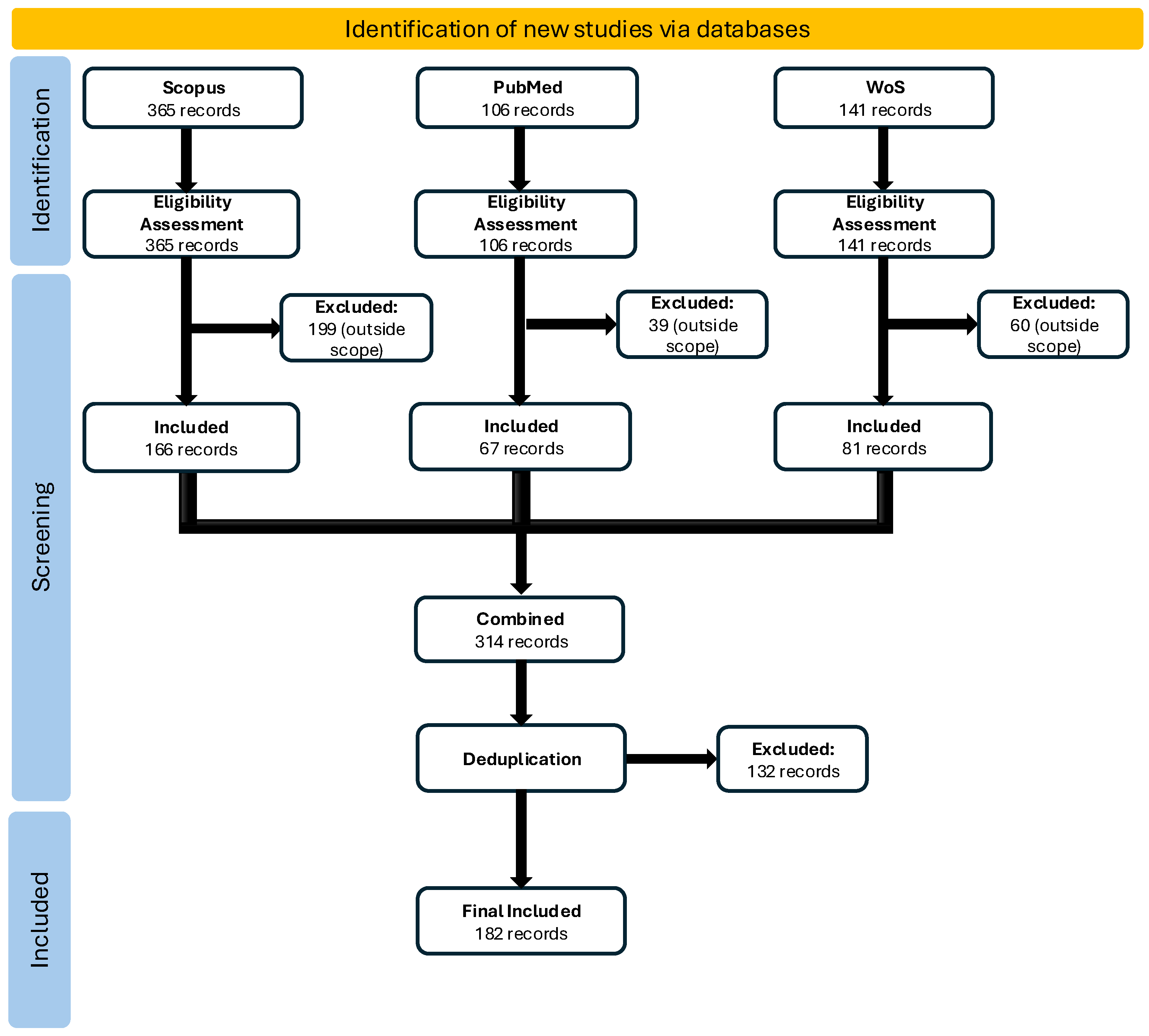
2.1. Methodology:
2.2. Queries:
| id | Database | Query | Search Date | Number of records |
|---|---|---|---|---|
| Q1 | Scopus, PubMed, Web of Science | (("artificial intelligence" OR "machine learning" OR "deep learning" OR AI) AND ("histopatholog*" OR "digital pathology" OR "whole slide imag*" OR WSI OR "microscopic image*" OR cytolog* OR "lymph node biopsy") AND (lymphoma OR "Hodgkin lymphoma" OR "non-Hodgkin lymphoma" OR DLBCL OR "diffuse large B-cell lymphoma" OR "follicular lymphoma" OR "mantle cell lymphoma" OR "marginal zone lymphoma" OR "Burkitt lymphoma" OR "peripheral T-cell lymphoma" OR "anaplastic large cell lymphoma") AND (diagnos* OR classif* OR "diagnostic support" OR "computer-aided diagnos*")) AND NOT TITLE-ABS-KEY(radiology OR radiomic* OR CT OR "computed tomography" OR MRI OR PET OR ultrasound OR "flow cytometr*" OR genomic* OR sequencing OR "gene expression" OR leukemia OR myeloma) | Scopus: 13 July 2025; PubMed: 9 October 2025; Web of Science: 26 October 2025 | Scopus: 175; PubMed: 59; Web of Science: 82 |
| Q2 | Scopus, PubMed, Web of Science | TITLE-ABS-KEY(("deep learning" OR "machine learning" OR "artificial intelligence") AND (subtyp* OR "cell-of-origin" OR COO OR "double-hit" OR "triple-hit" OR "EBV-positive" OR "grade 3B") AND (DLBCL OR "diffuse large B-cell lymphoma" OR "follicular lymphoma" OR "mantle cell lymphoma" OR "Hodgkin lymphoma" OR "classical Hodgkin lymphoma" OR "nodular lymphocyte-predominant Hodgkin lymphoma" OR "T-cell lymphoma" OR "anaplastic large cell lymphoma") AND ("histopatholog*" OR "digital pathology" OR "whole slide imag*" OR WSI OR "H&E" OR "haematoxylin and eosin" OR "immunohistochemistry" OR IHC) AND (classif* OR differentiat* OR "risk stratification")) AND NOT TITLE-ABS-KEY(radiology OR CT OR MRI OR PET OR "flow cytometr*" OR genomic* OR sequencing OR leukemia OR myeloma) | Scopus: 13 July 2025; PubMed: 9 October 2025; Web of Science: 26 October 2025 | Scopus:24; PubMed: 11; Web of Science: 18 |
| O3 | Scopus, PubMed, Web of Science | TITLE-ABS-KEY(("convolutional neural network" OR CNN OR "vision transformer" OR ViT OR "multiple instance learning" OR MIL OR "graph neural network" OR GNN) AND ("whole slide imag*" OR WSI OR histopatholog* OR "digital pathology") AND (segmentation OR "cell detection" OR "nuclei segmentation" OR "instance-level" OR "weakly supervised" OR attention OR patch OR tile) AND (lymphoma OR DLBCL OR "follicular lymphoma" OR "Hodgkin" OR "mantle cell lymphoma" OR "T-cell lymphoma")) AND NOT TITLE-ABS-KEY(radiology OR CT OR MRI OR PET OR "flow cytometr*" OR genomic* OR leukemia OR myeloma) | Scopus: 13 July 2025; PubMed: 9 October 2025; Web of Science: 26 October 2025 | Scopus:44; PubMed: 8; Web of Science: 17 |
| Q4 | Scopus, PubMed, Web of Science | TITLE-ABS-KEY(("artificial intelligence" OR "machine learning" OR "deep learning") AND lymphoma AND ("digital pathology" OR histopatholog* OR "whole slide imag*") AND ("systematic review" OR "scoping review" OR "meta-analysis" OR bibliometric OR "state of the art")) AND NOT TITLE-ABS-KEY(radiology OR CT OR MRI OR PET OR "flow cytometr*" OR genomic* OR leukemia OR myeloma) | Scopus: 13 July 2025; PubMed: 9 October 2025; Web of Science: 26 October 2025 | Scopus:17; PubMed: 5; Web of Science: 9 |
| Q5 | Scopus, PubMed, Web of Science | TITLE-ABS-KEY(("machine learning" OR "deep learning" OR "artificial intelligence") AND (IHC OR "immunohistochemistry" OR "H&E" OR "haematoxylin and eosin" OR "multiplex immunofluorescence" OR "tissue microarray" OR TMA) AND (feature* OR morphometric OR "texture" OR "nuclei" OR "cell segmentation" OR "tumor microenvironment" OR TME OR "germinal center") AND (lymphoma OR DLBCL OR "follicular lymphoma" OR "Hodgkin lymphoma" OR "mantle cell lymphoma") AND (diagnos* OR classif*)) AND NOT TITLE-ABS-KEY(radiology OR CT OR MRI OR PET OR "flow cytometr*" OR genomic* OR sequencing OR leukemia OR myeloma) | Scopus: 13 July 2025; PubMed: 9 October 2025; Web of Science: 26 October 2025 | Scopus:50; PubMed: 17; Web of Science: 25 |
| Q6 | Scopus, PubMed, Web of Science | TITLE-ABS-KEY(("artificial intelligence" OR "machine learning" OR "deep learning") AND (lymphoma) AND ("histopathology" OR "digital pathology" OR "whole slide imag*" OR WSI OR cytolog*)) | Scopus: 13 July 2025; PubMed: 9 October 2025; Web of Science: 26 October 2025 | Scopus:241; PubMed: 77; Web of Science: 98 |
| Q7 | Scopus, PubMed, Web of Science | TITLE-ABS-KEY(("artificial intelligence" OR "machine learning" OR "deep learning") AND (DLBCL OR "diffuse large B-cell lymphoma" OR "follicular lymphoma" OR "Hodgkin lymphoma" OR "mantle cell lymphoma") AND ("histopathology" OR "whole slide imag*" OR WSI OR IHC OR "H&E")) | Scopus: 13 July 2025; PubMed: 9 October 2025; Web of Science: 26 October 2025 | Scopus:71; PubMed: 36; Web of Science: 45 |
2.3. Screening Protocol:
- 1.
- initial automated filtering based on clearly ineligible publication types, languages, and time frame;
- 2.
- manual review of titles and abstracts against detailed eligibility criteria.
2.4. Inclusion/Exclusion Criteria
| Category | Inclusion | Exclusion |
|---|---|---|
| Data type | Images (WSI, H&E, IHC, cytology) | Non-imaging data (omics, RNA-seq, flow cytometry) |
| Language | English (optionally Polish) | Other languages |
| Publication type | Articles, Reviews | Other (editorials, books, conference abstracts, preprints) |
| Population | Human samples | Animal models, in vitro samples |
| Time frame | 2016–2025 | Publications before 2016 |
| Algorithm type | Deep learning, machine learning, CNN, ViT, transformers, MIL | Purely statistical approaches without deep learning componen |
2.5. Deduplication:
2.6. Data Extraction and Charting:
2.7. Results
2.8. Limitations
2.9. Conclusions
3. Image Processing Methods Used for Histopathological Diagnostics of Lymphomas
- True Positive (TP) — the model predicted true and it actually is true,
- True Negative (TN) — the model predicted false and it actually is false,
- False Positive (FP) — the model predicted true but it is false,
- False Negative (FN) — the model predicted false but it is true.
| Ref. | Material | Diagnose | Use of the Model | Dataset | AI architecture / method | Results |
|---|---|---|---|---|---|---|
| [34] | skin biopsies | MF, BIDs | Slide-level classification | private dataset of 924 H&E-stained whole-slide images from skin biopsies: 233 patients with early-stage MF and 353 patients with benign inflammatory dermatoses | clustering-constrained attention multiple instance learning (CLAM), ResNet50, CTransPath, UNI | ACC: CLAM-ResNet50: 0.918, CLAM-CTransPath: 0.921, CLAM-UNI: 0.971 |
| [19] | Bone Marrow | LCT, FL, CLL | Slide-level classification | dataset of 71 patients comprising whole-slide images (WSI) of H&E-stained bone marrow biopsies: 21 patients with follicular lymphoma (FL) and 50 patients with chronic lymphocytic leukemia (CLL) | Convolutional Neural Network (CNN),ResNet-50, MobileNet | AUC: CNN(Ratio Pred)-(FL): 0.881, CNN(End-to-End)-(FL): 0.923, CNN(Ratio Pred)-(CLL): 0.780, CNN(End-to-End)-(CLL): 0.823 |
| [6] | Hematoxylin and Eosin (H&E) stained whole-slide images of lymph nodes | BLN, DLBCL, BL, SLL | Classification into 4 diagnostic categories | Whole-slide images obtained from two public sources: (1) Virtual Pathology at the University of Leeds (355,966 WSIs, 114.92 TB), and (2) Virtual Slide Box from the University of Iowa (>1,000 WSIs). From these, 128 cases (32 per class) were selected. | Convolutional Neural Network (CNN) implemented in Python using TensorFlow and Keras. | ACC:CNN-(Image by Image):0.95, CNN(set-by-set classification using majority voting, 3/5 agreement):1 |
| [35] | Hematoxylin and Eosin (H&E) stained whole-slide images of lymphoid tissue (lymph node and tonsil) | BL | Slide-level classification | 160 patients total: 90 BL and 70 control (tonsillectomy or reactive lymphoid samples). | Multiple-Instance Learning (MIL),ResNet50, EfficientNet, and GoogLeNet (Inception-v1) | AUC:ResNet50: 0.90, ResNet50+Att: 0.91, GoogLeNet: 0.93, GoogLeNet+Att: 0.94, EfficientNet: 0.95, EfficientNet+Att: 0.96ACC:ResNet50: 0.78, ResNet50+Att: 0.79, GoogLeNet: 0.81, GoogLeNet+Att: 0.83, EfficientNet: 0.83, EfficientNet+Att: 0.84 |
| [7] | Hematoxylin and Eosin (H&E) stained whole-slide images of lymph node biopsies | BL or DLBCL | Differential diagnosis (BL vs DLBCL) | A total of 10,818 images from BL (n = 34) and DLBCL (n = 36) cases were used to either train or apply different CNNs | Convolutional Neural Network (CNN) in Python3 using Tensorflow | ACC: N3-100:0.876, N4:0.94 AUC:N3-100: DLBCL 0.89 / BL 0.88 N4: DLBCL 0.92 / BL 0.92 |
| [8] | Hematoxylin and eosin (H&E) slides of a lesion area | DLBCL, FL, RLH | Slide level classification into three diagnostic categories | samples of 388 sections composed of 259 DLBCLs, 89 FLs, and 40 RLs, which were nodal and extranodal lesions. All sections were diagnosed at Kurume University from 2010 to 2017. | Deep convolutional neural network (CNN) | ACC:0,970 AUC:DLBCL:0.969 , FL: 1.00 , RLH:0.950 |
| [33] | The H&E-stained slides | +-MYC rearrangement | Slide level classification | internal set of routinely stained H&E glass slides and MYC fluorescence in situ hybridization (FISH) test results of 245 patients that were diagnosed with DLBCL in 11 hospitals in the Netherlands | deep learning neural network (U-Net),Random Forest (RF) classification. | ACC:0.93,Sensitivity:0.90 (internal) 0.95 (external) Specificity: 0.52 (internal) 0.53 (external) |
| [20] | Slides of lymph nodes stained with H&E | MCL, FL and CLL | Slide level classification into three diagnostic categories | Public dataset from studies conducted by researchers from National Cancer Institute and National Institute on Aging, in the United States. A total of 30 histological slides of lymph nodes stained with H&E | polynomial (PL),random forest (RF), decision tree (DT) and support vector machine developed using Matlab Language with the help of the WEKA platform 3.6.6 for classifying the features. Machine learning algorithms ( J48 module,SMO module) | ACC:up to 1.00 AUC: 0.906 (CLL–MCL),0.891 (CLL–FL),0.859 (FL–MCL) |
| [9] | Hematoxylin-and-eosin (H&E)-stained tissue slide | DLBCL, AITL, CHL | Slide level classification into three diagnostic categories | From over 80 different institutions database of malignant lymphomas comprises N = 262 clinical cases, which include three subtypes: 67,97, and 98 cases of AITL, DLBCL, and CHL, respectively. | MIL-based CNN with an attention mechanism, utilizing ResNet-50 as a feature extractor | ACC:0.698 (typical), 0.640 (atypical)Macro-F1:0.680 (typical), 0.618 (atypical) |
| [21] | Digital histopathological images derived from Hematoxylin and Eosin (H&E) stained tissue biopsies | CLL, FL, MCL | Slide level classification into three diagnostic categories | 1082 data points where 80% of the data (708) are utilized for training and 20% (374) are used for testing. | Deep learning algorithm with the Bi-LSTM, DBN and RBFN | ACC:0.948Hit Rate:0.900NPV:0.956 |
| [36] | The H&E-stained slides | MALT or Not MALT | Slide level classification | Total of 350 slides, including 106 slides of gastric MALT lymphoma and 244 slides of tumor-free lymphoid tissue. | Multi-model fusion, ResNet50, EfficientNet B0, EfficientNet V2 | ACC: ResNet50: 0.9147 EfficientNet B0: 0.7248 EfficientNet V2: 0.8760 fusion: 0.9496 |
| [22] | Whole slide images from bipsies treated with H&E and examined on Liquid Based Cytology (LBC) slides | CLL, FL, MCL | Slide level classification into three diagnostic categories | Dataset from the Kaggle multicancer dataset, comprising 15,000 WSIs, uniformly distributed across three lymphoma categories: FL, CLL and MCL. Each category contributed 5,000 images. | Model HCTN-LC with SqueezeNet and ViT as the architectural backbones | ACC:0.9987,Sensitivity:0.9987,Specifity:0.9993 |
| [10] | H&E-stained formalin-fixed paraffin-embedded tissue sections | DLBCL or not DLBCL | Slide level classification | Pathologic images from three hospitals featuring 1005 images from Hospital A, 3123 from Hospital B, and 402 from Hospital C | GOTDP-MP-CNNs (Globally Optimized Transfer Deep-Learning Platform with Multiple Pretrained CNNs) | ACC:Hospital A:1.0000,Hospital B:0.9971,Hospital C:1.0000 |
| [38] | H&E-stained images | NL, MALT lymphoma, GCB-DLBCL, non-GCB-DLBCL | Patch level classification | Data from 160 patients, comprising 25 normal lymph nodes (NL), 26 MALT lymphoma, 31 GCB, and 78 non-GCB cases purchased from Biomax tissue microarrays (TMAs) | EfficientNet (pretrained on ImageNet), which outperformed 5 other CNNs (AlexNet, VGG16, ResNet18, SqueezeNet, GoogleNet) | ACC: 0.702AUC: 0.870 |
| [23] | H&E histological images | FL, RLH | Patch level classification | Large series of 221 cases, including 177 follicular lymphoma. The series included 1,004,509 follicular lymphoma and 490,506 reactive lymphoid tissue image-patches and 44 reactive lymphoid tissue | Convolutional neural network (CNN) based on ResNet architecture | ACC:0.998, Precision:0.998, Specificity:0.997F1-score: 0.999 |
| [31] | H&E-stained whole slide images | MEITL vs ITCL-NOS | Case-level classification | Total of 40 histopathological whole-slide images (WSIs) from 40 surgically resected PITL cases | Hybrid Model: HTC-RCNN (for nuclear segmentation) + XGBoost (for classification) | Segmentation AP (HTC-RCNN): 0.881 Classification AUC (XGBoost): 0.966 Classification AUC (End-to-end CNN): 0.820 |
| [11] | H&E-stained tissue microarray cores | Agg BCL, DLBCL, FL, CHL, MCL, MZL, NKTCL, TCL | TMA core-level classification | Dataset of 670 cases from Guatemala spanning,8 lymphoma subtypes | LymphoML (LightGBM), SHapley Additive exPlanation (SHAP) analysis | ACC: 0.643 |
| [32] | H&E-stained histopathological images of malignant lymphomas | CLL, FL, MCL | Classification of three malignant lymphoma types | Dataset 1: 15,000 images (5,000 per class). Dataset 2: 374 images (113 CLL, 139 FL, 122 MCL). Train/test split 80/20 | System 1: DenseNet-121/ResNet-50 + PCA + SVM. System 2: ResNet-50 + hand-crafted features (GLCM, FCH, DWT, LBP) + FFNN with 756-feature vectors | Dataset 1: ResNet-50 FFNN: ACC: 99.5%, Specificity: 100%, Sensitivity: 99.33%, AUC: 99.86%. Dataset 2: ResNet-50 FFNN: ACC: 100%, Specificity: 100%, Sensitivity: 100%, AUC: 100% |
| [12] | H&E-stained histopathological images | DLBCL vs Non-DLBCL | Automated diagnosis and classification of DLBCL | 1,000 images total (500 DLBCL, 500 Non-DLBCL). Training: 700 images, Validation: 300 images. From lymph nodes only | DDLM-CAM. Two-channel architecture: DenseNet-201 (198 layers) + Attention Map Feature Transformer (AMFT) | ACC: 96%, Recall: 94.67%, Precision: 97.26%, Specificity: 97.33% |
| [13] | IHC-stained whole-slide images of DLBCL | DLBCL (GCB and ABC subtypes) with PD-L1 expression assessment | Automated quantification of PD-L1 expression and tumor proportion | Primary: 220 patients (88 surgical specimens, 132 fine needle biopsies), 4,101 tissue regions, 146,439 cells annotated. External validation: 61 patients. | ViT-tiny for ROI segmentation, AuxCNN for cell detection, NuClick for cell segmentation. Custom PD-L1 digital quantification rule for DLBCL based on cell morphology and area filtering. | Primary (surgical specimens): ICC Human vs Machine 0.96 (95% CI 0.94-0.97). Fine needle biopsies: ICC 0.96 (95% CI 0.95-0.97). Validation cohort: ICC 0.96 (0.95-0.98) for surgical and 0.98 (95% CI 0.95-0.99) for fine needle biopsies |
| [14] | IHC c-MYC and BCL2 stained tissue microarray cores | DLBCL with c-MYC and BCL2 positivity assessment | Automated quantification of proportion of c-MYC and BCL2 positive tumor cells from TMAs and WSIs | Training: 378 TMA cores from 173 patients (DLBCL-Morph dataset, Stanford). Validation: 52 WSIs (c-MYC), 56 WSIs (BCL2); 51 patients for double-expressor analysis. | AB-MIL (Attention-based Multiple Instance Learning) with ResNet50 pre-trained on ImageNet for feature extraction. | TMAs - c-MYC: Pearson r 0.843 (95% CI 0.797-0.907), Sensitivity 0.743, Specificity 0.963. BCL2: Pearson r 0.919, Sensitivity 0.938, Specificity 0.951. WSIs - c-MYC: Pearson r 0.883, Sensitivity 0.857-0.706, Specificity 0.991-0.930. BCL2: Pearson r 0.765, Sensitivity 0.856, Specificity 0.690. Double-expressor - WSI: Sensitivity 0.890, Specificity 0.598-1.000 |
| [24] | H&E-stained WSI of lymph nodes | Follicular lymphoma (FL) vs follicular hyperplasia (FH) | Automated differential diagnosis FL vs FH with uncertainty estimation | 378 lymph nodes (197 FL, 181 FH); 320,000 patches; train/val/test: 50/25/25% | Bayesian Neural Network (BNN) with patch-based analysis, multiple resolutions, dropout variance for uncertainty, trained at 8 pyramid levels | Patch accuracy: 91%. Slide AUC: 0.92–0.99 (best: lowest resolution). 100% FL detection at 20% false alarm |
| [37] | H&E-stained frozen whole-slide images of CNS tumors | Primary CNS lymphoma vs glioma (PCNSL) and non-PCNSL | Intraoperative discrimination of PCNSL vs glioma/non-PCNSL | Internal: 432 patients (79 PCNSL, 353 glioma); External 1: 300 (49 PCNSL, 251 glioma); External 2: 386 (22 PCNSL, 364 glioma) | LGNet ensemble (5 ResNet-50), tile-based averaging, patient/slide-level AUC, dropout for uncertainty estimation | External test: AUROC 0.965-0.972 (PCNSL vs glioma), AUROC 0.981-0.993 (PCNSL vs non-PCNSL); Sensitivity up to 95.5%, specificity up to 91.2% |
| [25] | H&E-stained images, IICBU lymphoma dataset | CLL, FL, MCL | Automated classification of lymphoma subtype | 374 images, split into 336 patches per image | Multispace reconstructed images (gradient, GLCM, LBP channels); VGG-16 pretrained, LSTM layer for feature selection, softmax classifier | Patch-level: ACC 98.94%, SEN 96.66–96.85%, SPE 99.12–99.38% (per class) |
| [26] | H&E-stained WSI | FL, CLL, MCL | Multi-class classification of major lymphoma subtypes | 15,000 WSI (5,000 per class, Kaggle), 80/20 train/test split | Hybrid: MobileNet, VGG16, AlexNet (features extracted, fused); handcrafted features (color, wavelet, texture, shape); ACO for selection; XGBoost and DT classifiers | Best: MobileNet-VGG16 + handcrafted + XGBoost: ACC 99.8%, AUC 99.43%, Sens 99.7%, Spec 99.8%, Prec 99.77% |
| [39] | OCT2 immunostained slides | NLPHL (treatment response prediction) | Prediction of chemotherapy response | 53 pediatric patients (14,579 LP cells annotated) | YOLOv4-tiny for cell detection, spatial statistics analysis | Mean AP: 95.24%. LP cell density: p=0.0049; LP cells/cluster: p=0.0012 (good vs poor responders) |
| [15] | H&E-stained tissue microarrays of lymph node specimens | SLL/CLL and DLBCL | Slide level classification | 629 patients (129 SLL/CLL, 119 DLBCL, 381 controls). 84,139 image patches. Train/val/test: 60/20/20 | EfficientNet B3 CNN with Adam optimizer | BACC: 95.56% (with quality control). DLBCL: 100% sensitivity/specificity |
| [40] | FFPE biopsy specimens of Hodgkin lymphoma stained with picrosirius red and MMP9 | Hodgkin lymphoma prognosis (qPET-positive vs qPET-negative) | Classification of collagen fiber staining patterns for prognostic prediction | 83 cases total (30 for training, 53 for testing). Training set: 7,134 tiles (picrosirius red), 5,788 tiles (MMP9). Test set: 953,068 tiles (picrosirius red), 409,406 tiles (MMP9) | YOLOv4 with transfer learning (pre-trained MS-COCO weights) | AUC: 0.79 (CI: 67.3-91.2). qPET-positive: 18% weakly stained fibers, qPET-negative: 10-14% (p=0.0185). Mean Average Precision: 73.4% (picrosirius red), 87.6% (MMP9) |
| [16] | H&E-stained biopsy slides from lymph nodes and extranodal tissues | DHL/THL (MYC with BCL2 and/or BCL6 rearrangements) vs non-DH DLBCL | Slide level classification for detection of DHL/THL cases | 57 biopsies total (32 training: 5 DHL, 27 non-DH; 25 validation: 10 DHL/THL, 15 non-DH). | pre-trained foundation model on TCGA data and Imagene internal database followed by fine-tuning with Multiple Instance Learning (MIL). Adam optimizer | Sensitivity: 100%, Specificity: 86.7%, Accuracy: 92%, AUC: 0.95 |
| [17] | H&E-stained tissue slides | DLBCL, R-CHOP response prediction | Prediction of immunochemotherapy response | 251 WSIs from 216 patients (training and validation sets comprising 80%(200 patients) and a test set consisting of the remaining 51 patients) | Self-supervised learning (DINO ViT-S8) with MIL and TabNet for clinical data integration | AUROC: 0.856 (multi-modal), 0.744 (pathology-only); Sensitivity: 90.2%, Specificity: 70.0% |
| [18] | H&E-stained lymph node biopsy slides | CLL, aCLL, RT-DLBCL | Classification of CLL disease progression | 125 patients (69 CLL, 44 aCLL, 80 RT); 193 slides total, 465 ROIs selected. | Hover-Net (pre-trained on PanNuke) for nuclear segmentation, Random Forest classifier with 4 morphologic and architectural biomarkers | ACC: 82.4% (all 4 biomarkers), AUC: 0.935 (95% CI: 0.797-0.952) |
| [29] | H&E-stained tissue slides of follicular lymphoma | CB vs non-CB cell classification | Automated centroblast classification for FL grading | 500 HPF images from 17 patients; 213 CB and 234 non-CB cell images. Train/test split 80/20. | COB (Classification using Orthogonal Bases) with SVD and CLEM (Classification based on Laplacian Eigenmaps) with nonlinear dimensionality reduction | COB: 99.22 ± 0.75% accuracy, 100% precision/recall. CLEM: 99.07 ± 1.53% accuracy, 100% precision/recall |
| [28] | H&E-stained lymph node biopsy slides | CLL, aCLL, RT (Richter transformation) | Classification of CLL disease progression | 135 patients; 193 slides (69 CLL, 44 aCLL, 80 RT); 465 ROIs total. Train/test split 1:1 | Hover-Net nuclear segmentation (pre-trained on PanNuke), Spectral clustering for unsupervised cell phenotyping, XGBoost classifier with 6 cellular features (cell ratios and densities) | Accuracy: 92.5%, AUC: 0.978; Mean accuracy (100 repeated splits): 90.2%, AUC: 0.973 |
| [27] | H&E-stained lymphoma pathological images | CLL, FL, MCL | Classification of three lymphoma types | 374 images (CLL, FL, MCL). Train/validation/test split: 6:2:2. | ResNet-50 with residual blocks, batch normalization, ReLU activation, cross-entropy loss. | ACC: 98.63% (ResNet-50). Compared to BP (96%) and GA-BP (97.7%). Paired T-test: p < 0.05 (statistically significant) |
| [41] | H&E-stained histopathological images | 7 lymphoma subtypes (HK-Classical, HK-NLP, NHK-Burkitt, NHK-Follicular, NHK-Mantel, NHK-LargeB-Cell, NHK-TCell) | Classification of rare and aggressive lymphoma subtypes | 323 RGB images, ∼46 images per class. 5-fold cross-validation, 80/20 train/test split | ResNet50 with transfer learning, 50 layers, batch normalization, global average pooling, Softmax classifier | Accuracy: 91.6%, Macro-Precision: 92%, Macro-Recall: 91.9%, Macro-F1: 91.9%, Kappa: 0.915 |
| [30] | H&E-stained whole-slide images of PCNSL | PCNSL prognosis prediction | Prognostic prediction of OS and PFS, treatment response, primary resistance | 114 patients (68 training, 46 validation); 132 WSIs total. 50 non-overlapping patches per patient. | CellProfiler 4.2.6 for automated feature extraction (802 quantitative features). LASSO-Cox regression model with tenfold cross-validation for Path-score generation. Six ML classifiers (Logistic, KNN, RF, SVM, XGBoost, DT) | Path-score (8-feature): Training cohort OS AUC 0.785 (1-yr), 0.869 (2-yr), 0.973 (3-yr); Validation cohort AUC 0.649 (1-yr), 0.679 (2-yr), 0.733 (3-yr). Nomogram: Training AUC 0.862 (1-yr), 0.932 (2-yr), 0.927 (3-yr); Validation AUC 0.802 (1-yr), 0.768 (2-yr), 0.938 (3-yr) |
4. Discussion
4.1. Characterization of AI Task Types in Hematopathology
4.2. Network Architectures and Learning Paradigms
4.3. Training Data and Their Sources
- 1.
- Lymph node biopsies and TMA: These remain the standard, often in the form of tissue microarrays (TMAs), which reduce search variance but constrain architectural context [43].
- 2.
- Bone marrow: Used mainly for assessing large-cell transformation, where single-cell segmentation in densely cellular substrates is critical [19].
- 3.
- Skin biopsies: Models dedicated to cutaneous T-cell lymphomas (MF) must distinguish neoplastic infiltrates from benign dermatoses [34].
- 4.
- Frozen sections: Intraoperative assessment (e.g., in PCNSL) is affected by specific freezing artefacts, which models such as LGNet can effectively disregard [37].
- 5.
- LBC cytology: Liquid-based cytology enables analysis of isolated cells, which simplifies segmentation but sacrifices tissue-architecture information [26].
4.4. Interpretation of Performance Metrics
- 1.
- Intraclass correlation coefficient (ICC): For PD-L1 expression assessment in DLBCL, ACC alone is insufficient due to tissue heterogeneity; therefore, reporting ICC is essential, with AI algorithms achieving ICC = 0.96, exceeding inter-pathologist agreement (0.94) [13].
- 2.
- Pearson correlation: In quantitative scoring of c-MYC and BCL2, AI outputs achieve correlations with the gold standard of 0.843 and 0.919, respectively, enabling more objective identification of the double-expressor phenotype than is achievable with binary classifiers [14].
- 1.
- 2.
- 3.
4.5. Models for IHC and Prognostic Markers
4.6. The Gap Between Research Findings and Approved Solutions
4.7. Specific Limitations of AI Models in Lymphoma Histopathology
4.7.1. Morphological Complexity
4.7.2. Incomplete Capture of Diagnostic Context
4.7.3. Bias Risk and Limited Generalization
4.8. Limitations of the Review
4.9. Perspectives and Actionable Future Research Directions
4.9.1. Shift Toward Prospective, Multi-Centre Studies
4.9.2. Public Benchmarks and Standardization
- 1.
- FL vs FH: This task is associated with ~25% interobserver variability, making it an ideal testing ground for AI [29].
- 2.
- BL vs DLBCL: Models must demonstrate robustness to rare morphological variants [7].
- 3.
- DHL/THL detection: AI as a triage tool prior to costly FISH testing could yield measurable economic benefits [16].
4.9.3. Foundation Models and Multimodal Integration
4.9.4. Redefining Success: From Metrics to Utility
Author Contributions
Funding
Institutional Review Board Statement
Informed Consent Statement
Data Availability Statement
Acknowledgments
Conflicts of Interest
Abbreviations
| AI | Artificial Intelligence |
| PRISMA | Preferred Reporting Items for Systematic |
| Reviews and Meta-Analyses | |
| PRISMA-ScR | PRISMA for Scoping Reviews |
| CNNs | Convolutional Neural Networks |
| H&E | Hematoxylin and Eosin |
| TCGA | The Cancer Genome Atlas |
| CLL | Chronic Lymphocytic Leukemia |
| c-MYC | Cellular Myelocytomatosis |
| BCL2 | B-Cell Lymphoma 2 |
| ACC | Model Accuracy |
| AUC | Area Under the Curve |
| CC BY | Creative Commons Attribution |
| AIDS | Acquired Immunodeficiency Syndrome |
| NHL | Non-Hodgkin Lymphomas |
| WHO | World Health Organization |
| TNM | Tumor-Node-Metastasis |
| FDA | Food and Drug Administration |
| PROSPERO | International Prospective Register of |
| Systematic Reviews | |
| WSI | Whole Slide Imaging |
| DLBCL | Diffuse Large B-Cell Lymphoma |
| MCL | Mantle Cell Lymphoma |
| FL | Follicular Lymphoma |
| ViT | Vision Transformer |
| IHC | Immunohistochemistry |
| CT | Computed Tomography |
| MRI | Magnetic Resonance Imaging |
| PET | Positron Emission Tomography |
| COO | Cell of Origin |
| MIL | Multiple Instance Learning |
| GNN | Graph Neural Network |
| TMA | Tissue Microarray |
| TME | Tumor Microenvironment |
| DOI | Digital Object Identifier |
| IEEE | Institute of Electrical and Electronics Engineers |
| TP | True Positive |
| TN | True Negative |
| FP | False Positive |
| FN | False Negative |
| TPR | True Positive Rate |
| FPR | False Positive Rate |
| SPC | Specificity |
| ROC | Receiver Operating Characteristic |
| DT | Decision Tree |
| RF | Random Forest |
| SVM | Support Vector Machine |
| BNN | Bayesian Neural Network |
| LBC | Liquid-Based Cytology |
| IICBU | Image Informatics and Computational Biology Unit (Dataset) |
| OCT2 | Octamer-Binding Transcription Factor 2 |
| FFPE | Formalin-Fixed Paraffin-Embedded |
| MMP9 | Matrix Metallopeptidase 9 |
| PCNSL | Primary Central Nervous System Lymphoma |
| SLL | Small Lymphocytic Lymphoma (the same disease as CLL) |
| BL | Burkitt Lymphoma |
| MZL | Marginal Zone Lymphoma |
| MALT | Mucosa-Associated Lymphoid Tissue Lymphoma |
| Agg BCL | Aggressive B-Cell Lymphoma |
| MF | Mycosis Fungoides |
| AITL | Angioimmunoblastic T-Cell Lymphoma |
| MEITL | Monomorphic Epitheliotropic Intestinal T-Cell Lymphoma |
| ITCL-NOS | Intestinal T-Cell Lymphoma, Not Otherwise Specified |
| NKTCL | Natural Killer/T-Cell Lymphoma |
| TCL | T-Cell Lymphoma |
| CHL | Classical Hodgkin Lymphoma |
| NLPHL | Nodular Lymphocyte-Predominant Hodgkin Lymphoma |
| BLN | Benign Lymph Node |
| RLH | Reactive Lymphoid Hyperplasia |
| FH | Follicular Hyperplasia |
| NL | Normal Lymph Node |
| LCT | Large Cell Transformation |
| GCB | Germinal Center B-Cell-Like |
| ABC | Activated B-Cell-Like |
| PD-L1 | Programmed Death-Ligand 1 |
| DHL | Double Hit Lymphoma |
| THL | Triple Hit Lymphoma |
| OS | Overall Survival |
| PFS | Progression-Free Survival |
| TB | Terabytes |
| FISH | Fluorescence In Situ Hybridization |
| RL | Reactive Lymphoid |
| LP cells | Lymphocyte-Predominant Cells |
| CLAM | Clustering-Constrained Attention Multiple Instance Learning |
| PL | Polynomial |
| SMO | Sequential Minimal Optimization |
| Bi-LSTM | Bidirectional Long Short-Term Memory |
| DBN | Deep Belief Network |
| RBFN | Radial Basis Function Network |
| HCTN-LC | Hierarchical Convolutional Neural Networks |
| for Lymphoma Classification | |
| GOTDP-MP-CNNs | Globally Optimized Transfer Deep-Learning Platform |
| with Multiple Pretrained Convolutional Neural Networks | |
| HTC-RCNN | Hybrid Task Cascade Region-Based |
| Convolutional Neural Network | |
| LightGBM | Light Gradient Boosting Machine |
| SHAP | Shapley Additive Explanations |
| ResNet-50 | Residual Network with 50 Layers |
| FFNN | Feed-Forward Neural Network |
| GLCM | Gray-Level Co-occurrence Matrix |
| LBP | Local Binary Patterns |
| DWT | Discrete Wavelet Transform |
| FCH | Fuzzy Color Histogram |
| DDLM-CAM | Deep Discriminative Learning Model |
| with Calibrated Attention Map | |
| AMFT | Attention Map Feature Transformer |
| ROI | Region of Interest |
| AuxCNN | Auxiliary Convolutional Neural Network |
| AB-MIL | Attention-Based Multiple Instance Learning |
| LSTM | Long Short-Term Memory |
| ACO | Ant Colony Optimization |
| MS-COCO | Microsoft Common Objects in Context |
| COB | Classification Using Orthogonal Bases |
| CLEM | Classification Based on Laplacian Eigenmaps |
| SVD | Singular Value Decomposition |
| ICC | Intraclass Correlation Coefficient |
| CI | Confidence Interval |
| AUROC | Area Under the Receiver Operating Characteristic Curve |
| Mean AP | Mean Average Precision |
| BAAC/BACC | Balanced Average Accuracy |
| aCLL | Accelerated-Phase Chronic Lymphocytic Leukemia |
| FNA | Fine-Needle Aspiration |
| RT | Richter Transformation |
| GRAD-CAM | Gradient-Weighted Class Activation Mapping |
Appendix A

References
- Czapliński, M.; Redlarski, G.; Kowalski, P.; Tojza, P.M.; Sikorski, A.; Żak, A. An Overview of Existing Applications of Artificial Intelligence in Histopathological Diagnostics of Leukemias: A Scoping Review. Electronics 2025, 14, 4144. [Google Scholar] [CrossRef]
- Karia, S.J.; McArdle, D.J. AIDS-related primary CNS lymphoma; 2017. [Google Scholar] [CrossRef]
- WHO Classification of Tumours Editorial Board. Haematolymphoid tumours;WHO classification of tumours, 5 ed.; International Agency for Research on Cancer: Lyon, 2024; Vol. 11. [Google Scholar]
- Condoluci, A.; Rossi, D. Biology and Treatment of Richter Transformation; 2022. [Google Scholar] [CrossRef]
- Alaggio, R.; Amador, C.; Anagnostopoulos, I.; Attygalle, A.D.; de Oliveira Araujo, I.B.; Berti, E.; Bhagat, G.; Borges, A.M.; Boyer, D.; Calaminici, M.; et al. The 5th edition of the World Health Organization Classification of Haematolymphoid Tumours: Lymphoid Neoplasms; 2022. [Google Scholar] [CrossRef]
- Achi, H.E.; Belousova, T.; Chen, L.; Wahed, A.; Wang, I.; Hu, Z.; Kanaan, Z.; Rios, A.; Nguyen, A.N.D. Automated Diagnosis of Lymphoma with Digital Pathology Images Using Deep Learning. Technical report. 2019. [Google Scholar]
- Mohlman, J.S.; Leventhal, S.D.; Hansen, T.; Kohan, J.; Pascucci, V.; Salama, M.E. Improving Augmented Human Intelligence to Distinguish Burkitt Lymphoma from Diffuse Large B-Cell Lymphoma Cases. American Journal of Clinical Pathology 2020, 153, 743–759. [Google Scholar] [CrossRef] [PubMed]
- Miyoshi, H.; Sato, K.; Kabeya, Y.; Yonezawa, S.; Nakano, H.; Takeuchi, Y.; Ozawa, I.; Higo, S.; Yanagida, E.; Yamada, K.; et al. Deep learning shows the capability of high-level computer-aided diagnosis in malignant lymphoma. Laboratory Investigation 2020, 100, 1300–1310. [Google Scholar] [CrossRef] [PubMed]
- Hashimoto, N.; Ko, K.; Yokota, T.; Kohno, K.; Nakaguro, M.; Nakamura, S.; Takeuchi, I.; Hontani, H. Subtype classification of malignant lymphoma using immunohistochemical staining pattern. International Journal of Computer Assisted Radiology and Surgery 2022, 17, 1379–1389. [Google Scholar] [CrossRef]
- Li, D.; Bledsoe, J.R.; Zeng, Y.; Liu, W.; Hu, Y.; Bi, K.; Liang, A.; Li, S. A deep learning diagnostic platform for diffuse large B-cell lymphoma with high accuracy across multiple hospitals. Nature Communications 2020, 11. [Google Scholar] [CrossRef]
- Shankar, V.; Yang, X.; Krishna, V.; Tan, B.; Silva, O.; Rojansky, R.; Ng, A.; Valvert, F.; Briercheck, E.; Weinstock, D.; et al. LymphoML: An interpretable artificial intelligence-based method identifies morphologic features that correlate with lymphoma subtype. Technical report. 2023. [Google Scholar]
- Basu, S.; Agarwal, R.; Srivastava, V. Deep discriminative learning model with calibrated attention map for the automated diagnosis of diffuse large B-cell lymphoma. Biomedical Signal Processing and Control 2022, 76. [Google Scholar] [CrossRef]
- Yan, F.; Da, Q.; Yi, H.; Deng, S.; Zhu, L.; Zhou, M.; Liu, Y.; Feng, M.; Wang, J.; Wang, X.; et al. Artificial intelligence-based assessment of PD-L1 expression in diffuse large B cell lymphoma. npj Precision Oncology 2024, 8. [Google Scholar] [CrossRef]
- Tavolara, T.E.; Niazi, M.K.K.; Feldman, A.L.; Jaye, D.L.; Flowers, C.; Cooper, L.A.; Gurcan, M.N. Translating prognostic quantification of c-MYC and BCL2 from tissue microarrays to whole slide images in diffuse large B-cell lymphoma using deep learning. Diagnostic Pathology 2024, 19. [Google Scholar] [CrossRef]
- Steinbuss, G.; Kriegsmann, M.; Zgorzelski, C.; Brobeil, A.; Goeppert, B.; Dietrich, S.; Mechtersheimer, G.; Kriegsmann, K. Deep learning for the classification of non-hodgkin lymphoma on histopathological images. Cancers 2021, 13. [Google Scholar] [CrossRef]
- Perry, C.; Greenberg, O.; Haberman, S.; Herskovitz, N.; Gazy, I.; Avinoam, A.; Paz-Yaacov, N.; Hershkovitz, D.; Avivi, I. Image-Based Deep Learning Detection of High-Grade B-Cell Lymphomas Directly from Hematoxylin and Eosin Images. Cancers 2023, 15. [Google Scholar] [CrossRef]
- Lee, J.H.; Song, G.Y.; Lee, J.; Kang, S.R.; Moon, K.M.; Choi, Y.D.; Shen, J.; Noh, M.G.; Yang, D.H. Prediction of immunochemotherapy response for diffuse large B-cell lymphoma using artificial intelligence digital pathology. Journal of Pathology: Clinical Research 2024, 10. [Google Scholar] [CrossRef]
- Hussein, S.E.; Chen, P.; Medeiros, L.J.; Wistuba, I.I.; Jaffray, D.; Wu, J.; Khoury, J.D. Artificial intelligence strategy integrating morphologic and architectural biomarkers provides robust diagnostic accuracy for disease progression in chronic lymphocytic leukemia. Journal of Pathology 2022, 256, 4–14. [Google Scholar] [CrossRef]
- Irshaid, L.; Bleiberg, J.; Weinberger, E.; Garritano, J.; Shallis, R.M.; Patsenker, J.; Lindenbaum, O.; Kluger, Y.; Katz, S.G.; Xu, M.L. Histopathologic and Machine Deep Learning Criteria to Predict Lymphoma Transformation in Bone Marrow Biopsies. Proceedings of the Archives of Pathology and Laboratory Medicine. College of American Pathologists 2022, Vol. 146, 182–193. [Google Scholar] [CrossRef]
- do Nascimento, M.Z.; Martins, A.S.; Tosta, T.A.A.; Neves, L.A. Lymphoma images analysis using morphological and non-morphological descriptors for classification. Computer Methods and Programs in Biomedicine 2018, 163, 65–77. [Google Scholar] [CrossRef]
- UmaMaheswaran, S.K.; Brahmaiah, V.P.; Suresh, C.; Balaji, S.R.; Ahmad, F. Artificial intelligence based malignant lymphoma type prediction using enhanced super resolution image and hybrid feature extraction algorithm. Computers in Biology and Medicine 2025, 193. [Google Scholar] [CrossRef]
- Sikkandar, M.Y.; Sundaram, S.G.; Almeshari, M.N.; Begum, S.S.; Sankari, E.S.; Alduraywish, Y.A.; Obidallah, W.J.; Alotaibi, F.M. A novel hybrid convolutional and transformer network for lymphoma classification. Scientific Reports 2025, 15. [Google Scholar] [CrossRef] [PubMed]
- Carreras, J.; Ikoma, H.; Kikuti, Y.Y.; Nagase, S.; Ito, A.; Orita, M.; Tomita, S.; Tanigaki, Y.; Nakamura, N.; Masugi, Y. Histological Image Classification Between Follicular Lymphoma and Reactive Lymphoid Tissue Using Deep Learning and Explainable Artificial Intelligence (XAI). Cancers 2025, 17. [Google Scholar] [CrossRef]
- Syrykh, C.; Abreu, A.; Amara, N.; Siegfried, A.; Maisongrosse, V.; Frenois, F.X.; Martin, L.; Rossi, C.; Laurent, C.; Brousset, P. Accurate diagnosis of lymphoma on whole-slide histopathology images using deep learning. npj Digital Medicine 2020, 3. [Google Scholar] [CrossRef] [PubMed]
- Zhu, H.; Jiang, H.; Li, S.; Li, H.; Pei, Y. A Novel Multispace Image Reconstruction Method for Pathological Image Classification Based on Structural Information. In BioMed Research International; 2019. [Google Scholar] [CrossRef]
- Hamdi, M.; Senan, E.M.; Jadhav, M.E.; Olayah, F.; Awaji, B.; Alalayah, K.M. Hybrid Models Based on Fusion Features of a CNN and Handcrafted Features for Accurate Histopathological Image Analysis for Diagnosing Malignant Lymphomas. Diagnostics 2023, 13. [Google Scholar] [CrossRef]
- Zhang, X.; Zhang, K.; Jiang, M.; Yang, L. Research on the classification of lymphoma pathological images based on deep residual neural network. In Proceedings of the Technology and Health Care; IOS Press BV, 2021; Vol. 29, pp. S335–S344. [Google Scholar] [CrossRef]
- Chen, P.; Hussein, S.E.; Xing, F.; Aminu, M.; Kannapiran, A.; Hazle, J.D.; Medeiros, L.J.; Wistuba, I.I.; Jaffray, D.; Khoury, J.D.; et al. Chronic Lymphocytic Leukemia Progression Diagnosis with Intrinsic Cellular Patterns via Unsupervised Clustering. Cancers 2022, 14. [Google Scholar] [CrossRef] [PubMed]
- Kornaropoulos, E.N.; Niazi, M.K.K.; Lozanski, G.; Gurcan, M.N. Histopathological image analysis for centroblasts classification through dimensionality reduction approaches. Cytometry Part A 2014, 85, 242–255. [Google Scholar] [CrossRef] [PubMed]
- Duan, L.; He, Y.; Guo, W.; Du, Y.; Yin, S.; Yang, S.; Dong, G.; Li, W.; Chen, F. Machine learning-based pathomics signature of histology slides as a novel prognostic indicator in primary central nervous system lymphoma. Journal of Neuro-Oncology 2024, 168, 283–298. [Google Scholar] [CrossRef] [PubMed]
- Yu, W.H.; Li, C.H.; Wang, R.C.; Yeh, C.Y.; Chuang, S.S. Machine learning based on morphological features enables classification of primary intestinal t-cell lymphomas. Cancers 2021, 13. [Google Scholar] [CrossRef] [PubMed]
- Al-Mekhlafi, Z.G.; Senan, E.M.; Mohammed, B.A.; Alazmi, M.; Alayba, A.M.; Alreshidi, A.; Alshahrani, M. Diagnosis of Histopathological Images to Distinguish Types of Malignant Lymphomas Using Hybrid Techniques Based on Fusion Features. Electronics (Switzerland) 2022, 11. [Google Scholar] [CrossRef]
- Swiderska-Chadaj, Z.; Hebeda, K.M.; van den Brand, M.; Litjens, G. Artificial intelligence to detect MYC translocation in slides of diffuse large B-cell lymphoma. Virchows Archiv 2021, 479, 617–621. [Google Scholar] [CrossRef]
- Doeleman, T.; Brussee, S.; Hondelink, L.M.; Westerbeek, D.W.; Sequeira, A.M.; Valkema, P.A.; Jansen, P.M.; He, J.; Vermeer, M.H.; Quint, K.D.; et al. Deep Learning–Based Classification of Early-Stage Mycosis Fungoides and Benign Inflammatory Dermatoses on H&E-Stained Whole-Slide Images: A Retrospective, Proof-of-Concept Study. Journal of Investigative Dermatology 2025, 145, 1127–1134.e8. [Google Scholar] [CrossRef]
- Nambiar, N.; Rajesh, V.; Nair, A.; Nambiar, S.; Nair, R.; Uthamanthil, R.; Lotodo, T.; Mittal, S.; Kussick, S. An AI based, open access screening tool for early diagnosis of Burkitt lymphoma. Frontiers in Medicine 2024, 11. [Google Scholar] [CrossRef]
- Quan, J.; Ye, J.; Lan, J.; Wang, J.; Hu, Z.; Guo, Z.; Wang, T.; Han, Z.; Wu, Z.; Tan, T.; et al. A deep learning model fusion algorithm for the diagnosis of gastric Mucosa-associated lymphoid tissue lymphoma. Biomedical Signal Processing and Control 2024, 92. [Google Scholar] [CrossRef]
- Zhang, X.; Zhao, Z.; Wang, R.; Chen, H.; Zheng, X.; Liu, L.; Lan, L.; Li, P.; Wu, S.; Cao, Q.; et al. A multicenter proof-of-concept study on deep learning-based intraoperative discrimination of primary central nervous system lymphoma. Nature Communications 2024, 15. [Google Scholar] [CrossRef]
- Yamaguchi, S.; Isokawa, T.; Matsui, N.; Kamiura, N.; Tsuruyama, T. AI system for diagnosing mucosa-associated lymphoid tissue lymphoma and diffuse large B cell lymphoma using ImageNet and hematoxylin and eosin–stained specimens. PNAS Nexus 2025, 4. [Google Scholar] [CrossRef]
- Sereda, S.; Shankar, A.; Weber, L.; Ramsay, A.D.; Hall, G.W.; Hayward, J.; Wallace, W.H.B.; Landman-Parker, J.; Braeuninger, A.; Hasenclever, D.; et al. Digital pathology in pediatric nodular lymphocyte-predominant Hodgkin lymphoma: correlation with treatment response. 2023. [Google Scholar] [CrossRef]
- Motmaen, I.; Sereda, S.; Brobeil, A.; Shankar, A.; Braeuninger, A.; Hasenclever, D.; Gattenlöhner, S. Deep-learning based classification of a tumor marker for prognosis on Hodgkin’s disease. European Journal of Haematology 2023, 111, 722–728. [Google Scholar] [CrossRef]
- Soltane, S.; Alsharif, S.; Eldin, S.M.S. Classification and diagnosis of lymphoma’s histopathological images using transfer learning. Computer Systems Science and Engineering 2021, 40, 629–644. [Google Scholar] [CrossRef]
- Fu, Y.; Huang, Z.; Deng, X.; Xu, L.; Liu, Y.; Zhang, M.; Liu, J.; Huang, B. Artificial Intelligence in Lymphoma Histopathology: Systematic Review. J Med Internet Res 2025, 27, e62851. [Google Scholar] [CrossRef]
- Vrabac, D.; Smit, A.; Rojansky, R.; Natkunam, Y.; Advani, R.; Ng, A.; Fernandez-Pol, S.; Rajpurkar, P. DLBCL-Morph: Morphological features computed using deep learning for an annotated digital DLBCL image set. Scientific Data 2021, 8. [Google Scholar] [CrossRef]
- Hashimoto, N.; Takagi, Y.; Masuda, H.; Miyoshi, H.; Kohno, K.; Nagaishi, M.; Sato, K.; Takeuchi, M.; Furuta, T.; Kawamoto, K.; et al. Case-based similar image retrieval for weakly annotated large histopathological images of malignant lymphoma using deep metric learning. Medical Image Analysis 2023, 85, 102752. [Google Scholar] [CrossRef]
- Chuang, W.Y.; Yu, W.H.; Lee, Y.C.; Zhang, Q.Y.; Chang, H.; Shih, L.Y.; Yeh, C.J.; Lin, S.M.T.; Chang, S.H.; Ueng, S.H.; et al. Deep Learning-Based Nuclear Morphometry Reveals an Independent Prognostic Factor in Mantle Cell Lymphoma. The American Journal of Pathology 2022, 192, 1763–1778. [Google Scholar] [CrossRef]



Disclaimer/Publisher’s Note: The statements, opinions and data contained in all publications are solely those of the individual author(s) and contributor(s) and not of MDPI and/or the editor(s). MDPI and/or the editor(s) disclaim responsibility for any injury to people or property resulting from any ideas, methods, instructions or products referred to in the content. |
© 2026 by the authors. Licensee MDPI, Basel, Switzerland. This article is an open access article distributed under the terms and conditions of the Creative Commons Attribution (CC BY) license (http://creativecommons.org/licenses/by/4.0/).
