Submitted:
08 January 2026
Posted:
09 January 2026
You are already at the latest version
Abstract
Keywords:
1. Introduction
1.1. Background
1.2. Literature Review
1.3. Contributions
- 1.
- An extend model of Booster Inter-Area Virtual Transmission Lines is considered, in order to support this concept applied to trunks of transmission lines interconnecting areas of a transmission system, enabling the expantion planning consider storage infrastructre deploied at nodes of the two interconnected areas, and the use of revenue stacking from other services provided by this storage investments;
- 2.
- Incomporation of flexibility metrics in Transmission and Generation dynamic expansion planning;
- 3.
- Implementation of a three level GTEP model, with the levels related to a long-term, lower-resolution of time intervals, approach considering investments and operational costs, and a third level, considering unit commitment and generators ramp constraints, considering a higher-resolution of time periods.
2. Problem Formulation - Deterministic Model
2.1. Net Demand
2.2. Flexibility Metrics and Models
2.3. Virtual Transmission Lines
2.3.1. Virtual Transmission Lines - Revenue Stacking
2.4. Virtual Power Plants
2.5. Unit Commitment - Operational Flexibility Assessments
- 1.
- Average and maximum curtailment levels;
- 2.
- Average Ramp Up Surplus. The mean excess upward ramping capability (MW/h) beyond required net load ramps;
- 3.
- Average Ramp Down Surplus. The mean excess downward ramping capability (MW/h), to absorb drops in net load.
2.6. Objective Function - Investment and Operation
2.7. Energy Storage System Constraints
2.8. Virtual Transmission Line constraints
2.9. Flexibility Constraints
2.10. Unit Commitment Constraints
2.11. Soft-Linking
2.12. Inherited Model Components from Prior Work
3. Problem Formulation - Modeling Uncertainties
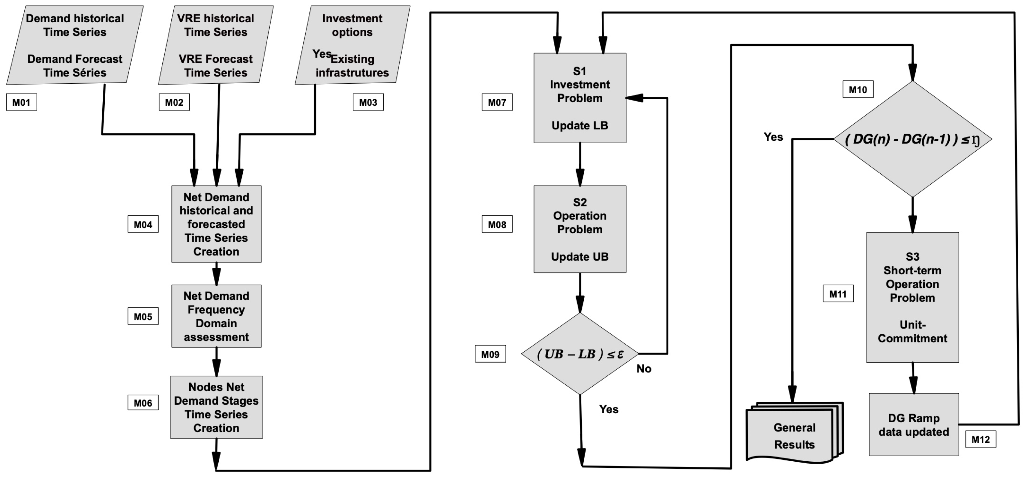
4. Solution Procedure
4.1. Deterministic Procedure
- 1.
- Set , , k=0 and
- 2.
-
Solve the following Master Problem:s.t.Solution:
- 3.
- Update
- 4.
- Solve the following Slave Problem:s.t.
- 5.
- Update [ ]
- 6.
- If return and finish
- 7.
- Create variables
- 8.
- Add the following constraints to Master Problem:
- 9.
- Update k = k + 1 and Go to Step 2
4.2. Procedure Considering Uncertainties
5. Case Study
5.1. Cluster of Data Bins
5.2. Presentation of Case Study Results
5.3. IEEE RTS-GMLC
5.3.1. IEEE RTS-GMLC - Scenario S1.1
5.3.2. IEEE RTS-GMLC - Scenario S1.2
5.3.3. IEEE RTS-GMLC - Scenario S1.3
6. Conclusions
Funding
Data Availability Statement
Conflicts of Interest
Nomenclature
| Sets | |
| Dispatchable generation units | |
| Candidate dispatchable generation units | |
| Non-dispatchable generation units | |
| Candidate non-dispatchable generation units | |
| VPP dispatchable generation units | |
| VPP non-dispatchable generation units | |
| Battery storage units | |
| Virtual Transmission lines | |
| Virtual power plants | |
| Demand stages | |
| Candidate storage units | |
| Set of nodes in the power transmission network | |
| Set of lines in the power transmission network, | |
| Set of circuits in the power transmission network line | |
| Set of scenarios | |
| DDDRO ambiguity set | |
| Indices | |
| b | Node, |
| c | Line dircuit, |
| Candidate dispatchable generation, | |
| Candidate non-dispatchable generation, | |
| h | Battery storage unit, |
| l | Line, |
| s | Stage, |
| t | Time step, t |
| Virtual Transmission line, | |
| Virtual power plant, | |
| w | Scenario, |
| Input Data - Parameters | |
| Time horizon of the problem | |
| a | Area |
| Susceptance [p.u.] of line l | |
| Discount rate | |
| Conductance (p.u.) of line l | |
| Maximum number of circuits of line l | |
| Active power capacity of circuit c of line l | |
| Apparent power capacity of circuit c of line l | |
| Investment cost of additional line circuit at corridor l in time period t | |
| [$/circuit] | |
| Investment cost of additional dispatchable generation at node b in | |
| time period t [$/] | |
| Investment cost of additional non-dispatchable generation at node b | |
| in time period t [$/] | |
| Investment cost of battery storage h in time period t [$/] | |
| Investment cost of VTL in time period t [$/] | |
| Variable cost of existing dispatchable generation at node b in time | |
| period t [$/] | |
| Variable cost of candidate dispatchable generation at node b in time | |
| period t [$/] | |
| Variable cost of upward flexibility at node b in time period t [$/] | |
| Variable cost of downward flexibility at node b in time period t | |
| [$/] | |
| Variable cost of demand response upward flexibility at node b in time | |
| period t [$/] | |
| Variable cost of demand response downward flexibility at node b in | |
| time period t [$/] | |
| Variable cost of storage h in time period t [$/] | |
| Variable cost of P2P active power contracted at node b in time period t | |
| [$/] | |
| Variable cost of P2P active generation contracted at node b in time | |
| period t [$/] | |
| Variable cost of load curtailment at node b in time period t [$/] | |
| Variable cost of non-dispatchable generation curtailment at node b in | |
| time period t [$/] | |
| Variable cost of congestion in time period t [$/] | |
| Probability of scenario w | |
| Probability of scenario w from data | |
| Active power of demand response, bus b, time period t, demand | |
| stage s [] | |
| Reactive power of demand response, bus b, time period t, demand | |
| stage s [] | |
| Demand response available flexibility band, bus b, time period t, | |
| demand stage s [] | |
| Active power of net demand, bus b, time period t, demand stage s, | |
| scenario w [] | |
| Reactive power of net demand, bus b, time period t, demand stage s, | |
| scenario w [] | |
| Active power of candidate non-dispatchable generation units, bus b, | |
| time period t, demand stage s, scenario w [] | |
| Reactive power of candidate non-dispatchable generation units, bus | |
| b, time period t, demand stage s, scenario w [] | |
| Active power of VPP contracted in the P2P market, vpp , bus b, | |
| time period t [] | |
| Reactive power of VPP contracted in the P2P market, vpp , bus b, | |
| time period t [] | |
| Active power available as downward flexibility at bus b, time | |
| period t [] | |
| Active power available as upward flexibility at bus b, time | |
| period t [] | |
| Energy capacity of battery storage h, time period t [] | |
| Maximum power of battery storage h [] | |
| Maximum active power of existing dispatchable generation units, | |
| bus b [] | |
| Maximum reactive power of existing dispatchable generation units, | |
| bus b [] | |
| Maximum active power of VPP dispatchable generation, | |
| vpp [] | |
| Maximum reactive power of VPP dispatchable generation, | |
| vpp [] | |
| Maximum active power of VPP dispatchable generation, | |
| vpp [] | |
| Maximum reactive power of VPP dispatchable generation, | |
| vpp [] | |
| Maximum active power of candidate dispatchable generation, | |
| bus b [] | |
| Maximum reactive power of candidate dispatchable generation, | |
| bus b [] | |
| Maximum active power of upward flexibility, bus b [] | |
| Maximum active power of downward flexibility, bus b [] | |
| Reference bar for voltage angle | |
| M | Large power value [p.u.] |
| Decision Variables | |
| Active power flow of line l, time period t, demand stage s, | |
| scenario w [] | |
| Signed active power flow of origin side of line l, time period t, | |
| demand stage s, scenario w [] | |
| Signed active power flow of destination side of line l, time period t, | |
| demand stage s, scenario w [] | |
| Reactive power flow of line l, time period t, demand stage s, | |
| scenario w [] | |
| Active power of VPP demanded from reserve market, vpp , bus b, | |
| time period t, demand stage s, scenario w [] | |
| Reactive power of VPP demanded from reserve market, vpp , bus b, | |
| time period t, demand stage s, scenario w [] | |
| Active power of VPP dispatchable generation, vpp , bus b, time | |
| period t, demand stage s, scenario w [] | |
| Reactive power of VPP dispatchable generation, vpp , bus b, time | |
| period t, demand stage, scenario w s [] | |
| Active power of existing dispatchable generation units, bus b, time | |
| period t, demand stage s, scenario w [] | |
| Reactive power of existing dispatchable generation units, bus b, time | |
| period t, demand stage s, scenario w [] | |
| Active power of candidate dispatchable generation units, bus b, time | |
| period t, demand stage s, scenario w [] | |
| Reactive power of candidate dispatchable generation units, bus b, | |
| time period t, demand stage s, scenario w [] | |
| Active power of existing non-dispatchable generation units, bus b, | |
| time period t, demand stage s, scenario w [] | |
| Reactive power of existing non-dispatchable generation units, bus b, | |
| time period t, demand stage s, scenario w [] | |
| Active power of VPP non-dispatchable generation, vpp , bus b, | |
| time period t, demand stage s [] | |
| Reactive power of VPP non-dispatchable generation, vpp , bus b, | |
| time period t, demand stage s [] | |
| Active power of curtailed non-dispatchable generation units, bus b, | |
| time period t, demand stage s, scenario w [] | |
| Active power of upward flexibility, bus b, time period t, demand | |
| stage s, scenario w [] | |
| Active power of downward flexibility, bus b, time period t, demand | |
| stage s, scenario w [] | |
| Active power of procured demand response upward flexibility, bus b, | |
| time period t, demand stage s, scenario w [] | |
| Active power of procured demand response downward flexibility, | |
| bus b, time period t, demand stage s, scenario w [] | |
| Active power of curtailed demand, bus b, time period t, demand | |
| stage s, scenario w [] | |
| Storage active power discharge of storage h, time period t, demand | |
| stage s, scenario w [] | |
| Storage active power charge of storage h, time period t, demand | |
| stage s, scenario w [] | |
| Time duration of demand stage s [pu] | |
| Voltage (p.u.) at bus b at time t, demand stage s, scenario w | |
| Voltage (p.u.) at bus b at time t, demand stage s, scenario w | |
| Voltage phase angle between nodes i and j at time t, demand stage s, | |
| scenario w | |
| State-of-charge (), storage h, at time t, demand stage s, | |
| scenario w | |
| Energy available at storage device h in time period t, scenario w | |
| [] | |
| Admittance of line l - real part | |
| Admittance of line l - imaginary part | |
| Binary variable indicating if downward flexibility is considered at | |
| bus b, during demand stage s [0,1] | |
| Binary variable indicating if upward flexibility is considered at bus b, | |
| during demand stage s [0,1] | |
| Binary variable indicating the presence of a circuit c, in corridor l, | |
| time period t [0,1] | |
| Binary variable indicating the presence of storage h, time period t [0,1] | |
| Binary variable indicating the presence of VTL l, time period t [0,1] | |
| Binary variable indicating the presence of candidate dispatchable | |
| generation , bus b, time period t [0,1] | |
| Binary variable indicating the presence of candidate non-dispatchable | |
| generation , bus b, time period t [0,1] | |
| Binary variable indicating the charge/discharge status of battery | |
| storage unit h, time period t, stage s [0,1] | |
| Binary variable indicating the flow status of VTL line l from side, | |
| time period t, stage s [0,1] | |
| Binary variable indicating the flow status of VTL line l to side, time | |
| period t, stage s [0,1] | |
| Binary variable indicating the charge/discharge status of VTL Battery | |
| storage unit 1 of line l, time period t, stage s [0,1] | |
| Binary variable indicating the charge/discharge status of VTL Battery | |
| storage unit 2 of line l, time period t, stage s [0,1] | |
| Unit Commitment - Input data - Parameters | |
| Ramp up capacity of Generator | |
| Ramp down capacity of Generator | |
| ramp limit start up of Generator | |
| ramp limit shut down of Generator | |
| min per-unit limit of Generator | |
| max per-unit limit of Generator | |
| nominal capacity of Generator | |
| min time up of Generator | |
| min time down of Generator | |
| min per-unit limit of Generator | |
| max per-unit limit of Generator | |
| min nominal capacity of Generator | |
| Stand-By cost of Generator n in time period t [$/] | |
| Start-Up cost of Generator n in time period t [$/] | |
| Start-Down cost of Generator n in time period t [$/] | |
| Variable cost of UC load curtailment at node b [$/] | |
| Unit Commitment - Decision Variables | |
| Binary variable indicating if Generator is Dispatched | |
| Binary variable indicating if Generator is start up | |
| Binary variable indicating if Generator is shut down | |
| Dispatch Power of Generator | |
| Active power of UC curtailed demand, bus b, time period t | |
| Vector Notation | |
| Set of network variables: [, , , ] | |
| . | |
| Set of network variables: [ , , , , | |
| , , , , , , , , | |
| , , , , , , , , | |
| , , , , , , , ] | |
| . |
References
- Ferreira, F.A.L.; Unsihuay-Vila, C.; Núñez-Rodríguez, R.A. Transmission and Generation Expansion Planning Considering Virtual Power Lines/Plants, Distributed Energy Injection and Demand Response Flexibility from TSO-DSO Interface. Energies 2025, 18, 1602. [CrossRef]
- Lindner, M.; Peper, J.; Offermann, N.; Biele, C.; Teodosic, M.; Pohl, O.; Menne, J.; Häger, U. Operation strategies of battery energy storage systems for preventive and curative congestion management in transmission grids. IET Generation, Transmission & Distribution 2023, 17, 589–603, [https://ietresearch.onlinelibrary.wiley.com/doi/pdf/10.1049/gtd2.12739]. https://doi.org/https://doi.org/10.1049/gtd2.12739. [CrossRef]
- Agüero, M.; Peralta, J.; Quintana, E.; Velar, V.; Stepanov, A.; Ashourian, H.; Mahseredjian, J.; Cárdenas, R. Virtual Transmission Solution Based on Battery Energy Storage Systems to Boost Transmission Capacity. Journal of Modern Power Systems and Clean Energy 2024, 12, 466–474. [CrossRef]
- Wang, Q.; Li, X. Evaluation of battery energy storage system to provide virtual transmission service. Electric Power Systems Research 2025, 244, 111570. https://doi.org/https://doi.org/10.1016/j.epsr.2025.111570. [CrossRef]
- Matevosyan, J.; Huang, S.H.; Du, P.; Mago, N.; Guiyab, R. Operational Security: The Case of Texas. IEEE Power and Energy Magazine 2021, 19, 18–27. [CrossRef]
- Latorre, G.; Cruz, R.D.; Areiza, J.M.; Villegas, A. Classification of publications and models on transmission expansion planning. IEEE Transactions on Power Systems 2003, 18, 938–946. [CrossRef]
- Hemmati, R.; Hooshmand, R.; Khodabakhshian, A. Comprehensive review of generation and transmission expansion planning. IET Generation, Transmission Distribution 2013, 7, 955–964. [CrossRef]
- Mahdavi, M.; Sabillon Antunez, C.; Ajalli, M.; Romero, R. Transmission Expansion Planning: Literature Review and Classification. IEEE Systems Journal 2019, 13, 3129–3140. [CrossRef]
- Muralikrishnan, N.; Jebaraj, L.; Rajan, C.C.A. A Comprehensive Review on Evolutionary Optimization Techniques Applied for Unit Commitment Problem. IEEE Access 2020, 8, 132980–133014. [CrossRef]
- Ali, A.; Shah, A.; Keerio, M.U.; Mugheri, N.H.; Abbas, G.; Touti, E.; Hatatah, M.; Yousef, A.; Bouzguenda, M. Multi-Objective Security Constrained Unit Commitment via Hybrid Evolutionary Algorithms. IEEE Access 2024, 12, 6698–6718. [CrossRef]
- Tejada-Arango, D.A.; Morales-España, G.; Wogrin, S.; Centeno, E. Power-Based Generation Expansion Planning for Flexibility Requirements. IEEE Transactions on Power Systems 2020, 35, 2012–2023. [CrossRef]
- Palmintier, B.S.; Webster, M.D. Impact of Operational Flexibility on Electricity Generation Planning With Renewable and Carbon Targets. IEEE Transactions on Sustainable Energy 2016, 7, 672–684. [CrossRef]
- Chen, X.; Lv, J.; McElroy, M.B.; Han, X.; Nielsen, C.P.; Wen, J. Power System Capacity Expansion Under Higher Penetration of Renewables Considering Flexibility Constraints and Low Carbon Policies. IEEE Transactions on Power Systems 2018, 33, 6240–6253. [CrossRef]
- Liu, X.; Fang, X.; Gao, N.; Yuan, H.; Hoke, A.; Wu, H.; Tan, J. Frequency Nadir Constrained Unit Commitment for High Renewable Penetration Island Power Systems. IEEE Open Access Journal of Power and Energy 2024, 11, 141–153. [CrossRef]
- Chen, X.; Liu, Y.; Wu, L. Towards Improving Unit Commitment Economics: An Add-On Tailor for Renewable Energy and Reserve Predictions. IEEE Transactions on Sustainable Energy 2024, 15, 2547–2566. [CrossRef]
- Backe, S.; Ahang, M.; Tomasgard, A. Stable stochastic capacity expansion with variable renewables: Comparing moment matching and stratified scenario generation sampling. Applied Energy 2021, 302, 117538. https://doi.org/https://doi.org/10.1016/j.apenergy.2021.117538. [CrossRef]
- Wuijts, R.H.; van den Akker, M.; van den Broek, M. Effect of modelling choices in the unit commitment problem. Energy Systems 2024, 15, 1–63. [CrossRef]
- Ramos, A.; Alvarez, E.F.; Lumbreras, S. OpenTEPES: Open-source Transmission and Generation Expansion Planning. SoftwareX 2022, 18, 101070. https://doi.org/https://doi.org/10.1016/j.softx.2022.101070. [CrossRef]
- Curty, M.G.; Borges, C.L.; Saboia, C.H.; Lisboa, M.L.; Berizzi, A. A soft-linking approach to include hourly scheduling of intermittent resources into hydrothermal generation expansion planning. Renewable and Sustainable Energy Reviews 2023, 188, 113838. https://doi.org/https://doi.org/10.1016/j.rser.2023.113838. [CrossRef]
- Yin, X.; Chen, H.; Liang, Z.; Zhu, Y. A Flexibility-oriented robust transmission expansion planning approach under high renewable energy resource penetration. Applied Energy 2023, 351, 121786. https://doi.org/https://doi.org/10.1016/j.apenergy.2023.121786. [CrossRef]
- Ghaljehei, M.; Khorsand, M. Day-Ahead Operational Scheduling With Enhanced Flexible Ramping Product: Design and Analysis. IEEE Transactions on Power Systems 2022, 37, 1842–1856. [CrossRef]
- Dehghan, S.; Amjady, N.; Conejo, A.J. A Multistage Robust Transmission Expansion Planning Model Based on Mixed Binary Linear Decision Rules—Part I. IEEE Transactions on Power Systems 2018, 33, 5341–5350. [CrossRef]
- Zhang, H.; Heydt, G.T.; Vittal, V.; Quintero, J. An Improved Network Model for Transmission Expansion Planning Considering Reactive Power and Network Losses. IEEE Transactions on Power Systems 2013, 28, 3471–3479. [CrossRef]
- Ghaddar, B.; Jabr, R.A. Power transmission network expansion planning: A semidefinite programming branch-and-bound approach. European Journal of Operational Research 2019, 274, 837–844. https://doi.org/https://doi.org/10.1016/j.ejor.2018.10.035. [CrossRef]
- Mehrtash, M.; Cao, Y. A New Global Solver for Transmission Expansion Planning With AC Network Model. IEEE Transactions on Power Systems 2022, 37, 282–293. [CrossRef]
- Mehrtash, M.; Hobbs, B.F.; Mahroo, R.; Cao, Y. Does Choice of Power Flow Representation Matter in Transmission Expansion Optimization? A Quantitative Comparison for a Large-Scale Test System. IEEE Transactions on Industry Applications 2024, 60, 1433–1441. [CrossRef]
- Wendelborg, M.A.; Backe, S.; del Granado, P.C.; Seifert, P.E. Consequences of Uncertainty from Intraday Operations to a Capacity Expansion Model of the European Power System. In Proceedings of the 2023 19th International Conference on the European Energy Market (EEM), 2023, pp. 1–8. [CrossRef]
- Domínguez, R.; Conejo, A.J.; Carrión, M. Toward Fully Renewable Electric Energy Systems. IEEE Transactions on Power Systems 2015, 30, 316–326. [CrossRef]
- Baringo, L.; Baringo, A. A Stochastic Adaptive Robust Optimization Approach for the Generation and Transmission Expansion Planning. IEEE Transactions on Power Systems 2018, 33, 792–802. [CrossRef]
- Moreira, A.; Pozo, D.; Street, A.; Sauma, E. Reliable Renewable Generation and Transmission Expansion Planning: Co-Optimizing System’s Resources for Meeting Renewable Targets. IEEE Transactions on Power Systems 2017, 32, 3246–3257. [CrossRef]
- Ranjbar, H.; Hosseini, S.H.; Zareipour, H. A robust optimization method for co-planning of transmission systems and merchant distributed energy resources. International Journal of Electrical Power Energy Systems 2020, 118, 105845. https://doi.org/https://doi.org/10.1016/j.ijepes.2020.105845. [CrossRef]
- Zhang, C.; Liu, L.; Cheng, H.; Liu, D.; Zhang, J.; Li, G. Data-driven distributionally robust transmission expansion planning considering contingency-constrained generation reserve optimization. International Journal of Electrical Power Energy Systems 2021, 131, 106973. https://doi.org/https://doi.org/10.1016/j.ijepes.2021.106973. [CrossRef]
- Ranjbar, H.; Hosseini, S.H.; Zareipour, H. Resiliency-Oriented Planning of Transmission Systems and Distributed Energy Resources. IEEE Transactions on Power Systems 2021, 36, 4114–4125. [CrossRef]
- Abushamah, H.A.S.; Haghifam, M.; Bolandi, T.G. A novel approach for distributed generation expansion planning considering its added value compared with centralized generation expansion. Sustainable Energy, Grids and Networks 2021, 25, 100417. https://doi.org/https://doi.org/10.1016/j.segan.2020.100417. [CrossRef]
- Ahmadi, S.; Mavalizadeh, H.; Ghadimi, A.A.; Miveh, M.R.; Ahmadi, A. Dynamic robust generation–transmission expansion planning in the presence of wind farms under long- and short-term uncertainties. IET Generation, Transmission Distribution 2020, 14, 5418–5427, [https://ietresearch.onlinelibrary.wiley.com/doi/pdf/10.1049/iet-gtd.2019.1838]. https://doi.org/https://doi.org/10.1049/iet-gtd.2019.1838. [CrossRef]
- Moreira, A.; Pozo, D.; Street, A.; Sauma, E.; Strbac, G. Climate-aware generation and transmission expansion planning: A three-stage robust optimization approach. European Journal of Operational Research 2021, 295, 1099–1118. https://doi.org/https://doi.org/10.1016/j.ejor.2021.03.035. [CrossRef]
- El-Meligy, M.A.; Sharaf, M.; Soliman, A.T. A coordinated scheme for transmission and distribution expansion planning: A Tri-level approach. Electric Power Systems Research 2021, 196, 107274. https://doi.org/https://doi.org/10.1016/j.epsr.2021.107274. [CrossRef]
- Toolabi Moghadam, A.; Bahramian, B.; Shahbaazy, F.; Paeizi, A.; Senjyu, T. Stochastic Flexible Power System Expansion Planning, Based on the Demand Response Considering Consumption and Generation Uncertainties. Sustainability 2023, 15. [CrossRef]
- García-Bertrand, R.; Mínguez, R. Dynamic Robust Transmission Expansion Planning. IEEE Transactions on Power Systems 2017, 32, 2618–2628. [CrossRef]
- Roldán, C.; Mínguez, R.; García-Bertrand, R.; Arroyo, J.M. Robust Transmission Network Expansion Planning Under Correlated Uncertainty. IEEE Transactions on Power Systems 2019, 34, 2071–2082. [CrossRef]
- Liang, Z.; Chen, H.; Chen, S.; Wang, Y.; Zhang, C.; Kang, C. Robust Transmission Expansion Planning Based on Adaptive Uncertainty Set Optimization Under High-Penetration Wind Power Generation. IEEE Transactions on Power Systems 2021, 36, 2798–2814. [CrossRef]
- Liang, Z.; Chen, H.; Chen, S.; Lin, Z.; Kang, C. Probability-driven transmission expansion planning with high-penetration renewable power generation: A case study in northwestern China. Applied Energy 2019, 255, 113610. https://doi.org/https://doi.org/10.1016/j.apenergy.2019.113610. [CrossRef]
- Yin, X.; Chen, H.; Liang, Z.; Zeng, X.; Zhu, Y.; Chen, J. Robust transmission network expansion planning based on a data-driven uncertainty set considering spatio-temporal correlation. Sustainable Energy, Grids and Networks 2023, 33, 100965. https://doi.org/https://doi.org/10.1016/j.segan.2022.100965. [CrossRef]
- Garcia-Cerezo, A.; Baringo, L.; Garcia-Bertrand, R. Dynamic Robust Transmission Network Expansion Planning in Renewable Dominated Power Systems Considering Inter-Temporal and Non-Convex Operational Constraints. In Proceedings of the 2022 International Conference on Smart Energy Systems and Technologies (SEST), 2022, pp. 1–6. [CrossRef]
- Garcia-Cerezo, A.; Baringo, L.; Garcia-Bertrand, R. Expansion planning of the transmission network with high penetration of renewable generation: A multi-year two-stage adaptive robust optimization approach. Applied Energy 2023, 349, 121653. https://doi.org/https://doi.org/10.1016/j.apenergy.2023.121653. [CrossRef]
- Zhang, X.; Conejo, A.J. Coordinated Investment in Transmission and Storage Systems Representing Long- and Short-Term Uncertainty. IEEE Transactions on Power Systems 2018, 33, 7143–7151. [CrossRef]
- Verastegui, F.; Lorca, A.; Olivares, D.E.; Negrete-Pincetic, M.; Gazmuri, P. An Adaptive Robust Optimization Model for Power Systems Planning With Operational Uncertainty. IEEE Transactions on Power Systems 2019, 34, 4606–4616. [CrossRef]
- Li, J.; Li, Z.; Liu, F.; Ye, H.; Zhang, X.; Mei, S.; Chang, N. Robust Coordinated Transmission and Generation Expansion Planning Considering Ramping Requirements and Construction Periods. IEEE Transactions on Power Systems 2018, 33, 268–280. [CrossRef]
- Taibi, E.; Nikolakakis, T.; Gutierrez, L.; Fernandez del Valle, C.; Kiviluoma, J.; Lindroos, T.; Rissanen, S. Power System Flexibility for the Energy Transition - Irena FLEXTOOL METHODOLOGY. IRENA International Renewable Energy 2018. [CrossRef]
- Cochran, J.; Miller, M.; Zinaman, O.; Milligan, M.; Arent, D.; Palmintier, B.; O’Malley, M.; Mueller, S.; Lannoye, E.; Tuohy, A.; et al. Flexibility in 21st century power systems. Technical report, National Renewable Energy Lab.(NREL), Golden, CO (United States), 2014.
- Cañas-Carretón, M.; Carrión, M. Generation Capacity Expansion Considering Reserve Provision by Wind Power Units. IEEE Transactions on Power Systems 2020, 35, 4564–4573.
- Huber, M.; Dimkova, D.; Hamacher, T. Integration of wind and solar power in Europe: Assessment of flexibility requirements. Energy 2014, 69, 236–246. https://doi.org/https://doi.org/10.1016/j.energy.2014.02.109. [CrossRef]
- Ringkjøb, H.K.; Haugan, P.M.; Seljom, P.; Lind, A.; Wagner, F.; Mesfun, S. Short-term solar and wind variability in long-term energy system models - A European case study. Energy 2020, 209, 118377. https://doi.org/https://doi.org/10.1016/j.energy.2020.118377. [CrossRef]
- O’Sullivan, J.; Rogers, A.; Flynn, D.; Smith, P.; Mullane, A.; O’Malley, M. Studying the Maximum Instantaneous Non-Synchronous Generation in an Island System—Frequency Stability Challenges in Ireland. IEEE Transactions on Power Systems 2014, 29, 2943–2951. [CrossRef]
- Fonseca, N.; Neyestani, N.; Soares, F.; Iria, J.; Lopes, M.; Antunes, C.H.; Pinto, D.; Jorge, H. Bottom-up approach to compute der flexibility in the transmission-distribution networks boundary. In Proceedings of the Mediterranean Conference on Power Generation, Transmission, Distribution and Energy Conversion (MEDPOWER 2018), 2018, pp. 1–7. [CrossRef]
- Rahman, M.M.; Dadon, S.H.; He, M.; Giesselmann, M.; Hasan, M.M. An Overview of Power System Flexibility: High Renewable Energy Penetration Scenarios. Energies 2024, 17. [CrossRef]
- Yurdakul, O.; Ela, E.; Billimoria, F. Flexible Ramping Product Procurement in Day-Ahead Markets. IEEE Transactions on Energy Markets, Policy and Regulation 2025, 3, 13–31. [CrossRef]
- Hurtado, M.; Jafarian, M.; Kërçi, T.; Tweed, S.; Escudero, M.V.; Kennedy, E.; Milano, F. Stability Assessment of Low-Inertia Power Systems: A System Operator Perspective. In Proceedings of the 2024 IEEE Power & Energy Society General Meeting (PESGM), 2024, pp. 1–5. [CrossRef]
- Mohamed, A.A.R.; Best, R.J.; Liu, X.; Morrow, D.J.; Pollock, J.; Cupples, A. Stacking Battery Energy Storage Revenues in Future Distribution Networks. IEEE Access 2022, 10, 35026–35039. [CrossRef]
- Nguyen, T.A.; Copp, D.A.; Byrne, R.H. Stacking Revenue from Energy Storage Providing Resilience, T & D Deferral and Arbitrage. In Proceedings of the 2019 IEEE Power & Energy Society General Meeting (PESGM), 2019, pp. 1–5. [CrossRef]
- Steriotis, K.; Šepetanc, K.; Smpoukis, K.; Efthymiopoulos, N.; Makris, P.; Varvarigos, E.; Pandžić, H. Stacked Revenues Maximization of Distributed Battery Storage Units Via Emerging Flexibility Markets. IEEE Transactions on Sustainable Energy 2022, 13, 464–478. [CrossRef]
- Pocola, T.O.; Robu, V.; Rietveld, J.; Norbu, S.; Couraud, B.; Andoni, M.; Flynn, D.; Poor, H. Optimal sizing and control of a grid-connected battery in a stacked revenue model including an energy community. Applied Energy 2025, 397, 126122. https://doi.org/https://doi.org/10.1016/j.apenergy.2025.126122. [CrossRef]
- Ferreira, T.; Machado, G.; Rego, E.; Esteves, H.; Carvalho, A. Manual de Utilização do Modelo de Otimização da Expansão da Oferta de Energia Elétrica – Modelo PLANEL. https://www.epe.gov.br/sites-pt/publicacoes-dados-abertos/publicacoes/PublicacoesArquivos/publicacao-227/topico-563/NT_PR_004.22_Manual%20PLANEL.pdf, 2022.
- Xu, B.; Oudalov, A.; Ulbig, A.; Andersson, G.; Kirschen, D.S. Modeling of Lithium-Ion Battery Degradation for Cell Life Assessment. IEEE Transactions on Smart Grid 2018, 9, 1131–1140. [CrossRef]
- Hua, B.; Baldick, R.; Wang, J. Representing Operational Flexibility in Generation Expansion Planning Through Convex Relaxation of Unit Commitment. IEEE Transactions on Power Systems 2018, 33, 2272–2281. [CrossRef]
- Ding, T.; Yang, Q.; Liu, X.; Huang, C.; Yang, Y.; Wang, M.; Blaabjerg, F. Duality-Free Decomposition Based Data-Driven Stochastic Security-Constrained Unit Commitment. IEEE Transactions on Sustainable Energy 2019, 10, 82–93. [CrossRef]
- Wang, L.; Jiang, C.; Gong, K.; Si, R.; Shao, H.; Liu, W. Data-driven distributionally robust economic dispatch for distribution network with multiple microgrids. IET Generation, Transmission & Distribution 2020, 14, 5712–5719, [https://ietresearch.onlinelibrary.wiley.com/doi/pdf/10.1049/iet-gtd.2020.0861]. https://doi.org/https://doi.org/10.1049/iet-gtd.2020.0861. [CrossRef]
- Erseghe, T. Distributed Optimal Power Flow Using ADMM. IEEE Transactions on Power Systems 2014, 29, 2370–2380. [CrossRef]
- Kar, R.S.; Miao, Z.; Zhang, M.; Fan, L. ADMM for nonconvex AC optimal power flow. In Proceedings of the 2017 North American Power Symposium (NAPS), 2017, pp. 1–6. [CrossRef]
- Zhang, X.; Conejo, A.J. Robust Transmission Expansion Planning Representing Long- and Short-Term Uncertainty. IEEE Transactions on Power Systems 2018, 33, 1329–1338. [CrossRef]
- Zhao, L.; Zeng, B. Robust unit commitment problem with demand response and wind energy. In Proceedings of the 2012 IEEE Power and Energy Society General Meeting, 2012, pp. 1–8. [CrossRef]
- Mahroo, R.; Kargarian, A.; Mehrtash, M.; Conejo, A.J. Robust Dynamic TEP With an Security Criterion: A Computationally Efficient Model. IEEE Transactions on Power Systems 2023, 38, 912–920. [CrossRef]
- Zeng, B.; Zhao, L. Solving two-stage robust optimization problems using a column-and-constraint generation method. Operations Research Letters 2013, 41, 457–461. https://doi.org/https://doi.org/10.1016/j.orl.2013.05.003. [CrossRef]
- ENTSOE. Electricity generation, transportation and consumption data and information for the pan-European market. https://transparency.entsoe.eu/dashboard/show, 2024.
- Ferreira, F. UFPR - Data Repository. https://github.com/Falferreira/Phd_Files.git, 2022.
- Barrows, C.; Bloom, A.; Ehlen, A.; Ikäheimo, J.; Jorgenson, J.; Krishnamurthy, D.; Lau, J.; McBennett, B.; O’Connell, M.; Preston, E.; et al. The IEEE Reliability Test System: A Proposed 2019 Update. IEEE Transactions on Power Systems 2020, 35, 119–127. [CrossRef]
- Goerigk, M.; Khosravi, M. Optimal scenario reduction for one- and two-stage robust optimization with discrete uncertainty in the objective. European Journal of Operational Research 2023, 310, 529–551. https://doi.org/https://doi.org/10.1016/j.ejor.2023.03.019. [CrossRef]
- Ayres, D.; Zamora, L. Renewable Power Generation Costs in 2023; IRENA, 2024; p. 211.
- Zobaa, A.F.; Ribeiro, P.F.; Aleem, S.H.A.; Afifi, S.N. Energy storage at different voltage levels: technology, integration, and market aspects; Vol. 111, Energy Engineering, 2018.







| Ref1 | GEP2 | TEP3 | UC4 | VPP5 | VTL6 | Flx7 | Gen Flx8 | DR E Flx9 | DR C Flx10 | T Scale11 | VRE12 | Cong13 | AC14 | DC15 | Static16 | Dynamic17 |
| [11] | ✓ | ✓ | ✓ | ✓ | ✓ | ✓ | ||||||||||
| [12] | ✓ | ✓ | ✓ | ✓ | ✓ | ✓ | ✓ | |||||||||
| [13] | ✓ | ✓ | ✓ | |||||||||||||
| [14] | ✓ | ✓ | ✓ | ✓ | ||||||||||||
| [15] | ✓ | ✓ | ✓ | ✓ | ||||||||||||
| [16] | ✓ | ✓ | ✓ | ✓ | ✓ | |||||||||||
| [17] | ✓ | ✓ | ||||||||||||||
| [18] | ✓ | ✓ | ✓ | ✓ | ✓ | ✓ | ✓ | |||||||||
| [19] | ✓ | ✓ | ✓ | ✓ | ✓ | ✓ | ||||||||||
| [20] | ✓ | ✓ | ✓ | ✓ | ✓ | ✓ | ||||||||||
| [21] | ✓ | ✓ | ✓ | ✓ | ||||||||||||
| [22] | ✓ | ✓ | ✓ | ✓ | ||||||||||||
| [23] | ✓ | ✓ | ✓ | |||||||||||||
| [24] | ✓ | ✓ | ✓ | |||||||||||||
| [25] | ✓ | ✓ | ✓ | |||||||||||||
| [26] | ✓ | ✓ | ✓ | |||||||||||||
| [27] | ✓ | ✓ | ✓ | ✓ | ✓ | |||||||||||
| [28] | ✓ | ✓ | ✓ | ✓ | ✓ | ✓ | ✓ | |||||||||
| [29] | ✓ | ✓ | ✓ | ✓ | ✓ | |||||||||||
| [30] | ✓ | ✓ | ✓ | ✓ | ✓ | ✓ | ||||||||||
| [31] | ✓ | ✓ | ✓ | ✓ | ✓ | ✓ | ||||||||||
| [32] | ✓ | ✓ | ✓ | ✓ | ✓ | |||||||||||
| [33] | ✓ | ✓ | ✓ | ✓ | ✓ | ✓ | ||||||||||
| [34] | ✓ | ✓ | ✓ | ✓ | ✓ | ✓ | ✓ | |||||||||
| [35] | ✓ | ✓ | ✓ | ✓ | ✓ | |||||||||||
| [36] | ✓ | ✓ | ✓ | ✓ | ✓ | ✓ | ||||||||||
| [37] | ✓ | ✓ | ✓ | |||||||||||||
| [38] | ✓ | ✓ | ✓ | ✓ | ✓ | ✓ | ✓ | |||||||||
| [39] | ✓ | ✓ | ✓ | ✓ | ||||||||||||
| [40] | ✓ | ✓ | ✓ | ✓ | ||||||||||||
| [41] | ✓ | ✓ | ✓ | |||||||||||||
| [42] | ✓ | ✓ | ✓ | ✓ | ||||||||||||
| [43] | ✓ | ✓ | ✓ | |||||||||||||
| [44] | ✓ | ✓ | ✓ | ✓ | ||||||||||||
| [45] | ✓ | ✓ | ✓ | ✓ | ✓ | |||||||||||
| [46] | ✓ | ✓ | ✓ | ✓ | ||||||||||||
| [47] | ✓ | ✓ | ✓ | ✓ | ✓ | |||||||||||
| [48] | ✓ | ✓ | ✓ | ✓ | ✓ | |||||||||||
| Proposed model | ✓ | ✓ | ✓ | ✓ | ✓ | ✓ | ✓ | ✓ | ✓ | ✓ | ✓ | ✓ | ✓ | ✓ | ✓ |
| Metric | Brief Description |
|---|---|
| Ramp Up/ Down Rate | Measures the speed (MW/min or %/min) at which a generator can increase or decrease output to handle variability. |
| Flexible Ramp Up Surplus (FRUS) | Excess upward ramping capability provided by a generator beyond the required net load up movement in a given time period. |
| Flexible Ramp Down Surplus (FRDS) | Excess downward ramping capability provided by a generator beyond the required net load down movement in a given time period. |
| Ramp Range/Flexibility Range | The difference between maximum and minimum stable output levels of a generator. |
| Start-Up Time | Time required for a generator to go from offline to full load. |
| Minimum Up/Down Time | Constraints on the minimum duration a generator must run or stay offline after starting or stopping. |
| Insufficient Ramping Resource Expectation (IRRE) | Probabilistic metric estimating expected hours per year when ramping resources are insufficient. |
| Minimum Inertia | The lowest required threshold of total system rotational kinetic energy to maintain frequency stability. |
| Demand side (+) | Supply side (-) | |
| Hi grid usage | Discharge | Charge |
| Low grid usage | Charge | Discharge |
| Parameter | Value |
|---|---|
| Number of buses | 73 |
| Number of lines (branches) | 120 |
| Total generators | 158 |
| Generators per technology | - Coal: 12 - Oil: 17 - Natural Gas: 36 - Nuclear: 5 - Hydro: 5 - Wind: 34 - Solar PV: 29 - Rooftop PV (RTPV): 12 - Concentrated Solar Power (CSP): 3 - Synchronous Condensers: 5 |
| Number of load buses | 43 |
| Total average system demand | 4,481 MW |
| Average demand per load bus | Approximately 104 MW (total average demand divided by number of load buses) |
| Candidate Generators - S1 | ||
| Technology | Quantity | Total Power [GW] |
| Battery | 73 | 4.38 |
| Hydro | 20 | 5.50 |
| Gas-CCGT | 24 | 8.40 |
| Gas-OCGT | 24 | 6.00 |
| Onshore-Wind | 12 | 3.80 |
| Solar-PV | 16 | 4.10 |
| Corridor | AC/DC | 2026 | 2027 | 2028 | 2029 | 2030 | 2031 | 2032 | 2033 | 2034 | 2035 | |
| N_116 | N_117 | AC | ||||||||||
| N_116 | N_117 | AC | ||||||||||
| N_206 | N_208 | AC | ||||||||||
| N_206 | N_208 | AC | ||||||||||
| N_206 | N_210 | AC | ||||||||||
| N_206 | N_210 | AC | ||||||||||
| N_206 | N_210 | AC | ||||||||||
| N_206 | N_210 | AC | ||||||||||
| N_207 | N_208 | AC | ||||||||||
| N_207 | N_208 | AC | ||||||||||
| N_208 | N_209 | AC | ||||||||||
| N_208 | N_209 | AC | ||||||||||
| N_303 | N_324 | AC | ||||||||||
| N_303 | N_324 | AC | ||||||||||
| N_309 | N_311 | AC | ||||||||||
| N_309 | N_311 | AC | ||||||||||
| N_309 | N_312 | AC | ||||||||||
| N_309 | N_312 | AC | ||||||||||
| N_317 | N_318 | AC | ||||||||||
| N_317 | N_318 | AC | ||||||||||
| Solution Cost | M US$ / year |
| Investment Cost Generation | 1 066.63 |
| Investment Cost Network | 29.84 |
| Operation Cost Generation | 219.35 |
| ENS Cost | 0.00 |
| Total | 1 315.82 |
| Corridor | AC/DC | 2026 | 2027 | 2028 | 2029 | 2030 | 2031 | 2032 | 2033 | 2034 | 2035 | |
| N_103 | N_124 | AC | ||||||||||
| N_114 | N_116 | AC | ||||||||||
| N_115 | N_116 | AC | ||||||||||
| N_115 | N_121 | AC | ||||||||||
| N_116 | N_117 | AC | ||||||||||
| N_116 | N_119 | AC | ||||||||||
| N_117 | N_118 | AC | ||||||||||
| N_203 | N_224 | AC | ||||||||||
| N_206 | N_208 | AC | ||||||||||
| N_206 | N_210 | AC | ||||||||||
| N_207 | N_208 | AC | ||||||||||
| N_209 | N_212 | AC | ||||||||||
| N_210 | N_211 | AC | ||||||||||
| N_216 | N_219 | AC | ||||||||||
| N_303 | N_324 | AC | ||||||||||
| N_309 | N_311 | AC | ||||||||||
| N_317 | N_318 | AC | ||||||||||
| N_318 | N_223 | AC | ||||||||||
| N_323 | N_325 | AC | ||||||||||
| N_325 | N_121 | AC | ||||||||||
| Solution Cost - Without Inter AREA VPN | M US$ / year |
| Investment Cost Generation | 1 335.51 |
| Investment Cost Network | 43.92 |
| Operation Cost Generation | 426.37 |
| ENS Cost | 0.00 |
| Total | 1 805.80 |
| Corridor | AC/DC | 2026 | 2027 | 2028 | 2029 | 2030 | 2031 | 2032 | 2033 | 2034 | 2035 | |
| N_103 | N_124 | AC | ||||||||||
| N_107 | N_108 | AC | ||||||||||
| N_114 | N_116 | AC | ||||||||||
| N_115 | N_116 | AC | ||||||||||
| N_115 | N_121 | AC | ||||||||||
| N_116 | N_117 | AC | ||||||||||
| N_116 | N_119 | AC | ||||||||||
| N_117 | N_118 | AC | ||||||||||
| N_203 | N_224 | AC | ||||||||||
| N_206 | N_208 | AC | ||||||||||
| N_206 | N_210 | AC | ||||||||||
| N_207 | N_208 | AC | ||||||||||
| N_209 | N_212 | AC | ||||||||||
| N_210 | N_212 | AC | ||||||||||
| N_216 | N_219 | AC | ||||||||||
| N_303 | N_324 | AC | ||||||||||
| N_309 | N_311 | AC | ||||||||||
| N_317 | N_318 | AC | ||||||||||
| N_318 | N_223 | AC | ||||||||||
| N_323 | N_325 | AC | ||||||||||
| N_325 | N_121 | AC | ||||||||||
| Solution Cost - With Inter AREA VPN | M US$ / year |
| Investment Cost Generation | 1 300.40 |
| Investment Cost Network | 41.89 |
| Operation Cost Generation | 421.66 |
| ENS Cost | 0.00 |
| Total | 1 763.95 |
| Ramp Up Surplus | ||||||||||
| Generator | MW/h | Generator | MW/h | Generator | MW/h | Generator | MW/h | |||
| 101_STEAM_3 | 0.018 | 123_CT_4 | 0.152 | 223_STEAM_1 | 0.031 | 313_CC_1 | 0.377 | |||
| 101_STEAM_4 | 0.018 | 123_CT_5 | 0.161 | 223_STEAM_2 | 0.028 | 315_CT_6 | 0.238 | |||
| 102_STEAM_3 | 0.014 | 203_CC_1 | 0.241 | 301_CC_1 | 0.135 | 315_CT_7 | 0.232 | |||
| 102_STEAM_4 | 0.012 | 207_CT_1 | 0.040 | 301_CT_3 | 0.037 | 315_CT_8 | 0.235 | |||
| 104_CC_1 | 1.724 | 207_CT_2 | 0.040 | 301_CT_4 | 0.038 | 318_CC_1 | 0.629 | |||
| 105_CC_1 | 1.263 | 213_CC_3 | 0.486 | 302_CT_3 | 0.026 | 321_CC_1 | 1.165 | |||
| 107_CC_1 | 1.973 | 213_CT_1 | 0.110 | 302_CT_4 | 0.026 | 322_CT_5 | 0.176 | |||
| 113_CT_1 | 0.118 | 213_CT_2 | 0.109 | 304_CC_1 | 0.097 | 322_CT_6 | 0.177 | |||
| 113_CT_2 | 0.118 | 215_CT_4 | 0.047 | 306_CC_1 | 0.037 | 323_CC_1 | 1.575 | |||
| 113_CT_3 | 0.121 | 215_CT_5 | 0.052 | 307_CC_1 | 0.005 | 323_CC_2 | 1.556 | |||
| 113_CT_4 | 0.116 | 216_STEAM_1 | 0.005 | 307_CT_1 | 0.076 | |||||
| 118_CC_1 | 1.765 | 218_CC_1 | 0.190 | 307_CT_2 | 0.071 | |||||
| 123_CT_1 | 0.156 | 221_CC_1 | 1.057 | 308_CC_1 | 0.260 | |||||
| Average Ramp Up Surplus | 0.354 | |||||||||
| Technology | Typical Ramp Rate (%/min) | Ratio (hours) |
| Oil | 5 | 0.33 |
| Coal | 3 | 0.56 |
| Gas | 10 | 0.17 |
| Hydro | 20 | 0.08 |
| Nuclear | 5 | 0.33 |
| Ramp Up Surplus | ||||||||||
| Generator | MW/h | Generator | MW/h | Generator | MW/h | Generator | MW/h | |||
| 118_CC_1 | 8.346 | 315_CT_7 | 0.925 | 213_CT_2 | 0.333 | 302_CT_4 | 0.073 | |||
| 221_CC_1 | 7.211 | 315_CT_6 | 0.912 | 308_CC_1 | 0.272 | 101_STEAM_4 | 0.073 | |||
| 107_CC_1 | 6.983 | 301_CC_1 | 0.644 | 307_CT_1 | 0.222 | 216_STEAM_1 | 0.071 | |||
| 101_CC_1 | 6.747 | 322_CT_5 | 0.537 | 307_CT_2 | 0.218 | 306_CC_1 | 0.062 | |||
| 323_CC_1 | 6.617 | 322_CT_6 | 0.525 | 215_CT_5 | 0.179 | 102_STEAM_3 | 0.056 | |||
| 321_CC_1 | 6.406 | 123_CT_5 | 0.470 | 215_CT_4 | 0.161 | 116_STEAM_1 | 0.053 | |||
| 323_CC_2 | 6.382 | 123_CT_4 | 0.457 | 223_STEAM_1 | 0.156 | 102_STEAM_4 | 0.048 | |||
| 318_CC_1 | 5.647 | 113_CT_1 | 0.449 | 223_STEAM_2 | 0.131 | 115_STEAM_3 | 0.036 | |||
| 104_CC_1 | 5.530 | 113_CT_4 | 0.449 | 207_CT_2 | 0.117 | 304_CC_1 | 0.020 | |||
| 213_CC_3 | 5.389 | 123_CT_1 | 0.444 | 207_CT_1 | 0.113 | 223_CT_4 | 0.015 | |||
| 313_CC_1 | 4.276 | 113_CT_3 | 0.435 | 301_CT_3 | 0.090 | 223_CT_5 | 0.015 | |||
| 203_CC_1 | 2.917 | 113_CT_2 | 0.434 | 301_CT_4 | 0.088 | 201_STEAM_3 | 0.001 | |||
| 218_CC_1 | 1.567 | 307_CC_1 | 0.380 | 101_STEAM_3 | 0.077 | 223_CT_6 | 0.000 | |||
| 315_CT_8 | 0.933 | 213_CT_1 | 0.336 | 302_CT_3 | 0.073 | |||||
| Average Ramp Up Surplus | 1.547 | |||||||||
Disclaimer/Publisher’s Note: The statements, opinions and data contained in all publications are solely those of the individual author(s) and contributor(s) and not of MDPI and/or the editor(s). MDPI and/or the editor(s) disclaim responsibility for any injury to people or property resulting from any ideas, methods, instructions or products referred to in the content. |
© 2026 by the authors. Licensee MDPI, Basel, Switzerland. This article is an open access article distributed under the terms and conditions of the Creative Commons Attribution (CC BY) license (http://creativecommons.org/licenses/by/4.0/).
