Submitted:
29 December 2025
Posted:
30 December 2025
You are already at the latest version
Abstract
Keywords:
1. Introduction
2. Results
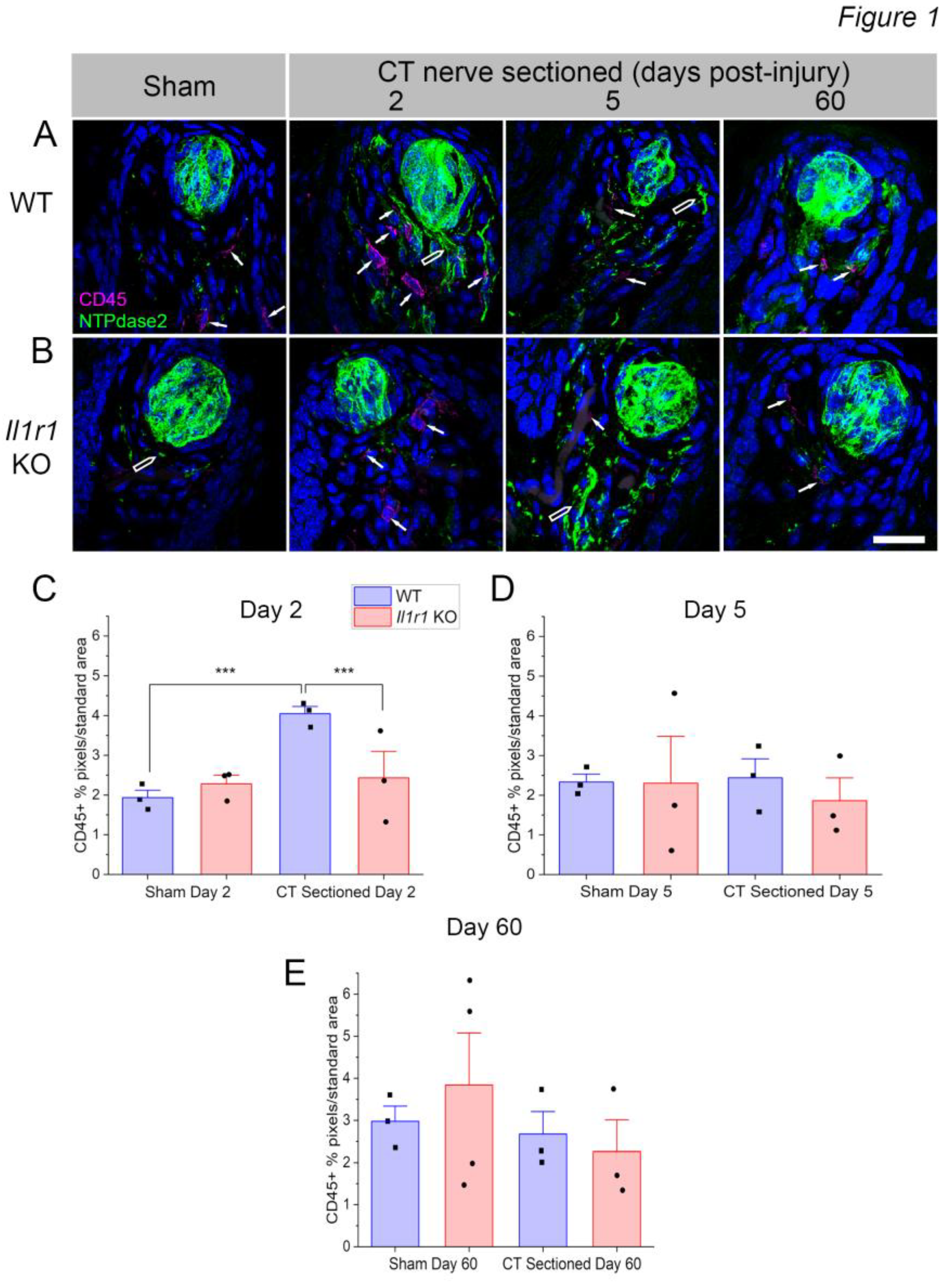
2.1. CD45+ Immune Cells Rapidly Infiltrate Axotomized Taste Papillae in Wild-Type But not Il1r KO Mice
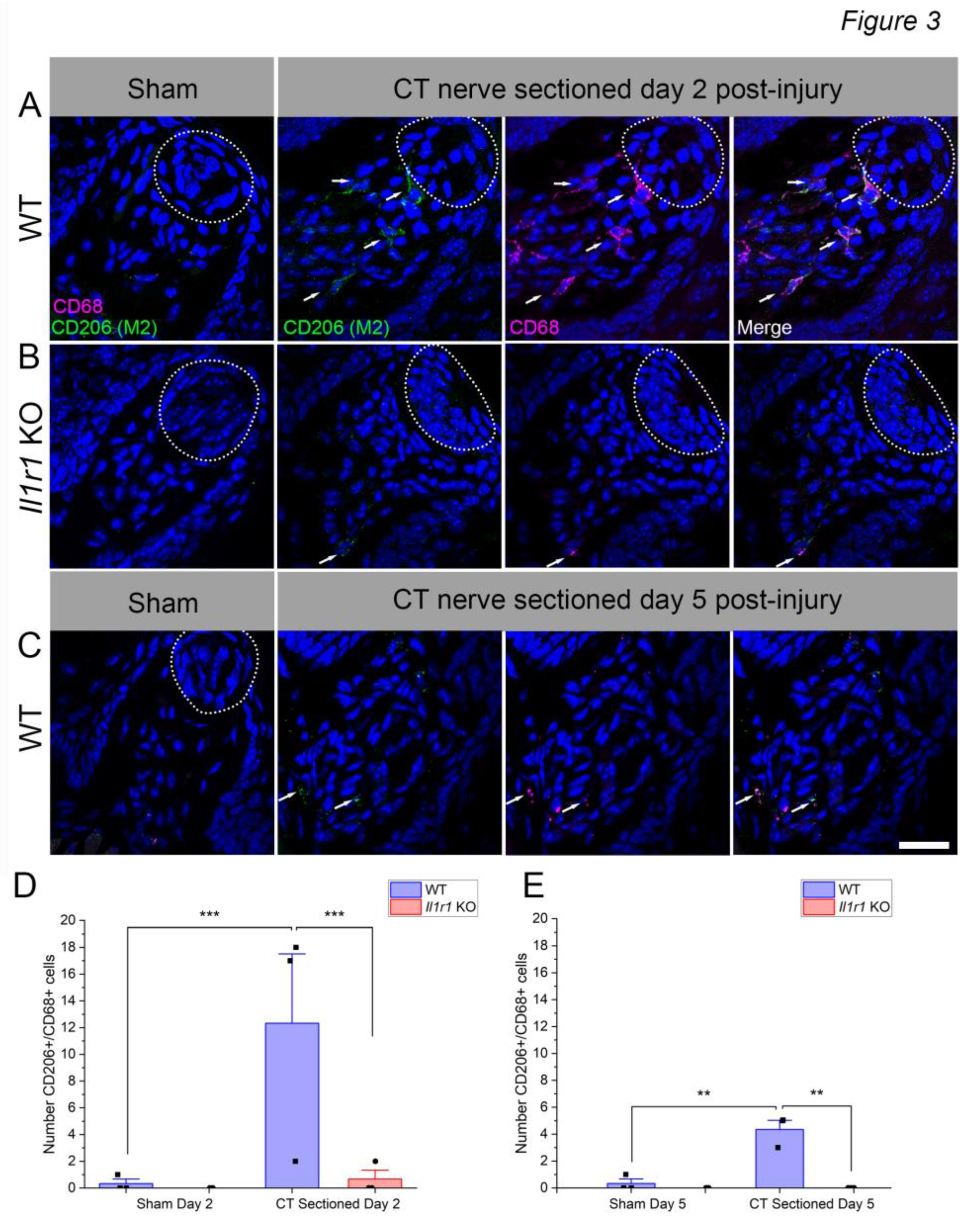
2.2. CD68+ Macrophage Density Increases in Wild-Type Compared to Il1r KO Taste Papillae
2.3. Immune Responses to Axotomy Are Primarily Composed of M2-Like Macrophages
2.4. M1-Like Macrophages Were Absent at Day 2 and 5 After CT Nerve Injury
2.5. Taste Buds Degenerate in Both Wild-Type and Il1r KO Mice
3. Discussion
4. Materials and Methods
4.1. Animals
4.2. Chorda Tympani (CT) Nerve Sectioning
4.3. Tissue Collection and Immunofluorescence
4.4. Whole Mount Lingual Epithelium Analysis
4.5. Image Analysis
4.6. Statistical Analysis
Author Contributions
Funding
Institutional Review Board Statement
Data Availability Statement
Conflicts of Interest
Appendix A
Appendix A.1
| Two-way ANOVA Comparison | Main Factor | F-statistic | df | P | |
| Figure 1. CD45+ immune response | Day 5 | Surgical treatment | 0.7301 | 1, 8 |
0.4177 |
| Interaction | 4.102 | 0.0774 | |||
| Day 60 | Mouse strain | 1.575 | 1, 9 | 0.2411 | |
| Interaction | 0.4634 | 0.5132 | |||
| Figure 4. Taste bud degeneration | Day 10 | Mouse strain | 0.1167 | 1, 8 | 0.7415 |
| Interaction | 0.008495 | 0.9288 | |||

References
- Beidler, L.M.S., R.L. Renewal of cells within taste buds. J Cell Biol 1965, 27, 263–272. [Google Scholar] [CrossRef] [PubMed]
- Finger, T.E.B.; Barlow, L.A. Cellular diversity and regeneration in taste buds. Current Opinion in Physiology 2021, 146–153. [Google Scholar] [CrossRef] [PubMed]
- Perea-Martinez, I.; Nagai, T.; Chaudhari, N. Functional Cell Types in Taste Buds Have Distinct Longevities. PLoS One 2013, 8, e53399. [Google Scholar] [CrossRef]
- Finger, T.E.; Barlow, L.A. Cellular diversity and regeneration in taste buds. Current Opinion in Physiology 2021, 20, 146–153. [Google Scholar] [CrossRef] [PubMed]
- Roper, S.D.; Chaudhari, N. Taste buds: cells, signals and synapses. Nat. Rev. Neurosci. 2017, 18, 485–497. [Google Scholar] [CrossRef]
- Dong, G.; Kogan, S.; Venugopal, N.; Chang, E.; He, L.; Faal, F.; Shi, Y.; McCluskey, L.P. Interleukin (IL)-1 receptor signaling is required for complete taste bud regeneration and the recovery of neural taste responses following axotomy. J Neurosci 2023. [Google Scholar] [CrossRef]
- Guagliardo, N.A.; Hill, D.L. Fungiform taste bud degeneration in C57BL/6J mice following chorda-lingual nerve transection. J. Comp. Neurol. 2007, 504, 206–216. [Google Scholar] [CrossRef]
- Cheal, M.; Dickey, W.P.; Jones, L.B.; Oakley, B. Taste fiber responses during reinnervation of fungiform papillae. J. Comp. Neurol. 1977, 172, 627–646. [Google Scholar] [CrossRef]
- Cooper, K.W.; Brann, D.H.; Farruggia, M.C.; Bhutani, S.; Pellegrino, R.; Tsukahara, T.; Weinreb, C.; Joseph, P.V.; Larson, E.D.; Parma, V.; Albers, M.W.; Barlow, L.A.; Datta, S.R.; Di Pizio, A. COVID-19 and the Chemical Senses: Supporting Players Take Center Stage. Neuron 2020, 219–233. [Google Scholar] [CrossRef]
- Doty, R.L. Systemic diseases and disorders. Handb Clin Neurol 2019, 361–387. [Google Scholar] [CrossRef]
- McManus, L.J.; Stringer, M.D.; Dawes, P.J. Iatrogenic injury of the chorda tympani: a systematic review. J Laryngol Otol 2012, 8–14. [Google Scholar] [CrossRef] [PubMed]
- Snyder, D.J.B.; Bartoshuk, L.M. Oral sensory nerve damage: Causes and consequences. Rev Endocr Metab Disord 2016, 149–158. [Google Scholar] [CrossRef] [PubMed]
- Wang, H.; Zhou, M.; Brand, J.; Huang, L. Inflammation and taste disorders: mechanisms in taste buds. Ann. N. Y. Acad. Sci. 2009, 1170, 596–603. [Google Scholar] [CrossRef] [PubMed]
- Lakshmanan, H.G.; Miller, E.; White-Canale, A.; McCluskey, L.P. Immune responses in the injured olfactory and gustatory systems: a role in olfactory receptor neuron and taste bud regeneration? Chem. Senses 2022, 47. [Google Scholar] [CrossRef]
- Liu, G.; Zong, G.; Doty, R.L.; Sun, Q. Prevalence and risk factors of taste and smell impairment in a nationwide representative sample of the US population: a cross-sectional study. BMJ Open 2016, 6, e013246. [Google Scholar] [CrossRef]
- McCluskey, L.P. Up-regulation of activated macrophages in response to degeneration in the taste system: effects of dietary sodium restriction. J Comp Neurol 2004, 43–55. [Google Scholar] [CrossRef]
- Steen, P.W.; Shi, L.; He, L.; McCluskey, L.P. Neutrophil responses to injury or inflammation impair peripheral gustatory. Neuroscience 2010, 894–908. [Google Scholar] [CrossRef]
- Cavallin, M.A.; McCluskey, L.P. Upregulation of the chemokine monocyte chemoattractant protein-1 following unilateral nerve injury in the peripheral taste system. Neurosci. Lett. 2007, 413, 187–190. [Google Scholar] [CrossRef]
- Cavallin, M.A.; McCluskey, L.P. Upregulation of intracellular adhesion molecule (ICAM)-1 and vascular cell adhesion molecule (VCAM)-1 after unilateral nerve injury in the peripheral taste system. J. Neurosci. Res. 2007, 85, 364–372. [Google Scholar] [CrossRef]
- Shi, L.; He, L.; Sarvepalli, P.; McCluskey, L.P. Functional role for interleukin-1 in the injured peripheral taste system. J. Neurosci. Res. 2012, 90, 816–830. [Google Scholar] [CrossRef]
- Steen, P.W.; Shi, L.; He, L.; McCluskey, L.P. Neutrophil responses to injury or inflammation impair peripheral gustatory function. Neuroscience 2010, 167, 894–908. [Google Scholar] [CrossRef] [PubMed]
- Cavallin, M.A.M.; McCluskey, L.P. Lipopolysaccharide-induced up-regulation of activated macrophages in the degenerating taste system. J Neurosci Res 2005, 75–84. [Google Scholar] [CrossRef] [PubMed]
- DeFrancesco-Lisowitz, A.; Lindborg, J.A.; Niemi, J.P.; Zigmond, R.E. The neuroimmunology of degeneration and regeneration in the peripheral nervous system. Neuroscience 2015, 174–203. [Google Scholar] [CrossRef] [PubMed]
- Dubovy, P. Wallerian degeneration and peripheral nerve conditions for both axonal regeneration and neuropathic pain induction. Ann Ant 2011, 267–275. [Google Scholar] [CrossRef]
- Guagliardo, N.A.; West, K.N.; McCluskey, L.P.; Hill, D.L. Attenuation of peripheral salt taste responses and local immune function contralateral to gustatory nerve injury: effects of aldosterone. Am J Physiol Regul Integr Comp Physiol 2009, R1103–1110. [Google Scholar] [CrossRef]
- He, L.; Yadgarov, A.; Sharif, S.; McCluskey, L.P. Aging profoundly delays functional recovery from gustatory nerve injury. Neuroscience 2012, 208–218. [Google Scholar] [CrossRef]
- McCluskey, L.P. Up-regulation of activated macrophages in response to degeneration in the taste system: effects of dietary sodium restriction. J. Comp. Neurol. 2004, 479, 43–55. [Google Scholar] [CrossRef]
- Dong, G.; Boothe, K.; He, L.; Shi, Y.; McCluskey, L.P. Altered peripheral taste function in a mouse model of inflammatory bowel disease. Sci. Rep. 2023, 13, 18895. [Google Scholar] [CrossRef]
- Glaccum, M.B.; Stocking, K.L.; Charrier, K.; Smith, J.L.; Willis, C.R.; Maliszewski, C.; Livingston, D.J.; Peschon, J.J.; Morrissey, P.J. Phenotypic and functional characterization of mice that lack the type I receptor for IL-1. J. Immunol. 1997, 159, 3364–3371. [Google Scholar] [CrossRef]
- Labow, M.; Shuster, D.; Zetterstrom, M.; Nunes, P.; Terry, R.; Cullinan, E.B.; Bartfai, T.; Solorzano, C.; Moldawer, L.L.; Chizzonite, R.; et al. Absence of IL-1 signaling and reduced inflammatory response in IL-1 type I receptor-deficient mice. J. Immunol. 1997, 159, 2452–2461. [Google Scholar] [CrossRef]
- Horai, R.; Asano, M.; Sudo, K.; Kanuka, H.; Suzuki, M.; Nishihara, M.; Takahashi, M.; Iwakura, Y. Production of mice deficient in genes for interleukin (IL)-1alpha, IL-1beta, IL-1alpha/beta, and IL-1 receptor antagonist shows that IL-1beta is crucial in turpentine-induced fever development and glucocorticoid secretion. J. Exp. Med. 1998, 187, 1463–1475. [Google Scholar] [PubMed]
- Nadeau, S.; Filali, M.; Zhang, J.; Kerr, B.J.; Rivest, S.; Soulet, D.; Iwakura, Y.; de Rivero Vaccari, J.P.; Keane, R.W.; Lacroix, S. Functional recovery after peripheral nerve injury is dependent on the pro-inflammatory cytokines IL-1beta and TNF: implications for neuropathic pain. J. Neurosci. 2011, 31, 12533–12542. [Google Scholar] [CrossRef] [PubMed]
- Dong, G.; Kogan, S.; Venugopal, N.; Chang, E.; He, L.; Faal, F.; Shi, Y.; McCluskey, L.P. Interleukin (IL)-1 Receptor Signaling Is Required for Complete Taste Bud Regeneration and the Recovery of Neural Taste Responses following Axotomy. The Journal of Neuroscience 2023, 43, 3439–3455. [Google Scholar] [CrossRef] [PubMed]
- Bartel, D.L. Glial responses after chorda tympani nerve injury. J Comp Neurol 2012, 520, 2712–2729. [Google Scholar] [CrossRef]
- Feng, P.; Wang, H.; Feldman, R.S.; Pribitkin, E.A.; Breslin, P.A. The T cells in peripheral taste tissue of healthy human adults: predominant memory T cells and Th-1 cells. Chem. Senses 2010, 35, 501–509. [Google Scholar] [CrossRef]
- Feng, P.; Yee, K.K.; Rawson, N.E.; Feldman, L.M.; Feldman, R.S.; Breslin, P.A. Immune cells of the human peripheral taste system: dominant dendritic cells and CD4 T cells. Brain. Behav. Immun. 2009, 23, 760–766. [Google Scholar] [CrossRef]
- Lyras, E.M.; Zimmermann, K.; Wagner, L.K.; Dörr, D.; Klose, C.S.N.; Fischer, C.; Jung, S.; Yona, S.; Hovav, A.-H.; Stenzel, W.; et al. Tongue immune compartment analysis reveals spatial macrophage heterogeneity. eLife 2022, 11, e77490. [Google Scholar] [CrossRef]
- Locati, M.; Curtale, G.; Mantovani, A. Diversity, Mechanisms, and Significance of Macrophage Plasticity. Annu Rev Pathol 2020, 15, 123–147. [Google Scholar] [CrossRef]
- Sica, A.M.; Mantovani, A. Macrophage plasticity and polarization: in vivo veritas. J Clin Invest 2012, 787–795. [Google Scholar] [CrossRef]
- Chen, P.; Piao, X.; Bonaldo, P. Role of macrophages in Wallerian degeneration and axonal regeneration after peripheral nerve injury. Acta Neuropathol 2015, 130, 605–618. [Google Scholar] [CrossRef]
- Stratton, J.A.S.; Shah, P.T. Macrophage polarization in nerve injury: do Schwann cells play a role? Neural Regen Res 2016, 11, 53–57. [Google Scholar] [CrossRef] [PubMed]
- Das, A.; Sinha, M.; Datta, S.; Abas, M.; Chaffee, S.; Sen, C.K.; Roy, S. Monocyte and macrophage plasticity in tissue repair and regeneration. Am. J. Pathol. 2015, 185, 2596–2606. [Google Scholar] [CrossRef] [PubMed]
- Liu, P.; Peng, J.; Han, G.H.; Ding, X.; Wei, S.; Gao, G.; Huang, K.; Chang, F.; Wang, Y. Role of macrophages in peripheral nerve injury and repair. Neural Regen Res 2019, 14, 1335–1342. [Google Scholar] [CrossRef]
- Locati, M.; Curtale, G.; Mantovani, A. Diversity, Mechanisms, and Significance of Macrophage Plasticity. Annu. Rev. Pathol. 2020, 15, 123–147. [Google Scholar] [CrossRef] [PubMed]
- Luo, M.; Zhao, F.; Cheng, H.; Su, M.; Wang, Y. Macrophage polarization: an important role in inflammatory diseases. Front. Immunol. 2024, 15–2024. [Google Scholar] [CrossRef]
- Kiguchi, N.; Kobayashi, Y.; Saika, F.; Sakaguchi, H.; Maeda, T.; Kishioka, S. Peripheral interleukin-4 ameliorates inflammatory macrophage-dependent neuropathic pain. Pain 2015, 156, 684–693. [Google Scholar] [CrossRef]
- Huang, T.-C.; Wu, H.-L.; Chen, S.-H.; Wang, Y.-T.; Wu, C.-C. Thrombomodulin facilitates peripheral nerve regeneration through regulating M1/M2 switching. J. Neuroinflammation 2020, 17, 240–240. [Google Scholar] [CrossRef]
- Chiloeches, M.L.; Bergonzini, A.; Frisan, T.; Martin, O.C.B. Characterization of macrophage infiltration and polarization by double fluorescence immunostaining in mouse colonic mucosa. STAR Protoc 2021, 2, 100833. [Google Scholar] [CrossRef]
- McKendrick, J.G.; Jones, G.R.; Elder, S.S.; Watson, E.; T'Jonck, W.; Mercer, E.; Magalhaes, M.S.; Rocchi, C.; Hegarty, L.M.; Johnson, A.L.; et al. CSF1R-dependent macrophages in the salivary gland are essential for epithelial regeneration after radiation-induced injury. Sci Immunol 2023, 8, eadd4374. [Google Scholar] [CrossRef]
- Kubes, P.; Jenne, C. Immune Responses in the Liver. Annu Rev Immunol 2018, 36, 247–277. [Google Scholar] [CrossRef]
- Wu, Z.; Huang, Y.; Hu, W.; Ren, L.; Jiang, P.; Margolskee, R.F.; Wang, H.; Feng, S. Lipopolysaccharide-induced inflammation increases nitric oxide production in taste buds. Brain, Behavior, and Immunity 2022, 103, 145–153. [Google Scholar] [CrossRef] [PubMed]
- DeFrancesco-Lisowitz, A.; Lindborg, J.A.; Niemi, J.P.; Zigmond, R.E. The neuroimmunology of degeneration and regeneration in the peripheral nervous system. Neuroscience 2015, 302, 174–203. [Google Scholar] [CrossRef] [PubMed]
- Zigmond, R.E.; Echevarria, F.D. Macrophage biology in the peripheral nervous system after injury. Prog. Neurobiol. 2019, 173, 102–121. [Google Scholar] [CrossRef] [PubMed]
- Chen, P.; Piao, X.; Bonaldo, P. Role of macrophages in Wallerian degeneration and axonal regeneration after peripheral nerve injury. Acta Neuropathol. 2015, 130, 605–618. [Google Scholar] [CrossRef]
- Bastien, D.; Lacroix, S. Cytokine pathways regulating glial and leukocyte function after spinal cord and peripheral nerve injury. Exp. Neurol. 2014, 258, 62–77. [Google Scholar] [CrossRef]
- Takeda, M.; Suzuki, Y.; Obara, N.; Nagai, Y. Apoptosis in mouse taste buds after denervation. Cell Tissue Res. 1996, 286, 55–62. [Google Scholar] [CrossRef]
- Suzuki, Y.; Takeda, M.; Obara, N.; Nagai, Y. Phagocytic cells in the taste buds of rat circumvallate papillae after denervation. Chem. Senses 1996, 21, 467–476. [Google Scholar] [CrossRef]
- Seubert, A.C.; Krafft, M.; Bopp, S.; Helal, M.; Bhandare, P.; Wolf, E.; Alemany, A.; Riedel, A.; Kretzschmar, K. Spatial transcriptomics reveals molecular cues underlying the site specificity of the adult mouse oral mucosa and its stem cell niches. Stem Cell Reports 2024, 19, 1706–1719. [Google Scholar] [CrossRef]
- Boggs, K.; Venkatesan, N.; Mederacke, I.; Komatsu, Y.; Stice, S.; Schwabe, R.F.; Mistretta, C.M.; Mishina, Y.; Liu, H.-X. Contribution of Underlying Connective Tissue Cells to Taste Buds in Mouse Tongue and Soft Palate. PLoS One 2016, 11, e0146475. [Google Scholar] [CrossRef]
- Shimizu, K.; Arimura, Y.; Ezaki, T. Roles of podoplanin positive cells in wound healing of the mouse tongue. The FASEB Journal 2015, 29. [Google Scholar] [CrossRef]
- Farbman, A.I. Fine structure of degenerating tast buds after denervation. J. Embryol. Exp. Morphol. 1969, 22, 55–68. [Google Scholar] [PubMed]
- Wilson, C.E.; Lasher, R.S.; Salcedo, E.; Yang, R.; Dzowo, Y.; Kinnamon, J.C.; Finger, T.E. Death in the Taste Bud: Engulfment of Dying Taste Receptor Cells by Glial-Like Type I Cells. Glia 2025. [Google Scholar] [CrossRef] [PubMed]
- Guth, L. Degeneration and regeneration of taste buds. In Handbook of sensory physiology; Beidler, L., Ed.; Springer: New York, 1971; Volume IV, pp. 63–74. [Google Scholar]
- Olmsted, J.M.D. The effects of cutting the lingual nerve of the dog. Journal Comp Neurol 1921, 435, 149–154. [Google Scholar] [CrossRef]
- Kolter, J.; Feuerstein, R.; Zeis, P.; Hagemeyer, N.; Paterson, N.; d’Errico, P.; Baasch, S.; Amann, L.; Masuda, T.; Lösslein, A.; et al. A Subset of Skin Macrophages Contributes to the Surveillance and Regeneration of Local Nerves. Immunity 2019, 50, 1482–1497.e1487. [Google Scholar] [CrossRef]
- Dinarello, C.A. The IL-1 family and inflammatory diseases. Clin. Exp. Rheumatol. 2002, 20, S1–13. [Google Scholar]
- Dinarello, C.A. Overview of the IL-1 family in innate inflammation and acquired immunity. Immunol. Rev. 2018, 281, 8–27. [Google Scholar] [CrossRef]
- Deshmane, S.L.; Kremlev, S.; Amini, S.; Sawaya, B.E. Monocyte chemoattractant protein-1 (MCP-1): an overview. J. Interferon Cytokine Res. 2009, 29, 313–326. [Google Scholar] [CrossRef]
- Werner, S.; Krieg, T.; Smola, H. Keratinocyte-fibroblast interactions in wound healing. J. Invest. Dermatol. 2007, 127, 998–1008. [Google Scholar] [CrossRef]
- Karin, M.; Clevers, H. Reparative inflammation takes charge of tissue regeneration. Nature 2016, 529, 307–315. [Google Scholar] [CrossRef]
- Chen, M.; Reed, R.R.; Lane, A.P. Chronic Inflammation Directs an Olfactory Stem Cell Functional Switch from Neuroregeneration to Immune Defense. Cell Stem Cell 2019, 25, 501–513.e505. [Google Scholar] [CrossRef]
- Lane, A.P.; Turner, J.; May, L.; Reed, R. A genetic model of chronic rhinosinusitis-associated olfactory inflammation reveals reversible functional impairment and dramatic neuroepithelial reorganization. J. Neurosci. 2010, 30, 2324–2329. [Google Scholar] [CrossRef]
- Risso, D.; Drayna, D.; Morini, G. Alteration, Reduction and Taste Loss: Main Causes and Potential Implications on Dietary Habits. Nutrients 2020, 12. [Google Scholar] [CrossRef]
- Doty, R.L. Chapter 25 - Treatments for smell and taste disorders: A critical review. In Handb. Clin. Neurol.; Doty, R.L., Ed.; Elsevier, 2019; Volume 164, pp. 455–479. [Google Scholar]
- Kumari, A.; Yokota, Y.; Li, L.; Bradley, R.M.; Mistretta, C.M. Species generalization and differences in Hedgehog pathway regulation of fungiform and circumvallate papilla taste function and somatosensation demonstrated with sonidegib. Sci Rep 2018, 16150. [Google Scholar] [CrossRef]
- Cavallin, M.A.; McCluskey, L.P. Lipopolysaccharide-induced up-regulation of activated macrophages in the degenerating taste system. J. Neurosci. Res. 2005, 80, 75–84. [Google Scholar] [CrossRef]
- He, L.; McCluskey, L.P. Regression of Lingual Lymphatic Vessels in Sodium-restricted Mice. J. Histochem. Cytochem. 2018, 66, 377–384. [Google Scholar] [CrossRef]




Disclaimer/Publisher’s Note: The statements, opinions and data contained in all publications are solely those of the individual author(s) and contributor(s) and not of MDPI and/or the editor(s). MDPI and/or the editor(s) disclaim responsibility for any injury to people or property resulting from any ideas, methods, instructions or products referred to in the content. |
© 2025 by the authors. Licensee MDPI, Basel, Switzerland. This article is an open access article distributed under the terms and conditions of the Creative Commons Attribution (CC BY) license (http://creativecommons.org/licenses/by/4.0/).
