Submitted:
22 December 2025
Posted:
23 December 2025
You are already at the latest version
Abstract
Keywords:
1. Introduction
2. Results
2.1. Embryogenic Callus Induction and Cytological Identification
2.2. Optimization of Protoplast Isolation System Form Embryogenic Callus
2.3. Optimization of Protoplast Purification Conditions
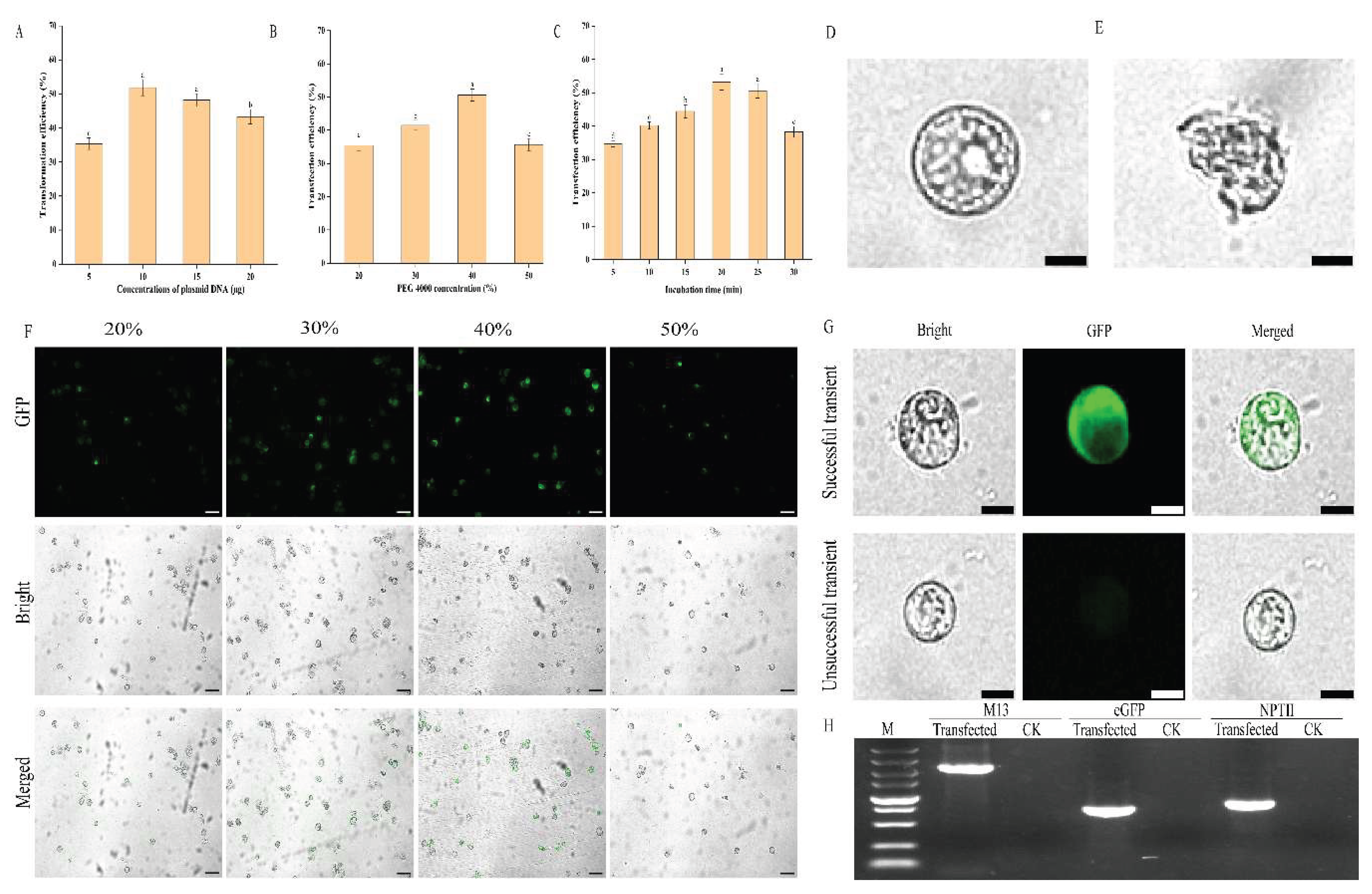
2.4. Optimization of Protoplast Transient Transformation System
3. Discussion
4. Materials and Methods
4.1. Plant Materials and Culture Conditions
4.2. Callus Induction and Embryogenic Callus Identification
4.3. Protoplast Isolation and Purification
4.4. Protoplast Yield and Viability Assessment
4.5. Protoplast Transformation
4.6. Detection of Transfected Protoplasts by PCR
4.7. Data Analysis
5. Conclusions
Author Contributions
Funding
Data Availability Statement
Acknowledgments
Conflicts of Interest
References
- Dong, C.; Zhang, Z.; Shao, Q.; Yao, T.; Hu, H.; Huang, J.; Liang, Z.; Han, Y. Deciphering the effects of genetic characteristics and environmental factors on pharmacological active ingredients of Eucommia ulmoides. Ind. Crop Prod. 2022, 175. [Google Scholar] [CrossRef]
- Du, Q.; Song, K.; Wang, L.; Du, L.; Du, H.; Li, B.; Li, H.; Yang, L.; Wang, Y.; Liu, P. Integrated transcriptomics and metabolomics analysis promotes the understanding of adventitious root formation in Eucommia ulmoides Oliver. Plants 2024, 13. [Google Scholar] [CrossRef] [PubMed]
- Wang, C.; Gong, H.; Feng, M.; Tian, C. Phenotypic variation in leaf, fruit and seed traits in natural populations of Eucommia ulmoides, a relict Chinese endemic tree. Forests 2023, 14. [Google Scholar] [CrossRef]
- Kong, F.; Zeng, Q.; Li, Y.; Ding, Y.; Xue, D.; Guo, X. Improving antioxidative and antiproliferative properties through the release of bioactive compounds from Eucommia ulmoides Oliver bark by steam explosion. Front. Nutr. 2022, 9. [Google Scholar] [CrossRef]
- Pan, Y.; Ming, K.; Guo, D.; Liu, X.; Deng, C.; Chi, Q.; Liu, X.; Wang, C.; Xu, K. Non-targeted metabolomics and explainable artificial intelligence: Effects of processing and color on coniferyl aldehyde levels in Eucommiae cortex. Food Chem. 2024, 460. [Google Scholar] [CrossRef]
- Sun, Y.; Guo, J. Research progress on breeding of Eucommia ulmoides and application prospect. J. Zhejiang For. Sci. Technol. 2024, 44, 111–118. [Google Scholar]
- Han, Z.; Wang, Q.; Li, Y.; Liao, X.; Sun, R.; Xie, M. Extracting Eucommia ulmoides gum from Eucommia ulmoides Oliver and exploiting the residue as sustainable filler. Ind. Crop Prod. 2024, 222. [Google Scholar] [CrossRef]
- Duan, C.; Han, X.; Chang, Y.; Xu, J.; Yue, G.; Zhang, Y.; Fu, Y. A novel ternary deep eutectic solvent pretreatment for the efficient separation and conversion of high-quality gutta-percha, value-added lignin and monosaccharide from Eucommia ulmoides seed shells. Bioresour. Technol. 2023, 370. [Google Scholar] [CrossRef]
- Bao, L.; Sun, Y.; Wang, J.; Li, W.; Liu, J.; Li, T.; Liu, Z. A review of “plant gold” Eucommia ulmoides Oliv.: A medicinal and food homologous plant with economic value and prospect. Heliyon 2024, 10. [Google Scholar] [CrossRef]
- Wang, Q.; Hu, F.; Yao, Z.; Zhao, X.; Chu, G.; Ye, J. Comprehensive genomic characterisation of the NAC transcription factor family and its response to drought stress in Eucommia ulmoides. PeerJ 2023, 11. [Google Scholar] [CrossRef]
- Zuo, Y.; Li, B.; Guan, S.; Jia, J.; Xu, X.; Zhang, Z.; Lu, Z.; Li, X.; Pang, X. EuRBG10 involved in indole alkaloids biosynthesis in Eucommia ulmoides induced by drought and salt stresses. J. Plant Physiol. 2022, 278. [Google Scholar] [CrossRef] [PubMed]
- Du, J.; Zhang, H.; Li, W.; Li, X.; Wang, Z.; Zhang, Y.; Xiong, A.; Li, M. Optimization of protoplast preparation system from leaves and establishment of a transient transformation system in Apium graveolens. Agronomy 2023, 13. [Google Scholar] [CrossRef]
- Jaganathan, D.; Ramasamy, K.; Sellamuthu, G.; Jayabalan, S.; Venkataraman, G. CRISPR for crop improvement: An update review. Front. Plant Sci. 2018, 9. [Google Scholar] [CrossRef] [PubMed]
- Poddar, S.; Tanaka, J.; Cate, J.H.D.; Staskawicz, B.; Cho, M.J. Efficient isolation of protoplasts from rice calli with pause points and its application in transient gene expression and genome editing assays. Plant Methods 2020, 16. [Google Scholar] [CrossRef]
- Kang, H.H.; Naing, A.H.; Kim, C.K. Protoplast isolation and shoot regeneration from protoplast-derived callus of Petunia hybrida Cv. Mirage Rose. Biology 2020, 9. [Google Scholar] [CrossRef]
- Zhu, N.; Liu, J.; Zhang, L.J.; Dong, X. Preparation and vitality detection of protoplast in Salvia miltiorrhiza Bunge. Chin. J. Biotechnol. 2014, 30, 1612–1621. [Google Scholar]
- Blanc, G.; Lardet, L.; Martin, A.; Jacob, J.L.; Carron, M.P. Differential carbohydrate metabolism conducts morphogenesis in embryogenic callus of Hevea brasiliensis (Müll. Arg.). J. Exp. Bot. 2002, 53, 1453–1462. [Google Scholar] [CrossRef]
- Baskaran, P.; Kumari, A.; Naidoo, D.; Van Staden, J. In vitro propagation and ultrastructural studies of somatic embryogenesis of Ledebouria ovatifolia. In Vitro Cell. Dev. Pl. 2016, 52, 283–292. [Google Scholar] [CrossRef]
- Neves, N.; Segura-Nieto, M.; Blanco, M.A.; Sánchez, M.; González, A.; González, J.L.; Castillo, R. Biochemical characterization of embryogenic and non-embryogenic calluses of sugarcane. In Vitro Cell. Dev. Pl. 2003, 39, 343–345. [Google Scholar] [CrossRef]
- Mudiam, M.K.R.; Ng, T.L.M.; Karim, R.; Tan, Y.S.; Teh, H.F.; Danial, A.D.; Ho, L.S.; Khalid, N.; Appleton, D.R.; Harikrishna, J.A. Amino acid and secondary metabolite production in embryogenic and non-embryogenic callus of fingerroot ginger (Boesenbergia rotunda). Plos One 2016, 11. [Google Scholar] [CrossRef]
- Huang, X.; Wang, Y.; Xu, J.; Wang, N. Development of multiplex genome editing toolkits for citrus with high efficacy in biallelic and homozygous mutations. Plant Mol. Biol. 2020, 104, 297–307. [Google Scholar] [CrossRef]
- Omar, A.A.; Murata, M.M.; El-Shamy, H.A.; Graham, J.H.; Grosser, J.W. Enhanced resistance to citrus canker in transgenic mandarin expressing Xa21 from rice. Transgenic Res. 2018, 27, 179–191. [Google Scholar] [CrossRef] [PubMed]
- Gao, Y.; Tang, T.; Cao, W.; Ali, M.; Zhou, Q.; Zhu, D.; Ma, X.; Cai, Y.; Zhang, Q.; Wang, Z.; et al. Protoplast transient transformation facilitates subcellular localization and functional analysis of walnut proteins. Plant Physiol. 2025, 197. [Google Scholar] [CrossRef] [PubMed]
- Wang, Q.; Zhang, M.; Han, M.; Rong, J.; Peng, W.; Wang, Y.; Zhao, Y.; Lei, X.; Zhang, J.; Wang, Y. Development of a transient expression system for Panax ginseng based on protoplast isolation from its embryoids. Hortic. Plant J. 2025, 11, 459–462. [Google Scholar] [CrossRef]
- Gou, Y.; Li, Y.; Bi, P.; Wang, D.; Ma, Y.; Hu, Y.; Zhou, H.; Wen, Y.; Feng, J. Optimization of the protoplast transient expression system for gene functional studies in strawberry (Fragaria vesca). Plant Cell, Tiss. Org. 2020, 141, 41–53. [Google Scholar] [CrossRef]
- Chen, K.; Chen, J.; Pi, X.; Huang, L.; Li, N. Isolation, purification, and application of protoplasts and transient expression systems in plants. Int. J. Mol. Sci. 2023, 24. [Google Scholar] [CrossRef]
- Yang, W.; Ren, J.; Liu, W.; Liu, D.; Xie, K.; Zhang, F.; Wang, P.; Guo, W.; Wu, X. An efficient transient gene expression system for protein subcellular localization assay and genome editing in citrus protoplasts. Hortic. Plant J. 2023, 9, 425–436. [Google Scholar] [CrossRef]
- Yang, P.; Sun, Y.; Sun, X.; Li, Y.; Wang, L. Optimization of preparation and transformation of protoplasts from Populus simonii × P. nigra leaves and subcellular localization of the major latex protein 328 (MLP328). Plant Methods 2024, 20. [Google Scholar] [CrossRef]
- Jin, J.; Gui, S.; Li, Q.; Wang, Y.; Zhang, H.; Zhu, Z.; Chen, H.; Sun, Y.; Zou, Y.; Huang, X.; et al. The transcription factor GATA10 regulates fertility conversion of a two-line hybrid tms5 mutant rice via the modulation of UbL40 expression. J. Integr. Plant Biol. 2019, 62, 1034–1056. [Google Scholar] [CrossRef]
- Jung, H.; Yan, J.; Zhai, Z.; Vatamaniuk, O.K. Gene functional analysis using protoplast transient assays. Methods Mol. Biol. 2015, 1284, 433–452. [Google Scholar]
- Razzak, M.A.; Lee, J.; Lee, D.W.; Kim, J.H.; Yoon, H.S.; Hwang, I. Expression of seven carbonic anhydrases in red alga Gracilariopsis chorda and their subcellular localization in a heterologous system, Arabidopsis thaliana. Plant Cell Rep. 2018, 38, 147–159. [Google Scholar] [CrossRef]
- Zhang, X.; Xiao, K.; Li, S.; Li, J.; Huang, J.; Chen, R.; Pang, S.; Zhou, X. Genome-wide analysis of the NAAT, DMAS, TOM, and ENA gene families in maize suggests their roles in mediating iron homeostasis. BMC Plant Biol. 2022, 22. [Google Scholar] [CrossRef] [PubMed]
- Han, S.; Qu, G.; Li, X.; Zhang, F. Highly efficient endosperm and pericarp protoplast preparation system for transient transformation of endosperm-related genes in wheat. Plant Cell, Tiss. Org. 2023, 155, 165–174. [Google Scholar] [CrossRef]
- Qin, D.; Liu, G.; Liu, R.; Wang, C.; Xu, F.; Xu, Q.; Ling, Y.; Dong, G.; Peng, Y.; Ge, S.; et al. Positional cloning identified HvTUBULIN8 as the candidate gene for round lateral spikelet (RLS) in barley (Hordeum vulgare L.). Theor. Appl. Genet. 2023, 136. [Google Scholar] [CrossRef] [PubMed]
- Hanzawa, Y.; Wu, F. A simple method for isolation of soybean protoplasts and application to transient gene expression analyses. J. o. V. E 2018, 25. [Google Scholar] [CrossRef]
- Kim, K.; Shin, J.; Lee, J.D.; Kim, W.C. Establishment of efficient hypocotyl-derived protoplast isolation and its application in soybean (Glycine max [L.] Merr.). Front. Plant Sci. 2025, 16. [Google Scholar] [CrossRef]
- Zhang, X.; Peng, R.; Tian, X.; Guo, Y.; Li, X.; Liu, X.; Xie, Y.; Li, M.; Xia, H.; Liang, D. Establishment of protoplasts isolation and transient transformation system for kiwifruit. Sci. Hortic. 2024, 329. [Google Scholar] [CrossRef]
- Hong, K.; Chen, Z.; Radani, Y.; Zheng, R.; Zheng, X.; Li, Y.; Chen, J.; Yang, L. Establishment of PEG-mediated transient gene expression in protoplasts isolated from the callus of Cunninghamia lanceolata. Forests 2023, 14. [Google Scholar] [CrossRef]
- Yang, Y.; Lee, J.H.; Poindexter, M.R.; Shao, Y.; Liu, W.; Lenaghan, S.C.; Ahkami, A.H.; Blumwald, E.; Stewart, C.N. Rational design and testing of abiotic stress-inducible synthetic promoters from poplar cis-regulatory elements. Plant Biotechnol. J. 2021, 19, 1354–1369. [Google Scholar] [CrossRef]
- Yang, C.; Yu, R.; Li, J.; Wang, K.; Liu, G. Preparation of leaf protoplasts from Populus (Populus × xiaohei T. S. Hwang et Liang) and establishment of transient expression system. J. Plant Physiol. 2023, 291. [Google Scholar] [CrossRef]
- Tricoli, D.M.; Debernardi, J.M. An efficient protoplast-based genome editing protocol for Vitis species. Hortic. Res. 2024, 11. [Google Scholar] [CrossRef] [PubMed]
- Zhao, F.; Li, Y.; Hu, Y.; Gao, Y.; Zang, X.; Ding, Q.; Wang, Y.; Wen, Y. A highly efficient grapevine mesophyll protoplast system for transient gene expression and the study of disease resistance proteins. Plant Cell Tiss. Org. 2015, 125, 43–57. [Google Scholar] [CrossRef]
- Cai, X.; Fu, J.; Guo, W. Mitochondrial genome of callus protoplast has a role in mesophyll protoplast regeneration in Citrus: Evidence from transgenic GFP somatic homo-fusion. Hortic. Plant J. 2017, 3, 177–182. [Google Scholar] [CrossRef]
- Lin, Z.; Huang, L.; Yu, P.; Chen, J.; Du, S.; Qin, G.; Zhang, L.; Li, N.; Yuan, D. Development of a protoplast isolation system for functional gene expression and characterization using petals of Camellia Oleifera. Plant Physiol. Biochem. 2023, 201. [Google Scholar] [CrossRef]
- Li, S.; Zhao, R.; Ye, T.; Guan, R.; Xu, L.; Ma, X.; Zhang, J.; Xiao, S.; Yuan, D. Isolation, purification and PEG-mediated transient expression of mesophyll protoplasts in Camellia oleifera. Plant Methods 2022, 18. [Google Scholar] [CrossRef]
- He, X.; Xu, L.; Xu, X.; Yi, D.; Hou, S.; Yuan, D.; Xiao, S. Embryogenic callus induction, proliferation, protoplast isolation, and PEG induced fusion in Camellia oleifera. Plant Cell, Tiss. Org. 2024, 157. [Google Scholar] [CrossRef]
- Li, Y.; Wei, H.; Yang, J.; Du, K.; Li, J.; Zhang, Y.; Qiu, T.; Liu, Z.; Ren, Y.; Song, L.; et al. High-quality de novo assembly of the Eucommia ulmoides haploid genome provides new insights into evolution and rubber biosynthesis. Hortic. Res. 2020, 7, 183. [Google Scholar] [CrossRef]
- Yang, Y.; Li, B.; Li, X.; Yuan, X.; Qu, B.; Wang, X.; Gao, X.; Fu, Y.; Gu, C. Deciphering the effects of Endophytic Aspergillus sp. Y232 on plant growth and the accumulation of characteristic bioactive compounds of Eucommia ulmoides Oliver. J. Agric. Food Chem. 2025, 73, 15014–15026. [Google Scholar] [CrossRef]
- Liu, J.; Cheng, T.; Wang, L.; Lian, C.; Ma, R.; Feng, W.; Lan, J.; Zhang, B.; Du, Q.; Kou, J.; et al. Genome-wide identification and comprehensive analysis of EuFLS genes in Eucommia ulmoides reveals their roles in growth, development, and abiotic stress response. Front. Plant Sci. 2025, 16. [Google Scholar] [CrossRef]
- Chen, R.; Namimatsu, S.; Nakadozono, Y.; Bamba, T.; Nakazawa, Y.; Gyokusen, K. Efficient regeneration of Eucommia ulmoides from hypocotyl explant. Biol. Plant. 2008, 52, 713–717. [Google Scholar] [CrossRef]
- Xiao, S.; Tian, X.; Zhang, Y.; Wu, J.; Qin, C.; Wei, H.; Xie, S.; Yang, J.; Li, D.; Liu, Y. Development of Eucommia ulmoides Oliver tissue culture for in vitro production of the main medicinal active components. In Vitro Cell. Dev. Pl. 2024, 60, 548–560. [Google Scholar] [CrossRef]
- Long, S.; Yang, J.; Wang, H.; Chen, X.; Zhao, D.; Zhao, Y. Genome-wide identification of EuUSPs in Eucommia ulmoides and the role of EuUSP16 in rubber biosynthesis. Front. Plant Sci. 2025, 16. [Google Scholar] [CrossRef]
- Zheng, L.; Zhao, D. Cloning and functional characterization of the legumin a gene (EuLEGA) from Eucommia ulmoides Oliver. Sci. Rep. 2024, 14. [Google Scholar] [CrossRef]
- Yu, C.; Wang, L.; Chen, C.; He, C.; Hu, J.; Zhu, Y.; Huang, W. Protoplast: A more efficient system to study nucleo-cytoplasmic interactions. Biochem. Biophys. Res. Commun. 2014, 450, 1575–1580. [Google Scholar] [CrossRef]
- Wang, L.; D, X.; Tan, A.; Zhao, D.; Zhao, Y. Optimization of regeneration system of transgenic Eucommia ulmoides Olive. Seed 2019, 38, 18–22,27. [Google Scholar]
- Huang, S.; W, M.; Zhang, S. Rapid propagation technology of Eucommia ulmoides aseptic seedling tissue culture. Mol. Plant Breed. 2019, 22, 3045–3052. [Google Scholar]
- Zhang, H.; H, Y.; Zhang, G.; Chen, S.; Wu, D.; Zhang, D.; Huang, G.; Zhang, B. Study on callus induction and proliferation culture technology of Eucommia ulmoides Oliv. J Agr Sci Tech-IRAN 2019, 21, 157–162. [Google Scholar]
- Zhang, S.; Ren, Y.; Wang, S.; Song, L.; Jing, Y.; Xu, T.; Kang, X.; Li, Y. EuHDZ25 positively affects rubber biosynthesis by targeting EuFPS1 in Eucommia leaves. Int. J. Biol. Macromol. 2024, 272. [Google Scholar] [CrossRef]
- Zhang, S.; Chen, H.; Wang, S.; Du, K.; Song, L.; Xu, T.; Xia, Y.; Guo, R.; Kang, X.; Li, Y. Positive regulation of the Eucommia rubber biosynthesis-related gene EuFPS1 by EuWRKY30 in Eucommia ulmoides. Int. J. Biol. Macromol. 2024, 268. [Google Scholar] [CrossRef]
- Cosgrove, D.J. Structure and growth of plant cell walls. Nat. Rev. Mol. Cell Biol. 2024, 25, 340–358. [Google Scholar] [CrossRef]
- David, H.; Laigneau, C.; David, A. Growth and soluble proteins of cell cultures derived from explants and protoplasts of Pinus pinaster cotyledons. Tree Physiol. 1989, 5, 497–506. [Google Scholar] [CrossRef]
- Hu, B.; Dong, M.; Liu, R.; Shan, W.; Wang, Y.; Ding, Y.; Peng, J.; Meng, L.; Wang, C.; Zhou, Q. Establishment of an efficient protoplast isolation and transfection method for Eucommia ulmoides Oliver. Front. Biosci. Landmark 2024, 29. [Google Scholar] [CrossRef]
- Russell, J.A. Advances in the protoplast culture of woody plants. In Micropropagation of woody plant; 1993; pp. 67–91. [Google Scholar] [CrossRef]
- Zeng, X.; Cao, X.; Zhao, Q.; Hou, S.; Hu, X.; Yang, Z.; Hao, T.; Zhao, S.; Yao, Z. Isolation of haustorium protoplasts optimized by orthogonal design for transient gene expression in Phelipanche aegyptiaca. Plants 2024, 13, 2163. [Google Scholar] [CrossRef]
- Yao, L.; Liao, X.; Gan, Z.; Peng, X.; Wang, P.; Li, S.; Li, T. Protoplast isolation and development of a transient expression system for sweet cherry (Prunus avium L.). Sci. Hortic. 2016, 209, 14–21. [Google Scholar] [CrossRef]
- Nguyen, T.T.T.; Choi, N.Y.; Pyo, S.W.; Choi, Y.I.; Ko, J.H. Optimized and reliable protoplast isolation for transient gene expression studies in the gymnosperm tree species Pinus densiflora. Forests 2025, 16, 1373. [Google Scholar] [CrossRef]
- Peng, Z.; Tong, H.; Liang, L.; Shi, Y.; Yuan, L. Protoplast isolation and fusion induced by PEG with leaves and roots of tea plant (Camellia sinensis L.O. Kuntze). A. A. S 2018, 44, 463–470. [Google Scholar] [CrossRef]
- Wang, Q.; Yu, G.; Chen, Z.; Han, J.; Hu, Y.; Wang, K. Optimization of protoplast isolation, transformation and its application in sugarcane (Saccharum spontaneum L). Crop J. 2021, 9, 133–142. [Google Scholar] [CrossRef]
- Hou, S.; Li, Z.; Yi, D.; Wu, J.; Hu, Y.; Fan, X.; Yuan, D. Establishment of a system for tissue culture regeneration and isolation of Camellia yubsienensis, and PEG-mediated transient expression of mesophyll protoplasts. Ind. Crops Prod. 2024, 222. [Google Scholar] [CrossRef]
- Murashige, T.; Skoog, F. A revised medium for rapid growth and bio assays with tobacco tissue cultures. Physiol. Plant. 1962, 15, 473–497. [Google Scholar] [CrossRef]
- Li, L.; Zhang, T.; Lin, J.; Lian, X.; Zou, X.; Ma, X.; Wu, P. Longitudinal section cell morphology of Chinese fir roots and the relationship between root structure and function. Front. Ecol. Evol. 2023, 11. [Google Scholar] [CrossRef]





| Treatment | 6-BA (mg/L) | NAA (mg/L) | Induction Rate (%) | Primary Types |
|---|---|---|---|---|
| T1 | 0.2 | 0.2 | 93.33±1.44cde | Type II |
| T2 | 0.2 | 0.5 | 97.50±0.00ab | Type I |
| T3 | 0.2 | 1.0 | 97.50±0.00ab | Type I |
| T4 | 0.2 | 1.5 | 94.17±1.44bcd | Type I |
| T5 | 0.2 | 2.0 | 100.00±0.00a | Type I |
| T6 | 0.5 | 0.2 | 95.00±0.00bc | Type III |
| T7 | 0.5 | 0.5 | 97.50±0.00ab | Type II |
| T8 | 0.5 | 1.0 | 97.50±0.00ab | Type I |
| T9 | 0.5 | 1.5 | 100.00±0.00a | Type I |
| T10 | 0.5 | 2.0 | 96.67±1.44abc | Type I |
| T11 | 1.0 | 0.2 | 93.33±1.44cde | Type III |
| T12 | 1.0 | 0.5 | 90.00±4.33efg | Type III |
| T13 | 1.0 | 1.0 | 86.67±5.77gh | Type II |
| T14 | 1.0 | 1.5 | 85.83±2.89h | Type I |
| T15 | 1.0 | 2.0 | 81.67±1.44i | Type I |
| T16 | 1.5 | 0.2 | 95.00±2.50bc | Type II |
| T17 | 1.5 | 0.5 | 97.50±0.00ab | Type III |
| T18 | 1.5 | 1.0 | 82.50±0.00i | Type II |
| T19 | 1.5 | 1.5 | 94.17±1.44bcd | Type II |
| T20 | 1.5 | 2.0 | 97.50±0.00ab | Type I |
| T21 | 2.0 | 0.2 | 88.33±3.82fgh | Type II |
| T22 | 2.0 | 0.5 | 94.17±1.44bcd | Type III |
| T23 | 2.0 | 1.0 | 80.00±0.00i | Type III |
| T24 | 2.0 | 1.5 | 93.33±1.44cde | Type II |
| T25 | 2.0 | 2.0 | 90.83±1.44def | Type II |
| Forward (5′-3′) | Reverse (5′-3′) | Tm (℃) | |
|---|---|---|---|
| M13 | CAGGAAACAGCTATGAC | GTAAAACGACGGCCAGT | 58 |
| eGFP | GGTACCCGGGGATCCTCT | GAAAGCTCTGCAGGAATTCGATT | 58 |
| NPTII | AACTCACGTTAAGGGATTTTGGTCAT | TCTTGGGGTATCTTTAAATACTGTAGAAAAGAGGA | 58 |
Disclaimer/Publisher’s Note: The statements, opinions and data contained in all publications are solely those of the individual author(s) and contributor(s) and not of MDPI and/or the editor(s). MDPI and/or the editor(s) disclaim responsibility for any injury to people or property resulting from any ideas, methods, instructions or products referred to in the content. |
© 2025 by the authors. Licensee MDPI, Basel, Switzerland. This article is an open access article distributed under the terms and conditions of the Creative Commons Attribution (CC BY) license.
