Submitted:
26 November 2025
Posted:
02 December 2025
You are already at the latest version
Abstract
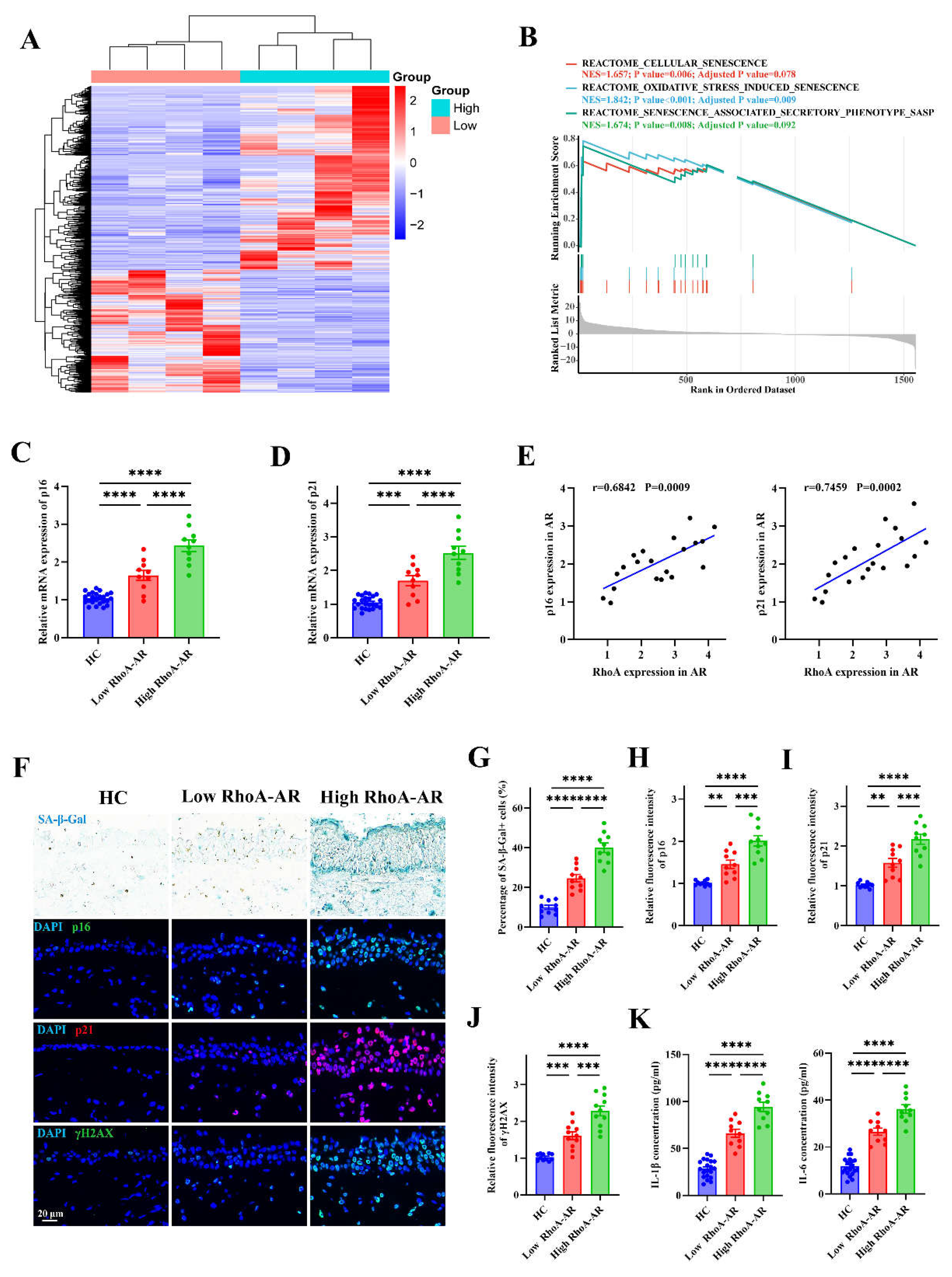
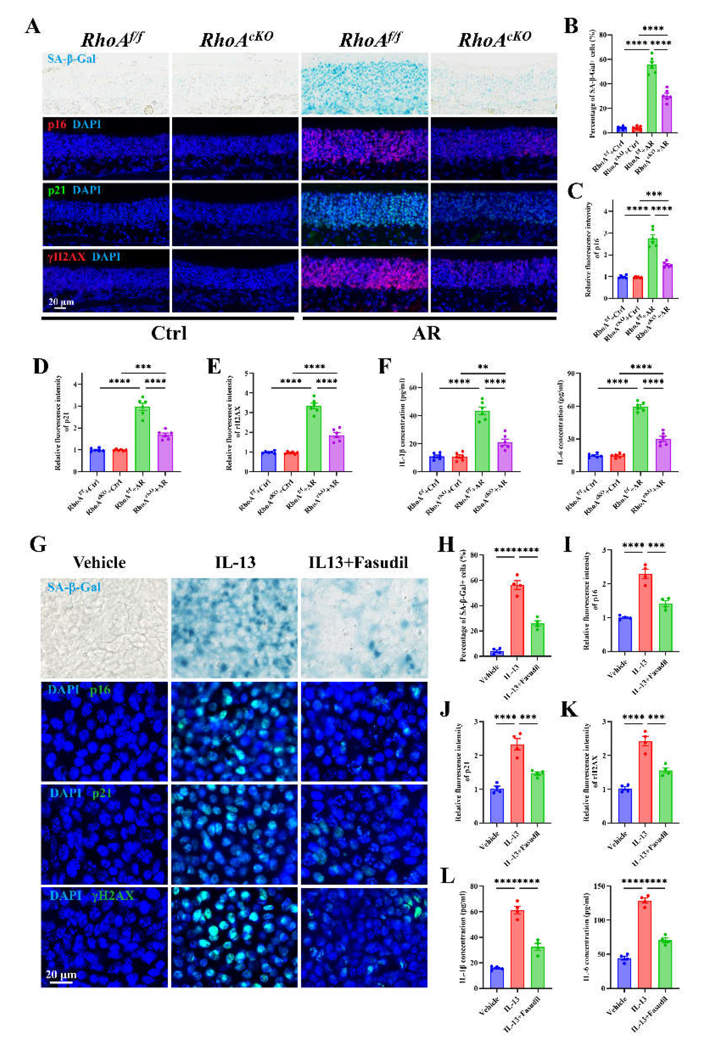
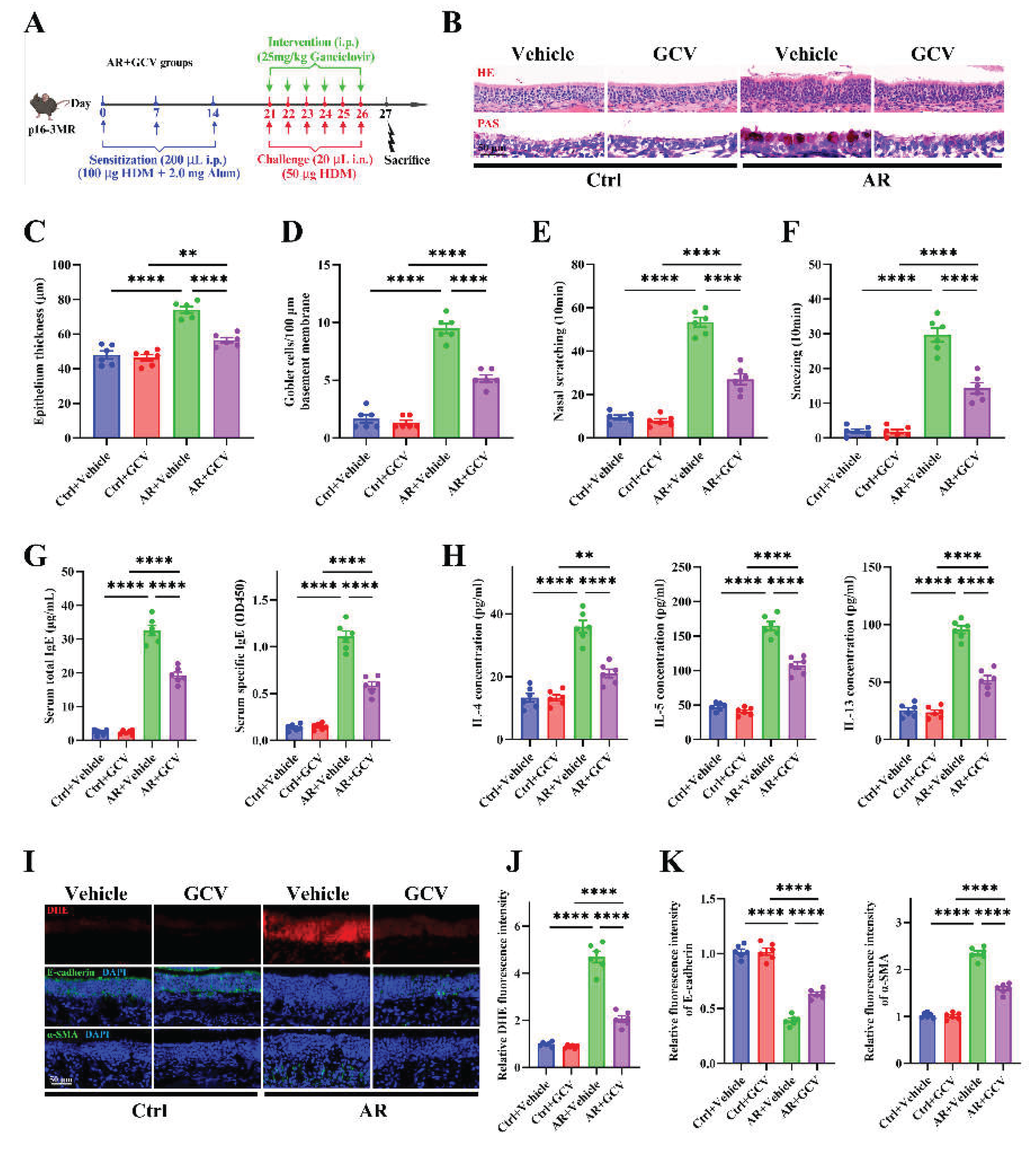
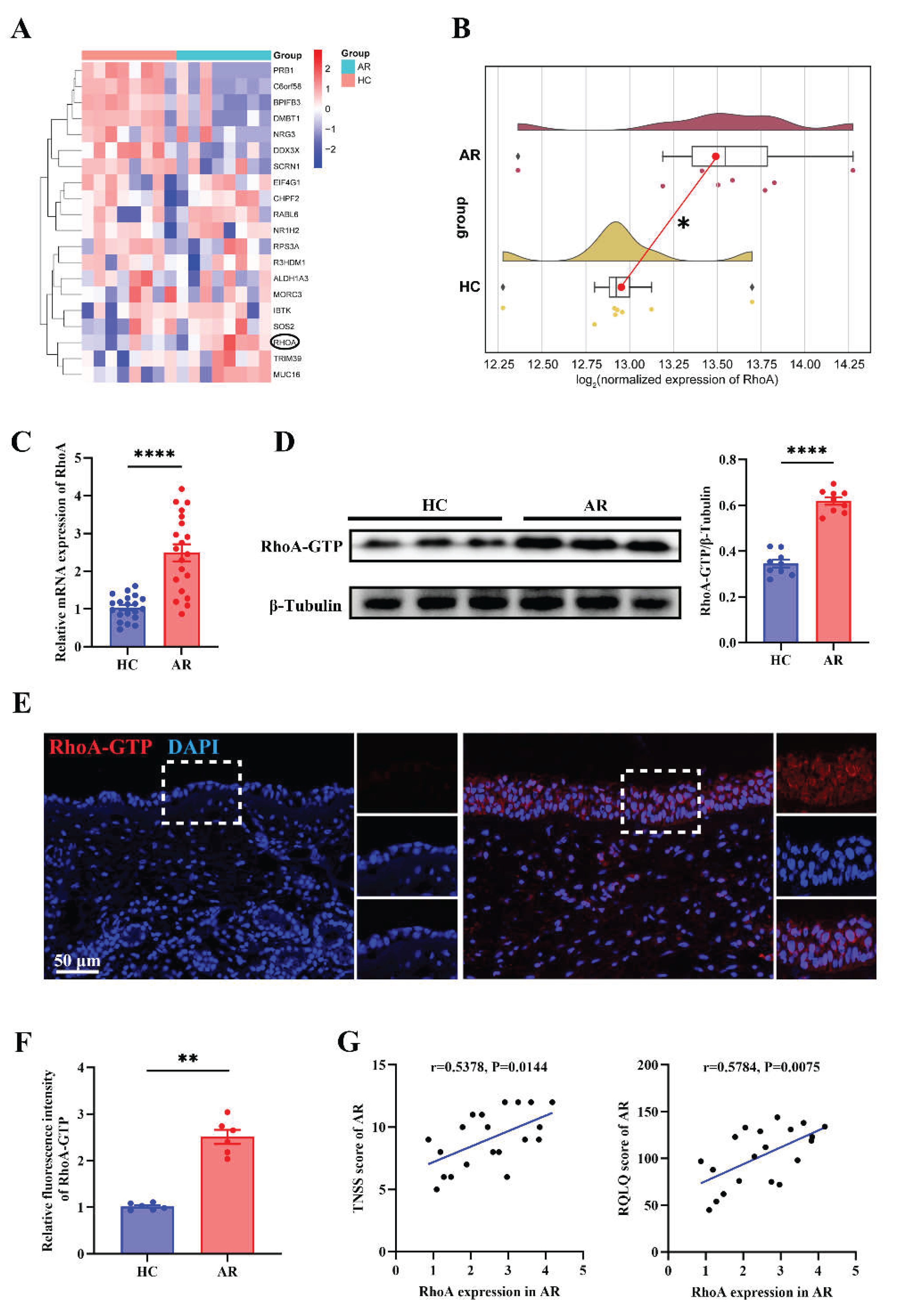
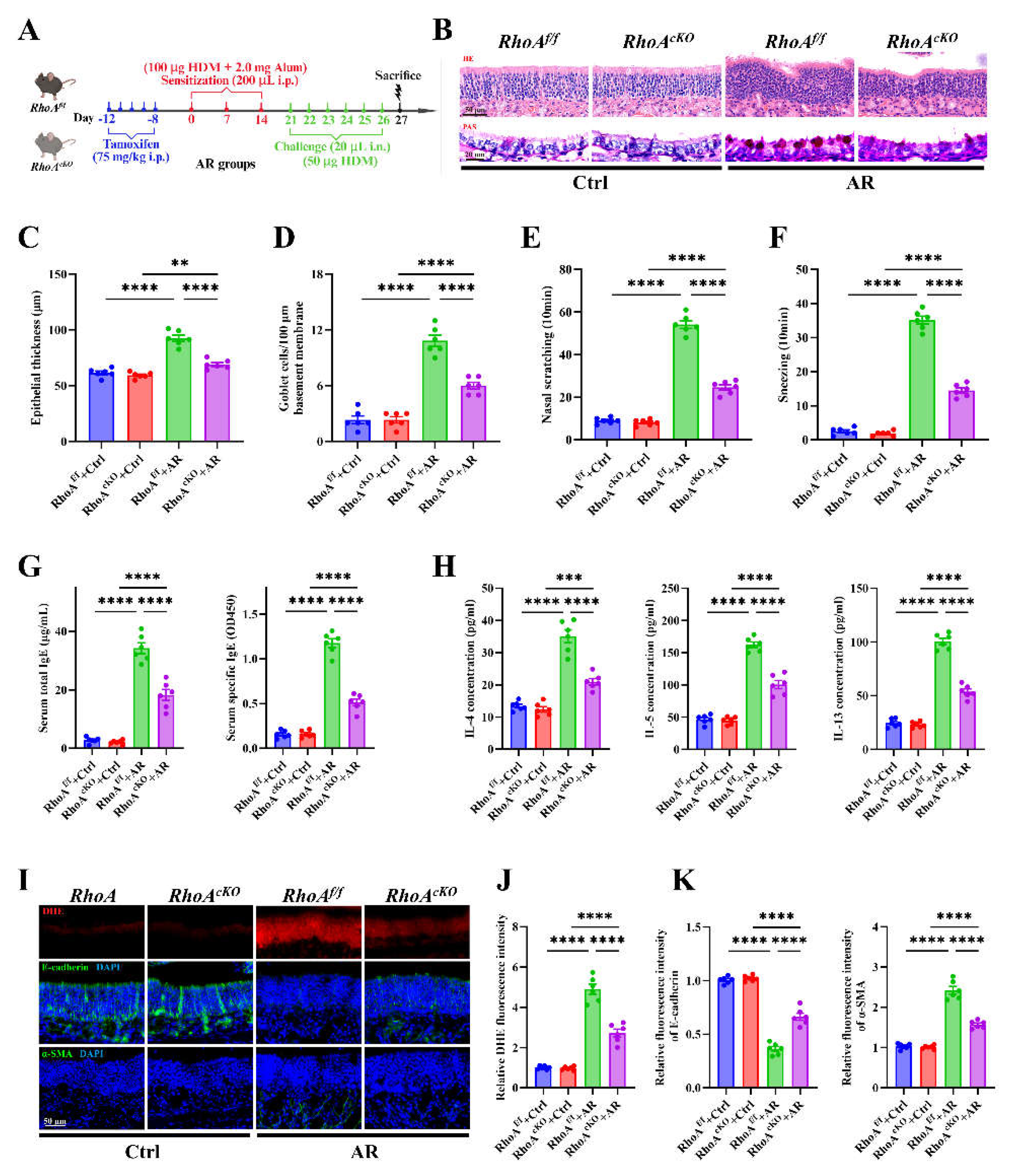
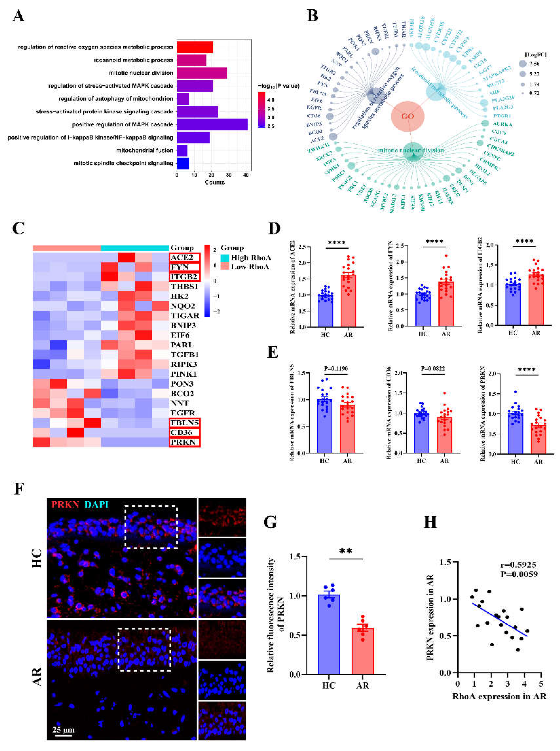
Allergic rhinitis (AR) is characterized by persistent epithelial remodeling, yet the upstream drivers and molecular mechanisms remain poorly defined. Analysis of nasal mucosa from AR patients revealed marked epithelial remodeling, oxidative stress, and Th2 inflammation. Transcriptome analysis of nasal mucosa revealed RhoA as one of the most upregulated genes, with expression positively correlating with disease severity. Using epithelial-specific RhoA-deficient mice (RhoAcKO) and fasudil, a RhoA/ROCK inhibitor, we found that loss of RhoA/ROCK signaling markedly attenuated nasal Th2 inflammation, oxidative stress, and epithelial remodeling following allergen challenge. Further transcriptome analysis demonstrated that elevated RhoA activation was associated with increased epithelial cellular senescence. Both in vitro and in vivo studies confirmed that epithelial RhoA activation promotes allergen- or Th2 cytokine–induced cellular senescence, whereas genetic or pharmacologic elimination of senescent cells alleviated allergic inflammation and tissue remodeling. Pathway analysis identified PRKN (parkin) as a central node within RhoA-regulated, senescence-associated networks in AR. Functional studies showed that PRKN overexpression mitigated IL-13–induced mitochondrial dysfunction, oxidative stress, and epithelial senescence in human nasal epithelial cells. Together, these findings reveal that RhoA-driven epithelial senescence contributes to allergic inflammation and epithelial remodeling in AR and identify PRKN as a potential therapeutic target to restore epithelial homeostasis.
