Submitted:
15 January 2026
Posted:
16 January 2026
You are already at the latest version
Abstract
Keywords:
1. Introduction
1.1. Motivation and Contributions
- Computational Advantage - also referred to as Quantum Supremacy [13], is a point where quantum computers can efficiently perform a task that is intractable for a classical computer. The task does not have to be directly useful for real-world applications, such as efficient random sampling from a particular probability distribution [14,15,16,17].
- Quantum Utility - a point when quantum computers can solve a problem more efficiently than classical brute force methods. This definition was first introduced by IBM Quantum in association with their work in simulating spin systems [18].
- Practical Quantum Advantage - a point where quantum computers can solve a problem more efficiently than the most advanced classical methods. In this case, the problem/task in question has real-world practical application(s) and impact in areas such as logistics, healthcare, finance, and economics.
- 1.
- A survey of state-of-the-art quantum algorithms with potential applications in finance and economics.
- 2.
- A mathematical outline of use cases in the aforementioned sectors and viable quantum approaches towards an efficient solution. Note that this review is among the first to extend the scope of such a survey to cover use cases in economics.
- 3.
- A discussion of the technical challenges towards realising PQA of quantum computing applications in these sectors.
1.2. Related Survey Reports
1.3. Structure of the Review
- Part I:
-
Quantum algorithms - a review of the key quantum algorithms with potential PQA in finance and economics. These are grouped into four problem domains:
- (a)
- Simulation algorithms are presented in section (2.2), including Quantum Monte Carlo Integration and quantum solvers for Stochastic Differential Equation.
- (b)
- Optimisation algorithms are presented in section (2.3), particularly for combinatorial and convex optimisation problems with state-of-the-art examples.
- (c)
- Quantum Machine Learning algorithms are presented in section (2.4), which are quantum extensions of classical Machine Learning techniques for supervised, unsupervised, and reinforcement learning.
- (d)
- Quantum cryptography methods are presented in section (2.5), including a discussion of future expected threats to cybersecurity posed by quantum computers once the technology reaches full maturity, and some quantum-safe protocols for data encryption and communication.
The pertinent primitive algorithms that feature as subroutines to quantum algorithms in the above problem domains are outlined in section (2.1). - Part II:
-
Use cases in finance and economics - a review of the mathematical formulations of potential use cases of quantum computing in finance and economics. These are grouped into three parts:
- (a)
- Banking and Investment - presented in section (3.1), we identify some of the computational bottlenecks for classical methods in banking and investment problems, and use cases where quantum computing can potentially have an advantage. These include pricing assets and derivatives, portfolio optimisation, hedging, and arbitrage.
- (b)
- Risk Management and Cybersecurity - presented in section (3.2), we identify some of the simulation and security challenges in risk management and cybersecurity, respectively. Similar to banking and investment, we present the technical formulations of use cases of quantum computing in this category. This includes quantum approaches for risk analysis (Value-at-Risk, credit scoring, etc.) and fraud detection.
- (c)
- Economics - presented in section (3.3), the mathematical formulation of potential use cases of quantum technologies for problems arising in economics is outlined. These include quantum money and macroeconomic forecasting.
- Part III:
- Summary and outlook - of this report is presented in section (4), in which we reiterate the benefits to financial organisations in working towards quantum readiness, and provide an outlook of one possible route towards PQA.
1.4. Notation
2. Quantum Algorithms
2.1. Primitive Quantum Algorithms
2.1.1. Quantum Phase Estimation
- 1.
- Setup: initialise the state register with the state . The additional set of n qubits that form the phase register is set in state . After initialisation, the global state of the system will be:
- 2.
- Superposition: an n-bit Hadamard gate is applied on the phase register, leaving the global state as:
- 3.
-
Controlled Unitary Operations: consider a controlled unitary that applies the unitary operator U on the target register (i.e., the phase register) only if its corresponding control qubit is [44]. Since U is a unitary operator with eigenvector such that , it follows that:Applying all the n-controlled operations with , and using the relation , leads to the global state:where k denotes the integer representation of n-bit binary numbers.
- 4.
- Inverse Fourier Transform: The Quantum Fourier Transform (QFT) maps an n-qubit input state into:The expression of the global state is the result of applying QFT on the global expression of Step 2. Therefore, to recover the state , an inverse Fourier transform is applied on the phase register [53]. Doing so, it is found that
- 5.
- Measurement: the above expression peaks near . For the case when is an integer, measuring in the computational basis gives the phase in the phase register with high probability, as the global state now is:For the case when is not an integer, it can be shown that the above expression still peaks near with probability at least [44].
| Algorithm 1 Quantum Phase Estimation |
|
Initialising. Initialise the quantum system. There exist two qubit registers, the phase register initialised in state , and the state register initialised in .
Superposing. Apply Hadamard gates on the phase register.
Applying the unitary. Apply the controlled unitary operation as shown in the third step of the mathematical analysis.
Inverse QFT. Apply the inverse quantum Fourier transform to decode the state of the phase register.
Measure. Measure the phase register to get an approximation of the desired phase, .
|
2.1.2. Quantum Amplitude Algorithms
Quantum Amplitude Amplification
| Algorithm 2 Quantum Amplitude Amplification |
|
Initialise: Apply a quantum algorithm to to prepare the state:
Amplify: Define the amplification operator and apply it to m number of iterations to rotate the state:
Measure: Measure the final state to obtain a good state.
Repeat: If a is unknown, use exponentially increasing m until a good state is found.
|
Quantum Amplitude Estimation
| Algorithm 3 Quantum Amplitude Estimation |
|
Initialise: Apply a quantum algorithm to to prepare the state: (same as QAA).
Define: Define the amplification operator Q given by Equation (3). The eigenvalues of Q are where for .
Estimate: First apply a total of M controlled-Q operations on state such that
Let , then apply QPE to estimate the eigenphase which we use to recover the amplitude
|
2.1.3. Quantum Unstructured Search (Grover’s Algorithm)
| Algorithm 4 Quantum Unstructured Search (Grover’s Algorithm) |
|
Initialisation: Start with , apply Hadamard gates to create a uniform superposition:
Each state has amplitude .
Oracle Application: Apply the oracle , which flips the phase of solution states, such that for one solution , the state becomes:
This marks solutions by changing their sign.
Diffusion Operator: Apply the diffusion operator , where I is the identity. This reflects the state over , amplifying solution amplitudes:
The action of the Grover operator is to amplify the amplitude of the solution state.
Iteration: Repeat the Grover operator k times and then measure to find highest probability state . The optimal k receptions to maximise the probability of finding the target state(s) is approximately:
|
2.1.4. Quantum Walks
Discrete-Time Quantum Walks
Continuous-Time Quantum Walks
- State space: CTQWs require only the vertex space, while DTQWs models need an auxiliary coin space for evolving. As described in Section (2.1.4.1), the coin operator drives the symmetry or asymmetry of the quantum walk.
- Dynamics: CTQWs have continuous Schrödinger evolution (via Hamiltonians), whereas discrete-time walks rely on alternating coin and shift operators per time step.
2.1.5. Quantum Linear System Solver
- 1.
- Matrix A must be sparse or can be efficiently decomposed into a sparse form.
- 2.
- The condition number of A must be small and scale as .
- 3.
- The elements of A can be efficiently utilized via black-box oracle calls as needed.
- 4.
- The final output is the case where one does not need to know the solution itself, but rather an approximation of the expectation value of some operator associated with , e.g., for some matrix M.
| Algorithm 5 Harrow-Hassidim-Lloyd algorithm for QLSP |
|
Input. Encode the state vector and the matrix A with oracular access to its elements. Define , and as the desired precision.
Initialise. Prepare the input state , where .
Hamiltonian. Apply the conditional Hamiltonian evolution following the input state.
Apply QFT to the register C, denoting the new basis states , for . Define .
Controlled rotation. Append the ancilla register, namely S, and apply a controlled rotation on S with C as the control register, mapping states . The state is defined in such a way that it produces an output which denotes whether an inversion has occurred and if that inversion is well-conditioned or not [133].
Uncomputation. Uncompute the register C.
Measurement. Measure the register S.
Repeat. Perform rounds of QAA on the HHL algorithm.
Output. Result is the state s.t.
|
| Algorithm 6 Quantum Singular Value Transformation |
|
Input: A block-encoding of matrix A, i.e. ; a definite-parity polynomial of degree d; and a phase sequence from polynomial synthesis.
Construct QSVT sequence: Let , and define
This yields a block-encoding of with the corresponding odd/even forms.
Linear combination: Using that implements , define
Output: that is a block-encoding of .
|
2.1.6. Variational Quantum Algorithms
- 1.
- Ansatz - specifying some trial parametrised wavefunction where are the set of variational parameters.
- 2.
- Variation - minimising the expected energyby varying the parameters .
2.1.7. Quantum Annealing
2.2. Quantum Simulation
2.2.1. Quantum Monte Carlo
QMCI Algorithm
| Algorithm 7 Quantum Monte Carlo Integration |
|
Define: Let be the set of potential sample paths of a stochastic process that is distributed according to some probability , and is a real-valued function on , where is bounded.
Construct: A unitary operator to load a discretised and truncated version of . The probability value translates to the amplitude of the quantum state representing the discrete sample path . In mathematical form, it is
Normalise: The function f into , and construct a unitary that computes and loads the value onto the amplitude of . The resultant state after applying and is
Perform: The QAE with unitary and an oracle that marks states with the last qubit being . See Section (2.1.2.2) for details.
Result: Will be an approximation to
This value can be estimated to a desired error utilising evaluations of U and its inverse [5].
Rescale: The output to the original bounded range (A) to obtain .
|
Challenges for Quantum Advantage
- 1.
- Clock speed: As noted in [187], to achieve a Practical Quantum Advantage using QMCI over classical MCI, the quantum device would need to be able execute about layers of T-gates6 per second. This implies a required logical clock rate of about 50MHz to be competitive with current classical MCI methods. Recent methods [188] have reduced this requirement to 45MHz, which is still beyond the capabilities of current hardware.
- 2.
- Fault-tolerant: The code distance for fault-tolerant implementations needs to be large enough to support error-free logical operations [187]. In addition, quantum algorithms with a proposed quadratic speed-up need to tackle significantly high-dimensional problems to potentially realise some advantage [46], which further complicates fault-tolerant implementations.
- 3.
- Resource: The estimates are high for fault-tolerant resources needed to achieve competitive performance for finance problems that are challenging for classical methods. The latest estimates for derivative pricing [188] based on Quantum Signal Processing are logical qubits, T-depth, and T-count. These requirements are beyond currently available quantum hardware, and seem to be significantly higher in comparison to classical MCI, which requires samples and about 10 seconds to achieve the same accuracy [48].
- 1.
- Loading distribution: The state-preparation of an arbitrary probability distribution requires exponentially large circuits in terms of the number of qubits [189], which affects the potential quantum speed-up of QMCI. The improved state-preparation algorithm by Grover–Rudolph [190] is insufficient to achieve a quantum speed-up [191]. However, for certain distributions, a quadratic speed-up is possible [95,192,193]. It is noteworthy that various non-unitary methods exist for efficient state preparation for large circuits [194,195]. However, these methods are usually incompatible with QAE because of the non-invertibility of the operations involved. Furthermore, other alternative methods have been proposed, such as Quantum Generative Adversarial Networks (QGAN) [196] and tensor networks [197].
- 2.
- 3.
- Estimation: The first proposed QAE algorithm employed QPE which has a resource requirement beyond the capabilities of NISQ devices (see Section 2.1.1). However, non-QPE implementations of QAE have been proposed which can enable near-term implementations of QMCI (see Section 2.1.2.2).
2.2.2. Quantum Solvers for Stochastic PDEs
Feynman-Kac Formula
Finite Difference Method
| Algorithm 8 Finite Difference Method for solving SDEs |
|
Hamiltonian Simulation
2.3. Quantum Optimisation
2.3.1. Combinatorial Optimisation Problems
QUBO Formulation
Variational Quantum Eigensolver
Variational Quantum Imaginary Time Evolution
Quantum Approximate Optimisation Algorithm
| Algorithm 9 Quantum Approximate Optimisation Algorithm |
|
Initialising Define a cost Hamiltonian , which encodes the solution to the problem as its ground state and a mixer Hamiltonian .
Construct unitaries Construct the Unitaries and , as defined above.
Combine unitaries Construct the unitary for a number of layers .
Run circuit Prepare an initial state, and apply the unitary as defined in the previous step.
Measurement Measure the final state, estimate the expectation value, and report to the classical optimiser.
Optimisation loop Repeat the above steps while the classical optimiser optimises the parameters.
Result After many loops, the result will be an approximate solution to the optimal bit string.
|
Quantum Minimum Search
| Algorithm 10 Quantum Minimum Search |
|
Initialising. Choose a threshold index y uniformly at random as .
Threshold and marking. Initialise the threshold memory as and mark every item j whose value is less than the value of y.
Quantum search. Apply the quantum search algorithm described in [262].
Update threshold. Let be the outcome of the previous step. Observe the outcome and if , then set the threshold to .
Repeat. Repeat for from step 2.
Measurement. Measure in order to obtain the global minimum, y, with probability at least .
|
Quantum Annealing
2.3.2. Convex Optimisation Problems
2.4. Quantum Machine Learning
2.4.1. Quantum Algorithms for Supervised ML
Quantum Classifiers
| Algorithm 11 Quantum Support Vector Machine |
|
Input: Labelled dataset with ,
Feature Map Encoding: (a) Choose a quantum feature map . (b) Encode each into quantum state
Kernel Evaluation: (a) For each pair , compute kernel value . (b) Use quantum circuits (e.g., swap test [320] or interference circuits) to estimate
Dual Optimisation: (a) Solve the dual SVM problem:
Classification: Use optimal to compute the decision function
|
| Algorithm 12 Quantum K-Nearest Neighbour |
|
Input: Labelled dataset , query point
Encode Input Data: (a) For each , encode into quantum state (b) Encode query point as quantum state
Distance Estimation: (a) For each i, estimate distance (b) Use a quantum subroutine (e.g., swap test) to estimate d
Nearest Neighbour Search: Use QUS to find index such that is minimal
Output: Predicted label for input
|
| Algorithm 13 Quantum Decision Tree |
|
Input: Training dataset , feature set F, and optional depth limit
Initialisation: Prepare quantum state using QRAM
Homogeneity Check: (a) Estimate entropy (b) If , , or current depth : return a majority-class leaf
Quantum Split Evaluation: 1. For each feature : (a) Apply quantum predicate on A to split state via ancilla (b) Use QAE to evaluate class probabilities in each split branch (c) Compute entropy and estimate information gain
Optimal Split Selection: Use Quantum Maximum Search [360] to find
Quantum Data Partitioning: (a) Measure ancilla qubit to collapse into two subsets: , (b) Re-normalise quantum states for each subset
Output: Associated class label
|
Quantum Algorithms for Regression
| Algorithm 14 Quantum Kernel Ridge Regression |
|
Input: Training data , feature-map circuit preparing , regularisation .
Quantum kernel computation: Use a PQC to estimate .
Solve ridge regression: Solve for (using classical or QLSS to obtain ).
Prediction for new input : (a) Prepare state (b) compute
Output: Regression model coefficients (classical vector).
|
Quantum Neural Networks
| Algorithm 15 Training Quantum Neural Network |
|
Input: Training samples , parameters , total iterations K, and error-tolerance .
Initialising: Initialise parameters , generally randomly chosen from a normal distribution.
FortoKdo:For each training sample : (a) Prepare quantum state . (b) Apply PQC . (c) Measure observable to obtain prediction . (d) Compute sample loss (loss for sample s).
Compute global loss:.
Estimate gradients for each : estimate
Update parameters: where is the learning-rate.
Terminate: if . End for
Output: Set of parameters that defines a QNN for classification task.
|
2.4.2. Quantum Algorithms for Unsupervised ML
Quantum Clustering
| Algorithm 16 Quantum k-Means Clustering |
|
Input: Dataset , and number of clusters k
Initialising: Select initial centroids using k-Means++
Assignment: For each data point and each centroid , compute distance using QPU: (a) Encode and as quantum states (Equation (100)). (b) Estimate distance using SWAP test [320]. (c) Assign to the nearest cluster .
Update: For the assigned clusters, update the estimate for the centroids given by Equation (98)
Repeat steps 3 and 4 until convergence
Output: Cluster assignments and centroids
|
Quantum Generative Models
| Algorithm 17 Quantum Boltzmann Machine |
|
Input: Target data statistics (means, correlations), temperature parameter, number of qubits
Initialisation: Define an ansatz for (e.g., local fields and pairwise interactions) and pick random initial
Thermal State Approximation: (a) Construct a PQC , with randomly initialised , to approximate .
Sampling and Observables: (a) Run the circuit on a QPU and measure in a relevant basis (e.g., ) (b) Estimate observables, such as or correlation
Loss Computation: Define a loss function comparing the measured observables to the target data (e.g., least squares)
Optimisation: (a) Update to improve the approximation of the thermal state. (b) Optionally, update to better match target statistics by adjusting the Hamiltonian terms.
Repeat until convergence or maximum iterations are reached.
Output: Hamiltonian parameters that define
|
| Algorithm 18 Quantum Generative Adversarial Networks |
|
Input: Dataset ; prior ; number of qubits n; PQC ansatz ; discriminator (classical or quantum); batch size B; shots S; learning rates
Initialisation: Randomly initialise generator parameters and discriminator parameters
Sample real data: Draw a minibatch from .
Generate quantum samples: For : draw ; prepare ; measure in the computational basis with S shots to obtain (apply any required classical post-processing if modelling continuous variables).
Discriminator step: Form the (hybrid) adversarial loss (e.g., JS or Wasserstein variant)
Compute (classical backprop if D is classical; parameter-shift or other gradient rule if D is quantum) and update .
Generator step: Hold fixed and define
Estimate using the parameter-shift rule [162,462,463], requiring multiple circuit evaluations per parameter, and update .
(Optional) WGAN variant: Replace with Wasserstein losses and include a gradient penalty term [459].
Repeat steps 3–7 for
Until convergence or maximum iterations.
Output: Trained generator parameters (and discriminator ).
|
| Algorithm 19 Quantum Principal Components Analysis |
|
Input: Data density matrix , rank cut-off r.
Data Loading: Construct or load the density matrix that encodes your data distribution.
Quantum Phase Estimation: (a) Implement an oracle (or a block-encoding of ) for phase estimation. (b) For each eigenstate , QPE encodes the eigenvalue into the phase register.
Eigenvalue Filtering: (a) Measure the phase register to approximate . (b) Post-select or project onto those eigenstates with the largest eigenvalues.
Repeat the QPE as needed to refine precision.
Output: The top r eigenvectors (principal components) and corresponding eigenvalues.
|
2.4.3. Quantum Reinforcement Learning
- Input: the initial state25 of the model.
- Training: based upon the input, the model will follow (or evolve) through a sequence of events and produce an output. Based on the output, the model will receive a reward or penalty signal.
- Output: an action selected from possible actions, aiming to maximise cumulative reward over time. The best solution or policy is decided based on maximising the expected return.
| Algorithm 20 Quantum Deep Q-Learning |
|
Input: A PQC , learning rate , discount factor , replay buffer
Initialise: Environment, circuit parameters , target parameters , and observe initial state s
Encode state: (a) Encode s into quantum state via chosen encoding scheme (b) Measure observables to obtain for all actions a (c) Select action a using -greedy policy based on (d) Execute a in the environment, observe reward r and next state (e) Store transition in replay buffer
Sample a mini-batch from : (a) Compute target values Equation (118) (b) Update via gradient descent using parameter-shift rule (c) Periodically update target parameters: (d) Set
Output: Trained quantum circuit parameters .
|
| Algorithm 21 REINFORCE with Parametrised Quantum Circuit |
|
Input: Episodes N, learning rate , discount
Initialise: PQC parameters
For episode = 1 to : (a) Initialise (b) Collect trajectory :
For to T: (a) Encode into a quantum state via the chosen encoding (b) Measure PQC to sample (c) Execute , observe
Policy gradient update: For each in trajectory, (a) Compute via parameter-shift rule (b) Update:
Output: Optimised PQC parameters .
|
2.5. Quantum Cryptography
2.5.1. Classical Protocols
Rivest-Shamir-Adleman (RSA)
- Allow the sender to encrypt messages using the public key to the holder of the private key, so that only the receiver can decrypt them, enabling secure one-way communication.
- The holder of the private key can encrypt data and release it so that anyone can decrypt it with the public key, thus digitally signing the message as proof that it has not been tampered with.
| Algorithm 22 The RSA Algorithm |
|
Randomly choose two large secret prime numbers p and q.
Compute , which is used as the modulus. Its length in bits is the key length.
Compute , where lcm is the least common multiple.
Choose an integer e such that and e and are coprime.
Calculate d such that
Output public key and private key is d
|
Diffie-Hellman Key Exchange (DHKX)
| Algorithm 23 Diffie-Hellman Key Exchange |
|
The two parties, Alice and Bob, publicly (insecurely) agree on two numbers, a modulus p and a base g.
Alice chooses a secret integer a, and then insecurely sends Bob .
Bob chooses a secret integer b, and then insecurely sends Alice .
Both parties compute the secret key s:
Now s can be used to encrypt and decrypt messages, establishing a secure channel.
|
2.5.2. Quantum Attacks
Shor’s Algorithm
| Algorithm 24 Shor’s algorithm |
|
Pick a random number .
Calculate , where is the greatest common divisor.
If , then we are done.
Otherwise, use a quantum subroutine, Quantum Phase Estimation (see Section 2.1.1) to find the order r of a modulo N, i.e.:
If r is odd or , return to step 1.
Calculate and .
If , we are done. Otherwise, return to step 1.
|
Quantum Annealing
2.5.3. Post-Quantum Cryptography
2.5.4. Quantum Communications
| Algorithm 25 BB84 - Quantum Key Distribution |
|
Goal: Alice to send to Bob a key to encrypt data via a public channel that could be intercepted by an eavesdropper, Eve.
Preparation: Alice generates a random set of of a key of binary n bits string and measurement basis . The random key is encoded into n photon states polarised as either if or if .
Transmission: Alice sends to Bob this sequence of n photons via a public channel.
Measurement: Bob generates a random sequence of measurement basis and measures each photon to obtain a key .
Sifting: Alice and Bob share via a public channel their randomly chosen measurement basis and , respectively. They sift out the results of bits that were measured on the wrong basis as they were prepared and keep the matching k basis set where .
Error checking: Alice randomly chooses bit strings of the set and shares the values with Bob who does the same via a public channel. They use these values to compute an estimate of the QBER given by Equation (132). If the QBER is above some tolerant threshold ( for BB84), they both abort or try again afresh another time because it is highly likely that Eve is listening to their communication.
Key Distillation: If QBER is below the threshold, they then use classical post-processing (error correction and privacy amplification) [569] to generate the final shared key.
Output: Shared private key between Alice and Bob that can be used to encrypt their messages.
|
2.5.5. Quantum Random Number Generation
- Provable Distribution: The generated sequence must approximate independent, uniformly distributed variables. In bit-stream implementations, this entails equal probability for 0 and 1, alongside bitwise independence. Since such statistical properties cannot typically be proven, validation relies on empirical statistical testing to assess conformity with the desired distribution and independence criteria [582].
- Impractical: Connecting computational algorithms to physical RNGs is generally more costly and slower (less rapid generation of samples) than pseudo-RNGs [583].
3. Use Cases in Finance and Economics
3.1. Banking and Investment
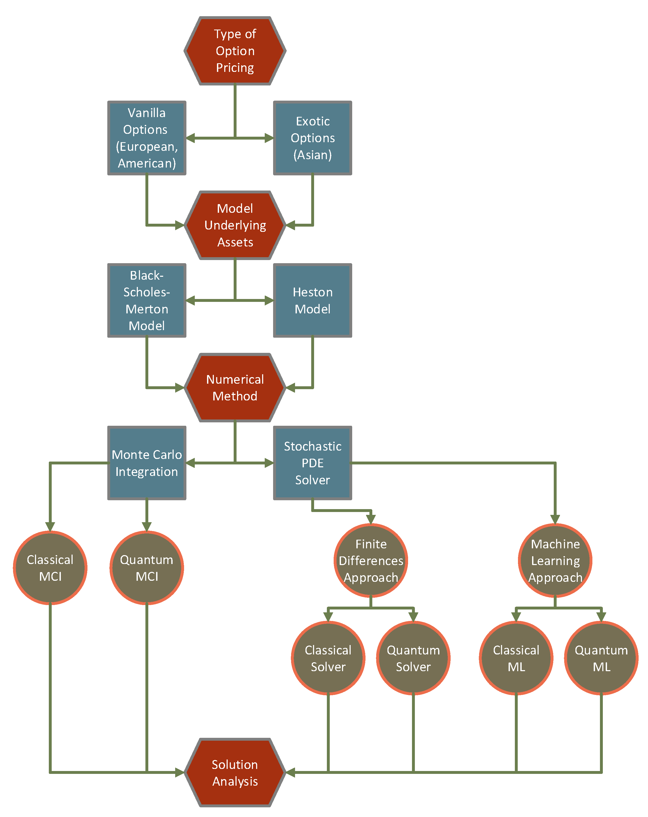
3.1.1. Asset Pricing
Pricing Models
Computational Methods
- 1.
- 2.
- Choosing a model of simulating the discount factors , which are functions of market data and model parameters which incorporates the risks associated with the asset. For example, option pricing has discount factors depending on the filtration which represents the market information assumed to be known until time t (see Section 3.1.2.1).
- 3.
- Computing the expectation which is conditional on information at time t.
Quantum Assets
- t=0
-
: The market marker announces the following:
- 1.
- A n-qubit state and unitary where .
- 2.
- The initial bid and ask prices denoted by and , respectively.
- 3.
- Two function and that will determine the bid and ask prices at , where and .
- t=1
- : The market marker uses a quantum computer to prepare the state and then evolves it by the unitary U to get the final unobserved quantum state .
- t=2
- : The market marker measures the final quantum state in the computational basis of to get measurement outcome w occurring with probability .
3.1.2. Derivative Pricing
- 1.
- Options Contracts: These contracts give the buyer the right (but not the obligation) to buy (call option) or sell (put option) an asset at a predetermined price before or at expiration.
- 2.
- Credit Derivatives: These are used to transfer credit risk. A common type is the Credit Default Swap (CDS), where the buyer pays a premium for protection against a credit event like a default.
- 3.
- Swaps: Contracts in which two parties agree to exchange streams of cash flows over a set period. For example, an interest rate swap involves exchanging fixed-rate interest payments for floating-rate ones.
- 4.
- Futures Contracts: Agreements to buy or sell an asset at a predetermined price at a specific time in the future.
- 5.
- Forward Contracts: Similar to futures but traded over-the-counter instead of on exchanges, providing more flexibility in terms and conditions.
Option Pricing
- Performing non-unitary Hamiltonian simulation using embedding techniques [217].
Collateralised Debt Obligations
Swap Netting
- 1.
- Settlement netting – netting the periodic cash flows due on the same date.
- 2.
- Close-out netting – netting all current and future obligations in the event of a default.
3.1.3. Investment Optimisation
Portfolio Optimisation
Hedging
Settlement
Arbitrage
Natural Language Processing
3.2. Risk Management and Cybersecurity
3.2.1. Value at Risk and CVaR
| Algorithm 26 Computation of VaR via Monte Carlo Simulation |
|
3.2.2. Credit Risk Analysis
Economic Capital Requirement
- are inequality constraints representing risk limits (e.g., sector exposure caps, maximum portfolio volatility, leverage restrictions).
- are equality constraints ensuring portfolio balance (e.g., full investment constraint , or specific regulatory ratios).
- 1.
-
First, for a given portfolio of assets , compute the associated by modelling its total loss using Gaussian conditional independence models38 [732] such as discussed in Section (3.1.2.2) for Collateralised Debt Obligation. The problem is solved in three-steps:
- (a)
- (b)
- (c)
- Combine the above to compute the by using Equation (178).
- 2.
Credit Scoring
3.2.3. Fraud Detection
3.2.4. Quantum Safe Cryptography
3.3. Economics
3.3.1. Quantum Money
Wiesner Private-Key Quantum Money
- is a classical serial number.
- is an n-qubit quantum state.
Modern Public-Key Quantum Money
- A key generation algorithm ,
- A quantum state generator ,
- A verification procedure .
- Bolt Generation: Gen() which that outputs a quantum state (`bolt’) and serial number s.
- Verification: Ver() or ⊥, which returns the serial number if valid or rejects, respectively.
- 1.
- 2.
- 3.
- 4.
3.3.2. Economic Forecasting
Time Series Analysis
Synthetic Data Generation
Predicting Financial Crises
4. Summary and Outlook
4.1. Path Towards Practical Quantum Advantage
4.1.1. Scaling Quantum Hardware
4.1.2. Application Benchmarks
4.1.3. Quantum Middleware
- 1.
- Tools for minimising quantum computation errors which include quantum error suppression, quantum error-mitigation, and Quantum Error Correction.
- 2.
- Circuit compilation tools that perform optimal circuit compression and embedding to specific quantum hardware.
- 3.
- Heterogeneous computation [847] which involves the use of different types of computing hardware such as CPUs, GPUs, and QPUs. The QM will essentially be an orchestrator that manages the execution of tasks on distributed computing resources.
- 4.
- Application libraries for various classes of problems with state-of-the-art algorithms.
4.2. Quantum Algorithms
4.2.1. Quantum Simulation
4.2.2. Quantum Optimisation
4.2.3. Quantum Machine Learning
4.2.4. Quantum Cryptography
4.3. Use Cases
4.3.1. Potential Advantage
- Speed-up: we can broadly classify use cases that depend of quantum simulation and quantum optimisation as top candidates to realise faster runtimes; see sections (2.2) and (2.3). These include use cases in option pricing, portfolio optimisation, hedging, economic forecasting, etc; see sections (Section 3.1) to (Section 3.3). It should be noted that the analysis performed in this review does not take into account delays caused by internal processes and regulatory requirements. It might be possible that for some of these use cases the difference in potential speed-up is not significant enough to matter when all the non-computational factors are considered. However, we expect that large organisations with global operations or companies with large-scale portfolios will need quantum solutions to remain competitive in fast-changing markets.
- Accuracy: in general, use cases based on QML may have the benefit of better accuracy of model predictions compared to classical models; see section (2.4). This has a huge impact on use cases like fraud detection, where the classification accuracy of the model is far more important than the speed of training [851]. The same rationale applies to risk analysis, economic forecasting, etc, see sections (3.2) and (3.3).
Speculated Adoption
4.4. Further Research Directions
Author Contributions
References
- Phys, N.R. 40 years of quantum computing. Nature Reviews Physics 2022, 4, 1–1. [Google Scholar] [CrossRef]
- Feynman, R.P. Simulating physics with computers. International Journal of Theoretical Physics 1982, 21, 467–488. [Google Scholar] [CrossRef]
- Lloyd, S. Universal Quantum Simulators. Science 1996, 273, 1073–1078. [Google Scholar] [CrossRef] [PubMed]
- Grover, L.K. A fast quantum mechanical algorithm for database search. In Proceedings of the Proceedings of the twenty-eighth annual ACM symposium on Theory of computing, 1996; pp. 212–219. [Google Scholar]
- Montanaro, A. Quantum speedup of Monte Carlo methods. Proceedings of the Royal Society A: Mathematical, Physical and Engineering Sciences 2015, 471, 20150301. [Google Scholar] [CrossRef]
- Harrow, A.W.; Hassidim, A.; Lloyd, S. Quantum Algorithm for Linear Systems of Equations. Phys. Rev. Lett. 2009, 103, 150502. [Google Scholar] [CrossRef] [PubMed]
- Berry, D.W. High-Order Quantum Algorithm for Solving Linear Differential Equations. Journal of Physics A: Mathematical and Theoretical 2014, 47, 105301. [Google Scholar] [CrossRef]
- QUANTUMPEDIA – The Quantum Encyclopedia. A Brief History of Quantum Computing. Accessed. (accessed on 2025-07-15).
- Orús, R.; Mugel, S.; Lizaso, E. Forecasting financial crashes with quantum computing. Phys. Rev. A 2019, 99, 060301. [Google Scholar] [CrossRef]
- Aaronson, S. How Much Structure Is Needed for Huge Quantum Speedups? arXiv 2022. [Google Scholar] [CrossRef]
- Aaronson, S. Read the fine print. Nature Physics 2015, 11, 291–293. [Google Scholar] [CrossRef]
- Bouland, A.; van Dam, W.; Joorati, H.; Kerenidis, I.; Prakash, A. Prospects and challenges of quantum finance. 2020. [Google Scholar]
- Preskill, J. Quantum computing and the entanglement frontier. arXiv 2012. [Google Scholar] [CrossRef]
- Arute, F.e.a. Quantum supremacy using a programmable superconducting processor. Nature 2019, 574, 505–510. [Google Scholar] [CrossRef]
- Zhong, H.S.; Wang, H.; Deng, Y.H.; Chen, M.C.; Peng, L.C.; Luo, Y.H.; Qin, J.; Wu, D.; Ding, X.; Hu, Y.; et al. Quantum computational advantage using photons. Science 2020, 370, 1460–1463. [Google Scholar] [CrossRef] [PubMed]
- Madsen, L.S.; Laudenbach, F.; Askarani, M.F.; Rortais, F.; Vincent, T.; Bulmer, J.F.F.; Miatto, F.M.; Neuhaus, L.; Helt, L.G.; Collins, M.J.; et al. Quantum computational advantage with a programmable photonic processor. Nature 2022, 606, 75–81. [Google Scholar] [CrossRef]
- Gao, D.e.a. Establishing a New Benchmark in Quantum Computational Advantage with 105-qubit Zuchongzhi 3.0 Processor. Physical Review Letters 2025, 134, 090601. [Google Scholar] [CrossRef] [PubMed]
- Kim, Y.; Eddins, A.; Anand, S.; Wei, K.X.; van den Berg, E.; Rosenblatt, S.; Nayfeh, H.; Wu, Y.; Zaletel, M.; Temme, K.; et al. Evidence for the utility of quantum computing before fault tolerance. Nature 2023, 618, 500–505. [Google Scholar] [CrossRef] [PubMed]
- Oxford Economics. Ensuring that the UK can capture the benefits of quantum computing, 2025. Commissioned by IBM and Oxford Quantum Circuits.
- Gschwendtner, M.; Morgan, N.; Soller, H. Quantum technology use cases as fuel for value in finance, 2023. Last accessed: 14-10-2024.
- Ménard, A.; Ostojic, I.; Patel, M.; Volz, D. A game plan for quantum computing. In McKinsey Quarterly; 2020. [Google Scholar]
- Auer, R.A.; Angela, D.; Leonardo, G.; Joon, S.P.; Koji, T.; Andras, V. Quantum computing and the financial system . Number no 149 in BIS papers. BIS, Bank for International Settlements, 2024. [Google Scholar]
- Egger, D.J.; Gambella, C.; Marecek, J.; McFaddin, S.; Mevissen, M.; Raymond, R.; Simonetto, A.; Woerner, S.; Yndurain, E. Quantum Computing for Finance: State-of-the-Art and Future Prospects. IEEE Transactions on Quantum Engineering 2020, 1, 1–24. [Google Scholar] [CrossRef]
- Alcazar, J.; Leyton-Ortega, V.; Perdomo-Ortiz, A. Classical versus quantum models in machine learning: insights from a finance application. Machine Learning: Science and Technology 2020, 1, 035003. [Google Scholar] [CrossRef]
- Hull, I.; Sattath, O.; Diamanti, E.; Wendin, G. Quantum Technology for Economists. arXiv 2020. [Google Scholar] [CrossRef]
- Hull, I.; Sattath, O.; Diamanti, E.; Wendin, G. Quantum Technology for Economists . In Contributions to Economics; Imprint: Springer: Cham, 2024. [Google Scholar]
- Pistoia, M.; Ahmad, S.F.; Ajagekar, A.; Buts, A.; Chakrabarti, S.; Herman, D.; Hu, S.; Jena, A.; Minssen, P.; Niroula, P.; et al. Quantum Machine Learning for Finance ICCAD Special Session Paper. In Proceedings of the 2021 IEEE/ACM International Conference On Computer Aided Design (ICCAD), 2021; IEEE. [Google Scholar]
- García, D.P.; Cruz-Benito, J.; García-Peñalvo, F.J. Systematic Literature Review: Quantum Machine Learning and its applications. arXiv 2022. [Google Scholar]
- Albareti, F.D.; Ankenbrand, T.; Bieri, D.; Hänggi, E.; Lötscher, D.; Stettler, S.; Schöngens, M. A Structured Survey of Quantum Computing for the Financial Industry. arXiv 2022. [Google Scholar] [CrossRef]
- Herman, D.; Googin, C.; Liu, X.; Sun, Y.; Galda, A.; Safro, I.; Pistoia, M.; Alexeev, Y. Quantum computing for finance. Nature Reviews Physics 2023, 5, 450–465. [Google Scholar] [CrossRef]
- Gómez, A.; Leitão, A.; Manzano, A.; Musso, D.; Nogueiras, M.R.; Ordóñez, G.; Vázquez, C. A Survey on Quantum Computational Finance for Derivatives Pricing and VaR. Archives of Computational Methods in Engineering 2022, 29, 4137–4163. [Google Scholar] [CrossRef]
- Chang, Y.J.; Sie, M.F.; Liao, S.W.; Chang, C.R. The Prospects of Quantum Computing for Quantitative Finance and Beyond. IEEE Nanotechnology Magazine 2023, 17, 31–37. [Google Scholar] [CrossRef]
- Naik, A.S.; Yeniaras, E.; Hellstern, G.; Prasad, G.; Vishwakarma, S.K.L.P. From portfolio optimization to quantum blockchain and security: a systematic review of quantum computing in finance. Financial Innovation 2025, 11, 88. [Google Scholar] [CrossRef]
- Saxena, A.; Mancilla, J.; Montalban, I.; Pere, C. Financial modeling using quantum computing, 1st ed. ed.; Packt Publishing. 2023. [Google Scholar]
- Jacquier, A.; Oleksiy, K. Quantum machine learning and optimisation in finance, second edition; Packt Publishing Ltd.: Birmingham, UK, 2024. [Google Scholar]
- Claudiu, B.; Cosmin, E.; Otniel, D.; Andrei, A. Enhancing the Financial Sector with Quantum Computing: A Comprehensive Review of Current and Future Applications. Proceedings of 22nd International Conference on Informatics in Economy (IE 2023), 2024; Springer Nature Singapore; pp. 195–203. [Google Scholar]
- Lu, Y.; Yang, J. Quantum financing system: A survey on quantum algorithms, potential scenarios and open research issues. Journal of Industrial Information Integration 2024, 41, 100663. [Google Scholar] [CrossRef]
- Atadoga, A.; Ike, C.U.; Asuzu, O.F.; Ayinla, B.S.; Ndubuisi, N.L.; Adeleye, R.A. The Intersection of AI And Quantum Computing In Financial Markets: A Critical Review. Computer Science; IT Research Journal 2024, 5, 461–472. [Google Scholar] [CrossRef]
- Gujju, Y.; Matsuo, A.; Raymond, R. Quantum machine learning on near-term quantum devices: Current state of supervised and unsupervised techniques for real-world applications. Physical Review Applied 2024, 21, 067001. [Google Scholar] [CrossRef]
- Bunescu, L.; Vârtei, A.M. Modern finance through quantum computing—A systematic literature review. PLOS ONE 2024, 19, e0304317. [Google Scholar] [CrossRef] [PubMed]
- Mironowicz, P.; A.S., H.; Mandarino, A.; Yilmaz, A.E.; Ankenbrand, T. Applications of Quantum Machine Learning for Quantitative Finance. arXiv 2024. [Google Scholar] [CrossRef]
- Corli, S.; Moro, L.; Dragoni, D.; Dispenza, M.; Prati, E. Quantum machine learning algorithms for anomaly detection: A review. Future Generation Computer Systems 2025, 166, 107632. [Google Scholar] [CrossRef]
- Georgopoulos, K. Fintech Use-case Library, Quantum Readiness Delivery. Internal NQCC Report.
- Nielsen, M.A.; Chuang, I.L. Quantum Computation and Quantum Information: 10th Anniversary Edition; Cambridge University Press, 2010. [Google Scholar]
- Selinger, P. Quantum circuits of T-depth one. Physical Review A 2013, 87, 042302. [Google Scholar] [CrossRef]
- Babbush, R.; McClean, J.R.; Newman, M.; Gidney, C.; Boixo, S.; Neven, H. Focus beyond Quadratic Speedups for Error-Corrected Quantum Advantage. PRX Quantum 2021, 2, 010103. [Google Scholar] [CrossRef]
- Arnault, P.; Arrighi, P.; Herbert, S.; Kasnetsi, E.; Li, T. A typology of quantum algorithms. 2024. [Google Scholar] [CrossRef]
- Dalzell, A.M.; McArdle, S.; Berta, M.; Bienias, P.; Chen, C.F.; Gilyén, A.; Hann, C.T.; Kastoryano, M.J.; Khabiboulline, E.T.; Kubica, A.; et al. Quantum algorithms: A survey of applications and end-to-end complexities. 2023. [Google Scholar]
- Shor, P.W. Algorithms for quantum computation: discrete logarithms and factoring. In Proceedings of the Proceedings of the 35th Annual Symposium on Foundations of Computer Science (FOCS), 1994; IEEE; pp. 124–134. [Google Scholar]
- Kitaev, A.Y. Quantum measurements and the Abelian Stabilizer Problem; 1995. [Google Scholar]
- Shor, P.W. Polynomial-Time Algorithms for Prime Factorization and Discrete Logarithms on a Quantum Computer. Society for Industrial and Applied Mathematics 1997, 26, 1484–1509. [Google Scholar] [CrossRef]
- Abrams, D.S.; Lloyd, S. Quantum Algorithm Providing Exponential Speed Increase for Finding Eigenvalues and Eigenvectors. Physical Review Letters 1999, 83, 5162–5165. [Google Scholar] [CrossRef]
- Griffiths, R.B.; Niu, C.S. Semiclassical Fourier Transform for Quantum Computation. Physical Review Letters 1996, 76, 3228–3231. [Google Scholar] [CrossRef]
- Dobšíček, M.; Johansson, G.; Shumeiko, V.; Wendin, G. Arbitrary accuracy iterative quantum phase estimation algorithm using a single ancillary qubit: A two-qubit benchmark. Phys. Rev. A 2007, 76, 030306. [Google Scholar] [CrossRef]
- Somma, R.D. Quantum eigenvalue estimation via time series analysis. New Journal of Physics 2019, 21, 123025. [Google Scholar] [CrossRef]
- Clinton, L.; Bausch, J.; Klassen, J.; Cubitt, T. Phase estimation of local Hamiltonians on NISQ hardware. New Journal of Physics 2023, 25, 033027. [Google Scholar] [CrossRef]
- Brassard, G.; Høyer, P.; Mosca, M.; Tapp, A. Quantum amplitude amplification and estimation. 2002. [Google Scholar]
- Høyer, P. Arbitrary phases in quantum amplitude amplification. Physical Review A 2000, 62. [Google Scholar] [CrossRef]
- Ambainis, A. Variable time amplitude amplification and quantum algorithms for linear algebra problems. In Proceedings of the 29th International Symposium on Theoretical Aspects of Computer Science (STACS 2012); Dagstuhl, Germany, Dürr, C., Wilke, T., Eds.; Leibniz International Proceedings in Informatics (LIPIcs), 2012; Vol. 14, pp. 636–647. [Google Scholar]
- Berry, D.W.; Childs, A.M.; Cleve, R.; Kothari, R.; Somma, R.D. Exponential Improvement in Precision for Simulating Sparse Hamiltonians. In Proceedings of the Proceedings of the forty-sixth annual ACM symposium on Theory of computing, New York, NY, USA, 2014; STOC ’14, pp. 283–292. [Google Scholar]
- Yoder, T.J.; Low, G.H.; Chuang, I.L. Fixed-Point Quantum Search with an Optimal Number of Queries. Physical Review Letters 2014, 113, 210501. [Google Scholar] [CrossRef]
- Martyn, J.M.; Rossi, Z.M.; Tan, A.K.; Chuang, I.L. Grand Unification of Quantum Algorithms. PRX Quantum 2021, 2, 040203. [Google Scholar] [CrossRef]
- Toyoizumi, K.; Yamamoto, N.; Hoshino, K. Hamiltonian simulation using the quantum singular-value transformation: Complexity analysis and application to the linearized Vlasov-Poisson equation. Physical Review A 2024, 109, 012430. [Google Scholar] [CrossRef]
- Giurgica-Tiron, T.; Kerenidis, I.; Labib, F.; Prakash, A.; Zeng, W. Low depth algorithms for quantum amplitude estimation. 2020. [Google Scholar] [CrossRef]
- Suzuki, Y.; Uno, S.; Raymond, R.; Tanaka, T.; Onodera, T.; Yamamoto, N. Amplitude estimation without phase estimation. Quantum Information Processing 2020, 19. [Google Scholar] [CrossRef]
- Nakaji, K. Faster Amplitude Estimation. Quantum Information & Computation 2020, 20, 1109–1123. [Google Scholar]
- Grinko, D.; Gacon, J.; Zoufal, C.; Woerner, S. Iterative quantum amplitude estimation. npj Quantum Information 2021, 7. [Google Scholar] [CrossRef]
- Plekhanov, K.; Rosenkranz, M.; Fiorentini, M.; Lubasch, M. Variational quantum amplitude estimation. Quantum 2022, 6, 670. [Google Scholar] [CrossRef]
- Shu, G.; Shan, Z.; Xu, J.; Zhao, J.; Wang, S. A general quantum algorithm for numerical integration. Scientific Reports 2024, 14. [Google Scholar] [CrossRef]
- Rotello, C. Quantum algorithm for approximating the expected value of a random-exist quantified oracle. arXiv 2024. [Google Scholar] [CrossRef]
- Aaronson, S.; Rall, P. Quantum Approximate Counting, Simplified. Symposium on Simplicity in Algorithms, 2020; Society for Industrial and Applied Mathematics; pp. 24–32. [Google Scholar]
- Cerf, N.J.; Grover, L.K.; Williams, C.P. Nested quantum search and structured problems. Physical Review A 2000, 61, 032303. [Google Scholar] [CrossRef]
- Bulger, D.; Baritompa, W.P.; Wood, G.R. Implementing Pure Adaptive Search with Grover’s Quantum Algorithm. Journal of Optimization Theory and Applications 2003, 116, 517–529. [Google Scholar] [CrossRef]
- Armenakas, A.E.; Baker, O.K. Application of a Quantum Search Algorithm to High- Energy Physics Data at the Large Hadron Collider. arXiv 2020. [Google Scholar] [CrossRef]
- Tezuka, H.; Nakaji, K.; Satoh, T.; Yamamoto, N. Grover search revisited: Application to image pattern matching. Physical Review A 2022, 105, 032440. [Google Scholar] [CrossRef]
- Fernández, P.; Martin-Delgado, M.A. Implementing the Grover algorithm in homomorphic encryption schemes. Physical Review Research 2024, 6, 043109. [Google Scholar] [CrossRef]
- Zhang, K.; Rao, P.; Yu, K.; Lim, H.; Korepin, V. Implementation of efficient quantum search algorithms on NISQ computers. Quantum Information Processing 2021, 20. [Google Scholar] [CrossRef]
- Zhang, K.; Yu, K.; Korepin, V. Quantum search on noisy intermediate-scale quantum devices. Europhysics Letters 2022, 140, 18002. [Google Scholar] [CrossRef]
- Liu, C.Y. Practical Quantum Search by Variational Quantum Eigensolver on Noisy Intermediate-Scale Quantum Hardware. In Proceedings of the 2023 International Conference on Computational Science and Computational Intelligence (CSCI), 2023; IEEE; pp. 397–403. [Google Scholar]
- Piron, R.; Goursaud, C. Hybrid Grover Search for AUD on a NISQ Device. In Proceedings of the 2024 32nd European Signal Processing Conference (EUSIPCO), 2024; pp. 2102–2106. [Google Scholar]
- Spitzer, F. Principles of random walk, 2. ed., 1. softcover printing ed.; Number 34 in Graduate texts in mathematics, Springer: New York, NY, 2001. Literaturverz. S. [395] - 402.
- László, L. Random Walks on Graphs: A Survey, Combinatorics, Paul Erdos is Eighty. Bolyai Soc. Math. Stud. 1993, 2. [Google Scholar]
- Norris, J.R. Markov Chains. In Cambridge Series in Statistical and Probabilistic Mathematics; Cambridge University Press, 1997. [Google Scholar]
- Black, F.; Scholes, M. The Pricing of Options and Corporate Liabilities. Journal of Political Economy 1973, 81, 637–654. [Google Scholar] [CrossRef]
- Merton, R.C. Theory of Rational Option Pricing. The Bell Journal of Economics and Management Science 1973, 4, 141. [Google Scholar] [CrossRef]
- Aharonov, Y.; Davidovich, L.; Zagury, N. Quantum random walks. Physical Review A 1993, 48, 1687–1690. [Google Scholar] [CrossRef] [PubMed]
- Kempe, J. Quantum random walks - an introductory overview. Contemporary Physics 2003, Vol. 44(4), 307–327. [Google Scholar] [CrossRef]
- Farhi, E.; Gutmann, S. Quantum computation and decision trees. Physical Review A 1998, 58, 915–928. [Google Scholar] [CrossRef]
- Ambainis, A.; Bach, E.; Nayak, A.; Vishwanath, A.; Watrous, J. One-Dimensional Quantum Walks. In Proceedings of the Proceedings of the Thirty-Third Annual ACM Symposium on Theory of Computing, New York, NY, USA, 2001; STOC ’01, pp. 37–49. [Google Scholar]
- Douglas, B.L.; Wang, J.B. Efficient quantum circuit implementation of quantum walks. Phys. Rev. A 2009, 79, 052335. [Google Scholar] [CrossRef]
- Krovi, H. Symmetry in quantum walks; 2007. [Google Scholar]
- Georgopoulos, K.; Emary, C.; Zuliani, P. Comparison of quantum-walk implementations on noisy intermediate-scale quantum computers. Physical Review A 2021, 103. [Google Scholar] [CrossRef]
- Aharonov, D.; Ambainis, A.; Kempe, J.; Vazirani, U. Quantum Walks on Graphs. In Proceedings of the Proceedings of the Thirty-Third Annual ACM Symposium on Theory of Computing, New York, NY, USA, 2001; STOC ’01, pp. 50–59. [Google Scholar]
- Magniez, F.; Nayak, A.; Roland, J.; Santha, M. Search via Quantum Walk. SIAM Journal on Computing 2011, 40, 142–164. [Google Scholar] [CrossRef]
- Szegedy, M. Quantum speed-up of Markov chain based algorithms. In Proceedings of the 45th Annual IEEE Symposium on Foundations of Computer Science, 2004; pp. 32–41. [Google Scholar]
- Ambainis, A.; Kempe, J.; Rivosh, A. Coins Make Quantum Walks Faster. In Proceedings of the Proceedings of the Sixteenth Annual ACM-SIAM Symposium on Discrete Algorithms, USA, 2005; SODA ’05, pp. 1099–1108. [Google Scholar]
- Shenvi, N.; Kempe, J.; Whaley, K.B. Quantum random-walk search algorithm. Phys. Rev. A 2003, 67, 052307. [Google Scholar] [CrossRef]
- Reitzner, D.; Nagaj, D.; Bužek, V. Quantum Walks. Acta Physica Slovaca. Reviews and Tutorials 2011, 61. [Google Scholar] [CrossRef]
- Levin, D.A.; Peres, Y.; Wilmer, E.L. Markov chains and mixing times; American Mathematical Society: Providence, Rhode Island, 2009. [Google Scholar]
- Moore, C.; Russell, A. Quantum Walks on the Hypercube. In Proceedings of the Randomization and Approximation Techniques in Computer Science; Rolim, J.D.P., Vadhan, S., Eds.; Berlin, Heidelberg, 2002; pp. 164–178. [Google Scholar]
- Ambainis, A. Quantum Walk Algorithm for Element Distinctness. SIAM Journal on Computing 2007, 37, 210–239. [Google Scholar] [CrossRef]
- Ambainis, A.; Gilyén, A.; Jeffery, S.; Kokainis, M. Quadratic Speedup for Finding Marked Vertices by Quantum Walks. In Proceedings of the 52nd Annual ACM SIGACT Symposium on Theory of Computing, 2020; Association for Computing Machinery: New York, NY, USA; pp. 412–424. [Google Scholar]
- Apers, S.; Gilyén, A.; Jeffery, S. A Unified Framework of Quantum Walk Search. 2019. [Google Scholar] [CrossRef]
- Childs, A.M.; Eisenberg, J.M. Quantum Algorithms for Subset Finding. Quantum Info. Comput. 2005, 5, 593–604. [Google Scholar] [CrossRef]
- Somma, R.D.; Boixo, S.; Barnum, H.; Knill, E. Quantum Simulations of Classical Annealing Processes. Phys. Rev. Lett. 2008, 101, 130504. [Google Scholar] [CrossRef] [PubMed]
- Razzoli, L.; Cenedese, G.; Bondani, M.; Benenti, G. Efficient Implementation of Discrete-Time Quantum Walks on Quantum Computers. Entropy 2024, 26, 313. [Google Scholar] [CrossRef]
- Chawla, P.; Singh, S.; Agarwal, A.; Srinivasan, S.; Chandrashekar, C.M. Multi-qubit quantum computing using discrete-time quantum walks on closed graphs. Scientific Reports 2023, 13. [Google Scholar] [CrossRef]
- Nandi, B.; Singha, S.; Datta, A.; Saha, A.; Chakrabarti, A. Robust implementation of discrete-time quantum walks in any finite-dimensional quantum system. Modern Physics Letters A 2025, 40. [Google Scholar] [CrossRef]
- Ruan, Y.; Marsh, S.; Xue, X.; Li, X.; Liu, Z.; Wang, J. Quantum approximate algorithm for NP optimization problems with constraints. 2020. [Google Scholar] [CrossRef]
- Qiang, X.; Ma, S.; Song, H. Quantum Walk Computing: Theory, Implementation, and Application. Intelligent Computing 2024, 3. [Google Scholar] [CrossRef]
- Childs, A.M.; Cleve, R.; Deotto, E.; Farhi, E.; Gutmann, S.; Spielman, D.A. Exponential Algorithmic Speedup by a Quantum Walk. In Proceedings of the Proceedings of the Thirty-Fifth Annual ACM Symposium on Theory of Computing, New York, NY, USA, 2003; STOC ’03, pp. 59–68. [Google Scholar]
- Childs, A.M. Universal Computation by Quantum Walk. Physical Review Letters 2009, 102, 180501. [Google Scholar] [CrossRef]
- Lovett, N.B.; Cooper, S.; Everitt, M.; Trevers, M.; Kendon, V. Universal quantum computation using the discrete-time quantum walk. Physical Review A 2010, 81, 042330. [Google Scholar] [CrossRef]
- Childs, A.M.; van Dam, W. Quantum algorithms for algebraic problems. Rev. Mod. Phys. 2010, 82, 1–52. [Google Scholar] [CrossRef]
- Venegas-Andraca, S.E. Quantum walks: a comprehensive review. Quantum Information Processing 2012, 11, 1015–1106. [Google Scholar] [CrossRef]
- Klebaner, F.C. Introduction to Stochastic Calculus with Applications, 3rd ed.; Imperial College Press, 2012. [Google Scholar]
- Mohseni, M.; Rebentrost, P.; Lloyd, S.; Aspuru-Guzik, A. Environment-assisted quantum walks in photosynthetic energy transfer. The Journal of Chemical Physics 2008, 129. [Google Scholar] [CrossRef] [PubMed]
- Giri, M.K.; Mandal, S.B. Realizing topological quantum walks on NISQ digital quantum computer. Physica Scripta 2025, 100, 035111. [Google Scholar] [CrossRef]
- Spedicato, E. Computer Algorithms for Solving Linear Algebraic Equations. In Number v.77 in Nato asi Subseries F: Ser.; Springer Berlin / Heidelberg: Berlin, Heidelberg, 1991. [Google Scholar]
- Allgower, E.L.; Georg, K. Introduction to Numerical Continuation Methods; Society for Industrial and Applied Mathematics, 2003; Volume chapter 4, pp. 28–36. [Google Scholar]
- Gould, N.I.M.; Scott, J.A.; Hu, Y. A numerical evaluation of sparse direct solvers for the solution of large sparse symmetric linear systems of equations. ACM Transactions on Mathematical Software 2007, 33, 10. [Google Scholar] [CrossRef]
- Shewchuk, J.R. An Introduction to the Conjugate Gradient Method Without the Agonizing Pain. Technical report. Carnegie Mellon University, USA, 1994. [Google Scholar]
- Le Gall, F. Powers of tensors and fast matrix multiplication. Proceedings of the Proceedings of the 39th International Symposium on Symbolic and Algebraic Computation. ACM 2014, ISSAC ’14, 296–303. [Google Scholar]
- Ambainis, A. Variable time amplitude amplification and a faster quantum algorithm for solving systems of linear equations. 2010. [Google Scholar] [CrossRef]
- Childs, A.M.; Kothari, R.; Somma, R.D. Quantum Algorithm for Systems of Linear Equations with Exponentially Improved Dependence on Precision. SIAM Journal on Computing 2017, 46, 1920–1950. [Google Scholar] [CrossRef]
- Wossnig, L.; Zhao, Z.; Prakash, A. Quantum Linear System Algorithm for Dense Matrices. Phys. Rev. Lett. 2018, 120, 050502. [Google Scholar] [CrossRef]
- Somma, R.D.; Boixo, S. Spectral Gap Amplification. SIAM Journal on Computing 2013, 42, 593–610. [Google Scholar] [CrossRef]
- Subaşı, Y.; Somma, R.D.; Orsucci, D. Quantum Algorithms for Systems of Linear Equations Inspired by Adiabatic Quantum Computing. Phys. Rev. Lett. 2019, 122, 060504. [Google Scholar] [CrossRef] [PubMed]
- An, D.; Lin, L. Quantum linear system solver based on time-optimal adiabatic quantum computing and quantum approximate optimization algorithm. ACM Transactions on Quantum Computing June 2022) 2019, 3(2, Article 5 3), 1–28. [Google Scholar] [CrossRef]
- Lin, L.; Tong, Y. Optimal polynomial based quantum eigenstate filtering with application to solving quantum linear systems. Quantum 2020, 4, 361. [Google Scholar] [CrossRef]
- Costa, P.C.; An, D.; Sanders, Y.R.; Su, Y.; Babbush, R.; Berry, D.W. Optimal Scaling Quantum Linear-Systems Solver via Discrete Adiabatic Theorem. PRX Quantum 2022, 3, 040303. [Google Scholar] [CrossRef]
- Dalzell, A.M. A shortcut to an optimal quantum linear system solver. 2024. [Google Scholar] [CrossRef]
- Dervovic, D.; Herbster, M.; Mountney, P.; Severini, S.; Usher, N.; Wossnig, L. Quantum linear systems algorithms: a primer. 2018. [Google Scholar] [CrossRef]
- Kerenidis, I.; Prakash, A. Quantum Recommendation Systems. 2016. [Google Scholar] [CrossRef]
- 2013 signal processing: algorithms, architectures, arrangements, and applications (SPA); Dabrowski, A., Ed.; IEEE: Piscataway, NJ, 2013. [Google Scholar]
- Geron, A. Hands-on machine learning with Scikit-Learn, Keras, and TensorFlow. In Data science / machine learning, third edition ed.; O’Reilly: Beijing, 2023. [Google Scholar]
- Kerenidis, I.; Prakash, A. Quantum gradient descent for linear systems and least squares. Phys. Rev. A 2020, 101, 022316. [Google Scholar] [CrossRef]
- Gilyén, A.; Su, Y.; Low, G.H.; Wiebe, N. Quantum Singular Value Transformation and beyond: Exponential Improvements for Quantum Matrix Arithmetics. In Proceedings of the Proceedings of the 51st Annual ACM SIGACT Symposium on Theory of Computing, New York, NY, USA, 2019; STOC 2019, pp. 193–204. [Google Scholar]
- Chakraborty, S.; Gilyén, A.; Jeffery, S. The Power of Block-Encoded Matrix Powers: Improved Regression Techniques via Faster Hamiltonian Simulation. In Proceedings of the 46th International Colloquium on Automata, Languages, and Programming (ICALP 2019); Baier, C., Chatzigiannakis, I., Flocchini, P., Leonardi, S., Eds.; Leibniz International Proceedings in Informatics (LIPIcs): Dagstuhl, Germany, 2019; Vol. 132, pp. 33:1–33:14. [Google Scholar]
- Gribling, S.; Kerenidis, I.; Szilágyi, D. Improving quantum linear system solvers via a gradient descent perspective. 2021. [Google Scholar]
- Barata, J.C.A.; Hussein, M.S. The Moore–Penrose Pseudoinverse: A Tutorial Review of the Theory. Brazilian Journal of Physics 2011, 42, 146–165. [Google Scholar] [CrossRef]
- Kerenidis, I.; Prakash, A. A Quantum Interior Point Method for LPs and SDPs. ACM Transactions on Quantum Computing 2020, 1. [Google Scholar] [CrossRef]
- Kiani, B.T.; De Palma, G.; Englund, D.; Kaminsky, W.; Marvian, M.; Lloyd, S. Quantum Advantage for Differential Equation Analysis. Physical Review A 2022, 105, 022415. [Google Scholar] [CrossRef]
- Hann, C.T.; Lee, G.; Girvin, S.; Jiang, L. Resilience of Quantum Random Access Memory to Generic Noise. PRX Quantum 2021, 2, 020311. [Google Scholar] [CrossRef]
- Frieze, A.; Kannan, R.; Vempala, S. Fast Monte-Carlo Algorithms for Finding Low-Rank Approximations. J. ACM 2004, 51, 1025–1041. [Google Scholar] [CrossRef]
- Tang, E. A Quantum-Inspired Classical Algorithm for Recommendation Systems. In Proceedings of the Proceedings of the 51st Annual ACM SIGACT Symposium on Theory of Computing, New York, NY, USA, 2019; STOC 2019, pp. 217–228. [Google Scholar]
- Chia, N.H.; Gilyén, A.; Li, T.; Lin, H.H.; Tang, E.; Wang, C. Sampling-Based Sublinear Low-Rank Matrix Arithmetic Framework for Dequantizing Quantum Machine Learning. In Proceedings of the 52nd Annual ACM SIGACT Symposium on Theory of Computing, 2020; Association for Computing Machinery: New York, NY, USA; pp. 387–400. [Google Scholar]
- Le Gall, F. Robust Dequantization of the Quantum Singular Value Transformation and Quantum Machine Learning Algorithms. computational complexity 2025, 34. [Google Scholar] [CrossRef]
- Sakurai, J.J.; Napolitano, J. Modern quantum mechanics, third edition ed.; Cambridge University Press: Cambridge, United Kingdom, 2021. [Google Scholar]
- Peruzzo, A.; McClean, J.; Shadbolt, P.; Yung, M.H.; Zhou, X.Q.; Love, P.J.; Aspuru-Guzik, A.; O’Brien, J.L. A variational eigenvalue solver on a photonic quantum processor. Nature Communications 2014, 5. [Google Scholar] [CrossRef] [PubMed]
- Wecker, D.; Hastings, M.B.; Troyer, M. Progress towards practical quantum variational algorithms. Physical Review A 2015, 92. [Google Scholar] [CrossRef]
- Cerezo, M.; Arrasmith, A.; Babbush, R.; Benjamin, S.C.; Endo, S.; Fujii, K.; McClean, J.R.; Mitarai, K.; Yuan, X.; Cincio, L.; et al. Variational quantum algorithms. Nature Reviews Physics 2021, 3, 625–644. [Google Scholar] [CrossRef]
- McClean, J.R.; Boixo, S.; Smelyanskiy, V.N.; Babbush, R.; Neven, H. Barren plateaus in quantum neural network training landscapes. Nature Communications 2018, 9. [Google Scholar] [CrossRef]
- Larocca, M.; Thanasilp, S.; Wang, S.; Sharma, K.; Biamonte, J.; Coles, P.J.; Cincio, L.; McClean, J.R.; Holmes, Z.; Cerezo, M. Barren plateaus in variational quantum computing. Nature Reviews Physics 2025, 7, 174–189. [Google Scholar] [CrossRef]
- Holmes, Z.; Sharma, K.; Cerezo, M.; Coles, P.J. Connecting Ansatz Expressibility to Gradient Magnitudes and Barren Plateaus. PRX Quantum 2022, 3, 010313. [Google Scholar] [CrossRef]
- Cerezo, M.; Larocca, M.; García-Martín, D.; Diaz, N.L.; Braccia, P.; Fontana, E.; Rudolph, M.S.; Bermejo, P.; Ijaz, A.; Thanasilp, S.; et al. Does provable absence of barren plateaus imply classical simulability? Or, why we need to rethink variational quantum computing. arXiv 2023. [Google Scholar]
- Farhi, E.; Goldstone, J.; Gutmann, S. A Quantum Approximate Optimization Algorithm. 2014. [Google Scholar] [CrossRef]
- Bravo-Prieto, C.; LaRose, R.; Cerezo, M.; Subasi, Y.; Cincio, L.; Coles, P.J. Variational Quantum Linear Solver. 2019. [Google Scholar] [CrossRef]
- Huang, H.Y.; Bharti, K.; Rebentrost, P. Near-term quantum algorithms for linear systems of equations. 2019. [Google Scholar] [CrossRef]
- Lubasch, M.; Joo, J.; Moinier, P.; Kiffner, M.; Jaksch, D. Variational quantum algorithms for nonlinear problems. Phys. Rev. A 2020, 101, 010301. [Google Scholar] [CrossRef]
- Kubo, K.; Nakagawa, Y.O.; Endo, S.; Nagayama, S. Variational Quantum Simulations of Stochastic Differential Equations. Physical Review A 2021, 103, 052425. [Google Scholar] [CrossRef]
- Mitarai, K.; Negoro, M.; Kitagawa, M.; Fujii, K. Quantum circuit learning. Phys. Rev. A 2018, 98, 032309. [Google Scholar] [CrossRef]
- Bittel, L.; Kliesch, M. Training Variational Quantum Algorithms Is NP-Hard. Phys. Rev. Lett. 2021, 127, 120502. [Google Scholar] [CrossRef]
- Huembeli, P.; Dauphin, A. Characterizing the loss landscape of variational quantum circuits. Quantum Science and Technology 2021, 6, 025011. [Google Scholar] [CrossRef]
- Preskill, J. Beyond NISQ: The Megaquop Machine. ACM Transactions on Quantum Computing 2025, 6, 1–7. [Google Scholar] [CrossRef]
- Kadowaki, T.; Nishimori, H. Quantum annealing in the transverse Ising model. Phys. Rev. E 1998, 58, 5355–5363. [Google Scholar] [CrossRef]
- Farhi, E.; Goldstone, J.; Gutmann, S.; Sipser, M. Quantum Computation by Adiabatic Evolution; 2000. [Google Scholar]
- Albash, T.; Lidar, D.A. Adiabatic quantum computation. Rev. Mod. Phys. 2018, 90, 015002. [Google Scholar] [CrossRef]
- Glover, F.; Kochenberger, G.; Du, Y. A Tutorial on Formulating and Using QUBO Models. 2018. [Google Scholar]
- Crosson, E.J.; Lidar, D.A. Prospects for quantum enhancement with diabatic quantum annealing. Nature Reviews Physics 2021, 3, 466–489. [Google Scholar] [CrossRef]
- Biamonte, J.D.; Love, P.J. Realizable Hamiltonians for universal adiabatic quantum computers. Phys. Rev. A 2008, 78, 012352. [Google Scholar] [CrossRef]
- Laarhoven, P.J.M.; Aarts, E.H.L. Simulated annealing: theory and applications. In Mathematics and its applications; Reidel, 1987. [Google Scholar]
- Denchev, V.S.; Boixo, S.; Isakov, S.V.; Ding, N.; Babbush, R.; Smelyanskiy, V.; Martinis, J.; Neven, H. What is the Computational Value of Finite-Range Tunneling? Phys. Rev. X 2016, 6, 031015. [Google Scholar] [CrossRef]
- Kechedzhi, K.; Smelyanskiy, V.N. Open-System Quantum Annealing in Mean-Field Models with Exponential Degeneracy. Phys. Rev. X 2016, 6, 021028. [Google Scholar] [CrossRef]
- Cohen, E.; Tamir, B. D-Wave and predecessors: From simulated to quantum annealing. International Journal of Quantum Information 2014, 12, 1430002. [Google Scholar] [CrossRef]
- Streif, M.; Neukart, F.; Leib, M. Solving Quantum Chemistry Problems with a D-Wave Quantum Annealer. In Quantum Technology and Optimization Problems; Springer International Publishing, 2019; pp. 111–122. [Google Scholar]
- Ajagekar, A.; Humble, T.; You, F. Quantum computing based hybrid solution strategies for large-scale discrete-continuous optimization problems. Computers and Chemical Engineering 2020, 132, 106630. [Google Scholar] [CrossRef]
- Phillipson, F.; Bhatia, H.S. Portfolio Optimisation Using the D-Wave Quantum Annealer. In Computational Science – ICCS 2021; Springer International Publishing, 2021; pp. 45–59. [Google Scholar]
- Carugno, C.; Ferrari Dacrema, M.; Cremonesi, P. Evaluating the job shop scheduling problem on a D-wave quantum annealer. Scientific Reports 2022, 12. [Google Scholar] [CrossRef]
- An, D.; Liu, J.P.; Wang, D.; Zhao, Q. A Theory of Quantum Differential Equation Solvers: Limitations and Fast-Forwarding. arXiv 2023. [Google Scholar] [CrossRef]
- Cochrane, J.H. Asset Pricing; Princeton University Press: s.l., 2009.
- Glasserman, P. Monte Carlo Methods in Financial Engineering. In Applications of mathematics: stochastic modelling and applied probability; Springer, 2004. [Google Scholar]
- Bagherimehrab, M.; Nakaji, K.; Wiebe, N.; Aspuru-Guzik, A. Fast Quantum Algorithm for Differential Equations. arxiv 2023. [Google Scholar]
- Neal, R.M. Probabilistic inference using Markov chain Monte Carlo methods, 1993. Department of Computer Science, University of Toronto Toronto, ON, Canada, Last accessed: 20-05-2022.
- de Mello, T.H.; Bayraksan, G. Monte Carlo sampling-based methods for stochastic optimization. Surveys in Operations Research and Management Science 2014, 19, 56–85. [Google Scholar] [CrossRef]
- Christian P. Robert, G.C. Monte Carlo Statistical Methods; Vol. 2, Springer, 2004.
- Chakrabarti, S.; Krishnakumar, R.; Mazzola, G.; Stamatopoulos, N.; Woerner, S.; Zeng, W.J. A Threshold for Quantum Advantage in Derivative Pricing. Quantum 2021, 5, 463. [Google Scholar] [CrossRef]
- Stamatopoulos, N.; Zeng, W.J. Derivative Pricing using Quantum Signal Processing. Quantum 2024, 8, 1322. [Google Scholar] [CrossRef]
- Plesch, M.; Brukner, i.c.v. Quantum-state preparation with universal gate decompositions. Phys. Rev. A 2011, 83, 032302. [Google Scholar] [CrossRef]
- Grover, L.; Rudolph, T. Creating superpositions that correspond to efficiently integrable probability distributions. 2002. [Google Scholar] [CrossRef]
- Herbert, S. No quantum speedup with Grover-Rudolph state preparation for quantum Monte Carlo integration. Phys. Rev. E 2021, 103, 063302. [Google Scholar] [CrossRef]
- McArdle, S.; Gilyén, A.; Berta, M. Quantum state preparation without coherent arithmetic. arXiv 2022. [Google Scholar] [CrossRef]
- Akhalwaya, I.Y.; Connolly, A.; Guichard, R.; Herbert, S.; Kargi, C.; Krajenbrink, A.; Lubasch, M.; Keever, C.M.; Sorci, J.; Spranger, M.; et al. A Modular Engine for Quantum Monte Carlo Integration. arXiv 2023. [Google Scholar] [CrossRef]
- Gomes, N.; Mukherjee, A.; Zhang, F.; Iadecola, T.; Wang, C.Z.; Ho, K.M.; Orth, P.P.; Yao, Y.X. Adaptive Variational Quantum Imaginary Time Evolution Approach for Ground State Preparation. Advanced Quantum Technologies 2021, 4, 2100114. [Google Scholar] [CrossRef]
- Rattew, A.G.; Sun, Y.; Minssen, P.; Pistoia, M. The Efficient Preparation of Normal Distributions in Quantum Registers. Quantum 2021, 5, 609. [Google Scholar] [CrossRef]
- Zoufal, C.; Lucchi, A.; Woerner, S. Quantum Generative Adversarial Networks for learning and loading random distributions. npj Quantum Information 2019, 5. [Google Scholar] [CrossRef]
- Pereira, A.; Villarino, A.; Cortines, A.; Mugel, S.; Orus, R.; Beltran, V.L.; Scursulim, J.V.S.; Brito, S. Encoding of Probability Distributions for Quantum Monte Carlo Using Tensor Networks. arXiv 2024. [Google Scholar] [CrossRef]
- Herbert, S. Quantum Monte Carlo Integration: The Full Advantage in Minimal Circuit Depth. Quantum 2022, 6, 823. [Google Scholar] [CrossRef]
- Lanes, O.; Beji, M.; Corcoles, A.D.; Dalyac, C.; Gambetta, J.M.; Henriet, L.; Javadi-Abhari, A.; Kandala, A.; Mezzacapo, A.; Porter, C.; et al. A Framework for Quantum Advantage. arXiv 2025. [Google Scholar]
- Evans, L.C. An introduction to stochastic differential equations; American Mathematical Society: Providence, RI, 2014. [Google Scholar]
- Heath, D.; Jarrow, R.; Morton, A. Bond Pricing and the Term Structure of Interest Rates: A New Methodology for Contingent Claims Valuation. Econometrica 1992, 60, 77. [Google Scholar] [CrossRef]
- Heston, S.L. A Closed-Form Solution for Options with Stochastic Volatility with Applications to Bond and Currency Options. Review of Financial Studies 1993, 6, 327–343. [Google Scholar] [CrossRef]
- Wilmott, P. Paul Wilmott Introduces Quantitative Finance; Wiley & Sons, Incorporated: John, 2013; p. 728. [Google Scholar]
- Wilmott, P. Paul Wilmott on Quantitative Finance; Wiley & Sons, Incorporated: John, 2013; p. 1500. [Google Scholar]
- Feynman, R.P. Space-Time Approach to Non-Relativistic Quantum Mechanics. Reviews of Modern Physics 1948, 20, 367–387. [Google Scholar] [CrossRef]
- Kac, M. On distributions of certain Wiener functionals. Transactions of the American Mathematical Society 1949, 65, 1–13. [Google Scholar] [CrossRef]
- Del Moral, P. Feynman-Kac Formulae. In Feynman-Kac Formulae; Springer New York, 2004; pp. 47–93. [Google Scholar]
- Mazumder, S. Numerical methods for partial differential equations; Academic Press, Imprint of Elsevier: London, 2016. [Google Scholar]
- Larson, M.G.; Bengzon, F. The Finite Element Method: Theory, Implementation, and Applications. In Texts in Computational Science and Engineering; Springer: Berlin, Heidelberg, 2013; Vol. 10. [Google Scholar]
- Xu, S.; Zhao, J.; Wu, H.; Zhang, S.; Müller, J.D.; Huang, H.; Rahmati, M.; Wang, D. A Review of Solution Stabilization Techniques for RANS CFD Solvers. Aerospace 2023, 10, 230. [Google Scholar] [CrossRef]
- Clader, B.D.; Jacobs, B.C.; Sprouse, C.R. Preconditioned Quantum Linear System Algorithm. Physical Review Letters 2013, 110, 250504. [Google Scholar] [CrossRef] [PubMed]
- Shao, C.; Xiang, H. Quantum circulant preconditioner for a linear system of equations. Phys. Rev. A 2018, 98, 062321. [Google Scholar] [CrossRef]
- Tong, Y.; An, D.; Wiebe, N.; Lin, L. Fast inversion, preconditioned quantum linear system solvers, fast Green’s-function computation, and fast evaluation of matrix functions. Physical Review A 2021, 104, 032422. [Google Scholar] [CrossRef]
- Nazareth, J.L. Conjugate Gradient Method. WIREs Computational Statistics 2009, 1, 348–353. [Google Scholar] [CrossRef]
- Chang, M.H. Quantum stochastics. In Number 37 in Cambridge series on statistical and probabilistic mathematics, first published 2015 ed.; Cambridge University Press: New York, 2015. [Google Scholar]
- Jin, S.; Liu, N.; Wei, W. Quantum Algorithms for Stochastic Differential Equations: A Schrödingerisation Approach. Journal of Scientific Computing 2025, 104. [Google Scholar] [CrossRef]
- Gonzalez-Conde, J.; Rodriguez-Rozas, A.; Solano, E.; Sanz, M. Efficient Hamiltonian simulation for solving option price dynamics. Physical Review Research 2023, 5, 043220. [Google Scholar] [CrossRef]
- Hunacek, M. Lie groups: an introduction through linear groups, by Wulf Rossmann. Pp. 265, 2006. ISBN 0 19 920251 6 (Oxford University Press). The Mathematical Gazette 2008, 92, 380–382.
- Jin, S.; Liu, N.; Yu, Y. Quantum simulation of partial differential equations: Applications and detailed analysis. Physical Review A 2023, 108, 032603. [Google Scholar] [CrossRef]
- McArdle, S.; Jones, T.; Endo, S.; Li, Y.; Benjamin, S.C.; Yuan, X. Variational ansatz-based quantum simulation of imaginary time evolution. npj Quantum Information 2019, 5. [Google Scholar] [CrossRef]
- Yeter-Aydeniz, K.; Moschandreou, E.; Siopsis, G. Quantum imaginary-time evolution algorithm for quantum field theories with continuous variables. Physical Review A 2022, 105, 012412. [Google Scholar] [CrossRef]
- Kolotouros, I.; Joseph, D.; Narayanan, A.K. Accelerating quantum imaginary-time evolution with random measurements. Physical Review A 2025, 111, 012424. [Google Scholar] [CrossRef]
- Jouzdani, P.; Johnson, C.W.; Mucciolo, E.R.; Stetcu, I. Alternative approach to quantum imaginary time evolution. Physical Review A 2022, 106, 062435. [Google Scholar] [CrossRef]
- Pavliotis, G.A. Stochastic Processes and Applications: Diffusion Processes, the Fokker-Planck and Langevin Equations; Springer New York, 2014. [Google Scholar]
- Nocedal, J.; Wright, S.J. Numerical Optimization, 2nd ed.; Springer, 2006. [Google Scholar]
- Boyd, S.; Vandenberghe, L. Convex Optimization; Cambridge University Press, 2004. [Google Scholar]
- Kirkpatrick, S.; Gelatt, C.D.; Vecchi, M.P. Optimization by Simulated Annealing. Science 1983, 220, 671–680. [Google Scholar] [CrossRef]
- Markowitz, H. Portfolio Selection. The Journal of Finance 1952, 7, 77–91. [Google Scholar]
- Shapiro, A.; Dentcheva, D.; Ruszczyński, A.P. Lectures on stochastic programming: modeling and theory. In MOS-SIAM series on optimization, third edition. ed.; Society for Industrial and Applied Mathematics SIAM, 2021. [Google Scholar]
- N.M., et al. Quantum optimization using variational algorithms on near-term quantum devices. Quantum Science and Technology 2018, 3, 030503. [CrossRef]
- et al., A.K. Hardware-efficient variational quantum eigensolver for small molecules and quantum magnets. Nature 2017, 549, 242–246. [CrossRef] [PubMed]
- Guerreschi, G.G.; Smelyanskiy, M. Practical optimization for hybrid quantum-classical algorithms. 2017. [Google Scholar] [CrossRef]
- Koch, T.; Neira, D.E.B.; Chen, Y.; Cortiana, G.; Egger, D.J.; Heese, R.; Hegade, N.N.; Cadavid, A.G.; Huang, R.; Itoko, T.; et al. Quantum Optimization Benchmark Library – The Intractable Decathlon. 2025. [Google Scholar]
- Hromkovič, J. Algorithmics for hard problems: introduction to combinatorial optimization, randomization, approximation, and heuristics; Springer Science & Business Media, 2013. [Google Scholar]
- Nemhauser, G.; Wolsey, L. Linear Programming. In Integer and Combinatorial Optimization; John Wiley and Sons, Ltd, 1988; Volume chapter I.2, pp. 27–49. [Google Scholar]
- Abbas, A.e.a. Challenges and opportunities in quantum optimization. Nature Reviews Physics 2024, 6, 718–735. [Google Scholar] [CrossRef]
- Kochenberger, G.; Hao, J.K.; Glover, F.; Lewis, M.; Lü, Z.; Wang, H.; Wang, Y. The Unconstrained Binary Quadratic Programming Problem: A Survey. J. Comb. Optim. 2014, 28, 58–81. [Google Scholar] [CrossRef]
- Okada, S.; Ohzeki, M.; Taguchi, S. Efficient partition of integer optimization problems with one-hot encoding. Scientific Reports 2019, 9. [Google Scholar] [CrossRef]
- Lucas, A. Ising formulations of many NP problems. Frontiers in Physics 2014, 2. [Google Scholar] [CrossRef]
- McClean, J.R.; Romero, J.; Babbush, R.; Aspuru-Guzik, A. The theory of variational hybrid quantum-classical algorithms. New Journal of Physics 2015, 18. [Google Scholar] [CrossRef]
- Rayleigh, J. In finding the correction for the open end of an organ-pipe. Phil. Trans. 1870, 161, 77. [Google Scholar]
- Ritz, W. Uber eine neue Methode zur Losung gewisser Variationsprobleme der mathematischen Physik. 1909, 1909, 1–61. [Google Scholar] [CrossRef]
- Tilly, J.; Chen, H.; Cao, S.; Picozzi, D.; Setia, K.; Li, Y.; Grant, E.; Wossnig, L.; Rungger, I.; Booth, G.H.; et al. The Variational Quantum Eigensolver: a review of methods and best practices. 2021. [Google Scholar] [CrossRef]
- Rattew, A.G.; Hu, S.; Pistoia, M.; Chen, R.; Wood, S. A Domain-agnostic, Noise-resistant, Hardware-efficient Evolutionary Variational Quantum Eigensolver. 2019. [Google Scholar]
- Amaro, D.; Modica, C.; Rosenkranz, M.; Fiorentini, M.; Benedetti, M.; Lubasch, M. Filtering variational quantum algorithms for combinatorial optimization. Quantum Science and Technology 2022, 7, 015021. [Google Scholar] [CrossRef]
- Fujii, K.; Mizuta, K.; Ueda, H.; Mitarai, K.; Mizukami, W.; Nakagawa, Y.O. Deep Variational Quantum Eigensolver: a divide-and-conquer method for solving a larger problem with smaller size quantum computers. 2020. [Google Scholar] [CrossRef]
- Motta, M.; Sun, C.; Tan, A.T.K.; O’Rourke, M.J.; Ye, E.; Minnich, A.J.; Brandão, F.G.S.L.; Chan, G.K.L. Determining eigenstates and thermal states on a quantum computer using quantum imaginary time evolution. Nature Physics 2019, 16, 205–210. [Google Scholar] [CrossRef]
- Gomes, N.; Zhang, F.; Berthusen, N.F.; Wang, C.Z.; Ho, K.M.; Orth, P.P.; Yao, Y. Efficient Step-Merged Quantum Imaginary Time Evolution Algorithm for Quantum Chemistry. Journal of Chemical Theory and Computation 2020, 16, 6256–6266. [Google Scholar] [CrossRef] [PubMed]
- Sun, S.N.; Motta, M.; Tazhigulov, R.N.; Tan, A.T.; Chan, G.K.L.; Minnich, A.J. Quantum Computation of Finite-Temperature Static and Dynamical Properties of Spin Systems Using Quantum Imaginary Time Evolution. PRX Quantum 2021, 2, 010317. [Google Scholar] [CrossRef]
- Huang, Y.; Shao, Y.; Ren, W.; Sun, J.; Lv, D. Efficient quantum imaginary time evolution by drifting real time evolution: an approach with low gate and measurement complexity. 2022. [Google Scholar] [CrossRef] [PubMed]
- Yuan, X.; Endo, S.; Zhao, Q.; Li, Y.; Benjamin, S.C. Theory of variational quantum simulation. Quantum 2019, 3, 191. [Google Scholar] [CrossRef]
- Grimsley, H.R.; Economou, S.E.; Barnes, E.; Mayhall, N.J. An adaptive variational algorithm for exact molecular simulations on a quantum computer. Nature Communications 2019, 10. [Google Scholar] [CrossRef]
- Ryabinkin, I.G.; Yen, T.C.; Genin, S.N.; Izmaylov, A.F. Qubit Coupled Cluster Method: A Systematic Approach to Quantum Chemistry on a Quantum Computer. Journal of Chemical Theory and Computation 2018, 14, 6317–6326. [Google Scholar] [CrossRef]
- Poulin, D.; Qarry, A.; Somma, R.; Verstraete, F. Quantum Simulation of Time-Dependent Hamiltonians and the Convenient Illusion of Hilbert Space. Phys. Rev. Lett. 2011, 106, 170501. [Google Scholar] [CrossRef]
- Alghassi, H.; Deshmukh, A.; Ibrahim, N.; Robles, N.; Woerner, S.; Zoufal, C. A variational quantum algorithm for the Feynman-Kac formula. Quantum 2022, 6, 730. [Google Scholar] [CrossRef]
- Galda, A.; Liu, X.; Lykov, D.; Alexeev, Y.; Safro, I. Transferability of optimal QAOA parameters between random graphs. In Proceedings of the 2021 IEEE International Conference on Quantum Computing and Engineering (QCE), 2021; pp. 171–180. [Google Scholar]
- Shaydulin, R.; Safro, I.; Larson, J. Multistart Methods for Quantum Approximate optimization. In Proceedings of the 2019 IEEE High Performance Extreme Computing Conference (HPEC), 2019; pp. 1–8. [Google Scholar]
- Shaydulin, R.; Hadfield, S.; Hogg, T.; Safro, I. Classical symmetries and the Quantum Approximate Optimization Algorithm. Quantum Information Processing 2021, 20. [Google Scholar] [CrossRef]
- Streif, M.; Leib, M. Training the Quantum Approximate Optimization Algorithm without access to a Quantum Processing Unit. 2019. [Google Scholar] [CrossRef]
- Durr, C.; Hoyer, P. A Quantum Algorithm for Finding the Minimum; 1996. [Google Scholar]
- Zeng, Y.; Dong, Z.; Wang, H.; He, J.; Huang, Q.; Chang, S. A general quantum minimum searching algorithm with high success rate and its implementation. Science China Physics, Mechanics and Astronomy 2023, 66. [Google Scholar] [CrossRef]
- Boyer, M.; Brassard, G.; Høyer, P.; Tapp, A. Tight Bounds on Quantum Searching. Fortschritte der Physik 1998, 46, 493–505. [Google Scholar] [CrossRef]
- Gilliam, A.; Woerner, S.; Gonciulea, C. Grover Adaptive Search for Constrained Polynomial Binary Optimization. Quantum 2021, 5, 428. [Google Scholar] [CrossRef]
- Morapakula, S.N.; Deshpande, S.; Yata, R.; Ubale, R.; Wad, U.; Ikeda, K. End-to-End Portfolio Optimization with Quantum Annealing. 2025. [Google Scholar] [CrossRef]
- Kim, S.; Ahn, S.W.; Suh, I.S.; Dowling, A.W.; Lee, E.; Luo, T. Quantum Annealing for Combinatorial Optimization: A Benchmarking Study. 2025. [Google Scholar] [CrossRef]
- Guéry-Odelin, D.; Ruschhaupt, A.; Kiely, A.; Torrontegui, E.; Martínez-Garaot, S.; Muga, J. Shortcuts to adiabaticity: Concepts, methods, and applications. Reviews of Modern Physics 2019, 91. [Google Scholar] [CrossRef]
- Gomez-Tejedor, A.; Osaba, E.; Villar-Rodriguez, E. Addressing the Minor-Embedding Problem in Quantum Annealing and Evaluating State-of-the-Art Algorithm Performance. 2025. [Google Scholar]
- Ohzeki, M. Breaking limitation of quantum annealer in solving optimization problems under constraints. 2020. [Google Scholar] [CrossRef] [PubMed]
- DWave. minorminer documentation. Accessed 06-08-2025 .
- DWave. Annealing Implementation and Controls, 2025. Accessed: 2025-08-04.
- Sachdeva, N.; Hartnett, G.S.; Maity, S.; Marsh, S.; Wang, Y.; Winick, A.; Dougherty, R.; Canuto, D.; Chong, Y.Q.; Hush, M.; et al. Quantum optimization using a 127-qubit gate-model IBM quantum computer can outperform quantum annealers for nontrivial binary optimization problems. arXiv 2024. [Google Scholar] [CrossRef]
- McGeoch, C.C.; Chern, K.; Farré, P.; King, A.K. A comment on comparing optimization on D-Wave and IBM quantum processors. arXiv 2024. [Google Scholar] [CrossRef]
- del Campo, A. Shortcuts to Adiabaticity by Counterdiabatic Driving. Physical Review Letters 2013, 111. [Google Scholar] [CrossRef]
- Cadavid, A.G.; Dalal, A.; Simen, A.; Solano, E.; Hegade, N.N. Bias-field digitized counterdiabatic quantum optimization. Physical Review Research 2025, 7. [Google Scholar] [CrossRef]
- Visuri, A.M.; Cadavid, A.G.; Bhargava, B.A.; Romero, S.V.; Grabarits, A.; Chandarana, P.; Solano, E.; del Campo, A.; Hegade, N.N. Digitized counterdiabatic quantum critical dynamics. 2025. [Google Scholar]
- Romero, S.V.; Cadavid, A.G.; Nikačević, P.; Solano, E.; Hegade, N.N.; Lopez-Ruiz, M.A.; Girotto, C.; Yamada, M.; Barkoutsos, P.K.; Kaushik, A.; et al. Protein folding with an all-to-all trapped-ion quantum computer. 2025. [Google Scholar] [CrossRef]
- Jordan, S.P. Quantum Computation Beyond the Circuit Model; 2008. [Google Scholar]
- Brandao, F.G.; Svore, K.M. Quantum Speed-Ups for Solving Semidefinite Programs. In Proceedings of the 2017 IEEE 58th Annual Symposium on Foundations of Computer Science (FOCS), 2017; pp. 415–426. [Google Scholar]
- Van Apeldoorn, J.; Gilyén, A.; Gribling, S.; de Wolf, R. Quantum SDP-Solvers: Better Upper and Lower Bounds. In Proceedings of the 2017 IEEE 58th Annual Symposium on Foundations of Computer Science (FOCS), 2017; pp. 403–414. [Google Scholar]
- Brandão, F.G.S.L.; Kalev, A.; Li, T.; Lin, C.Y.Y.; Svore, K.M.; Wu, X. Quantum SDP Solvers: Large Speed-Ups, Optimality, and Applications to Quantum Learning. In Proceedings of the 46th International Colloquium on Automata, Languages, and Programming (ICALP 2019); Baier, C., Chatzigiannakis, I., Flocchini, P., Leonardi, S., Eds.; Leibniz International Proceedings in Informatics (LIPIcs): Dagstuhl, Germany, 2019; Vol. 132, pp. 27:1–27:14. [Google Scholar]
- van Apeldoorn, J.; Gilyén, A. Improvements in Quantum SDP-Solving with Applications. In Proceedings of the 46th International Colloquium on Automata, Languages, and Programming (ICALP 2019); Baier, C., Chatzigiannakis, I., Flocchini, P., Leonardi, S., Eds.; Leibniz International Proceedings in Informatics (LIPIcs): Dagstuhl, Germany, 2019; Vol. 132, pp. 99:1–99:15. [Google Scholar]
- Arkadi Nemirovski. Interior Point Polynomial Time Methods in Convex Programming (Lecture Notes), 2004. Accessed: 2025-08-07.
- Nesterov, Y.; Nemirovskii, A. Interior-Point Polynomial Algorithms in Convex Programming; Society for Industrial and Applied Mathematics, 1994. [Google Scholar]
- Nannicini, G. Fast Quantum Subroutines for the Simplex Method. In Proceedings of the Integer Programming and Combinatorial Optimization; Singh, M., Williamson, D.P., Eds.; Cham, 2021; pp. 311–325. [Google Scholar]
- Kerenidis, I.; Prakash, A.; Szilágyi, D. Quantum algorithms for Second-Order Cone Programming and Support Vector Machines. Quantum 2021, 5, 427. [Google Scholar] [CrossRef]
- Jordan, S.P. Fast Quantum Algorithm for Numerical Gradient Estimation. Phys. Rev. Lett. 2005, 95, 050501. [Google Scholar] [CrossRef]
- Das Sarma, S.; Deng, D.L.; Duan, L.M. Machine learning meets quantum physics. Physics Today 2019, 72, 48–54. [Google Scholar] [CrossRef]
- Biamonte, J.; Wittek, P.; Pancotti, N.; Rebentrost, P.; Wiebe, N.; Lloyd, S. Quantum machine learning. Nature 2017, 549, 195–202. [Google Scholar] [CrossRef]
- Schuld, M.; Sinayskiy, I.; Petruccione, F. An introduction to quantum machine learning. Contemporary Physics 2014, 56, 172–185. [Google Scholar] [CrossRef]
- Lamichhane, P.; Rawat, D.B. Quantum Machine Learning: Recent Advances, Challenges, and Perspectives. IEEE Access 2025, 13, 94057–94105. [Google Scholar] [CrossRef]
- Dunjko, V.; Briegel, H.J. Machine learning & artificial intelligence in the quantum domain: a review of recent progress. Reports on Progress in Physics 2018, 81, 074001. [Google Scholar] [CrossRef] [PubMed]
- Schuld, M.; Killoran, N. Is Quantum Advantage the Right Goal for Quantum Machine Learning? PRX Quantum 2022, 3, 030101. [Google Scholar] [CrossRef]
- Lu, W.; Lu, Y.; Li, J.; Sigov, A.; Ratkin, L.; Ivanov, L.A. Quantum machine learning: Classifications, challenges, and solutions. Journal of Industrial Information Integration 2024, 42, 100736. [Google Scholar] [CrossRef]
- Wang, Y.; Liu, J. A comprehensive review of quantum machine learning: from NISQ to fault tolerance. Reports on Progress in Physics 2024, 87, 116402. [Google Scholar] [CrossRef]
- Shalev-Shwartz, S.; Ben-David, S. Understanding Machine Learning: From Theory to Algorithms; Cambridge University Press, 2014. [Google Scholar]
- Bishop, C.M. Pattern Recognition and Machine Learning; Springer-Verlag: Berlin, Heidelberg, 2006. [Google Scholar]
- An, Q.; Rahman, S.; Zhou, J.; Kang, J.J. A Comprehensive Review on Machine Learning in Healthcare Industry: Classification, Restrictions, Opportunities and Challenges. Sensors 2023, 23. [Google Scholar] [CrossRef] [PubMed]
- IBM. What Is Supervised Learning?, 2024. Accessed: 25-07-2025.
- Lloyd, S.; Mohseni, M.; Rebentrost, P. Quantum algorithms for supervised and unsupervised machine learning. arXiv 2013. [Google Scholar] [CrossRef]
- Macaluso, A. Quantum Supervised Learning. KI - Künstliche Intelligenz 2024, 38, 277–291. [Google Scholar] [CrossRef]
- Li, W.; Deng, D.L. Recent advances for quantum classifiers. Science China Physics, Mechanics & Astronomy 2022) 2021, 65, 220301 65. [Google Scholar]
- Rebentrost, P.; Mohseni, M.; Lloyd, S. Quantum Support Vector Machine for Big Data Classification. Physical Review Letters 2014, 113, 130503. [Google Scholar] [CrossRef]
- Innan, N.; Khan, M.; Panda, B.; Bennai, M. Enhancing quantum support vector machines through variational kernel training. Quantum Information Processing 2023, 22. [Google Scholar] [CrossRef]
- Boser, B.E.; Guyon, I.M.; Vapnik, V.N. A training algorithm for optimal margin classifiers. In Proceedings of the Proceedings of the fifth annual workshop on Computational learning theory. ACM, COLT92., 1992. [Google Scholar]
- Suthaharan, S. Support Vector Machine. In Integrated Series in Information Systems; Springer US, 2016; pp. 207–235. [Google Scholar]
- Platt, J. Technical Report MSR-TR-98-14; Sequential Minimal Optimization: A Fast Algorithm for Training Support Vector Machines. Microsoft, 1998.
- Mehrotra, S. On the Implementation of a Primal-Dual Interior Point Method. SIAM Journal on Optimization 1992, 2, 575–601. [Google Scholar] [CrossRef]
- Hastie, T.; Tibshirani, R.; Friedman, J. The Elements of Statistical Learning. In Springer Series in Statistics, 2nd ed.; Springer New York Inc.: New York, NY, USA, 2009. [Google Scholar]
- Ben-Hur, A.; Weston, J. A User’s Guide to Support Vector Machines. In Data Mining Techniques for the Life Sciences; Humana Press: Totowa, NJ, 2010; pp. 223–239. [Google Scholar]
- Suykens, J.; Vandewalle, J. Least Squares Support Vector Machine Classifiers. Neural Processing Letters 1999, 9, 293–300. [Google Scholar] [CrossRef]
- Liu, Y.; Arunachalam, S.; Temme, K. A rigorous and robust quantum speed-up in supervised machine learning. Nature Physics 2021, 17, 1013–1017. [Google Scholar] [CrossRef]
- Glick, J.R.; Gujarati, T.P.; Córcoles, A.D.; Kim, Y.; Kandala, A.; Gambetta, J.M.; Temme, K. Covariant quantum kernels for data with group structure. Nature Physics 2024. [Google Scholar] [CrossRef]
- Shin, S.; Sweke, R.; Jeong, H. New perspectives on quantum kernels through the lens of entangled tensor kernels. 2025. [Google Scholar] [CrossRef]
- Havlíček, V.; Córcoles, A.D.; Temme, K.; Harrow, A.W.; Kandala, A.; Chow, J.M.; Gambetta, J.M. Supervised learning with quantum-enhanced feature spaces. Nature 2019, 567, 209–212. [Google Scholar] [CrossRef] [PubMed]
- Neven, H.; Denchev, V.S.; Rose, G.; Macready, W.G. Training a Large Scale Classifier with the Quantum Adiabatic Algorithm. arXiv 2009. [Google Scholar] [CrossRef]
- Pudenz, K.L.; Lidar, D.A. Quantum adiabatic machine learning. Quantum Information Processing 2012, 12, 2027–2070. [Google Scholar] [CrossRef]
- Shi, Y. Entropy lower bounds for quantum decision tree complexity. Information Processing Letters 2002, 81, 23–27. [Google Scholar] [CrossRef]
- Lu, S.; Braunstein, S.L. Quantum decision tree classifier. Quantum Information Processing 2013, 13, 757–770. [Google Scholar] [CrossRef]
- Heese, R.; Bickert, P.; Niederle, A.E. Representation of binary classification trees with binary features by quantum circuits. Quantum 2022, 6, 676. [Google Scholar] [CrossRef]
- Nishimura, H. A Survey: SWAP Test and Its Applications to Quantum Complexity Theory. In Algorithmic Foundations for Social Advancement; Springer Nature Singapore, 2025; pp. 243–261. [Google Scholar]
- Gentinetta, G.; Thomsen, A.; Sutter, D.; Woerner, S. The complexity of quantum support vector machines. Quantum 2024, 8, 1225. [Google Scholar] [CrossRef]
- Wang, X.; Du, Y.; Luo, Y.; Tao, D. Towards understanding the power of quantum kernels in the NISQ era. Quantum 2021, 5, 531. [Google Scholar] [CrossRef]
- Zalivako, I.V.; Gircha, A.I.; Kiktenko, E.O.; Nikolaeva, A.S.; Drozhzhin, D.A.; Borisenko, A.S.; Korolkov, A.E.; Semenin, N.V.; Galstyan, K.P.; Kamenskikh, P.A.; et al. Supervised binary classification of small-scale digit images and weighted graphs with a trapped-ion quantum processor. Phys. Rev. A 2025, 111, 052436. [Google Scholar] [CrossRef]
- Suzuki, T.; Hasebe, T.; Miyazaki, T. Quantum support vector machines for classification and regression on a trapped-ion quantum computer. 2024. [Google Scholar] [CrossRef]
- He, H.; Xiao, Y. Probabilistic Quantum SVM Training on Ising Machine. 2025. [Google Scholar] [CrossRef]
- Basheer, A.; Afham, A.; Goyal, S.K. Quantum. k-nearest neighbors algorithm 2021. [Google Scholar]
- Wiebe, N.; Kapoor, A.; Svore, K. Quantum Algorithms for Nearest-Neighbor Methods for Supervised and Unsupervised Learning; 2014. [Google Scholar]
- Peterson, L.E. K-nearest neighbor. Scholarpedia 2009, 4, 1883, revision #137311. [Google Scholar]
- IBM. What is the k-nearest neighbors (KNN) algorithm? Last accessed: 24.03.2025.
- Jiang, L.; Cai, Z.; Wang, D.; Jiang, S. Survey of Improving K-Nearest-Neighbor for Classification. Proceedings of the Fourth International Conference on Fuzzy Systems and Knowledge Discovery (FSKD 2007) 2007, Vol. 1, 679–683. [Google Scholar]
- Cunningham, P.; Delany, S.J. k-Nearest Neighbour Classifiers - A Tutorial. ACM Comput. Surv. 2021, 54. [Google Scholar] [CrossRef]
- Taunk, K.; De, S.; Verma, S.; Swetapadma, A. A Brief Review of Nearest Neighbor Algorithm for Learning and Classification. In Proceedings of the 2019 International Conference on Intelligent Computing and Control Systems (ICCS), 2019; pp. 1255–1260. [Google Scholar]
- Cover, T.; Hart, P. Nearest neighbor pattern classification. IEEE Transactions on Information Theory 1967, 13, 21–27. [Google Scholar] [CrossRef]
- Murphy, K. Machine Learning: A Probabilistic Perspective. In Adaptive Computation and Machine Learning series; MIT Press, 2012. [Google Scholar]
- Basheer, A.; Afham, A.; Goyal, S.K. Quantum k-nearest neighbors algorithm. 2021. [Google Scholar]
- Zardini, E.; Blanzieri, E.; Pastorello, D. A quantum k-nearest neighbors algorithm based on the Euclidean distance estimation. Quantum Machine Intelligence 2024, 6. [Google Scholar] [CrossRef]
- Giovannetti, V.; Lloyd, S.; Maccone, L. Quantum Random Access Memory. Phys. Rev. Lett. 2008, 100, 160501. [Google Scholar] [CrossRef] [PubMed]
- Phalak, K.; Chatterjee, A.; Ghosh, S. Quantum Random Access Memory for Dummies. Sensors 2023, 23, 7462. [Google Scholar] [CrossRef]
- Schuld, M.; Petruccione, F. Supervised Learning with Quantum Computers, 1st ed.; Springer Publishing Company, Incorporated, 2018. [Google Scholar]
- IBM. Data encoding. Last accessed: 24.03.2025.
- Jaques, S.; Rattew, A.G. QRAM: A Survey and Critique. arXiv 2023. [Google Scholar] [CrossRef]
- Giovannetti, V.; Lloyd, S.; Maccone, L. Architectures for a quantum random access memory. Phys. Rev. A 2008, 78, 052310. [Google Scholar] [CrossRef]
- Buhrman, H.; Cleve, R.; Watrous, J.; de Wolf, R. Quantum fingerprinting. Phys. Rev. Lett. 2001, 87, 167902. [Google Scholar] [CrossRef] [PubMed]
- Guerrero-Estrada, A.Y.; Quezada, L.F.; Sun, G.H. Benchmarking quantum versions of the kNN algorithm with a metric based on amplitude-encoded features. Scientific Reports 2024, 14, 16697. [Google Scholar] [CrossRef] [PubMed]
- Baldazzi, A.; Leone, N.; Sanna, M.; Azzini, S.; Pavesi, L. A linear photonic swap test circuit for quantum kernel estimation. Quantum Science and Technology 2024, 9, 045053. [Google Scholar] [CrossRef]
- Herman, D.; Googin, C.; Liu, X.; Galda, A.; Safro, I.; Sun, Y.; Pistoia, M.; Alexeev, Y. A Survey of Quantum Computing for Finance. 2022. [Google Scholar]
- Halder, R.K.; Uddin, M.N.; Uddin, M.A.; Aryal, S.; Khraisat, A. Enhancing K-nearest neighbor algorithm: a comprehensive review and performance analysis of modifications. Journal of Big Data 2024, 11, 113. [Google Scholar] [CrossRef]
- Myles, A.J.; Feudale, R.N.; Liu, Y.; Woody, N.A.; Brown, S.D. An introduction to decision tree modeling. Journal of Chemometrics 2004, 18, 275–285. [Google Scholar] [CrossRef]
- Yang, F.J. An Extended Idea about Decision Trees. In Proceedings of the 2019 International Conference on Computational Science and Computational Intelligence (CSCI), 2019; pp. 349–354. [Google Scholar]
- Younes, L. Introduction to Machine Learning; 2024. [Google Scholar]
- Breiman, L.; Friedman, J.H.; Olshen, R.A.; Stone, C.J. Classification and Regression Trees; Chapman and Hall/CRC, 1984. [Google Scholar]
- Shannon, C.E. A mathematical theory of communication. The Bell System Technical Journal 1948, 27, 623–656. [Google Scholar] [CrossRef]
- Nowozin, S. Improved Information Gain Estimates for Decision Tree Induction. 2012. [Google Scholar] [CrossRef]
- Murthy, S.; Salzberg, S. Decision Tree Induction: How Effective is the Greedy Heuristic? In Proceedings of the KDD 1995 - Proceedings of the 1st International Conference on Knowledge Discovery and Data Mining; Fayyad, U., Uthurusamy, R., Eds.; AAAI Press, 1995; pp. 222–227. [Google Scholar]
- van der Linden, J.G.M.; Vos, D.; de Weerdt, M.M.; Verwer, S.; Demirović, E. Optimal or Greedy Decision Trees? Revisiting their Objectives, Tuning, and Performance 2025. [Google Scholar]
- Khadiev, K.; Mannapov, I.; Safina, L. The Quantum Version Of Classification Decision Tree Constructing Algorithm C5.0, 2019. [Google Scholar]
- Ambainis, A. Understanding Quantum Algorithms via Query Complexity; 2017. [Google Scholar]
- Sharma, D.; Singh, P.; Kumar, A. Quantum-inspired attribute selection algorithms. Quantum Sci. Technol. 2025, 10, 015036. [Google Scholar] [CrossRef]
- Koren, M.; Peretz, O. A quantum procedure for estimating information gain in Boolean classification task. Quantum Machine Intelligence 2024, 6, 16. [Google Scholar] [CrossRef]
- Ahuja, A.; Kapoor, S. A Quantum Algorithm for finding the Maximum. 1999. [Google Scholar] [CrossRef]
- Kumar, N.; Yalovetzky, R.; Li, C.; Minssen, P.; Pistoia, M. Des-q: a quantum algorithm to provably speedup retraining of decision trees. Quantum 2025, 9, 1588. [Google Scholar] [CrossRef]
- Wang, H.; Gupta, G. Superfast Selection for Decision Tree Algorithms. 2024. [Google Scholar] [CrossRef]
- Zhang, G.; Gionis, A. Regularized impurity reduction: accurate decision trees with complexity guarantees. Data Mining and Knowledge Discovery 2023, 37, 434–475. [Google Scholar] [CrossRef]
- Cornelissen, A.; Mande, N.S.; Patro, S. Improved Quantum Query Upper Bounds Based on Classical Decision Trees. Quantum 2025, 9, 1777. [Google Scholar] [CrossRef]
- Pandya, R.; Pandya, J. C5.0 algorithm to improved decision tree with feature selection and reduced error pruning. International Journal of Computer Applications 2015, 117. [Google Scholar]
- Kerenidis, I.; Landman, J.; Luongo, A.; Prakash, A. q-means: A quantum algorithm for unsupervised machine learning. In Proceedings of the Advances in Neural Information Processing Systems; Wallach, H., Larochelle, H., Beygelzimer, A., d’Alché-Buc, F., Fox, E., Garnett, R., Eds.; Curran Associates, Inc., 2019; Vol. 32. [Google Scholar]
- Li, Z.; Terashi, K. Quantum decision trees with information entropy. 2025. [Google Scholar] [CrossRef]
- Rad, D.; Cuc, L.D.; Croitoru, G.; Gomoi, B.C.; Mazuru, L.; Bilți, R.S.; Rusu, S.; Sinaci, M.; Barbu, F.S. Modeling Investment Decisions Through Decision Tree Regression—A Behavioral Finance Theory Approach. Electronics 2025, 14. [Google Scholar] [CrossRef]
- Grudniewicz, J.; Ślepaczuk, R. Application of machine learning in algorithmic investment strategies on global stock markets. Research in International Business and Finance 2023, 66, 102052. [Google Scholar] [CrossRef]
- Tu, J.; Wu, Z. Inherently interpretable machine learning for credit scoring: Optimal classification tree with hyperplane splits. European Journal of Operational Research 2025, 322, 647–664. [Google Scholar] [CrossRef]
- Luo, G.; Arshad, M.A.; Luo, G. Decision Trees for Strategic Choice of Augmenting Management Intuition with Machine Learning. Symmetry 2025, 17. [Google Scholar] [CrossRef]
- Černevičienė, J.; Kabašinskas, A. Explainable artificial intelligence (XAI) in finance: a systematic literature review. Artificial Intelligence Review 2024, 57, 216. [Google Scholar] [CrossRef]
- Bücker, M.; Szepannek, G.; Gosiewska, A.; Biecek, P. Transparency, auditability, and explainability of machine learning models in credit scoring. Journal of the Operational Research Society 2022, 73, 70–90. [Google Scholar] [CrossRef]
- Forensic Risk Alliance. Explainable AI: Building Confidence and Compliance. Accessed. 2024.
- Montanaro, A. Almost all decision trees do not allow significant quantum speed-up. 2012. [Google Scholar] [CrossRef]
- Shi, Y. Entropy lower bounds of quantum decision tree complexity; 2000. [Google Scholar]
- James, G.; Witten, D.; Hastie, T.; Tibshirani, R. An introduction to statistical learning; Springer, 2021. [Google Scholar]
- Altman, N.S. An Introduction to Kernel and Nearest-Neighbor Nonparametric Regression. The American Statistician 1992, 46, 175–185. [Google Scholar] [CrossRef]
- Seber, G.; Lee, A. Linear regression analysis, 2nd edit.; Wiley, 2003. [Google Scholar]
- Strang, G. Introduction to Linear Algebra, sixth ed.; Wellesley-Cambridge Press: Wellesley, MA, 2023. [Google Scholar]
- Aster, R.C.; Borchers, B.; Thurber, C.H. Parameter Estimation and Inverse Problems (Third Edition), third edition ed.; Elsevier, 2019. [Google Scholar]
- Hoerl, A.E.; Kennard, R.W. Ridge Regression: Biased Estimation for Nonorthogonal Problems. Technometrics 1970, 12, 55–67. [Google Scholar] [CrossRef]
- Liu, S.; Dobriban, E. Ridge Regression: Structure, Cross-Validation, and Sketching; 2020. [Google Scholar]
- Golub, G.H.; Van Loan, C.F. Matrix Computations - 4th Edition; Johns Hopkins University Press: Philadelphia, PA, 2013. [Google Scholar]
- Song, Z.; Yin, J.; Zhang, R. Revisiting Quantum Algorithms for Linear Regressions: Quadratic Speedups without Data-Dependent Parameters. 2023. [Google Scholar] [CrossRef]
- Chakraborty, S.; Morolia, A.; Peduri, A. Quantum Regularized Least Squares. Quantum 2023, 7, 988. [Google Scholar] [CrossRef]
- Schuld, M.; Killoran, N. Quantum Machine Learning in Feature Hilbert Spaces. Phys. Rev. Lett. 2019, 122, 040504. [Google Scholar] [CrossRef]
- Shawe-Taylor, J.; Cristianini, N. Kernel Methods for Pattern Analysis; Cambridge University Press, 2004. [Google Scholar]
- Welling, M. Kernel Ridge Regression. In Lecture notes; University of Toronto, 2007. [Google Scholar]
- Rasmussen, C.E.; Williams, C.K.I. Gaussian Processes for Machine Learning; MIT Press: Cambridge, MA, 2006. [Google Scholar]
- Schnabel, J.; Roth, M. Quantum kernel methods under scrutiny: a benchmarking study. Quantum Machine Intelligence 2025, 7. [Google Scholar] [CrossRef]
- Schuld, M. Supervised quantum machine learning models are kernel methods. 2021. [Google Scholar] [CrossRef]
- Li, T.; Chakrabarti, S.; Wu, X. Sublinear quantum algorithms for training linear and kernel-based classifiers. 2019. [Google Scholar] [CrossRef]
- Huang, H.Y.; Broughton, M.; Mohseni, M.; Babbush, R.; Boixo, S.; Neven, H.; McClean, J.R. Power of data in quantum machine learning. Nature Communications 2021, 12. [Google Scholar] [CrossRef]
- Sabarad, V.; Varma, V.; Mahesh, T.S. Experimental Machine Learning with Classical and Quantum Data via NMR Quantum Kernels. 2025. [Google Scholar]
- Miyabe, S.; Quanz, B.; Shimada, N.; Mitra, A.; Yamamoto, T.; Rastunkov, V.; Alevras, D.; Metcalf, M.; King, D.J.M.; Mamouei, M.; et al. Quantum Multiple Kernel Learning in Financial Classification Tasks, 2023. [Google Scholar] [CrossRef]
- Zhou, X.; Yu, J.; Tan, J.; Jiang, T. Quantum kernel estimation-based quantum support vector regression. Quantum Information Processing 2024, 23, 29. [Google Scholar] [CrossRef]
- Benedetti, M.; Garcia-Pintos, D.; Perdomo, O.; Leyton-Ortega, V.; Nam, Y.; Perdomo-Ortiz, A. A generative modeling approach for benchmarking and training shallow quantum circuits. npj Quantum Information 2019, 5. [Google Scholar] [CrossRef]
- Thanasilp, S.; Wang, S.; Cerezo, M.; Holmes, Z. Exponential concentration in quantum kernel methods. Nature Communications 2024, 15, 5200. [Google Scholar] [CrossRef]
- Shiota, T.; Ishihara, K.; Mizukami, W. Universal neural network potentials as descriptors: Towards scalable chemical property prediction using quantum and classical computers. Digital Discovery 2024, 3, 1714–1728. [Google Scholar] [CrossRef]
- Gurney, K. An Introduction to Neural Networks; An Introduction to Neural Networks; Taylor & Francis, 1997. [Google Scholar]
- Schuld, M.; Sinayskiy, I.; Petruccione, F. The quest for a Quantum Neural Network. Quantum Information Processing 2014, 13, 2567–2586. [Google Scholar] [CrossRef]
- Goodfellow, I.; Bengio, Y.; Courville, A. Deep Learning; MIT Press, 2016. [Google Scholar]
- Abbas, A.; Sutter, D.; Zoufal, C.; Lucchi, A.; Figalli, A.; Woerner, S. The power of quantum neural networks. Nature Computational Science 2021, 1, 403–409. [Google Scholar] [CrossRef] [PubMed]
- Altaisky, M.V. Quantum neural network. 2001. [Google Scholar]
- Schuld, M.; Sweke, R.; Meyer, J.J. Effect of data encoding on the expressive power of variational quantum-machine-learning models. Phys. Rev. A 2021, 103, 032430. [Google Scholar] [CrossRef]
- Ding, X.; Song, Z.; Xu, J.; Hou, Y.; Yang, T.; Shan, Z. Scalable parameterized quantum circuits classifier. Scientific Reports 2024, 14, 15886. [Google Scholar] [CrossRef]
- Schuld, M.; Petruccione, F. Machine Learning with Quantum Computers. In Quantum Science and Technology; Springer International Publishing, 2021. [Google Scholar]
- Beer, K.; Bondarenko, D.; Farrelly, T.; Osborne, T.J.; Salzmann, R.; Scheiermann, D.; Wolf, R. Training deep quantum neural networks. Nature Communications 2020, 11, 808. [Google Scholar] [CrossRef]
- Crooks, G.E. Gradients of parameterized quantum gates using the parameter-shift rule and gate decomposition. 2019. [Google Scholar] [CrossRef]
- Paquet, E.; Soleymani, F. QuantumLeap: Hybrid quantum neural network for financial predictions. Expert Syst. Appl. 2022, 195. [Google Scholar] [CrossRef]
- Choudhary, P.K.; Innan, N.; Shafique, M.; Singh, R. HQNN-FSP: A Hybrid Classical-Quantum Neural Network for Regression-Based Financial Stock Market Prediction. arXiv 2025, arXiv:2503.15403. [Google Scholar]
- Tudisco, A.; Volpe, D.; Ranieri, G.; Curato, G.; Ricossa, D.; Graziano, M.; Corbelletto, D. Evaluating the Computational Advantages of the Variational Quantum Circuit Model in Financial Fraud Detection. IEEE Access 2024, 12, 102918–102940. [Google Scholar] [CrossRef]
- Innan, N.; Marchisio, A.; Bennai, M.; Shafique, M. QFNN-FFD: Quantum Federated Neural Network for Financial Fraud Detection. 2024. [Google Scholar] [CrossRef]
- Bowles, J.; Ahmed, S.; Schuld, M. Better than classical? The subtle art of benchmarking quantum machine learning models. 2024. [Google Scholar] [CrossRef]
- Gonon, L.; Jacquier, A. Universal Approximation Theorem and Error Bounds for Quantum Neural Networks and Quantum Reservoirs. IEEE Transactions on Neural Networks and Learning Systems, 2025; pp. 1–14. [Google Scholar]
- Kashif, M.; Marchisio, A.; Shafique, M. Computational Advantage in Hybrid Quantum Neural Networks: Myth or Reality? 2025. [Google Scholar] [CrossRef]
- Kashif, M.; Al-Kuwari, S. ResQNets: a residual approach for mitigating barren plateaus in quantum neural networks. EPJ Quantum Technology 2024, 11. [Google Scholar] [CrossRef]
- Krenn, M.; Landgraf, J.; Foesel, T.; Marquardt, F. Artificial intelligence and machine learning for quantum technologies. Phys. Rev. A 2023, 107, 010101. [Google Scholar] [CrossRef]
- Landman, J. Quantum Algorithms for Unsupervised Machine Learning and Neural Networks; 2021. [Google Scholar]
- Aïmeur, E.; Brassard, G.; Gambs, S. Quantum speed-up for unsupervised learning. Mach. Learn. 2013, 90, 261–287. [Google Scholar] [CrossRef]
- Wang, Y.J.; Yang, X.; Ju, C.; Zhang, Y.; Zhang, J.; Xu, Q.; Wang, Y.; Gao, X.; Cao, X.; Ma, Y.; et al. Quantum Computing in Community Detection for Anti-Fraud Applications. Entropy 2024, 26. [Google Scholar] [CrossRef]
- Lloyd, S. Least squares quantization in PCM. IEEE Transactions on Information Theory 1982, 28, 129–137. [Google Scholar] [CrossRef]
- Arthur, D.; Vassilvitskii, S. k-means++: the advantages of careful seeding. In Proceedings of the Proceedings of the Eighteenth Annual ACM-SIAM Symposium on Discrete Algorithms, USA, 2007; SODA ’07, pp. 1027–1035. [Google Scholar]
- Strohmer, T. K-Means Clustering. In Lecture slides; University of California: Davis, 2017. [Google Scholar]
- Poggiali, A.; Berti, A.; Bernasconi, A.; Del Corso, G.M.; Guidotti, R. Quantum clustering with k-Means: A hybrid approach. Theor. Comput. Sci. 2024, 992, 114466. [Google Scholar] [CrossRef]
- Zubair, M.; Iqbal, A.; Shil, A.; Chowdhury, M.; Moni, M.A.; Sarker, I. An Improved K-means Clustering Algorithm Towards an Efficient Data-Driven Modeling. Annals of Data Science 2022, 11, 1525–1544. [Google Scholar] [CrossRef] [PubMed]
- Woodruff, D.P.; Zhong, P.; Zhou, S. Near-Optimal. k-Clustering in the Sliding Window Model 2023. [Google Scholar]
- Drineas, P.; Frieze, A.M.; Kannan, R.; Vempala, S.S.; Vinay, V. Clustering Large Graphs via the Singular Value Decomposition. Machine Learning 2004, 56, 9–33. [Google Scholar] [CrossRef]
- Shi, X.; Shang, Y.; Guo, C. Quantum inspired K-means algorithm using matrix product states. 2020. [Google Scholar] [CrossRef]
- Park, D.; Petruccione, F.; Rhee, J. Circuit-Based Quantum Random Access Memory for Classical Data. Scientific reports 2019, 9. [Google Scholar] [CrossRef]
- Abreu, D.; Moura, D.; Esteve Rothenberg, C.; Abelém, A. QuantumNetSec: Quantum Machine Learning for Network Security. International Journal of Network Management 2025, 35, e70018. [Google Scholar] [CrossRef]
- Li, Y. Quantum Machine Learning Based on K-Means to Optimize Cross-Border Intelligent Payment Supervision. In Proceedings of the Proceedings of the 2024 4th International Conference on Big Data, Artificial Intelligence and Risk Management, New York, NY, USA, 2025; ICBAR ’24, pp. 676–681. [Google Scholar]
- Tsai, Y.C.; Chen, S.Y.C. Quantum Feature Optimization for Enhanced Clustering of Blockchain Transaction Data. 2025. [Google Scholar]
- Ng, A.; Jordan, M.; Weiss, Y. On Spectral Clustering: Analysis and an algorithm. In Proceedings of the Advances in Neural Information Processing Systems; Dietterich, T., Becker, S., Ghahramani, Z., Eds.; MIT Press, 2001; Vol. 14. [Google Scholar]
- Shi, J.; Malik, J. Normalized cuts and image segmentation. IEEE Transactions on Pattern Analysis and Machine Intelligence 2000, 22, 888–905. [Google Scholar] [CrossRef]
- Yan, D.; Huang, L.; Jordan, M.I. Fast approximate spectral clustering. In Proceedings of the Proceedings of the 15th ACM SIGKDD International Conference on Knowledge Discovery and Data Mining, New York, NY, USA, 2009; KDD ’09, pp. 907–916. [Google Scholar]
- Kerenidis, I.; Landman, J. Quantum spectral clustering. Phys. Rev. A 2021, 103, 042415. [Google Scholar] [CrossRef]
- Volya, D.; Mishra, P. Quantum Spectral Clustering of Mixed Graphs. In Proceedings of the 2021 58th ACM/IEEE Design Automation Conference (DAC), 2021; pp. 463–468. [Google Scholar]
- Creswell, A.; White, T.; Dumoulin, V.; Arulkumaran, K.; Sengupta, B.; Bharath, A.A. Generative Adversarial Networks: An Overview. IEEE Signal Processing Magazine 2018, 35, 53–65. [Google Scholar] [CrossRef]
- Coyle, B.; Mills, D.; Danos, V.; Kashefi, E. The Born supremacy: quantum advantage and training of an Ising Born machine. npj Quantum Information 2020, 6. [Google Scholar] [CrossRef]
- Kullback, S.; Leibler, R.A. On Information and Sufficiency. The Annals of Mathematical Statistics 1951, 22, 79–86. [Google Scholar] [CrossRef]
- Benedetti, M.; Lloyd, E.; Sack, S.; Fiorentini, M. Parameterized quantum circuits as machine learning models. Quantum Science and Technology 2019, 4, 043001. [Google Scholar] [CrossRef]
- Zoufal, C.; Lucchi, A.; Woerner, S. Variational quantum Boltzmann machines. Quantum Machine Intelligence 2021, 3. [Google Scholar] [CrossRef]
- Lloyd, S.; Weedbrook, C. Quantum Generative Adversarial Learning. Phys. Rev. Lett. 2018, 121, 040502. [Google Scholar] [CrossRef]
- Ackley, D.H.; Hinton, G.E.; Sejnowski, T.J. A learning algorithm for boltzmann machines. Cognitive Science 1985, 9, 147–169. [Google Scholar] [CrossRef]
- Aggarwal, C.C. Neural Networks and Deep Learning, second ed.; Springer Cham, 2023; p. 497. [Google Scholar]
- Hopfield, J.J. Neural Networks and Physical Systems with Emergent Collective Computational Abilities. Proceedings of the National Academy of Sciences of the United States of America 1982, 79, 2554–2558. [Google Scholar] [CrossRef]
- Rumelhart, D.E.; McClelland, J.L. Learning and Relearning in Boltzmann Machines. In Parallel Distributed Processing: Explorations in the Microstructure of Cognition: Foundations; MIT Press, 1987; Vol. 1, pp. 282–317. [Google Scholar]
- Haykin, S. Neural Networks and Learning Machines. In Number v. 10 in Neural networks and learning machines; Pearson, 2009. [Google Scholar]
- Aarts, E.; Korst, J. Simulated annealing and Boltzmann machines: a stochastic approach to combinatorial optimization and neural computing; John Wiley & Sons, Inc., 1989. [Google Scholar]
- Carreira-Perpiñán, M.A.; Hinton, G. On Contrastive Divergence Learning. In Proceedings of the Proceedings of the Tenth InternationalWorkshop on Artificial Intelligence and Statistics; Cowell, R.G.; Ghahramani, Z., Eds. PMLR, 06–08 2005, Vol. R5, Proceedings of Machine Learning Research, pp. 33–40. Reissued by PMLR on 30 March 2021.
- Rossi, R.J. Mathematical Statistics: An Introduction to Likelihood Based Inference; John Wiley & Sons, Ltd, 2018. [Google Scholar]
- Amin, M.H.; Andriyash, E.; Rolfe, J.; Kulchytskyy, B.; Melko, R. Quantum Boltzmann Machine. Phys. Rev. X 2018, 8, 021050. [Google Scholar] [CrossRef]
- Hebb, D. The Organization of Behavior: A Neuropsychological Theory, first ed.; Psychology Press, 2002. [Google Scholar]
- Wiebe, N.; Kapoor, A.; Svore, K.M. Quantum deep learning. Quantum Info. Comput. 2016, 16, 541–587. [Google Scholar] [CrossRef]
- Patel, D.; Koch, D.; Patel, S.; Wilde, M.M. Quantum Boltzmann machine learning of ground-state energies. 2024. [Google Scholar] [CrossRef]
- Berner, N.; Fortuin, V.; Landman, J. Quantum Bayesian Neural Networks; 2021. [Google Scholar]
- Arjovsky, M.; Chintala, S.; Bottou, L. Wasserstein GAN. 2017. [Google Scholar]
- Dallaire-Demers, P.L.; Killoran, N. Quantum generative adversarial networks. Phys. Rev. A 2018, 98, 012324. [Google Scholar] [CrossRef]
- Situ, H.; He, Z.; Wang, Y.; Li, L.; Zheng, S. Quantum generative adversarial network for generating discrete distribution. Information Sciences 2020, 538, 193–208. [Google Scholar] [CrossRef]
- Schuld, M.; Bergholm, V.; Gogolin, C.; Izaac, J.; Killoran, N. Evaluating analytic gradients on quantum hardware. Physical Review A 2019, 99, 032331. [Google Scholar] [CrossRef]
- Wierichs, D.; Izaac, J.; Wang, C.; Lin, C.Y.Y. General parameter-shift rules for quantum gradients. Quantum 2022, 6, 677. [Google Scholar] [CrossRef]
- Anoshin, M.; Sagingalieva, A.; Mansell, C.; Zhiganov, D.; Shete, V.; Pflitsch, M.; Melnikov, A. Hybrid Quantum Cycle Generative Adversarial Network for Small Molecule Generation. IEEE Transactions on Quantum Engineering 2024, 5, 1–14. [Google Scholar] [CrossRef]
- Cerezo, M.; Sone, A.; Volkoff, T.; Cincio, L.; Coles, P.J. Cost function dependent barren plateaus in shallow parametrized quantum circuits. Nature Communications 2021, 12. [Google Scholar] [CrossRef] [PubMed]
- Wang, S.; Fontana, E.; Cerezo, M.; Sharma, K.; Sone, A.; Cincio, L.; Coles, P.J. Noise-induced barren plateaus in variational quantum algorithms. Nature Communications 2021, 12. [Google Scholar] [CrossRef] [PubMed]
- Pajuhanfard, M.; Kiani, R.; Sheng, V.S. Survey of Quantum Generative Adversarial Networks (QGAN) to Generate Images. Mathematics 2024, 12. [Google Scholar] [CrossRef]
- Liu, J.G.; Wang, L. Differentiable learning of quantum circuit Born machines. Physical Review A 2018, 98. [Google Scholar] [CrossRef]
- Low, G.H.; Yoder, T.J.; Chuang, I.L. Quantum inference on Bayesian networks. Physical Review A 2014, 89. [Google Scholar] [CrossRef]
- Borujeni, S.E.; Nguyen, N.H.; Nannapaneni, S.; Behrman, E.C.; Steck, J.E. Experimental evaluation of quantum Bayesian networks on IBM QX hardware. In Proceedings of the 2020 IEEE International Conference on Quantum Computing and Engineering (QCE), 2020; IEEE; pp. 372–378. [Google Scholar]
- Moreira, C.; Wichert, A. Quantum-Like Bayesian Networks for Modeling Decision Making. Frontiers in Psychology 2016, 7. [Google Scholar] [CrossRef] [PubMed]
- Wichert, A.; Moreira, C.; Bruza, P. Balanced Quantum-Like Bayesian Networks. Entropy 2020, 22, 170. [Google Scholar] [CrossRef] [PubMed]
- F.R.S., K.P. LIII. On lines and planes of closest fit to systems of points in space. Philosophical Magazine Series 1 1901, 2, 559–572. [CrossRef]
- Hotelling, H. Analysis of a Complex of Statistical Variables Into Principal Components. Journal of Educational Psychology 1933, 24. [Google Scholar]
- Golub, G.H.; Reinsch, C. Singular value decomposition and least squares solutions. Numerische Mathematik 1970, 14, 403–420. [Google Scholar] [CrossRef]
- Tenenbaum, J.B.; de Silva, V.; Langford, J.C. A Global Geometric Framework for Nonlinear Dimensionality Reduction. Science 2000, 290, 2319–2323. [Google Scholar] [CrossRef]
- Lloyd, S.; Mohseni, M.; Rebentrost, P. Quantum principal component analysis. Nature Physics 2014, 10, 631–633. [Google Scholar] [CrossRef]
- Tang, E. Dequantizing algorithms to understand quantum advantage in machine learning. Nature Reviews Physics 2022, 4, 692–693. [Google Scholar] [CrossRef]
- Li, Z.; Chai, Z.; Guo, Y.; Ji, W.; Wang, M.; Shi, F.; Wang, Y.; Lloyd, S.; Du, J. Resonant quantum principal component analysis. Science Advances 2021, 7. [Google Scholar] [CrossRef]
- Wang, Y.; Luo, Y. Resource-efficient quantum principal component analysis. Quantum Science and Technology 2024, 9, 035031. [Google Scholar] [CrossRef]
- Nghiem, N.A. New Quantum Algorithm for Principal Component Analysis. 2025. [Google Scholar] [CrossRef]
- Hastings, M.B. Classical and Quantum Algorithms for Tensor Principal Component Analysis. Quantum 2020, 4, 237. [Google Scholar] [CrossRef]
- Hoyle, D.C.; Rattray, M. PCA learning for sparse high-dimensional data. Europhysics Letters 2003, 62, 117. [Google Scholar] [CrossRef]
- Wu, J.; Fu, H.; Zhu, M.; Zhang, H.; Xie, W.; Li, X.Y. Quantum circuit autoencoder. Physical Review A 2024, 109. [Google Scholar] [CrossRef]
- Sutton, R.S.; Barto, A.G. Reinforcement Learning: An Introduction; MIT Press: Cambridge, MA, 2018. [Google Scholar]
- Ng, A. CS229 Lecture Notes: Machine Learning, 2023. Standford University, Accessed: 2025-07-05.
- Kaelbling, L.P.; Littman, M.L.; Moore, A.W. Reinforcement Learning: A Survey; 1996. [Google Scholar]
- Ladosz, P.; Weng, L.; Kim, M.; Oh, H. Exploration in deep reinforcement learning: A survey. Information Fusion 2022, 85, 1–22. [Google Scholar] [CrossRef]
- Howard, R.A. Dynamic Programming and Markov Processes; MIT Press, 1960. [Google Scholar]
- Bertsekas, D.; Tsitsiklis, J. Neuro-Dynamic Programming; Athena Scientific, 1996; Vol. 27. [Google Scholar]
- Bellman, R.; Bellman, R.; Corporation, R. Dynamic Programming; Rand Corporation research study; Princeton University Press, 1957. [Google Scholar]
- Murray, P.; Wood, B.; Buehler, H.; Wiese, M.; Pakkanen, M. Deep Hedging: Continuous Reinforcement Learning for Hedging of General Portfolios across Multiple Risk Aversions. In Proceedings of the Proceedings of the Third ACM International Conference on AI in Finance, New York, NY, USA, 2022; ICAIF ’22, pp. 361–368. [Google Scholar]
- Buehler, H.; Gonon, L.; Teichmann, J.; Wood, B.; Mohan, B.; Kochems, J. Deep Hedging: Hedging Derivatives Under Generic Market Frictions Using Reinforcement Learning. SSRN Electronic Journal 2019. [Google Scholar] [CrossRef]
- Cherrat, E.A.; Raj, S.; Kerenidis, I.; Shekhar, A.; Wood, B.; Dee, J.; Chakrabarti, S.; Chen, R.; Herman, D.; Hu, S.; et al. Quantum Deep Hedging. Quantum 2023, 7, 1191. [Google Scholar] [CrossRef]
- Skolik, A.; Jerbi, S.; Dunjko, V. Quantum agents in the Gym: a variational quantum algorithm for deep Q-learning. Quantum 2022, 6, 720. [Google Scholar] [CrossRef]
- Mnih, V.; Kavukcuoglu, K.; Silver, D.; Rusu, A.A.; Veness, J.; Bellemare, M.G.; Graves, A.; Riedmiller, M.; Fidjeland, A.K.; Ostrovski, G.; et al. Human-level control through deep reinforcement learning. Nature 2015, 518, 529–533. [Google Scholar] [CrossRef]
- van Hasselt, H.; Doron, Y.; Strub, F.; Hessel, M.; Sonnerat, N.; Modayil, J. Deep Reinforcement Learning and the Deadly Triad, 2018. [Google Scholar] [CrossRef]
- Jerbi, S.; Gyurik, C.; Marshall, S.C.; Briegel, H.J.; Dunjko, V. Parametrized quantum policies for reinforcement learning. 2021. [Google Scholar] [CrossRef]
- Dong, D.; Chen, C.; Li, H.; Tarn, T.J. Quantum Reinforcement Learning. IEEE Transactions on Systems, Man, and Cybernetics, Part B (Cybernetics) 2008, 38, 1207–1220. [Google Scholar] [CrossRef] [PubMed]
- Paparo, G.D.; Dunjko, V.; Makmal, A.; Martin-Delgado, M.A.; Briegel, H.J. Quantum Speedup for Active Learning Agents. Physical Review X 2014, 4. [Google Scholar] [CrossRef]
- Meyer, N.; Ufrecht, C.; Yammine, G.; Kontes, G.; Mutschler, C.; Scherer, D.D. Benchmarking Quantum Reinforcement Learning. 2025. [Google Scholar]
- Chen, S.Y.C. Quantum Deep Q-Learning with Distributed Prioritized Experience Replay. In Proceedings of the 2023 International Conference on Quantum Computing and Engineering, 4 2023. [Google Scholar]
- Lockwood, O.; Si, M. Reinforcement Learning with Quantum Variational Circuit. Proceedings of the AAAI Conference on Artificial Intelligence and Interactive Digital Entertainment 2020, 16, 245–251. [Google Scholar] [CrossRef]
- Preskill, J. Quantum Computing in the NISQ era and beyond. Quantum 2018, 2, 79. [Google Scholar] [CrossRef]
- Cerezo, M.; Verdon, G.; Huang, H.Y.; Cincio, L.; Coles, P.J. Challenges and opportunities in quantum machine learning. Nature Computational Science 2022, 2, 567–576. [Google Scholar] [CrossRef]
- Hohenfeld, H.; Heimann, D.; Wiebe, F.; Kirchner, F. Quantum Deep Reinforcement Learning for Robot Navigation Tasks. IEEE Access 2024, 12, 87217–87236. [Google Scholar] [CrossRef]
- Sutton, R.S.; McAllester, D.; Singh, S.; Mansour, Y. Policy gradient methods for reinforcement learning with function approximation. In Proceedings of the Proceedings of the 13th International Conference on Neural Information Processing Systems, Cambridge, MA, USA, 1999; NIPS’99, pp. 1057–1063. [Google Scholar]
- Williams, R.J. Simple Statistical Gradient-Following Algorithms for Connectionist Reinforcement Learning. Mach. Learn. 1992, 8, 229–256. [Google Scholar] [CrossRef]
- Dawid, A.; Arnold, J.; Requena, B.; Gresch, A.; Płodzień, M.; Donatella, K.; Nicoli, K.A.; Stornati, P.; Koch, R.; Büttner, M.; et al. Machine Learning in Quantum Sciences; Cambridge University Press, 2025. [Google Scholar]
- Schulman, J.; Wolski, F.; Dhariwal, P.; Radford, A.; Klimov, O. Proximal Policy Optimization Algorithms. 2017. [Google Scholar] [CrossRef]
- Arjona-Medina, J.A.; Gillhofer, M.; Widrich, M.; Unterthiner, T.; Brandstetter, J.; Hochreiter, S. RUDDER: Return Decomposition for Delayed Rewards, 2019. [Google Scholar] [CrossRef]
- Pascanu, R.; Bengio, Y. Revisiting Natural Gradient for Deep Networks. CoRR 2013, abs/1301.3584. [Google Scholar]
- Pérez-Salinas, A.; Cervera-Lierta, A.; Gil-Fuster, E.; Latorre, J.I. Data re-uploading for a universal quantum classifier. Quantum 2020, 4, 226. [Google Scholar] [CrossRef]
- Chen, S.Y.C. An Introduction to Quantum Reinforcement Learning (QRL); 2024. [Google Scholar]
- Sequeira, A.; Santos, L.P.; Barbosa, L.S. Trainability issues in quantum policy gradients. 2024. [Google Scholar] [CrossRef]
- Meyer, N.; Ufrecht, C.; Periyasamy, M.; Scherer, D.D.; Plinge, A.; Mutschler, C. A Survey on Quantum Reinforcement Learning. 2024. [Google Scholar] [CrossRef]
- Jerbi, S.; Cornelissen, A.; Ozols, M.; Dunjko, V. Quantum Policy Gradient Algorithms. 2023. [Google Scholar] [CrossRef]
- Dunjko, V.; Liu, Y.K.; Wu, X.; Taylor, J.M. Exponential improvements for quantum-accessible reinforcement learning. 2018. [Google Scholar] [CrossRef]
- Katz, J.; Lindell, Y. Introduction to Modern Cryptography; Chapman and Hall/CRC, 2007. [Google Scholar]
- Sahu, S.K.; Mazumdar, K. State-of-the-art analysis of quantum cryptography: applications and future prospects. Frontiers in Physics 2024, 12. [Google Scholar] [CrossRef]
- Thornhill, J. Time to get serious about the dangers of quantum computing; 2023. [Google Scholar]
- Raheman, F. The Q-Day Dilemma and the Quantum Supremacy/Advantage Conjecture; 2022. [Google Scholar]
- Rivest, R.L.; Shamir, A.; Adleman, L. A method for obtaining digital signatures and public-key cryptosystems. Commun. ACM 1978, 21, 120–126. [Google Scholar] [CrossRef]
- Diffie, W.; Hellman, M. New directions in cryptography. IEEE Transactions on Information Theory 1976, 22, 644–654. [Google Scholar] [CrossRef]
- Merkle, R.C. Secure communications over insecure channels. Communications of the ACM 1978, 21, 294–299. [Google Scholar] [CrossRef]
- Imam, R.; Areeb, Q.M.; Alturki, A.; Anwer, F. Systematic and Critical Review of RSA Based Public Key Cryptographic Schemes: Past and Present Status. IEEE Access 2021, 9, 155949–155976. [Google Scholar] [CrossRef]
- Paillier, P. Impossibility Proofs for RSA Signatures in the Standard Model. In Topics in Cryptology – CT-RSA 2007; Springer Berlin Heidelberg, 2006; pp. 31–48. [Google Scholar]
- Kleinjung, T.; Aoki, K.; Franke, J.; Lenstra, A.K.; Thomé, E.; Bos, J.W.; Gaudry, P.; Kruppa, A.; Montgomery, P.L.; Osvik, D.A.; et al. Factorization of a 768-Bit RSA Modulus. In Proceedings of the Advances in Cryptology – CRYPTO 2010; Berlin, Heidelberg, Rabin, T., Ed.; 2010; pp. 333–350. [Google Scholar]
- Dritsas, E.; Trigka, M.; Mylonas, P. Performance and Security Analysis of the Diffie-Hellman Key Exchange Protocol. In Proceedings of the 2024 19th International Workshop on Semantic and Social Media Adaptation & Personalization (SMAP), 2024; IEEE; pp. 166–171. [Google Scholar]
- Sarkar, A.; Guha Roy, D.; Datta, P. An Overview of the Discrete Logarithm Problem in Cryptography. Proceedings of Third International Conference on Advanced Computing and Applications, 2024; Springer Nature Singapore; pp. 129–143. [Google Scholar]
- KONOMA, C. The Computational Difficulty of Solving Cryptographic Primitive Problems Related to the Discrete Logarithm Problem. IEICE Transactions on Fundamentals of Electronics, Communications and Computer Sciences 2005, E88-A, 81–88. [Google Scholar] [CrossRef]
- Kute, S.; Desai, C.; Jadhav, M. Analysis of RSA and Shor’s algorithm for cryptography: A quantum perspective. In Proceedings of the ANNUAL SYMPOSIUM ON APPLIED AND INNOVATION TECHNOLOGICAL ENVIRONMENT 2023 (ASAITE2023): Smart Technology based on Revolution Industry 4.0 and Society 5.0. AIP Publishing, 2024, Vol. 3222, p. 040004.
- Irwan, N.F.I.B.A.; Zawawi, M.N.A.; Thabit, R.A.A.B. Investigating the Impact of Grover’s Algorithm on AES S-Box. In Proceedings of the 2024 16th International Conference on Knowledge and System Engineering (KSE), 2024; IEEE; pp. 379–385. [Google Scholar]
- Olaoye, G. Quantum Cryptanalysis: Breaking Classical Encryption with Shor’s and Grover’s Algorithms; 2025. [Google Scholar]
- Hu, F.; Lamata, L.; Sanz, M.; Chen, X.; Chen, X.; Wang, C.; Solano, E. Quantum computing cryptography: Finding cryptographic Boolean functions with quantum annealing by a 2000 qubit D-wave quantum computer. Physics Letters A 2020, 384, 126214. [Google Scholar] [CrossRef]
- Zhang, A.; Feng, X. Applications of Quantum Annealing in Cryptography. 2022. [Google Scholar] [CrossRef]
- Wang, F. The Hidden Subgroup Problem. 2010. [Google Scholar]
- Fowler, A.G.; Devitt, S.J.; Hollenberg, L.C.L. Implementation of Shor’s Algorithm on a Linear Nearest Neighbour Qubit Array. Quant. Info. Comput. 2004, 4, 237–251. [Google Scholar] [CrossRef]
- Albuainain, A.; Alansari, J.; Alrashidi, S.; Alqahtani, W.; Alshaya, J.; Nagy, N. Experimental Implementation of Shor’s Quantum Algorithm to Break RSA. In Proceedings of the 2022 14th International Conference on Computational Intelligence and Communication Networks (CICN), 2022; IEEE; pp. 748–752. [Google Scholar]
- Kumar, M.; Mondal, B. Study on Implementation of Shor’s Factorization Algorithm on Quantum Computer. SN Computer Science 2024, 5. [Google Scholar] [CrossRef]
- Gidney, C.; Ekerå, M. How to factor 2048 bit RSA integers in 8 hours using 20 million noisy qubits. Quantum 2021, 5, 433. [Google Scholar] [CrossRef]
- Gidney, C. How to factor 2048 bit RSA integers with less than a million noisy qubits. arXiv 2025. [Google Scholar] [CrossRef]
- Ivezic, M. Q-Day Revisited – RSA-2048 broken by 2030. 2025. [Google Scholar]
- Sevilla, J.; Riedel, C.J. Forecasting timelines of quantum computing; 2020. [Google Scholar]
- Jiang, S.; Britt, K.A.; McCaskey, A.J.; Humble, T.S.; Kais, S. Quantum Annealing for Prime Factorization. 2018. [Google Scholar] [CrossRef]
- Hong, C.; Pei, Z.; Wang, Q.; Yang, S.; Yu, J.; Wang, C. Quantum attack on RSA by D-Wave Advantage: a first break of 80-bit RSA. Science China Information Sciences 2025, 68. [Google Scholar] [CrossRef]
- Zhang, A.; Feng, X. Applications of Quantum Annealing in Cryptography. 2022. [Google Scholar] [CrossRef]
- Ding, J.; Spallitta, G.; Sebastiani, R. Effective Prime Factorization via Quantum Annealing by Modular Locally-structured Embedding. 2023. [Google Scholar] [CrossRef]
- Mosca, M. Post-Quantum Cryptography: 6th International Workshop, PQCrypto 2014. Proceedings, Waterloo, ON, Canada, October 1-3, 2014; Springer International Publishing, 2014. [Google Scholar]
- Dam, D.T.; Tran, T.H.; Hoang, V.P.; Pham, C.K.; Hoang, T.T. A Survey of Post-Quantum Cryptography: Start of a New Race. Cryptography 2023, 7, 40. [Google Scholar] [CrossRef]
- Bavdekar, R.; Jayant Chopde, E.; Agrawal, A.; Bhatia, A.; Tiwari, K. Post Quantum Cryptography: A Review of Techniques, Challenges and Standardizations. In Proceedings of the 2023 International Conference on Information Networking (ICOIN), 2023; IEEE; pp. 146–151. [Google Scholar]
- Lohmiller, N.; Kaniewski, S.; Menth, M.; Heer, T. A Survey of Post-Quantum Cryptography Migration in Vehicles. IEEE Access 2025, 13, 10160–10176. [Google Scholar] [CrossRef]
- Boutin, C. NIST Announces First Four Quantum-Resistant Cryptographic Algorithms. NIST, 2022. [Google Scholar]
- Alagic, G.; Apon, D.; Cooper, D.; Dang, Q.; Dang, T.; Kelsey, J.; Lichtinger, J.; Liu, Y.K.; Miller, C.; Moody, D.; et al. Status report on the third round of the NIST Post-Quantum Cryptography Standardization process. Technical Report NIST IR 8413, National Institute of Standards and Technology (U.S.), Gaithersburg, MD, 2022.
- Announcing Issuance of Federal Information Processing Standards (FIPS) FIPS 203, Module-Lattice-Based Key-Encapsulation Mechanism Standard, FIPS 204, Module-Lattice-Based Digital Signature Standard, and FIPS 205, Stateless Hash-Based Digital Signature Standard . In National Institute of Standards and Technology; 2024.
- Beck, B.; Benjamin, D.; O’Brien, D.; Adrian, D. Advancing Our Amazing Bet on Asymmetric Cryptography. 2024. [Google Scholar]
- iMessage with PQ3: The new state of the art in quantum-secure messaging at scale . Apple Security Research 2024.
- Ajtai, M.; Dwork, C. A Public-Key Cryptosystem with Worst-Case/Average-Case Equivalence. 1996. [Google Scholar]
- Overbeck, R.; Sendrier, N. Code-based cryptography. In Post-Quantum Cryptography; Bernstein, D.J., Buchmann, J., Dahmen, E., Eds.; Springer: Berlin, Heidelberg, 2009; pp. 95–145. [Google Scholar]
- Moody, D. The 2nd Round of the NIST PQC Standardization Process, 2019. [Google Scholar]
- Green, M. Hash-based Signatures: An illustrated Primer; 2018. [Google Scholar]
- Relyea, R. Post-quantum cryptography: Hash-based signatures, 2022. In Red Hat.
- National Cyber Security Centre (NCSC). Cyber chiefs unveil new roadmap for post-quantum cryptography migration. Technical report, National Cyber Security Centre (NCSC), UK, 2025. Accessed: 2025-08-14.
- SIKE – Supersingular Isogeny Key Encapsulation. SIKE – Supersingular Isogeny Key Encapsulation. SIKE homepage, n.d. Accessed: 2025-08-14 .
- Costello, C.; Longa, P.; Naehrig, M.; Renes, J.; Virdia, F. Improved Classical Cryptanalysis of SIKE in Practice. In Public-Key Cryptography – PKC 2020; Springer International Publishing, 2020; pp. 505–534. [Google Scholar]
- Alagic, G.; Bros, M.; Ciadoux, P.; Cooper, D.; Dang, Q.; Dang, T.; Kelsey, J.; Lichtinger, J.; Liu, Y.K.; Miller, C.; et al. Status report on the fourth round of the NIST post-quantum cryptography standardization process. 2025. [Google Scholar] [CrossRef]
- Castryck, W.; Decru, T. An efficient key recovery attack on SIDH, 2022. Published by the IACR in EUROCRYPT; 2023. [Google Scholar]
- Bennett, C.H.; Brassard, G. Quantum cryptography: Public key distribution and coin tossing. Theoretical Computer Science 1984, 560, 7–11. [Google Scholar] [CrossRef]
- Wolf, R. Quantum Key Distribution: An Introduction with Exercises; Springer International Publishing, 2021. [Google Scholar]
- Wootters, W.K.; Zurek, W.H. A single quantum cannot be cloned. Nature 1982, 299, 802–803. [Google Scholar] [CrossRef]
- Bennett, C.H.; Brassard, G.; Robert, J.M. Privacy Amplification by Public Discussion. SIAM Journal on Computing 1988, 17, 210–229. [Google Scholar] [CrossRef]
- Ekert, A.K. Quantum cryptography based on Bell’s theorem. Physical Review Letters 1991, 67, 661–663. [Google Scholar] [CrossRef]
- Nurhadi, A.I.; Syambas, N.R. Quantum Key Distribution (QKD) Protocols: A Survey. In Proceedings of the 2018 4th International Conference on Wireless and Telematics (ICWT), 2018; IEEE; pp. 1–5. [Google Scholar]
- Cao, Y.; Zhao, Y.; Wang, Q.; Zhang, J.; Ng, S.X.; Hanzo, L. The Evolution of Quantum Key Distribution Networks: On the Road to the Qinternet. IEEE Communications Surveys; Tutorials 2022, 24, 839–894. [Google Scholar] [CrossRef]
- Dervisevic, E.; Tankovic, A.; Fazel, E.; Kompella, R.; Fazio, P.; Voznak, M.; Mehic, M. Quantum Key Distribution Networks - Key Management: A Survey. ACM Computing Surveys 2025, 57, 1–36. [Google Scholar] [CrossRef]
- Padavic-Callaghan, K. China’s city-wide quantum network. New Scientist 2023, 259, 13. [Google Scholar] [CrossRef]
- Wiesner, S. Conjugate coding. ACM SIGACT News 1983, 15, 78–88. [Google Scholar] [CrossRef]
- Jiang, Y.F.; Kent, A.; Pitalúa-García, D.; Yao, X.; Chen, X.; Huang, J.; Cowperthwaite, G.; Zheng, Q.; Li, H.; You, L.; et al. Experimental practical quantum tokens with transaction time advantage. arXiv 2024. [Google Scholar] [CrossRef]
- Ehara, Y.; Tada, M. How to generate transparent random numbers using blockchain. In Proceedings of the 2018 International Symposium on Information Theory and Its Applications (ISITA), 2018; IEEE; pp. 169–173. [Google Scholar]
- Bartoletti, M.; Pompianu, L. An Empirical Analysis of Smart Contracts: Platforms, Applications, and Design Patterns. In Financial Cryptography and Data Security; Springer International Publishing, 2017; pp. 494–509. [Google Scholar]
- Chatterjee, K.; Goharshady, A.K.; Pourdamghani, A. Probabilistic Smart Contracts: Secure Randomness on the Blockchain. In Proceedings of the 2019 IEEE International Conference on Blockchain and Cryptocurrency (ICBC), 2019; IEEE; pp. 403–412. [Google Scholar]
- L’Ecuyer, P. Random Number Generation. Lecture notes / Technical report Chapter or Report, Département d’Informatique et de Recherche Opérationnelle, Université de Montréal, n.d. Accessed: 2025-08-14.
- Komarov, A. Independent Functions or How to Create the Random Number Generator, 2019. In Serokell Labs.
- L’Ecuyer, P. Random Number Generation. In Handbook of Computational Statistics; Springer Berlin Heidelberg, 2011; pp. 35–71. [Google Scholar]
- Blum, M.; Micali, S. How to generate cryptographically strong sequences of pseudo random bits. In Association for Computing Machinery; 2019. [Google Scholar]
- L’Ecuyer, P.; Simard, R. TestU01: A C library for empirical testing of random number generators. ACM Transactions on Mathematical Software 2007, 33, 1–40. [Google Scholar] [CrossRef]
- Pironio, S.; Acín, A.; Massar, S.; de la Giroday, A.B.; Matsukevich, D.N.; Maunz, P.; Olmschenk, S.; Hayes, D.; Luo, L.; Manning, T.A.; et al. Random numbers certified by Bell’s theorem. Nature 2010, 464, 1021–1024. [Google Scholar] [CrossRef] [PubMed]
- Aaronson, S.; Hung, S.H. Certified Randomness from Quantum Supremacy. Proceedings of the Proceedings of the 55th Annual ACM Symposium on Theory of Computing. ACM 2023, STOC ’23, 933–944. [Google Scholar]
- Acín, A.; Masanes, L. Certified randomness in quantum physics. Nature 2016, 540, 213–219. [Google Scholar] [CrossRef]
- Liu, M.; Shaydulin, R.; Niroula, P.; DeCross, M.; Hung, S.H.; Kon, W.Y.; Cervero-Martín, E.; Chakraborty, K.; Amer, O.; Aaronson, S.; et al. Certified randomness using a trapped-ion quantum processor. Nature 2025, 640, 343–348. [Google Scholar] [CrossRef] [PubMed]
- Gheorghiu, A.; Kapourniotis, T.; Kashefi, E. Verification of Quantum Computation: An Overview of Existing Approaches. Theory of Computing Systems 2018, 63, 715–808. [Google Scholar] [CrossRef]
- Carrasco, J.; Elben, A.; Kokail, C.; Kraus, B.; Zoller, P. Theoretical and Experimental Perspectives of Quantum Verification. PRX Quantum 2021, 2, 010102. [Google Scholar] [CrossRef]
- Kapourniotis, T.; Kashefi, E.; Leichtle, D.; Music, L.; Ollivier, H. Unifying quantum verification and error-detection: theory and tools for optimisations. Quantum Science and Technology 2024, 9, 035036. [Google Scholar] [CrossRef]
- Helm, T.; Low, A.; Townson, J. UK FinTech State of the Nation. Department for International Trade, Technical report. 2019. [Google Scholar]
- Ramamurthy, S.; Sironi, P. 2025 Global Outlook for Banking and Financial Markets; Technical report; IBM, 2025. [Google Scholar]
- Youssef, W.A.B.; Mansour, N. Finance in the Digital Age: The Challenges and Opportunities. In Proceedings of the Technology: Toward Business Sustainability; Alareeni, B., Hamdan, A., Eds.; Cham, 2024; pp. 45–59. [Google Scholar]
- International, K. Voices on 2030: Financial Services reinvented. KPMG Technical report. 2022. [Google Scholar]
- Bueno, L.A.; Sigahi, T.F.; Rampasso, I.S.; Leal Filho, W.; Anholon, R. Impacts of digitization on operational efficiency in the banking sector: Thematic analysis and research agenda proposal. International Journal of Information Management Data Insights 2024, 4, 100230. [Google Scholar] [CrossRef]
- Bodie, Z.; Kane, A.; Marcus, A.J. Investments, 13th ed.; McGraw-Hill Education, 2023. [Google Scholar]
- Fama, E.F. Efficient Capital Markets: A Review of Theory and Empirical Work. The Journal of Finance 1970, 25, 383–417. [Google Scholar] [CrossRef]
- Hull, J. Options, futures, and other derivatives, eleventh edition, global edition ed.; Pearson4060 1 Online- Ressource (880 Seiten): Harlow, England, 2022. Description based on publisher supplied metadata and other sources.
- Orús, R.; Mugel, S.; Lizaso, E. Quantum computing for finance: Overview and prospects. Reviews in Physics 2019, 4, 100028. [Google Scholar] [CrossRef]
- Föllmer, H.; Schied, A. Stochastic finance, fourth revised and extended edition ed.De Gruyter graduate, De Gruyter: Berlin, 2016; pp. Literaturverzeichnis: Seite 576–586. [Google Scholar]
- Gu, S.; Kelly, B.; Xiu, D. Empirical Asset Pricing via Machine Learning. The Review of Financial Studies 2020, 33, 2223–2273. [Google Scholar] [CrossRef]
- Vaheb, H. Asset Price Forecasting using Recurrent Neural Networks; 2020. [Google Scholar]
- Bausch, J. Recurrent Quantum Neural Networks. In Proceedings of the Advances in Neural Information Processing Systems; Larochelle, H., Ranzato, M., Hadsell, R., Balcan, M., Lin, H., Eds.; Curran Associates, Inc., 2020; Vol. 33, pp. 1368–1379. [Google Scholar]
- Assouel, A.; Jacquier, A.; Kondratyev, A. A Quantum Generative Adversarial Network for distributions. 2021. [Google Scholar] [CrossRef]
- Bao, J.; Rebentrost, P. Fundamental theorem for quantum asset pricing. arXiv 2022. [Google Scholar]
- Orrell, D. Quantum economics and finance, third edition ed.; Panda Ohana Publishing: New York City, NY, 2022. [Google Scholar]
- Accardi, L.; Boukas, A. The Quantum Black-Scholes Equation. GJPAM 2006) 2007, vol. 2(no. 2), 155–170. [Google Scholar]
- Insights, B.R. Derivatives Market Size, Share, Growth, Trends, Global Industry Analysis. Last accessed. 2025.
- Wang, G.; Kan, A. Option pricing under stochastic volatility on a quantum computer. Quantum 2024, 8, 1504. [Google Scholar] [CrossRef]
- Chen, J.; Li, Y.; Neufeld, A. Quantum Monte Carlo algorithm for solving Black-Scholes PDEs for high-dimensional option pricing in finance and its complexity analysis. 2025. [Google Scholar]
- Fontanela, F.; Jacquier, A.; Oumgari, M. Short Communication: A Quantum Algorithm for Linear PDEs Arising in Finance. SIAM Journal on Financial Mathematics 2021, 12, SC98–SC114. [Google Scholar] [CrossRef]
- FIA. ETD Volume - January 2025, 2025. Last accessed: 20-02-2025.
- Investor Bulletin: An Introduction to Options, 2015. Last accessed: 20-02-2025 .
- Chen, J. What Are Options? Types, Spreads, Example, and Risk, 2024. Last accessed: 20-02-2025.
- Mikosch, T. Elementary Stochastic Calculus, with Finance in View; WORLD SCIENTIFIC, 1998. [Google Scholar]
- Rebentrost, P.; Gupt, B.; Bromley, T.R. Quantum computational finance: Monte Carlo pricing of financial derivatives. Physical Review A 2018, 98, 022321. [Google Scholar] [CrossRef]
- Stamatopoulos, N.; Egger, D.J.; Sun, Y.; Zoufal, C.; Iten, R.; Shen, N.; Woerner, S. Option Pricing using Quantum Computers. Quantum 2020, 4, 291. [Google Scholar] [CrossRef]
- Ramos-Calderer, S.; Pérez-Salinas, A.; García-Martín, D.; Bravo-Prieto, C.; Cortada, J.; Planagumà, J.; Latorre, J.I. Quantum unary approach to option pricing. Physical Review A 2021, 103, 032414. [Google Scholar] [CrossRef]
- Kaneko, K.; Miyamoto, K.; Takeda, N.; Yoshino, K. Quantum speedup of Monte Carlo integration with respect to the number of dimensions and its application to finance. Quantum Information Processing 2021, 20. [Google Scholar] [CrossRef]
- Beck, C.; Hutzenthaler, M.; Jentzen, A.; Kuckuck, B. An overview on deep learning-based approximation methods for partial differential equations. Discrete Contin. Dyn. Syst. Ser. B 2023, 28, 3697–3746. [Google Scholar] [CrossRef]
- Brunton, S.L.; Kutz, J.N. Promising directions of machine learning for partial differential equations. Nature Computational Science 2024, 4, 483–494. [Google Scholar] [CrossRef]
- Joo, J.; Moon, H. Quantum variational PDE solver with machine learning. arXiv 2021. [Google Scholar] [CrossRef]
- Tavakoli, J.M. Collateralized Debt Obligations and Structured Finance; John Wiley & Sons, Ltd., 2004. [Google Scholar]
- Tang, H.; Pal, A.; Wang, T.Y.; Qiao, L.F.; Gao, J.; Jin, X.M. Quantum computation for pricing the collateralized debt obligations. Quantum Engineering 2021, 3, e84. [Google Scholar] [CrossRef]
- Li, D.X. On Default Correlation. The Journal of Fixed Income 2000, 9, 43–54. [Google Scholar] [CrossRef]
- Barndorff-Nielsen, O.E. Normal Inverse Gaussian Distributions and Stochastic Volatility Modelling. Scandinavian Journal of Statistics 1997, 24, 1–13. [Google Scholar] [CrossRef]
- Chen, J. What Is a Swap?, 2025. Accessed: 2025-08-29.
- Baker, L.; Haynes, R.; Roberts, J.; Sharma, R.; Tuckman, B. Risk Transfer with Interest Rate Swaps. Financial Markets, Institutions; Instruments 2020, 30, 3–28. [Google Scholar] [CrossRef]
- CFI Team. Netting, 2025. Accessed: 2025-08-29.
- Schuldenzucker, S.; Seuken, S.; Battiston, S. The Computational Complexity of Financial Networks with Credit Default Swaps. arXiv 2017. [Google Scholar]
- Rosenberg, G.; Adolphs, C.; Milne, A.; Lee, A. Swap netting using a quantum annealer. 2016. [Google Scholar]
- Boyd, S.; Johansson, K.; Kahn, R.; Schiele, P.; Schmelzer, T. Markowitz Portfolio Construction at Seventy, 2024. [Google Scholar] [CrossRef]
- DeMiguel, V.; Garlappi, L.; Nogales, F.J.; Uppal, R. A Generalized Approach to Portfolio Optimization: Improving Performance by Constraining Portfolio Norms. Management Science 2009, 55, 798–812. [Google Scholar] [CrossRef]
- Rosenberg, G.; Rounds, M. Long-Short Minimum Risk Parity Optimization Using a Quantum or Digital Annealer, 2018.
- Benati, S.; Rizzi, R. A mixed integer linear programming formulation of the optimal mean/Value-at-Risk portfolio problem. European Journal of Operational Research 2007, 176, 423–434. [Google Scholar] [CrossRef]
- Mansini, R.; Ogryczak, W.; Speranza, M.G. Linear and Mixed Integer Programming for Portfolio Optimization; Springer, 2015. [Google Scholar]
- Poon, H.K. Practical Portfolio Optimization with Metaheuristics:Pre-assignment Constraint and Margin Trading. 2025. [Google Scholar]
- Deng, W.; Polak, P.; Safikhani, A.; Shah, R. A Unified Framework for Fast Large-Scale Portfolio Optimization. 2023. [Google Scholar] [CrossRef]
- Skolpadungket, P.; Dahal, K.; Harnpornchai, N. Portfolio optimization using multi-obj ective genetic algorithms. In Proceedings of the 2007 IEEE Congress on Evolutionary Computation, 2007; pp. 516–523. [Google Scholar]
- Owhadi-Kareshk, M.; Boulanger, P. Portfolio Optimization on Classical and Quantum Computers Using PortFawn, 2021.
- Palmer, S.; Sahin, S.; Hernandez, R.; Mugel, S.; Orus, R. Quantum Portfolio Optimization with Investment Bands and Target Volatility. 2021. [Google Scholar]
- Hodson, M.; Ruck, B.; Ong, H.; Garvin, D.; Dulman, S. Portfolio rebalancing experiments using the Quantum Alternating Operator Ansatz; arXiv, 2019. [Google Scholar]
- Slate, N.; Matwiejew, E.; Marsh, S.; Wang, J.B. Quantum walk-based portfolio optimisation. Quantum 2021, 5, 513. [Google Scholar] [CrossRef]
- Rosenberg, G.; Haghnegahdar, P.; Goddard, P.; Carr, P.; Wu, K.; de Prado, M.L. Solving the Optimal Trading Trajectory Problem Using a Quantum Annealer. IEEE Journal of Selected Topics in Signal Processing 2016, 10, 1053–1060. [Google Scholar] [CrossRef]
- Mugel, S.; Kuchkovsky, C.; Sánchez, E.; Fernández-Lorenzo, S.; Luis-Hita, J.; Lizaso, E.; Orús, R. Dynamic portfolio optimization with real datasets using quantum processors and quantum-inspired tensor networks. Phys. Rev. Research 2022, 4, 013006. [Google Scholar] [CrossRef]
- Manouchehri, K.; Wang, J.B. Quantum Walks in an array of Quantum Dots, 2006.
- Hadfield, S.; Wang, Z.; O’Gorman, B.; Rieffel, E.G.; Venturelli, D.; Biswas, R. From the Quantum Approximate Optimization Algorithm to a Quantum Alternating Operator Ansatz. Algorithms 2019, 12. [Google Scholar] [CrossRef]
- Cornuejols, G.; Fisher, M.L.; Nemhauser, G.L. Exceptional Paper—Location of Bank Accounts to Optimize Float: An Analytic Study of Exact and Approximate Algorithms. Management Science 1977, 23, 789–810. [Google Scholar] [CrossRef]
- Catalano, T.J. The Most Effective Hedging Strategies to Reduce Market Risk, 2024. Last accessed: 16-04-2025.
- MARKOWITZ, H.M. Foundations of Portfolio Theory. The Journal of Finance 1991, 46, 469–477. [Google Scholar] [CrossRef]
- Kalra, A.; Qureshi, F.; Tisi, M. Portfolio Asset Identification Using Graph Algorithms on a Quantum Annealer. SSRN Electronic Journal 2018. [Google Scholar] [CrossRef]
- Loader, D. The structure of clearing and settlement. In Clearing, Settlement and Custody; Loader, D., Ed.; Butterworth-Heinemann: Oxford, 2002; pp. 1–18. [Google Scholar]
- McGill, R. Patel, N., Clearing & Settlement. In Global Custody and Clearing Services; Palgrave Macmillan UK, 2008; pp. 43–58. [Google Scholar]
- Bak161ys, D.; Sakalauskas, L. Modelling, Simulation and Optimisation of Interbank Settlements. Information Technology and Control 2007, 36. Accessed: 2025-08-29.
- Braine, L.; Egger, D.J.; Glick, J.; Woerner, S. Quantum Algorithms for Mixed Binary Optimization Applied to Transaction Settlement. IEEE Transactions on Quantum Engineering 2021, 2, 1–8. [Google Scholar] [CrossRef]
- Huber, E.X.; Tan, B.Y.L.; Griffin, P.R.; Angelakis, D.G. Exponential qubit reduction in optimization for financial transaction settlement. EPJ Quantum Technology 2024, 11. [Google Scholar] [CrossRef]
- Ross, S. Return, Risk and Arbitrage; Rodney L. White Center for Financial Research, The Wharton School, 1977; Vol. Vol. I. [Google Scholar]
- Dybvig, P.H.; Ross, S.A. Arbitrage. In The New Palgrave Dictionary of Economics; Palgrave Macmillan UK, 2008; pp. 1–12. [Google Scholar]
- Aquilina, M.; Budish, E.; O’Neill, P. Quantifying the High-Frequency Trading ’Arms Race’: A Simple New Methodology and Estimates. Financial Conduct Authority, Technical report. 2020. [Google Scholar]
- The Routledge handbook of critical finance studies. In Routledge international handbooks; Borch, C., Wosnitzer, R., Eds.; Routledge, Taylor & Francis Group: New York, 2021. [Google Scholar]
- Soon, W.; Ye, H.Q. Currency arbitrage detection using a binary integer programming model. In Proceedings of the 2007 IEEE International Conference on Industrial Engineering and Engineering Management, 2007; pp. 867–870. [Google Scholar]
- Bellman, R. On a routing problem. Quarterly of Applied Mathematics 1958, 16, 87–90. [Google Scholar] [CrossRef]
- Floyd, R.W. Algorithm 97: Shortest path. Commun. ACM 1962, 5, 345. [Google Scholar] [CrossRef]
- Karp, R.M. Reducibility among Combinatorial Problems. In Complexity of Computer Computations; Springer US, 1972; pp. 85–103. [Google Scholar]
- Deshpande, S.; Das, E.R.; Mueller, F. Currency Arbitrage Optimization using Quantum Annealing. QAOA and Constraint Mapping 2025. [Google Scholar]
- Wu, W.; Wang, Y.; Yan, G.; Zhao, Y.; Zhang, B.; Yan, J. On Reducing the Execution Latency of Superconducting Quantum Processors via Quantum Job Scheduling. Proceedings of the Proceedings of the 43rd IEEE/ACM International Conference on Computer-Aided Design. ACM 2024, ICCAD ’24, 1–9. [Google Scholar]
- Capponi, A.; (eds), C.A.L., NLP in Finance. In Machine Learning and Data Sciences for Financial Markets: A Guide to Contemporary Practices; Cambridge University Press, 2023; p. 563–592.
- Boleda, G. Distributional semantics and linguistic theory. Annual Review of Linguistics 2020, 6, 213–234. [Google Scholar] [CrossRef]
- Stein, J.; Christ, I.; Kraus, N.; Mansky, M.B.; Müller, R.; Linnhoff-Popien, C. Applying QNLP to Sentiment Analysis in Finance. Proceedings of the 2023 IEEE International Conference on Quantum Computing and Engineering (QCE) 2023, Vol. 02, 20–25. [Google Scholar]
- Steck, H.; Ekanadham, C.; Kallus, N. Is Cosine-Similarity of Embeddings Really About Similarity? Proceedings of the Companion Proceedings of the ACM Web Conference 2024. ACM 2024, WWW ’24, 887–890. [Google Scholar]
- Mikolov, T.; Chen, K.; Corrado, G.; Dean, J. Efficient Estimation of Word Representations in Vector Space, 2013.
- Mikolov, T.; Sutskever, I.; Chen, K.; Corrado, G.S.; Dean, J. Distributed Representations of Words and Phrases and their Compositionality. In Proceedings of the Advances in Neural Information Processing Systems; Burges, C., Bottou, L., Welling, M., Ghahramani, Z., Weinberger, K., Eds.; Curran Associates, Inc., 2013; Vol. 26. [Google Scholar]
- Mikolov, T.; Yih, W.t.; Zweig, G. Linguistic regularities in continuous space word representations. In Proceedings of the Proceedings of the 2013 conference of the north american chapter of the association for computational linguistics: Human language technologies, 2013; pp. 746–751. [Google Scholar]
- Widdows, D.; Aboumrad, W.; Kim, D.; Ray, S.; Mei, J. Quantum Natural Language Processing. KI - Künstliche Intelligenz 2024, 38, 293–310. [Google Scholar] [CrossRef]
- Devlin, J.; Chang, M.W.; Lee, K.; Toutanova, K. BERT: Pre-training of Deep Bidirectional Transformers for Language Understanding. 2019. [Google Scholar]
- Radford, A.; Narasimhan, K. Improving Language Understanding by Generative Pre-Training; 2018. [Google Scholar]
- Otter, D.W.; Medina, J.R.; Kalita, J.K. A Survey of the Usages of Deep Learning for Natural Language Processing. IEEE Transactions on Neural Networks and Learning Systems 2021, 32, 604–624. [Google Scholar] [CrossRef]
- Devlin, J.; Chang, M.W.; Lee, K.; Toutanova, K. BERT: Pre-training of Deep Bidirectional Transformers for Language Understanding. In Proceedings of the Proceedings of the 2019 Conference of the North American Chapter of the Association for Computational Linguistics: Human Language Technologies, Minneapolis, Minnesota, 2019; Volume 1, pp. 4171–4186. [Google Scholar]
- Naseem, U.; Razzak, I.; Khan, S.K.; Prasad, M. A Comprehensive Survey on Word Representation Models: From Classical to State-of-the-Art Word Representation Language Models. ACM Trans. Asian Low-Resour. Lang. Inf. Process., 2021; p. 20. [Google Scholar]
- Floridi, L.; Chiriatti, M. GPT-3: Its Nature, Scope, Limits, and Consequences. Minds and Machines 2020, 110. [Google Scholar]
- Du, K.; Zhao, Y.; Mao, R.; Xing, F.; Cambria, E. Natural language processing in finance: A survey. Information Fusion 2025, 115, 102755. [Google Scholar] [CrossRef]
- OpenAI. Learning to reason with LLMs, 2024. [Accessed: 03.01.2025].
- Strubell, E.; Ganesh, A.; McCallum, A. Energy and Policy Considerations for Deep Learning in NLP, 2019.
- Bender, E.M.; Gebru, T.; McMillan-Major, A.; Shmitchell, S. On the Dangers of Stochastic Parrots: Can Language Models Be Too Big? In Proceedings of the Proceedings of the 2021 ACM Conference on Fairness, Accountability, and Transparency, New York, NY, USA, 2021; FAccT ’21, pp. 610–623. [Google Scholar]
- Sadrzadeh, M. High Level Quantum Structures in Linguistics and Multi-Agent Systems. In Proceedings of the AAAI Spring Symposia on Quantum Interactions; Bruza, P., Lawless, W., van Rijsbergen, C.J., Eds.; 2006. [Google Scholar]
- Coecke, B.; Sadrzadeh, M.; Clark, S. Mathematical Foundations for a Compositional Distributional Model of Meaning, 2010.
- Coecke, B.; de Felice, G.; Meichanetzidis, K.; Toumi, A. Foundations for Near-Term Quantum Natural Language Processing. 2020. [Google Scholar] [CrossRef]
- Abramsky, S.; Coecke, B. Categorical quantum mechanics. 2008. [Google Scholar] [CrossRef]
- Coecke, B.; Duncan, R. Interacting quantum observables: categorical algebra and diagrammatics. New Journal of Physics 2011, 13, 043016. [Google Scholar] [CrossRef]
- Takaki, Y.; Mitarai, K.; Negoro, M.; Fujii, K.; Kitagawa, M. Learning temporal data with a variational quantum recurrent neural network. Phys. Rev. A 2021, 103, 052414. [Google Scholar] [CrossRef]
- de Felice, G.; Toumi, A.; Coecke, B. DisCoPy: Monoidal Categories in Python. Electronic Proceedings in Theoretical Computer Science 2021, 333, 183–197. [Google Scholar] [CrossRef]
- Lorenz, R.; Pearson, A.; Meichanetzidis, K.; Kartsaklis, D.; Coecke, B. QNLP in Practice: Running Compositional Models of Meaning on a Quantum Computer; 2021. [Google Scholar]
- Meichanetzidis, K.; Toumi, A.; de Felice, G.; Coecke, B. Grammar-aware sentence classification on quantum computers. Quantum Machine Intelligence 2023, 5. [Google Scholar] [CrossRef]
- Meichanetzidis, K.; Gogioso, S.; de Felice, G.; Chiappori, N.; Toumi, A.; Coecke, B. Quantum Natural Language Processing on Near-Term Quantum Computers. Electronic Proceedings in Theoretical Computer Science 2021, 340, 213–229. [Google Scholar] [CrossRef]
- Majumder, A.; Zimmerman, C.; Zhu, D.; Alexander, A.; Widdows, D. Near-term advances in quantum natural language processing. Ann. Math. Artif. Intell. 2024, 92, 1249–1272. [Google Scholar] [CrossRef]
- Duneau, T.; Bruhn, S.; Matos, G.; Laakkonen, T.; Saiti, K.; Pearson, A.; Meichanetzidis, K.; Coecke, B. Scalable and interpretable quantum natural language processing: an implementation on trapped ions. 2024. [Google Scholar] [CrossRef]
- Zeng, W.; Coecke, B. Quantum Algorithms for Compositional Natural Language Processing. Electronic Proceedings in Theoretical Computer Science 2016, 221, 67–75. [Google Scholar] [CrossRef]
- Yang, X.; Zhu, J.; De Meo, P. A quantum-like zero-shot approach for sentiment analysis in finance. Journal of Intelligent Information Systems 2024. [Google Scholar] [CrossRef]
- Zhou, J. Quantum Finance: Exploring the Implications of Quantum Computing on Financial Models. Computational Economics 2025. [Google Scholar] [CrossRef]
- Maurer, T.; Nelson, A. The global cyber threat to financial systems. 2021. [Google Scholar]
- Company, M. The cyber clock is ticking: Derisking emerging technologies in financial services | McKinsey, 2024.
- Hull, J. Wiley finance, Wiley, sixth edition ed.; Hoboken, New Jersey, 2023. [Google Scholar]
- National Cyber Security Centre. Cyber security risk management framework, 2023.
- Wu, D.D.; Olson, D.L. Computational simulation and risk analysis: An introduction of state of the art research. Mathematical and Computer Modelling 2013, 58, 1581–1587. [Google Scholar] [CrossRef]
- Evrin, V. Risk Assessment and Analysis Methods: Qualitative and Quantitative; 2021. [Google Scholar]
- Rumasukun, M.R.; Noch, M.Y. Exploring Financial Risk Management: A Qualitative Study on Risk Identification, Evaluation, and Mitigation in Banking, Insurance, and Corporate Finance. Jurnal Manajemen Bisnis 2024, 11, 1068–1083. [Google Scholar] [CrossRef]
- Woerner, S.; Egger, D.J. Quantum risk analysis. npj Quantum Information 2019, 5. [Google Scholar] [CrossRef]
- Laudagé, C.; Turkalj, I. Quantum Risk Analysis: Beyond (Conditional) Value-at-Risk. 2025. [Google Scholar] [CrossRef]
- Stamatopoulos, N.; Clader, B.D.; Woerner, S.; Zeng, W.J. Quantum Risk Analysis of Financial Derivatives. 2024. [Google Scholar] [CrossRef]
- Miyamoto, K. Quantum algorithm for calculating risk contributions in a credit portfolio. EPJ Quantum Technology 2022, 9, 20. [Google Scholar] [CrossRef]
- Wilkens, S.; Moorhouse, J. Quantum computing for financial risk measurement. Quantum Information Processing 2023, 22, 51. [Google Scholar] [CrossRef]
- Bank for International Settlements. MAR10 - Market Risk Terminologies, 2020. Accessed: 2025-04-26.
- Basel Committee on Banking Supervision. Revisions to the Basel II Market risk framework, 2009. Accessed: 2025-04-26.
- Jorion, P. Value at risk, 3. ed., [nachdr.] ed.; McGraw-Hill: New York, NY [u.a.], 2009. Literaturverz. S. 573 - 584.
- Hong, L.J.; Hu, Z.; Liu, G. Monte Carlo Methods for Value-at-Risk and Conditional Value-at-Risk: A Review. ACM Trans. Model. Comput. Simul. 2014, 24. [Google Scholar] [CrossRef]
- Egger, D.J.; García Gutiérrez, R.; Mestre, J.C.; Woerner, S. Credit Risk Analysis Using Quantum Computers. IEEE Transactions on Computers 2021, 70, 2136–2145. [Google Scholar] [CrossRef]
- Saunders, A.; Allen, L. Credit risk measurement . In Number v.154 in Wiley Finance, 2nd ed ed.; John Wiley: New York, 2002; pp. 258–275. [Google Scholar]
- Crouhy, M.; Galai, D.; Mark, R. Risk management, [reprint] ed.; McGraw-Hill: New York [u.a.], 2009. [Google Scholar]
- Thomas, L.C.; Edelman, D.; Crook, J.N. Credit scoring and its applications . In Number 2 in Mathematics in industry, second edition ed.; SIAM, Society for Industrial and Applied Mathematics: Philadelphia, 2017. [Google Scholar]
- Teles, G.; Rodrigues, J.J.P.C.; Saleem, K.; Kozlov, S.; Rabêlo, R.A.L. Machine learning and decision support system on credit scoring. Neural Computing and Applications 2019, 32, 9809–9826. [Google Scholar] [CrossRef]
- Dastile, X.; Celik, T.; Potsane, M. Statistical and machine learning models in credit scoring: A systematic literature survey. Applied Soft Computing 2020, 91, 106263. [Google Scholar] [CrossRef]
- Ala’raj, M.; Abbod, M.F.; Majdalawieh, M.; Jum’a, L. A deep learning model for behavioural credit scoring in banks. Neural Computing and Applications 2022, 34, 5839–5866. [Google Scholar] [CrossRef]
- Bluhm, C.; Overbeck, L.; Wagner, C. Introduction to Credit Risk Modeling, second edition ed.; Chapman & Hall/CRC Financial Mathematics Series, CRC Press: Boca Raton, 2010. [Google Scholar]
- Dri, E.; Aita, A.; Giusto, E.; Ricossa, D.; Corbelletto, D.; Montrucchio, B.; Ugoccioni, R. A More General Quantum Credit Risk Analysis Framework. Entropy 2023, 25, 593. [Google Scholar] [CrossRef] [PubMed]
- Sironi, A.; Resti, A. Risk management and shareholders’ value in banking; Wiley finance, Wiley: Chichester, West Sussex [England], 2007, pages 759-770.
- Rockafellar, R.T.; Uryasev, S. Optimization of conditional value-at-risk. The Journal of Risk 2000, 2, 21–41. [Google Scholar] [CrossRef]
- Glasserman, P. Measuring Marginal Risk Contributions in Credit Portfolios. SSRN Electronic Journal 2005. [Google Scholar] [CrossRef]
- Tasche, D. Capital Allocation to Business Units and Sub-Portfolios: the Euler Principle. arXiv 2007. [Google Scholar]
- Rutkowski, M.; Tarca, S. Regulatory Capital Modelling for Credit Risk. International Journal of Theoretical and Applied Finance 2015, 18, 1550034. [Google Scholar] [CrossRef]
- World Bank Group. Credit Scoring Approaches Guidelines. 2019. [Google Scholar]
- Dastile, X.; Çelik, T.; Potsane, M.M. Statistical and machine learning models in credit scoring: A systematic literature survey. Appl. Soft Comput. 2020, 91, 106263. [Google Scholar] [CrossRef]
- Wang, Y.; Hu, Z.; Sanders, B.C.; Kais, S. Qudits and High-Dimensional Quantum Computing. Frontiers in Physics 2020, 8. [Google Scholar] [CrossRef]
- Milne, A.; Rounds, M.; Goddard, P. Optimal feature selection in credit scoring and classification using a quantum annealer, 2017.
- Mancilla, J.; Sequeira, A.; Tagliani, T.; Llaneza, F.; Beiza, C. Empowering Credit Scoring Systems with Quantum-Enhanced Machine Learning. arXiv 2024. [Google Scholar] [CrossRef]
- Schetakis, N.; Aghamalyan, D.; Boguslavsky, M.; Rees, A.; Rakotomalala, M.; Griffin, P.R. Quantum Machine Learning for Credit Scoring. Mathematics 2024, 12, 1391. [Google Scholar] [CrossRef]
- Minati, R.; Hema, D. Quantum Powered Credit Risk Assessment: A Novel Approach using hybrid Quantum-Classical Deep Neural Network for Row-Type Dependent Predictive Analysis. arXiv 2025. [Google Scholar]
- Chen, C.M.; Tso, G.K.F.; He, K. Quantum Optimized Cost Based Feature Selection and Credit Scoring for Mobile Micro-financing. Computational Economics 2023, 63, 919–950. [Google Scholar] [CrossRef]
- Finance, U. Annual Fraud Report, 2024. Accessed: 2024-10-07 .
- Government, U. Economic Crime and Corporate Transparency Act, 2023.
- Yndurain, E.; Woerner, S.; Egger, D. Exploring quantum computing use cases for financial services, 2019. Last accessed: 20-05-2022.
- Berkson, J. Application of the Logistic Function to Bio-Assay. Journal of the American Statistical Association 1944, 39, 357–365. [Google Scholar] [PubMed]
- Balcan, M.F.; Sharma, D. Learning accurate and interpretable tree-based models. 2025. [Google Scholar]
- Louppe, G. Understanding Random Forests: From Theory to Practice; 2015. [Google Scholar]
- Moguerza, J.M.; Muñoz, A. Support Vector Machines with Applications. Statistical Science 2006, 21. [Google Scholar] [CrossRef]
- Chen, Y.; Zhao, C.; Xu, Y.; Nie, C. Year-over-Year Developments in Financial Fraud Detection via Deep Learning: A Systematic Literature Review. 2025. [Google Scholar]
- Zhang, Z.; Zhou, X.; Zhang, X.; Wang, L.; Wang, P. A Model Based on Convolutional Neural Network for Online Transaction Fraud Detection. Security and Communication Networks 2018, 2018, 5680264. [Google Scholar] [CrossRef]
- Khalid, A.R.; Owoh, N.; Uthmani, O.; Ashawa, M.; Osamor, J.; Adejoh, J. Enhancing Credit Card Fraud Detection: An Ensemble Machine Learning Approach. Big Data and Cognitive Computing 2024, 8. [Google Scholar] [CrossRef]
- Grossi, M.; Ibrahim, N.; Radescu, V.; Loredo, R.; Voigt, K.; Altrock, C.V.; Rudnik, A. Mixed Quantum-Classical Method For Fraud Detection with Quantum Feature Selection, 2022.
- Marini, F.; Muthu, K.; Singh, K.; Capozi, M. How Deloitte Italy built a digital payments fraud detection solution using quantum machine learning and Amazon Braket. 2024. [Google Scholar]
- Herr, D.; Obert, B.; Rosenkranz, M. Anomaly detection with variational quantum generative adversarial networks. Quantum Science and Technology 2021, 6, 045004. [Google Scholar] [CrossRef]
- Islam, M.; Turkeli, S.; Ozaydin, F. A Survey of Quantum Generative Adversarial Networks: Architectures, Use Cases, and Real-World Implementations. 2025. [Google Scholar] [CrossRef]
- Ezugwu, A.E.; Ikotun, A.M.; Oyelade, O.O.; Abualigah, L.; Agushaka, J.O.; Eke, C.I.; Akinyelu, A.A. A Comprehensive Survey of Clustering Algorithms: State-of-the-Art Machine Learning Applications, Taxonomy, Challenges, and Future Research Prospects. Eng. Appl. Artif. Intell. 2022, 110. [Google Scholar] [CrossRef]
- Implementing Technology Change . 2021.
- of Standards, N.I. Technology. Post-Quantum Cryptography. Accessed. 2025.
- Dahmen-Lhuissier, S. Quantum-Safe Cryptography (QSC). [CrossRef]
- Gross, G. IETF launches post-quantum encryption working group, 2023. In IETF.
- Swayne, M. Quantum Economics: Could a New Economic Paradigm Be Guided by Quantum Models? Last accessed. 2024.
- Orrell, D.; Houshmand, M. Quantum Propensity in Economics. Frontiers in Artificial Intelligence 2022, 4. [Google Scholar] [CrossRef]
- Trisetyarso, A. Quantum Computational Economics. 7th International Conference on Computer Science and Computational Intelligence Procedia Computer Science, 2023; 216, p. 3. [Google Scholar]
- Holtfort, T.; Horsch, A. Quantum Economics: A Systematic Literature Review. SocioEconomic Challenges, 2024; pp. 62–77. [Google Scholar]
- Varian, H.R. Computational Economics and Finance Modeling And Analysis With Mathematica; Springer, 2011; p. 482. [Google Scholar]
- Samuelson, L. Game Theory in Economics and Beyond. Journal of Economic Perspectives 2016, 30, 107–130. [Google Scholar] [CrossRef]
- Cristelli, M.; Pietronero, L.; Zaccaria, A. Critical Overview of Agent-Based Models for Economics. arXiv 2011. [Google Scholar] [CrossRef]
- Axtell, R.L.; Farmer, J.D. Agent-Based Modeling in Economics and Finance: Past, Present, and Future. Journal of Economic Literature 2025, 63, 197–287. [Google Scholar] [CrossRef]
- Seuring, S. A review of modeling approaches for sustainable supply chain management. Decision Support Systems 2013, 54, 1513–1520. [Google Scholar] [CrossRef]
- Aaronson, S. Quantum copy-protection and quantum money. In Proceedings of the 24th Annual IEEE Conference on Computational Complexity, 2009; pp. 229–242. [Google Scholar]
- Lutomirski, A.; Aaronson, S.; Farhi, E.; Gosset, D.; Hassidim, A.; Kelner, J.; Shor, P. Breaking and making quantum money: toward a new quantum cryptographic protocol. In Innovations in Computer Science - ICS 2010, Tsinghua University, Beijing, China, January 5-7, 2010. Proceedings, 20-31, 978-7-302-21752-7 Tsinghua University Press; 2009. [Google Scholar]
- Aaronson, S.; Christiano, P. Quantum money from hidden subspaces. Proceedings of the Proceedings of the forty-fourth annual ACM symposium on Theory of computing. ACM 2012, STOC’12, 41–60. [Google Scholar]
- Farhi, E.; Gosset, D.; Hassidim, A.; Lutomirski, A.; Shor, P. Quantum money from knots. Proceedings of the Proceedings of the 3rd Innovations in Theoretical Computer Science Conference. ACM 2012, ITCS ’12, 276–289. [Google Scholar]
- Zhandry, M. Quantum Lightning Never Strikes the Same State Twice. Or: Quantum Money from Cryptographic Assumptions. Journal of Cryptology 2021, 34. [Google Scholar] [CrossRef]
- Zhandry, M. Quantum Lightning Never Strikes the Same State Twice. In Advances in Cryptology – EUROCRYPT 2019; Springer International Publishing, 2019; pp. 408–438. [Google Scholar]
- Gavinsky, D. Quantum Money with Classical Verification. In Proceedings of the 2012 IEEE 27th Conference on Computational Complexity, 2012; IEEE; pp. 42–52. [Google Scholar]
- Mosca, M.; Stebila, D. Quantum Coins. Error-Correcting Codes, Finite Geometries and Cryptography. In Contemporary Mathematics; American Mathematical Society, 2010 2009; volume 523, pp. 35–47. [Google Scholar]
- Tokunaga, Y.; Okamoto, T.; Imoto, N. Anonymous quantum cash. In Proceedings of the ERATO Conference on Quantum Information Science, 2003. [Google Scholar]
- Ji, Z.; Liu, Y.K.; Song, F. Pseudorandom Quantum States. In Advances in Cryptology – CRYPTO 2018; Springer International Publishing, 2018; pp. 126–152. [Google Scholar]
- Behera, A.; Sattath, O. Almost Public Quantum Coins. arXiv 2020. [Google Scholar]
- Radian, R.; Sattath, O. Semi-Quantum Money. Cryptology ePrint Archive 2020, Paper 2020/414. [Google Scholar]
- Amos, R.; Georgiou, M.; Kiayias, A.; Zhandry, M. One-shot signatures and applications to hybrid quantum/classical authentication. Proceedings of the Proceedings of the 52nd Annual ACM SIGACT Symposium on Theory of Computing. ACM 2020, STOC ’20, 255–268. [Google Scholar]
- Tapscott, D.; Tapscott, A. The Blockchain Revolution; Penguin USA: Inc. in New York, 2016. [Google Scholar]
- Coladangelo, A.; Sattath, O. A Quantum Money Solution to the Blockchain Scalability Problem. Quantum 2020, 4, 297. [Google Scholar] [CrossRef]
- Edwards, M.; Mashatan, A.; Ghose, S. A review of quantum and hybrid quantum/classical blockchain protocols. Quantum Information Processing 2020, 19. [Google Scholar] [CrossRef]
- Bilyk, A.; Doliskani, J.; Gong, Z. Cryptanalysis of three quantum money schemes. Quantum Information Processing 2023, 22. [Google Scholar] [CrossRef]
- Bozzio, M.; Orieux, A.; Trigo Vidarte, L.; Zaquine, I.; Kerenidis, I.; Diamanti, E. Experimental investigation of practical unforgeable quantum money. npj Quantum Information 2018, 4. [Google Scholar] [CrossRef]
- Bozzio, M.; Diamanti, E.; Grosshans, F. Semi-device-independent quantum money with coherent states. Physical Review A 2019, 99, 022336. [Google Scholar] [CrossRef]
- Kent, A.; Lowndes, D.; Pitalúa-García, D.; Rarity, J. Practical quantum tokens without quantum memories and experimental tests. npj Quantum Information 2022, 8. [Google Scholar] [CrossRef]
- Liberto, D. Economic Forecasting: Definition, Use of Indicators, and Example. Accessed. 2024.
- Hamilton, J.D. Time series analysis; Princeton University Press: Princeton, N.J, 1994. [Google Scholar]
- Kirchgässner, G.; Wolters, J.; Hassler, U. Introduction to Modern Time Series Analysis, second edition ed.; SpringerLink, Springer: Berlin, Heidelberg, 2013. [Google Scholar]
- Gohel, P.; Joshi, M. Quantum time series forecasting. In Proceedings of the Sixteenth International Conference on Machine Vision (ICMV 2023); Osten, W., Ed.; SPIE, 2024; p. 39. [Google Scholar]
- Granger, C.W.J.; Newbold, P.; Shell, K. Forecasting Economic Time Series, 2. aufl. ed.; Economic theory, econometrics, and mathematical economics, Elsevier Reference Monographs: [s.l.], 2014.
- Ryan Tibshirani. ARIMA Models Lecture Notes, 2023. Accessed: 2025-08-29.
- Kontopoulou, V.I.; Panagopoulos, A.D.; Kakkos, I.; Matsopoulos, G.K. A Review of ARIMA vs. Machine Learning Approaches for Time Series Forecasting in Data Driven Networks. Future Internet 2023, 15, 255. [Google Scholar] [CrossRef]
- Francq, C.; Zakoïan, J.M. GARCH models, Aus dem Französischen übersetzt., second edition ed.; ProQuest Ebook Central, Wiley: Hoboken, NJ, 2019. [Google Scholar]
- Khodarahmi, M.; Maihami, V. A Review on Kalman Filter Models. Archives of Computational Methods in Engineering 2022, 30, 727–747. [Google Scholar] [CrossRef]
- Daskin, A. A walk through of time series analysis on quantum computers. arXiv 2022. [Google Scholar] [CrossRef]
- Emmanoulopoulos, D.; Dimoska, S. Quantum Machine Learning in Finance: Time Series Forecasting. arXiv 2022. [Google Scholar] [CrossRef]
- Hirth, A.; Droguett, E.L. State of Quantum RNNs for Time-Series Forecasting. In Proceedings of the 2025 Annual Reliability and Maintainability Symposium (RAMS), 2025; IEEE; pp. 1–6. [Google Scholar]
- Jones, C.; Kraus, N.; Bhardwaj, P.; Adler, M.; Schrödl-Baumann, M.; Manrique, D.Z. Benchmarking Quantum Models for Time-Series Forecasting. In Proceedings of the 2024 IEEE International Conference on Quantum Computing and Engineering (QCE), 2024; IEEE; pp. 22–27. [Google Scholar]
- Lu, Y.; Shen, M.; Wang, H.; Wang, X.; van Rechem, C.; Fu, T.; Wei, W. Machine Learning for Synthetic Data Generation: A Review. 2025. [Google Scholar]
- Assefa, S.A.; Dervovic, D.; Mahfouz, M.; Tillman, R.E.; Reddy, P.; Veloso, M. Generating synthetic data in finance: opportunities, challenges and pitfalls. In Proceedings of the Proceedings of the First ACM International Conference on AI in Finance, New York, NY, USA, 2021; ICAIF ’20. [Google Scholar]
- Ramzan, F.; Sartori, C.; Consoli, S.; Reforgiato Recupero, D. Generative Adversarial Networks for Synthetic Data Generation in Finance: Evaluating Statistical Similarities and Quality Assessment. AI 2024, 5, 667–685. [Google Scholar] [CrossRef]
- Potluru, V.K.; Borrajo, D.; Coletta, A.; Dalmasso, N.; El-Laham, Y.; Fons, E.; Ghassemi, M.; Gopalakrishnan, S.; Gosai, V.; Kreačić, E.; et al. Synthetic Data Applications in Finance. 2024. [Google Scholar] [CrossRef]
- Figueira, A.; Vaz, B. Survey on Synthetic Data Generation, Evaluation Methods and GANs. Mathematics 2022, 10. [Google Scholar] [CrossRef]
- Chen, J.; Hull, J.C.; Poulos, Z.; Rasul, H.; Veneris, A.G.; Wu, Y. A Variational Autoencoder Approach to Conditional Generation of Possible Future Volatility Surfaces. SSRN Electronic Journal 2023. [Google Scholar] [CrossRef]
- Acciaio, B.; Eckstein, S.; Hou, S. Time-Causal VAE: Robust Financial Time Series Generator. 2024. [Google Scholar] [CrossRef]
- Cont, R.; Cucuringu, M.; Xu, R.; Zhang, C. Tail-GAN: Learning to Simulate Tail Risk Scenarios. 2025. [Google Scholar] [CrossRef]
- Chen, L. Risk Management with Feature-Enriched Generative Adversarial Networks (FE-GAN). 2024. [Google Scholar] [CrossRef]
- Na, A.; Zhang, M.; Wan, J. Computing Volatility Surfaces using Generative Adversarial Networks with Minimal Arbitrage Violations. 2023. [Google Scholar] [CrossRef]
- Marti, G. CORRGAN: Sampling Realistic Financial Correlation Matrices Using Generative Adversarial Networks. In Proceedings of the ICASSP 2020 - 2020 IEEE International Conference on Acoustics, Speech and Signal Processing (ICASSP), 2020; pp. 8459–8463. [Google Scholar]
- Milena Vuletić, F.P.; Cucuringu, M. Fin-GAN: forecasting and classifying financial time series via generative adversarial networks. Quantitative Finance 2024, 24, 175–199. [Google Scholar] [CrossRef]
- Guo, X.; Chen, Y. Generative AI for Synthetic Data Generation: Methods, Challenges and the Future; 2024. [Google Scholar]
- Takahashi, S.; Chen, Y.; Tanaka-Ishii, K. Modeling financial time-series with generative adversarial networks. Physica A: Statistical Mechanics and its Applications 2019, 527, 121261. [Google Scholar] [CrossRef]
- Caprioli, S.; Cagliero, E.; Crupi, R. Quantifying Credit Portfolio sensitivity to asset correlations with interpretable generative neural networks. 2023. [Google Scholar] [CrossRef]
- Vieloszynski, A.; Cherkaoui, S.; Ahmad, O.; Laprade, J.F.; Nahman-Lévesque, O.; Aaraba, A.; Wang, S. LatentQGAN: A Hybrid QGAN with Classical Convolutional Autoencoder, 2024.
- Ganguly, S. Implementing Quantum Generative Adversarial Network (qGAN) and QCBM in Finance, 2023.
- Coopmans, L.; Benedetti, M. On the sample complexity of quantum Boltzmann machine learning. Communications Physics 2024, 7. [Google Scholar] [CrossRef]
- Salloum, H.; Salloum, A.; Mazzara, M.; Zykov, S. Quantum Annealing in Machine Learning: QBoost on D-Wave Quantum Annealer. Procedia Computer Science 2024, 246, 3285–3293. 28th International Conference on Knowledge Based and Intelligent information and Engineering Systems (KES 2024).
- Maheshwari, D.; Sierra-Sosa, D.; Garcia-Zapirain, B. Variational Quantum Classifier for Binary Classification: Real vs Synthetic Dataset. IEEE Access 2022, 10, 3705–3715. [Google Scholar] [CrossRef]
- Pires, O.M.; Nooblath, M.Q.; Silva, Y.A.C.; da Silva, M.H.F.; Galvão, L.Q.; Albino, A.S. Synthetic data generation with hybrid quantum-classical models for the financial sector. The European Physical Journal B 2024, 97, 178. [Google Scholar] [CrossRef]
- Guryanova, L.S.; Gvozdytskyi, V.S.; Dymchenko, O.V.; Rudachenko, O.A. Models of Forecasting in the Mechanism of Early Informing and Prevention of Financial Crises in Corporate Systems. Financial and credit activity problems of theory and practice 2018, 3, 303–312. [Google Scholar] [CrossRef]
- Greenwood, R.; Hanson, S.G.; Shleifer, A.; Sørensen, J.A. Predictable Financial Crises, 2021.
- Elliott, M.; Golub, B.; Jackson, M.O. Financial Networks and Contagion. American Economic Review 2014, 104, 3115–3153. [Google Scholar] [CrossRef]
- Ding, Y.; Gonzalez-Conde, J.; Lamata, L.; Martín-Guerrero, J.D.; Lizaso, E.; Mugel, S.; Chen, X.; Orús, R.; Solano, E.; Sanz, M. Toward Prediction of Financial Crashes with a D-Wave Quantum Annealer. Entropy 2023, 25, 323. [Google Scholar] [CrossRef] [PubMed]
- Orús, R.; Mugel, S.; Lizaso, E. Forecasting financial crashes with quantum computing. Phys. Rev. A 2019, 99, 060301. [Google Scholar] [CrossRef]
- Fellner, M.; Ender, K.; ter Hoeven, R.; Lechner, W. Parity Quantum Optimization: Benchmarks; 2021. [Google Scholar]
- National Quantum Computing Centre (NQCC). Quantum Computing Scalability Conference 2025, 2025. Accessed. 2025-05-07. [Google Scholar]
- Aharonov, D.; Ben-Or, M. Fault-Tolerant Quantum Computation With Constant Error Rate, 1999.
- Knill, E.; Laflamme, R.; Zurek, W.H. Resilient Quantum Computation. Science 1998, 279, 342–345. [Google Scholar] [CrossRef]
- Kitaev, A. Fault-tolerant quantum computation by anyons. Annals of Physics 2003, 303, 2–30. [Google Scholar] [CrossRef]
- von Neumann, J. Probabilistic Logics and the Synthesis of Reliable Organisms From Unreliable Components. In Automata Studies. (AM-34); Princeton University Press, 2016; Volume 34, pp. 43–98. [Google Scholar]
- Ryan-Anderson, C.; Bohnet, J.; Lee, K.; Gresh, D.; Hankin, A.; Gaebler, J.; Francois, D.; Chernoguzov, A.; Lucchetti, D.; Brown, N.; et al. Realization of Real-Time Fault-Tolerant Quantum Error Correction. Physical Review X 2021, 11, 041058. [Google Scholar] [CrossRef]
- Google Quantum AI. Suppressing quantum errors by scaling a surface code logical qubit. Nature 2023, 614, 676–681. [CrossRef]
- Bluvstein, D.; Evered, S.J.; Geim, A.A.; Li, S.H.; Zhou, H.; Manovitz, T.; Ebadi, S.; Cain, M.; Kalinowski, M.; Hangleiter, D.; et al. Logical quantum processor based on reconfigurable atom arrays. Nature 2023, 626, 58–65. [Google Scholar] [CrossRef] [PubMed]
- Liao, H.; Hartnett, G.S.; Kakkar, A.; Tan, A.; Hush, M.; Mundada, P.S.; Biercuk, M.J.; Baum, Y. Achieving computational gains with quantum error correction primitives: Generation of long-range entanglement enhanced by error detection. arXiv 2024. [Google Scholar] [CrossRef]
- Bravyi, S.; Cross, A.W.; Gambetta, J.M.; Maslov, D.; Rall, P.; Yoder, T.J. High-threshold and low-overhead fault-tolerant quantum memory. Nature 2024, 627, 778–782. [Google Scholar] [CrossRef] [PubMed]
- Department for Science, Innovation and Technology. National Quantum Strategy Missions, 2023. Accessed: 2025-05-07.
- Couteau, C. Quantum computing using photons. The European Physical Journal A 2025, 61. [Google Scholar] [CrossRef]
- Kaggle. Datasets, n.d. Retrieved May 7, 2025.
- Davis, T.A.; Hu, Y. The university of Florida sparse matrix collection. ACM Transactions on Mathematical Software 2011, 38, 1–25. [Google Scholar] [CrossRef]
- Kolodziej, S.; Aznaveh, M.; Bullock, M.; David, J.; Davis, T.; Henderson, M.; Hu, Y.; Sandstrom, R. The SuiteSparse Matrix Collection Website Interface. Journal of Open Source Software 2019, 4, 1244. [Google Scholar] [CrossRef]
- GQI, G.Q.I. Midstack Focus Report with Classiq, 2023.
- GQI, G.Q.I. Midstack Focus Report with QuantrolOX, 2023.
- GQI, G.Q.I. Midstack Focus Report with QEDMA, 2023.
- Faro, I.; Sitdikov, I.; Valiñas, D.G.; Fernandez, F.J.M.; Codella, C.; Glick, J. Middleware for Quantum: An orchestration of hybrid quantum-classical systems. In Proceedings of the 2023 IEEE International Conference on Quantum Software (QSW). IEEE, 2023. [Google Scholar]
- Ostrander, A.J. Quantum Algorithms for Differential Equations; phdthesis, University of Maryland: College Park, United States – Maryland, 2019. [Google Scholar]
- Jordan, S.P.; Shutty, N.; Wootters, M.; Zalcman, A.; Schmidhuber, A.; King, R.; Isakov, S.V.; Khattar, T.; Babbush, R. Optimization by Decoded Quantum Interferometry, 2025.
- Zeitgeist, Q. Exploring QRAM: The Daring Quest For Quantum Memory Persistence; 2024. [Google Scholar]
- Physics World. On the path towards a quantum economy, 2025. Accessed: 2025-05-08.
- Ciceri, A.; Cottrell, A.; Freeland, J.; Fry, D.; Hirai, H.; Intallura, P.; Kang, H.; Lee, C.K.; Mitra, A.; Ohno, K.; et al. Enhanced fill probability estimates in institutional algorithmic bond trading using statistical learning algorithms with quantum computers. arXiv 2025. [Google Scholar] [CrossRef]
- Agliardi, G.; Alevras, D.; Kumar, V.; Nardo, R.L.; Compostella, G.; Kumar, S.; Proissl, M.; Mehta, B. Portfolio construction using a sampling-based variational quantum scheme. arXiv 2025. [Google Scholar] [CrossRef]
- Markham, C.; Grassie, R. Quantum computing applications in financial services; Technical report; Financial Conduct Authority, 2025. [Google Scholar]
- Hughes, A.C.; Srinivas, R.; Löschnauer, C.M.; Knaack, H.M.; Matt, R.; Ballance, C.J.; Malinowski, M.; Harty, T.P.; Sutherland, R.T. Trapped-ion two-qubit gates with >99.99% fidelity without ground-state cooling. 2025. [Google Scholar]
- Abanin, D.A.; et al. Observation of constructive interference at the edge of quantum ergodicity. Nature 2025, 646, 825–830. [Google Scholar] [CrossRef] [PubMed]
- Foundation, T.N. Nobel Prize in Physics 2025 - Press Release, 2025. Last accessed: 27-10-2025.
- Eisert, J.; Preskill, J. Mind the gaps: The fraught road to quantum advantage. arXiv 2025. [Google Scholar] [CrossRef]
| 1 | Note that the idea of Quantum Fourier Transform was first used in 1994 by Peter Shor [49], but he did not explicitly formalise it into the QPE algorithm. |
| 2 | Commonly known as Grover’s algorithm or quantum search algorithm |
| 3 | Meaning the states and of the coin are evenly distributed up to a phase factor |
| 4 | Quantum computers capable of performing about a million error-corrected quantum operations |
| 5 | Here could represent the payoff function for option pricing, see Section (3.1.2.1) |
| 6 | See Table 2 for description of T-gate. |
| 7 | See Section (3.1.2.1) for more details |
| 8 | |
| 9 | See Section (3.1.2) for more details. |
| 10 | Normally chosen to have a ground state which is an equal superposition |
| 11 | By the simple map of binary Ising variables to QUBO variables |
| 12 | See Section (2.1.5) for more details on QLSSs algorithms. |
| 13 | QRAM is a mechanism to access data (quantum or classical) based on addresses which are themselves a quantum state [341]. |
| 14 | Also known as Grover’s search algorithm, see Section (2.1.3) |
| 15 | This is a rough estimate; a more accurate complexity also depend on the quantum subroutines used. |
| 16 | The C5.0 algorithm is an improved family of recursive decision tree algorithms first developed by Ross Quinlan. The "C" stands for classifier [365]. |
| 17 | For more information see Section (2.1.5) |
| 18 | For instance, can be a historical price series or volatility features data-point. |
| 19 | A perceptron is a mechanism that activates a neuron due to the input of other neurons [402]. |
| 20 | Expressive power refers to the model’s capacity to represent complex functions. Different encoding strategies enable QNNs to access different regions of the quantum state space, affecting what functions can be learned. |
| 21 | |
| 22 | k-Means++ is an initialisation method that selects initial centres with probability proportional to their squared distance from existing centres, improving convergence [424]. |
| 23 | |
| 24 | |
| 25 | The `state’ refers to all the information available to the model/agent, defined by the environment. |
| 26 | When an environment is an MDP, it means that only the current state contains all the information needed to predict the future, not the entire history of states and actions that came before [485]. This property is called the Markov property. |
| 27 | |
| 28 | SIKE was a finalist in NIST’s competition for post-quantum protocols [566]. |
| 29 | In other words, there is no physical process that can clone a quantum state; see Section (3.3.1) for more details. |
| 30 | Given the first k bits of its output, no polynomial-time algorithm can predict the next bit with probability significantly better than 0.5 [585]. |
| 31 | The total figure is composed of 190 billion USD in corporate, 90 billion USD in retail, 20 billion USD in investment banking, and 2 billion USD in operations. |
| 32 | This may include quantum money described in Section (3.3.1). |
| 33 | FIA is a prominent global trade organisation that represents the interests of the futures, options, and derivatives markets, including futures commission merchants and principal traders. |
| 34 | An ETD is a financial contract that is listed and traded on a regulated exchange. In other words, these are derivatives that are traded in a regulated environment. |
| 35 | Itô’s lemma or Itô’s formula is an identity used in stochastic calculus to find the differential of a time-dependent function of a stochastic process. It serves as the stochastic calculus counterpart of the chain rule. |
| 36 | Static means we ignore the possibility of time-varying allocations. |
| 37 | Diagrammatic structure is a graphical high-level representation of how meanings and grammatical structures interact to form the meaning of a sentence, see [688] for a detailed description. |
| 38 | This scheme resembles the one employed for regulatory purposes in the Internal Ratings-Based approach to credit risk under Basel II and subsequent frameworks. |
| 39 | There are several motivations for feature reduction [736]: financial costs associated with data collection, the presence of redundant information, and features so weakly associated with the target outcome that they behave like noise. |
| 40 | These are quantum-safe protocols, and some are outlined in Section (2.5.3). |
| 41 | See Section (2.5.4) where a similar idea is used for Quantum Key Distribution |
| 42 | A smart contract is, in essence, a mechanism that enables parties to deposit funds and automatically release them once certain algorithmically verifiable conditions are met [782]. This makes it a formal tool for enforcing monetary incentives. |
| 43 | The goal is to find an effective Hamiltonian with the same low-energy subspace and at most two-qubit interactions [827]. |










| Year | First Author | Title of Publication |
| 2019 | Orús [9] | Quantum computing for finance: Overview and prospects |
| 2020 | Egger [23] | Quantum Computing for Finance: State-of-the-Art and Future Prospects |
| 2020 | Alcazar [24] | Classical versus quantum models in Machine Learning: insights from a finance application |
| 2020 | Hull [25,26] | Quantum Technology for Economists |
| 2021 | Pistoia [27] | Quantum Machine Learning for Finance ICCAD Special Session Paper |
| 2022 | García [28] | Systematic Literature Review: Quantum Machine Learning and its applications |
| 2022 | Albareti [29] | A Structured Survey of Quantum Computing for the Financial Industry |
| 2022 | Gómez [31] | A Survey on Quantum Computational Finance for Derivatives Pricing and VaR |
| 2023 | Herman [30] | Quantum computing for finance |
| 2023 | Chang [32] | The Prospects of Quantum Computing for Quantitative Finance and Beyond |
| 2023 | Naik [33] | From Portfolio Optimization to Quantum Blockchain and Security: A Systematic Review of Quantum Computing in Finance |
| 2023 | Saxena [34] | Financial modelling using quantum computing |
| 2024 | Jacquier [35] | Quantum Machine Learning and optimisation in finance |
| 2024 | Claudiu [36] | Enhancing the Financial Sector with Quantum Computing: A Comprehensive Review of Current and Future Applications |
| 2024 | Lu [37] | Quantum financing system: A survey on quantum algorithms, potential scenarios and open research issues |
| 2024 | Atadoga [38] | The Intersection of Artificial Intelligence And Quantum Computing In Financial Markets: A Critical Review |
| 2024 | Gujju [39] | Quantum Machine Learning on near-term quantum devices: Current state of supervised and unsupervised techniques for real-world applications |
| 2024 | Bunescu [40] | Modern finance through quantum computing—A systematic literature review |
| 2024 | Mironowicz [41] | Applications of Quantum Machine Learning for Quantitative Finance |
| 2024 | Auer [22] | Quantum computing and the financial system |
| 2025 | Corli [42] | Quantum Machine Learning algorithms for anomaly detection: A review |
| Symbol | Meaning | Description |
|---|---|---|
| , | Dirac bra-ket notation for a general quantum state and its adjoint, respectively. | A general qubit state: , where . Here, the basis vectors are , |
| Inner product | Measures the overlap or amplitude between two quantum states. | |
| U | Unitary operator | Reversible transformation that preserves norm: . |
| Hamiltonian | Operator that represents the total energy of a quantum system. It determines its time evolution via the unitary . | |
| H | Hadamard gate | Puts a qubit into superposition: . |
| Pauli gates | Single-qubit gates: X (bit flip), Z (phase flip), Y (both flip), I (identity). | |
| , CNOT | Controlled-NOT gate | Two-qubit gate that flips the target if control qubit is . |
| T | T-gate define as | A non-Clifford single-qubit gate that plays two key roles: (i) universality for the set of Clifford gates plus T-gate [44], and (ii) efficient decomposition of Toffoli gates [45] the equivalent of classical gates [46]. |
| ⊗, Tr | Tensor product and Trace | Combines states: . Trace gives the sum of matrix diagonal entries; used in measurement and subsystems. |
| Big-O notation | Describes asymptotic upper bounds on complexity of an algorithm. | |
| Big-Omega notation | Describes asymptotic lower bounds on complexity of an algorithm. | |
| Big-Theta notation | Describes asymptotic average or tight (upper and lower) bounds on the complexity of an algorithm. | |
| meas or M | Measurement | Collapses qubit to classical bit based on amplitude probabilities. |
| Assumption | Algorithm | Complexity |
|---|---|---|
| A is symmetric, s-sparse, and positive definite. | Conjugate Gradient [122] | |
| A can be a dense square matrix | Powers of tensors [123] | with |
| A is s-sparse, Hermitian with singular values | HHL - Hamiltonian simulation with QPE [6] | |
| Same as HHL | Variable-time amplitude amplification [124] | |
| Same as HHL | Fourier or Chebyshev fitting using LCU [125] | |
| A is dense, Hermitian with eigenvalues in | Quantum Singular Value Estimation [126] | |
| A generates Hamiltonian with spectral gap amplification constraints [127] | Adiabatic random method [128] | |
| A general non-Hermitian matrix | Time-optimal adiabatic methods [129] | |
| Same as HHL | Zeno eigenstate filtering [130] | |
| Same as HHL | Quantum discrete adiabatic theorem [131] | |
| Same as HHL | Kernel projection methods [132] |
| Asset | Price | Payoff |
| Stock | ||
| Return | 1 | |
| Price-dividend ratio | ||
| Excess return | 0 | |
| Managed portfolio | ||
| Moment condition | ||
| One-period bond | 1 | |
| Risk-free rate | 1 | |
| Option | C |
| BSM | Heston | |
| Assumption | constant volatility | stochastic volatility |
| SDE |
Disclaimer/Publisher’s Note: The statements, opinions and data contained in all publications are solely those of the individual author(s) and contributor(s) and not of MDPI and/or the editor(s). MDPI and/or the editor(s) disclaim responsibility for any injury to people or property resulting from any ideas, methods, instructions or products referred to in the content. |
© 2026 by the authors. Licensee MDPI, Basel, Switzerland. This article is an open access article distributed under the terms and conditions of the Creative Commons Attribution (CC BY) license (http://creativecommons.org/licenses/by/4.0/).
