Preprint
Article

This version is not peer-reviewed.

Implementation and Performance Evaluation of Quantum Machine Learning Algorithms for Binary Classification

A peer-reviewed article of this preprint also exists.

Submitted:

05 November 2024

Posted:

06 November 2024

You are already at the latest version

Abstract
Quantum Machine Learning (QML) merges principles of Quantum Computing (QC) and Machine Learning (ML), offering improved efficiency and potential quantum advantage in data-driven tasks and solving complex problems. In binary classification, where the goal is to assign data into one of two categories, QML uses quantum algorithms to process large datasets efficiently. Quantum algorithms like Quantum Support Vector Machines (QSVM) and Quantum Neural Networks (QNN) exploit quantum parallelism and entanglement to enhance performance over classical methods. This research explores the use of QML algorithms for binary classification and compares their performance with classical ML methods. This study focuses on two common QML algorithms, Quantum Support Vector Classifier (QSVC) and QNN. We used the Qiskit software and did the experiments with three different datasets. Data preprocessing included dimensionality reduction using Principal Component Analysis (PCA) and standardization using scalers. The results showed that quantum algorithms demonstrated competitive performance against their classical counterparts in terms of accuracy, while QSVC performed better than QNN. These findings suggest that QML holds potential for improving computational efficiency in binary classification tasks. This opens the way for more efficient and scalable solutions in complex classification challenges and shows the complementary role of quantum computing.
Keywords: 
;  ;  

1. Introduction

Quantum Computing (QC) exploits the principles of quantum mechanics to process information to solve problems that are too complex for classical computers. Unlike classical bits, qubits possess the unique ability to represent numerous possible combinations of 0 and 1 at the same time. This simultaneous existence in multiple states is a phenomenon referred to as superposition. This property enables the processing of information in a parallel and exponentially expanded manner compared to classical computers. Although still in its early stages, quantum computing holds great promise for solving problems that are currently infeasible with classical computers [1].
Machine Learning (ML) has been significantly advancing human capabilities and contributing to societal progress across various fields by automating complex tasks, improving decision-making processes, and providing personalized experiences [2]. ML uses algorithms and statistical models to analyze and interpret complex data, assisting in planning, decision-support, predictive analysis, intelligent automation and in many other activities across multiple domains including healthcare, finance, education, transportation, defense, etc. [3,4,5].
ML is a rapidly evolving and active field that is continuously being expanded with new models and approaches [6]. Training and deploying ML models can be computationally expensive and time-consuming depending on the volume of data and the complexity of the methods. Research efforts to address this challenge include improving ML algorithms and architectures to be more efficient and scalable, and using hardware advancements such as Graphics Processing Units (GPUs) and Tensor Processing Units (TPUs), as well as distributed machine learning, to accelerate model training and inference [7].
QC, as a multifaceted field based on quantum theory and with different potential applications in software engineering, is an alternative paradigm to reduce the time required for solving complex problems with improved performance [8,9]. Quantum Machine Learning (QML) brings the power of ML and QC to solve challenges in various domains [10,11,12]. It uses principles of quantum mechanics to improve computational efficiency and the performance metrics of the available ML algorithms. As QC technology evolves, the synergy between quantum algorithms and ML is expected to drive innovative solutions to previously unsolved computational problems.
QML offers a potential solution by utilizing quantum mechanical properties such as superposition and entanglement, to process and analyze data more efficiently. However, the practical implementation of quantum algorithms and models is a relatively new research field so many application areas still remain underexplored. In this study, we focus on the binary classification problem in machine learning. Our main research question was about understanding if QML algorithms improve the performance of trained ML models by capturing more complex patterns or correlations in the datasets. We implemented a set of commonly used classical and quantum machine learning algorithms for binary classification by using three different datasets and compared the performances of the two computing paradigms.
This section presented an introduction to the problem domain and overview of the study. The remainder of this manuscript is organized as follows: Section 2 presents background information and review of the current literature regarding the QC and QML. Section 3 explains the materials and methods adopted for building and training the models for this study. Section 4 describes more details about the experiments and presents the results. Section 5 includes the discussion and conclusions as well as suggestions for future work.

2. Background Information and Literature Review

In this section, fundamental concepts and principles of QC and QML will be briefly explained with a review of the literature for related work. Concepts such as superposition, entanglement and quantum gates will be described. Related work about QML and specifically using quantum classifiers for binary classification is presented.

2.1. Quantum Computation and Quantum Information

Unlike classical computation in which the smallest unit of information is represented in bits (represented as 0s and 1s), quantum computation uses quantum bits, or qubits [13]. Quantum computers are not simply faster or better versions of today’s classical computers, but instead they represent a fundamentally new paradigm for processing information. While classical bits can take the value 0 or 1, qubits possess the unique ability to represent and store various possible combinations of 0 and 1 at the same time [14]. This ability to simultaneously be in multiple states is called superposition. This property enables the processing of information in a parallel and exponentially expanded manner compared to classical computers.
A quantum state is any possible state of a quantum mechanical system or quantum hardware. There are numerous examples of quantum mechanical two-level systems in nature that potentially could serve as qubits. For example, the electronic states of an ion or the electron spin of an atom implanted in silicon. If the quantum system is based on multi-level computational unit instead of the conventional 2-level qubit, then each unit is called as qudit. Compared to qubits, qudits provide a larger state space that can reduce the circuit complexity and enhance the algorithm efficiency [15].
In quantum computing, we can generate pairs of qubits that are entangled which means changing the state of one of the qubits will instantly change the state of the other one. Entanglement has two very special properties: it is inherently private and allows maximal coordination. This happens even if they are separated by very long distances.
Quantum computers are built using various hardware technologies whereas the main types are superconducting circuits, photonic networks, trapped ions, quantum dots, etc. Each type has its advantages and disadvantages, such as greater entanglement or longer coherence times. Quantum supremacy is the goal for a quantum computer that could perform calculations that are not possible with classical computers or beyond the reach of even the most powerful supercomputer. In the future, quantum computers may not rely on a single hardware technology, but instead could be based on combining different technologies for greater effectiveness [16]. Table 1 presents a comparison of classical vs. quantum computing according to various features.
A universal fault-tolerant quantum computer that can efficiently solve complex tasks such as integer factorization or unstructured database search requires qubits in millions with optimized coherence times and error rates [18]. Practical realization of such devices could take a long time; however Noisy Intermediate-Scale Quantum (NISQ) computation have been achieved and near-term devices are presently available for use. For example, IBM’s Quantum Lab, Google Quantum AI, Microsoft’s Azure Quantum and Amazon’s Bracket quantum services are offering cloud-based solutions for implementation of quantum algorithms and being used for real-world applications [19]. There are other companies such as D-Wave, Rigetti Computing, IonQ, Intel, Quantiuum, Xanadu, etc. which are developing quantum computers and technologies as well [20]. These cumulative efforts will likely propel QC towards the Intermediate-Scale Quantum era [21], and perhaps the Fault-Tolerant Quantum era [22].

2.2. QC Implementation Models

We use Dirac notation to represent the quantum states as it is widely used in quantum mechanics. A quantum state of a system can be represented by a column vector whose components are probability amplitudes for different states in which the system might be found when measured, i.e. in correspondence with the classical states of that system. The probability amplitudes are complex numbers, and the sum of the absolute values squared of the probability amplitudes is equal to 1 [14].
We assume that a qubit represents an abstraction of the fundamental unit of information without regard as to what it is. It might be a single physical qubit or a logical qubit that consists of multiple physical qubits (e.g., 10-100). Qubits can have the value |0⟩ and |1⟩ or be in a state other than |0⟩ and |1⟩. A particular quantum state can be represented by a wave function ψ(x) as follows:
ψ = α 0 + β 1
  where   α ,   β C   and   α 2 + β 2 = 1
In the literature, there are various methods to represent and examine the quantum systems whereas the most common ones are quantum gate-circuit and adiabatic quantum computing that have been successfully implemented [23].
Quantum gates are similar to the classical gates and quantum circuits can be designed by using existing sets of quantum gates that operate on a constant number of qubits [24]. This approach is commonly used and universal for QC as gates are linked to each other like in the classical circuits and each gate perform some unitary operator [14].
Symbols are often used to denote the gates during the design of quantum circuits. For example, quantum analogue of a classical NOT gate is the X-gate, also known as Pauli-X gate. Note that, not all classical gates have a direct quantum analogue. Multi-qubit gates act on two or more qubits simultaneously and enable the creation and manipulation of quantum states. Simulations can be executed by using single or two qubit gates on a universal quantum computer.
A qubit state can be illustrated with Bloch sphere [14]. |ψ⟩ is pointing from the origin to a point on the surface of the unit sphere. The direction of |ψ⟩ is specified by polar angle θ and azimuthal angle φ. Commonly used single qubit gates are the Pauli-X, -Y, and -Z gates, which correspond to rotations by π radians about the x, y, and z axes respectively on the Bloch sphere, and Hadamard gate, which is a π rotation about the X+Z axis and it has the effect of putting the state into superposition. Once measured, the qubit will be in either one of its computational basis states.
Most common two qubit gate is quantum controlled NOT or CNOT gate which flips the second qubit (the target qubit) if and only if the first qubit (the control qubit) is |1⟩. All unitary circuits can be decomposed into single qubit gates and CNOT gates. Because the two-qubit CNOT gate costs much more time to execute on real hardware than single qubit gates, circuit cost or complexity can be measured by the number of CNOT gates. There are also 3-qubit gates like a Toffoli gate also known as the CCNOT gate.
Adiabatic quantum computing is an alternative universal approach but in terms of computational complexity is equivalent to gate-based quantum computing at polynomial time [25]. It is founded upon the quantum adiabatic theorem which describes the evolution of the ground state of a quantum system as follows:
H ( t ) = s ( t ) H 0 + ( 1 s ( t ) ) H f  
A time-varying Hamiltonian evolves from an initial ground state H 0 to a form H f that encodes the problem to be solved. s ( t ) represents an adiabatic evolution path, a function that decreases from 1 to 0 for some elapsed time t f . If the time-evolution of the Hamiltonian is sufficiently slow, the state is likely to remain in the ground-state [26]. Adiabatic quantum computing and more specifically quantum annealing are mainly used for optimization problems, while gate-based quantum computing can be used for a broader range of problems.

2.3. Quantum Algorithms and Quantum Data Encoding Methods

For a two-qubit system, all possibilities could be encoded into the state of the two qubits via superposition of the four basis states |00⟩, |01⟩, |10⟩ and |11⟩. In a superposition of four states requires four probability amplitudes to fully describe the quantum state. Multiple qubits in a quantum computer can be conceptually grouped together in a quantum register. Each qubit will have an index within this register and each qubit can be addressed in qubit operations by using this qubit index.
Quantum parallelism is based on the ability of a quantum register to exist in a superposition of base states. It is the possibility of performing large number of operations in parallel without the need of extra resources. For example, while with three classical bits there are 2n = 23 = 8 cases, all these cases can be represented by using 3 qubits in a single quantum state simultaneously in superposition.
Quantum interference is a phenomenon in quantum mechanics that is when subatomic particles interact with and influence themselves and other particles while in a probabilistic superposition state. It can influence the probability of the outcomes when the quantum state is measured.
Quantum parallelism and quantum interference form the foundation of how a quantum computer processes information simultaneously. Quantum computers have the potential to exceed the performance of conventional computers for complex problems such as cryptography, chemistry, pharmaceuticals, etc. Quantum advantage is the point at which quantum algorithms deliver a significant, practical benefit beyond what classical computers alone are capable for computationally complex problems.
Quantum algorithms are usually described as a circuit model but they can be defined by using other mathematical models too. They can use other techniques or algorithms as sub-parts of the algorithm such as quantum phase estimation, quantum Fourier transform, amplitude amplification, etc.
One of the important steps in QML is encoding classical data into quantum states suitable for quantum computation [27]. There are several techniques for quantum data encoding such as basis encoding, amplitude encoding, angle encoding, etc.
Basis encoding is a technique where classical data are encoded directly into computational basis states of qubits. Each classical bit of data is mapped to a qubit, and the classical value is represented by the qubit being in either the ∣0⟩ or ∣1⟩ state. It is also known as binary encoding. Basis encoding is straightforward and directly maps classical binary data to quantum states, making it easy to implement in quantum circuits for classical data in binary form.
Amplitude encoding involves encoding the data into the amplitudes of the quantum states. For a system with n qubits, amplitude encoding uses the 2n amplitudes to represent classical data. However, preparing a quantum state with specific amplitudes is non-trivial and may require complex quantum circuits or additional resources.
Angle encoding also known as phase or rotation encoding is another technique that maps classical data into phase angles of qubits. A qubit state can be represented with Bloch sphere parameters using θ and φ.
ψ = c o s θ 2 0 + e i φ   s i n θ 2 1  
Angle encoding is straightforward to implement using basic quantum gates making it accessible in quantum circuits, however a qubit can only be used to encode a data feature making it more expensive to use for high dimension datasets unless a dimensionality reduction technique is used.

2.4. Related Work

This section presents related work about using QML for classification problems. We grouped the studies into three subsections based on the underlying model.

2.4.1. Studies Using Variational Quantum Classifier (VQC)

VQC is a promising QML model particularly for tackling classification problems. Built upon the principles of variational quantum algorithms, VQCs use parameterized quantum circuits to perform tasks in high-dimensional quantum spaces, potentially achieving a computational advantage over classical classifiers in certain scenarios [28].
To improve the detection rate of heart failure, Munshi et al. (2024) proposed a QML-based framework using a standard heart failure dataset consisting of different features related to cardiovascular diseases [29]. VQC was one of the QML algorithms used for the research work. The Principal Component Analysis (PCA) dimensionality technique was used to reduce the dimension of the dataset. This study focused on comparison of the QML methods rather than comparing QML performance with classical ML algorithms on the same dataset. After a comparative analysis, they concluded that QSVC outperformed the VQC in all the metrics for the given dataset.
Maheshwari et al. (2022) presented the application of VQC for binary classification [30]. The three datasets used were: a synthetic dataset with randomly generated values between 0 and 1, a publicly available sonar dataset consisting of mining data, and a proprietary diabetes dataset related to diabetes with acute diseases and diabetes without acute disease. Feature importance technique was used to reduce the dimensions of the datasets by dropping some features with least importance. The study reported VQC accuracies of 75%, 71.4%, and 68.73% for the synthetic, sonar, and diabetes datasets, respectively for basis data encoding. In contrast, amplitude data encoding-based VQC achieved superior results with accuracies of 98.40%, 67.3%, and 74.50% on the same datasets. These findings show the potential of quantum approaches in improving classification tasks, suggesting promising directions for future research in QML.

2.4.2. Studies Using Quantum Support Vector Classifier (QSVC)

QSVC is an adaptation of the classical Support Vector Machine (SVM) within the framework of quantum computing. Classical SVMs operate by mapping data into a high-dimensional feature space where classes can be separated by an optimal hyperplane, but this mapping can become computationally intensive as data dimensionality grows. QSVCs address this challenge by using quantum feature maps and quantum kernels, potentially allowing for exponential speedup in certain classification scenarios. As the field advances, understanding the capabilities and limitations of QSVCs will be essential for evaluating their practical relevance within QML.
Kavitha and Kaulgud (2024) in a recent study employed various datasets to benchmark the performance of QSVC, demonstrating their potential and highlighting the areas where further research is needed [31]. A key factor in the study is the selection of suitable feature maps, which are critical for encoding data into quantum states. Effective feature maps can enhance the classifier’s ability to distinguish between different classes in the dataset. The results showed that by using the right quantum feature maps, a quantum advantage was demonstrated for all three datasets compared to the classical alternatives. Comparisons to other QML approaches could provide broader insight on QSVC’s strengths.
Suzuki et al. (2024) explored the practical applicability of both QSVC and Quantum Support Vector Regression (QSVR) by evaluating their performances on a variety of datasets [32]. QSVC was evaluated on fraudulent credit-card transactions and image datasets while the regression performance of QSVR was evaluated on financial and materials datasets. The experiments were implemented both on a quantum circuit simulator and real quantum computer. The results show the resilience of quantum kernels on noisy devices even when implemented on shallow circuits and adaptability across different types of datasets and tasks. These findings demonstrate the potential of QML to offer significant advantages over classical counterparts, particularly in handling noisy environments which are prevalent in near-term quantum devices.
By adopting a QSVC based approach on quantum annealing principles, Yuan et al. (2023) was able to enhance the classification of flow separation scenarios [33]. The QSVC algorithm demonstrated superior performance compared to classical SVM approaches. Specifically, it achieved an 11.1% increase in accuracy for binary classification tasks. Additionally, the study extended its investigation to multiclass classification, focusing on multiple angles of attack on aircraft wings. The developed multiclass QSVC, utilizing a one-against-all strategy, showed a notable 17.9% accuracy improvement over classical methods.

2.4.3. Studies Using Quantum Neural Networks (QNN)

QNNs represent a novel fusion of quantum computing and artificial neural networks where the quantum parallelism and entanglement provide more efficient ways to process information [34]. A QNN has an input, output, and a number of hidden layers. The smallest building block of a QNN is the quantum perceptron, which is the quantum analogue of perceptron used in ML [35]. Most QNNs are developed as feed-forward networks, i.e. it takes input from one layer of qubits, evaluates this information and passes on the output to the next layer. However, other models such as Quantum Recurrent Neural Networks (QRNN) have also been proposed in the literature contributing to an emerging and rapidly developing field of research [36].
Several studies used the QNN approach in the literature to advance QML. For example, Simoes et al. (2023) performed an experimented analysis of QNN algorithm by evaluating its performance on 5 different datasets using different combinations of quantum encoding techniques [37]. The study was able to demonstrate a quantum advantage, with the results showing that the QNN outperformed the classical neural network by 7%. In the hybrid approach used, QNN was implemented as a variational quantum circuit while the optimizer was implemented on a classical hardware.
Although it is relatively a new research field, the number of publications has increased recently in this area and researchers started to present systematic review studies to compare the QML methods and explore their usage for specific problems [38,39,40]. Overall, existing literature on QML highlights significant advancements in developing quantum-enhanced classification algorithms. While practical implementations are limited by current quantum hardware constraints such as noise and low coherence, the results are promising with better accuracy and efficiency.

3. Materials and Methods

This section presents the selected methods in this study as well as the datasets. We used Python programming language with Jupyter Notebook and standard libraries pandas, numpy, matplotlib and scikit-learn. The quantum computation processes were implemented by using the IBM Qiskit software package which provides open access to quantum computing services for various QML algorithms. We used a quantum simulator due to the limited usage time of the real quantum computers and the fact that simulators provide a flexible and accessible alternative for exploring quantum computation.
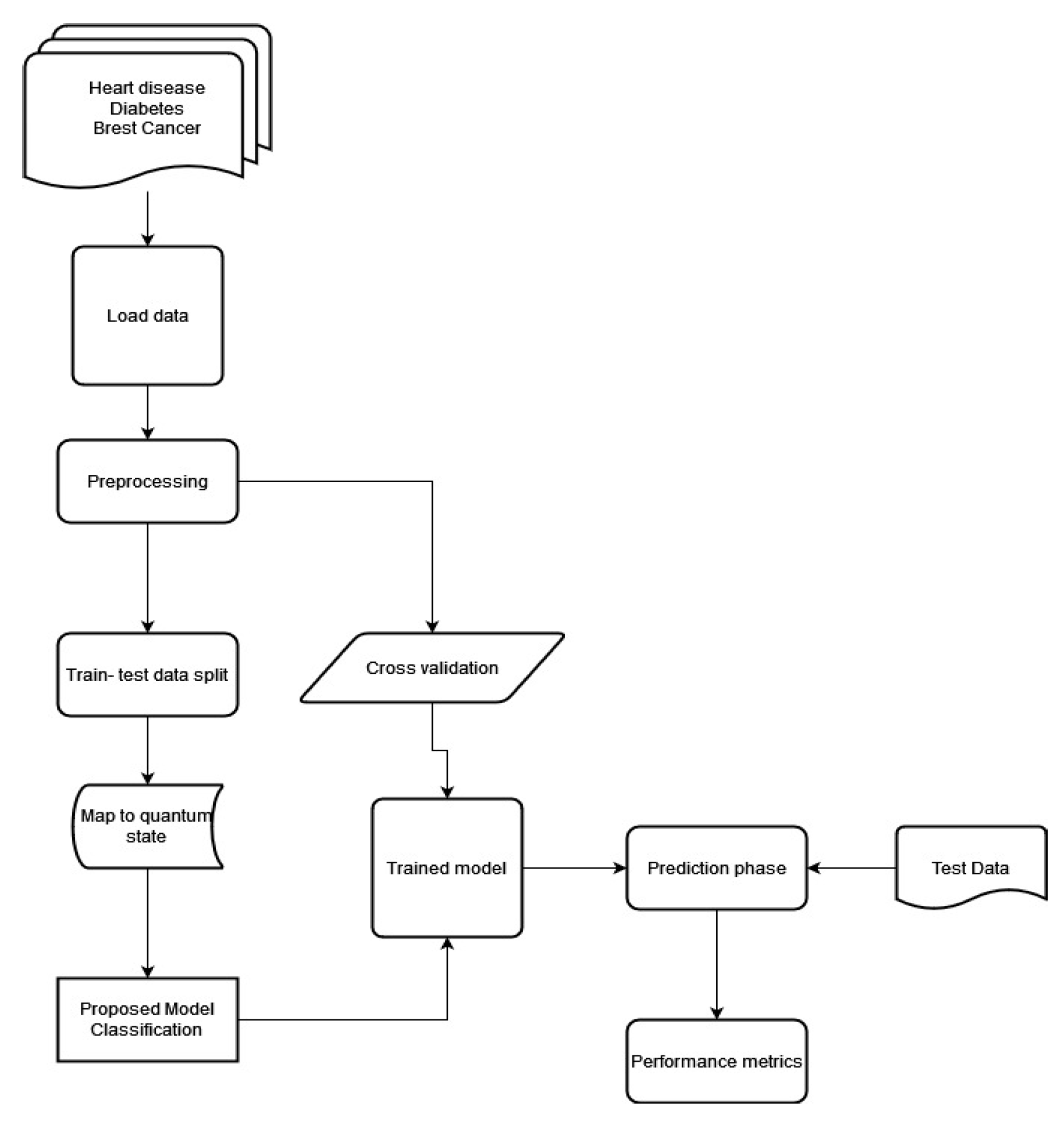
Current quantum processors, which are relatively small and noisy, lack the capacity to disentangle and generalize quantum data independently. To be effective, these NISQ processors must operate alongside classical co-processors [43]. So, we employed a hybrid quantum-classical model which combines the classical and quantum computing to use the strengths of both paradigms. The basic workflow is shown in Figure 1. During the initialization step, building the models, analysis and preprocessing of the datasets are done on a classical computer. The training and optimization of the models are done both on the classical and quantum hardware for the classical and quantum algorithms respectively. During the evaluation step, the results are analyzed on a classical computer.

3.1. ML Approach and Models

The quantum gate-circuit model is adopted for this research work because it is more popular and has the most easily accessible quantum hardware. The adaptation of classical ML algorithms in designing the corresponding quantum analogues is an ongoing research area. While it enables transition into QC much easier by using existing methods, it also allows for direct comparison by providing a benchmark for measuring the performance and effectiveness of quantum adaptations. We used the QSVC and QNN as they have both achieved a level of success in their design and implementation as discussed in the previous section.
QSVC is an adaptation of the Support Vector Classifier (SVC) which is a sub type of SVM and it works well with small and medium-sized datasets [41]. It is used for both linear and non-linear classification tasks, whereas for non-linear classification tasks, it uses a kernel trick which maps the input data into a higher-dimensional feature space. For comparison, the classical model is trained and evaluated using the SVC where four different models are trained using the linear, poly, rbf and sigmoid kernels for each dataset. The cross_validate() function is used for the training and evaluation of the classical models.
To adapt SVC into a quantum algorithm as QSVC, the quantum kernel function is represented with a quantum Hilbert space using a quantum feature map [42]. A kernel function can be represented as a matrix, and the kernel matrix K that represents the overlap of two quantum states is defined as follows:
K i , j = ϕ x i | ϕ x j 2
where a quantum feature map ϕ x maps a classical feature vector x to a Hilbert space.
QNN uses parameterized quantum circuits to represent the layers. For comparison, the classical model is trained and evaluated using the Multilayer Perceptron (MLP) from the scikit-learn library which is a feedforward artificial neural network.
We used PCA for dimensionality reduction and data visualization. This method reduces the data into its most critical features referred to as principal components [44]. These components are linear combinations of the original variables that capture the maximum variance within the dataset. Through this process, PCA offers an approximation of the original data matrix, relying on a reduced number of principal components while preserving the most significant variance present in the data [45].
We used Quantum Feature Map (QFM)to map our classical datasets into quantum states. The quantum data estimation approach adopted by the selected two algorithms differs slightly. While we used same quantum feature maps for both, for QSVC we used Quantum Kernel Estimation (QKE) method and for QNN we used Parameterized Quantum Circuit (PQC) method. These methods are explained in Section 3.4.

3.2. Datasets

We used three health related datasets which are publicly available. This section briefly explains the datasets and provides the links to the datasets.
The Breast Cancer dataset is a part of the Python scikit-learn package and also publicly available via https://archive.ics.uci.edu/dataset/17/breast+cancer+wisconsin+diagnostic. It is a multivariate dataset with real feature characteristics. It contains 569 instances and 31 features. The features were computed from digitized images of a fine needle aspirate of a breast mass. The dataset was loaded via the scikit-learn library directly during implementation.
The Diabetes dataset can be found on the Kaggle data repository and is available via https://www.kaggle.com/datasets/uciml/pima-indians-diabetes-database. This dataset comprises of 768 instances and 9 features with the prediction feature included. It contains information such the number of pregnancies, the glucose level, blood pressure, skin thickness, insulin level in the blood stream, the body-mass index, age and diabetes pedigree function. There are no missing values and duplicated information in the dataset.
The Heart Disease dataset is also available at Kaggle data repository via https://www.kaggle.com/datasets/andrewmvd/heart-failure-clinical-data. It includes heart failure clinical data with 299 instances and 13 features.
Three different datasets are defined as DBC, DD and DHD of order Rn.m representing the Breast Cancer, Diabetes and Heart Disease datasets respectively each containing a set of features {f1, f2, …, fm} where m is the number of features and n is the number of instances of each dataset. After importing these datasets, some exploratory data analysis is conducted to gain more insights into the contents of the datasets. Appendix A includes the target class balance analysis and PCA visualization for the three datasets. Next section provides brief information about the data preprocessing step.

3.3. Data Preprocessing

The first step was identifying and isolating the target/class feature for prediction. Then, a split of the datasets into training and testing datasets is done using either the cross_validate() or the train_test_split() function with a splitting ratio of 80:20. This is a standard supervised ML procedure where 80% of a dataset is used for training a model and the remaining 20% is used to evaluate the performance of the trained model on an unseen dataset. The splitting ratio can be varied.
D B C :   R 569   x   31   I s o l a t i n g   T a r g e t   C o l u m n   D B C 1 :   R 569   x   30 D D :   R 768   x   9   I s o l a t i n g   T a r g e t   C o l u m n   D D 1 :   R 768   x   8 D H D :   R 299   x   13   I s o l a t i n g   T a r g e t   C o l u m n   D H D 1 :   R 299   x   12
A standard scaler is applied to the datasets. This technique removes the mean of each feature in the datasets and scales them unit variance. This process ensures that each feature contributes equally to the model, preventing any feature from dominating due to its scale. This has been shown to improve the trainability of ML models [46]. It takes care of the outlier datapoints.
D B C 1 :   R 569   x   30   S t a n d a r d S c a l e r   D B C 2 :   R 569   x   30 D D 1 :   R 768   x   8   S t a n d a r d S C a l e r   D D 2 :   R 768   x   8 D H D 1 :   R 299   x   12   S t a n d a r d S c a l e r   D H D 2 :   R 299   x   12
Next, the PCA technique to reduce the dimensionality of the datasets without reducing the information and pattern therein is applied. The dimension of each dataset is reduced to a linear combination of two principal components. The dimensionality of a dataset impacts the speed and training efficiency of QML models. Besides, the limitation and operational constraints of quantum hardware is also a justification for this dimensionality reduction.
D B C 2 :   R 569   x   30   P C A   D B C 3 :   R 569   x   2 D D 2 :   R 768   x   8   P C A   D D 3 :   R 768   x   2 D H D 2 :   R 299   x   12   P C A   D H D 3 :   R 299   x   2
The final step was the application of the MinMaxScaler for the quantum model to restrict the range of values in the dataset between 0 and 1.

3.4. QML Model Implementation

In this study, we adopted the ZZFeatureMap which was designed with the angle encoding technique. It is assumed to be difficult to simulate classically [47]. It is available as one of the built-in QFMs provided by IBM in the qiskit_machine_learning library.
Figure 2 shows the ZZFeaturemap circuit for the QSVC model with two feature dimensions (for the two principal components), two repetitions and a linear entanglement. It has a depth of 10. The x[0] and x[1] parameters are the placeholders for the input features.
We employed the QKE method for the QSVC model to optimize the quantum kernel’s parameters, utilizing a quantum kernel trained model and an optimizer. We used specifically the quantum kernel alignment (QKA) method in accomplishing this task [48]. In QKA, a quantum kernel that is parameterized to fit a dataset is iteratively adjusted aiming for the largest possible margin in SVMs. A custom rotational layer is created and composed with the ZZFeatureMap as shown in Figure 3. A quantum kernel is then instantiated from the TrainableFidelityQuantumKernel class with feature map passed a parameter. In training the quantum kernel, a gradient-free optimizer SPSA (Simultaneous Perturbation Stochastic Approximation) is used [49]. It is particularly efficient for noisy quantum circuits. The fit() method is then used to train the QKT with the dataset.
Similar to the QSVC model, the ZZFeatureMap and an ansatz is configured for the QNN model as shown in Figure 4 and 5. A custom quantum circuit is created with number of qubits equivalent to the feature dimension of our datasets. The ansatz was instantiated from the RealAmplitudes class library. A QNN is created from the SamplerQNN class and passed into the configured circuit as a parameter. We used the PQC method for the QNN model. A quantum classifier from the NeuralNetworkClassifier class that integrates a optimization algorithm COBYLA (Constrained Optimization By Linear Approximation) is used for training the QNN.

4. Results

This section presents the experimental results for both classical and quantum models for each dataset and compares their performance. The IBM quantum development environment and Qiskit software library was easy to use, and the available documentation was comprehensive [42]. We used the standard metrics that are Accuracy, F1-Score, Precision, Recall, and the area under the ROC (ROC-AUC). Accuracy measures the number of instances correctly classified, and it can be defined as below by using the confusion matrix values:
T P   +   T N T P   +   T N   +   F P   +   F N
Precision is the proportion of correctly predicted positive observations to the total predicted positives (TP/(TP + FP)). Recall is the proportion of correctly labelled positive observations to all actual positives (TP/(TP + FN)), aka true positive rate (TPR). F1-Score is the harmonic mean of precision and recall, providing a single metric that represent a model’s total class-wise accuracy. ROC-AUC is a metric that measures the performance of a classification model by plotting the TPR against the false positive rate (FPR) at various threshold settings.

4.1. Breast Cancer Dataset Performance Metrics

Figure 6 shows the breast cancer dataset results for the seven models trained for this study that are classical SVC with 4 different kernels (linear, poly, rbf and sigmoid), MLP, and the two quantum algorithms QSVC and QNN. In terms of accuracy, SVC_Linear and MLP models performed the best with the highest accuracy of 95.26%, while QSVC had a competitive score of 93.86%. QNN performed the worst with the lowest accuracy of 77.19%. Other metrics were not significantly different.

4.2. Diabetes Dataset Performance Metrics

Figure 7 shows the diabetes dataset results for each model. Among the models, The MLP model performed the best with accuracy score of 72.4%. SVC_Linear and SVC_RBF showed comparable performance with an accuracy of 72.39% and 72.14% respectively.
On the other hand, SVC_Poly and QNN exhibit lower accuracy scores of 69.4% and 67.53%, respectively. The SVC_Sigmoid model has the lowest accuracy at 62.63%, suggesting it is the least suitable for this task among the models tested. QSVC performs relatively well with an accuracy of 70.78%, making it a competitive alternative in the quantum machine learning category. On the other hand, F1 scores are higher for quantum models which indicates that the quantum models had the good overall performance of binary classification.

4.3. Heart Disease Dataset Performance Metrics

Figure 8 shows the heart disease dataset results for each model. For this dataset, the MLP model achieved the highest accuracy at 75.57%, closely followed by the SVC_RBF, SVC_Linear and SVC_Poly. QNN model demonstrated lowest accuracy of 58.33%, indicating it was less useful in this application. QSVC exhibited moderate performance, with an accuracy of 63.33%, which is better than QNN but still lags the other models. However, the other performance metrics were different specifically for recall and F1 score. QSVC performed best for the F1 score with a score of 77.49%.

5. Discussion

This section discusses the interpretation of the results and limitations to the study. Conclusions are summarized and future research directions are highlighted as well.

5.1. Discussion and Limitations

Across the three datasets while the classical algorithms showed similar or slightly better performance, the QSVC showed strength by outperforming some of the classical kernels in some metrics and doing much better than the QNN. Several reasons could be responsible for the poor performances of the quantum algorithms in this study. Firstly, the complexities of the datasets may not be suitable enough for the requirements of QC, i.e. datasets are small with limited number of instances and feature dimension after pcs was only two. We plan to continue the experiments with larger datasets as well as changing the parameters to better understand the quantum processes.
Secondly, limitations of restricted access to quantum hardware and using a simulator could have an impact on the results. Access to a real quantum hardware would have further enriched this study. We used IBM quantum platform and Qiskit, but more detailed analysis could be performed with other software packages and comparing them, e.g. using Cirq by Google or Q# by Microsoft as an alternative quantum programming language.
Finally, IBM’s ongoing updates on the quantum services and Qiskit package made model implementation a bit challenging as a user. For example, IBM announced new Qiskit 1.2 around August 2024 and some classes were deprecated, e.g. BaseSamplerV1 and BaseEstimatorV1. This required continuous updates in the code and even some QML functions did not work with the updated version.
Due to the emerging nature of the quantum programming language constructs, the backward compatibility has been somewhat poor. For example V2 primitives are not supported in Qiskit ML package version 0.7.2 but the upcoming 0.8.0 version, which is expected to be released soon in November 2024, will fix that issue.
These results highlight the fact that quantum computing, however promising, may not be suitable for all datasets and should not be considered a direct replacement for the classical computing paradigm, rather its role is complementary. In other words, it will be an overkill to apply QC in simple tasks that can be accomplished by existing classical alternatives, but QC can be a promising solution when the layers of complexity increase, i.e. to tackle with exponentially complex problems. We note that although quantum computing is more powerful than classical computing, for most of the trivial operations and small datasets, classical ML can be enough. Considering the required computing power and current challenges with quantum hardware, one can prefer to use hybrid or classical models if there are alternative classical solutions with comparable performance.

5.2. Conclusions and Future Work

In this paper, we presented a study on performance evaluation of QML algorithms for binary classification and compared the results with classical counterparts by using three datasets. Main objective in this study was to demonstrate the practical implementation and applicability of QML algorithms and compare the performance results to classical counterparts. The relevant literature was reviewed, and methods were explained. The quantum processes of building a quantum feature map, quantum kernel estimation for QSVC and parameterized quantum circuit for QNN were implemented. Evaluations of the models and comparative analysis of the performance metrics were presented. Results showed that QML algorithms can improve the performance of trained ML models but there is not a significant quantum advantage for small datasets.
Although QC promises to revolutionize many fields, significant technical and theoretical challenges remain before practical and widespread use of quantum computers becomes a reality. QC in the NISQ era is prone to errors and noise. Quantum noise is the unwanted disturbances that affect the quantum systems and lead to errors in quantum computation. [51]. Even small amounts of noise can lead to decoherence, causing qubits to lose their superposition and entanglement properties. Quantum noise pose a significant barrier to the development of large-scale and fault-tolerant quantum computers. Advances in quantum error correction, qubit stability, scalability, and quantum algorithm development will be critical for the progress of this technology.
Using a classical computer or a supercomputer will potentially be the easiest and most economical solution for tackling ordinary problems, but on the other hand many complex mathematical problems and machine learning challenges can benefit the exponential power and quantum advantage provided by QC and QML. As a future work, we are planning to apply the QML into other classification problems with medium datasets. This emerging field holds promise for solving complex classification problems, particularly in cases involving high-dimensional data. Additionally, we would like to explore QML for multi-labelled data as the multinomial classification adds another layer of complexity.

Author Contributions

Conceptualization, S.S.A. and D.C; methodology, S.S.A. and D.C; software, S.S.A.; validation, S.S.A. and D.C.; research and analysis, S.S.A.; writing—original draft preparation, review and editing, S.S.A. and D.C; supervision, D.C. All authors have read and agreed to the published version of the manuscript.

Funding

This research received no external funding.

Institutional Review Board Statement

This study was conducted according to the ethical guidelines of Bournemouth University in the UK. This study did not involve humans or animals.

Informed Consent Statement

Not applicable.

Data Availability Statement

Publicly available datasets were used in this study as explained in the methods section.

Conflicts of Interest

The authors declare no conflicts of interest.

Appendix A

This appendix includes the target class balance analysis and PCA visualization for the three datasets. Figure A1 is for the Breast Cancer dataset; Figure A2 is for the Diabetes dataset; and Figure A3 is for the Heart Disease dataset.
Figure A1. Breast Cancer dataset (a) target class balance; (b) PCA visualization.
Figure A1. Breast Cancer dataset (a) target class balance; (b) PCA visualization.
Preprints 138624 g0a1
Figure A2. Diabetes dataset (a) target class balance; (b) PCA visualization.
Figure A2. Diabetes dataset (a) target class balance; (b) PCA visualization.
Preprints 138624 g0a2
Figure A3. Heart Disease dataset (a) target class balance; (b) PCA visualization.
Figure A3. Heart Disease dataset (a) target class balance; (b) PCA visualization.
Preprints 138624 g0a3

Appendix B

Example code snippet for data preprocessing step is given in Figure B1 and example execution results for quantum QSVC model is given in Figure B2. Code is available upon request.
Figure B1. Code snippet for data preprocessing.
Figure B1. Code snippet for data preprocessing.
Preprints 138624 g0b1
Figure B2. Code snippet for QSVC model execution.
Figure B2. Code snippet for QSVC model execution.
Preprints 138624 g0b2

References

  1. Gill, S.S.; Kumar, A.; Singh, H.; Singh, M.; Kaur, K.; Usman, M.; Buyya, R. Quantum computing: A taxonomy, systematic review and future directions. Software: Practice and Experience, 2022; vol 52 (1), pp. 66-114. [CrossRef]
  2. Wu, X.; Xiao, L.; Sun, Y.; Zhang, J.; Ma, T.; He, L. A survey of human-in-the-loop for machine learning. Future Generations Computer Systems, 2022; vol. 135, pp. 364-381. [CrossRef]
  3. Sahu, M.; Gupta, R.; Ambasta, R. K.; Kumar, P. Artificial intelligence and machine learning in precision medicine: A paradigm shift in big data analysis. Progress in Molecular Biology and Translational Science, 2022; vol. 190(1), pp. 57-100. [CrossRef]
  4. Oztas, B.; Cetinkaya, D.; Adedoyin, F.; Budka, M.; Aksu, G.; Dogan, H. Transaction monitoring in anti-money laundering: A qualitative analysis and points of view from industry. Future Generation Computer Systems, 2024; vol. 159, pp. 161-171. [CrossRef]
  5. Sabeur, Z.; Bruno, A.; Johnstone, L.; Ferjani, M.; Benaouda, D.; Arbab-Zavar, B.; Cetinkaya, D.; Sallal, M. Cyber-physical behaviour detection and understanding using artificial intelligence. In: 13th International Conference on Applied Human Factors and Ergonomics (AHFE’22), Cognitive Computing and Internet of Things, vol. 67, New York, USA, 24-28 July 2022.
  6. Bertolini, M.; Mezzogori, D.; Neroni, M; Zammori, F. Machine learning for industrial applications: A comprehensive literature review. Expert Systems with Applications, 2021; vol. 175, article 114820. [CrossRef]
  7. Verbraeken, J.; Wolting, M.; Katzy, J.; Kloppenburg, J.; Verbelen, t.; Rellermeyer, J. S. A survey on distributed machine learning. ACM Computing Surveys, 2020; vol. 53(2), article 30. [CrossRef]
  8. Ali, S.; Yue, T.; Abreu, R. When software engineering meets quantum computing. Communications of the ACM, 2022; vol. 65(4), pp. 84-88. [CrossRef]
  9. Hassija, V.; Chamola, V.; Saxena, V.; Chanana, V.; Parashari, P.; Mumtaz, S.; Guizani, M. Present landscape of quantum computing. IET Quantum Communication, 2020; vol. 1(2), pp. 42-48. [CrossRef]
  10. Biamonte, J.; Wittek, P.; Pancotti, N.; Rebentrost, P.; Wiebe, N.; Lloyd, S. Quantum machine learning. Nature, 2017; vol. 549 (7671), pp. 195-202. [CrossRef]
  11. Ramezani, S. B.; Sommers, A.; Manchukonda, H. K.; Rahimi, S.; Amirlatifi, A. Machine learning algorithms in quantum computing: A survey. In: Proceedings of the International Joint Conference on Neural Networks, Glasgow, UK, 19-24 July 2020.
  12. Bayerstadler, A.; Becquin, G.; Binder, J.; Botter, T.; Ehm, H.; Ehmer, T.; Erdmann, M.; Gaus, N.; Harbach, P.; Hess, M.; Klepsch, J.; Leib, M.; Luber, S.; Luckow, A.; Mansky, M.; Mauerer, W.; Neukart, F.; Niedermeier, C.; Palackal, L.; Pfeiffer, R.; Polenz, C.; Sepulveda, J.; Sievers, T.; Standen, B.; Streif, M.; Strohm, T.; Utschig-Utschig, C.; Volz, D.; Weiss, H.; Winter, F. Industry quantum computing applications. EPJ Quantum Technology, 2021; vol. 8 (1). [CrossRef]
  13. Hughes, C.; Isaacson, J.; Perry, A.; Sun, R. F.; Turner, J. Quantum Computing for the Quantum Curious. Springer Nature, Switzerland, 2021.
  14. Nielsen, M.A.; Chuang, I.L. Quantum Computation and Quantum Information, 10th ed., Cambridge University Press, UK, 2010.
  15. Yuchen, W.; Zixuan, H.; Barry, S.C., Sabre, K. Qudits and high-dimensional quantum computing. Frontiers in Physics - Sec. Quantum Engineering and Technology, 2020; vol. 8. [CrossRef]
  16. Menon, S.G.; Glachman, N.; Pompili, M.; Dibos, A.; Bernien, H. An integrated atom array-nanophotonic chip platform with background-free imaging. Nature Communications, 2024; vol. 15, article 6156. https://. [CrossRef]
  17. Grumbling, E.; Horowitz, M. (Editors). Quantum Computing: Progress and Prospects, The National Academies of Sciences, Engineering and Medicine, The National Academies Press, Washington DC, USA, 2019.
  18. Bharti, K.; Cervera-Lierta, A.; Kyaw, T. H.; Haug, T.; Alperin-Lea, S.; Anand, A.; Degroote, M.; Heimonen, H.; Kottmann, J. S.; Menke, T.; Mok, W.-K.; Sim, S.; Kwek, L.-C.; Aspuru-Guzik, A. Noisy intermediate-scale quantum (NISQ) algorithms. Reviews of Modern Physics., 2022; vol. 94, article 015004. [CrossRef]
  19. Bova, F.; Goldfarb, A.; Melko, R. G. Commercial applications of quantum computing. EPJ Quantum Technology, 2021; vol. 8 (1). [CrossRef]
  20. Smith, C. S. Forbes top 10 quantum computing companies making change – Dec 2023. Available online: https://www.forbes.com/sites/technology/article/top-quantum-computing-companies/ (last accessed on 29 October 2024).
  21. Elben, A.; Vermersch, B.; van Bijnen, R.; Kokail, C.; Brydges, T.; Maier, C.; Joshi, M. K.; Blatt, R.; Roos, C. F.; Zoller, P. Cross-platform verification of intermediate scale quantum devices. Physical Review Letters, 2020; vol. 124 (1). [CrossRef]
  22. Shor, P. W. Fault-tolerant quantum computation. In: Proceedings of the 37th Conference on Foundations of Computer Science, IEEE Computer Society Press, 14-16 October 1996.
  23. Nimbe, P.; Weyori, B. A.; Adekoya, A. F. Models in quantum computing: a systematic review. Quantum Information Processing, 2021; vol. 20 (2). [CrossRef]
  24. DiVincenzo, D. P. Quantum gates and circuits. In: Proceedings of the Royal Society A: Mathematical, physical, and engineering sciences, 1998; vol. 454 (1969), pp. 261-276. [CrossRef]
  25. McGeoch, C. Adiabatic Quantum Computation and Quantum Annealing: Theory and Practice, Part of the book series: Synthesis Lectures on Quantum Computing (SLQC), Springer, 2014.
  26. Albash, T.; Lidar, D. A. Adiabatic quantum computation. Reviews of Modern Physics, 2018; vol. 90 (1). [CrossRef]
  27. Rath, M.; Date, H. Quantum data encoding: a comparative analysis of classical-to-quantum mapping techniques and their impact on machine learning accuracy. EPJ Quantum Technology, 2024; vol. 11(72). [CrossRef]
  28. Schuld, M.; Bocharov, A.; Svore, K.; Wiebe, N. Circuit-centric quantum classifiers. Physical Review A, 2020; vol. 101(3), American Physical Society. [CrossRef]
  29. Munshi, M.; Gupta, R.; Jadav, N. K.; Polkowski, Z.; Tanwar, S.; Alqahtani, F.; Said, W. Quantum machine learning-based framework to detect heart failures in Healthcare 4.0. Software: Practice & Experience, 2024; vol. 54(2), pp. 168-185. [CrossRef]
  30. Maheshwari, D.; Sierra-Sosa, D.; Garcia-Zapirain, B. Variational quantum classifier for binary classification: Real vs synthetic dataset. IEEE Access, 2022; vol. 10, pp. 3705-3715. [CrossRef]
  31. Kavitha, S. S.; Kaulgud, N. Quantum machine learning for support vector machine classification. Evolutionary Intelligence, 2024; vol. 17 (2), pp. 819-828.
  32. Suzuki, T.; Hasebe, T.; Miyazaki, T. Quantum support vector machines for classification and regression on a trapped-ion quantum computer. Quantum Machine Intelligence, 2024; vol. 6(1). [CrossRef]
  33. Yuan, X.-J.; Chen, Z.-Q.; Liu, Y.-D.; Xie, Z.; Liu, Y.-Z.; Jin, X.-M.; Wen, X.; Tang, H. Quantum support vector machines for aerodynamic classification. Intelligent Computing, 2023; vol. 2. [CrossRef]
  34. Aly, M.; Fadaaq, S.; Warga, O. A.; Nasir, Q.; Talib, M. A. Experimental benchmarking of quantum machine learning classifiers. In: Proceedings of the 6th International Conference on Signal Processing and Information Security (ICSPIS), pp. 240-245, Dubai, United Arab Emirates, 2023. [CrossRef]
  35. Beer, K.; Bondarenko, D.; Farrelly, T.; Osborne, T.; Salzmann, R.; Scheiermann, D.; Wolf, R. Training deep quantum neural networks. Nature Communications, 2020; vol. 11, article 808. [CrossRef]
  36. Li, Y.; Wang, Z.; Han, R.; Shi, S.; Li, J.; Shang, R.; Zheng, H.; Zhong, G.; Gu, Y. Quantum recurrent neural networks for sequential learning. Neural Networks, 2023; vol. 166, pp. 148-161. [CrossRef]
  37. Simoes, R. D. M.; Huber, P.; Meier, N.; Smailov, N.; Fuchslin, R. M.; Stockinger, K. Experimental evaluation of quantum machine learning algorithms. IEEE Access, 2023; vol. 11, pp. 6197-6208. [CrossRef]
  38. Desai, U.; Kola, K. S.; Nikhitha, S.; Nithin, G.; Raj, G. P.; Karthik, G. Comparison of machine learning and quantum machine learning for breast cancer detection. In: Proceedings of the International Conference on Smart Systems for Applications in Electrical Sciences, Tumakuru, India, 3-4 May 2024. [CrossRef]
  39. Reka, S. S.; Karthikeyan, H. L.; Shakil, A. J.; Venugopal, P.; Muniraj, M. Exploring quantum machine learning for enhanced skin lesion classification: A comparative study of implementation methods. IEEE Access, 2024; vol. 12, pp. 104568-104584. [CrossRef]
  40. Peral-García, D.; Cruz-Benito, J.; García-Peñalvo, F. J. Systematic literature review: Quantum machine learning and its applications. Computer Science Review, 2024; vol. 51, article 100619. [CrossRef]
  41. Cervantes, J.; Garcia-Lamont, F.; Rodríguez-Mazahua, L; Lopez, A. A comprehensive survey on support vector machine classification: Applications, challenges and trends. Neurocomputing, 2020; vol. 408, pp. 189-215. [CrossRef]
  42. IBM Qiskit Machine Learning documentation, Available online: https://qiskit-community.github.io/qiskit-machine-learning/ (last accessed on 30 October 2024).
  43. Broughton, M.; Verdon, G.; McCourt, T.; Martinez, A.J.; Yoo, J.H.; Isakov, S.V.; Massey, P.; Halavati, R.; Niu, M.Y.; Zlokapa, A.; Peters, E.; Lockwood, O.; Skolik, A.; Jerbi, S.; Dunjko, V.; Leib, M.; Streif, M.; Von Dollen, D.; Chen, H.; Cao, S.; Wiersema, R.; Huang, H.-Y.; McClean, J.R.; Babbush, R.; Boixo, S.; Bacon, D.; Ho, A.K.; Neven, H.; Mohseni, M. TensorFlow Quantum: A software framework for quantum machine learning, arXiv 2020. Available from: http://arxiv.org/abs/2003.02989.
  44. Hasan, B.M.S.; Abdulazeez, A.M. A review of principal component analysis algorithm for dimensionality reduction. Journal of Soft Computing and Data Mining, 2021; vol. 2 (1), pp. 20-30. [CrossRef]
  45. Greenacre, M.; Groenen, P. J. F.; Hastie, T.; D’Enza, A. I.; Markos, A.; Tuzhilina, E. Principal component analysis. Nature Reviews-methods primers, 2022; vol. 2 (1). [CrossRef]
  46. Ahsan, M.; Mahmud, M.; Saha, P.; Gupta, K.; Siddique, Z. Effect of data scaling methods on machine learning algorithms and model performance. Technologies, 2021; vol. 9 (3), article 52. [CrossRef]
  47. Havlíček, V.; Córcoles, A. D.; Temme, K.; Harrow, A. W.; Kandala, A.; Chow, J. M.; Gambetta, J. M. Supervised learning with quantum-enhanced feature spaces. Nature, 2019; vol. 567 (7747), pp. 209–212. [CrossRef]
  48. Vasques, X.; Paik, H.; Cif, L. Application of quantum machine learning using quantum kernel algorithms on multiclass neuron M-type classification. Scientific Reports, 2023; vol. 13 (1). [CrossRef]
  49. Bonet-Monroig, X.; Wang, H.; Vermetten, D.; Senjean, B.; Moussa, C.; Bäck, T.; Dunjko, V.; O’Brien, T. E. Performance comparison of optimization methods on variational quantum algorithms. arXiv 2021. Available from: http://arxiv.org/abs/2111.13454.
  50. Javadi-Abhari, A.; Treinish, M.; Krsulich, K.; Wood, C.J.; Lishman, J.; Gacon, J.; Martiel, S.; Nation, P.D.; Bishop, L.S.; Cross, A.W.; Johnson, B.R.; Gambetta, J.M. Quantum computing with Qiskit. arXiv 2024. Available from: http://dx. [CrossRef]
  51. Ball, H.; Biercuk, M. J.; Carvalho, A. R. R.; Chen, J.; Hush, M.; De Castro, L. A.; Li, L.; Liebermann, P. J.; Slatyer, H. J.; Edmunds, C.; Frey, V.; Hempel, C.; Milne, A. Software tools for quantum control: improving quantum computer performance through noise and error suppression. Quantum Science and Technology, 2021; vol. 6 (4), article 044011. [CrossRef]
Figure 1. Flowchart of the model implementation.
Figure 1. Flowchart of the model implementation.
Preprints 138624 g001
Figure 2. ZZFeatureMap with 2 qubits for the QSVC model.
Figure 2. ZZFeatureMap with 2 qubits for the QSVC model.
Preprints 138624 g002
Figure 3. ZZFeatureMap with a custom rotational layer.
Figure 3. ZZFeatureMap with a custom rotational layer.
Preprints 138624 g003
Figure 4. Ansatz generated for the ZZFeatureMap.
Figure 4. Ansatz generated for the ZZFeatureMap.
Preprints 138624 g004
Figure 5. Two qubits quantum circuit configured with ZZFeatureMap and ansatz.
Figure 5. Two qubits quantum circuit configured with ZZFeatureMap and ansatz.
Preprints 138624 g005
Figure 6. Results for the Breast Cancer dataset.
Figure 6. Results for the Breast Cancer dataset.
Preprints 138624 g006
Figure 7. Results for the Diabetes dataset.
Figure 7. Results for the Diabetes dataset.
Preprints 138624 g007
Figure 8. Results for the Heart Disease dataset.
Figure 8. Results for the Heart Disease dataset.
Preprints 138624 g008
Table 1. Classical vs. Quantum Computing.
Table 1. Classical vs. Quantum Computing.
Feature Quantum Classical
Theory Quantum mechanics Classical physics
Computation Probabilistic Deterministic
Operations Linear algebra operations Boolean algebra operations
Information storage Qubits, qudits Bits
System state Continuous possible states in superposition Discrete number of possible states
Technology Superconducting loops, trapped ions, quantum dots, etc. Transistors
Applications Complex problems, optimisation, simulation General purpose
Error rate High Low
Environment Ultra cold Room temperature
Computing power Exponential growth Linear growth
Processing QPU CPU
Disclaimer/Publisher’s Note: The statements, opinions and data contained in all publications are solely those of the individual author(s) and contributor(s) and not of MDPI and/or the editor(s). MDPI and/or the editor(s) disclaim responsibility for any injury to people or property resulting from any ideas, methods, instructions or products referred to in the content.
Copyright: This open access article is published under a Creative Commons CC BY 4.0 license, which permit the free download, distribution, and reuse, provided that the author and preprint are cited in any reuse.
Prerpints.org logo

Preprints.org is a free preprint server supported by MDPI in Basel, Switzerland.

Subscribe

Disclaimer

Terms of Use

Privacy Policy

Privacy Settings

© 2026 MDPI (Basel, Switzerland) unless otherwise stated