1. Introduction
Alzheimer Disease (AD) is a neurodegenerative condition that affected most of the over 50M people having dementia worldwide in 2020 [
1]. At the histological level, the AD brain is characterized by the occurrence of extracellular β-amyloid (Aβ) plaques and intracellular neurofibrillary tangles (NFTs), composed of hyperphosphorylated tau protein [
2]. According to the amyloid hypothesis, early accumulation of Aβ peptide in the brain triggers the pathogenic cascade leading to tau hyperphosphorylation, microtubule instability, neuroinflammation, synaptic loss, and neuronal death, still other pathophysiological factors are likely to be involved [
3,
4,
5].
The beneficial effect of Aβ -immunotherapy was first demonstrated in the AN1792 (Janssen & Wyeth) phase 2a clinical trial, consisting of the testing of active vaccination with the full-length, fibrillar Aβ
1-42 peptide and QS21 adjuvant. Despite the treatment was discontinued in 2002 after a subset of immunized patients suffered subacute meningoencephalitis [
6], those responders in the study maintained low but detectable, sustained anti-AN1792 antibody titers and demonstrated reduced functional decline 4.6 years after immunization [
7]. Autopsies of some responders showed the presence of T-lymphocyte meningoencephalitis and infiltration by macrophages in the cerebral white matter, apart from the beneficial clearance of Aβ plaques and the lack of plaque-associated dystrophic neurites and astrocyte clusters [
8]. Therefore, Fc-mediated phagocytosis of Aβ by microglia was proposed as the clearance mechanism, as well as the trigger of inflammatory processes.
Current generation of Aβ active vaccines is in phase 2 clinical trials and consists of N-terminal Aβ sequences (i.e. 1-6, 1–14) because the N-termini is solvent exposed in the 3D-structures of both trimers (1-40, totally solvent exposed) and dimers (1-42, partially exposed) of the Aβ peptides building amyloid fibrils [
9,
10]. This rationale is also being used in the development of some of the monoclonal antibodies (mAbs) for passive Aβ-immunotherapy [
4]. The main advantage of passive versus active immunotherapy is that treatment can be discontinued in the event a severe effect occurs. Bapineuzumab (Janssen / Pfizer), the humanized form of mAb-m3D6, was the first anti-Aβ (1-5) mAb to reach phase 3 clinical trials. In a phase 1 study enrolling patients with mild-to-moderate AD, three out of ten patients in the highest dose group developed transient signal abnormalities on T2-weighted/fluid attenuation inversion recovery (FLAIR) sequences, a variant of magnetic resonance imaging (MRI), some weeks after a single dose of bapineuzumab [
11]. In subsequent phase 2 studies, such signal abnormalities were detected in 9.7% of the bapineuzumab-treated patients, with a higher frequency in APOEε4 carriers and higher dose groups [
12]. These studies come up with the term
amyloid-related imaging abnormalities, ARIA, to explain these signal abnormalities, especially as vasogenic edema or ARIA-E. Opposed to cytotoxic edema, vasogenic edema stems from an increase in extracellular fluid volume due to increased permeability of brain capillary endothelial cells to serum proteins. Also in phase 1, other MRI alterations, specifically on long echo time gradient refocused echo (T2*-GRE) sequences, attributable to hemosiderin deposits, were interpreted as hemorrhagic events and termed ARIA-H. Indeed, both abnormalities arise after disruption of vessel integrity, leading to leakage of proteinaceous fluid (ARIA-E) and red blood cells (ARIA-H) [
13]. Results from two phase 3 studies showed the occurrence of edema in 15.3% of the APOEε4 carriers who received the lowest dose of bapineuzumab, concretely in 11.4% of APOEε4 heterozygotes and 27.3% of APOEε4 homozygotes [
14]. In the non-carrier study, the occurrence of ARIA was also dose dependent, ranging from 4.2% in the lowest dose group to 14.2% in the highest dose group. These adverse effects, together with the lack of effect on cognitive decline, led to discontinuation of bapineuzumab development in 2012 [
14]. The lack of success with bapineuzumab was attributed to the stage of enrolled patients, mild to moderate, being too late. Hence, most of the studies nowadays are performed at the prodromal or early stages [
15].
An interesting observation is that antibodies against the N-terminus are likely to mobilize less Aβ from neuritic plaques than antibodies against the mid-region or the C-terminal region of the peptide do, concurring with the rationale behind the mentioned above 3D-structures for Aβ oligomers and fibrils [
9,
10]. This could be one of the reasons why lower rates of ARIA-E have been reported in trials with antibodies against the mid-region or the C-terminal region of the peptide [
16].
Upon opsonization of Aβ-oligomers and fibrils, the Fc portion of the therapeutic antibody is thought to be responsible for the activation of microglia, the subsequent inflammatory response, and a cerebral amyloid angiopathy (CAA) manifested as cerebral vascular edema and hemorrhages [
17,
18]. CAA and AD pathology frequently co-occur in the same brain, presumably because Aβ is pathogenic in both; however, mechanisms by which CAA and AD lead to brain injury are different [
16].
The Fc portion of the antibody is engaged in affinities and specificities for Fc receptors, as Fc-αRs, Fc-γRs, and complement protein C1q. Fc-γRs are expressed on several cell types, including microglia. In hopes of reducing the antibody’s effector function on microglial activation, Pfizer/Janssen developed an Fc-engineered variant of bapineuzumab, AAB-003, but no improvement was achieved [
19]. The use of single-chain variable fragments (scFv) and F(ab')2 fragments, fragments lacking the Fc portion, and therefore unable to directly activate microglia, has been proposed to prevent ARIA and so to constitute a safer therapeutic strategy. Interestingly, non-Fc-mediated clearance of antibody fragments has long been known [
20]. Specifically, F(ab')2 fragments of 3D6 led to clearance of 45% of the amyloid deposits, the same extent as the full-length 3D6-mAb. Therefore, direct disruption of plaques is one of the mechanisms involved in the antibody-mediated clearance of amyloid-beta deposits
in vivo, in addition to Fc-dependent phagocytosis. In this sense, one of the main players in AD physiopathology is apoE, with reported different capabilities of amyloid clearance depending on the isoform [
21]. This concurs with incidence of ARIA in
APOEε4 allele carriers in clinical studies mentioned above. For an update on antibody fragments for neurological diseases, please see [
22].
The scFv-h3D6 is a bapineuzumab (AAB-001) derivative that has been proven efficient and safe in a triple-transgenic mouse model of AD (3xTg-AD) [
23,
24,
25,
26,
27,
28,
29]. It crosses the blood–brain barrier and it is internalized by the Aβ peptide-containing neurons before engulfment of the scFv-h3D6/Aβ complex by glial cells [
30]. At the early stages of the disease, a single, intraperitoneal administration of scFv-h3D6 prevented neuronal loss in the hippocampus and amygdala [
26] and improved spatial memory [
26,
29], without eliciting any detectable inflammatory response [
26,
27,
31]. Likewise, MRI revealed the tendency of scFv-h3D6 treatment to protect against further reduction in brain volume than already existing in 5-month-old 3xTg-AD mice [
31]. This observation was corroborated in a longitudinal study where a tendency for protection from the loss of volume associated with AD was found [
25]. In addition, magnetic resonance spectroscopy (MRS) quantified the relative concentrations of several AD-related metabolites and showed that scFv-h3D6 treatment decreases mIns levels, a marker for inflammation. A similar decrease in inflammation markers has been observed at the late stages of the disease in the same mouse model [
23]. Primary human astrocyte cultures showed the anti-inflammatory properties of scFv-h3D6, as well as served as a model to demonstrate that the effects of scFv–h3D6 and bapineuzumab (mAb-h3D6) are similar [
32,
33]. Unfortunately, the attempt to compare scFv-h3D6 with bapineuzumab (mAb-m3D6) in terms of inducing ARIA in the 3xTg-AD mouse failed because this model does not develop CAA [
34,
35]. Therefore, to extend beyond our previous work in the 3xTg-AD mouse model, we decided to use a different transgenic model carrying the same APP mutation (APP
Swe) but reported to suffer from CAA.
Here, the effects of scFv-h3D6 and bapineuzumab (mAb-m3D6) treatments in old APP23 mice are compared. The APP23 mouse model of AD also constitutes a good model for CAA since ARIA-H appears because of aging [
36]. Apart from being effective in reducing Aβ, to the same extent as the complete antibody, mAb-m3D6, does, scFv-h3D6 prevented induced hemorrhagic events. Although the reduction in Aβ levels is not enough to ameliorate AD neurodegeneration in the late stage of the disease, this works is the first one showing that the use of scFvs could be a good approach to prevent the main severe side effects of Aβ-immunotherapy with full-length antibodies.
2. Materials and Methods
2.1. ScFv-h3D6 Production
ScFv-h3D6 was produced as previously described [
27]. Briefly, protein expression was carried out using pET28a (+) vector and
E. coli BL21 (DE3) strain. Induction with 0.5 mM IPTG (isopropyl β-D-thiogalactopyranoside) was performed at OD
600 = 0.7 and incubation at 37˚C for 18h. After three freeze–thaw cycles, the cellular pellet was sonicated for 5 min, at 70% duty cycle and output 9 (Sonifier 450, Branson). After a centrifugation step at 100,000 x g, 4˚C for 1h, the insoluble fraction was dissolved in denaturing buffer (100 mM Tris-HCl, 10 mM GSH, pH 8.5, and 8M urea) and refolded by dilution (1:10) in ice-cold refolding buffer (100 mM Tris/HCl, 100 mM L-arginine and 0.15 mM GSSG, pH 8.5) for 48h. Then, a cationic exchange chromatography (Resource S6, GE Healthcare) using 5 mM Na
2HPO
4, pH 6.5 buffer and a gradient up to 15% of the same buffer plus 1M NaCl was performed. Lipopolysaccharides were removed from the protein by using Detoxi-Gel Endotoxin Removing columns (Thermo Scientific). The buffer was changed to PBS (pH 7.4) using PD-10 Desalting Columns (GE) and stored at −20 °C until its use.
2.2. mAb-m3D6 Production
mAb-m3D6, the mouse form of bapineuzumab, was expressed by hybridoma clone RB96 3D6.32.2.4 (PTA-5130, ATCC) in the Cell Culture, Antibody and Cytometry Facility (Servei de Cultius cel·lulars, producció d’Anticossos i Citometria, SCAC) at the UAB. Briefly, 10 mL of DMEM W/Glutamax (Dulbecco’s Modified Eagle’s Medium glutamine supplemented, Gibco) were added to the initial vial and mixed before cells were separated from the medium by centrifugation at 200 x g, 4˚C for 5 min. Cells were resuspended in DMEM supplemented with 10% FCS (fetal calf serum, Life Technologies) and grown up to 1,000,000 cells/mL. During the expansion of the culture in T-75 flasks (ThermoFisher), the medium was changed every 3 days. Once Bioreactor Cell Line 350 (VWR) was inoculated, the medium was pooled and changed every 7 days. The number of cells in the bioreactor was kept under 135M cells. The supernatant pool was purified through protein-A affinity chromatography (HiTrap MAb Select, GE Healthcare) in a BioLogic LP (Low-pressure Chromatography System, BioRad), after dilution in 20 mM Na2PO4, pH 7.0. Elution was performed in 50 mM Gly buffer (pH 3.0) and the sample was neutralized with 1M Tris-HCl, pH 9.0. Finally, pure mAb-m3D6 was dialyzed to PBS (pH 7.4) and stored at −20 °C until further use.
2.3. Animals
APP23 (B6.Cg-Tg(Thy1-APP)3Somm/J) mouse and its genetic background (C57BL/6, hereinafter non-transgenic, NTg mice) were purchased from Jackson Laboratories and housed at the animal facility of the Vall d'Hebron Research Institute (Barcelona, Spain). Animals were housed under standard laboratory conditions (22 ± 2°C, 55 ± 5%, of 12 h light/dark cycles) with ad-libitum access to food and water under the supervision of the animal facility staff. Eighteen 27-month-old APP23 male mice were randomly distributed into 3 groups (n=6) and 6 age- and gender-matched NTg mice constituted the reference for the non-pathological condition. There are not differences between male and female mice in CAA frequency and severity. Investigators responsible for MRI and histological evaluations were blinded to group allocation throughout the assessment process.
2.4. Experimental Design and Statistics
Figure 1 shows the overall experimental design. NTg-PBS and APP23-PBS groups received two intraperitoneally administered 200-μL treatments with PBS each. APP23-mAb group received two 200-μL treatments with mAb-m3D6 in PBS at a concentration of 4.5 μg/μL, which corresponded to a 12.4 mg/kg doses. APP23-scFv group received two 200-μL treatments with scFv-h3D6 in PBS at a concentration of 1.5 μg/μL, which corresponded to a 4.1 mg/kg doses. Such a 1:3 ratio is equimolar in terms of paratopes because considers the ratio between the Mw of scFv molecules (25 kDa) and of mAbs (150 kDa), as well as the fact that scFv molecules have 1 paratope and mAbs have 2. Mice were subjected to three brain MRI sessions. The first one before treatment 1, the second one 24h after treatment 1, and the third one 24h after treatment 2, which was performed 5 days after treatment 1 (this interval was based on the pharmacokinetics of scFv-h3D6 [
30]). Animals were euthanized and brains obtained; one-half processed for histological sections and the other half frozen in liquid nitrogen to obtain extracts for biochemical testing.
All procedures were performed in accordance with the European guidelines for the care and use of laboratory animals (Directive 2010/63/EU) and were approved by the Ethics Committee on Animal and Human research at the Universitat Autònoma de Barcelona and by the Catalan Government (CEEAH 0661).
Because of the difficulty in obtaining sex-matched aged animals, the sample size per group was small (n = 6). Therefore, statistical differences among groups were evaluated with the non-parametric Kruskal-Wallis’s test. Next, a two-to-two comparison was performed using the Mann-Whitney U-test. Values were expressed by medians, maximum, and minimum, and depicted as boxplots. A p-value ≤ 0.05 was considered statistically significant. A p-value between 0.051 and 0.100 was considered a tendency [
37]. Effect size was measured by computing Rank-biserial correlation coefficients with the use of the Wendt formula [
38]:
where U is the Mann-Whitney statistics, and n
1 and n
2 the sizes of the samples being compared. The correlation r expresses the difference between the proportions of pairs that support the hypothesis, minus the proportion of pairs that do not. For n
1 = 6 and n
2 = 6 the minimum value of r significant at p-value ≤ 0.05 is 0.61 [
38].
2.5. Magnetic Resonance Imaging (MRI)
Acquisitions were performed at the joint nuclear magnetic resonance facility of the Universitat Autònoma de Barcelona and Centro de Investigación Biomédica en Red—Bioingeniería, Biomateriales y Nanomedicina (CIBER-BBN) (Cerdanyola del Vallès, Spain), Unit 25 of NANBIOSIS. Experiments were conducted on a 7T Bruker BioSpec 70/30USR scanner (Bruker BioSpin GmbH, Ettlingen, Germany) equipped with a 72-mm inner diameter linear volume coil as a transmitter and a dedicated mouse brain surface coil as a receiver.
Mice were anesthetized (2% isoflurane in 1 L/min oxygen) and introduced in the magnet. Animals were provided with anesthesia continuously throughout the acquisition procedure via a nosecone. An animal monitoring and control system (SA Instruments, Stony Brook, NT) was used to control the respiration rate (50-100 bpm) and core body temperature (37 ± 1°C) was maintained via integrated water hoses in animal’s bed during the whole session. Data were acquired and processed on a Linux computer using the ParaVision 5.1 software (Bruker BioSpin GmbH, Ettlingen, Germany). Homogenization of magnetic field was done for every animal and imaging session before image acquisition.
2.5.1. Volume Measurements
For brain volume measurements, high resolution T2 weighted (HR T2w) images were acquired using a Multislice Rapid Acquisition with Relaxation Enhancement (RARE) sequence with RARE factor = 8, Effective Echo Time (TE
eff) = 36 ms, and Repetition Time (TR) = 4200 ms. Thirty 0.5-mm-thickness contiguous slices covering the whole mouse brain were acquired using a field of view (FOV) = 1.92 cm x 1.92 cm, matrix size (MTX) = 256 x 256, and number of averages (NA) = 4. ImageJ Software (NIH, Maryland, MD, USA software was used to calculate the volume of the different regions as the number of pixels within the brain multiplied by the pixel volume (pixel volume (mm
3)= [(FOV
X (mm)x FOV
Y (mm)) / (MTX
X x MTX
Y)] x 0.5 mm). Regions of interest (ROI) were manually selected from sections corresponding to anatomical positions from +3.14 mm to -4.92 mm of Bregma (
The Mouse Brain in Stereotaxic Coordinates [
39]).
2.5.2. Imaging ARIA-H
To visualize ARIA-H, HR T2*w images covering the whole brain were acquired using same geometry parameters as in HR T2w images. Images were obtained using a Fast Low Angle Shot (FLASH)-gradient echo sequence with TE/TR = 8 ms/500 ms, flip angle = 40
o, NA = 8. Spherical hypointense signals on T2*w images with a minimum diameter of 150 μm, located in the cortex, hippocampus, and thalamus/striatum, were visually counted as hemorrhagic lesions. However, hypointense signals that follow the anatomical course of arteries or veins are excluded from this count, as they represent normal susceptibility effects from vascular structures rather than parenchymal hemorrhagic lesions. To avoid counting the same hemorrhagic lesion multiple times, lesion presence was carefully controlled across consecutive slices. We have previously reported a correlation between hypointensities detected using a similar protocol and Prussian Blue staining, confirming ferric deposition and thereby validating the identification of hemorrhagic lesions [
41]. New lesions were identified by systematically comparing T2*-weighted images slice by slice with those acquired at earlier time points. Analyses were performed by a single trained investigator. Hemorrhagic lesion volume was quantified using ImageJ Software (NIH, Maryland, MD, USA) considering the measured area of each lesion multiplied by the slice thickness (500 μm) and normalized by the relative signal loss between lesion signals and the surrounding tissue signal.
2.5.3. Imaging ARIA-E
As mentioned before, FLAIR MRI hyperintensities constituted the first evidence of ARIA-E in a phase 1 clinical trial with bapineuzumab. This MRI sequence is essentially a T2w with suppression of ventricular water. In high field pre-clinics setting, FLAIR is not commonly used because longer acquisition times are needed, and it is inefficient in totally suppressing ventricular water. Instead, HR T2w images are used to detect the presence of ARIA-E. This information is complemented by apparent diffusion coefficients (ADC) determinations indicative as well of ARIA-E. ADC data were extracted from Diffusion Tensor Imaging (DTI) acquired using a diffusion segmented Echo Planar Imaging sequence with respiration gating for minimizing motion artifacts (TE= 28 ms, TR= 2600 ms, FOV= 1.92 cm x 1.92 cm, and MTX= 96 x 96). Ten 1-mm-thickness contiguous slices were acquired. For each slice, 5 non-diffusion weighted (b= 0 s/mm
2) and diffusion weighted images in 20 different diffusion gradient directions using 3 b-values (200, 600, and 1000 s/mm
2) were acquired with diffusion gradient time = 5 ms, and time between diffusion gradients = 15 ms. Diffusion weighted images were processed with the Paravision 5.1 software to obtain the diffusion tensor providing ADC values as the mean of the principal diffusivities (λ
1, λ
2, and λ
3) of the diagonalized matrix [
40]. Finally, mean ADC values were obtained from ROIs manually selected from cortex, hippocampus and striatum/thalamus, from sections corresponding to anatomical positions from +3.14 mm to -4.92 mm, from -1.28 mm to -2.75 mm, and from 1.64 mm to -2.75 mm of Bregma (
The Mouse Brain in Stereotaxic Coordinates [
39]), respectively.
2.5.4. Axonal and Myelin Damage
DTI also allows detecting alterations in white matter, specifically a decrease in fractional anisotropy (FA, Eq. 2) is generally interpreted as an indicator of neurological damage. FA quantifies the degree to which water diffusion is directionally constrained by axonal fiber orientation (anisotropy). FA values range from 0, representing isotropic diffusion where molecular displacement is equally unrestricted in all directions, to 1, corresponding to perfectly anisotropic diffusion [
40]. However, a decrease in FA alone does not allow discrimination between axonal and myelin degradation. To address this limitation, additional metrics are considered (Eq. 3): axial diffusivity (λ
||), describing water movement parallel to axonal fibers, which is associated with axonal integrity, and radial diffusivity (λ
⊥), representing water movement perpendicular to axonal tracts, which is thought to be a marker of myelin pathology [
42].
Regions of interest (ROI) were manually selected from the fractional anisotropy, and each of the principal diffusivity maps, from the rostral, middle, and caudal corpus callosum, from the midline to under the peak of the cingulum. Coordinates corresponded to anatomical positions centered at +1.32 mm, -0.64 mm, and -1.64 mm of Bregma (
The Mouse Brain in Stereotaxic Coordinates [
39]), respectively, using the point at which the anterior commissure crossed the midline to register alignments.
2.6. Sample Collection and Processing
Animals were euthanized by decapitation after the last MRI acquisition. Brains were immediately removed, rinsed in cold PBS and dissected on ice. One hemisphere was directly frozen and stored at -80 ºC until use. After defrosting, the cerebral cortex and hippocampus were dissected and mechanically homogenized in cold TBS buffer (pH 7.6) supplemented with a protease inhibitor cocktail (Roche). Samples were centrifuged at 100,000x g at 4 °C for 1 h after sonication (1 cycle of 35s, at 35% duty cycle, output 4 in a Dyantech Sonic Dismembrator ARTEK 300 (Biologics Inc., Manassas, VA, USA). The supernatant was stored as the TBS-soluble fraction (corresponding to the extracellular soluble fraction) and the pellet was re-suspended in cold TBS supplemented with inhibitor cocktail and 2% of SDS. After sonication and centrifugation, the supernatant was stored as the SDS-soluble fraction (corresponding to the intracellular soluble fraction). Finally, pellet was re-suspended in 70% formic acid, sonicated and centrifuged. The supernatant was dried overnight in a vacuum concentrator (Savant SpeedVac, Thermo Fisher Scientific, Waltham, MA, USA). The extract was re-suspended in DMSO and labeled as the FA-soluble fraction (corresponding to the insoluble-aggregated fraction). All fractions were kept at -80 °C until use. The hemisphere was fixed by 4% paraformaldehyde (PFA) immersion for 48h. Then, samples were embedded in paraffin following common procedures, serially sectioned in coronal plane, and mounted on SuperfrostTM Plus microscope slides (Thermo Fisher Scientific).
2.7. Immunofluorescence
Samples were deparaffinized, and antigen retrieval and incubation with the corresponding primary antibody (mouse anti-Aβ 6E10, 1:200 Covance Signet, ref. SIG-39320-200, lot. D13BF00601; lab-made anti-scFv-h3D6 polyclonal antibodies [
30], 1:100) performed as described in the previous section. After washing, samples were incubated with the corresponding secondary antibody (goat anti-mouse IgG, Cy3 conjugated, Chemicon, Millipore, ref. AP124C; and goat anti-rabbit IgG, Alexa488 conjugated, Chemicon, Millipore, ref. AP123F) for 1h at RT and cover-slipped with antifade Vectashield mounting medium (Vector Laboratories, Burlingame, CA, USA).
2.8. Image Capture and Processing
Leica DMRB microscope with a Leica DFC 500 camera was used to capture images. The cerebral sections corresponded to the range of coordinates from Figure 43 (interaural 2.34 mm and Bregma −1.46 mm) to Figure 48 (interaural 1.74 mm and Bregma −2.06 mm) in
The Mouse Brain in Stereotaxic Coordinates [
39]. ImageJ software was used for images analysis.
2.9. Enzyme-Linked Immunosorbent Assays (ELISAs)
Aβ40, Aβ42, TNFα, IL-6, IL-1β, and IL-33 levels were quantified by ELISA following the protocol recommended by each manufacturer (Human Aβ40 ELISA kit, Invitrogen, ref. KHB3481; Human Aβ42 ELISA kit, Invitrogen, ref. KHB3441; Mouse Duoset TNFα ELISA, RD Systems, ref.DY410-05; Mouse Duoset IL-6 ELISA, RD Systems, ref. DY401-05; Mouse Duoset IL-1β ELISA, RD Systems, ref. DY406-05; Mouse Duoset IL-33 ELISA, RD Systems, ref. DY3626-05). Data were normalized to the total amount of protein in each sample (Pierce BCA Protein Assay Kit, Thermo Scientific, ref. 23225).
4. Discussion
Therapeutic antibodies against Aβ might not only accelerate vascular deposition but also bind to accessible vascular Aβ and consequently further disrupt vessel integrity, contributing to leakage of red blood cells (ARIA-H).
In an MRI study of APP-overexpressing mice that had been treated with a mouse analogue of bapineuzumab, transient BBB leakage was associated with microbleeds during early treatment, recapitulating some features of ARIA such as the frequent co-occurrence of ARIA-E and ARIA-H; this effect was not seen in saline-treated transgenic mice or immunotherapy-treated wild-type mice [
59,
60].
It is likely that scFv-h3D6 slightly increases interleukin levels in the hippocampus. In previous works, IL-6 levels were also increased by scFv-h3D6 but not but mAb-3D6 in astrocytes culture [
33]. However, in 3xTg-AD interleukin levels were slightly reduced after scFv-h3D6 administration [
23]. It would be plausible that here we are appreciating the firsts effect of scFv-h3D6 immunization, which could involve some kind of micro/astroglia re-activation at this late stage of the disease.
Aβ
40 reduction in this work was not enough to restore neurodegeneration featuring very-late stages of the disease. Treatments should be started earlier because Aβ acts as a trigger but not as an effector, at least not as a unique effector. In fact, there is a temporal evolution where increased Aβ deposition precedes hypometabolism that in turn is followed by cortical thinning in humans, as assessed by longitudinally following partial patterns of neuroimaging biomarker change in individuals with familial AD. The study comprises a wide period, with an estimated years to onset ranging from 25 years before the onset, to 10 years after the onset. In addition, huge groups of patients were followed (The analyses included 346 individuals with ¹¹C-PIB PET Aβ data, 352 with ¹⁸F-FDG PET metabolism data, and 377 with MRI volumetric data) [
5].
To sum up, bapineuzumab induces hemorrhagic events in the APP23 mouse model of AD, whereas the derived single chain variable fragment lacking the Fc region does not. This finding corroborates the hypothesis that the Fc region of antibodies shows effector functions driving to ARIA and proposes the development of antibody formats lacking the Fc effector region for being eventually tested in clinical trials for AD and other neurodegenerative diseases. This could also be applied to the recently FDA- and EMA-approved antibodies, which, unfortunately have been reported to induce ARIAs even to a higher extent than bapineuzumab. In recent clinical trials with other anti-N-terminal-Aβ targeted mAbs, such as gantenerumab (Hoffmann-La Roche) and aducanumab (Biogen, terminated in 2024), the incidence of ARIA-E is dose-dependent and
APOEε4-dependent as well [
61,
62]. It is important to note that, although with a lower incidence than ARIA-E, ARIA-H also occurs in clinical trials for Aβ-immunotherapy [
61,
62,
63]. In the phase 3 clinical trials of aducanumab, the
APOEε4 allele was associated with higher rates of co-existing ARIA-H and ARIA-E (up to 35% at the highest dose) [
61]. Although the incidence of ARIA is higher in the aducanumab trials than in those with bapineuzumab, the decision on the accelerated approval of aducanumab (Aduhelm, Biogen), a fully human mAb targeting the-N-termini (3-6) and mid-region, binding all aggregated forms, was made by the FDA in 2021 [
64]. This accelerated approval was controversial because an external FDA advisory committee voted against approval of the drug and the EMA never approved it. Apart from the occurrence of ARIA, the controversial arises from one phase 3 trial showing cognitive impairment improvement (EMERGE) and another trial does not (ENGAGE) [
65]. Finally, in 2024, Biogen decided to discontinue aducanumab development and marketing worldwide, including the completion of a related clinical study [
66].
The second disease-modifying anti-Aβ FDA-approved was lecanemab (Leqembi, Biogen) (2023), a humanized mAb against the E22G “arctic” mutation and targeting protofibrils. This mAb was found effective in reducing the Aβ accumulation and slowing down the cognitive decline However, ARIA-E occurred in approximately 10% of the overall population and 14.3% of
APOEε4 carriers [
67]. ARIA-E and ARIA-H ocurrence were 12.6% (symptomatic 2.8%) and 17.3% (Symptomatic 0.7%) [
68]. Two years after the FDA approval (April 2025), the EMA approved lecanemab (Leqembi) for the treatment at early-stage AD or mild cognitive impairment, but it can only be administered to people with one or no copies of the
APOEε4 allele.
The latest FDA-approved mAb is a humanized mAb, Donanemab (Kisunla, Eli Lilly and Co), which recognizes aa 3–13 and targets the N-terminal pyroglutamate of Aβ [
69,
70]. The incidence of ARIA-E and ARIA-H in the donanemab group was 24.0% and 26.8%, respectively [
71]. More phase 3 clinical trials are being conducted. For a review on FDA-approved mAbs against AD, please see [
72]. Concerning approval in Europe, the EMA initially issued a negative opinion. However, the pharmaceutical company has recently requested a future re-evaluation, and the EMA accepted. Current EMA's refusal does not mean the end in Europe for donanemab, as the same thing happened in the approval process for lecanemab. However, it becomes evident that ARIA remains a problem for the treatment of AD with full-length mAb. Therefore, the contribution of this work, showing that antibody fragments lacking the Fc effector region appear safer than full-length antibodies because they do not induce ARIA, opens an exciting window in the search of an effective, and safe, drug for Alzheimer's disease. In addition, the use of other antibody fragments’ formats, including bispecific antibodies, could lead to encouraging, combined anti-Aβ and anti-tau therapies.
Figure 1.
Experimental Design. Four experimental groups were assembled (N=6); One PBS-treated Non-Transgenic mice (NTg) and three with 6 randomly assigned 27-month-old male mice each: PBS-treated APP23 mice; mAb-m3D6 treated APP23 mice; and scFv-h3D6 treated APP23 mice. Mice were intraperitoneally injected twice with 200-μL PBS or treatments. APP23-mAb group received two treatments with mAb-m3D6 (4.5 μg/μL; 12.4 mg/kg). APP23-scFv group received two treatments with scFv-h3D6 (1.5 μg/μL; 4.1 mg/kg). MRI sessions were performed at the beginning of the experiment, as a baseline, and 24h after each administration. The second treatment was administered 5 days after the first one. Finally, mice were euthanized, and one hemisphere was processed for biochemical analysis and the other for histological analysis.
Figure 1.
Experimental Design. Four experimental groups were assembled (N=6); One PBS-treated Non-Transgenic mice (NTg) and three with 6 randomly assigned 27-month-old male mice each: PBS-treated APP23 mice; mAb-m3D6 treated APP23 mice; and scFv-h3D6 treated APP23 mice. Mice were intraperitoneally injected twice with 200-μL PBS or treatments. APP23-mAb group received two treatments with mAb-m3D6 (4.5 μg/μL; 12.4 mg/kg). APP23-scFv group received two treatments with scFv-h3D6 (1.5 μg/μL; 4.1 mg/kg). MRI sessions were performed at the beginning of the experiment, as a baseline, and 24h after each administration. The second treatment was administered 5 days after the first one. Finally, mice were euthanized, and one hemisphere was processed for biochemical analysis and the other for histological analysis.
Figure 2.
T2*w images showing cerebral microhemorrhages prior to treatments. Representative coronal sections of the brain of NTg (A) and APP23 (B) mice. Microhemorrhages, visualized as spherical hypointense signals within the brain parenchyma, are indicated by red arrows. (C) Total number of cerebral lesions in NTg (purple) and APP23 (blue) mice prior to treatments. Data are expressed as medians in box plots, and whiskers represent the minimum and maximum values. Statistical differences were assessed with the non-parametrical Mann-Whitney U-test. * Significant differences p ≤ 0.05; # Tendency p ≤ 0.1; § r ≥ 0.61.
Figure 2.
T2*w images showing cerebral microhemorrhages prior to treatments. Representative coronal sections of the brain of NTg (A) and APP23 (B) mice. Microhemorrhages, visualized as spherical hypointense signals within the brain parenchyma, are indicated by red arrows. (C) Total number of cerebral lesions in NTg (purple) and APP23 (blue) mice prior to treatments. Data are expressed as medians in box plots, and whiskers represent the minimum and maximum values. Statistical differences were assessed with the non-parametrical Mann-Whitney U-test. * Significant differences p ≤ 0.05; # Tendency p ≤ 0.1; § r ≥ 0.61.
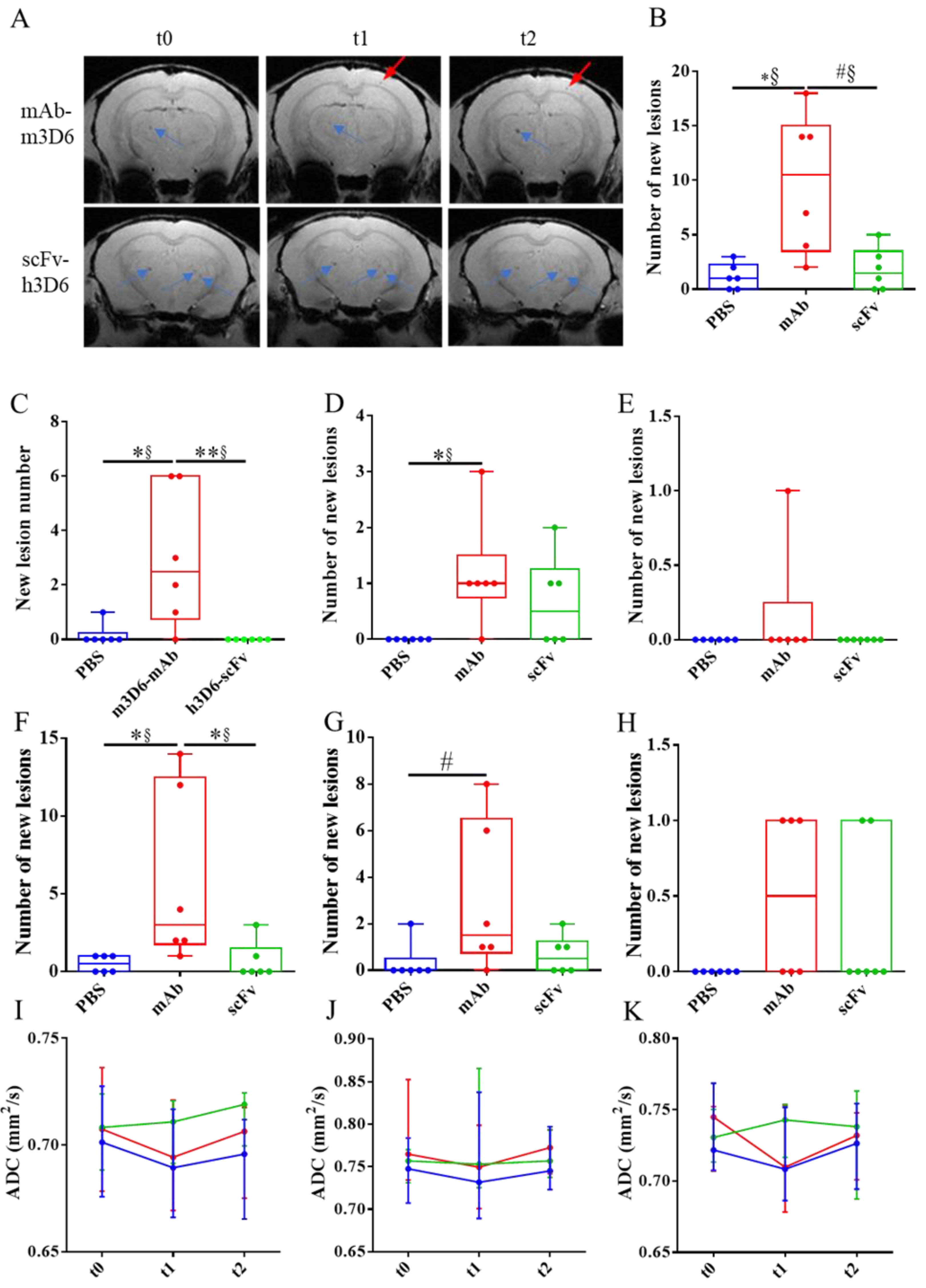
Figure 3.
T2*w images showing cerebral microhemorrhages during the experiment. (A) Representative coronal brain section of APP23 treated with mAb-m3D6 (top) at the beginning of the experiment (t0, left), after treatment 1 (center), and after treatment 2 (right); and representative coronal brain section of APP23 treated with scFv-h3D6 (bottom) at same times. Lesions a t=0, blue arrows; New lesions, red arrows. (B) Number of new lesions induced by PBS (blue), mAb-m3D6 (red), and scFv-h3D6 (green) at the end of the study. (C-D) New lesions after the first administration in the cortex (C), striatum/thalamus (D), and hippocampus (E). (F-H) New lesions after the second administration in the cortex (F), striatum/thalamus (G), and hippocampus (H). (I-K) Temporal evolution of the apparent diffusion coefficient (ADC) values induced by PBS (blue), mAb-m3D6 (red), and scFv-h3D6 (green) in the cortex (I), striatum/thalamus (J), and hippocampus (K). No significant differences were observed in ADC values. An increase in ADC would typically be expected in the presence of vasogenic edema. Data are expressed as medians in box plots, and whiskers represent the minimum and maximum values. Statistical differences were assessed with the non-parametrical Mann-Whitney U-test. * Significant differences p ≤ 0.05; # Tendency p ≤ 0.1; § r ≥ 0.61.
Figure 3.
T2*w images showing cerebral microhemorrhages during the experiment. (A) Representative coronal brain section of APP23 treated with mAb-m3D6 (top) at the beginning of the experiment (t0, left), after treatment 1 (center), and after treatment 2 (right); and representative coronal brain section of APP23 treated with scFv-h3D6 (bottom) at same times. Lesions a t=0, blue arrows; New lesions, red arrows. (B) Number of new lesions induced by PBS (blue), mAb-m3D6 (red), and scFv-h3D6 (green) at the end of the study. (C-D) New lesions after the first administration in the cortex (C), striatum/thalamus (D), and hippocampus (E). (F-H) New lesions after the second administration in the cortex (F), striatum/thalamus (G), and hippocampus (H). (I-K) Temporal evolution of the apparent diffusion coefficient (ADC) values induced by PBS (blue), mAb-m3D6 (red), and scFv-h3D6 (green) in the cortex (I), striatum/thalamus (J), and hippocampus (K). No significant differences were observed in ADC values. An increase in ADC would typically be expected in the presence of vasogenic edema. Data are expressed as medians in box plots, and whiskers represent the minimum and maximum values. Statistical differences were assessed with the non-parametrical Mann-Whitney U-test. * Significant differences p ≤ 0.05; # Tendency p ≤ 0.1; § r ≥ 0.61.

Figure 4.
Effect of mAb-m3D6 and scFv-h3D6 treatments in the inflammatory response in the hippocampus and in the cortex. Interleukin levels were measured by ELISA and normalized by the total amount of protein in the TBS-soluble fraction. (A-D) Hippocampus TNF-α (A), IL-33 (B), IL-1β (C), and IL-6 (D) levels. (E-H) Cortex TNF-α (E), IL-33 (F), IL-1β (G), and IL-6 (H) levels. Data is expressed as medians in box plots, and whiskers represent minimum and maximum values. Statistical differences were assessed with the non-parametrical test U Mann-Whitney. **Significant differences p < 0.01, *Significant differences p < 0.05, # Tendency p < 0.1, § r ≥ 0.61.
Figure 4.
Effect of mAb-m3D6 and scFv-h3D6 treatments in the inflammatory response in the hippocampus and in the cortex. Interleukin levels were measured by ELISA and normalized by the total amount of protein in the TBS-soluble fraction. (A-D) Hippocampus TNF-α (A), IL-33 (B), IL-1β (C), and IL-6 (D) levels. (E-H) Cortex TNF-α (E), IL-33 (F), IL-1β (G), and IL-6 (H) levels. Data is expressed as medians in box plots, and whiskers represent minimum and maximum values. Statistical differences were assessed with the non-parametrical test U Mann-Whitney. **Significant differences p < 0.01, *Significant differences p < 0.05, # Tendency p < 0.1, § r ≥ 0.61.
Figure 5.
Effect of mAb-m3D6 and scFv-h3D6 treatment in Aβ burden. Aβ levels as quantified by ELISA and normalized by the total amount of protein. Hippocampus (A-F) Aβ40 levels in the TBS-soluble fraction (A), SDS-soluble fraction (B), and FA-soluble (C) fraction. Aβ42 levels in the TBS-soluble fraction (D), SDS-soluble fraction (E), and FA-soluble fraction (F). Cortex (G-L) Aβ40 levels in the TBS-soluble fraction (G), SDS-soluble fraction (H), and FA-soluble (I) fraction. Aβ42 levels in the TBS-soluble fraction (J), SDS-soluble fraction (K), and FA-soluble fraction (L). Data is expressed as medians in box plots, and whiskers represent minimum and maximum values. Statistical differences were assessed with the non-parametrical Mann-Whitney U-test. **Significant differences p < 0.01, *Significant differences p < 0.05, # Tendency p < 0.1, § r ≥ 0.61.
Figure 5.
Effect of mAb-m3D6 and scFv-h3D6 treatment in Aβ burden. Aβ levels as quantified by ELISA and normalized by the total amount of protein. Hippocampus (A-F) Aβ40 levels in the TBS-soluble fraction (A), SDS-soluble fraction (B), and FA-soluble (C) fraction. Aβ42 levels in the TBS-soluble fraction (D), SDS-soluble fraction (E), and FA-soluble fraction (F). Cortex (G-L) Aβ40 levels in the TBS-soluble fraction (G), SDS-soluble fraction (H), and FA-soluble (I) fraction. Aβ42 levels in the TBS-soluble fraction (J), SDS-soluble fraction (K), and FA-soluble fraction (L). Data is expressed as medians in box plots, and whiskers represent minimum and maximum values. Statistical differences were assessed with the non-parametrical Mann-Whitney U-test. **Significant differences p < 0.01, *Significant differences p < 0.05, # Tendency p < 0.1, § r ≥ 0.61.
Figure 6.
Brain volume quantification from HR T2w images (A) Differences in the brain’s volume of NTg (purple) and APP23 (blue) mice at the beginning of the experiment. (B) Temporal evolution of brain’s volume after PBS (blue), mAb-m3D6 (red), and scFv-h3D6 (green) treatments. Data are expressed as medians in box plots, and whiskers represent the minimum and maximum values. Statistical differences were assessed with the non-parametrical Mann-Whitney U-test. * Significant differences p ≤ 0.05; # Tendency p ≤ 0.1, § r ≥ 0.61.
Figure 6.
Brain volume quantification from HR T2w images (A) Differences in the brain’s volume of NTg (purple) and APP23 (blue) mice at the beginning of the experiment. (B) Temporal evolution of brain’s volume after PBS (blue), mAb-m3D6 (red), and scFv-h3D6 (green) treatments. Data are expressed as medians in box plots, and whiskers represent the minimum and maximum values. Statistical differences were assessed with the non-parametrical Mann-Whitney U-test. * Significant differences p ≤ 0.05; # Tendency p ≤ 0.1, § r ≥ 0.61.
Figure 7.
Differences in axonal and myelin integrity between NTg and APP23 mice assessed by DTI across rostrocaudal sections of the corpus callosum (CC). (A-C) Quantification of fractional anisotropy (FA) (A), and axial (B) and radial (C) diffusivity values in rostral CC of NTg (purple) and APP23 (blue) mice. (D-F) Quantification of FA (D), and axial (E), and radial (F) diffusivity values in middle CC of NTg and APP23 mice. (G-I) Quantification of FA (G), and axial (H) and radial (I) diffusivity values in caudal CC of NTg and APP23 mice. Data are expressed as medians in box plots, and whiskers represent the minimum and maximum values. Statistical differences were assessed with the non-parametrical Mann-Whitney U-test. *Significant differences p ≤ 0.05; # Tendency p ≤ 0.1; § r ≥ 0.61.
Figure 7.
Differences in axonal and myelin integrity between NTg and APP23 mice assessed by DTI across rostrocaudal sections of the corpus callosum (CC). (A-C) Quantification of fractional anisotropy (FA) (A), and axial (B) and radial (C) diffusivity values in rostral CC of NTg (purple) and APP23 (blue) mice. (D-F) Quantification of FA (D), and axial (E), and radial (F) diffusivity values in middle CC of NTg and APP23 mice. (G-I) Quantification of FA (G), and axial (H) and radial (I) diffusivity values in caudal CC of NTg and APP23 mice. Data are expressed as medians in box plots, and whiskers represent the minimum and maximum values. Statistical differences were assessed with the non-parametrical Mann-Whitney U-test. *Significant differences p ≤ 0.05; # Tendency p ≤ 0.1; § r ≥ 0.61.
Figure 8.
Effect of the treatments in axonal and myelin integrity assessed by DTI evolution across rostrocaudal sections of the corpus callosum (CC). (A-C) Temporal evolution of fractional anisotropy (FA) (A), and axial (B) and radial (C) diffusivity values in rostral CC of mice treated with PBS (blue), mAb-m3D6 (red), or scFv-h3D6 (green). (D-F) Temporal evolution of FA (D), and axial (E) and radial (F) diffusivity values in middle CC of mice treated with PBS, mAb-m3D6, or scFv-h3D6. (G-I) Temporal evolution of FA (G), and axial (H), and radial (I) diffusivity values in caudal CC of mice treated with PBS, mAb-m3D6, or scFv-h3D6. Data are expressed as medians in box plots, and whiskers represent the minimum and maximum values. Statistical differences were assessed with the non-parametrical Mann-Whitney U-test. * Significant differences p ≤ 0.05; # Tendency p ≤ 0.1; § r ≥ 0.61.
Figure 8.
Effect of the treatments in axonal and myelin integrity assessed by DTI evolution across rostrocaudal sections of the corpus callosum (CC). (A-C) Temporal evolution of fractional anisotropy (FA) (A), and axial (B) and radial (C) diffusivity values in rostral CC of mice treated with PBS (blue), mAb-m3D6 (red), or scFv-h3D6 (green). (D-F) Temporal evolution of FA (D), and axial (E) and radial (F) diffusivity values in middle CC of mice treated with PBS, mAb-m3D6, or scFv-h3D6. (G-I) Temporal evolution of FA (G), and axial (H), and radial (I) diffusivity values in caudal CC of mice treated with PBS, mAb-m3D6, or scFv-h3D6. Data are expressed as medians in box plots, and whiskers represent the minimum and maximum values. Statistical differences were assessed with the non-parametrical Mann-Whitney U-test. * Significant differences p ≤ 0.05; # Tendency p ≤ 0.1; § r ≥ 0.61.
Table 1.
Number of ARIA-H lesions in HR T2*w images. Twenty-five 0.5 mm-thickness slices all though the brain (interslice distance of 0.1 mm) were used for counting the number of ARIA-H lesions. Lesions with a minimum diameter of 150 μm were considered. Before the treatments, APP23 showed a higher number of hemorrhages than NTg mice, specifically in the cortex. Effect size analysis was not applied in this case because the n of the groups was imbalanced. The number of lesions was not different between treatments, but when the number of new lesions is compared, mAb-m3D6 promoted hemorrhagic events and scFv-h3D6 did not, as effect size analysis confirmed. In the cortex, mAb-m3D6 causes a greater number of lesions after the first administration. Finally, scFv-h3D6 treated group have more ARIA-H in other regions of the brain at t1, but this was so because the number was higher in this group at the beginning of the experiment and has no relevance since there were no new lesions. Cx, cortex; Thal, Thalamus/Striatum; Hc, hippocampus; Oth, other regions.
Table 1.
Number of ARIA-H lesions in HR T2*w images. Twenty-five 0.5 mm-thickness slices all though the brain (interslice distance of 0.1 mm) were used for counting the number of ARIA-H lesions. Lesions with a minimum diameter of 150 μm were considered. Before the treatments, APP23 showed a higher number of hemorrhages than NTg mice, specifically in the cortex. Effect size analysis was not applied in this case because the n of the groups was imbalanced. The number of lesions was not different between treatments, but when the number of new lesions is compared, mAb-m3D6 promoted hemorrhagic events and scFv-h3D6 did not, as effect size analysis confirmed. In the cortex, mAb-m3D6 causes a greater number of lesions after the first administration. Finally, scFv-h3D6 treated group have more ARIA-H in other regions of the brain at t1, but this was so because the number was higher in this group at the beginning of the experiment and has no relevance since there were no new lesions. Cx, cortex; Thal, Thalamus/Striatum; Hc, hippocampus; Oth, other regions.
| |
|
Ntg (n=6)
|
APP23 (n=18) |
APP23-PBS (n=6)
|
APP23-mAb-m3D6 (n=6)
|
APP23-scFv-h3D6 (n=6)
|
| |
|
Number of Lesions |
Number of lesions |
Number of new lesions |
Number of lesions |
Number of new lesions |
Number of lesions |
Number of new lesions |
| |
|
Mean |
SD |
Mean |
SD |
Mean |
SD |
Mean |
SD |
Mean |
SD |
Mean |
SD |
Mean |
SD |
Mean |
SD |
| Total |
t0 |
17.3 |
±2.6 |
24.9# |
±15.9 |
16.3 |
±8.4 |
|
|
27.3 |
±13.0 |
|
|
31.2 |
±21.0 |
|
|
| t1 |
|
|
|
|
17.0 |
±9.0 |
0.7 |
±1.2 |
31.8 |
±17.7 |
4.5 *§ |
±2.8 |
32.0 |
±20.9 |
0.8 |
±1.0 |
| t2 |
|
|
|
|
17.7 |
±8.8 |
0.7 |
±0.8 |
37.2 |
±20.5 |
5.3 #§ |
±0.4 |
33.0 |
±21.8 |
1.0 |
±1.1 |
| Cx |
t0 |
3.5 |
±2.8 |
11.5* |
±10.0 |
6.5 |
± 4.8 |
|
|
13.0 |
±12.1 |
|
|
15.0 |
±10.9 |
|
|
| t1 |
|
|
|
|
6.7 |
±4.8 |
0.2 |
±0.4 |
16.2 |
±14.1 |
3.2 *§ |
±2.8 |
15.0 |
±10.9 |
0.0 |
±0.0 |
| t2 |
|
|
|
|
7.2 |
±4.6 |
0.5 |
±0.6 |
19.0 |
±16.7 |
2.8 |
±3.4 |
15.7 |
±12.0 |
0.7 |
±1.2 |
| Thal |
t0 |
10.3 |
±3.2 |
10.2 |
±6.5 |
8.2 |
±4.9 |
|
|
9.2 |
±4.5 |
|
|
13.2 |
±9.0 |
|
|
| t1 |
|
|
|
|
8.5 |
±5.4 |
0.3 |
±0.8 |
10.3 |
±5.4 |
1.2 |
±0.10 |
13.8 |
±9.3 |
0.7 |
±0.8 |
| t2 |
|
|
|
|
8.5 |
±5.4 |
0.0 |
±0.0 |
12.2 |
±7.2 |
1.8 # |
±2.5 |
13.8 |
±9.3 |
0.0 |
±0.0 |
| Hc |
t0 |
1.0 |
±1.1 |
2.2 |
±2.0 |
1.7 |
±1.8 |
|
|
3.2 |
±2.7 |
|
|
1.7 |
±1.4 |
|
|
| t1 |
|
|
|
|
1.7 |
±1.8 |
0.0 |
±0.0 |
3.3 |
±2.8 |
0.2 |
±0.4 |
1.7 |
±1.4 |
0.0 |
±0.0 |
| t2 |
|
|
|
|
1.7 |
±1.8 |
0.0 |
±0.0 |
3.7 |
±3.0 |
0.3 |
±0.5 |
2.0 |
±0.9 |
0.3 |
±0.5 |
| Oth |
t0 |
2.5 |
±3.1 |
1.1 |
±1.9 |
0.0 |
±0.0 |
|
|
2.0 |
±3.0 |
|
|
1.3 |
±1.0 |
|
|
| t1 |
|
|
|
|
0.2 |
±0.4 |
0.2 |
±0.4 |
2.0 |
±3.0 |
0.0 |
±0.0 |
1.5 *§ |
±1.0 |
0.2 |
±0.4 |
| t2 |
|
|
|
|
0.3 |
±0.8 |
0.2 |
±0.4 |
2.3 |
± 3.3 |
0.3 |
±0.5 |
1.5 |
±1.0 |
0.0 |
±0.0 |