Submitted:
20 October 2025
Posted:
21 October 2025
You are already at the latest version
Abstract
Keywords:
1. Introduction
- H1: Higher levels of gratitude, forgiveness, and spirituality will be associated with higher levels of psychological well-being and overall mental health among postgraduate university students.
- H2: Higher levels of gratitude, forgiveness, and spirituality will be associated with lower levels of psychological distress among postgraduate university students.
- H3: Meaning in life will mediate the relationship between gratitude, forgiveness, and spirituality and mental health among postgraduate university students.
2. Materials and Methods
2.1. Participants
2.2. Measures
2.2.1. Demographic Sheet
2.2.2. Gratitude Questionnaire (GQ)
2.2.3. Heartland Forgiveness Scale (HFS)
2.2.4. Spirituality Scale (SS)
2.2.5. The Meaning in Life Questionnaire (MLQ)
2.2.6. Mental Health Inventory (MHI)
2.3. Research Procedure
2.4. Data Analysis
3. Results
3.1. Measurement Model
3.1.1. Discriminant Validity
3.2. Bivariate Correlation (Hypotheses 1-2)
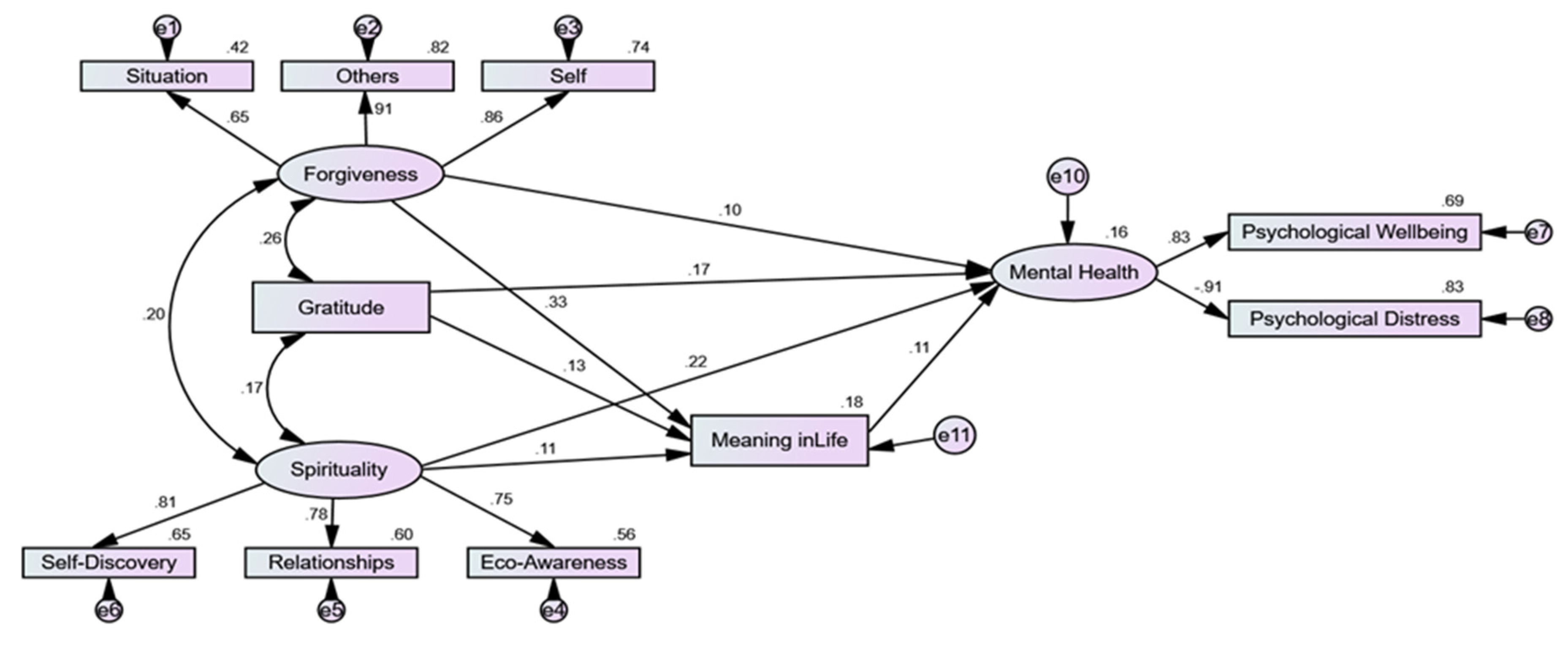
3.3. Structural Equation Modelling (Hypothesis 3)
4. Discussion
5. Conclusions
Supplementary Materials
Author Contributions
Funding
Institutional Review Board Statement
Informed Consent Statement
Data Availability Statement
Conflicts of Interest
References
- Aghababaei, N., & Tabik, M. T. (2013). Gratitude and mental health: Differences between religious and general gratitude in a Muslim context. Mental Health, Religion & Culture, 16(8), 761-766.
- Akhtar, S., & Barlow, J. (2018). Forgiveness therapy for the promotion of mental well-being: A systematic review and meta-analysis. Trauma, Violence, & Abuse, 19(1), 107-122.
- Akhtar, S., Dolan, A., & Barlow, J. (2017). Understanding the relationship between state forgiveness and psychological wellbeing: A qualitative study. Journal of religion and health, 56(2), 450-463.
- Ali, R., Khurshid, K., Shahzad, A., Hussain, I., & Bakar, Z. A. (2018). Nature of Conceptions of Learning in a Collectivistic Society: A qualitative case study of Pakistan. Eurasia Journal of Mathematics, Science and Technology Education, 14(4), 1175-1187.
- Aricioglu, A. (2016). Mediating the Effect of Gratitude in the Relationship between Forgiveness and Life Satisfaction among University Students. International Journal of Higher Education, 5(2), 275-282.
- Arslan, G., Yıldırım, M., Karataş, Z., Kabasakal, Z., & Kılınç, M. (2022). Meaningful living to promote complete mental health among university students in the context of the COVID-19 pandemic. International Journal of Mental Health and Addiction, 20(2), 930-942.
- Azzi, N. M., Azzi, V., Hallit, R., Malaeb, D., Dabbous, M., Sakr, F., Fekih-Romdhane, F., Obeid, S., & Hallit, S. (2023). Psychometric properties of an arabic translation of the short form of Weinstein noise sensitivity scale (NSS-SF) in a community sample of adolescents. BMC psychology, 11(1), 384.
- Bali, M., Bakhshi, A., Khajuria, A., & Anand, P. (2022). Examining the association of Gratitude with psychological well-being of emerging adults: the mediating role of spirituality. Trends in Psychology, 30(4), 670-687.
- Bibi, A., Blackwell, S. E., & Margraf, J. (2021). Mental health, suicidal ideation, and experience of bullying among university students in Pakistan. Journal of health psychology, 26(8), 1185-1196.
- Blanco, C., Okuda, M., Wright, C., Hasin, D. S., Grant, B. F., Liu, S.-M., & Olfson, M. (2008). Mental health of college students and their non–college-attending peers: results from the national epidemiologic study on alcohol and related conditions. Archives of general psychiatry, 65(12), 1429-1437.
- Bohlmeijer, E. T., Kraiss, J. T., Watkins, P., & Schotanus-Dijkstra, M. (2021). Promoting gratitude as a resource for sustainable mental health: Results of a 3-armed randomized controlled trial up to 6 months follow-up. Journal of happiness studies, 22(3), 1011-1032.
- Brown, D. R., Carney, J. S., Parrish, M. S., & Klem, J. L. (2013). Assessing spirituality: The relationship between spirituality and mental health. Journal of spirituality in mental health, 15(2), 107-122.
- Browning, M. H., Larson, L. R., Sharaievska, I., Rigolon, A., McAnirlin, O., Mullenbach, L., Cloutier, S., Vu, T. M., Thomsen, J., & Reigner, N. (2021). Psychological impacts from COVID-19 among university students: Risk factors across seven states in the United States. PloS one, 16(1), e0245327.
- Burns, R. (2016). Psychosocial well-being. In Encyclopedia of geropsychology (pp. 1-8). Springer.
- Carreno, D. F., Eisenbeck, N., Cangas, A. J., García-Montes, J. M., Del Vas, L. G., & María, A. T. (2020). Spanish adaptation of the Personal Meaning Profile-Brief: Meaning in life, psychological well-being, and distress. International Journal of Clinical and Health Psychology, 20(2), 151-162.
- Chakradhar, K., Arumugham, P., & Venkataraman, M. (2023). The relationship between spirituality, resilience, and perceived stress among social work students: Implications for educators. Social Work Education, 42(8), 1163-1180.
- Chaves, E. d. C. L., Iunes, D. H., Moura, C. d. C., Carvalho, L. C., Silva, A. M., & Carvalho, E. C. d. (2015). Anxiety and spirituality in university students: a cross-sectional study. Revista brasileira de enfermagem, 68, 504-509.
- Chen, T., & Lucock, M. (2022). The mental health of university students during the COVID-19 pandemic: An online survey in the UK. PloS one, 17(1), e0262562.
- Chung, M.-S. (2016). Relation between lack of forgiveness and depression: The moderating effect of self-compassion. Psychological reports, 119(3), 573-585.
- Cleare, S., Gumley, A., & O'Connor, R. C. (2019). Self-compassion, self-forgiveness, suicidal ideation, and self-harm: A systematic review. Clinical psychology & psychotherapy, 26(5), 511-530.
- Costa, L., Worthington, J. E. L., Montanha, C. C., Couto, A. B., & Cunha, C. (2021). Construct validity of two measures of self-forgiveness in Portugal: a study of self-forgiveness, psychological symptoms, and well-being. Research in Psychotherapy: Psychopathology, Process, and Outcome, 24(1), 500.
- Cregg, D. R., & Cheavens, J. S. (2021). Gratitude interventions: Effective self-help? A meta-analysis of the impact on symptoms of depression and anxiety. Journal of happiness studies, 22(1), 413-445.
- Dar, M., & Wasti, S. E. (2017). Pakistan Economic Survey 2016-17. Ministery of Finance, Government of Pakistan.
- Datu, J. A. D., & Mateo, N. J. (2015). Gratitude and life satisfaction among Filipino adolescents: The mediating role of meaning in life. International Journal for the Advancement of Counselling, 37(2), 198-206.
- Davis, D. E., Ho, M. Y., Griffin, B. J., Bell, C., Hook, J. N., Van Tongeren, D. R., DeBlaere, C., Worthington Jr, E. L., & Westbrook, C. J. (2015). Forgiving the self and physical and mental health correlates: a meta-analytic review. Journal of counseling psychology, 62(2), 329.
- de Diego Cordero, R., Lucchetti, G., Fernández-Vazquez, A., & Badanta-Romero, B. (2019). Opinions, knowledge and attitudes concerning “spirituality, religiosity and health” among health graduates in a Spanish university. Journal of religion and health, 58(5), 1592-1604.
- Deb, S., McGirr, K., & Sun, J. (2016). RETRACTED ARTICLE: Spirituality in Indian university students and its associations with socioeconomic status, religious background, social support, and mental health. Journal of religion and health, 55(5), 1623-1641.
- Fatima, S., Waheed, S., Daud, S., & Aslam, S. (2022). Gratitude, Self-Regulation, And Academic Motivation During COVID-19 In University Students: Differential Associations For Earning And Non-Earning Students. Webology, 19(2).
- Fincham, F. D., & May, R. W. (2021). Divine forgiveness protects against psychological distress following a natural disaster attributed to God. The Journal of Positive Psychology, 16(1), 20-26.
- Fornell, C., & Larcker, D. F. (1981a). Evaluating structural equation models with unobservable variables and measurement error. Journal of marketing research, 18(1), 39-50.
- Fornell, C., & Larcker, D. F. (1981b). Structural Equation Models with Unobservable Variables and Measurement Error: Algebra and Statistics. Journal of marketing research, 18(3), 382-388.
- Garssen, B., Visser, A., & Pool, G. (2021). Does spirituality or religion positively affect mental health? Meta-analysis of longitudinal studies. The International Journal for the Psychology of Religion, 31(1), 4-20.
- Ghayas, S., Shamim, S., Anjum, F., & Hussain, M. (2014). Prevalence and severity of depression among undergraduate students in Karachi, Pakistan: A cross sectional study. Tropical Journal of Pharmaceutical Research, 13(10), 1733-1738.
- Głaz, S. (2019). The relationship of forgiveness and values with meaning in life of Polish students. Journal of religion and health, 58(5), 1886-1907.
- Gungor, A., Young, M. E., & Sivo, S. A. (2021). Negative Life Events and Psychological Distress and Life Satisfaction in US College Students: The Moderating Effects of Optimism, Hope, and Gratitude. Journal of Pedagogical Research, 5(4), 62-75.
- Guse, T., Vescovelli, F., & Croxford, S.-A. (2019). Subjective well-being and gratitude among South African adolescents: Exploring gender and cultural differences. Youth & Society, 51(5), 591-615.
- Hair, J. F., Gabriel, M., & Patel, V. (2014). AMOS covariance-based structural equation modeling (CB-SEM): Guidelines on its application as a marketing research tool. Brazilian Journal of Marketing, 13(2), 44-55.
- Halama, P., & Dedova, M. (2007). Meaning in life and hope as predictors of positive mental health: Do they explain residual variance not predicted by personality traits? Studia psychologica, 49(3), 191.
- Hasim, M. A., Jabar, J., & Wei, V. W. M. (2024). Measuring E-Learning Antecedents in The Context of Higher Education through Exploratory and Confirmatory Factor Analysis. International Journal of Academic Research in Business and Social Sciences, 14(9), 751-769.
- Hayes, A. F. (2017). Introduction to mediation, moderation, and conditional process analysis: A regression-based approach. Guilford publications.
- Heintzelman, S. J., & King, L. A. (2014). Life is pretty meaningful. American psychologist, 69(6), 561.
- Hermaen, H., & Bhutto, Z. H. (2020). Gratitude and forgiveness as predictors of subjective well-being among young adults in Pakistan. Pakistan Journal of Psychological Research, 35(4), 725-738.
- Hersi, L., Tesfay, K., Gesesew, H., Krahl, W., Ereg, D., & Tesfaye, M. (2017). Mental distress and associated factors among undergraduate students at the University of Hargeisa, Somaliland: a cross-sectional study. International journal of mental health systems, 11(1), 39.
- Hill, P. L., Allemand, M., & Roberts, B. W. (2013). Examining the pathways between gratitude and self-rated physical health across adulthood. Personality and individual differences, 54(1), 92-96.
- Holder, M. D., Coleman, B., Krupa, T., & Krupa, E. (2016). Well-being’s relation to religiosity and spirituality in children and adolescents in Zambia. Journal of happiness studies, 17(3), 1235-1253.
- Howell, A. J., Passmore, H.-A., & Buro, K. (2013). Meaning in nature: Meaning in life as a mediator of the relationship between nature connectedness and well-being. Journal of happiness studies, 14(6), 1681-1696.
- Huang, N., Qiu, S., Alizadeh, A., & Wu, H. (2020). How incivility and academic stress influence psychological health among college students: The moderating role of gratitude. International journal of environmental research and public health, 17(9), 3237.
- Hunt, J., & Eisenberg, D. (2010). Mental health problems and help-seeking behavior among college students. Journal of adolescent health, 46(1), 3-10.
- Huo, J.-Y., Wang, X.-Q., Steger, M. F., Ge, Y., Wang, Y.-C., Liu, M.-F., & Ye, B.-J. (2020). Implicit meaning in life: The assessment and construct validity of implicit meaning in life and relations with explicit meaning in life and depression. The Journal of Positive Psychology, 15(4), 500-518.
- Hussain, S. S., Gul, R. B., & Asad, N. (2018). Integration of mental health into primary healthcare: perceptions of stakeholders in Pakistan. Eastern Mediterranean Health Journal, 24(2), 146.
- Javaheri, A., Esmaily, A., & Vakili, M. (2022). The relationship between post traumatic growth and the meaning of life in COVID-19 survivors: The mediating role of spiritual wellbeing. Rooyesh-e-Ravanshenasi Journal (RRJ), 10(11), 87-98.
- Jeny, R., & Varghese, P. (2013). Spiritual correlates of psychological well-being. Indian Streams Research Journal, 3(7), 1-7.
- Jibeen, T. (2016). Perceived social support and mental health problems among Pakistani university students. Community mental health journal, 52(8), 1004-1008.
- Karaman, M. A., Vela, J. C., & Garcia, C. (2020). Do hope and meaning of life mediate resilience and life satisfaction among Latinx students? British Journal of Guidance & Counselling, 48(5), 685-696.
- Kaur, S., & Sidhu, G. K. (2009). A Qualitative Study of Postgraduate Students' Learning Experiences in Malaysia. International Education Studies, 2(3), 47-56.
- Khan, M. (2015). Impact of spiritual practices on well-being among Madarsa and University Students. International Journal of Indian Psychology, 2(2), 88-99.
- Khan, M. J., Hanif, R., & Tariq, N. (2015). Translation and Validation of Mental Health Inventory. Pakistan Journal of Psychological Research, 30(1), 65-79.
- Khan, M. N., Akhtar, P., Ijaz, S., & Waqas, A. (2021). Prevalence of depressive symptoms among university students in Pakistan: a systematic review and meta-analysis. Frontiers in public health, 8, 603357.
- Kim, J. J., Payne, E. S., & Tracy, E. L. (2022). Indirect effects of forgiveness on psychological health through anger and hope: A parallel mediation analysis. Journal of religion and health, 61(5), 3729-3746.
- Kleftaras, G., & Psarra, E. (2012). Meaning in life, psychological well-being and depressive symptomatology: A comparative study. Psychology, 3(04), 337.
- Kleiman, E. M., Adams, L. M., Kashdan, T. B., & Riskind, J. H. (2013). Gratitude and grit indirectly reduce risk of suicidal ideations by enhancing meaning in life: Evidence for a mediated moderation model. Journal of research in personality, 47(5), 539-546.
- Kravchuk, S. (2022). Willingness to Self-forgive as a Predictor of the Well-being of Young Students. Revista Românească pentru Educaţie Multidimensională, 14(4 Sup. 1), 264-272.
- Lal, S., Ungar, M., Malla, A., Frankish, J., & Suto, M. (2014). Meanings of well-being from the perspectives of youth recently diagnosed with psychosis. Journal of Mental Health, 23(1), 25-30.
- Leung, C. H., & Pong, H. K. (2021). Cross-sectional study of the relationship between the spiritual wellbeing and psychological health among university students. PloS one, 16(4), e0249702.
- Levecque, K., Anseel, F., De Beuckelaer, A., Van der Heyden, J., & Gisle, L. (2017). Work organization and mental health problems in PhD students. Research policy, 46(4), 868-879.
- Li, L., Yao, C., Zhang, Y., & Chen, G. (2020). Trait forgiveness moderated the relationship between work stress and psychological distress among final-year nursing students: a pilot study. Frontiers in psychology, 11, 1674.
- Lipson, S. K., Lattie, E. G., & Eisenberg, D. (2019). Increased rates of mental health service utilization by US college students: 10-year population-level trends (2007–2017). Psychiatric services, 70(1), 60-63.
- Litalien, M., Atari, D. O., & Obasi, I. (2022). The influence of religiosity and spirituality on health in Canada: A systematic literature review. Journal of religion and health, 61(1), 373-414.
- Long, K. N., Symons, X., VanderWeele, T. J., Balboni, T. A., Rosmarin, D. H., Puchalski, C., Cutts, T., Gunderson, G. R., Idler, E., & Oman, D. (2024). Spirituality as a determinant of health: Emerging policies, practices, and systems: Article examines spirituality as a social determinant of health. Health Affairs, 43(6), 783-790.
- Maccallum, F., & Bryant, R. A. (2020). A network approach to understanding quality of life impairments in prolonged grief disorder. Journal of Traumatic Stress, 33(1), 106-115.
- Măirean, C., Turliuc, M. N., & Arghire, D. (2019). The relationship between trait gratitude and psychological wellbeing in university students: The mediating role of affective state and the moderating role of state gratitude. Journal of happiness studies, 20(5).
- Mason, H. D. (2019). Gratitude, well-being and psychological distress among South African university students. Journal of psychology in Africa, 29(4), 354-360.
- McCullough, M. E., Emmons, R. A., & Tsang, J.-A. (2001). The gratitude questionnaire-six item form (GQ-6). Retrieved April, 16, 2010.
- McCullough, M. E., Kimeldorf, M. B., & Cohen, A. D. (2008). An adaptation for altruism: The social causes, social effects, and social evolution of gratitude. Current directions in psychological science, 17(4), 281-285.
- Mia, M. M., Majri, Y., & Rahman, I. K. A. (2019). Covariance based-structural equation modeling (CB-SEM) using AMOS in management research. Journal of Business and Management, 21(1), 56-61.
- Moreira-Almeida, A., Koenig, H. G., & Lucchetti, G. (2014). Clinical implications of spirituality to mental health: review of evidence and practical guidelines. Revista brasileira de psiquiatria, 36(2), 176-182.
- Morris, C. (2021). “Peering through the window looking in”: postgraduate experiences of non-belonging and belonging in relation to mental health and wellbeing. Studies in Graduate and Postdoctoral Education, 12(1), 131-144.
- Muhammad, H., Ahmad, S., & Khan, M. I. (2020). Exploring predicting role of students grit in boosting Hope, meaning in life and subjective happiness among undergraduates of university. Pakistan Journal of Humanities and Social Sciences Research, 3(01), 157-176.
- Negi, A. S., Khanna, A., & Aggarwal, R. (2021). Spirituality as predictor of depression, anxiety and stress among engineering students. Journal of Public Health, 29(1), 103-116.
- Nizzolino, S., & Canals, A. (2023). Pandemic and Post-Pandemic Effects on University Students' Behavioral Traits: How Community of Inquiry Can Support Instructional Design During Times of Changing Cognitive Habits. International Journal of e-Collaboration (IJeC), 19(1), 1-19.
- Oriol, X., Miranda, R., Bazán, C., & Benavente, E. (2020). Distinct routes to understand the relationship between dispositional optimism and life satisfaction: Self-control and grit, positive affect, gratitude, and meaning in life. Frontiers in psychology, 11, 907.
- Parsian, N., & Dunning, P. (2009). Developing and validating a questionnaire to measure spirituality: A psychometric process.
- Perez, J. A., Peralta, C. O., & Besa, F. B. (2021). Gratitude and life satisfaction: the mediating role of spirituality among Filipinos. Journal of Beliefs & Values, 42(4), 511-522.
- Pillay, N., Ramlall, S., & Burns, J. K. (2016). Spirituality, depression and quality of life in medical students in KwaZulu-Natal. South African Journal of Psychiatry, 22(1), 1-6.
- Puchalski, C., Ferrell, B., Virani, R., Otis-Green, S., Baird, P., Bull, J., Chochinov, H., Handzo, G., Nelson-Becker, H., & Prince-Paul, M. (2009). Improving the quality of spiritual care as a dimension of palliative care: the report of the Consensus Conference. Journal of palliative medicine, 12(10), 885-904.
- Rita, P., Oliveira, T., & Farisa, A. (2019). The impact of e-service quality and customer satisfaction on customer behavior in online shopping. Heliyon, 5(10).
- Rye, M. S., & Pargament, K. I. (2002). Forgiveness and romantic relationships in college: Can it heal the wounded heart? Journal of clinical Psychology, 58(4), 419-441.
- Saleem, S., Mahmood, Z., & Naz, M. (2013). Mental health problems in university students: A prevalence study. FWU Journal of Social Sciences, 7(2), 124-130.
- Sapmaz, F., Yıldırım, M., Topçuoğlu, P., Nalbant, D., & Sızır, U. (2016). Gratitude, forgiveness and humility as predictors of subjective well-being among university students. International Online Journal of Educational Sciences, 8(1), 38-47.
- Sargent, A. M. (2015). Moderation and mediation of the spirituality and subjective well-being relation Colorado State University].
- Sarstedt, M., & Cheah, J.-H. (2019). Partial least squares structural equation modeling using SmartPLS: a software review. In: Springer.
- Sarstedt, M. , Henseler, J., & Ringle, C. M. (2011). Multigroup analysis in partial least squares (PLS) path modeling: Alternative methods and empirical results. In Measurement and research methods in international marketing (pp. 195-218). Emerald Group Publishing Limited.
- Scheaffer, R. L., Mendenhall, W., Ott, L., & Gerow, K. (1990). Elementary survey sampling (Vol. 501). Pws-Kent Boston.
- Steger, M. F. (2022). Meaning in life is a fundamental protective factor in the context of psychopathology. World Psychiatry, 21(3), 389.
- Steger, M. F., Frazier, P., Oishi, S., & Kaler, M. (2006). The meaning in life questionnaire: assessing the presence of and search for meaning in life. Journal of counseling psychology, 53(1), 80.
- Stellar, J. E., Gordon, A. M., Piff, P. K., Cordaro, D., Anderson, C. L., Bai, Y., Maruskin, L. A., & Keltner, D. (2017). Self-transcendent emotions and their social functions: Compassion, gratitude, and awe bind us to others through prosociality. Emotion Review, 9(3), 200-207.
- Subhan, A., Sarhad, M., & Nazneen, L. (2024). Exploring The Role of Spirituality in Mindfulness and Quality of Life Among University Students in Peshawar. Social Science Review Archives, 2(2), 2009-2030.
- Sureshchandar, G. (2023). Quality 4.0–a measurement model using the confirmatory factor analysis (CFA) approach. International Journal of Quality & Reliability Management, 40(1), 280-303.
- Thompson, L. Y., Snyder, C., & Hoffman, L. (2005). Heartland Forgiveness Sclae. Faculty Publications, Department of Psychology, 452.
- Tian, L. , Du, M., & Huebner, E. S. (2015). The effect of gratitude on elementary school students’ subjective well-being in schools: The mediating role of prosocial behavior. Social Indicators Research.
- Tolcher, K., Cauble, M., & Downs, A. (2024). Evaluating the effects of gratitude interventions on college student well-being. Journal of american college HealtH, 72(5), 1321-1325.
- Vargas-Huicochea, I., Álvarez-del-Río, A., Rodríguez-Machain, A. C., Aguirre-Benítez, E. L., & Kelsall, N. (2022). Seeking psychiatric attention among university students with mental health problems: The influence of disease perception. International Journal of Mental Health and Addiction, 20(1), 505-521.
- Veit, C. T., & Ware, J. E. (1983). The structure of psychological distress and well-being in general populations. Journal of consulting and clinical psychology, 51(5), 730.
- Wahed, W. Y. A., & Hassan, S. K. (2017). Prevalence and associated factors of stress, anxiety and depression among medical Fayoum University students. Alexandria Journal of medicine, 53(1), 77-84.
- Wang, Z., Koenig, H. G., Ma, H., & Shohaib, S. A. (2016). Religion, purpose in life, social support, and psychological distress in Chinese university students. Journal of religion and health, 55(3), 1055-1064.
- Wood, A. M., Froh, J. J., & Geraghty, A. W. (2010). Gratitude and well-being: A review and theoretical integration. Clinical psychology review, 30(7), 890-905.
- Wu, A. M., Lei, L. L., & Ku, L. (2013). Psychological needs, purpose in life, and problem video game playing among Chinese young adults. International Journal of Psychology, 48(4), 583-590. 4).
- Wüthrich-Grossenbacher, U. (2024). The need to widen the concept of health and to include the spiritual dimension. International Journal of Public Health, 69, 1606648.
- Yasmin, F., Saeed, M., & Ahmad, N. (2018). Challenges faced by postgraduate students: A case study of a private university in Pakistan. Journal of Education and Human Development, 7(1), 109-116. [CrossRef]
- Yoo, J., You, S., & Lee, J. (2022). Relationship between neuroticism, spiritual well-being, and subjective well-being in Korean university students. Religions, 13(6), 505.
- Yoon, E., Cabirou, L., Hoepf, A., & Knoll, M. (2021). Interrelations of religiousness/spirituality, meaning in life, and mental health. Counselling Psychology Quarterly, 34(2), 219-234.
- Zhang, M. X. Zhang, M. X., Mou, N. L., Tong, K. K., & Wu, A. M. (2018). Investigation of the effects of purpose in life, grit, gratitude, and school belonging on mental distress among Chinese emerging adults. International journal of environmental research and public health, 15(10), 2147.
- Zhou, Y., & Xu, W. (2019). The mediator effect of meaning in life in the relationship between self-acceptance and psychological wellbeing among gastrointestinal cancer patients. Psychology, health & medicine, 24(6), 725-731.

| Variables | 1 | 2 | 2a | 2b | 2c | 3 | 4 | 4a | 4b | 4c | 5 | 5a | 5b |
|---|---|---|---|---|---|---|---|---|---|---|---|---|---|
| 1.Gratitude | - | .237** | .232** | .231** | .156** | .159** | .135** | .125** | .146** | .234** | .246** | .236** | -.227** |
| 2.Forgiveness | - | - | - | - | .190** | .117** | .133** | .198** | .368** | .203** | .166** | -.208** | |
| 2a. Self | - | .683** | .549** | .182** | .130** | .156** | .170** | .349** | .177** | .153** | -.176** | ||
| 2b. Others | - | .596** | .173** | .104** | .126** | .178** | .332** | .197** | .167** | -.198** | |||
| 2c. Situation | - | .142** | .072** | .064* | .170** | .281** | .157** | .114** | -.171** | ||||
| 3.Spirituality | - | - | - | - | .201** | .250** | .212** | -.251** | |||||
| 3a.Self-Discovery | .634** | .600** | .110** | .216** | .171** | -.226** | |||||||
| 3b.Relationships | - | .575** | .155** | .191** | .159** | -.194** | |||||||
| 3c.Eco-Awareness | - | .207** | .230** | .202** | -.227** | ||||||||
| 4.Meaning in Life | - | .215** | .198** | -.205** | |||||||||
| 5.Mental Health | - | - | - | ||||||||||
| 5a.Psychological Well-being | -.760** | ||||||||||||
| 5b.Psychological Distress | - |
| Variables | Meaning in Life | Mental Health | ||||
|---|---|---|---|---|---|---|
| Β | SE | p | Β | SE | P | |
| Gratitude | .130** | .044 | .000 | .170** | .054 | .000 |
| Forgiveness | .330** | .072 | .000 | .103** | .086 | .000 |
| Spirituality | .107** | .037 | .000 | .222** | .047 | .000 |
| Meaning in Life | - | - | - | .106** | .031 | .000 |
| Variables | Meaning in Life | Mental Health | ||
|---|---|---|---|---|
| Direct | Indirect | Direct | Indirect | |
| Gratitude | .130** | - | .170** | .014** |
| Forgiveness | .330** | - | .103** | .035** |
| Spirituality | .107** | - | .222** | .011** |
| Meaning in Life | - | - | .106** | - |
Disclaimer/Publisher’s Note: The statements, opinions and data contained in all publications are solely those of the individual author(s) and contributor(s) and not of MDPI and/or the editor(s). MDPI and/or the editor(s) disclaim responsibility for any injury to people or property resulting from any ideas, methods, instructions or products referred to in the content. |
© 2025 by the authors. Licensee MDPI, Basel, Switzerland. This article is an open access article distributed under the terms and conditions of the Creative Commons Attribution (CC BY) license (http://creativecommons.org/licenses/by/4.0/).