Submitted:
21 August 2025
Posted:
22 August 2025
You are already at the latest version
Abstract
Keywords:
1. Introduction
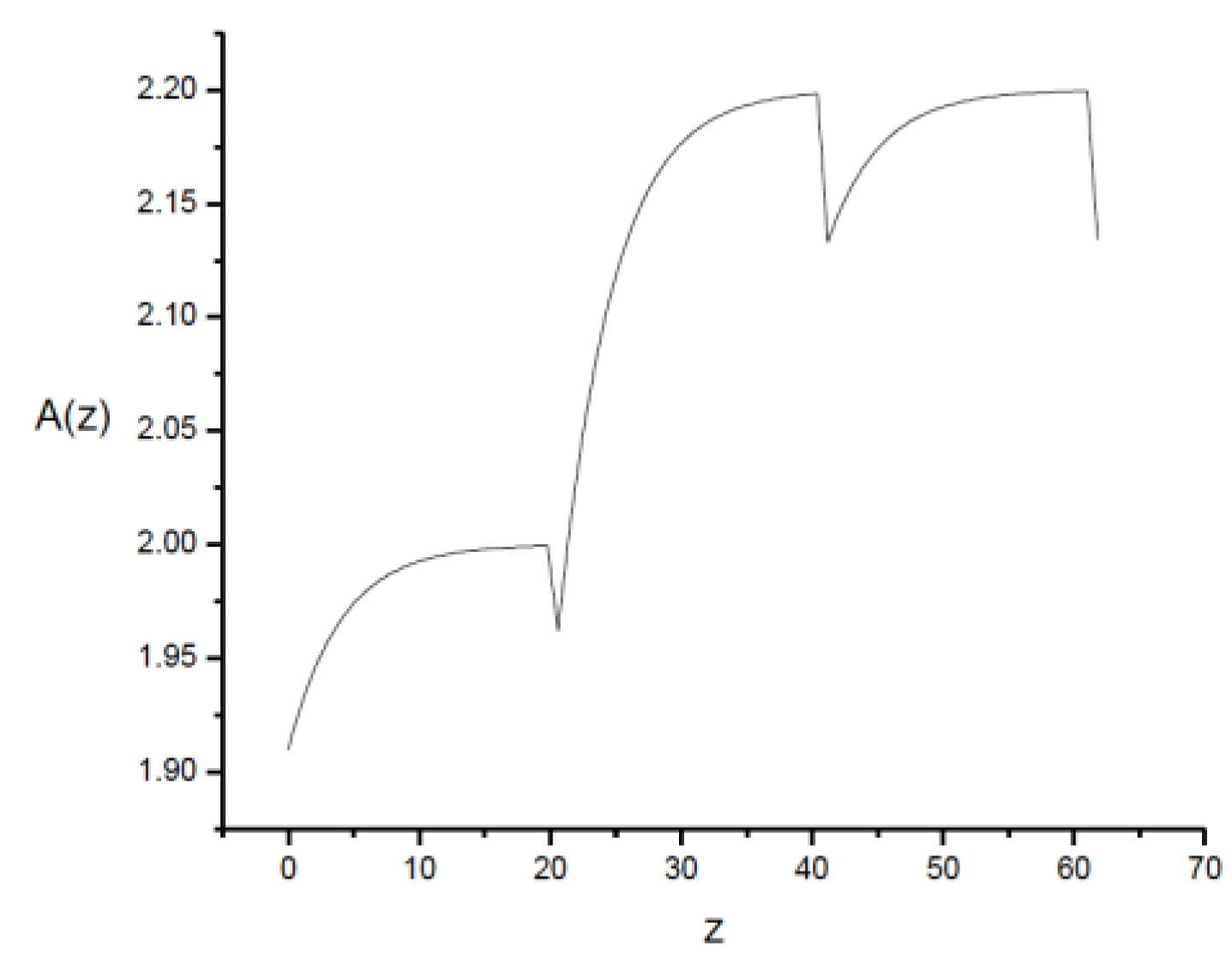
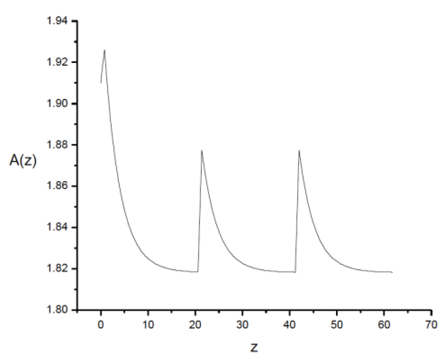
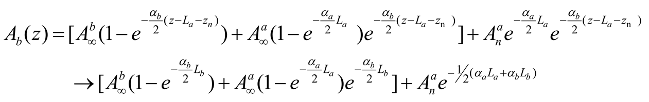
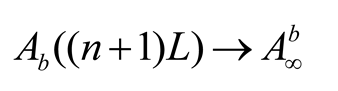
2. Resonant Pulse Analysis
3. Photorefractive-Kerr Analysis
4. Conclusions
Funding
Acknowledgments
References
- Hasegawa, A.; Tappert, F. Transmission of stationary nonlinear optical pulses in dispersive dielectric fibers. II. Normal dispersion. Appl. Phys. Lett. 1973, 23, 171–172. [Google Scholar] [CrossRef]
- Hasegawa, A.; Tappert, F. Transmission of stationary nonlinear optical pulses in dispersive dielectric fibers. I. Anomalous dispersion. Appl. Phys. Lett. 1973, 23, 142–144. [Google Scholar] [CrossRef]
- Allen, L. (Leslie); Eberly J. H. Optical resonance and two-level atoms, 1st Ed.; Dover, 1987.
- Werner M., J.; Drummond P., D. Simulton solutions for the parametric amplifier. J. Opt. Soc. Am. B. 1993, 10, 2390. [Google Scholar] [CrossRef]
- Mollenauer L., F.; Stolen, R. H.; Gordon J., P. Experimental Observation of Picosecond Pulse Narrowing and Solitons in Optical Fibers. Phys. Rev. Lett. 1980, 45, 1095–1098. [Google Scholar] [CrossRef]
- Lederer, F.; Stegeman G., I.; Christodoulides D., N.; Assanto, G.; Segev, M.; Silberberg, Y. Discrete solitons in optics. Phys. Rep. 2008, 463, 1–126. [Google Scholar] [CrossRef]
- Aitchison J., S.; Weiner A., M.; Silberberg, Y.; Oliver M., K.; Jackel J., L.; Leaird D., E.; Vogel E., M.; Smith P. W., E. ; Observation of spatial optical solitons in a nonlinear glass waveguide. Opt. Lett. 1990, 15, 471. [Google Scholar] [CrossRef] [PubMed]
- Aitchison J., S.; Weiner A., M.; Silberberg, Y.; Leaird D., E.; Oliver M., K.; Jackel J., L.; Smith P. W., E. Experimental observation of spatial soliton interactions. Opt. Lett. 1991, 16, 15. [Google Scholar] [CrossRef]
- Segev, M.; Crosignani, B.; Yariv, A.; Fischer, B. Spatial solitons in photorefractive media. Phys. Rev. Lett. 1992, 68, 923–926. [Google Scholar] [CrossRef] [PubMed]
- Sukhorukov A., A.; Kivshar Y., S.; Eisenberg H., S.; Silberberg, Y. Spatial optical solitons in waveguide arrays. IEEE J. Quantum Electron. 2003, 39, 31–50. [Google Scholar] [CrossRef]
- Stegeman G. I., A.; Christodoulides D., N.; Segev, M. Optical spatial solitons: historical perspectives. IEEE J. Sel. Top. Quantum Electron. 2000, 6, 1419–1427. [Google Scholar] [CrossRef]
- Vysloukh V., A.; Torres-Cisneros, M.; Sánchez-Mondragón, J.J.; Martí-Panameño, E.; Torres-Cisneros G., E. Soliton solutions in optical fiber devices possessing periodical high gain profiles. Rev. Mex. Física J 1995, 41, 72–78. [Google Scholar]
- Christodoulides D., N.; Joseph R., I. ; Slow Bragg solitons in nonlinear periodic structures. Phys. Rev. Lett 1989, 62, 1746. [Google Scholar] [CrossRef]
- Eggleton, B.; Slusher, R.; de Sterke, C.; Krug, P.; Sipe, J. Bragg grating solitons. Phys Rev Lett. 1996, 76, 1627–1630. [Google Scholar] [CrossRef]
- Torner, L. , Walkoff-compensated dispersion-mapped quadratic solitons. IEEE Photonics Technol. Lett. 1999, 11, 1268–1270. [Google Scholar] [CrossRef]
- Kozhekin, A.; Kurizki, G. ; Self-induced transparency in bragg reflectors: Gap solitons near absorption resonances. Phys. Rev. Lett. 1995, 74, 5020–5023. [Google Scholar] [CrossRef]
- Kozhekin A., E.; Kurizki, G.; Malomed, B. Standing and moving gap solitons in resonantly absorbing gratings. Phys. Rev. Lett. 1998, 81, 3647–3650. [Google Scholar] [CrossRef]
- Driben, R.; Malomed B., A. Split - step solitons in long fiber links. Opt. Comm. 2000, 185, 439–456. [Google Scholar] [CrossRef]
- Bergé, L.; Mezentsev V., K.; Rasmussen J., J.; Christiansen P., L.; Gaididei Y., B. Self-guiding light in layered nonlinear media. Opt. Lett. 2000, 25, 1037. [Google Scholar] [CrossRef] [PubMed]
- Kaplan, A.; Gisin B., V.; Malomed B., A. Stable propagation and all-optical switching in planar waveguide–antiwaveguide periodic structures. J. Opt. Soc. Am. B 2002, 19, 522. [Google Scholar] [CrossRef]
- Bravo J., L.; Torres P., J. ; Periodic Solutions of a Singular Equation with Indefinite Weight. Adv. Nonlinear Stud. 2010, 10, 927–938. [Google Scholar] [CrossRef]
- Zhong W., P.; Belić M., R.; Huang, T. Periodic soliton solutions of the nonlinear Schrödinger equation with variable nonlinearity and external parabolic potential. Optik. 2013, 124, 2397–2400. [Google Scholar] [CrossRef]
- Zhang L., L.; Wang X., M. Periodic solitons and their interactions for a general coupled nonlinear Schrödinger system. Superlattices Microstruct. 2017, 105, 198–208. [Google Scholar] [CrossRef]
- Clarke, S.; Malomed B., A.; Grimshaw, R. Dispersion management for solitons in a Korteweg–de Vries system. Chaos An Interdiscip. J. Nonlinear Sci. 2002, 12, 8–15. [Google Scholar] [CrossRef]
- Malomed B., A. Soliton management in periodic systems. Springer, 2006.
- Kartashov Y., V.; Malomed B., A.; Torner, L. Publisher’s Note: Solitons in nonlinear lattices. Rev. Mod. Phys. 2011, 83, 405. [Google Scholar] [CrossRef]
- Opatrný, T.; Malomed B., A.; Kurizki, G. Dark and bright solitons in resonantly absorbing gratings. Phys. Rev. E - Stat. Physics, Plasmas, Fluids, Relat. Interdiscip. Top. 1999, 60, 6137–6149. [Google Scholar] [CrossRef]
- Blaauboer, M.; Malomed B., A.; Kurizki, G. Spatiotemporally Localized Multidimensional Solitons in Self-Induced Transparency Media. Phys. Rev. Lett. 2000, 84, 1906–1909. [Google Scholar] [CrossRef]
- Tsuchiya, M.; Igarashi, K.; Yatsu, R.; Taira, K.; Koay K., Y.; Kishi, M. Sub-100 fs SDPF optical soliton compressor for diode laser pulses. Opt. Quantum Electron. 2001, 33, 751–766. [Google Scholar] [CrossRef]
- Alvarado-Méndez, E.; Torres-Cisneros G., E.; Torres-Cisneros, M.; Sánchez-Mondragón J., J.; Vysloukh, V. Internal reflection of one-dimensional bright spatial solitons. Opt. Quantum Electron. 1998, 30, 687–696. [Google Scholar] [CrossRef]
- Matulic, L.; Sánchez-Mondragón J., J.; Torres-Cisneros G., E.; Chávez-Cortés, E. Propagación de Pulsos en Medios Resonantes. Rev. Mex. Fís. 1985, 31, 259–301. [Google Scholar]









Disclaimer/Publisher’s Note: The statements, opinions and data contained in all publications are solely those of the individual author(s) and contributor(s) and not of MDPI and/or the editor(s). MDPI and/or the editor(s) disclaim responsibility for any injury to people or property resulting from any ideas, methods, instructions or products referred to in the content. |
© 2025 by the authors. Licensee MDPI, Basel, Switzerland. This article is an open access article distributed under the terms and conditions of the Creative Commons Attribution (CC BY) license (http://creativecommons.org/licenses/by/4.0/).