Submitted:
14 August 2025
Posted:
14 August 2025
You are already at the latest version
Abstract
Keywords:
1. Introduction
2. Materials and Methods
2.1. Data Gathering
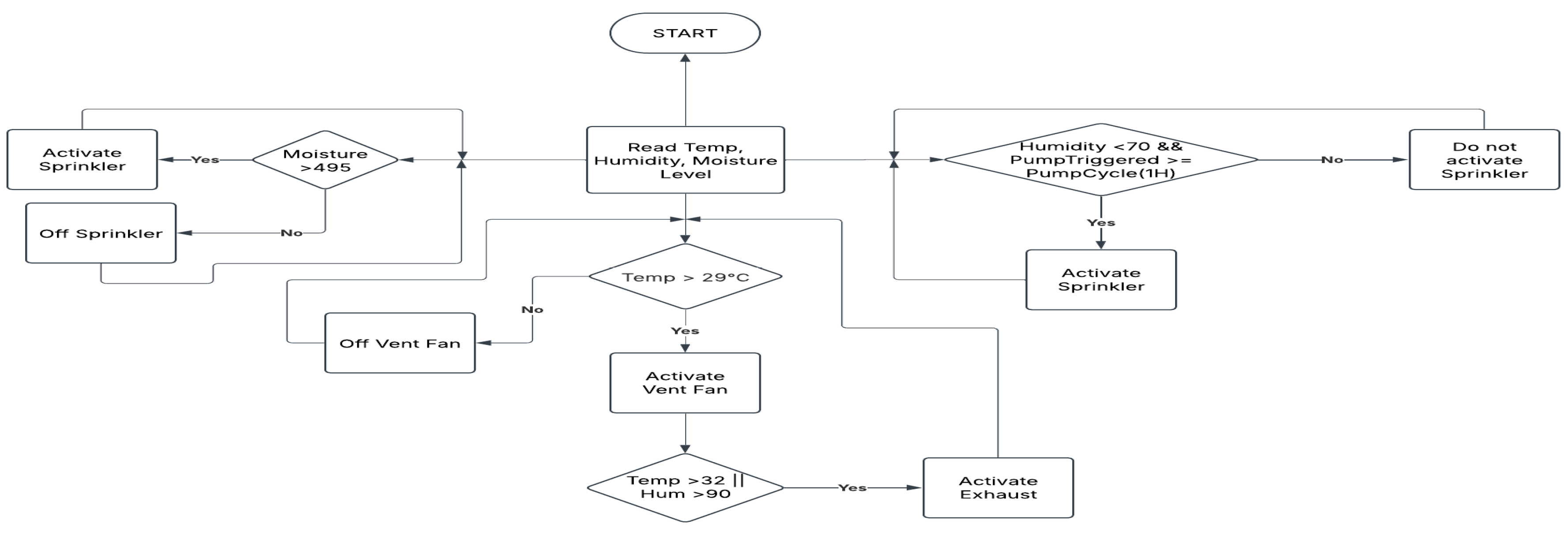
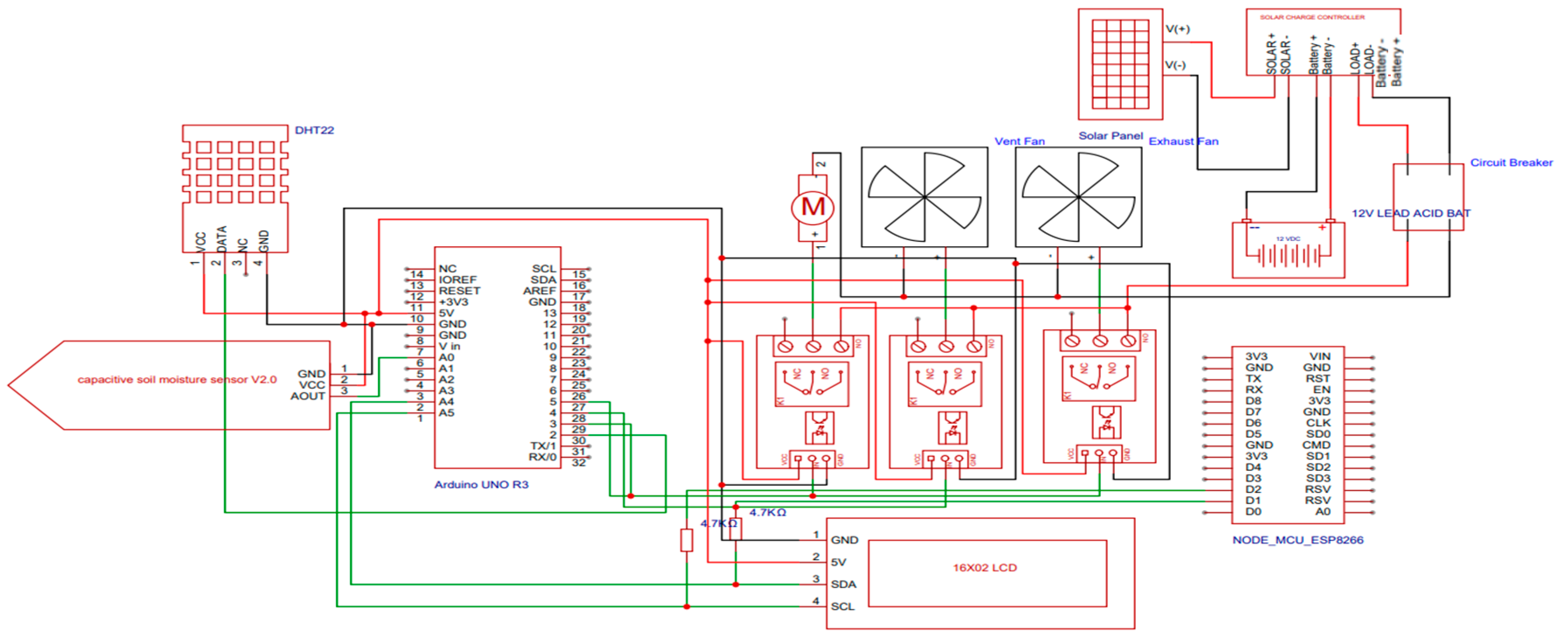
2.2. Design and Development

3. Results and Discussion
| Condition | Sensor | Function |
|---|---|---|
| Temperature | DHT22 | Track temperature between 24-30°C |
| Humidity | DHT22 | Keeps humidity between 70-90% |
| Soil Moisture | Capacitive Soil Moisture Sensor | Maintains Moisture threshold lower than 495 |
| Data Logging | ThingSpeak Flatform | Captures real-time sensor feed data and actuator trigger automation |

Prototype Evaluation
![]() |
![]() |
![]() |
4. Conclusions
Acknowledgments
References
- Jayaraman, S.; et al. Mushroom farming: A review Focusing on soil health, nutritional security, and environmental sustainability. Farming System 2024, 2, 100098. [Google Scholar] [CrossRef]
- Feeney, M.J.; et al. Mushrooms and Health Summit Proceedings. The Journal of Nutrition 2014, 144, 1128S–1136S. [Google Scholar] [CrossRef] [PubMed]
- Mina, J.C.; Campos, R.B., Jr.; Santiago, J.M.; Navarro, E.C.; Subia, G.S. Mushroom production as a source of livelihood for the depressed barangay in Nueva Ecija, Philippines: A strategic plan using TOWS matrix. International Journal of Disaster Recovery and Business Continuity 2020, 11, 3113–3121. [Google Scholar]
- Domingo, A. Mushroom Production in Nueva Ecija: Promoting Entrepreneurship and Driving SDG Achievement for Sustainable Development. Journal of Lifestyle and SDGs Review 2025, 5, e04172. [Google Scholar] [CrossRef]
- Iglesia, M.J.C. Market assessment on white oyster mushrooms in Luzon, Philippines. Journal of Management Studies and Development 2025, 4, 1–23. [Google Scholar] [CrossRef]
- Hoa, H.T.; Wang, C.-L. The Effects of Temperature and Nutritional Conditions on Mycelium Growth of Two Oyster Mushrooms (Pleurotus ostreatus and Pleurotus cystidiosus). Mycobiology 2015, 43, 14–23. [Google Scholar] [CrossRef] [PubMed]
- Aditya, N.; Neeraj, N.; Jarial, R.S.; Jarial, K.; Bhatia, J.N. Comprehensive review on oyster mushroom species (Agaricomycetes): Morphology, nutrition, cultivation and future aspects. Heliyon 2024, 10, e26539. [Google Scholar] [CrossRef] [PubMed]
- Webb, E.; It, U.F. Ultimate Guide to Mushroom Substrates. Urban Farm-It, May 01, 2025. https://urban-farm-it.com/blogs/mushroom-cultivation/guide-to-mushroom-substrates?srsltid=AfmBOopQV9Obf9qB_snZsQr24oD4Yxt8PIACn6ZRbMwVP1GrGD830QKG (accessed May 08, 2025).
- Muneeswaran, V.; Raghu, S.; Javed, S.; Yaswanth, V.; Priyanka, S.; Nagaraj, P. Instinctual Synced Ventilation for Mushroom Growing using IoT. 2023 International Conference on Sustainable Computing and Data Communication Systems (ICSCDS), Erode, India, 2023, pp. 1–5. [CrossRef]
- Singh, H.D.; Patel, T.; Singh, H.J.; Singh, N.; Pal, A. Design and implementation of an IoT-based microclimate control system for oyster mushroom cultivation. Int. J. Agric. Technol. 2024, 20, 1431–1450. [Google Scholar]
- Pedida, A.L. Integrating AI and IoT in Mushroom Growing Chamber. Jun. 25, 2024. https://www.researchgate.net/publication/381665261_Integrating_AI_and_IoT_in_Mushroom_Growing_Chamber.
- Tiwari, S.; Sharma, N. Real-time monitoring of smart greenhouse environment using IoT for sustainable agriculture," Paripex – Indian Journal of Research 2020, 9, 1–3. [CrossRef]
- Setiawati, D.A.; Utomo, S.G.; Murad, N.; Putra, G.M.D. Design of temperature and humidity control system on oyster mushroom plant house based on Internet of Things (IoT). IOP Conference Series Earth and Environmental Science 2021, 712, 012002. [Google Scholar] [CrossRef]
- Maghirang, M.S.; Maaño, R.; Santonil, H.S.; Canela, D.N.; De la Roca, M.J.; Buban, D.J.; Maaño, R.A. IoT-Enabled Soil Moisture Management for Precision Plant Sprinkler System for Organic Farming, Manuel S. Enverga University Foundation, Lucena City, Philippines.
- Maaño, R.C.; Maaño, R.A.; De Castro, P.J.; Chavez, E.P.; De Castro, S.C.; Maligalig, C.D. SmartHatch: An Internet of Things–Based Temperature and Humidity Monitoring System for Poultry Egg Incubation and Hatchability, Manuel S. Enverga University Foundation and Technological Institute of the Philippines, Lucena City and Manila, Philippines.
- Ncr.Dost.Gov.Ph and Ncr.Dost.Gov.Ph, “New technology to level up mushroom farming in Pasig City - DOST-NCR. DOST-NCR - Spearheading Innovations, Mar. 26, 2025. https://ncr.dost.gov.ph/new-technology-to-level-up-mushroom-farming-in-pasig-city/.
- Perlite, S.; Perlite, S. Unlocking the secrets of mushroom fruiting chambers: The Perlite Advantage - Supreme Perlite Company. Supreme Perlite Company - The Pacific Northwest’s Leading Manufacturer of Perlite Products Since 2024, 1954. https://www.supremeperlite.com/mushroom-fruiting-chambers-perlite-advantage/.
- Khaing, K.K.; Raju, K.S.; Sinha, G.R.; Swe, W.Y. Automatic temperature control system using Arduino. in Advances in Intelligent Systems and Computing 2020, 219–226. [Google Scholar] [CrossRef]
- Tang, P.; Liang, Q.; Li, H.; Pang, Y. Application of Internet-of-Things Wireless Communication Technology in Agricultural Irrigation Management: A review. Sustainability 2024, 16, 3575. [Google Scholar] [CrossRef]
- Shaikh, M.R.S. A Review Paper on Electricity Generation from Solar Energy. International Journal for Research in Applied Science and Engineering Technology 2017, V, 1884–1889. [Google Scholar] [CrossRef]
- Putra, A.S.; Afianti, H.; Watiasih, R. Comparative analysis of solar charge controller performance between MPPT and PWM on solar panels. JEECS (Journal of Electrical Engineering and Computer Sciences) 2023, 7, 1197–1202. [Google Scholar] [CrossRef]







| PHASES | DATA | SOURCES |
|---|---|---|
| Gathering of data needed for the Study | Types of mushrooms commonly cultivated (e.g., Pleurotus ostreatus); ideal environmental conditions (temperature, humidity, moisture levels); traditional farming limitations | Research journals, agricultural reports, interviews with local mushroom farmers |
| Design and development of the automated system | Required system components (DHT22, capacitive moisture sensor, ESP8266, LCD, fans, sprinkler, pump); logic for environmental control; solar power requirements | Engineering consultation, electronics datasheets, IT expert inputs, smart farming research studies |
| Prototype construction and integration | Component wiring and assembly; solar panel setup; microcontroller programming for sensor-actuator interaction; real-time data transmission and cloud integration | Technical prototyping, electronics manuals, interviews with system integration specialists |
| Testing and Evaluation of the system | Mushroom growth performance (yield in grams, days to harvest); system accuracy and responsiveness; stakeholder/user feedback on system usability and sustainability | Field testing with mushroom growers, performance logs, interviews, visual inspection, and data analysis |
| Parameter | No. of Days | Analysis | ||||||||||||||
| 1 | 2 | 3 | 4 | 5 | 6 | 7 | 8 | 9 | 10 | 11 | 12 | 13 | 14 | |||
| Length (cm) |
Traditional Method | - | No Growth | - | - | - | - | - | - | First Sprout | - | - | 7.6-15.2 | Delayed and limited growth | ||
| Proposed System | - | Initiation | 7.5-11.5 | 16.5– 19.1 | 20.3 | - | - | 19.6 | 22.9 | - | - | 21.4 | Earlier and greater growth | |||
| Weight (g) |
Traditional Method | - | - | - | - | - | - | - | - | - | - | - | - | - | 136 | had slower growth with only 136 g |
| Proposed System | - | - | - | - | - | - | 267 | - | - | 236 | 326 | - | - | 581 | Higher weight gain | |
| Harvest |
Traditional Method | - | - | - | - | - | - | - | - | - | - | - | - | - | 1st | only one late harvest |
| Proposed System | - | - | - | - | - | - | 1st | - | - | 2nd | 3rd | - | - | 4th | Earlier and more frequent harvests | |
Disclaimer/Publisher’s Note: The statements, opinions and data contained in all publications are solely those of the individual author(s) and contributor(s) and not of MDPI and/or the editor(s). MDPI and/or the editor(s) disclaim responsibility for any injury to people or property resulting from any ideas, methods, instructions or products referred to in the content. |
© 2025 by the authors. Licensee MDPI, Basel, Switzerland. This article is an open access article distributed under the terms and conditions of the Creative Commons Attribution (CC BY) license (http://creativecommons.org/licenses/by/4.0/).


